Abstract
Thymic regulatory T cells (tTreg) or in vitro induced Tregs (iTregs) adoptive transfer suppresses murine acute graft-versus-host disease (GVHD). Previously we demonstrated that plasmacytoid dendritic cell (pDC) indoleamine 2,3-dioxygenase (IDO) fosters the development of human iTregs through tryptophan (Trp) depletion and production of catabolites including kynurenines (Kyn). IDO is an immunosuppressive enzyme implicated in maternal-fetal acceptance, tumor immunity, and autoimmunity. IDO is highly up-regulated in the colon of mice and patients with GVHD; in rodents, the lack of IDO leads to increased colon pathology and accelerated lethality. Because pDCs are rare and difficult to purify and expand, we sought to determine whether an optimally suppressive iTreg could be generated using clinically amenable conditions that mimicked pDCs support (i.e. Low Trp+Kyn).
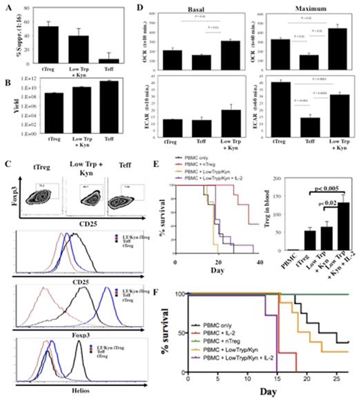
Naïve human CD4+ T cells purified with cGMP-compatible reagents and expanded in vitro using an anti-CD3-loaded artificial APC expressing CD86 under conditions of low Trp + kynurenines suppress in vitro T cell proliferation equivalently to tTreg (A) (Fig 1). The calculated yield of Low Trp+Kyn iTreg (~1x1010) produced from an apheresis product is ~10-fold greater than similarly expanded cord blood-derived tTreg that decreased GVHD severity in the clinic (B). Low Trp+Kyn iTreg have a phenotype distinct from tTreg, including: higher CD25 expression, lower Foxp3 expression, and no Helios expression (consistent with the non-thymus origin of iTregs) (C).
Since Trp depletion was important for iTreg generation, we determined whether iTregs were under metabolic stress. Surprisingly, bioenergetics profiling demonstrated that Low Trp+Kyn iTreg maintain a remarkably high metabolic rate, with both oxidative phosphorylation and glycolytic pathways higher than that observed in expanded Teffectors (Teff) and tTregs (D). High metabolic rates had functional consequences, as Low Trp+Kyn iTreg were exquisitely dependent on IL-2, which drives the expression of genes needed for glycolytic metabolism. In addition, high basal oxidative phosphorylation rates correlated with increased mitochondrial membrane potential and ROS production (not shown) and decreased viability.
A xenogeneic model of GVHD was used to assess the in vivo efficacy of Low Trp+Kyn iTreg. Because Low Trp+Kyn iTreg were so sensitive to IL-2 withdrawal in vitro, mice were also treated ± low dose IL-2 for 9 days (IP, 25kU/day). While low dose IL-2 prolonged in vivo Low Trp+Kyn iTreg persistence and improved survival compared to no IL-2, survival was not significantly increased compared to GVHD mice receiving only PBMC (E). To determine whether increasing the duration of IL-2 therapy would further increase Low Trp+Kyn iTreg persistence and efficacy, the experiment was repeated (with the addition of a cohort of mice receiving PBMC + IL-2 only), and IL-2 treatment was continued indefinitely (F). However, prolonged IL-2 therapy enhanced Teff expansion, and all animals receiving exogenous IL-2 (either PBMC only or with Low Trp+Kyn iTreg) were deceased by day 18. Studies are in progress to determine whether lower doses of IL2 (i.e. 2.5 or 10k U/day) can preferentially foster iTreg expansion and efficacy in suppressing xenogeneic GVHD over Teff expansion and exacerbation of disease.
tTreg and naïve CD4+ T-cells were purified from apheresis products using magnetic beads, stimulated with a cell line expressing CD86 and CD64 (KT64/86) to which anti-CD3 mAb is bound, and cultured for 14 days. Low Trp+Kyn iTreg (and Teff) were re-stimulated on day 7. (A) Suppressive function was determined using a CFSE-based proliferation assay at 1:16 (expanded cell:PBMC) and stimulated with anti-CD3 mAb beads for 4 days. (B) Calculated yield of tTreg and Low Trp+Kyn iTreg from a 12 billion cell apheresis product. (C) Representative expression of CD25, Foxp3, and Helios. (D) Representative metabolic analysis showing oxygen consumption rate and extracellular acidification rate for tTreg Low Trp+Kyn iTreg and Teff. (E) Kaplan-Meier survival curves for mice receiving expanded tTreg, and Low Trp+Kyn iTregs and an equal number of HLA-mismatched PBMC. Low dose IL-2 was administered to a cohort of mice receiving iTreg. Mice were bled on day 6 and tTreg and iTreg in circulation quantitated by flow. (F) As in E, but IL-2 given to cohorts of mice receiving PBMC only or PBMC + iTreg for 18 days (n=8 per cohort).
tTreg and naïve CD4+ T-cells were purified from apheresis products using magnetic beads, stimulated with a cell line expressing CD86 and CD64 (KT64/86) to which anti-CD3 mAb is bound, and cultured for 14 days. Low Trp+Kyn iTreg (and Teff) were re-stimulated on day 7. (A) Suppressive function was determined using a CFSE-based proliferation assay at 1:16 (expanded cell:PBMC) and stimulated with anti-CD3 mAb beads for 4 days. (B) Calculated yield of tTreg and Low Trp+Kyn iTreg from a 12 billion cell apheresis product. (C) Representative expression of CD25, Foxp3, and Helios. (D) Representative metabolic analysis showing oxygen consumption rate and extracellular acidification rate for tTreg Low Trp+Kyn iTreg and Teff. (E) Kaplan-Meier survival curves for mice receiving expanded tTreg, and Low Trp+Kyn iTregs and an equal number of HLA-mismatched PBMC. Low dose IL-2 was administered to a cohort of mice receiving iTreg. Mice were bled on day 6 and tTreg and iTreg in circulation quantitated by flow. (F) As in E, but IL-2 given to cohorts of mice receiving PBMC only or PBMC + iTreg for 18 days (n=8 per cohort).
Hippen:University of Minnesota: Other: holds patents for the production and use of iTregs for clinical trials. Riley:Tmunity Therapeutics: Equity Ownership, Membership on an entity's Board of Directors or advisory committees; University of Pennsylvania: Patents & Royalties: hold patents for the production and use of iTregs for clinical trials. June:Pfizer: Honoraria; Celldex: Consultancy, Equity Ownership; Tmunity: Equity Ownership, Other: Founder, stockholder ; Johnson & Johnson: Research Funding; Novartis: Honoraria, Patents & Royalties: Immunology, Research Funding; Immune Design: Consultancy, Equity Ownership; University of Pennsylvania: Patents & Royalties. Kean:Juno Therapeutics, Inc: Research Funding. Miller:Fate Therapeutics: Consultancy, Research Funding; Oxis Biotech: Consultancy, Other: SAB.
Author notes
Asterisk with author names denotes non-ASH members.

This feature is available to Subscribers Only
Sign In or Create an Account Close Modal