Abstract
Transcription factor GATA-1 is essential at multiple stages of hematopoiesis. Murine gene targeting and analysis of naturally occurring human mutations demonstrate that GATA-1 drives the maturation of committed erythroid precursors and megakaryocytes. Prior studies also suggest additional, poorly defined, roles for GATA-1 at earlier stages of erythromegakaryocytic differentiation. To investigate these functions further, we stimulated Gata1- murine embryonic stem-cell-derived hematopoietic cultures with thrombopoietin, a multistage cytokine. Initially, the cultures generated a wave of mutant megakaryocytes. However, these were rapidly overgrown by a unique population of thrombopoietin-dependent blasts that express immature markers and proliferate indefinitely. Importantly, on restoration of GATA-1 function, these cells differentiated into both erythroid and megakaryocytic lineages, suggesting that they represent bipotential progenitors. Identical cells are also present in vivo, as indicated by flow cytometry and culture analysis of fetal livers from Gata1- chimeric mice. Our findings indicate that loss of GATA-1 impairs the maturation of megakaryocyte-erythroid progenitors. This defines a new role for GATA-1 at a relatively early stage of hematopoiesis and provides potential insight into recent discoveries that human GATA1 mutations promote acute megakaryoblastic leukemia, a clonal malignancy with features of both erythroid and megakaryocyte maturation.
Introduction
Generation of a diverse blood-cell repertoire from hematopoietic stem cells (HSC) is coordinated by transcription factors that control developmental decisions, survival, and proliferation. These actions are critical to normal hematopoiesis, as illustrated by numerous transcription factor mutations that cause inherited and acquired cytopenias and leukemias in mice and humans. One interesting and important example is GATA-1, a double zinc finger nuclear protein that was discovered through its binding to a core GATA consensus motif in many hematopoietic gene regulatory elements (reviewed in Weiss et al1 and Ferreira et al2 ). Enforced expression of GATA-1 in multipotential precursors influences lineage commitment.1-4 Targeting of the Gata1 gene in mice demonstrates essential requirements for erythroid, megakaryocytic, eosinophilic, and mast cells at various developmental stages.5-10 For example, without GATA-1, recognizable lineage-committed erythroblasts and megakaryocytes form but fail to mature normally.
Mutations in the X-linked human GATA1 gene are associated with disorders of erythrocyte and megakaryocyte development. Germ line missense mutations within the amino (N)-terminal zinc finger that impair DNA binding or disrupt interaction with the cofactor FOG-1 cause X-linked thrombocytopenia and anemia with accumulation of dysplastic erythroblasts and megakaryocytes in hematopoietic tissues.11-15 Somatic mutations in the GATA1 gene contribute to the development of transient myeloproliferative disorder (TMD) and acute megakaryoblastic leukemia (AMKL) associated with Down syndrome (DS, trisomy 21).16-22
The close relationship between GATA1 mutations, myeloid leukemia, and DS illustrates a new pathway to malignancy. TMD, which occurs in about 10% of infants with DS, is characterized by the accumulation of clonally derived myeloid blasts in the circulation and hematopoietic tissues, including liver, a major source of hematopoiesis in the late fetus and newborn (reviewed in Gurbaxani et al21 and Hitzler and Zipursky et al23 ). Although TMD usually resolves spontaneously, about 20% of previously affected infants later develop full-blown AMKL within the first few years of life. Remarkably, both TMD and AMKL blasts associated with DS all contain somatic mutations in the first coding exon of GATA1. These mutations disrupt the normal reading frame of GATA1 but permit the production of GATA-1 short (GATA-1s), a naturally occurring variant protein that lacks an N-terminal acidic transcriptional activation domain.24 In several individual patients followed serially, identical GATA1 mutations were present in TMD and AMKL that followed years later. These findings suggest that GATA1 mutations combined with trisomy 21 are an early event in a multistep malignant transformation process.
How GATA1 mutations contribute to TMD and AMKL is incompletely understood. Gata1- megakaryocytes are developmentally blocked and divide excessively.10 In contrast, fetal megakaryocytes expressing exclusively GATA-1s differentiate relatively normally, but they still hyperproliferate, suggesting that the N-terminal activation domain selectively regulates cell division.25,26 However, the genesis of TMD/AMKL probably involves a differentiation block prior to the development of recognizable megakaryocytes. Specifically, TMD and AMKL blasts exhibit features of megakaryocyte, erythroid, and basophil maturation, suggesting that the leukemic stem cell derives from a multipotential progenitor (reviewed in Hitzler and Zipursky23 ). One explanation for these findings is that GATA-1 functions in early hematopoiesis, prior to the development of committed erythroid and megakaryocytic lineages.
Examining the global effects of GATA-1 loss through targeted mutagenesis is complicated by early embryonic death as a result of severe anemia.5 Prior successful strategies to circumvent this problem include in vitro differentiation of Gata1- ES cells,7 lineage-specific GATA-1 knockout mice, and GATA-1 knockdown alleles in which expression is globally reduced but not ablated.10,27,28 Several studies using the latter approach implicate roles for GATA-1 relatively early in hematopoiesis. For example, heterozygous GATA-1 knockdown mice contain unique multipotential progenitors and develop myeloproliferative disorders that can progress to frank multilineage leukemias.29-31 From those studies, it is also clear that the biologic effects of GATA-1 are exquisitely dosage dependent. In particular, low-level GATA-1 expression caused by knockdown mutations appears to confer a proliferation and/or survival advantage to multipotential progenitors.32 To investigate the effects of full GATA-1 loss at these relatively early stages of hematopoiesis we analyzed the developmental potential of Gata1- embryonic stem (ES) cells both in vitro and in vivo. We discovered that loss of GATA-1 generates a unique erythromegakaryocytic progenitor that is present in vivo and exhibits remarkable self-renewal capacity in culture. Our studies illustrate a new block to early hematopoiesis conferred by loss of GATA-1, provide a useful tool to better define its transcriptional actions at this developmental stage, and offer insight into the mechanisms of leukemogenesis associated with GATA1 mutations.
Materials and methods
Cell culture
Gata1- or wild-type (wt) ES cells5 were differentiated on OP9 stromal cells with 20 ng/mL thrombopoietin (Tpo) as described.33,34 G1ME cells characterized and defined in this report were maintained in α-MEM supplemented with 20% FBS, 1% penicillin/streptomycin (10 U/mL stock), 1% l-glutamine (2 mM stock), 20 ng/mL Tpo. For morphologic analysis, cells were cytocentrifuged onto a glass slide and stained with May-Gr̈nwald-Giemsa (Sigma Aldrich, St Louis, MO), benzidine for hemoglobin,35 or acetylcholinesterase (AChE), a rodent megakaryocyte marker.36 Light microscopy images were obtained using a Zeiss Axioskop 2 microscope, Zeiss Axiocam camera, and Zeiss AxioVision 3.1 software (Carl Zeiss Microimaging, Thornwood, NY). The specific objective lenses used are identified in each figure legend according to the indicated total original magnification. These lenses include a Zeiss Plan-Neofluar 20 ×/0.50 lens; a Zeiss Ph2 Plan-Neofluar 40 ×/0.75 lens; and a Zeiss Achroplan 63 ×/0.80 lens. The imaging medium was air for all objectives.
Retroviral transduction of G1ME cells
The MSCV-based retroviral vector MIGR1 was used to express wild-type murine GATA-1.37 Vesicular stomatitis virus G protein-pseudotyped retroviral particles were generated via transient transfection of the stable packaging cell line 293 GPG and concentrated by centrifugation as described.38 About 80% of total viral particles were recovered after concentration, with titers of the concentrated virus approximately 3.0 × 108 colony-forming unit (CFU)/mL for MIGR1 and for MIGR1-GATA-1. Multiplicity of infection (MOI) was approximately 6 to 8.
For retroviral transduction, 2 × 106 G1ME cells were placed in 1 well of a 24-well plate in 2 mL G1ME medium supplemented with 4 μg/mL polybrene. Retrovirus (50 μL; MOI, 6-8) was added, and the cells were centrifuged at 1000g at 20°C for 90 minutes. Cells were then incubated at 37°C for 4 hours and then 10 mL G1ME medium was added. Various additional cytokines (R&D, Minneapolis, MN) were added in different experiments to assess the developmental potential of transduced G1ME cells, including erythropoietin (Epo; 2 U/mL), Tpo (20 ng/mL), kit ligand (KL; 50 ng/mL), interleukin 3 (IL-3) (20 ng/mL), interleukin 6 (IL-6) (5 ng/mL), interleukin 11 (IL-11; 10 ng/mL), macrophage colony stimulating factor (MCSF; 5 ng/mL), and granulocyte-macrophage colony stimulating factor (GMCSF; 3 ng/mL).
Transmission electron microscopy
Cell pellets were fixed in 2.5% glutaraldehyde overnight at 4°C and fixed afterward in osmium tetroxide for 90 minutes at 4°C. Samples were dehydrated in acetone at progressively higher concentrations and embedded in Spurr resin (Polyscience, Warrington, PA). Ultrathin sections were cut using a Reichert ultramicrotome, collected on 200-mesh copper grids, and counterstained with uranyl acetate and lead citrate. Images were obtained using a Philips 208S transmission electron microscope (Philips Medical Systems, Eindhoven, Netherlands) and analyzed with AMT software (Advanced Microscope Techniques, Danvers, MA).
Generation and analysis of chimeric mice
Animal studies were approved by the Joseph Stokes Jr Research Institute (Philadelphia, PA) Animal Care and Use Committee, protocol 2003-5-371. Donor congenic B6.SJL-Ptprca Pep3b/BoyJ female mice (CD45.1, Ly9.2) were superovulated by intraperitoneal injection with 5 U pregnant mares serum gonadotropin. Forty-eight hours later, 5 U human chorionic gonadotropin was administered intraperitoneally. Female donor mice were mated with fertile congenic B6.SJL-Ptprca Pep3b/BoyJ male mice. On embryonic day (E) 2.5, morulas were collected and incubated overnight in culture microdrops of KSOM media. E3.5 blastocysts were washed and 3 to 7 Gata1- or 5 to 10 wt control ES cells were injected into the blastocoele cavity. The compact blastocysts were transferred into the uterine horns of day 2.5 pseudo-pregnant CD-1 female mice. At E13.5, pregnant mice were killed, and their embryos were removed for screening. To establish hematopoietic cultures, fetal livers were removed under sterile conditions, minced finely, passed through cell strainers, and cultured on OP9 stromal cells according to the conditions for differentiation of ES cells as described in “Cell culture.”
Western blotting
Nuclear extracts were prepared from murine erythroleukemia (MEL) cells and G1ME cells according to standard methods, fractionated on sodium dodecyl sulfate-2% polyacrylamide gels, and transferred to nitrocellulose membranes by electroblotting. GATA-1 was detected with rat anti-mouse GATA-1 monoclonal antibody N6 at 20 ng/mL (Santa Cruz Biotechnology, Santa Cruz, CA). Bound antibody was detected with peroxidase-labeled secondary antibody followed by chemiluminescence with the enhanced chemiluminescence (ECL) kit (Pierce, Rockford, IL).
Reverse transcribed-polymerase chain reaction (RT-PCR) analysis
Total cellular RNA was isolated with Trizol (Invitrogen, Carlsbad, CA). Complementary DNA was prepared by the oligo(dT) method (Invitrogen) from 5 μg total RNA. PCR was performed with the resultant cDNA, and the reaction products were separated on a 1% agarose-Tris acetate gel and visualized by ethidium bromide. The sources for PCR primer pairs were derived from the literature as follows: Hprt, Fog1, GM-CSFR (Csf2ra), G-CSFR (Csf3r), Gata2, Gata3, beta major globin (Hbb-b1), PU.1 (Sfpi1), Pax5, C/EBPA (Cebpa), GPIb-a (Gp1ba), GPIb-b (Gp1bb), and Pf4.39 Ahsp (Eraf) primers were forward (CAC AGG ATC CAT GGC CCC TTT TCA GAG CAATAA) and reverse (TAT GAG GAG GGC AGT GTATTG CTT).
Flow cytometry
Flow cytometry was performed using a FACSCalibur or LSRII flow cytometer and analyzed with CellQuest Pro software (Becton Dickinson, San Jose, CA). Lineage depletion was performed using the Lineage Cell Depletion Kit (Miltenyi Biotec GmbH, Auburn CA) supplemented with biotin anti-mouse Ly6A/E (Sca-1; 1:250; Becton Dickinson) and biotin anti-mouse IL7Rα (1:250; Becton Dickinson) followed by 2 rounds of magnetic separation on an autoMACS Separator (Miltenyi Biotec GmbH). The sources and dilutions of antibodies used for flow cytometry are as follows: Becton Dickinson, PE anti-mouse Ly6A/E (Sca-1; 1:100), biotin anti-mouse Ly6A/E (Sca-1; 1:250), biotin anti-mouse IL7Rα (1:250), PE anti-mouse CD117 (cKit; 1:100), APC anti-mouse CD117 (cKit; 1:250), FITC anti-mouse CD41 (1:100), PE anti-mouse CD45R (B220; 1:100), PE anti-mouse CD11b (Mac1; 1:100), PE anti-mouse Ly-76 (Ter119; 1:100), APC anti-mouse Ly-76 (Ter119; 1:100), PE anti-mouse Ly6C (Gr1; 1:100), biotin anti-mouse CD9 (1:100), biotin anti-mouse CD229.1 (Ly9.1; 1:250), PE anti-mouse CD45.1 (1:100), streptavidin PerCP (1:250), streptavidin APC (1:250), FITC anti-CD229.1 (Ly9.1; 1:100), and PE anti-mouse CD41 (1:100); EMFRET Analytics (Würzburg, Germany), anti-mouse PE-GPIbα (1:20); eBioscience (San Diego, CA), APC-Cy7 anti-mouse CD117 (cKit; 1:100), and PE-Cy7 anti-mouse CD16/32 (FcγR; 1:100).
Cell proliferation/viability
Cell proliferation was assessed by counting trypan blue (Sigma Aldrich)-excluding cells on a hemocytometer and by counting 7-aminoactinomycin D (7-AAD; Sigma Aldrich) excluding cells with a flow cytometer.
Additional proliferation studies of G1ME cells were performed using the membrane dye, PKH-26.40,41 Five × 106 cells were stained with 12 μM PKH-26 (Sigma-Aldrich) at day 0 of retroviral infection. Deconvolution of histogram distributions into generations was performed by ModFit LT software Proliferation Wizard model (Verity Software House, Topsham, ME).
Selective expansion of immature hematopoietic blasts from Gata1- ES-cell in vitro differentiation cultures. (A) Summary of the culture method used. wt or Gata1- ES cells were cultured on OP9 stromal cells for 5 days to generate multipotential hematopoietic progenitors. These were expanded and differentiated further on OP9 cells in the presence of Tpo. At about 3 weeks, nonadherent cells were removed from the OP9 stromal layer and transferred to liquid culture with Tpo. (B) Proliferation of nonadherent cells in differentiation cultures from Gata1- and wt ES cells. Cumulative cell numbers are plotted against time. One of 3 representative experiments is shown. (C) Morphology of cells after various times in culture. May-Gr̈nwald-Giemsa stain. The blast cells derived from Gata1- cultures are shown at day 40. We refer to cells at day 40 as GATA-1- megakaryocyte-erythroid (G1ME) cells because they exhibit erythromegakaryocytic potential, as demonstrated in Figure 3. Original magnification of top (day 12), × 200; bottom left (day 40), × 200; bottom right (day 40), × 630. Photographs were taken by using a microscope (Axioskop 2; Carl Zeiss) equipped with a color digital camera (Axiocam; Carl Zeiss).
Selective expansion of immature hematopoietic blasts from Gata1- ES-cell in vitro differentiation cultures. (A) Summary of the culture method used. wt or Gata1- ES cells were cultured on OP9 stromal cells for 5 days to generate multipotential hematopoietic progenitors. These were expanded and differentiated further on OP9 cells in the presence of Tpo. At about 3 weeks, nonadherent cells were removed from the OP9 stromal layer and transferred to liquid culture with Tpo. (B) Proliferation of nonadherent cells in differentiation cultures from Gata1- and wt ES cells. Cumulative cell numbers are plotted against time. One of 3 representative experiments is shown. (C) Morphology of cells after various times in culture. May-Gr̈nwald-Giemsa stain. The blast cells derived from Gata1- cultures are shown at day 40. We refer to cells at day 40 as GATA-1- megakaryocyte-erythroid (G1ME) cells because they exhibit erythromegakaryocytic potential, as demonstrated in Figure 3. Original magnification of top (day 12), × 200; bottom left (day 40), × 200; bottom right (day 40), × 630. Photographs were taken by using a microscope (Axioskop 2; Carl Zeiss) equipped with a color digital camera (Axiocam; Carl Zeiss).
Results
Expansion of hematopoietic blasts from Gata1- ES-cell in vitro differentiation cultures
Normal hematopoietic development is recapitulated by in vitro differentiation of ES cells.42 Previously, we used this approach to show that GATA-1 is required for survival and maturation at the proerythroblast stage of hematopoiesis.6,7 For the current studies, we examined Gata1- hematopoiesis using described protocols to generate megakaryocytes from ES cells in vitro33,34 (Figure 1A). We cultured ES cells on the stromal line OP9 to generate definitive multipotential hematopoietic precursors.43,44 After 5 days, we added Tpo, a cytokine that stimulates hematopoietic stem cells, multipotential progenitors, and megakaryocytes45 (Figure 1A). The cultures were maintained on OP9 cells with Tpo as the only added cytokine, and differentiated hematopoietic progeny were serially enumerated and examined by histologic staining. By day 12, excessive cell proliferation was evident in the Gata1- cultures, which were expanded about 5-fold relative to wild-type cultures (Figure 1B). At this time point, both wt and Gata1- cultures contained an obvious population of megakaryocytes. These were recognized by their characteristic large size and multinuclearity (Figure 1C, top), DNA content greater than 4N (45%-50% of the population), increased forward and side scattering profile on flow cytometry, and staining with AChE, a rodent megakaryocyte marker (75%-80% of the population) (not shown). The Gata1- megakaryocytes were distinctly different from the wt ones. Specifically, mutant megakaryocytes were more numerous, smaller, and stained more weakly with AChE than their wt counterparts (not shown), consistent with previous observations that Gata1- or deficient megakaryocytes are developmentally arrested and proliferate excessively.10,24,46 Megakaryocytes can be identified by their high forward and side scatter profiles in flow cytometry.34 Using these gating criteria, both wt and Gata1- megakaryocytes expressed CD41 and were negative for myeloid and erythroid lineage markers (not shown). However, wt megakaryocytes expressed GPIb, whereas Gata1- megakaryocytes did not (not shown), consistent with recently reported gene profiling studies.26
After about 3 weeks, cultures derived from wt ES cells stopped dividing, whereas Gata1- cultures continued to proliferate (Figure 1B). The mutant cells were transferred to liquid culture without OP9 stroma and monitored for several months. By 4 to 5 weeks, mutant cultures were composed of a monomorphous population of blast cells with an undifferentiated morphology, high nuclearcytoplasmic ratio, homogeneous nuclear staining pattern, and prominent nucleoli (Figure 1C, bottom). These continued to divide in a Tpo-dependent fashion (not shown) for more than 6 months. Similar cell-growth kinetics as illustrated in Figure 1B occurred in 3 independent experiments. These immature Gata1- cells arose reproducibly in culture without growth lag or crisis, indicating that they derive directly from loss of GATA-1 and not from random genetic events acquired during cell culture. After several months in culture, the karyotype was normal. As described in the next section, these blasts exhibit both erythroid and megakaryocytic potential. Therefore, from this point, we refer to them as G1ME cells, for GATA-1- megakaryocyte-erythroid.
To further characterize G1ME cells and to assign them to a specific stage in hematopoiesis, we analyzed their mRNA expression (Figure 2A) and cell-surface immunophenotype (Figure 2B). The cells were negative for mature lineage markers, including beta major globin mRNA and Ter119 (erythroid), Gr1 (granulocyte), Mac1 (macrophage), and B220 (B cell). G1ME cells also did not express markers for early lymphoid precursors (Gata3 and Pax5 mRNAs protein, and Il7r) or committed granulocyte/macrophage/monocyte precursors (GM-CSFR, G-CSFR, and C/EBPα mRNAs). The cells were Sca1-, cKit+, CD41+ and expressed mRNAs encoding the transcription factors FOG-1, GATA-2, and PU.1. Together, these findings are consistent with an early stage of erythromegakaryocytic maturation.1,47,48 Gata2 mRNA may be expressed abundantly because its gene is repressed directly by GATA-1.7,49 G1ME cells also express the cell-surface tetraspanin CD9, which marks the commitment of bipotential megakaryocyte-erythroid precursors (MEPs) to unilineage megakaryocyte precursors (MKPs) in adult mice.47 Consistent with this, there was low-level expression of the megakaryocytic marker GPIbα. From these RT-PCR and cell-surface immunophenotyping analyses, in combination with their morphologic features, it seemed most likely that G1ME cells represented early committed megakaryocyte precursors that are distinct from the recognizable megakaryocytes generated from Gata1- ES cells (Figure 1C) and fetal liver of GATA-1-deficient mice.10,24 However, studies described in the next section indicate that G1ME cells have both erythroid and megakaryocytic potential.
Gene expression and cell-surface phenotype analyses of G1ME cells. (A) RT-PCR analysis. Bone marrow (BMarrow), spleen, and thymus were analyzed in parallel as controls. GM-CSFR indicates granulocyte macrophage colony-stimulating factor receptor; G-CSFR, granulocyte colony-stimulating factor receptor; Hprt, hypoxanthine phosphoribosyl transferase. PCR cycle numbers for each primer pair are shown at the right side of the panel. (B) Cell-surface marker phenotype assessed by flow cytometry. Antibody-stained cells are shown in filled curve. Open curves denote staining with appropriate isotype control antibodies. Murine bone marrow and/or thymus were used as positive controls (not shown).
Gene expression and cell-surface phenotype analyses of G1ME cells. (A) RT-PCR analysis. Bone marrow (BMarrow), spleen, and thymus were analyzed in parallel as controls. GM-CSFR indicates granulocyte macrophage colony-stimulating factor receptor; G-CSFR, granulocyte colony-stimulating factor receptor; Hprt, hypoxanthine phosphoribosyl transferase. PCR cycle numbers for each primer pair are shown at the right side of the panel. (B) Cell-surface marker phenotype assessed by flow cytometry. Antibody-stained cells are shown in filled curve. Open curves denote staining with appropriate isotype control antibodies. Murine bone marrow and/or thymus were used as positive controls (not shown).
Erythromegakaryocytic maturation of G1ME cells
To characterize G1ME cells functionally, we assessed their developmental potential after GATA-1 complementation by retroviral transfer (Figure 3). We used MIGR1, an MSCV-based retroviral vector in which GATA-1 is linked to a GFP cDNA via an internal ribosome entry site (Figure 3A), which permits tracking of infected cells by their GFP fluorescence.37 As expected, G1ME cells, or those infected with MIGR1 empty vector, expressed no GATA-1 (Figure 3B), whereas the protein was detected in cells infected with GATA-1 virus. Considering that the GATA-1 virus transduced 30% to 40% of G1ME cells (not shown), their level of GATA-1 protein expression was similar to that of MEL cells (Figure 3B). This suggests that GATA-1 was not massively overexpressed in transduced G1ME cells, although the endogenous GATA-1 protein level in wild-type progenitors that approximate G1ME cells is not known.
After infection, cells were cultured in multiple cytokines that support a broad range of hematopoietic maturation. These included Tpo, Epo, KL, IL-3, IL-11, GMCSF, and MCSF. Three days after infection, cells were analyzed by flow cytometry for expression of mature lineage markers. Induction of erythroid and megakaryocytic maturation by GATA-1 was evidenced by the expression of Ter119 and GPIb, respectively (Figure 3C-D). Erythroid maturation was further evidenced by the appearance of benzidine-staining cells, a marker for hemoglobin (Figure 3E, top), and induction of erythroid-specific genes, including β major globin and Ahsp50 (Figure 4B). Morphologic signs of megakaryocytic maturation included the formation of large cells with multilobular nuclei (Figure 3E, bottom right) and characteristic ultrastructural features, including multivesicular bodies (α-granule precursors), dense granules, α-granules, and platelet demarcation membranes (Figure 4A).51-53 GATA-1-transduced G1MEs had a ploidy greater than 4N (27% of GATA-1-transduced cells were > 4N, whereas only 2% of MIGR1-transduced cells were), and had a distinct scatter profile (large and granular) when compared with MIGR1-transduced G1ME cells. Numerous mature megakaryocyte/platelet expressed genes including GPIb-α, GPIb-β, and Pf4 were also induced (Figure 4B).
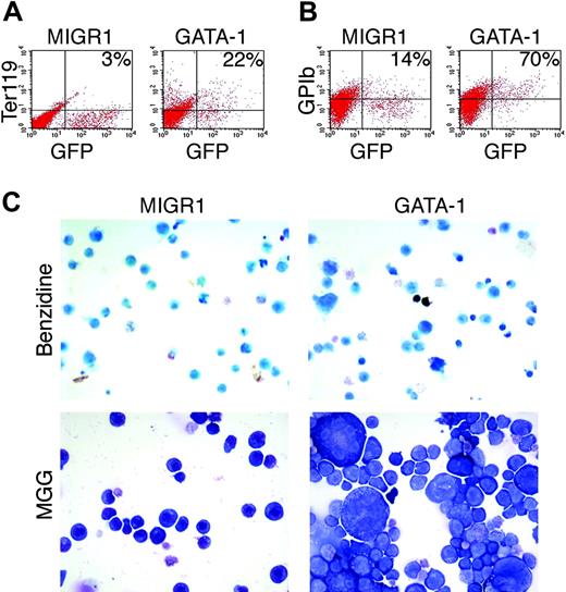
GATA-1 induces erythromegakaryocytic maturation of G1ME cells. (A) Retroviral constructs used for gene rescue. The MIGR1 vector encodes green fluorescent protein (GFP) linked to an internal ribosome entry site (IRES). MIGR1-GATA-1 also contains the full-length coding region of murine GATA-1 cDNA. For panels B to E, cells were analyzed 3 days after retroviral transduction. Viral infection efficiencies assessed by flow cytometry for GFP expression were about 65% for MIGRI and 35% for MIGR1-GATA-1. (B) GATA-1 protein expression in transduced cells determined by Western blotting. The amount of whole-cell lysate analyzed in each lane is indicated. MEL cell lysate was analyzed in parallel for comparison (last 3 lanes). (C) Expression of the erythroid-specific surface marker Ter119. Percentages in panels refer to fraction of GFP+ cells expressing Ter119. Approximately 65% of MIGR1- and 30% of GATA-1-transduced cells were GFP+. (D) Expression of the terminal megakaryocyte maturation marker GPIb. Percentages in panels refer to fraction of GFP+ cells expressing GPIb. (E) Morphology of cells after GATA-1-induced maturation. The top panels show benzidine staining for hemoglobin, with dark brown benzidine-positive cells visible only in the GATA-1-rescued sample. From the flow cytometry results for Ter119 in panel 3C, roughly 6% of cells are expected to be benzidine positive. The bottom panels show May-Gr̈nwald-Giemsa (MGG) staining with large multinucleated megakaryocytes occurring specifically in the GATA-1-rescued sample. Original magnification, × 400. Photographs were taken by using a microscope (Axioskop 2; Carl Zeiss) equipped with a color digital camera (Axiocam; Carl Zeiss).
GATA-1 induces erythromegakaryocytic maturation of G1ME cells. (A) Retroviral constructs used for gene rescue. The MIGR1 vector encodes green fluorescent protein (GFP) linked to an internal ribosome entry site (IRES). MIGR1-GATA-1 also contains the full-length coding region of murine GATA-1 cDNA. For panels B to E, cells were analyzed 3 days after retroviral transduction. Viral infection efficiencies assessed by flow cytometry for GFP expression were about 65% for MIGRI and 35% for MIGR1-GATA-1. (B) GATA-1 protein expression in transduced cells determined by Western blotting. The amount of whole-cell lysate analyzed in each lane is indicated. MEL cell lysate was analyzed in parallel for comparison (last 3 lanes). (C) Expression of the erythroid-specific surface marker Ter119. Percentages in panels refer to fraction of GFP+ cells expressing Ter119. Approximately 65% of MIGR1- and 30% of GATA-1-transduced cells were GFP+. (D) Expression of the terminal megakaryocyte maturation marker GPIb. Percentages in panels refer to fraction of GFP+ cells expressing GPIb. (E) Morphology of cells after GATA-1-induced maturation. The top panels show benzidine staining for hemoglobin, with dark brown benzidine-positive cells visible only in the GATA-1-rescued sample. From the flow cytometry results for Ter119 in panel 3C, roughly 6% of cells are expected to be benzidine positive. The bottom panels show May-Gr̈nwald-Giemsa (MGG) staining with large multinucleated megakaryocytes occurring specifically in the GATA-1-rescued sample. Original magnification, × 400. Photographs were taken by using a microscope (Axioskop 2; Carl Zeiss) equipped with a color digital camera (Axiocam; Carl Zeiss).
Flow cytometry indicated that platelet and erythroid markers were not coexpressed on the same cells (Supplemental Figure S1A-B, available at the Blood website; see the Supplemental Figures link at the top of the online article). Additionally, cells that stained with benzidine were always small, distinguishing them from the much larger megakaryocytes (Figure 3E, compare top and bottom panels). Hence, distinct erythroid and megakaryocytic maturation occurred in separate cells. Using the intensity of GFP expression in transduced cells as a surrogate marker for GATA-1 protein level, it appears that optimal erythroid maturation occurs at intermediate GATA-1 levels, whereas megakaryocytic maturation is optimal at higher levels (compare Figure 3C with 3D). These findings are in accord with previous studies demonstrating that lineage fate decisions are GATA-1 dose dependent.2 Hence, the differentiation of normal bipotential erythromegakaryocytic precursors may be influenced by GATA-1 level and activity, although this requires further investigation.
Cells infected with MIGR1 vector grew at about the same rate as uninfected cells (Figure 4C). In contrast, uninfected cells rapidly outgrew cells infected with GATA-1. This was not due to increased cell death, because the proportion of viable cells was identical in G1ME populations transduced with GATA-1 or vector (Supplemental Figure S2A). In addition, a membrane-dye proliferation assay showed that the rate of cell division was reduced specifically in GATA-1-transduced G1ME cells but not controls (Supplemental Figure S2B). Together, these data indicate that GATA-1 inhibits cell division as part of normal maturation, and are consistent with the antiproliferative activities of GATA-1 described previously.26,29,54,55 Despite culture of G1ME cells in a broad range of supportive cytokines, we never observed signs of maturation into granulocyte, macrophage, lymphoid, or mast-cell lineages before or after rescue with GATA-1, either by morphology or by flow cytometry analysis using the lineage markers Gr1, B220, FcϵRI, and Mac1 (not shown). Therefore, our findings indicate that GATA-1-rescued G1ME cells are restricted to erythromegakaryocytic differentiation.
Erythromegakaryocytic maturation of G1ME cells. (A) Transmission electron microscopy demonstrating features of megakaryocytic maturation. Control (MIGR1-transduced) cells (top left) are small and lack features of differentiation. GATA-1-rescued cultures contain a population of large cells with megakaryocytic features, including dense chromatin around the periphery of the nuclei, large multilobed nuclei (*), multivesicular bodies (mvb), dense granules (dg), α granules (α), and a developing platelet-membrane demarcation system (dm). Original magnifications are indicated. Photographs were taken by using a microscope (208S transmission electron; Philips) equipped with a Hamamatsu digital camera (Hamamatsu, Japan) and analyzed with visualization software (Advanced Microscope Techniques). (B) RT-PCR analysis showing GATA-1 induction of both erythroid and megakaryocyte genes. Erythroid genes are β major globin and Ahsp. Megakaryocyte genes are platelet factor 4 (Pf4) and glycoprotein (GP) Ibα and Ibβ. PCR cycle numbers for each primer pair are shown at the right side of the panel. (C) GATA-1 induces proliferation arrest as part of terminal maturation. Transduced cells were analyzed by flow cytometry for GFP expression. The fraction of GFP+ cells was normalized to 1.0 at 2 days after retroviral infection and then followed over time. GFP-expressing cells transduced by vector grew normally, whereas GATA-1-expressing cells were outgrown by noninfected cells.
Erythromegakaryocytic maturation of G1ME cells. (A) Transmission electron microscopy demonstrating features of megakaryocytic maturation. Control (MIGR1-transduced) cells (top left) are small and lack features of differentiation. GATA-1-rescued cultures contain a population of large cells with megakaryocytic features, including dense chromatin around the periphery of the nuclei, large multilobed nuclei (*), multivesicular bodies (mvb), dense granules (dg), α granules (α), and a developing platelet-membrane demarcation system (dm). Original magnifications are indicated. Photographs were taken by using a microscope (208S transmission electron; Philips) equipped with a Hamamatsu digital camera (Hamamatsu, Japan) and analyzed with visualization software (Advanced Microscope Techniques). (B) RT-PCR analysis showing GATA-1 induction of both erythroid and megakaryocyte genes. Erythroid genes are β major globin and Ahsp. Megakaryocyte genes are platelet factor 4 (Pf4) and glycoprotein (GP) Ibα and Ibβ. PCR cycle numbers for each primer pair are shown at the right side of the panel. (C) GATA-1 induces proliferation arrest as part of terminal maturation. Transduced cells were analyzed by flow cytometry for GFP expression. The fraction of GFP+ cells was normalized to 1.0 at 2 days after retroviral infection and then followed over time. GFP-expressing cells transduced by vector grew normally, whereas GATA-1-expressing cells were outgrown by noninfected cells.
Two possibilities could account for our gene complementation studies in G1ME cells. First, individual cells could exhibit bipotential megakaryocyte erythroid differentiation. Second, the cells could contain a mixture of committed erythroid and megakaryocyte precursors that undergo unilineage maturation after GATA-1 rescue. To distinguish these possibilities, we generated clonal lines from single cells by limiting dilution and tested their differentiation patterns after GATA-1 complementation (Table 1). Ten clonal lines tested all showed bipotential erythromegakaryocytic maturation, at proportions similar to what was observed in the original polyclonal parental G1ME line. Hence, G1ME cells represent developmentally blocked, immortalized progenitors with megakaryocytic and erythroid potential, similar to MEPs. Interestingly, these cells exhibit somewhat different properties than the MEP population identified previously in adult murine bone marrow47 (see “Discussion”).
Arrested Gata1- megakaryocyte-erythroid progenitors in fetal liver
The isolation of G1ME cells specifically from Gata1- ES cells differentiated in vitro suggests a block to hematopoiesis at the MEP stage. To investigate whether this block also occurs in vivo, we analyzed fetal liver hematopoiesis in chimeric embryos prepared from blastocysts injected with Gata1- or control wt ES cells (Figure 5A). We chose to analyze this stage of hematopoietic ontogeny because in vitro differentiation of ES cells is believed to recapitulate stages of hematopoiesis that occur in the developing embryo.42 We used the polymorphic markers Ly9 and CD45 to distinguish donor ES-cell-derived from host-derived hematopoiesis. Specifically, hematopoietic cells generated from donor ES cells (strain 129) are Ly9.1+, CD45.1-. Host hematopoietic cells are Ly9.1-, CD45.1+ (not shown). First, we used flow cytometry to analyze chimeric fetal livers for cells resembling the G1ME surface phenotype (Figure 5B-D). Fetal livers with cells contributed by Gata1- ES cells contained a significantly expanded population of donor-derived (Ly9.1+) hematopoietic cells that were lin-, CD41+, and cKit+, similar to G1ME cells (Figure 5B). This expanded population was specific to chimeric embryos generated from Gata1- ES cells and not observed in wt chimeric fetal livers or nonchimeric fetal livers containing only host-derived cells (Figure 5C). Next, we lineage depleted fetal liver cells, expanded them in culture for 4 days on OP9 stroma with Tpo, and reanalyzed them using a more extensive panel of markers used previously to characterize early erythromegakaryocytic development.47,48 In the Gata1- chimeric livers, there was an approximate 10-fold expansion of Ly9.1+, lin-, CD41+, cKit+, CD16/32(FcγR)lo, CD9+ progenitors, the same immunophenotype as G1ME cells derived from in vitro ES-cell differentiation (Figure 5D). After only a few days in culture, the analogous population from fetal liver constituted a significant proportion of the total cells, reflecting their relatively high proliferative capacity and growth advantage in the conditions used. Together, these findings demonstrate that Gata1- stem cells give rise to a significantly expanded population of G1ME-like cells in the fetal liver. Note that relative to wt controls, the Gata1- chimeric fetal livers were not visibly enlarged and did not contain significantly increased total cell numbers (see “Discussion”).
Development of G1ME cells in Gata1- chimeric embryos. (A) Experimental approach. Chimeric embryos were prepared by injecting Gata1- or wt ES cells into wt host blastocysts. Fetal liver hematopoietic cells from day 13.5 chimeric embryos were analyzed by FACS or cultured on OP9 cells with Tpo according to the same conditions used to derive G1ME cells from ES cells (Figure 1). The polymorphic cell-surface marker Ly9.1 was used to facilitate tracking of ES-cell donor-derived hematopoietic cells. Donor ES cells (strain 129) express Ly9.1 and CD45.2 (not shown), whereas host (C57/BL6) blastocyst-derived cells express Ly9.2 and CD45.1 (not shown). (B) Flow cytometry analysis of E13.5 fetal livers. Gata1- chimeric embryos contain an expanded population of donor-derived (Ly9.1) cells that are lineage negative, CD41+, and cKit+, identical to the surface phenotype of G1ME cells derived from in vitro differentiation of Gata1- ES cells, as described in Figure 1. Representative studies of fetal livers from wt and Gata1- chimera are shown. The wt chimeric fetal liver was 30% Ly9.1+, and the Gata1- chimeric fetal liver was 23% Ly9.1+. (C) CD41+ cKit+ cells as a percentage of lin- fetal liver cells. As indicated on the x-axis, embryos prepared from Gata1- or wt ES-cell-injected blastocysts were termed chimeric only if donor-derived Ly9.1 hematopoietic cells were detected in fetal livers. Levels of chimerism ranged from 2% to 23% in Gata1- chimeric animals, and 30% to 47% in wt chimeric fetal livers. (D) Additional cell-surface marker expression comparing G1ME cells (top) and E13.5 chimeric fetal livers (middle and bottom). Fetal livers from Gata1- or wt chimeric embryos were analyzed 4 days after expansion on OP9 stroma. All cells shown are lin-, IL7Rα-, and Sca1-. Left panels show the detection of donor cells (Ly9.1+). Middle panels show cKit and CD41 expression in Ly9.1+ cells; these are analyzed further for FcγR and CD9 expression in the right panels. Percentages in the right panels refer to lin-, IL7R-, Sca1-, CD9+, FcγRlo, CD41+, and ckit+ cells within the Ly9.1+ population.
Development of G1ME cells in Gata1- chimeric embryos. (A) Experimental approach. Chimeric embryos were prepared by injecting Gata1- or wt ES cells into wt host blastocysts. Fetal liver hematopoietic cells from day 13.5 chimeric embryos were analyzed by FACS or cultured on OP9 cells with Tpo according to the same conditions used to derive G1ME cells from ES cells (Figure 1). The polymorphic cell-surface marker Ly9.1 was used to facilitate tracking of ES-cell donor-derived hematopoietic cells. Donor ES cells (strain 129) express Ly9.1 and CD45.2 (not shown), whereas host (C57/BL6) blastocyst-derived cells express Ly9.2 and CD45.1 (not shown). (B) Flow cytometry analysis of E13.5 fetal livers. Gata1- chimeric embryos contain an expanded population of donor-derived (Ly9.1) cells that are lineage negative, CD41+, and cKit+, identical to the surface phenotype of G1ME cells derived from in vitro differentiation of Gata1- ES cells, as described in Figure 1. Representative studies of fetal livers from wt and Gata1- chimera are shown. The wt chimeric fetal liver was 30% Ly9.1+, and the Gata1- chimeric fetal liver was 23% Ly9.1+. (C) CD41+ cKit+ cells as a percentage of lin- fetal liver cells. As indicated on the x-axis, embryos prepared from Gata1- or wt ES-cell-injected blastocysts were termed chimeric only if donor-derived Ly9.1 hematopoietic cells were detected in fetal livers. Levels of chimerism ranged from 2% to 23% in Gata1- chimeric animals, and 30% to 47% in wt chimeric fetal livers. (D) Additional cell-surface marker expression comparing G1ME cells (top) and E13.5 chimeric fetal livers (middle and bottom). Fetal livers from Gata1- or wt chimeric embryos were analyzed 4 days after expansion on OP9 stroma. All cells shown are lin-, IL7Rα-, and Sca1-. Left panels show the detection of donor cells (Ly9.1+). Middle panels show cKit and CD41 expression in Ly9.1+ cells; these are analyzed further for FcγR and CD9 expression in the right panels. Percentages in the right panels refer to lin-, IL7R-, Sca1-, CD9+, FcγRlo, CD41+, and ckit+ cells within the Ly9.1+ population.
We assessed the proliferative capacity and longevity of wt and Gata1- fetal liver-derived hematopoietic cells in culture under conditions identical to those used for in vitro differentiation of ES cells, as described in “Materials and Methods” and in Figure 1. After 12 days, chimeric fetal livers from wt and Gata1- ES cells contained numerous recognizable megakaryocytes (Figure 6A, first 2 panels). By day 40, cells within the Gata1- cultures were predominantly CD41+, cKit+, exhibited a monomorphous blast morphology, and were Tpo dependent for proliferation and survival, similar to G1ME cells derived from in vitro differentiation of Gata1- ES cells (Figure 6A right panel, and not shown). In contrast, no live cells were present in cultures of nonchimeric or wt ES-cell-chimeric fetal livers. These findings were reproduced in 7 Gata1- chimeric fetal livers and 40 negative controls (Table 2). Thus, G1ME-like blast cells with extensive proliferative capacity were derived exclusively from fetal livers containing Gata1- hematopoietic progenitors.
Expansion of fetal liver-derived G1ME cells in long-term culture. (A) Cell morphologies at various times in culture (May-Gr̈nwald-Giemsa stain). Chimeric fetal livers were cultured on OP9 stroma with Tpo, according to the strategies in Figures 1 and 5. At day 12, a population of large, multinucleated megakaryocytes was visible in both wt and Gata1- cultures. By day 40, only the Gata1- cultures were growing and contained predominantly immature blasts (right) with morphology similar to ES-cell-derived G1ME cells (compare with Figure 1C). Original magnification, × 200; inset, × 630. Photographs were taken by using a microscope (Axioskop 2; Carl Zeiss) equipped with a color digital camera (Axiocam; Carl Zeiss). (B) Flow cytometry analysis of the cultures in panel A. The hematopoietic blasts from GATA-1- chimeric fetal liver cultures are predominantly cKit+ CD41+. These cells are also Ly9.1+ (data not shown), indicating that they are Gata1- donor ES cell-derived.
Expansion of fetal liver-derived G1ME cells in long-term culture. (A) Cell morphologies at various times in culture (May-Gr̈nwald-Giemsa stain). Chimeric fetal livers were cultured on OP9 stroma with Tpo, according to the strategies in Figures 1 and 5. At day 12, a population of large, multinucleated megakaryocytes was visible in both wt and Gata1- cultures. By day 40, only the Gata1- cultures were growing and contained predominantly immature blasts (right) with morphology similar to ES-cell-derived G1ME cells (compare with Figure 1C). Original magnification, × 200; inset, × 630. Photographs were taken by using a microscope (Axioskop 2; Carl Zeiss) equipped with a color digital camera (Axiocam; Carl Zeiss). (B) Flow cytometry analysis of the cultures in panel A. The hematopoietic blasts from GATA-1- chimeric fetal liver cultures are predominantly cKit+ CD41+. These cells are also Ly9.1+ (data not shown), indicating that they are Gata1- donor ES cell-derived.
Next, we tested the developmental capacity of fetal liver-derived G1ME cells by assessing their maturation after complementation with GATA-1-encoding retrovirus. We observed distinctive erythroid and megakaryocytic maturation, both in bulk populations of rescued fetal liver G1ME cells (Figure 7A-C) and in 5 of 5 clonal lines generated by limiting dilution (Table 3). In each of these fetal liver lines, the ratio of megakaryocyte-erythroid maturation was similar to that observed in GATA-1-rescued G1ME lines generated from ES cells. G1ME lines derived from Gata1- chimeric fetal livers behaved identically to those generated from in vitro differentiation of ES cells in all respects, including cell morphology, surface immunophenotyping, gene-expression profiles, and the capacity for GATA-1-induced erythromegakaryocytic maturation (Figure 7; Table 3; not shown). Together, our data demonstrate that loss of GATA-1 causes developmental arrest and proliferation of an early Tpo-dependent hematopoietic progenitor with erythroid and megakaryocytic potential. This abnormal progenitor, termed G1ME, is present in ES differentiation cultures and in embryos.
GATA-1 complementation induces erythromegakaryocytic maturation in Gata1- fetal liver chimera-derived G1ME cells. Cells were transduced with GATA-1 or control retrovirus and analyzed for maturation as described in Figure 3. (A) Ter119 expression after rescue by GATA-1. Percentages in top panels refer to fraction of GFP+ cells expressing Ter119. (B) GPIb expression after rescue by GATA-1. Percentages in panels refer to fraction of GFP+ cells expressing GPIb. (C) Cell morphology after retroviral expression; (top) benzidine stain for hemoglobin, (bottom) May-Gr̈nwald-Giemsa staining. Original magnification, × 400. Photographs were taken by using a microscope (Axioskop 2; Carl Zeiss) equipped with a color digital camera (Axiocam; Carl Zeiss).
GATA-1 complementation induces erythromegakaryocytic maturation in Gata1- fetal liver chimera-derived G1ME cells. Cells were transduced with GATA-1 or control retrovirus and analyzed for maturation as described in Figure 3. (A) Ter119 expression after rescue by GATA-1. Percentages in top panels refer to fraction of GFP+ cells expressing Ter119. (B) GPIb expression after rescue by GATA-1. Percentages in panels refer to fraction of GFP+ cells expressing GPIb. (C) Cell morphology after retroviral expression; (top) benzidine stain for hemoglobin, (bottom) May-Gr̈nwald-Giemsa staining. Original magnification, × 400. Photographs were taken by using a microscope (Axioskop 2; Carl Zeiss) equipped with a color digital camera (Axiocam; Carl Zeiss).
Discussion
GATA-1 is critical for normal red blood cell and platelet formation; in its absence, committed erythroid precursors are blocked in maturation and undergo apoptosis, whereas megakaryocytes mature inefficiently and proliferate excessively.7,10,56 Previous studies also hint at important but poorly understood functions for GATA-1 at earlier points in the development of these 2 lineages.21,29-31,57,58 Here, we report that Gata1- ES cells give rise to an abnormal blast population with high-proliferative capacity that undergoes erythromegakaryocytic maturation when GATA-1 is restored. These cells, termed G1ME, were detected in chimeric embryos and cultured in vitro for more than 6 months. G1ME cells grown from primary ES cells or Gata1- chimeric fetal liver reproducibly expanded logarithmically in vitro without lag or crisis, indicating that their derivation stemmed directly from absent GATA-1. Our results illustrate a new block to hematopoiesis caused by loss of GATA-1 and provide an important basis for interpreting hematopoietic abnormalities that arise from reduced GATA-1 expression or altered protein function.
G1ME cells approximate an early stage of erythromegakaryocytic development
The capacity for G1ME cells to undergo megakaryocytic and erythroid maturation exclusively suggests that they are arrested at the MEP stage of hematopoiesis, although other interpretations are possible. Enforced GATA-1 expression can induce erythromegakaryocytic differentiation by reprogramming common myeloid (CMPs), granulocyte/monocyte (GMPs), and common lymphoid progenitors (CLPs).1-4 However, markers that distinguish murine CMPs, GMPs, or CLPs are not expressed in G1ME cells (Figure 2). The constellation of cell-surface proteins and transcription factors expressed by these cells most closely approximates MEPs or MKPs.47,48 In regards to the latter, CD9 expression is believed to mark the maturation of MEPs to unipotential MKPs.47 However, we found that G1ME cells express CD9 strongly, yet exhibit bilineage differentiation on rescue by GATA-1. Several interpretations can explain this apparent contradiction. First, CD9 was defined as a marker for megakaryocyte commitment in adult bone marrow. G1ME cells derive from fetal tissues, which contain different hematopoietic populations than adults.25,59,60 Hence, it is possible that G1ME cells represent a distinct fetal progenitor in which expression of CD9 occurs at a transitional stage from MEP to MKP when erythroid potential is retained. Second, G1ME cells may represent committed MKPs that are reprogrammed to a partial erythroid fate by ectopic GATA-1 expression. Finally, loss of GATA-1 may generate an abnormal bipotential CD9+ progenitor that does not occur during normal hematopoiesis. Aberrant progenitors with unique signatures of gene expression and developmental potential are observed frequently in leukemias arising from altered transcription factor function.61 In any case, loss of GATA-1 generates abnormal, immortalized, Tpo-dependent blasts with the capacity for both erythroid and megakaryocytic maturation.
Multiple blocks to Gata1- hematopoiesis
The most likely interpretation for the current findings is that GATA-1 is required for normal maturation of an MEP-like progenitor, particularly in light of prior studies that also support this possibility.21,29-31,57,58 This role for GATA-1 is different than its previously demonstrated requirements in the maturation of lineage-committed erythroblasts and megakaryocytes. According to the classic model for hematopoiesis, CMPs give rise to MEPs, which then differentiate into committed erythroid and megakaryocyte precursors (Figure 8A). In the context of this model, the block to MEP maturation demonstrated in this study must be partial, because recognizable erythroblasts and immature megakaryocytes are generated from Gata1- hematopoietic stem cells in ES-cell cultures and in mice5,7,10,46 (see also Figure 1C). However, recent evidence suggests that alternate developmental pathways for erythromegakaryocytic maturation also exist.62 For example, MEPs could also arise from hematopoietic stem cells independent of CMPs. If MEPs are formed simultaneously from parallel independent pathways, then one of these could be selectively and fully blocked by loss of GATA-1, with mutant erythroblasts and megakaryocytes generated through alternative mechanisms (Figure 8B).
Models for GATA-1 actions in MEPs. (A) The classic model for hematopoiesis in which MEPs derive from the CMP. Loss of GATA-1 generates recognizable, developmentally arrested megakaryocytes and committed erythroid precursors. Therefore, the earlier stage block to differentiation of Gata1- MEPs must be partial, because some downstream progeny are produced. GATA-1 is also required for eosinophil and mast-cell development (not shown). (B) Newer models for hematopoiesis indicate that alternate pathways may exist for MEP production. If multiple pathways exist simultaneously, then loss of GATA-1 may cause a complete block to one of these pathways with mutant erythroblasts and megakaryocytes generated through coexisting ones. HSC indicates hematopoietic stem cell; BFU-E, erythroid burst-forming unit; Pro-E, proerythroblast; meg, megakaryocyte; and CLP, common lymphoid progenitor.
Models for GATA-1 actions in MEPs. (A) The classic model for hematopoiesis in which MEPs derive from the CMP. Loss of GATA-1 generates recognizable, developmentally arrested megakaryocytes and committed erythroid precursors. Therefore, the earlier stage block to differentiation of Gata1- MEPs must be partial, because some downstream progeny are produced. GATA-1 is also required for eosinophil and mast-cell development (not shown). (B) Newer models for hematopoiesis indicate that alternate pathways may exist for MEP production. If multiple pathways exist simultaneously, then loss of GATA-1 may cause a complete block to one of these pathways with mutant erythroblasts and megakaryocytes generated through coexisting ones. HSC indicates hematopoietic stem cell; BFU-E, erythroid burst-forming unit; Pro-E, proerythroblast; meg, megakaryocyte; and CLP, common lymphoid progenitor.
Dosage effects of GATA-1
Compared with complete ablation, partial loss of GATA-1 function tends to be more effective at promoting the accumulation of mutant hematopoietic cells in vivo. Mice that are heterozygous for an X-linked Gata1 hypomorphic mutation contain a population of GATA-1-deficient progenitors generated by lyonization of the intact allele. It is believed that low-level GATA-1 expression permits survival but not maturation or proliferation arrest of the mutant progenitors, supporting the development of late-onset myelodysplasia, myelofibrosis, and leukemias.29-32,57 In contrast, these disorders are not observed to occur in female Gata1+/- mice, which presumably contain a population of GATA-1-null progenitors generated by lyonization.5,31 Moreover, although our findings show that arrested G1ME-type cells are present in fetal liver of Gata1- chimeric embryos, there is no organ enlargement or obvious accumulation of blasts detected histologically (not shown). Therefore, the expansion of arrested Gata1- G1ME blasts in vivo is somehow restricted, perhaps by limiting cytokines and/or a suboptimal microenvironment. It is also possible that the early block to erythromegakaryocytic maturation described here is limited to fetal progenitors, resembling the unique population that is sensitive to the growth-promoting effects of GATA-1s.25
Implications for TMD/AMKL
Recent studies suggest that the N-terminal-deleted form of GATA-1 (GATA-1s) associated with TMD/AMKL in Down syndrome acts as a dominant oncoprotein that drives megakaryocyte proliferation but retains the ability to promote terminal maturation.25,26 However, TMD/AMKL leukemic stem cells likely derive from a multipotential progenitor, prior to the development of recognizable megakaryocytes.63-65 One model to incorporate these findings is that additional abnormalities, including increased dosage of one or more genes on chromosome 21 and other unknown mutations, are required to confer a differentiation block that cooperates with the mitogenic activities of GATA-1s to promote malignant transformation. G1ME cells, which express no GATA-1, resemble TMD/AMKL blasts in several respects, including their fetal origin, erythromegakaryocytic developmental potential, and extensive self-renewal capacity. Given these similarities, it is possible that critical functions of GATA-1 related to MEP maturation are deficient in TMD/AMKL. In this case, mutations in GATA1 that promote TMD/AMKL are predicted to act through at least 2 mechanisms: by producing an altered protein, GATA-1s, which acts dominantly to promote cell proliferation, and as hypomorphic alleles that fail to adequately promote GATA-1-dependent functions related to MEP maturation. The latter defect may stem from qualitative abnormalities in GATA-1s, failure to express the protein to adequate levels, or both. In considering this model, it is important to note that although loss of selected GATA-1 functions may contribute to maturation arrest of early erythromegakaryocytic progenitors in TMD/AMKL, it is not sufficient, because these progenitors do not accumulate to pathologic levels in Gata1+/- embryos, Gata1- chimeric embryos, or the corresponding adult progeny (see discussion at “Dosage effects of GATA-1”).
A new tool for the study of erythromegakaryocytic development
Several years ago, we generated a developmentally arrested Gata1- proerythroblast line, termed G1E, that exhibits GATA-1-dependent erythroid maturation.55 G1E cells provide a useful tool for examining various GATA-1-dependent aspects of erythropoiesis.66 Compared with G1E cells, the G1ME cells described here are distinctly different in their mode of derivation, cytokine requirements, gene-expression profiles, and developmental potential. In particular, their capacity to undergo erythromegakaryocytic maturation places them at an earlier stage of hematopoiesis. Little is known about the mechanisms that control the maintenance and differentiation of MEPs. The current findings demonstrate a role for GATA-1 in these processes. Moreover, the ability to expand pure cultures of G1ME cells virtually indefinitely provides a new tool for investigating MEP and early megakaryocyte biology.
Note added in proof: In agreement with the current study, Kuhl et al67 published a paper showing that megakaryocyte erythroid progenitors are significantly expanded in the fetal livers of mice with a hypomorphic Gata1 allele.
Prepublished online as Blood First Edition Paper, September 6, 2005; DOI 10.1182/blood-2005-07-2740.
Supported by the National Institutes of Health (grants R01 DK064037 [M.J.W.], T32-HL007971-04 [D.L.S.] and T32 HL007150-27 [S.T.C.]), and by a Pilot Project Program Grant to M.J.W. from the Abramson Cancer Center of the University of Pennsylvania, Philadelphia.
The online version of this article contains a data supplement.
The publication costs of this article were defrayed in part by page charge payment. Therefore, and solely to indicate this fact, this article is hereby marked “advertisement” in accordance with 18 U.S.C. section 1734.
We thank Yu Yao for technical assistance in preparing retroviral stocks and RT-PCR; Adele Button for performing blastocyst injections and chimeric mice; Stuart Orkin and Yuko Fujiwara for providing Gata1- ES cells; Alan Cantor for providing the 293GPG retroviral packaging cell lines; Mark Paulosky for assisting in transmission electron microscopy of megakaryocytes; Jim White for helping with interpretation of images; Sandy Shattil and Koji Eto for providing helpful information on ES-cell differentiation protocols; John Choi for assisting with flow cytometry analysis; and Gerd Blobel, Morty Poncz, Gordon Keller, and members of the Weiss lab for providing critical comments on the manuscript.















