• NOTCH4 is a RUNX1 direct target the expression of which is negatively regulated by RUNX1 during human megakaryopoiesis.

  • Inhibition of NOTCH4 by genetic approach or chemical inhibitors enhances MK production from human iPSCs and cord-blood CD34+ cells.

Megakaryocytes (MKs) in adult marrow produce platelets that play important roles in blood coagulation and hemostasis. Monoallelic mutations of the master transcription factor gene RUNX1 lead to familial platelet disorder (FPD) characterized by defective MK and platelet development. However, the molecular mechanisms of FPD remain unclear. Previously, we generated human induced pluripotent stem cells (iPSCs) from patients with FPD containing a RUNX1 nonsense mutation. Production of MKs from the FPD-iPSCs was reduced, and targeted correction of the RUNX1 mutation restored MK production. In this study, we used isogenic pairs of FPD-iPSCs and the MK differentiation system to identify RUNX1 target genes. Using integrative genomic analysis of hematopoietic progenitor cells generated from FPD-iPSCs, and mutation-corrected isogenic controls, we identified 2 gene sets the transcription of which is either up- or downregulated by RUNX1 in mutation-corrected iPSCs. Notably, NOTCH4 expression was negatively controlled by RUNX1 via a novel regulatory DNA element within the locus, and we examined its involvement in MK generation. Specific inactivation of NOTCH4 by an improved CRISPR-Cas9 system in human iPSCs enhanced megakaryopoiesis. Moreover, small molecules known to inhibit Notch signaling promoted MK generation from both normal human iPSCs and postnatal CD34+ hematopoietic stem and progenitor cells. Our study newly identified NOTCH4 as a RUNX1 target gene and revealed a previously unappreciated role of NOTCH4 signaling in promoting human megakaryopoiesis. Our work suggests that human iPSCs with monogenic mutations have the potential to serve as an invaluable resource for discovery of novel druggable targets.

Megakaryocytes (MKs), as well as other lineages of hematopoietic cells, are derived from hematopoietic stem and progenitor cells (HSPCs) that are enriched in human CD34+Lin cells. In bone marrow, MKs generate platelets that play critical roles in blood coagulation via clot formation at the site of vessel injury.1  The unmet clinical demand for platelets for transfusion requires abundant MK/platelet regeneration ex vivo.2  However, current protocols for the generation of large numbers of MKs and platelets still require considerable optimization to meet clinical needs. Dissection of the largely unknown molecular mechanism of megakaryopoiesis holds the potential for improved ex vivo MK production.

The DNA-binding transcription factor RUNX1 is a known master regulator in megakaryopoiesis as well as definitive hematopoiesis.3-8  Monoallelic germ line mutations of RUNX1 induce familial platelet disorder (FPD),9,10  a rare genetic disorder that is characterized by reduced production and function of MKs and platelets. However, the exact mechanisms underlying deregulated megakaryopoiesis in FPD remain unclear. Mouse and zebrafish models have been used to illustrate the importance of RUNX1 as a DNA-binding transcription factor that activates and represses different sets of genes in murine megakaryopoiesis or zebrafish thrombocyte production, in addition to its critical role in definitive hematopoiesis. However, the existing small animal models do not faithfully recapitulate the FPD phenotype when 1 copy of the Runx1 gene is inactivated.11,12  To elucidate the mechanisms of the roles of RUNX1 in FPD, and more broadly in regulating human MK generation, we previously developed induced pluripotent stem cells (iPSCs) from patients with FPD from a family harboring the RUNX1 Y260X mutation.13  Megakaryocytic differentiation from the FPD-iPSCs was indeed defective, whereas correcting the RUNX1 mutation in isogenic iPSCs restored MK formation.13  Two other recent studies reported similar results using FPD-iPSCs with different RUNX1 mutations.14,15  In the current study, we took advantage of this pair of isogenic iPSC lines to identify novel downstream targets of RUNX1, the expression of which was either increased or decreased in a RUNX1-dependent manner. One of the candidate RUNX1-downregulated genes is NOTCH4, which encodes a Notch receptor.

The NOTCH signaling pathway is known to be important in cell communication and cell fate decision.16-18  In mammals, the 4 single-pass transmembrane Notch receptors (Notch1-4) show different expression patterns and are regulated by 5 transmembrane ligands (Δ-like-1, -3, and -4, and Jagged-1 and -2). Recent studies identified a remarkable division of labor between Notch receptors, with Notch1 primarily promoting lymphoid lineage commitment and Notch2 initiating erythrocytic differentiation.19  Murine Notch4 has been shown to favor MK/erythrocyte progenitor (MEP) generation and promote MK differentiation in a mouse model.20  However, it is unclear if a similar mechanism is applicable to other species, such as human cells. In contrast, we identified NOTCH4 as a RUNX1 target gene that negatively regulates megakaryopoiesis. We observed that inhibition of NOTCH4 by gene knockout (KO) or chemical inhibitors enhanced MK production after hematopoietic differentiation from treated human iPSCs. Small molecule inhibitors that are known to inhibit NOTCH signaling also enhanced MK production from postnatal CD34+ cells in human cord blood (CB). Therefore, our study revealed a previously unappreciated RUNX1-NOTCH4 axis and a role for NOTCH4 in the inhibition of MK production.

Human iPSC culture and in vitro hematopoietic differentiation

Human iPSC lines from a patient with FPD harboring a RUNX1 Y260X mutation, and a mutation-corrected line were previously described.13  A human iPSC line, BC1, derived from normal adult marrow was described and used in previous MK studies.13,21,22  An in-house human iPSC line-U21 was derived from normal urinary cells. All human iPSCs were cultured on vitronectin-coated dishes (Life Technologies) in Essential 8 medium (Life Technologies) and passaged when cells reached 70% to 80% confluency using 0.5 mM EDTA. In vitro hematopoietic differentiation was performed as previously described.21  On day 14, hematopoietic cells released into the suspension from embryoid bodies (EBs) were harvested and analyzed by fluorescence-assisted cell sorter (FACS; FACSAria II; BD Bioscience) for the hematopoietic and megakaryocytic markers CD34, CD45, CD41a, and CD42b (eBiosciences). The hematopoietic cells include HSPCs (CD34+CD45+ cells), committed MK progenitors (MKPs; CD34+CD41+ cells),23-28  and more mature CD41+CD42+ MK cells. In addition, CD34+ cells were isolated with a human CD34+ MicroBead Kit (Miltenyi Biotech). For MK differentiation and maturation, the CD34+ cells were cultured at 2.5 × 105 cells per milliliter in 1 mL StemSpan medium (STEMCELL Technologies) supplemented with 50 ng/mL thrombopoietin (TPO), 20 ng/mL interleukin-3, 50 ng/mL stem cell factor, and 50 ng/mL interleukin-6 (all Peprotech)29  in 1 well of a 12-well plate for 6 days. The medium was refreshed every 3 days.

Notch signaling was blocked by 10 µM γ-secretase inhibitors (GSIs) (Selleckchem), and the same volume of dimethyl sulfoxide (DMSO) was a control.

Chromatin immunoprecipitation (ChIP), sequencing, and analysis

CD34+ cells derived from RUNX1 mutation-corrected iPSCs and BC1 iPSCs (each with 1 biological replicate) were sorted on day 14 of hematopoietic differentiation, and ChIP was performed as previously described.30  The antibody used in this study was against RUNX1 (ab23980; Abcam). The samples were sequenced using an Illumina HiSeq3000 sequencer and 100-bp paired-end sequencing. FastQC software was used to check the quality of sequence data, and Trimmomatic was used to remove the adapters or reads with poor quality. The cleaned data were mapped to the human reference genome (hg19) with BWA software. Peak calling was performed using MACS2, and input DNA was used as negative control.31  The genes closest to the RUNX1 peaks (false discovery rate [FDR] < 0.05) were designated as candidate RUNX1 target genes. De novo motif discovery was performed using MEME.32 

RNA extraction, sequencing, and analysis

Total RNA was extracted from 1.5 × 105 CD34+ cells derived from the iPSCs using Trizol. The libraries were constructed using an NEB Next messenger RNA (mRNA) Library Prep Reagent Set for Illumina and were sequenced on an Illumina HiSeq3000 sequencer. FastQC software was used to check the quality of sequence data, and Trimmomatic was used to remove adapters and reads with poor quality. The cleaned data were processed using a pipeline consisting of Tophat2, HTSeq, and DESeq to identify differentially expressed genes (P < .01; FDR < 0.05) between the FPD iPSC-derived CD34+ cells and those from RUNX1 mutation-corrected iPSCs (each with 2 biological replicates). Gene function analysis was performed using DAVID Bioinformatics Resources 6.8.

The ChIP–high-throughput sequencing (Seq) and RNA-Seq data reported in this paper are deposited in the Genome Sequence Archive (http://gsa.big.ac.cn/preview/preview.action?code=dCh76QlO) and the accession number is PRJCA000384.

Generation of NOTCH4 KO iPSC lines using a CRISPR-Cas9 system

To efficiently knock out NOTCH4 and other genes, we made a BC1 iPSC line containing an integrated Cas9 gene expression cassette that is inducible with doxycycline treatment.33  The guide RNA (gRNA) was cloned into a PLKO.1-GFP-gRNA vector and electroporated into doxycycline-pretreated BC1 iPSCs. After 3 days’ culture, EGFP+ cells were sorted into single cells and derived as cell lines. Polymerase chain reaction (PCR) screening was employed to identify colonies with compound heterozygous or homozygous mutation. The genotype of each clone was confirmed by Sanger sequencing. The gRNAs are provided in supplemental Table 2, available on the Blood Web site.

Generation of MKs from CB CD34+ cells

Human CB samples from full-term newborns were obtained from Tianjin Obstetric Central Hospital (Tianjin, China) with parental consents, approved by an Institutional Review Board. Mononuclear cells were isolated from the CB using density gradient centrifugation with Ficoll-Paque PLUS (GE Healthcare Life Sciences). CD34+ progenitor cells were isolated from mononuclear cells with a human CD34+ MicroBead Kit and were cultured for MK differentiation and maturation as iPSC-CD34+ cells. After 14 days, the cultured cells were harvested, washed, and prepared for flow cytometry analysis and colony-forming unit (CFU) assay.

Ploidy analysis and proplatelet formation

For polyploidy analysis, the cells were labeled with CD61-FITC conjugate (eBiosciences). After washing, the cells were fixed in 70% ethanol overnight at 4°C. The cells were then washed once, treated with 100 μg/mL ribonuclease A, and stained with 50 μg/mL propidium iodide (Sigma-Aldrich) for 30 minutes at room temperature at dark. The cellular DNA content was analyzed using flow cytometer. The proplatelets were evaluated by phase contrast. The number of proplatelet-bearing MK, with extend long branching filaments and cytoplasmic protrusions, was calculated in at least 100 differentiation cells.

Statistical analysis

Statistical analyses were performed using Student t test. Data of KO experiments, differentiation and characteristic assays, and reverse transcription quantitative polymerase chain reaction (RT-qPCR) were collected from at least 3 independent biological replicates (N ≥ 3). Differences were considered significant if P < .05.

For additional methods, please see supplemental Methods.

Genome-wide analysis identifies novel key targets of RUNX1 in iPSC-derived CD34+ cells

In this study, we used a pair of isogenic iPSC lines, including FPD-iPSCs carrying a RUNX1 monoallelic mutation (RUNX1-mutated) and a RUNX1 mutation-corrected iPSC line that we previously developed.13  In addition, we also used BC1, a wild-type (WT) iPSC line, that we and others have used extensively.22  To identify RUNX1-binding target genes, we first performed genome-wide location analysis of RUNX1 by ChIP-Seq using CD34+ hematopoietic progenitor cells generated from 2 independent RUNX1-WT iPSC lines, RUNX1 mutation-corrected FPD-iPSCs and BC1 iPSCs. We identified 5266 and 2278 RUNX1 binding sites (FDR < 0.05) in RUNX1 mutation-corrected iPSCs and BC1 cells, respectively. These binding peaks corresponded to 4526 and 2113 RUNX1-bound genes in the 2 iPSC lines (Figure 1A), respectively, including known RUNX1 target genes such as RUNX1, SPI1, and HHEX (Figure 1B).34-36  We found that 78.7% of RUNX1 target genes identified in BC1-derived CD34+ cells overlapped with those found in the RUNX1 mutation-corrected CD34+ cells (Figure 1A). Among RUNX1 binding sites found in RUNX1 mutation-corrected CD34+ cells, 29.0% were located in promoter regions, and 24.6%, 27.2%, and 3.2% were localized in intergenic, intronic, and coding exon regions, respectively (Figure 1C). De novo motif analyses of our ChIP-Seq data revealed the known RUNX1 consensus binding sequence (ACCRCAD) as the most enriched motif (57.6%; Figure 1D).37  A similar finding of RUNX1-binding peak distribution and motif enrichment was obtained in BC1-derived CD34+ hematopoietic cells (supplemental Figure 1A-B). Gene ontology (GO) analyses indicated that RUNX1 target genes were highly enriched in categories related to cell proliferation and hematopoiesis in addition to transcription regulation (Figure 1E).

Figure 1.

Genome-wide occupancy of RUNX1 in CD34+cells derived from iPSCs determined by ChIP-Seq. (A) Venn diagram showing overlap of RUNX1 target genes in RUNX1 mutation-corrected CD34+ cells and BC1 iPSC-CD34+ cells. (B) Visual inspection of gene loci showed RUNX1 binding to known target genes in RUNX1 mutation-corrected CD34+ cells and BC1 iPSC-CD34+ cells: RUNX1, SPI1, and HHEX. (C) Pie chart showing the distribution of RUNX1 binding peaks in RUNX1 mutation-corrected CD34+ cells. (D) De novo motif discovery of sequences bound by RUNX1 in RUNX1 mutation-corrected CD34+ cells is consistent with the known RUNX1 motif. (E) GO enrichment analysis of RUNX1 binding genes in RUNX1 mutation-corrected CD34+ cells. 5′ UTR, 5′ untranslated region.

Figure 1.

Genome-wide occupancy of RUNX1 in CD34+cells derived from iPSCs determined by ChIP-Seq. (A) Venn diagram showing overlap of RUNX1 target genes in RUNX1 mutation-corrected CD34+ cells and BC1 iPSC-CD34+ cells. (B) Visual inspection of gene loci showed RUNX1 binding to known target genes in RUNX1 mutation-corrected CD34+ cells and BC1 iPSC-CD34+ cells: RUNX1, SPI1, and HHEX. (C) Pie chart showing the distribution of RUNX1 binding peaks in RUNX1 mutation-corrected CD34+ cells. (D) De novo motif discovery of sequences bound by RUNX1 in RUNX1 mutation-corrected CD34+ cells is consistent with the known RUNX1 motif. (E) GO enrichment analysis of RUNX1 binding genes in RUNX1 mutation-corrected CD34+ cells. 5′ UTR, 5′ untranslated region.

Close modal

To identify RUNX1-binding target genes the expression of which was affected by the monoallelic RUNX1 mutation in the FPD-iPSCs, we performed RNA-Seq analysis of the differentiated hematopoietic CD34+ cells from FPD-iPSCs and RUNX1 mutation-corrected isogenic iPSCs. Seventy-nine genes were expressed at a significantly higher level (P < .01; FDR < 0.05), whereas 93 genes were expressed at a significantly lower level (P < .01; FDR < 0.05) in the RUNX1 mutation-corrected (RUNX1+/+) CD34+ cells as compared with the FPD-derived (RUNX1+/−) CD34+ cells. GO enrichment analysis using DAVID showed that the biological functions of upregulated genes were mostly related to blood coagulation and platelet function (supplemental Figure 2A), which is consistent with the clinical features of patients with FPD. In contrast, downregulated genes were enriched for angiogenesis (supplemental Figure 2B).

By integrating mRNA expression profiling data and genome-wide location analysis of RUNX1 binding, we further identified 37 upregulated and 27 downregulated genes that showed RUNX1 binding at the gene region in the RUNX1 mutation-corrected (RUNX1+/+) CD34+ cells (Figure 2A; supplemental Table 3). Among this set of genes, referred to as “64 RUNX1-regulated” genes, 13, including ITGB3 (CD61 or GPIIIa) and platelet factor 4 (PF4), have been reported to be involved in megakaryopoiesis. The 37 upregulated genes with RUNX1 binding were related to platelet function, including platelet activation, blood coagulation, and platelet degranulation (supplemental Figure 2C). In contrast, functional enrichment for the 27 downregulated genes indicated signal transduction, cell adhesion, and leukocyte rolling functions (Figure 2B-C). It is not obvious how these RUNX1 downregulated genes affect megakaryopoiesis.

Figure 2.

NOTCH4 is directly and negatively regulated by RUNX1 in hematopoiesis. (A) Venn diagram showing the overlap between RUNX1 binding genes in RUNX1 mutation-corrected CD34+ cells and differentially expressed genes, either upregulated or downregulated genes, in RUNX1 mutation-corrected (RUNX1+/+) CD34+ cells compared with RUNX1+/− CD34+ cells. (B) GO enrichment analysis of RUNX1 binding genes that were downregulated in RUNX1 mutation-corrected CD34+ cells. (C) Heat map depiction of gene expression of RUNX1 binding genes that were downregulated in RUNX1+/+ CD34+ cells compared with RUNX1+/− CD34+ cells. The genes are classified as signaling, transcription factor, enzyme, and others. (D) Bar graph depicting fold changes of the cell numbers of HSPCs, MKPs, and MKs on day 14 in hematopoietic cells derived from FPD (RUNX1+−)-iPSCs, with addition of 10 μM GSIs (RO4929097 or DAPT) or DMSO (control). Data are shown as means ± standard error of the mean (SEM), n = 3. *P < .05; **P < .01. n.s., not significant. (E) RUNX1 binding region in intron 29 of NOTCH4. The 3ʹ region of the human NOTCH4 gene is enlarged. The genomic location of the RUNX1 binding region determined by ChIP-Seq is marked in the gene structure as a horizontal black line, and the RUNX1 consensus binding site is marked as a vertical red line. (F) RT-qPCR analysis of NOTCH4 mRNA level during differentiation from NOTCH4 intron 29 KO and WT BC1-iPSCs cells. β-Actin was used as an internal control. Data are shown as means ± SEM, n = 3. **P < .01; ***P < .001. (G) Bar graph depicting the cell numbers of HSPCs, MKPs, and MKs on day 14 derived from NOTCH4 intron 29 KO cells. Data are shown as means ± SEM, n = 3. *P < .05.

Figure 2.

NOTCH4 is directly and negatively regulated by RUNX1 in hematopoiesis. (A) Venn diagram showing the overlap between RUNX1 binding genes in RUNX1 mutation-corrected CD34+ cells and differentially expressed genes, either upregulated or downregulated genes, in RUNX1 mutation-corrected (RUNX1+/+) CD34+ cells compared with RUNX1+/− CD34+ cells. (B) GO enrichment analysis of RUNX1 binding genes that were downregulated in RUNX1 mutation-corrected CD34+ cells. (C) Heat map depiction of gene expression of RUNX1 binding genes that were downregulated in RUNX1+/+ CD34+ cells compared with RUNX1+/− CD34+ cells. The genes are classified as signaling, transcription factor, enzyme, and others. (D) Bar graph depicting fold changes of the cell numbers of HSPCs, MKPs, and MKs on day 14 in hematopoietic cells derived from FPD (RUNX1+−)-iPSCs, with addition of 10 μM GSIs (RO4929097 or DAPT) or DMSO (control). Data are shown as means ± standard error of the mean (SEM), n = 3. *P < .05; **P < .01. n.s., not significant. (E) RUNX1 binding region in intron 29 of NOTCH4. The 3ʹ region of the human NOTCH4 gene is enlarged. The genomic location of the RUNX1 binding region determined by ChIP-Seq is marked in the gene structure as a horizontal black line, and the RUNX1 consensus binding site is marked as a vertical red line. (F) RT-qPCR analysis of NOTCH4 mRNA level during differentiation from NOTCH4 intron 29 KO and WT BC1-iPSCs cells. β-Actin was used as an internal control. Data are shown as means ± SEM, n = 3. **P < .01; ***P < .001. (G) Bar graph depicting the cell numbers of HSPCs, MKPs, and MKs on day 14 derived from NOTCH4 intron 29 KO cells. Data are shown as means ± SEM, n = 3. *P < .05.

Close modal

Inactivation of NOTCH4 promotes MK production from human iPSCs

We proceeded to test the hypothesis that inhibition of 1 or more genes that are negatively regulated by RUNX1 (Figure 2C) may promote MK generation from WT BC1 iPSCs. Among several distinct signaling molecules that are negatively regulated by RUNX1, we decided to first focus on NOTCH4 (Figure 2C). Notch signaling plays important roles in hematopoiesis and in mouse megakaryopoiesis,20  yet a role for NOTCH4 in human MKs has not been reported. We first confirmed that the NOTCH4 mRNA level in RUNX1 mutation-corrected (RUNX1+/+) CD34+ cells was significantly lower than that in the FPD-derived (RUNX1+/−) CD34+ cells using RT-qPCR (supplemental Figure 3B). To determine whether upregulation of NOTCH4 contributed to the defective megakaryopoiesis in RUNX1+/−-iPSC cells, we used GSIs RO4929097 and 7{N-[N-(3,5-difluorophenyl)-L-alanyl]-s-phenyl-glycine t-butyl ester} (DAPT), which block the cleavage of the Notch receptors, in an MK differentiation system we have previously described.21  Interestingly, inhibition of Notch signaling by GSIs fully restored the number of MKs (see “Materials and methods”) generated from FPD-iPSCs (Figure 2D).

Next, we verified the ChIP-Seq data that revealed a RUNX1 binding signal (containing the consensus motif ACCGCA) in intron 29 of NOTCH4 (Figure 2E) by ChIP-qPCR (supplemental Figure 3C), with both a positive control (RUNX1 intron 1 +23 kb enhancer) and a corresponding negative control (RUNX1 +31 kb) regulatory elements in the same assay.36  In support of our finding, analysis of publicly available genomic databases showed that RUNX1 binding to the intron 29 region was also observed in MKs derived from CB CD34+ cells as well as in K562 cells that express RUNX1 at a modest level and have limited MK potential (supplemental Figure 3A).34,36,38  Furthermore, analysis of ENCODE data showed that the RUNX1-binding region corresponds to a DNase I–sensitive site that is marked with H3K27ac and H3K4me3 in K562 cells (supplemental Figure 3A).38,39  Notably, genetic deletion of this canonical RUNX1 binding site by CRISPR-Cas9 led to upregulation of NOTCH4 (Figure 2F) and reduced MK production in BC1-iPSCs with in vitro hematopoietic differentiation assays (Figure 2G). Together, these data suggest that RUNX1 negatively regulates NOTCH4 expression through binding to this previously unknown regulatory element. The role of RUNX1 in promoting megakaryopoiesis is mediated, at least partially, by suppressing the expression of NOTCH4.

Considering that Notch inhibition could rescue the defective megakaryopoiesis in RUNX1+/−-iPSCs (Figure 2D), we examined whether inhibition of NOTCH4 can further improve human MK production in RUNX1-WT cells. We carried out gene KO experiments using a CRISPR-Cas9 system in normal BC1 iPSCs, followed by in vitro hematopoietic differentiation assays. We designed a gRNA targeting exon 4 of NOTCH4 (Figure 3A). Expression of the gRNA in a lentiviral vector in the BC1 iPSC line, which inducibly expressed an integrated Cas9 gene, allowed us to obtain NOTCH4 heterozygous and homozygous KO iPSC clones efficiently (Figure 3B; supplemental Figure 4B). The NOTCH4-KO iPSCs and WT control iPSCs were differentiated into definitive hematopoietic cells using a method we previously described (see “Materials and methods”). As shown by flow cytometry, the cell number of HSPCs, MKPs, and MKs were significantly increased in NOTCH4-KO iPSCs compared with the controls (Figure 3C-D). We found that homozygous KO of NOTCH4 increased HSPCs production by 2.4-fold, MKPs production by 3.8-fold, and MKs production by 5.7-fold (P < .05). Interestingly, NOTCH4 was the only NOTCH receptor whose mRNA expression was downregulated in RUNX1 mutation-corrected cells (supplemental Figure 4A). Notably, genetic inactivation of NOTCH1, 2, or 3 by CRISPR-Cas9 had a minimal effect (P > .05) on MK production in this BC1 iPSC-based differentiation system (supplemental Figure 4C-F). Therefore, these data suggest that NOTCH4 negatively regulates human megakaryopoiesis, and inactivation of NOTCH4 by homozygous KO enhances MK production.

Figure 3.

KO of NOTCH4 by CRISPR-Cas9 promotes megakaryopoiesis. (A) Schematic illustration of the human NOTCH4 locus, showing the location of the gRNA binding site and the protospacer adjacent motif (PAM) sequence (red). (B) DNA sequences of the NOTCH4 WT and mutant clones. Red dots represent deleted bases, and the red lowercases are inserted sequences. The column on the right indicates the number of inserted or deleted bases. (C) Representative FACS analysis of the percentage of HSPCs (CD34+CD45+), megakaryocyte progenitors (MKPs) (CD34+CD41+), and MKs (CD41+CD42+) on day 14 in hematopoietic cells derived from NOTCH4−/−, NOTCH4+/−, or WT cells. (D) Bar graph depicting fold changes of the cell numbers of HSPCs, MKPs, and MKs on day 14 in hematopoietic cells derived from NOTCH4−/−, NOTCH4+/−, or WT cells. Data are shown as means ± SEM, n = 3. **P < .01; ***P < .001.

Figure 3.

KO of NOTCH4 by CRISPR-Cas9 promotes megakaryopoiesis. (A) Schematic illustration of the human NOTCH4 locus, showing the location of the gRNA binding site and the protospacer adjacent motif (PAM) sequence (red). (B) DNA sequences of the NOTCH4 WT and mutant clones. Red dots represent deleted bases, and the red lowercases are inserted sequences. The column on the right indicates the number of inserted or deleted bases. (C) Representative FACS analysis of the percentage of HSPCs (CD34+CD45+), megakaryocyte progenitors (MKPs) (CD34+CD41+), and MKs (CD41+CD42+) on day 14 in hematopoietic cells derived from NOTCH4−/−, NOTCH4+/−, or WT cells. (D) Bar graph depicting fold changes of the cell numbers of HSPCs, MKPs, and MKs on day 14 in hematopoietic cells derived from NOTCH4−/−, NOTCH4+/−, or WT cells. Data are shown as means ± SEM, n = 3. **P < .01; ***P < .001.

Close modal

Inhibition of Notch signaling with small molecules improves the production of MK from human iPSCs

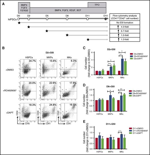
We performed a series of further experiments to determine if inhibition of NOTCH4 by other biochemical means could influence megakaryopoiesis. Because no specific NOTCH4 inhibitors (either neutralizing antibodies or small molecules) are available, we used GSIs, which block the cleavage of all 4 NOTCH members and other proteins, such as amyloid precursor protein (APP), by inhibiting γ-secretase. As a negative control, we also used an inhibitor of β-secretase that specifically blocks the cleavage of APP but not NOTCH proteins. We chose 2 commonly used GSIs, DART and RO4929097, that have different chemical structures. Each was tested individually at different time points during in vitro hematopoietic differentiation from human BC1 iPSCs (Figure 4A). We found that adding GSIs on day 0 prevented EB formation, and no hematopoietic cells were formed in suspension at EB day 14 (supplemental Figure 5A), which is consistent with the notion that Notch1 is critical for the initiation of embryonic development39,40  and mesoderm induction from human pluripotent stem cells.41  Interestingly, addition of GSIs on days 2, 5, or 8 increased the number of surrounding hematopoietic cells on day 14 (supplemental Figure 5B-D). However, addition on day 11 had a minimum effect (supplemental Figure 5E; Figure 4E). Similar results were obtained with both GSIs (see quantitative data below).

Figure 4.

Notch signaling regulates megakaryopoiesis at specific stages. (A) Schematic diagram of hematopoietic and megakaryocytic differentiation; specific cytokines were indicated for differentiation. The time of 2 different GSIs (10 μM) added for inhibition of the Notch signaling pathway is indicated by stars. n.s., not significant. (B) Representative FACS analysis of the percentage of HSPCs (CD34+CD45+), MKPs (CD34+CD41+), and MKs (CD41+CD42+) on day 14 in hematopoietic cells derived from BC1 iPSCs, with addition of 10 μM GSIs (RO4929097 or DAPT) or DMSO (control) from day 2. (C) Bar graph depicting fold changes of the cell numbers of HSPCs, MKPs, and MKs on day 14 in hematopoietic cells derived from BC1 iPSCs, with addition of 10 μM GSIs (RO4929097 or DAPT) or DMSO (control) from day 2. Data are shown as the means ± SEM, n = 3. *P < .05; **P < .01; ***P < .001. (D) Bar graph depicting fold changes of the cell numbers of HSPCs, MKPs, and MKs on day 14 in hematopoietic cells derived from BC1 iPSCs, with addition of 10 μM GSIs (RO4929097 or DAPT) or DMSO (control) from day 8. Data are shown as the means ± SEM, n = 3. *P < .05; **P < .01. (E) Bar graph depicting fold changes of the cell numbers of HSPCs, MKPs, and MKs on day 14 in hematopoietic cells derived from BC1 iPSCs, with addition of 10 μM GSIs (RO4929097 or DAPT) or DMSO (control) from day 11. Data are shown as the means ± SEM, n = 3. ***P < .001.

Figure 4.

Notch signaling regulates megakaryopoiesis at specific stages. (A) Schematic diagram of hematopoietic and megakaryocytic differentiation; specific cytokines were indicated for differentiation. The time of 2 different GSIs (10 μM) added for inhibition of the Notch signaling pathway is indicated by stars. n.s., not significant. (B) Representative FACS analysis of the percentage of HSPCs (CD34+CD45+), MKPs (CD34+CD41+), and MKs (CD41+CD42+) on day 14 in hematopoietic cells derived from BC1 iPSCs, with addition of 10 μM GSIs (RO4929097 or DAPT) or DMSO (control) from day 2. (C) Bar graph depicting fold changes of the cell numbers of HSPCs, MKPs, and MKs on day 14 in hematopoietic cells derived from BC1 iPSCs, with addition of 10 μM GSIs (RO4929097 or DAPT) or DMSO (control) from day 2. Data are shown as the means ± SEM, n = 3. *P < .05; **P < .01; ***P < .001. (D) Bar graph depicting fold changes of the cell numbers of HSPCs, MKPs, and MKs on day 14 in hematopoietic cells derived from BC1 iPSCs, with addition of 10 μM GSIs (RO4929097 or DAPT) or DMSO (control) from day 8. Data are shown as the means ± SEM, n = 3. *P < .05; **P < .01. (E) Bar graph depicting fold changes of the cell numbers of HSPCs, MKPs, and MKs on day 14 in hematopoietic cells derived from BC1 iPSCs, with addition of 10 μM GSIs (RO4929097 or DAPT) or DMSO (control) from day 11. Data are shown as the means ± SEM, n = 3. ***P < .001.

Close modal

We used flow cytometry to quantitatively analyze the BC1 iPSC-derived day-14 hematopoietic cell population after adding GSIs on day 2, 5, 8, or 11. Although inhibition of Notch signaling on day 2 or 8 increased the number of MKPs (CD34/41) by 2.5- or 1.5-fold and mature MKs (CD41/42) by 4.3- or 1.5-fold (Figure 4B-D), addition of GSIs on day 5 led to suppressed expression of HES1, a known key downstream target of the Notch pathway (supplemental Figure 6), and concordantly increased HSPCs, MKPs, and mature MKs by 2.8-fold, 6.5-fold, and 6.7-fold, respectively (Figure 5A-B). CD41+ MK cells were first detected at day 11 with or without the addition of GSIs. Subsequently, MKs expanded significantly with GSIs compared with DMSO control (supplemental Figure 7). We then performed the CFU-MK assay using suspension cells harvested on day 14. Compared with the DMSO control, inhibition of Notch signaling by DAPT on day 5 significantly increased the potential of the cells to form CFU-MK colonies by 2.2-fold (Figure 5C). Furthermore, the cell ploidy and the proplatelet-formation ability were measured to determine the maturity of the MKs. MKs generated with or without GSI displayed a similar high proportion of CD61+ cells with DNA content ≥8 N (17% to 21%; supplemental Figure 8A-B), and the proportion of proplatelet-bearing MKs in 100 differentiated cells (46% to 50%; supplemental Figure 8C). Together, these results strongly suggest that NOTCH inhibition by GSIs improved the production of MKs, which were matured normally as compared with the untreated control.

Figure 5.

Inhibition of Notch signaling improves the efficiency of MK production most effectively from day 5. (A) Representative FACS analysis of the percentage of HSPCs (CD34+CD45+), MKPs (CD34+CD41+), and MKs (CD41+CD42+) on day 14 in hematopoietic cells derived from BC1 iPSCs, with addition of 10 μM GSIs (RO4929097 or DAPT) or DMSO (control) from day 5. (B) Bar graph depicting fold changes in the cell numbers of HSPCs, MKPs, and MKs on day 14 in hematopoietic cells derived from BC1 iPSCs, with addition of 10 μM GSIs (RO4929097 or DAPT) or DMSO (control) from day 5. Data are shown as the means ± SEM, n = 3. *P < .05; **P < .01; ***P < .001. (C) The number of CFU-MK colonies from 10 000 hematopoietic cells on day 14 derived from BC1 iPSCs, with addition of 10 μM GSIs (RO4929097 or DAPT) or DMSO (control) from day 5. Data are shown as the means ± SEM, n = 3. *P < .05. (D) RT-qPCR analysis of NOTCH1-4 at days 0, 2, 5, 8, 11, and 14 during differentiation from BC1 iPSCs. Data from 1 representative experiment are shown. β-Actin was used as an internal control. Results from day 0 EBs were set to 1. Data are shown as the means ± SEM, n = 3.

Figure 5.

Inhibition of Notch signaling improves the efficiency of MK production most effectively from day 5. (A) Representative FACS analysis of the percentage of HSPCs (CD34+CD45+), MKPs (CD34+CD41+), and MKs (CD41+CD42+) on day 14 in hematopoietic cells derived from BC1 iPSCs, with addition of 10 μM GSIs (RO4929097 or DAPT) or DMSO (control) from day 5. (B) Bar graph depicting fold changes in the cell numbers of HSPCs, MKPs, and MKs on day 14 in hematopoietic cells derived from BC1 iPSCs, with addition of 10 μM GSIs (RO4929097 or DAPT) or DMSO (control) from day 5. Data are shown as the means ± SEM, n = 3. *P < .05; **P < .01; ***P < .001. (C) The number of CFU-MK colonies from 10 000 hematopoietic cells on day 14 derived from BC1 iPSCs, with addition of 10 μM GSIs (RO4929097 or DAPT) or DMSO (control) from day 5. Data are shown as the means ± SEM, n = 3. *P < .05. (D) RT-qPCR analysis of NOTCH1-4 at days 0, 2, 5, 8, 11, and 14 during differentiation from BC1 iPSCs. Data from 1 representative experiment are shown. β-Actin was used as an internal control. Results from day 0 EBs were set to 1. Data are shown as the means ± SEM, n = 3.

Close modal

Interestingly, NOTCH4 expression increased ∼8.6-fold between days 2 and 5 (Figure 5D). After reaching the highest level on day 5, NOTCH4 expression experienced a gradual decrease between days 5 and 14 (Figure 5D) Correspondingly, the expression of HES1 and HEY1, 2 important known NOTCH pathway targets, peaked on day 5 during the course of the 14-day differentiation period (supplemental Figure 9). In contrast, NOTCH1, 2, and 3 maintained constant levels of expression during the induced differentiation (Figure 5D), suggesting that NOTCH4 was responsible for the increased NOTCH activity on day 5; this may play an important role in repressing MK formation. To independently verify the effect of GSIs on megakaryopoiesis in BC1 iPSCs, we performed the MK differentiation assay using another iPSC line, U21. Remarkably, addition of DAPT on day 5 promoted HSPCs, MKPs, and mature MKs production by 1.4-fold, 2.8-fold, and 2.3-fold, respectively, in iPSC-U21 (supplemental Figure 10). In contrast, 2 different β-secretase inhibitors (that block the cleavage of APP but not NOTCH proteins) had no effect on or even inhibit in vitro megakaryopoiesis (supplemental Figure 11). Altogether, these results indicated that inhibition of NOTCH signaling by GSIs at specified time points during iPSC-induced megakaryopoiesis can promote MK production.

Inhibition of Notch signaling promotes megakaryopoiesis from human CB CD34+ cells

To determine whether inhibition of Notch signaling can also promote induction of MK from CB-CD34+ cells, we used the same 2 GSIs (RO4929097 and DAPT) in a culture system of megakaryocytic differentiation for 14 days (see “Materials and methods”). Compared with the DMSO control, GSIs promoted MK (CD41+CD42+) production by >2.9-fold measured by flow cytometry analysis (Figure 6A-B). MKs generated among the 3 conditions displayed comparable polyploidy (12% to 16% of CD61+ cells with DNA content ≥8 N) and proplatelet-bearing MKs (∼40% to 44% of differentiated cells) (supplemental Figure 8A-B). Furthermore, we performed CFU-MK assays to assess the numbers of MKPs after 14 days of megakaryocytic differentiation from CB-CD34+ cells. We found that addition of GSIs to the 14-day culture increased the number of CFU-MK colonies ∼2.8-fold compared with that of the DMSO (Figure 6C). These data support that inhibition of Notch signaling by GSIs improves MK production ex vivo from CB-derived as well as iPSC-derived HSPCs.

Figure 6.

Inhibition of Notch signaling promotes megakaryopoiesis from CB CD34+cells. (A) Representative FACS analysis of the percentage of MKs (CD41+CD42+) derived from CB CD34+ cells with addition of 10 μM GSIs (RO4929097 or DAPT) or DMSO (control). (B) Bar graph depicting fold changes in the cell numbers of MKs derived from CB CD34+ cells with addition of 10 μM GSIs (RO4929097 or DAPT) or DMSO (control). Data are shown as the means ± SEM, n = 3. *P < .05. (C) The number of CFU-MK colonies from 7500 cells on day 14 derived from CB CD34+ cells with addition of 10 μM GSIs (RO4929097 or DAPT) or DMSO (control). Data are shown as the means ± SEM, n = 3. *P < .05; **P < .01.

Figure 6.

Inhibition of Notch signaling promotes megakaryopoiesis from CB CD34+cells. (A) Representative FACS analysis of the percentage of MKs (CD41+CD42+) derived from CB CD34+ cells with addition of 10 μM GSIs (RO4929097 or DAPT) or DMSO (control). (B) Bar graph depicting fold changes in the cell numbers of MKs derived from CB CD34+ cells with addition of 10 μM GSIs (RO4929097 or DAPT) or DMSO (control). Data are shown as the means ± SEM, n = 3. *P < .05. (C) The number of CFU-MK colonies from 7500 cells on day 14 derived from CB CD34+ cells with addition of 10 μM GSIs (RO4929097 or DAPT) or DMSO (control). Data are shown as the means ± SEM, n = 3. *P < .05; **P < .01.

Close modal

Human iPSCs derived from patients with a disease-causing mutation, together with gene-corrected isogenic counterparts, have been increasingly used to model human pathogenesis and develop novel therapies. One example is FPD, caused by a monoallelic germ line mutation of the transcription factor gene, RUNX1. The human iPSC model confirmed that the monoallelic mutation located in the transactivation domain of RUNX1 is important to MK formation, and that restoration of RUNX1 function by gene correction in FPD-iPSCs was able to reverse the MK defect.13  In this study, with the hypothesis that an unknown RUNX1 downstream pathway can be pharmacologically manipulated to improve MK production, we used a series of functional genomic analyses on FPD-iPSCs, and isogenic mutation-corrected iPSCs, to identify a small set of novel targets that are negatively regulated by RUNX1. Selective inactivation of one such target, NOTCH4, by CRISPR-Cas9 enhanced megakaryopoiesis. Importantly, inhibition of Notch signaling by known small molecule inhibitors promoted MK generation from both normal human iPSCs and CB CD34+ HSPCs.

RUNX1 has been shown to positively or negatively regulate the expression of several key genes in megakaryopoiesis.36,42,43  Currently, it is unclear how RUNX1 binding to a similar core DNA sequence results in opposing transcription outcomes, although one possible mechanism has been suggested.44  It is known that RUNX1 positively regulates genes involved in MK and platelet production and function, including PF4.36,42  Indeed, we found RUNX1-mutated CD34+ hematopoietic cells derived from FPD-iPSCs downregulate the expression of PF4, and other genes such as ITGB3 (CD61) and THBS1 that are involved with MK formation or function. Interestingly, the essential roles of RUNX1 in megakaryopoiesis also include the repression of key target genes. Direct binding to the promoter of the myosin heavy chain 10 (MYH10) gene causes RUNX1-mediated silencing of MYH10 that is required for the endomitosis during MK polyploidization.43  In this study, we identified a set of novel targets that are either activated or repressed by RUNX1 binding. We provided the first demonstration that the gene expression of NOTCH4, but not NOTCH1, 2, or 3, is negatively regulated by RUNX1, via binding to a regulatory DNA element within the human NOTCH4 locus. Although NOTCH signaling, mediated by NOTCH1, is genetically upstream of RUNX1 during hematopoietic stem cell (HSC) specification and emergence,45,46  our results strongly suggest that repression of NOTCH4 signaling by RUNX1 may be required for RUNX1-driven megakaryopoiesis (Figure 2D-G). Our experiments using CB CD34+ HSPCs in liquid culture also suggest that the enhancement of MK production via inhibition of NOTCH signaling is autonomous, rather than dependent on other cells that are present in the EBs differentiated from iPSCs.

Notch signaling is known to have important roles to hematopoietic and MK development. However, the exact role of the NOTCH pathway in MK development is dynamic, and reports with various experimental systems are inconsistent or even contradictory.18-20  In contrast to our finding that human NOTCH4 is a negative regulator in iPSC-induced MK formation, a previous study using a mouse model showed that Notch4 could potentiate megakaryopoiesis.20  It is highly possible that NOTCH4 plays distinct roles in mouse and human MK development. It is not unprecedented that regulation in a selective mouse model differs from that in humans; FPD due to a monoallelic RUNX1 mutation in humans but not in mice or zebrafish provides 1 such example.11,12  The RUNX1 binding site in human NOTCH4 intron 29, as identified in this study (Figure 2D), is not present in the mouse homologous intronic sequence (supplemental Figure 12), suggesting the possibility of human-specific regulation of NOTCH4 expression by RUNX1. Alternatively, the discrepancy is due to differences between the experimental systems. Regardless, the negative role of NOTCH signaling in human megakaryopoiesis we observed in 2 cell culture systems is consistent with 2 earlier reports.18,19  Tracking of Notch receptors in mouse hematopoiesis has found that Notch2 induces erythroid differentiation at the expense of MK formation from MEPs.19  In human MK development from CB and mobilized adult CD34+ cells, exogenous active NOTCH signaling impaired mature MK generation without affecting MKPs, although no evidence is available to connect this observation to a specific NOTCH receptor.18 

The NOTCH4-mediated suppression of megakaryopoiesis in our study may occur at the emergence of HSCs and within the hematopoietic compartment as well. Consistent with the previous report that Notch4 expression was largely restricted to vascular endothelial cells at the endothelial-to-hematopoietic transition stage in mice,47  we detected NOTCH4 expression in a subpopulation of vascular endothelium48  (CD34+CD73±CD184+) at day 5 of iPSC-induced megakaryopoiesis (supplemental Figure 13). Furthermore, NOTCH4 mRNA expression is detected in HSC, and multiple progenitor cell populations, such as common myeloid progenitor purified from human bone marrow (supplemental Figure 14).49  Inhibition of NOTCH4 may promote lineage differentiation from HSPCs.50  Although the expression of MK lineage-specific transcription factors such as RUNX1 and FLI1 were induced to a significantly higher level upon NOTCH inhibition (supplemental Figure 15A-B), MEP and erythroid cells were minimally detected with or without GSI addition (supplemental Figure 16A-B). These data suggest that the differentiation condition, including addition of TPO, may favor MK production from HSC bypassing the MEP state. Nevertheless, further studies are warranted to define the underlying mechanisms for the role of NOTCH4 in megakaryopoiesis in the context of different species and the specific stages of hematopoietic emergence and differentiation.

The development of current in vitro protocols for the generation and differentiation of MKs, as well as other types of blood cells, has largely relied on the knowledge gleaned from normal blood development, employing key factors critical in embryonic development.51-54  Small molecules acting through platelet-derived growth factor receptors or the TPO receptor MPL have been identified as able to induce ex vivo production of MKs and platelets.55-58  Our work describes a novel strategy to enhance in vitro MK generation, based on insights from the integrated analysis of a human iPSC model of a monogenic human disease. Our study demonstrated that isogenic iPSC pairs, with or without a specific mutation, not only recapitulate precisely the disease phenotypes but also help discover new druggable targets distinct from the original mutated gene. Many of the mutated genes, such as RUNX1, cannot be easily targeted by pharmacological agents. With an ever-growing number of monogenic disease-iPSC lines being generated, our study provides a roadmap for an expanded approach to identifying druggable targets for treating patients, and therefore, highlights the potential for exploiting this rich resource to improve regenerative medicine.

The data reported in this article have been deposited in the Gene Expression Omnibus database (accession number PRJCA000384).

The online version of this article contains a data supplement.

The publication costs of this article were defrayed in part by page charge payment. Therefore, and solely to indicate this fact, this article is hereby marked “advertisement” in accordance with 18 USC section 1734.

The authors thank Tao Cheng’s laboratory for providing the CB CD34+ cells (State Key Laboratory of Experimental Hematology, Institute of Hematology, Chinese Academy of Medical Sciences, and Peking Union Medical College), Ting Li for flow cytometry sorting and analysis (Center for Developmental Biology, Institute of Genetics and Developmental Biology, Chinese Academy of Sciences), and members of the Wang and Cheng laboratories for discussions and help.

This work was supported by grants from the External Cooperation Program of Bureau of International Co-operation Chinese Academy of Sciences (153F11KYSB20150013) (Q.-F.W.), the National Natural Science Foundation of China (81770109) (Y.L.), National Institutes of Health, National Heart, Lung, and Blood Institute grant R01-HL130676 (L.C.), and the Youth Innovation Promotion Association of Chinese Academy of Sciences (Y.L.). L.C. is also supported by Edythe Harris Lucas and Clara Lucas Lynn Chair in Hematology of Johns Hopkins University. P.L. is supported by the Intramural Research Program, National Human Genome Research Institute, National Institutes of Health. This work was also supported by grant from the K. C. Wong Education Foundation.

Contribution: Y.L. and C.J. designed and performed the experiments, analyzed the data, and wrote the manuscript; H.B. conducted research and collected and analyzed data; Y.G. assisted the research and provided differentiated cells; S.S., L. Chen, and L.Q. performed the experiments and analyzed the data; P.P.L. contributed to writing the manuscript and provided the FPD and mutation-corrected iPSC lines; L. Cheng and Q.-F.W. conceived and designed the research, analyzed and interpreted the data, and wrote the manuscript.

Conflict-of-interest disclosure: The authors declare no competing financial interests.

Correspondence: Qian-Fei Wang, Beijing Institute of Genomics, Chinese Academy of Sciences, NO. 1 Beichen West Rd, Chaoyang District, Beijing, 100101 China; e-mail: wangqf@big.ac.cn; and Linzhao Cheng, Institute for Cell Engineering, Johns Hopkins University School of Medicine, Edward Miller Research Building 747, 733 North Broadway, Baltimore, MD 21205; e-mail: lcheng2@jhmi.edu.

1.
Kaushansky
K
.
Historical review: megakaryopoiesis and thrombopoiesis
.
Blood
.
2008
;
111
(
3
):
981
-
986
.
2.
Garber
K
.
Inducing translation
.
Nat Biotechnol
.
2013
;
31
(
6
):
483
-
486
.
3.
Swiers
G
,
de Bruijn
M
,
Speck
NA
.
Hematopoietic stem cell emergence in the conceptus and the role of Runx1
.
Int J Dev Biol
.
2010
;
54
(
6-7
):
1151
-
1163
.
4.
Challen
GA
,
Goodell
MA
.
Runx1 isoforms show differential expression patterns during hematopoietic development but have similar functional effects in adult hematopoietic stem cells
.
Exp Hematol
.
2010
;
38
(
5
):
403
-
416
.
5.
Ran
D
,
Shia
W-J
,
Lo
M-C
, et al
.
RUNX1a enhances hematopoietic lineage commitment from human embryonic stem cells and inducible pluripotent stem cells
.
Blood
.
2013
;
121
(
15
):
2882
-
2890
.
6.
Irvin
BJ
,
Hiebert
SW
.
AML-1 steps up to the platelets
.
Nat Med
.
2004
;
10
(
3
):
238
-
239
.
7.
Deutsch
VR
,
Tomer
A
.
Advances in megakaryocytopoiesis and thrombopoiesis: from bench to bedside
.
Br J Haematol
.
2013
;
161
(
6
):
778
-
793
.
8.
de Bruijn
M
,
Dzierzak
E
.
Runx transcription factors in the development and function of the definitive hematopoietic system
.
Blood
.
2017
;
129
(
15
):
2061
-
2069
.
9.
Song
WJ
,
Sullivan
MG
,
Legare
RD
, et al
.
Haploinsufficiency of CBFA2 causes familial thrombocytopenia with propensity to develop acute myelogenous leukaemia
.
Nat Genet
.
1999
;
23
(
2
):
166
-
175
.
10.
Sood
R
,
Kamikubo
Y
,
Liu
P
.
Role of RUNX1 in hematological malignancies
.
Blood
.
2017
;
129
(
15
):
2070
-
2082
.
11.
Sood
R
,
English
MA
,
Belele
CL
, et al
.
Development of multilineage adult hematopoiesis in the zebrafish with a runx1 truncation mutation
.
Blood
.
2010
;
115
(
14
):
2806
-
2809
.
12.
Sun
W
,
Downing
JR
.
Haploinsufficiency of AML1 results in a decrease in the number of LTR-HSCs while simultaneously inducing an increase in more mature progenitors
.
Blood
.
2004
;
104
(
12
):
3565
-
3572
.
13.
Connelly
JP
,
Kwon
EM
,
Gao
Y
, et al
.
Targeted correction of RUNX1 mutation in FPD patient-specific induced pluripotent stem cells rescues megakaryopoietic defects
.
Blood
.
2014
;
124
(
12
):
1926
-
1930
.
14.
Sakurai
M
,
Kunimoto
H
,
Watanabe
N
, et al
.
Impaired hematopoietic differentiation of RUNX1-mutated induced pluripotent stem cells derived from FPD/AML patients
.
Leukemia
.
2014
;
28
(
12
):
2344
-
2354
.
15.
Iizuka
H
,
Kagoya
Y
,
Kataoka
K
, et al
.
Targeted gene correction of RUNX1 in induced pluripotent stem cells derived from familial platelet disorder with propensity to myeloid malignancy restores normal megakaryopoiesis
.
Exp Hematol
.
2015
;
43
(
10
):
849
-
857
.
16.
Artavanis-Tsakonas
S
,
Rand
MD
,
Lake
RJ
.
Notch signaling: cell fate control and signal integration in development
.
Science
.
1999
;
284
(
5415
):
770
-
776
.
17.
Lai
EC
.
Notch signaling: control of cell communication and cell fate
.
Development
.
2004
;
131
(
5
):
965
-
973
.
18.
Poirault-Chassac
S
,
Six
E
,
Catelain
C
, et al
.
Notch/Delta4 signaling inhibits human megakaryocytic terminal differentiation
.
Blood
.
2010
;
116
(
25
):
5670
-
5678
.
19.
Oh
P
,
Lobry
C
,
Gao
J
, et al
.
In vivo mapping of notch pathway activity in normal and stress hematopoiesis [published correction appears in Cell Stem Cell. 2013;13(2):256]
.
Cell Stem Cell
.
2013
;
13
(
2
):
190
-
204
.
20.
Mercher
T
,
Cornejo
MG
,
Sears
C
, et al
.
Notch signaling specifies megakaryocyte development from hematopoietic stem cells
.
Cell Stem Cell
.
2008
;
3
(
3
):
314
-
326
.
21.
Liu
Y
,
Wang
Y
,
Gao
Y
, et al
.
Efficient generation of megakaryocytes from human induced pluripotent stem cells using food and drug administration-approved pharmacological reagents
.
Stem Cells Transl Med
.
2015
;
4
(
4
):
309
-
319
.
22.
Dowey
SN
,
Huang
X
,
Chou
B-K
,
Ye
Z
,
Cheng
L
.
Generation of integration-free human induced pluripotent stem cells from postnatal blood mononuclear cells by plasmid vector expression
.
Nat Protoc
.
2012
;
7
(
11
):
2013
-
2021
.
23.
Dolzhanskiy
A
,
Basch
RS
,
Karpatkin
S
.
The development of human megakaryocytes: III. Development of mature megakaryocytes from highly purified committed progenitors in synthetic culture media and inhibition of thrombopoietin-induced polyploidization by interleukin-3
.
Blood
.
1997
;
89
(
2
):
426
-
434
.
24.
Ahmed
N
,
Khokher
MA
,
Hassan
HT
.
Cytokine-induced expansion of human CD34+ stem/progenitor and CD34+CD41+ early megakaryocytic marrow cells cultured on normal osteoblasts
.
Stem Cells
.
1999
;
17
(
2
):
92
-
99
.
25.
De Bruyn
C
,
Delforge
A
,
Martiat
P
,
Bron
D
.
Ex vivo expansion of megakaryocyte progenitor cells: cord blood versus mobilized peripheral blood
.
Stem Cells Dev
.
2005
;
14
(
4
):
415
-
424
.
26.
Woo
KS
,
Goh
RY
,
Kim
SH
, et al
.
Number of megakaryocytic progenitors and adhesion molecule expression of stem cells predict platelet engraftment after allogeneic hematopoietic stem cell transplantation
.
Cytotherapy
.
2007
;
9
(
6
):
555
-
561
.
27.
Koizumi
K
,
Sawada
K
,
Yamaguchi
M
, et al
.
In vitro expansion of CD34+/CD41+ cells from human peripheral blood CD34+/CD41- cells: role of cytokines for in vitro proliferation and differentiation of megakaryocytic progenitors
.
Exp Hematol
.
1998
;
26
(
12
):
1140
-
1147
.
28.
Begemann
PG
,
Hassan
HT
,
Kröger
N
,
Krüger
W
,
Kabisch
H
,
Zander
AR
.
Correlation of time to platelet engraftment with amount of transplanted CD34+CD41+ cells after allogeneic bone marrow transplantation
.
J Hematother Stem Cell Res
.
2002
;
11
(
2
):
321
-
326
.
29.
Xi
J
,
Zhu
H
,
Liu
D
, et al
.
Infusion of megakaryocytic progenitor products generated from cord blood hematopoietic stem/progenitor cells: results of the phase 1 study
.
PLoS One
.
2013
;
8
(
2
):
e54941
.
30.
O’Geen
H
,
Echipare
L
,
Farnham
PJ
.
Using ChIP-seq technology to generate high-resolution profiles of histone modifications. In: Tollefsbol T, ed. Epigenetics Protocols. Vol 791. New York, NY: Humana Press; 2011:265-286.
31.
Zhang
Y
,
Liu
T
,
Meyer
CA
, et al
.
Model-based analysis of ChIP-Seq (MACS)
.
Genome Biol
.
2008
;
9
(
9
):
R137
.
32.
Bailey
TL
,
Boden
M
,
Buske
FA
, et al
.
MEME SUITE: tools for motif discovery and searching
.
Nucleic Acids Res
.
2009
;
37
(Web server issue):
W202
-
W208
.
33.
González
F
,
Zhu
Z
,
Shi
Z-D
, et al
.
An iCRISPR platform for rapid, multiplexable, and inducible genome editing in human pluripotent stem cells
.
Cell Stem Cell
.
2014
;
15
(
2
):
215
-
226
.
34.
Beck
D
,
Thoms
JA
,
Perera
D
, et al
.
Genome-wide analysis of transcriptional regulators in human HSPCs reveals a densely interconnected network of coding and noncoding genes
.
Blood
.
2013
;
122
(
14
):
e12
-
e22
.
35.
Ptasinska
A
,
Assi
SA
,
Mannari
D
, et al
.
Depletion of RUNX1/ETO in t(8;21) AML cells leads to genome-wide changes in chromatin structure and transcription factor binding
.
Leukemia
.
2012
;
26
(
8
):
1829
-
1841
.
36.
Tijssen
MR
,
Cvejic
A
,
Joshi
A
, et al
.
Genome-wide analysis of simultaneous GATA1/2, RUNX1, FLI1, and SCL binding in megakaryocytes identifies hematopoietic regulators
.
Dev Cell
.
2011
;
20
(
5
):
597
-
609
.
37.
Meyers
S
,
Downing
JR
,
Hiebert
SW
.
Identification of AML-1 and the (8;21) translocation protein (AML-1/ETO) as sequence-specific DNA-binding proteins: the runt homology domain is required for DNA binding and protein-protein interactions
.
Mol Cell Biol
.
1993
;
13
(
10
):
6336
-
6345
.
38.
ENCODE Project Consortium
.
An integrated encyclopedia of DNA elements in the human genome
.
Nature
.
2012
;
489
(
7414
):
57
-
74
.
39.
Neph
S
,
Vierstra
J
,
Stergachis
AB
, et al
.
An expansive human regulatory lexicon encoded in transcription factor footprints
.
Nature
.
2012
;
489
(
7414
):
83
-
90
.
40.
Huppert
SS
,
Le
A
,
Schroeter
EH
, et al
.
Embryonic lethality in mice homozygous for a processing-deficient allele of Notch1
.
Nature
.
2000
;
405
(
6789
):
966
-
970
.
41.
Yu
X
,
Zou
J
,
Ye
Z
, et al
.
Notch signaling activation in human embryonic stem cells is required for embryonic, but not trophoblastic, lineage commitment
.
Cell Stem Cell
.
2008
;
2
(
5
):
461
-
471
.
42.
Aneja
K
,
Jalagadugula
G
,
Mao
G
,
Singh
A
,
Rao
AK
.
Mechanism of platelet factor 4 (PF4) deficiency with RUNX1 haplodeficiency: RUNX1 is a transcriptional regulator of PF4
.
J Thromb Haemost
.
2011
;
9
(
2
):
383
-
391
.
43.
Lordier
L
,
Bluteau
D
,
Jalil
A
, et al
.
RUNX1-induced silencing of non-muscle myosin heavy chain IIB contributes to megakaryocyte polyploidization
.
Nat Commun
.
2012
;
3
:
717
.
44.
Satoh
Y
,
Matsumura
I
,
Tanaka
H
, et al
.
AML1/RUNX1 works as a negative regulator of c-Mpl in hematopoietic stem cells
.
J Biol Chem
.
2008
;
283
(
44
):
30045
-
30056
.
45.
Burns
CE
,
Traver
D
,
Mayhall
E
,
Shepard
JL
,
Zon
LI
.
Hematopoietic stem cell fate is established by the Notch-Runx pathway
.
Genes Dev
.
2005
;
19
(
19
):
2331
-
2342
.
46.
Bigas
A
,
Robert-Moreno
A
,
Espinosa
L
.
The Notch pathway in the developing hematopoietic system
.
Int J Dev Biol
.
2010
;
54
(
6-7
):
1175
-
1188
.
47.
Krebs
LT
,
Xue
Y
,
Norton
CR
, et al
.
Notch signaling is essential for vascular morphogenesis in mice
.
Genes Dev
.
2000
;
14
(
11
):
1343
-
1352
.
48.
Ditadi
A
,
Sturgeon
CM
,
Tober
J
, et al
.
Human definitive haemogenic endothelium and arterial vascular endothelium represent distinct lineages
.
Nat Cell Biol
.
2015
;
17
(
5
):
580
-
591
.
49.
Corces
MR
,
Buenrostro
JD
,
Wu
B
, et al
.
Lineage-specific and single-cell chromatin accessibility charts human hematopoiesis and leukemia evolution
.
Nat Genet
.
2016
;
48
(
10
):
1193
-
1203
.
50.
Vercauteren
SM
,
Sutherland
HJ
.
Constitutively active Notch4 promotes early human hematopoietic progenitor cell maintenance while inhibiting differentiation and causes lymphoid abnormalities in vivo
.
Blood
.
2004
;
104
(
8
):
2315
-
2322
.
51.
Feng
Q
,
Shabrani
N
,
Thon
JN
, et al
.
Scalable generation of universal platelets from human induced pluripotent stem cells
.
Stem Cell Reports
.
2014
;
3
(
5
):
817
-
831
.
52.
Nakamura
S
,
Takayama
N
,
Hirata
S
, et al
.
Expandable megakaryocyte cell lines enable clinically applicable generation of platelets from human induced pluripotent stem cells
.
Cell Stem Cell
.
2014
;
14
(
4
):
535
-
548
.
53.
Moreau
T
,
Evans
AL
,
Vasquez
L
, et al
.
Large-scale production of megakaryocytes from human pluripotent stem cells by chemically defined forward programming
.
Nat Commun
.
2016
;
7
:
11208
.
54.
Sullenbarger
B
,
Bahng
JH
,
Gruner
R
,
Kotov
N
,
Lasky
LC
.
Prolonged continuous in vitro human platelet production using three-dimensional scaffolds
.
Exp Hematol
.
2009
;
37
(
1
):
101
-
110
.
55.
Boitano
AE
,
de Lichtervelde
L
,
Snead
JL
,
Cooke
MP
,
Schultz
PG
.
An image-based screen identifies a small molecule regulator of megakaryopoiesis
.
Proc Natl Acad Sci USA
.
2012
;
109
(
35
):
14019
-
14023
.
56.
Ikeda
Y
,
Miyakawa
Y
.
Development of thrombopoietin receptor agonists for clinical use
.
J Thromb Haemost
.
2009
;
7
(
suppl 1
):
239
-
244
.
57.
Erickson-Miller
CL
,
Delorme
E
,
Tian
SS
, et al
.
Preclinical activity of eltrombopag (SB-497115), an oral, nonpeptide thrombopoietin receptor agonist
.
Stem Cells
.
2009
;
27
(
2
):
424
-
430
.
58.
Aihara
A
,
Koike
T
,
Abe
N
, et al
.
Novel TPO receptor agonist TA-316 contributes to platelet biogenesis from human iPS cells
.
Blood Adv
.
2017
;
1
:
468
-
476
.

Author notes

*

Y.L., C.J., and H.B. contributed equally to this study.

Sign in via your Institution