Abstract
Background: Chimeric antigen receptor (CAR) T cells against CD19 have shown great potential in treatment of B cell malignancies. However, tumor relapse from antigen loss can limit efficacy. B-cell activating factor-receptor (BAFF-R), a tumor necrosis factor receptor superfamily protein (TNFRSF13C), is another potential B-cell specific target of B cell malignancies. BAFF-R is an especially interesting alternative to CD19 as BAFF-R signaling is a driver of B-cell survival, which may limit the capacity of clonal B-cell tumors to escape therapy by down-regulation of antigen expression. However, while the BAFF/BAFF-R axis has been successfully targeted for autoimmune diseases, the promise for cancer therapy has not yet been fulfilled.
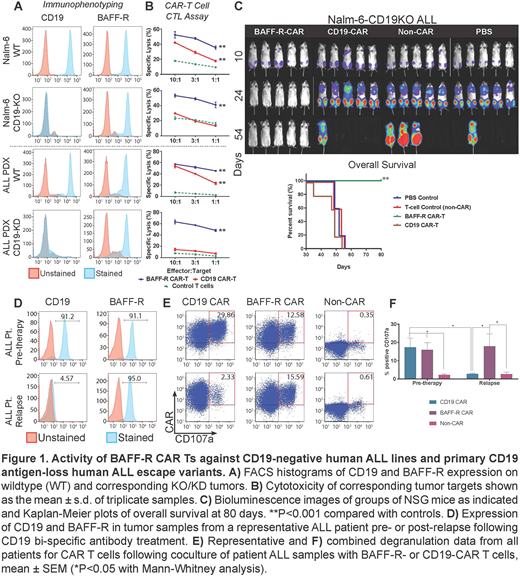
Methods and Results: A humanized, single-chain variable fragment (scFv) derivative of an anti-human BAFF-R antibody (Qin et al. Clin Can Res 2018;24:1114-1123) was engineered onto a second generation CAR construct containing 4-1BB costimulatory and CD3ζ intracellular signaling domains. BAFF-R-CAR T cells demonstrated cytotoxicity against human lymphoma and acute lymphocytic leukemia (ALL) lines. Adoptively transferred BAFF-R-CAR T cells eradicated 10-day pre-established tumor xenografts after a single treatment and were superior to CD19-CAR T cells (not shown) and retained efficacy against xenografts deficient in CD19 expression, including one primary patient-derived xenograft (PDX). Specifically, we modeled disease relapse due to the loss of CD19 by generating CRISPR CD19 gene knock-out of the ALL (Nalm-6) cell line and a gRNA-silenced CD19 gene knock-down of an ALL PDX. We confirmed the absence of CD19 and presence BAFF-R expression, which was unaffected, on the resulting cell lines by surface staining (Fig. 1A). Using transduced CD8 TN cells, we found that CD19-CAR T cells demonstrated cytotoxicity only against wild-type tumor cells, while BAFF-R-CAR T cells maintained significant cytotoxicity against both wild-type and CD19-negative tumors in vitro (Fig. 1B). The therapeutic efficacy of BAFF-R-CAR T cells was tested against human ALL Nalm-6-CD19 deficient xenografts established in NSG mice following IV tumor challenge on day 0 with luciferase-expressing cells. A single dose of 2.5 x 106 CD4 TN + 106 CD8 TN BAFF-R- or CD19-CAR T cells/mouse infused IV on day 11 post tumor implantation completely eliminated established Nalm-6-CD19KO ALL tumors and conferred long-term survival. In contrast, treatment with PBS or identical mixtures of CD19-CAR T cells or non-transduced T cells from the same donor were associated with progressive tumor growth and 100% mortality by Day 60 (Fig. 1C).
Finally, four relapsed, antigen loss primary ALLs obtained after CD19-directed therapy retained BAFF-R expression and activated BAFF-R-, but not CD19-CAR T cells. Specifically, cell surface staining demonstrated CD19 and BAFF-R expression in tumors obtained prior to CD19-targeted therapy. However, post-treatment samples exhibited clear down-regulation of CD19, while retaining positive BAFF-R expression (Fig. 1D, results from a single representative patient shown). The ability of the primary tumor samples to activate either CD19- or BAFF-R-CAR T cells was determined by expression of the degranulation marker CD107a on the CAR T cells. Cryopreserved ALL samples were co-cultured with BAFF-R or CD19 CAR-T cells derived from the same healthy donor in the presence of anti-CD107a antibody for 6 h. Non-transduced T cells (non-CAR) from the same donor were used as a negative control. Activation of CD19-CAR T cells by all four CD19-negative post-blinatumomab therapy tumors was significantly reduced, compared with BAFF-R-CAR T cells and with corresponding available CD19-positive pre-therapy tumors, while BAFF-R-CAR T cells were equally activated by pre- and post-CD19-targeted therapy tumors (Fig.1E-F). We observed similar trends for both CD19- and BAFF-R-CAR T cell activation by pre- and post-CD19-targeted therapy tumors, as measured by specific intracellular CAR T-cell TNF-α and IFN-γ production (not shown).
Conclusion: Taken together, our data suggest that BAFF-R is amenable to CAR T-cell therapy and that targeting it may add to existing alternative strategies to overcome relapse from CD19 antigen loss, such as CD22 CAR T cells. Future strategies combining dual targeting of CD19 and BAFF-R may also be effective.
Wang:Mustang Therapeutics: Other: Licensing Agreement, Patents & Royalties, Research Funding. Forman:Mustang Therapeutics: Other: Licensing Agreement, Patents & Royalties, Research Funding.
Author notes
Asterisk with author names denotes non-ASH members.

This feature is available to Subscribers Only
Sign In or Create an Account Close Modal