Key Points
LIN28B is overexpressed in about half of juvenile myelomonocytic leukemia patients and defines a novel fetal-like disease subgroup.
LIN28B expression is correlated with high fetal hemoglobin levels and the absence of monosomy 7.
Abstract
Juvenile myelomonocytic leukemia (JMML) is a rare and aggressive stem cell disease of early childhood. RAS activation constitutes the core component of oncogenic signaling. In addition, leukemic blasts in one-fourth of JMML patients present with monosomy 7, and more than half of patients show elevated age-adjusted fetal hemoglobin (HbF) levels. Hematopoietic stem cell transplantation is the current standard of care and results in an event-free survival rate of 50% to 60%, indicating that novel molecular-driven therapeutic options are urgently needed. Using gene expression profiling in a series of 82 patient samples, we aimed at understanding the molecular biology behind JMML and identified a previously unrecognized molecular subgroup characterized by high LIN28B expression. LIN28B overexpression was significantly correlated with higher HbF levels, whereas patients with monosomy 7 seldom showed enhanced LIN28B expression. This finding gives a biological explanation of why patients with monosomy 7 are rarely diagnosed with high age-adjusted HbF levels. In addition, this new fetal-like JMML subgroup presented with reduced levels of most members of the let-7 microRNA family and showed characteristic overexpression of genes involved in fetal hematopoiesis and stem cell self-renewal. Lastly, high LIN28B expression was associated with poor clinical outcome in our JMML patient series but was not independent from other prognostic factors such as age and age-adjusted HbF levels. In conclusion, we identified elevated LIN28B expression as a hallmark of a novel fetal-like subgroup in JMML.
Introduction
Juvenile myelomonocytic leukemia (JMML) is a rare and aggressive blood cancer predominantly affecting infants and young children and is characterized by uncontrolled proliferation within the myeloid and monocytic lineages.1 Hyperactivation of the RAS pathway, a well-known regulator of cell proliferation, is observed in almost 90% of patients as a result of mutations in KRAS, NRAS, PTPN11, NF1, or CBL. Moreover, monosomy of chromosome 7 (monosomy 7) can be detected in one-fourth of JMML patients, whereas elevated fetal hemoglobin (HbF) levels corrected for age occur in more than half of JMML patients.2 In healthy individuals, the β chains of adult hemoglobin α2β2 start substituting for the γ chains of HbF α2γ2 at birth.3 Elevation of HbF levels in JMML is likely due to sustained incorporation of γ chains in the hemoglobin tetramer after birth.2,4
Previous studies have convincingly shown that JMML is a stem cell disease. Indeed, chromosomal abnormalities or somatic mutations identical to the leukemic clone were detected in myelomonocytic cells, erythroid cells, and, in some cases, B and T lymphocytes.5-9 Furthermore, the clonal origin of this hematologic disorder was confirmed by the identification of similar patterns of chromosome X inactivation in monocytes, granulocytes, reticulocytes, platelets, and primitive CD34+CD38− cells.10 Lastly, a xenograft study showed that human JMML cells can give rise to all blood lineages in immunodeficient mice, thereby suggesting that JMML most probably arises from pluripotent hematopoietic stem cells (HSCs).11 Consequently, HSC transplantation (HSCT) is currently the only curative therapy available for JMML patients. However, clinical outcome after HSCT is hampered by a high relapse rate occurring in about one-third of the patients. Therefore, new therapies using molecular-targeting antileukemic drugs and demethylating agents are currently being investigated.2,12 In the long run, these approaches might either complement or (partially) replace current HSCT approaches. However, further advances in the treatment of JMML will require a better understanding of JMML disease biology.
LIN28B is known as an oncofetal gene regulating self-renewal of embryonic, fetal, and cancer stem cells, suggesting a role in stem cell malignancies. The gene encodes an RNA-binding protein that uses different mechanisms of action to execute similar functions.13 One of the main molecular functions of the LIN28B protein consists of inhibition of the let-7 family of microRNAs (miRNAs) resulting in upregulation of let-7 targets. Increased protein levels of let-7 targets such as RAS, MYC, and HMGA2 enhance cell metabolism, cell growth, cell cycle, and self-renewal.14 Self-renewal in fetal HSCs is regulated by the LIN28B/let-7/HMGA2 axis, and both LIN28B and HMGA2 are strongly downregulated after birth.15 LIN28B is mainly expressed in embryonic and fetal stem cell compartments controlling growth and self-renewal. However, LIN28B is markedly downregulated after birth and silenced in most adult tissues, including hematopoietic stem and progenitor cells.15 Ectopic expression of LIN28B in adult HSCs induces a fetal phenotype.15,16 LIN28B overexpression has been linked to neuroblastoma, ovarian cancer, acute myeloid leukemia (AML), peripheral T-cell lymphoma, primitive neuroectodermal tumors, esophagus cancer, non–small cell lung cancer, colon cancer, hepatocellular carcinoma, Wilms tumor, and chronic myeloid leukemia.17-20 In this study, we identified a novel fetal-like subgroup of JMML that is characterized by high levels of LIN28B, suggesting that this oncofetal protein acts as an important player in the molecular pathogenesis of this juvenile stem cell disease.
Patients, materials, and methods
Patient samples in the discovery cohort
Bone marrow (BM) or peripheral blood (PB) samples from 44 children with previously untreated JMML, and BM samples from 7 healthy controls (siblings screened for transplant; median age of control subjects, 6.8 years) were collected in the discovery cohort of this retrospective study. None of the patients had a germ line PTPN11 or CBL mutation. Diagnostic samples included BM in 36 cases and PB in 8 cases. Twenty-five of the 44 patients are registered in the European Working Group of Myelodysplastic Syndromes in Childhood (EWOG-MDS) studies EWOG-MDS98 and EWOG-MDS2006 (National Institutes of Health trials registered as #NCT00047268 and #NCT00662090 at www.clinicaltrials.gov), and 19 patients are registered in the French national JMML biobank. Informed consent from parents or legal guardians was obtained in accordance with the Declaration of Helsinki, and approval was granted from institutional review committees at each participating center. Detailed information about the patients, including LIN28B status, sex, age at diagnosis, HbF values, karyotype, mutation status, percentage blasts in BM, platelet count, cause of death, overall survival (OS) from diagnosis, and event-free survival (EFS) from HSCT can be found in supplemental Table 1, available on the Blood Web site.
Patient samples in the validation cohort
Results were confirmed in a validation cohort of 38 JMML patients and 9 healthy donors (children without hematologic/oncologic diagnosis; median age of control subjects, 11.3 years). Diagnostic patient samples included BM in 30 cases and PB in 7 cases (1 patient unknown). All healthy donor samples were derived from BM. All patients were registered in the EWOG-MDS studies mentioned previously. Detailed information about the patients can be found in supplemental Table 1.
RNA isolation, microarray profiling, differential gene expression analysis, complementary DNA synthesis, and reverse transcription quantitative real-time polymerase chain reaction
Detailed information can be found in supplemental Methods. Briefly, mononuclear cells were isolated and total RNA was extracted in different laboratories from stored, frozen cells using TRIzol. Samples in the discovery cohort were profiled on a custom-designed Agilent microarray described by Volders et al,21 whereas samples in the validation cohort were hybridized on Affymetrix Human Genome U133 Plus 2.0 arrays. The data have been deposited in the National Center for Biotechnology Information (NCBI) Gene Expression Omnibus (GEO) database22 and are accessible through GEO Series accession numbers GSE71449 (discovery cohort) and GSE71935 (validation cohort).
MiRNA profiling and correlation analysis
Expression analysis of 768 miRNAs in a subset of 21 patients and 4 healthy donors from the discovery cohort was performed by Biogazelle (Zwijnaarde, Belgium) on a quantitative polymerase chain reaction (PCR)-based platform. RNA was reverse transcribed using the stem-loop RT Megaplex pools A v2.1 and B v3.0 (Life Technologies). MiRNA cDNA was then preamplified and quantified using miRNA-specific TaqMan probes. Cq values were determined based on a threshold of 0.1 and filtered using a detection cutoff of 32 cycles (ViiA 7 Real-Time PCR System; Life technologies). To assess data quality, 2 quality-control parameters were calculated: the number of detected miRNAs per sample and the mean miRNA expression per sample. Expression data were subsequently normalized by Biogazelle using the modified global mean according to D’haene et al.23 The miRNA data have been deposited in the NCBI GEO database22 and are accessible through GEO Series accession number GSE71452.
Correlations between LIN28B expression and all miRNAs were calculated using the Spearman rank correlation. Therefore, miRNAs with undetected values in >60% of the total cohort were excluded. Afterward, these undetected values were replaced by the experiment’s lowest value minus 1 in order to have numerical values for correlation analysis.
Gene set enrichment analysis
We used gene set enrichment analysis software and the Molecular Signature Database (http://www.broad.mit.edu/gsea/).24 In both the discovery and validation cohorts, normalized microarray expression data were used as input and collapsed to gene symbols. Genes were ranked by signal-to-noise ratio, and statistical significance was determined by 1000 phenotype mutations. Gene sets with a false discovery rate <0.25 were considered significant. The gene sets used in the different analyses included the human counterparts of differentially expressed genes in Table S1 from Copley et al15 for fetal enrichment (adjusted P < .1 and negative fold change), genes returned after searching for “embryonic hemoglobin” and “fetal hemoglobin” in Homo sapiens in the NCBI Gene portal for HbF enrichment, and c1.all.v5.0 for positional effects on chromosome 7.
Statistics
The discovery and validation cohorts were merged for all analyses related to patient data and survival to achieve more statistical power. For this specific study, the database on patient outcome was locked as of February 1, 2015.
The cutoff for elevated HbF levels for age is based on the method of Huehns and Beaven.25 OS was defined as the time from diagnosis to death or last follow-up. EFS was defined as the time from HSCT to treatment failure or last follow-up. The Kaplan-Meier method was used to estimate survival rates and the 2-sided log-rank test was employed to evaluate the equality of the survivorship functions in different subgroups. Time-to-event outcomes for relapse (cumulative incidence of relapse [CIR]) and treatment-related mortality (TRM) were estimated using cumulative incidence curves with relapse and TRM as competing risks. Differences in the cumulative incidence functions among groups were compared using Gray’s test.
χ2 Tests were used to examine the statistical significance of an association between categorized factors. In the case of a 2-by-2 contingency table, Fisher’s exact test was calculated. Median values and ranges were reported, and nonparametric statistics were used to test for differences in continuous variables in terms of LIN28B status (Mann-Whitney U test). Spearman rank correlation was performed to measure the degree of association between 2 continuously measured variables. For multivariate analyses, the Cox proportional hazards regression model was used, including all variables with P < .1 in the univariate analysis for OS or EFS. All P values were 2-sided, and values <.05 were considered statistically significant. P values >.1 were reported as nonsignificant, whereas those between .05 and .1 were reported in detail. SPSS for Windows 22.0.0 (IBM) and Number Cruncher Statistical System 2004 (NCSS) were used for the statistical analysis of data.
Results
LIN28B overexpression in JMML
Gene expression levels were analyzed in mononuclear cells of 44 JMML patients and 7 healthy children in the initial discovery cohort. Differential gene expression analysis between patients and healthy donors uncovered that LIN28B is one of the genes with higher expression in the JMML patient population (Figure 1A). However, the difference was not statistically significant, possibly indicating that only a subgroup of patients shows enhanced LIN28B expression. Detailed analysis revealed that LIN28B was indeed not expressed in healthy individuals, in accordance with the reported absence of LIN28B expression after birth, and that the range of LIN28B expression levels shows gross variation between primary JMML patient samples. When determining the cutoff for high LIN28B expression by adding 3 standard deviations to the average LIN28B expression level in healthy donors, 25 of 44 JMML patients (57%) showed increased levels of LIN28B (Figure 1B). These results were confirmed by reverse transcription quantitative real-time PCR (RT-qPCR) in 14 patients and 1 healthy donor for whom sufficient RNA was available. A positive correlation of LIN28B expression between microarray and RT-qPCR in these individual samples was observed (r = 0.907, P < .01) (supplemental Figure 1, top).
LIN28B overexpression in JMML. (A) Diagonal plot showing significantly downregulated (blue) and upregulated (red) genes (adjusted P < .05) in patients compared with healthy donors. (B) Log2 expression of LIN28B in the discovery cohort, measured on Agilent microarray. LIN28B expression is shown in 7 healthy donors, 19 LIN28B-low, and 25 LIN28B-high patients. (C) Log2 expression of LIN28B in the validation cohort, measured on Affymetrix microarray. LIN28B expression is shown in 9 healthy donors, 21 LIN28B-low patients, and 17 LIN28B-high patients.
LIN28B overexpression in JMML. (A) Diagonal plot showing significantly downregulated (blue) and upregulated (red) genes (adjusted P < .05) in patients compared with healthy donors. (B) Log2 expression of LIN28B in the discovery cohort, measured on Agilent microarray. LIN28B expression is shown in 7 healthy donors, 19 LIN28B-low, and 25 LIN28B-high patients. (C) Log2 expression of LIN28B in the validation cohort, measured on Affymetrix microarray. LIN28B expression is shown in 9 healthy donors, 21 LIN28B-low patients, and 17 LIN28B-high patients.
Subsequently, these initial results were validated in an additional cohort of 38 JMML patients and 9 healthy individuals. Gene expression profiles were generated on an alternative microarray platform but yielded similar results, with 17 of 38 JMML patients (45%) showing high expression of LIN28B (Figure 1C). The differential LIN28B expression was also validated by RT-qPCR, and correlation with the microarray results was very high (r = 0.710, P < .01) (supplemental Figure 1, bottom).
LIN28B overexpression is correlated with high HbF levels and the absence of monosomy 7
Table 1 summarizes the clinical, hematologic, and molecular characteristics of patients with high and low LIN28B expression. Of interest, both HbF percentage and age-adjusted HbF levels were significantly higher in patients with high LIN28B levels. The median HbF value was 33.7% in LIN28B-high patients vs 4.4% in LIN28B-low patients (P < .01; Figure 2A). In addition, 34 of 42 patients (94%) with high LIN28B expression showed elevated age-adjusted HbF levels as compared with 21 of 40 (60%) patients with low LIN28B expression (P < .01). The 4 outliers for HbF percentage in the LIN28B-low group were 4, 7, 8, and 13 weeks old at diagnosis, explaining their high HbF values.
Characteristics of JMML patients with low and high LIN28B expression
| . | Total patients, n = 82 . | LIN28B-low patients, n = 40 . | LIN28B-high patients, n = 42 . | P . |
|---|---|---|---|---|
| Median age at diagnosis, y (range) | 2.0 (0.1-17.9) | 1.3 (0.1-17.9) | 2.6 (0.2-6.4) | <.01 |
| Median platelets, 109/L (range) | 57 (5-530) | 71 (5-530) | 40 (8-197) | .01 |
| Median blasts in BM, % (range) | 5 (0-37) | 6 (0-20) | 5 (0-37) | NS |
| Median HbF, % (range)* | 14 (1-70) | 4 (1-67) | 34 (1-70) | <.01 |
| HbF >97th percentile for age, n (%)† | 55 (78) | 21 (60) | 34 (94) | <.01 |
| Male/female, n (%) | 58/24 (71/29) | 30/10 (75/25) | 28/14 (67/33) | NS |
| Mutational analysis, n (%) | .05 | |||
| PTPN11 | 36 (44) | 11 (28) | 25 (60) | |
| KRAS | 15 (18) | 10 (25) | 5 (12) | |
| NRAS | 15 (18) | 8 (20) | 7 (17) | |
| NF1 | 5 (6) | 3 (8) | 2 (5) | |
| Quadruple negative | 11 (13) | 8 (20) | 3 (7) | |
| Karyotype, n (%) | <.01 | |||
| Monosomy 7 +add‡ | 17 (21) | 14 (35) | 3 (7) | |
| Normal | 54 (66) | 25 (63) | 29 (69) | |
| Other | 8 (10) | 1 (3) | 7 (17) | |
| No result | 3 (4) | 0 (0) | 3 (7) | |
| Alive at last follow-up, n (%) | 40 (49) | 23 (58) | 17 (41) | NS |
| Received HSCT, n (%) | 77 (94) | 37 (93) | 40 (95) | NS |
| Alive after HSCT, n (%) | 38 (49) | 21 (57) | 17 (43) | NS |
| Events after HSCT, n (%) | ||||
| TRM | 19 (25) | 7 (19) | 12 (30) | |
| Relapse | 23 (30) | 10 (27) | 13 (33) | |
| Primary graft failure alive | 2 (3) | 0 (0) | 2 (5) | |
| No event | 33 (43) | 20 (54) | 13 (33) | NS |
| . | Total patients, n = 82 . | LIN28B-low patients, n = 40 . | LIN28B-high patients, n = 42 . | P . |
|---|---|---|---|---|
| Median age at diagnosis, y (range) | 2.0 (0.1-17.9) | 1.3 (0.1-17.9) | 2.6 (0.2-6.4) | <.01 |
| Median platelets, 109/L (range) | 57 (5-530) | 71 (5-530) | 40 (8-197) | .01 |
| Median blasts in BM, % (range) | 5 (0-37) | 6 (0-20) | 5 (0-37) | NS |
| Median HbF, % (range)* | 14 (1-70) | 4 (1-67) | 34 (1-70) | <.01 |
| HbF >97th percentile for age, n (%)† | 55 (78) | 21 (60) | 34 (94) | <.01 |
| Male/female, n (%) | 58/24 (71/29) | 30/10 (75/25) | 28/14 (67/33) | NS |
| Mutational analysis, n (%) | .05 | |||
| PTPN11 | 36 (44) | 11 (28) | 25 (60) | |
| KRAS | 15 (18) | 10 (25) | 5 (12) | |
| NRAS | 15 (18) | 8 (20) | 7 (17) | |
| NF1 | 5 (6) | 3 (8) | 2 (5) | |
| Quadruple negative | 11 (13) | 8 (20) | 3 (7) | |
| Karyotype, n (%) | <.01 | |||
| Monosomy 7 +add‡ | 17 (21) | 14 (35) | 3 (7) | |
| Normal | 54 (66) | 25 (63) | 29 (69) | |
| Other | 8 (10) | 1 (3) | 7 (17) | |
| No result | 3 (4) | 0 (0) | 3 (7) | |
| Alive at last follow-up, n (%) | 40 (49) | 23 (58) | 17 (41) | NS |
| Received HSCT, n (%) | 77 (94) | 37 (93) | 40 (95) | NS |
| Alive after HSCT, n (%) | 38 (49) | 21 (57) | 17 (43) | NS |
| Events after HSCT, n (%) | ||||
| TRM | 19 (25) | 7 (19) | 12 (30) | |
| Relapse | 23 (30) | 10 (27) | 13 (33) | |
| Primary graft failure alive | 2 (3) | 0 (0) | 2 (5) | |
| No event | 33 (43) | 20 (54) | 13 (33) | NS |
NS, not significant.
Twelve data points missing.
Eleven data points missing; no HbF percentage was available for 1 data point but was indicated as “normal for age.”25
“+add” indicates 1 or 2 additional abnormalities in some patients
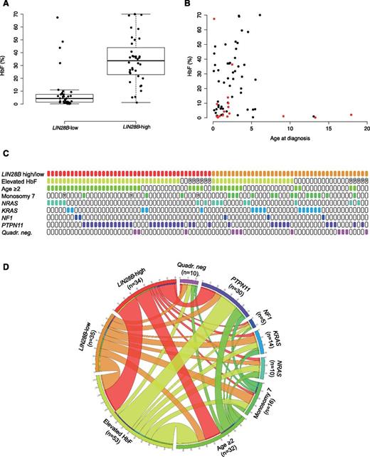
LIN28B overexpression is correlated with high HbF levels and the absence of monosomy 7. (A) HbF percentage (not corrected for age) in patients with low and high LIN28B expression. (B) HbF percentage in relation to age at diagnosis and karyotype. Patients with monosomy 7 are indicated in red. (C) Overview of LIN28B expression, HbF level, age at diagnosis, monosomy 7, and mutational status in 82 JMML patients. (D) Circos plot representing the relationships among LIN28B expression, HbF level, age at diagnosis, monosomy 7, and RAS mutational status in 69 JMML patients with complete data available. Quadr. neg., quadruple negative.
LIN28B overexpression is correlated with high HbF levels and the absence of monosomy 7. (A) HbF percentage (not corrected for age) in patients with low and high LIN28B expression. (B) HbF percentage in relation to age at diagnosis and karyotype. Patients with monosomy 7 are indicated in red. (C) Overview of LIN28B expression, HbF level, age at diagnosis, monosomy 7, and mutational status in 82 JMML patients. (D) Circos plot representing the relationships among LIN28B expression, HbF level, age at diagnosis, monosomy 7, and RAS mutational status in 69 JMML patients with complete data available. Quadr. neg., quadruple negative.
The patient characteristics in this study show, in accordance with previous observations,1 that HbF levels are rarely elevated in patients with monosomy 7 (Figure 2B). Remarkably, monosomy 7 is also rare in combination with elevated LIN28B levels. Indeed, patients overexpressing LIN28B are less frequently diagnosed with monosomy 7 (3/42 or 8%) compared with patients with low LIN28B levels (14/40 or 35%; P < .01; Table 1). When running an unbiased gene set enrichment analysis for positional effects, 6 of 7 significantly enriched gene sets in LIN28B-high patients are located on chromosome 7 in both the discovery and validation cohorts (7q11, 7p21, 7q34, 7q22, and 7q32, among others; false discovery rate <0.25; supplemental Table 2). The expression of genes located on these specific loci is, in general, higher in patients with LIN28B overexpression.
Further comparison of patients with high and low LIN28B expression revealed that children with high LIN28B levels were diagnosed at a higher median age (2.6 years vs 1.3 years, P < .01) and showed a lower platelet count (40 × 109/L vs 71 × 109/L, P < .01) than children with low LIN28B levels. It is noteworthy that PTPN11 mutations tend to be more frequently associated with LIN28B-high patients (60% of LIN28B-high vs 28% of LIN28B-low). An overview of all characteristics and their relationships is shown in a Circos plot26 in Figure 2C-D.
LIN28B defines a fetal-like stem cell signature in JMML patients
Using gene set enrichment analysis, we further investigated the difference in expression of embryonic and HbF genes between LIN28B-high and -low patients. We confirmed an upregulation of the embryonic hemoglobin/HbF transcriptional network in patients with LIN28B overexpression (Figure 3A; supplemental Table 3). Indeed, HBBP1, HBG1, and other embryonic hemoglobin/HbF genes were expressed at higher levels in LIN28B-high patients (Figure 3B-C). This enrichment was confirmed in the validation cohort (supplemental Figure 2A-C).
LIN28B defines a fetal-like stem cell signature in JMML patients. (A) Embryonic hemoglobin/HbF genes are enriched in patients with high LIN28B levels (gene set enrichment analysis). All genes measured on microarray are ranked from left to right on the basis of their differential expression between LIN28B-high and -low patients. Every vertical black line represents a gene in the hemoglobin gene set, and all other genes are invisible. The graph shows that most genes in the hemoglobin gene set are more highly expressed in patients with high LIN28B expression (more to the left). (B) Log2 expression of HBBP1 in LIN28B-low and -high patients. (C) Log2 expression of HBG1 in LIN28B-low and -high patients. (D) Heat map with expression levels of the 20 most negatively correlating miRNAs with LIN28B. Red indicates high expression; blue indicates low expression. (E) Spearman rank correlation of the top 20 most anticorrelating miRNAs with LIN28B. (F) Fetal hematopoiesis genes are enriched in patients with high LIN28B levels (gene set enrichment analysis). (G) Log2 expression of HMGA2 in LIN28B-low and -high patients. (H) Log2 expression of IGF2BP3 in LIN28B-low and -high patients. FDR, false discovery rate; NES, normalized enrichment score.
LIN28B defines a fetal-like stem cell signature in JMML patients. (A) Embryonic hemoglobin/HbF genes are enriched in patients with high LIN28B levels (gene set enrichment analysis). All genes measured on microarray are ranked from left to right on the basis of their differential expression between LIN28B-high and -low patients. Every vertical black line represents a gene in the hemoglobin gene set, and all other genes are invisible. The graph shows that most genes in the hemoglobin gene set are more highly expressed in patients with high LIN28B expression (more to the left). (B) Log2 expression of HBBP1 in LIN28B-low and -high patients. (C) Log2 expression of HBG1 in LIN28B-low and -high patients. (D) Heat map with expression levels of the 20 most negatively correlating miRNAs with LIN28B. Red indicates high expression; blue indicates low expression. (E) Spearman rank correlation of the top 20 most anticorrelating miRNAs with LIN28B. (F) Fetal hematopoiesis genes are enriched in patients with high LIN28B levels (gene set enrichment analysis). (G) Log2 expression of HMGA2 in LIN28B-low and -high patients. (H) Log2 expression of IGF2BP3 in LIN28B-low and -high patients. FDR, false discovery rate; NES, normalized enrichment score.
LIN28B protein is known to downregulate members of the let-7 family of miRNAs. To explore the impact of LIN28B expression levels on individual miRNAs, we generated miRNA profiles for 26 JMML patients from the initial discovery cohort using RT-qPCR based expression profiling. As expected, several let-7 family members were among the top 20 anticorrelated miRNAs with LIN28B (Figure 3D). Let-7g, let-7e, and let-7a showed the strongest negative correlation with LIN28B (Figure 3E; supplemental Tables 4 and 5). Given that let-7 regulates the stem cell gene HMGA2, we evaluated whether JMML patients with high LIN28B expression present with a transcriptional program related to fetal hematopoiesis in general. We defined a previously published gene set consisting of genes highly expressed in mouse fetal liver vs adult BM HSCs as a fetal hematopoietic signature.15 Gene set enrichment analysis showed that this signature is enriched in JMML patients with high LIN28B expression (Figure 3F; supplemental Table 6). HMGA2, IGF2BP3, and other important stem cell genes are significantly upregulated in patients with high LIN28B levels (Figure 3G-H). Results were confirmed in the validation cohort (supplemental Figure 2D-F) and indicate that genes involved in the fetal hematopoietic transcriptional network are highly expressed in the newly identified fetal-like subgroup of JMML.
LIN28B is not an independent prognostic marker in JMML
The probability of 5-year OS in the complete cohort was 45% (95% confidence interval [CI] 33%-57%). Allogeneic HSCT was performed in 77 children of the 82 patients enrolled in the study. The 5-year EFS rate from HSCT in the complete cohort was 41% (95% CI, 29%-53%) and the 5-year CIR from HSCT was 31% (95% CI, 22%-43%).
The OS rate in patients with high LIN28B expression was 27% (95% CI, 9%-45%), whereas it was 60% (44%-76%) in the patients with low LIN28B expression (P = .03; Figure 4A). Transplant procedure details were available for 59 EWOG-MDS patients and showed no statistically significant differences between JMML patients with high or low LIN28B expression (supplemental Table 7). The EFS rate was 21% (95% CI, 3%-39%) in LIN28B-high patients vs 56% (95% CI, 43%-69%) in LIN28B-low patients (Figure 4B). Among the transplanted patients, the CIR was 33% (95% CI, 21%-52%) in the patients with high LIN28B levels and 28% (95% CI, 16%-47%) in the LIN28B-low group (P = not significant). However, TRM rates from HSCT tended to be higher in patients with high LIN28B expression (40% [95% CI, 24%-65%] in the LIN28B-high group vs 21% [95% CI, 11%-41%] in the LIN28B-low group, P = .10).
Prognostic relevance of LIN28B overexpression. (A) Kaplan-Meier curve for 5-year OS from diagnosis. (B) Kaplan-Meier curve for EFS from HSCT. (C) Multivariable analysis for 5-year OS from diagnosis. −7, monosomy 7; E, number of events; N, number of patients, N.S., not significant.
Prognostic relevance of LIN28B overexpression. (A) Kaplan-Meier curve for 5-year OS from diagnosis. (B) Kaplan-Meier curve for EFS from HSCT. (C) Multivariable analysis for 5-year OS from diagnosis. −7, monosomy 7; E, number of events; N, number of patients, N.S., not significant.
Table 2 summarizes the probability of 5-year OS from diagnosis and EFS from HSCT in JMML patients in relation to LIN28B expression (high vs low), age (<2 years vs ≥2 years), age-adjusted HbF (normal vs elevated), karyotype (normal, monosomy 7, or other), and molecular genetics (PTPN11, KRAS, NRAS, NF1, or quadruple negative). As expected, significantly inferior OS and EFS rates were observed for patients ≥2 years old at diagnosis. In addition, univariate analysis showed that mutational status is significantly associated with inferior outcome. Lastly, in our cohort, there is a trend toward improved survival in patients with normal karyotype and nonelevated age-adjusted HbF levels. Hazard ratios according to Cox regression are listed in supplemental Table 8.
Univariate analysis of 5-year OS from diagnosis and EFS from HSCT
| Patient group . | OS from diagnosis, % (95% CI) . | N . | Events . | P . | EFS from HSCT, % (95% CI) . | N . | Events . | P . |
|---|---|---|---|---|---|---|---|---|
| Entire cohort | 45 (33-57) | 82 | 42* | 41 (29-53) | 77 | 44† | ||
| LIN28B | ||||||||
| High | 27 (9-45) | 42 | 25 | .03 | 21 (3-39) | 40 | 27 | .02 |
| Low | 60 (44-76) | 40 | 17 | 56 (43-69) | 37 | 17 | ||
| Age at diagnosis, y | ||||||||
| <2 | 58 (41-75) | 42 | 16 | .01 | 58 (42-74) | 40 | 17 | <.01 |
| ≥2 | 32 (15-49) | 40 | 26 | 20 (1-39) | 37 | 27 | ||
| HbF | ||||||||
| Normal | 68 (45-91) | 16 | 5 | NS | 71 (47-95) | 14 | 4 | .05 |
| Elevated | 45 (30-60) | 55 | 29 | 37 (23-51) | 53 | 33 | ||
| Karyotype | ||||||||
| Normal | 55 (40-70) | 54 | 24 | .07 | 48 (33-63) | 52 | 27 | NS |
| Monosomy 7 | 33 (7-59) | 17 | 10 | 30 (5-55) | 15 | 10 | ||
| Other | 0 | 8 | 6 | 0 | 7 | 5 | ||
| Molecular genetics | ||||||||
| PTPN11 | 34 (15-53) | 36 | 21 | .04 | 26 (9-43) | 36 | 25 | .01 |
| KRAS | 65 (40-90) | 15 | 5 | 75 (50-100) | 12 | 3 | ||
| NRAS | 64 (38-90) | 15 | 5 | 63 (36-90) | 14 | 5 | ||
| NF1 | 0 | 5 | 5 | 0 | 4 | 4 | ||
| Quadruple negative | 53 (22-84) | 11 | 6 | 36 (7-65) | 11 | 7 |
| Patient group . | OS from diagnosis, % (95% CI) . | N . | Events . | P . | EFS from HSCT, % (95% CI) . | N . | Events . | P . |
|---|---|---|---|---|---|---|---|---|
| Entire cohort | 45 (33-57) | 82 | 42* | 41 (29-53) | 77 | 44† | ||
| LIN28B | ||||||||
| High | 27 (9-45) | 42 | 25 | .03 | 21 (3-39) | 40 | 27 | .02 |
| Low | 60 (44-76) | 40 | 17 | 56 (43-69) | 37 | 17 | ||
| Age at diagnosis, y | ||||||||
| <2 | 58 (41-75) | 42 | 16 | .01 | 58 (42-74) | 40 | 17 | <.01 |
| ≥2 | 32 (15-49) | 40 | 26 | 20 (1-39) | 37 | 27 | ||
| HbF | ||||||||
| Normal | 68 (45-91) | 16 | 5 | NS | 71 (47-95) | 14 | 4 | .05 |
| Elevated | 45 (30-60) | 55 | 29 | 37 (23-51) | 53 | 33 | ||
| Karyotype | ||||||||
| Normal | 55 (40-70) | 54 | 24 | .07 | 48 (33-63) | 52 | 27 | NS |
| Monosomy 7 | 33 (7-59) | 17 | 10 | 30 (5-55) | 15 | 10 | ||
| Other | 0 | 8 | 6 | 0 | 7 | 5 | ||
| Molecular genetics | ||||||||
| PTPN11 | 34 (15-53) | 36 | 21 | .04 | 26 (9-43) | 36 | 25 | .01 |
| KRAS | 65 (40-90) | 15 | 5 | 75 (50-100) | 12 | 3 | ||
| NRAS | 64 (38-90) | 15 | 5 | 63 (36-90) | 14 | 5 | ||
| NF1 | 0 | 5 | 5 | 0 | 4 | 4 | ||
| Quadruple negative | 53 (22-84) | 11 | 6 | 36 (7-65) | 11 | 7 |
NS, not significant.
Two events occurred later than 5 y.
One event occurred later than 5 y.
The results from multivariable analyses, including karyotype, age at diagnosis, LIN28B expression, and mutation status are presented in Table 3. In an effort to build a multivariate model for all patients involved in our study (12/82 patients [15%] had missing values for HbF), we excluded HbF percentage and age-adjusted HbF level from the model. In addition, the univariate analysis did not show a statistically significant impact of age-adjusted HbF impact on OS and EFS in our cohort. In our model, we could not show that LIN28B expression is an independent predictor of outcome because of its correlation with other factors such as karyotype and age. In fact, monosomy 7 and age ≥2 years at diagnosis were significant predictors for an inferior 5-year OS and EFS from HSCT (Figure 4C). Adding HbF to the multivariate model confirmed the prognostic value of monosomy 7 (supplemental Table 9). However, age ≥2 years at diagnosis lost its significance in predicting survival because of the strong correlation with HbF.
Multivariable analysis of OS from diagnosis and EFS from HSCT
| . | P . | Relative risk (95% CI) . |
|---|---|---|
| OS from diagnosis | ||
| LIN28B | ||
| High | .180 | 1.8 (0.8-4.2) |
| Low | ||
| Age at diagnosis, y | ||
| ≥2 | .040 | 2.1 (1.0-4.2) |
| <2 | ||
| Karyotype | ||
| Monosomy 7 | .027 | 2.6 (1.1-6.2) |
| Normal | ||
| Mutation | .814 | |
| Mutation (1) | ||
| PTPN11 | .557 | 1.3 (0.6-2.9) |
| Other karyotypes | ||
| Mutation (2) | ||
| PTPN11 | .631 | 1.3 (0.5-3.5) |
| Quadruple negative | ||
| EFS from HSCT | ||
| LIN28B | ||
| High | .149 | 1.9 (0.8-4.5) |
| Low | ||
| Age at diagnosis, y | ||
| ≥2 | .035 | 2.1 (1.1-4.2) |
| <2 | ||
| Karyotype | ||
| Monosomy 7 | .033 | 2.7 (1.1-6.6) |
| Normal | ||
| Mutation | .305 | |
| Mutation (1) | ||
| PTPN11 | .123 | 1.9 (0.8-4.3) |
| Other mutations | ||
| Mutation (2) | ||
| PTPN11 | .554 | 1.3 (0.5-3.3) |
| Quadruple negative |
| . | P . | Relative risk (95% CI) . |
|---|---|---|
| OS from diagnosis | ||
| LIN28B | ||
| High | .180 | 1.8 (0.8-4.2) |
| Low | ||
| Age at diagnosis, y | ||
| ≥2 | .040 | 2.1 (1.0-4.2) |
| <2 | ||
| Karyotype | ||
| Monosomy 7 | .027 | 2.6 (1.1-6.2) |
| Normal | ||
| Mutation | .814 | |
| Mutation (1) | ||
| PTPN11 | .557 | 1.3 (0.6-2.9) |
| Other karyotypes | ||
| Mutation (2) | ||
| PTPN11 | .631 | 1.3 (0.5-3.5) |
| Quadruple negative | ||
| EFS from HSCT | ||
| LIN28B | ||
| High | .149 | 1.9 (0.8-4.5) |
| Low | ||
| Age at diagnosis, y | ||
| ≥2 | .035 | 2.1 (1.1-4.2) |
| <2 | ||
| Karyotype | ||
| Monosomy 7 | .033 | 2.7 (1.1-6.6) |
| Normal | ||
| Mutation | .305 | |
| Mutation (1) | ||
| PTPN11 | .123 | 1.9 (0.8-4.3) |
| Other mutations | ||
| Mutation (2) | ||
| PTPN11 | .554 | 1.3 (0.5-3.3) |
| Quadruple negative |
Discussion
JMML is a rare and aggressive childhood cancer associated with elevated HbF levels in more than half of the patients and with monosomy 7 in one-fourth of the patients. Currently, the disease is curable only by HSCT, and survival is hampered by high relapse rates. To develop new therapies, a thorough understanding of the molecular biology behind this stem cell disease is necessary. Therefore, we generated microarray expression profiles of 82 JMML patients and identified a novel fetal-like subgroup characterized by overexpression of the oncofetal gene LIN28B. Fifty-seven percent of patients in the discovery cohort and 45% in the validation cohort presented with high LIN28B levels.
We showed that LIN28B overexpression is significantly correlated with both HbF percentage and age-adjusted HbF levels. Although there was a positive correlation between high LIN28B and high HbF, elevated LIN28B levels are less frequently found in cases with monosomy 7. In addition, genes on chromosome 7 are upregulated in LIN28B-high patients. Reduced LIN28B levels in JMML patients with monosomy 7 are likely the reason why patients with monosomy 7 rarely present with elevated HbF levels, an observation made almost 20 years ago by Niemeyer et al.1 LIN28B, the missing link between monosomy 7 and HbF, has previously been shown to be the master regulator of the HbF transcriptional network and to mediate the expression of HbF through regulation of BCL11A.27 BCL11A expression levels were not different between LIN28B-high and -low JMML patients in our study, but LIN28B seems to drive the aberrant expression of HbF in JMML patients through upregulating embryonic hemoglobin and HbF genes such as HBBP1, HBG1, HBZ, HBQ1, and others.
LIN28B overexpression was accompanied by a downregulation of let-7. RNA-binding proteins and miRNAs are important posttranscriptional regulators able to override preexisting transcriptional networks.28 Aberrant expression of LIN28B and its co-regulated let-7 miRNAs adds an important additional layer to the understanding of JMML biology. LIN28B and let-7 are the core components of several developmental switches throughout hematopoiesis. During lymphopoiesis, the switch from innate-like B-1 B cells and γδ-T cells to adult B-2 B cells and αβ-T cells is characterized by downregulation of LIN28B and upregulation of let-7.16 The same is true for fetal and adult reticulocytes, echoing the fetal-to-adult hemoglobin switch.27 Last, but not least, together with the change of location from fetal liver to adult BM, HSCs lose their high LIN28B and low let-7 levels.15 Evidence suggests a linear relationship between fetal and adult HSCs, indicating a cell intrinsic change rather than the rise of a separate adult HSC population.29 This relationship is especially relevant in the light of the possible prenatal origin of JMML. It has been suggested that a delayed developmental switch can be responsible for the onset of childhood diseases such as neuroblastoma and JMML during early life.29
Our study indicated that stem cell genes important during embryogenesis, such as HMGA2 and IGF2BP3, are also highly expressed in LIN28B-high patients. LIN28B is part of a growing number of fetal oncogenes attributing self-renewal capacity to cancer stem cells.18 Similar to maintaining the undifferentiated neuroblast phenotype in neuroblastoma, aberrant LIN28B expression points toward a role in the maintenance of stemness in JMML.30 It remains to be elucidated whether LIN28B overexpression in JMML occurs in the HSCs or in more differentiated common progenitors. On the basis of other findings, it has even been suggested that prenatal non-HSC endothelial-derived erythromyeloid progenitor cells could be the cell of origin of JMML disease.31 Although JMML patients have a high burden of monocytes in their blood, LIN28B overexpression in mice favors common myeloid progenitor differentiation into megakaryocyte-erythroid progenitors rather than granulocyte-macrophage progenitors.32 It is possible that additional regulators define cell fate choices in JMML.
Of note, in our study, patients with higher LIN28B levels had significantly inferior 5-year OS from diagnosis and 5-year EFS from HSCT, which was also the case for older age at diagnosis and molecular genetic status. Recently, the number of somatic mutations at the time of diagnosis was shown to be the strongest predictor of outcome.33,34 In multivariable analysis, only the presence of monosomy 7 and age at diagnosis were significant predictors, not LIN28B expression. The predictive value of age at diagnosis is in line with previous reports, whereas monosomy 7 in the literature is not regarded as a significant predictor for adverse outcome in JMML.1 It should be noted that a higher percentage of monosomy 7 patients presented with an unfavorable mutation (PTPN11, KRAS, or NF1) compared with patients with a normal karyotype, which could be one of the reasons for the inferior outcome of monosomy 7 in our patient population. LIN28B is not an independent prognostic marker because of its high correlation with other variables, including age-adjusted HbF, age at diagnosis, and karyotype. The correlation between LIN28B and hallmarks of JMML such as HbF and monosomy 7 is important in understanding the biology behind JMML.
An interesting case report in the literature triggers speculation on the possible benefits of eliminating LIN28B in JMML.35 During the transformation from JMML to AML in a particular patient, a del(6q) karyotype was acquired, co-occurring with the normalization of high HbF levels. Subsequently, the patient was treated successfully with intensive chemotherapy and cord blood transplant. The investigators claim that acquisition of new hits by the transformation to AML provided a survival advantage to adult-type hematopoiesis and caused extinction of fetal erythroid progenitors responsible for high HbF levels. Strikingly, LIN28B is located on 6q21. Consequently, this finding suggests a possible link between the fortuitous loss of LIN28B and the adopted adult-type hematopoiesis in this particular leukemic case.
In conclusion, we identified LIN28B as a crucial molecular player at the heart of a novel fetal-like subgroup of JMML associated with elevated HbF levels, absence of monosomy 7, and high expression of a fetal transcriptional network. Targeting LIN28B is currently under extensive investigation in a variety of cancers, with promising results in neuroblastoma and pediatric brain tumors.36,37 It thus will be of great interest to evaluate whether treatment with LIN28B-targeting agents can enhance survival rates in this novel fetal-like subgroup of JMML.
The online version of this article contains a data supplement.
The publication costs of this article were defrayed in part by page charge payment. Therefore, and solely to indicate this fact, this article is hereby marked “advertisement” in accordance with 18 USC section 1734.
Acknowledgments
The authors thank Lindy Reunes for technical assistance.
This study was supported by the Belgian Foundation Against Cancer (Project 2012-199) and the Belgian King Baudouin’s Foundation (B.D.M.); the Ghent Children Cancer Fund (Kinderkankerfonds) (H.H.H.); the Italian Cariplo-2012 (G.t.K. and S.B.); the Associazione Italiana per la Ricerca sul Cancro (S.B.); the Czech Republic Ministry of Health project for conceptual development of research organization (00064203) (J.S.); and Ghent University (GOA 01G01910), the Belgian Program of Interuniversity Poles of Attraction (IUAP Phase VII - P7/03), and the Flemish League Against Cancer (Kom op tegen Kanker PR20140008701) (F.S.).
H.H.H. is a PhD candidate at Ghent University and this work is submitted in partial fulfillment of the requirement for a PhD.
Authorship
Contribution: H.H.H., S.B., T.L., G.t.K., P.V.V., and B.D.M. designed the research; H.H.H. and S.B. performed the research and analyzed the data; H.H.H., S.B., T.L., H.C., A.C., F.G., A.d.V., H.H., V.L., R.M., J.S., M.M.v.d.H.-E., J.P., N.V.R., Y.B., F.S., C.N., C.F., G.B., G.t.K., P.V.V., and B.D.M. collected the data; P.N. performed the statistical analysis; and H.H.H., T.L., P.V.V., and B.D.M. wrote the manuscript. All authors critically reviewed and approved the manuscript.
Conflict-of-interest disclosure: The authors declare no competing financial interests.
Correspondence: Barbara De Moerloose, Department of Pediatric Hematology-Oncology and Stem Cell Transplantation, Ghent University Hospital, 3K12D, De Pintelaan 185, B-9000 Ghent, Belgium; e-mail: barbara.demoerloose@uzgent.be.
References
Author notes
H.H.H. and S.B. contributed equally to this study.
P.V.V. and B.D.M. contributed equally to this study.



