Abstract
The brain and dendritic cell (BAD)–associated lysosome-associated membrane protein (LAMP)–like molecule (BAD-LAMP, c20orf103, UNC-46) is a newly identified member of the family of LAMPs. BAD-LAMP expression in the mouse is confined to neurons. We demonstrate here that in humans, BAD-LAMP can specifically be found in the type I IFN-producing plasmacytoid dendritic cells (pDCs). Human BAD-LAMP is localized in the endoplasmic reticulum-Golgi intermediate compartment (ERGIC) of freshly isolated CD123+ pDCs and is rapidly lost upon activation by unmethylated cytosine-phosphate-guanine (CpG) oligonucleotides. The restricted pattern of BAD-LAMP expression allows for the rapid identification of normal and leukemic human pDCs in tissues and blood.
Introduction
Plasmacytoid dendritic cells (pDCs) represent a rare but important cell type in the hematopoietic system.1-3 pDCs have been shown to be the principal cell type producing type-I IFN in response to viruses or during autoimmune diseases.3,4 In addition, pDCs can function as APCs during immune responses and can promote antigen-specific self-tolerance.5,6 In humans, pDCs differ from conventional dendritic cells (CD11c+BDCA1+ myeloid DCs) because they uniquely express TLR7 and TLR9,7,8 which enable them to sense efficiently endocytically captured nucleic acids such as cytosine-phosphate-guanine (CpG) oligonucleotides.4,9-11
Upon CpG ligation to TLR9, pDCs secrete large amounts of type I IFN and/or can differentiate to acquire the ability to stimulate naive T cells and to modulate the immune response.12,13 During differentiation, pDCs acquire antigen-presentation capacity and up-regulate MHC molecules and a broad range of costimulatory molecules.14 Concurrently, pDCs also lose their type-I IFN production potential and down-modulate innate immunity receptors such as TLR9, ILT7, and BDCA-2.3,10 pDC activation/differentiation induces the reorganization of different intracellular compartments, including endosomes. Therefore, the expression of molecules participating in these changes may be specifically regulated upon pDC activation/differentiation.
Such regulation can be observed for TLR7 and TLR9, which reside mostly in the endoplasmic reticulum (ER) of resting pDCs and, upon microbial activation, travel to the endosomes to become proteolytically activated.11 Several chaperone proteins are involved in controlling TLR egress from the ER.15,16 Among these, UNC93B1, a multi-transmembrane ER protein, specifically interacts with the transmembrane domains of TLR3, TLR7, and TLR9 and controls their delivery to the endosomes upon activation.17,18 The mouse Unc93B1 mutant (3d) cannot signal via its intracellular TLRs,19 and in human patients Unc93B deficiency has been linked to the etiology of HSV-1 encephalitis.20
Human pDCs are generally identified with markers such as BDCA-4 (Neuropillin-1), BDCA-2 (C-type lectin CLEC4C), and the IL-3 receptor α chain (CD123).21 However, these molecules are expressed by other hematopoietic cell types and are influenced by the immunologic context. BDCA-4 is up-regulated on activated myeloid DCs22 and CD123 is also expressed by basophils. Therefore, the characterization of new markers for human pDCs is important to improving their detection.23 Exemplifying this situation, a rare cutaneous tumor, blastic pDC neoplasm (BPDCN), has been proposed to originate from pDCs based on the expression of molecular markers such as CD4, CD56, CD123, TCL1, and CD2AP.23-27 However, difficulties in diagnosis can arise, because these markers are not unique to pDCs and are sometimes aberrantly expressed by other cell types present in tumors. There is therefore a strong need for additional and robust markers of human pDCs detectable in routine biopsies of neoplastic samples.
Using an in silico search for molecules involved in the organization of the endocytic pathway, we identified a new member of the lysosome-associated membrane protein (LAMP) protein family: brain and DC associated LAMP-like molecule (BAD-LAMP, c20orf103, UNC-46).28 BAD-LAMP is a transmembrane glycosylated protein that shares sequence and structural homology with the canonical LAMP1 and LAMP2 molecules (CD107).29,30 BAD-LAMP harbors an endosomal addressing signal within its cytoplasmic tail, and contains several conserved cysteine residues that allow for the formation of particular structural loops known as LAMP folds. Mouse BAD-LAMP was shown to accumulate in a novel endocytic compartment in specific subtypes of cortical projection neurons.28 At the functional level, mutations in UNC-46, the Caenorhabditis elegans ortholog of BAD-LAMP, cause defects in most neurotransmitter GABA-mediated behaviors in the nematode. On this basis, UNC-46/BAD-LAMP has been proposed to act as a sorting chaperone addressing the membrane-associated GABA transporter (UNC-47) to synaptic vesicles.31
Although human BAD-LAMP, like its murine homolog,28 is principally expressed in the brain, we show here that among blood cells, it is also specifically found in primary CD123+ pDCs and BPDCNs. BAD-LAMP mRNA and protein levels are down-regulated upon CpG DNA stimulation of freshly isolated primary BDCA-4+ human blood pDCs. In these cells, BAD-LAMP is mostly localized in the ER-Golgi intermediate compartment (ERGIC) and, like TLR9, its pattern of N-glycosylation remains endoglycosidase H sensitive. In HeLa cells, ectopically expressed BAD-LAMP and UNC93B1 mutually influence their intracellular localization and efficiently colocalize to a specific subset of late endosomes. BAD-LAMP represents a novel marker of human primary and transformed pDCs.
Methods
Bioinformatics and gene arrays
Cell purification, RNA preparation, gene array analysis, and meta-analysis were performed as described previously.32
Molecular biology
Northern blot was done with FirstChoice Northern Blot Human Blot I (Ambion) using a probe corresponding to exons 4, 5, and 6 of BAD-LAMP (clone IMAGE 6044324). The cDNAs coding for BAD-LAMP were obtained from the IMAGE consortium. BAD-LAMP mutants and tagged forms were as described previously.28 The human brain, spleen, and skin total RNA extracts were obtained from Zyagen. The human UNC93B1-His cDNA construct was a kind gift from Dr J.-L. Casanova (Rockefeller University, New York, NY).
Antibodies and immunocytochemistry
mAb 34.2 against BAD-LAMP was raised in rat against the peptide “KMTANQVQIPRDRSQYKHM,” corresponding to BAD-LAMP cytoplasmic tail. For FACS analysis, 34.2 mAb was directly labeled with fluorochrome Cy5 using the Cy5 Ab-labeling kit from GE Healthcare. Anti-CD123 (AC145) and anti–BDCA-4 (AD517F6) antibodies were obtained from Miltenyi Biotec, anti-FLAG (M2) antibody was from Sigma, and anti-transferrin receptor was from Dr I. Mellman (Yale University, New Haven, CT). Rabbit anti-HA tag (9110), mAb anti-LAMP1 (H4A3), anti-KDEL (10C3), and anti-protein disulfide isomerase (anti-PDI; RL90) were from AbCam; anti-His was from Thermo Pierce; anti-CD63 (H5C6) and anti-GM13033 were from BD Transduction; rabbit anti–HLA-ABC was from Dr J. Neefjes (NKI, Amsterdam, The Netherlands); and anti–HLA-DR (XD5) was from Dr J. Thibodeau (University of Montreal, Montreal, QC). All secondary antibodies were from Molecular Probes, except Cy3-5 secondary antibodies, which were from Jackson ImmunoResearch. Immunofluorescent confocal microscopy was performed with a Zeiss LSM 510 as described previously.34 Briefly, for immunofluorescence staining, pDCs and monocyte-derived DCs (MoDCs) were incubated on 1% Alcyan blue–coated glass slides for 15 minutes and subsequently fixed in 3% paraformaldehyde for 15 minutes. Immunocytochemistry and immunofluorescence staining were done in PBS, 10mM glycine, 5% FCS, and 0.05% saponin. Human lymph node and tonsil sections were kindly provided by Dr Norbert Vey (Institut Paoli Calmettes, Marseille, France). Tissue microarray and immunohistochemical analysis was performed as described previously.35 Spleen cells from humanized γc/RAG−/− mice were kindly provided by Dr Sophie Ugolini (Centre d'Immunologie de Marseille-Luminy, Marseille, France). Image quantification and analysis was performed with ImageJ Version 1.440 software with the JACoP plug-in.28
Cell purification and culture
Human PBMCs were isolated from whole blood by density gradient using Ficoll-Paque PLUS (GE Healthcare). BDCA-4+ cells were magnetically sorted by positive selection using a Microbeads kit and the AutoMACS cell separator (Miltenyi Biotec). Sorted cells were > 95% pDCs based on BDCA-2 staining. pDCs were cultured at 0.5-1.106 cells/mL in RPMI 1640 medium containing 10% FCS and complemented with IL-3 at 10 ng/mL (unless stated otherwise). pDCs were stimulated with ODN 2216 (A-type), ODN 2006 (B-type), or ODN M362 (C-type) at a concentration of 2.5μM. CD14+ cells were magnetically sorted by positive selection using a Microbeads kit and an AutoMACS cell separator (Miltenyi Biotec). Sorted monocytes were cultured at 2.106 cells/mL in RPMI 1640 medium supplemented with 10% FCS, nonessential amino acids, and penicillin/streptomycin at 100 ng/mL, and complemented with GM-CSF and IL-4 for 6 days for differentiation in MoDCs. HeLa cells were grown in DMEM containing 10% FCS supplemented with penicillin/streptomycin at 100 ng/mL.
Cell transfection
HeLa cells were seeded the day before transfection at a cell concentration of 2.105 cells/mL. Transfections were performed using Lipofectamine 2000 reagent. Cells were harvested 24 hours after transfection for lysis. HeLa cells used for immunofluorescence were seeded on microscopy glass slides before transfection and fixed in 3% paraformaldehyde for 15 minutes 24 hours after transfection. MoDCs were transfected at 5 days of differentiation using in vitro transcribed mRNA, as described previously.33
RT-PCR and mRNA extraction
RNA extraction was performed with the RNeasy Mini kit (QIAGEN) except for human spleen FirstChoice total RNA (Ambion). RT-PCR was performed using Superscript II enzyme (Invitrogen) for the reverse transcription and Taq polymerase (Invitrogen) for the PCR amplification. PCR amplification was performed for 30 cycles unless stated otherwise. Quantitative RT-PCR was done using SYBR Green PCR buffer (PE Biosystems), as described previously,33 and analysis of the results was with REST software.36
Immunoblots and immunoprecipitation
1% Triton X-100 cell extracts complemented with protease inhibitor cocktail (Roche) and 5mM MG132 (Sigma) were immunoblotted after separation by 12% SDS-PAGE. Immunoprecipitation was performed with 5 μg/sample of 34.2 antibody and protein G-Agarose beads (Millipore). Endoglycosidase H (Calbiochem) treatment was performed as described previously.34
Results
Human c20orf103/BAD-LAMP/UNC-46 mRNA is expressed in pDCs
Affymetrix Human Genome U133 Plus 2.0 arrays and Mouse Genome 430 2.0 were used to generate gene-expression profiles of human blood monocytes, neutrophils, B cells, natural killer (NK) cells, CD4 or CD8 T cells, and 18 mouse leukocyte profiles.32 Our data were complemented with public databases on human blood DC subsets (pDCs, BDCA-1 cDCs, BDCA-3 cDCs, and lin−CD16+HLA−DR+ cells). Comparing mouse and human hematopoietic cell compendia, we identified BAD-LAMP/C20orf103 as a molecule expressed specifically in human pDCs along with other hematopoietic cells (Figure 1A).
BAD-LAMP mRNA expression profile in human leukocytes. (A) Gene microarray quantitation of BAD-LAMP mRNA expression in human leukocytes. Results are shown as the fluorescent signal intensity for Affymetrix Human Genome U133 PLUS 2.0 ProbeSet 219463_at (expressed in arbitrary units in log scale). Quality controls, data sources, and data normalization have been described previously.32 Neu indicates neutrophils; pMθ, PBMC-derived macrophages; Mo-Mθ, monocyte-derived macrophages; Mo-DC, monocyte-derived GM-CSF + IL-4 DCs; CD16 DC, blood Lin−HLA−DR+CD16+ DCs; BDCA1 DC, blood BDCA-1+ DCs; BDCA3 DC, blood BDCA-3+ DCs; BL, blood B lymphocytes; CD4 TL, blood CD4+ T lymphocytes; CD8 TL, blood CD8+ T lymphocytes; (B) Tissue expression of BAD-LAMP assessed by northern blot. A signal was detected only in the adult human brain. Actin mRNA levels are shown as a control. (C) Detection of BAD-LAMP transcript in human spleen RNA total extracts by nested RT-PCR. (D) Detection of BAD-LAMP transcript in total RNA extracts from human samples. Actin levels after the first PCR round are shown as a control. A plasmid containing BAD-LAMP cDNA was used as a positive control.
BAD-LAMP mRNA expression profile in human leukocytes. (A) Gene microarray quantitation of BAD-LAMP mRNA expression in human leukocytes. Results are shown as the fluorescent signal intensity for Affymetrix Human Genome U133 PLUS 2.0 ProbeSet 219463_at (expressed in arbitrary units in log scale). Quality controls, data sources, and data normalization have been described previously.32 Neu indicates neutrophils; pMθ, PBMC-derived macrophages; Mo-Mθ, monocyte-derived macrophages; Mo-DC, monocyte-derived GM-CSF + IL-4 DCs; CD16 DC, blood Lin−HLA−DR+CD16+ DCs; BDCA1 DC, blood BDCA-1+ DCs; BDCA3 DC, blood BDCA-3+ DCs; BL, blood B lymphocytes; CD4 TL, blood CD4+ T lymphocytes; CD8 TL, blood CD8+ T lymphocytes; (B) Tissue expression of BAD-LAMP assessed by northern blot. A signal was detected only in the adult human brain. Actin mRNA levels are shown as a control. (C) Detection of BAD-LAMP transcript in human spleen RNA total extracts by nested RT-PCR. (D) Detection of BAD-LAMP transcript in total RNA extracts from human samples. Actin levels after the first PCR round are shown as a control. A plasmid containing BAD-LAMP cDNA was used as a positive control.
At the nucleotide level, the human BAD-LAMP sequence is homologous at 45% with human LAMP1 and LAMP2, the first identified members of the LAMP family. BAD-LAMP mRNA codes for a protein of 280 aa (isoelectric point 6.42 and molecular weight, 31.7 kDa), which is predicted to contain a transmembrane domain (aa 236-256) and a 24-residue cytoplasmic tail (supplemental Figure 1A, available on the Blood Web site; see the Supplemental Materials link at the top of the online article). The cytoplasmic domain contains a YKHM sequence (aa 276) corresponding to a classic YXXΦ internalization and endosomal targeting motif. The luminal domain contains 4 highly conserved cysteine residues, separated by an amino acid stretch of a length compatible with the formation of stable di-sulfide bonds and the acquisition of a classic LAMP fold. Human BAD-LAMP is 85% identical at amino acid level to its murine homologues and was also predicted to contain 3 characteristic N-glycosylation sites.
A more global analysis of microarrays datasets available for different organs and cell types32 confirmed that human BAD-LAMP is expressed at similar levels and above the detection threshold only in different brain tissues and in pDCs (supplemental Figure 2). This conclusion was supported by Northern blot analysis of different human tissues, during which BAD-LAMP mRNA was exclusively detected in the adult brain (Figure 1B), as a transcript of around 1.8 kb with no apparent alternative spliced forms. To determine, if BAD-LAMP mRNA was truly expressed in pDCs, we first carried-out a RT-PCR on total human spleen mRNA and failed to reveal the presence of any specific BAD-LAMP transcript (Figure 1C). We could however amplify successfully BAD-LAMP messenger from the same mRNA extract by nested PCR, a result never observed when performed with mouse BAD-LAMP specific primers and mouse spleen mRNAs (not shown). The low level of detected BAD-LAMP mRNAs in human spleen was likely to reflect the rareness of pDCs in this organ, which are certainly in insufficient numbers to reveal BAD-LAMP transcription by tissue Northern blot. These results also supported our gene expression analysis, excluding BAD-LAMP expression from mouse leukocytes and lymphoid organs (supplemental Figure 3). We next attempted to confirm BAD-LAMP expression in different tissues and isolated cells using semiquantitative nested RT-PCR. As anticipated from the microarray data, we could amplify BAD-LAMP transcript from total human brain and spleen mRNAs, as well as from material isolated from magnetically immunopurified blood BDCA-4+ pDCs (Figure 1D). Control mRNAs isolated from BDCA4− leukocytes and HeLa cells was found to be negative for BAD-LAMP expression. Surprisingly, we could amplify BAD-LAMP transcript from total skin mRNAs (Figure 1D), an organ in which BAD-LAMP mRNA expression was considered to be below the significance threshold in the examined microarray data compendium (supplemental Figure 2).
Human BAD-LAMP is expressed in CD123/BDCA-2 pDCs
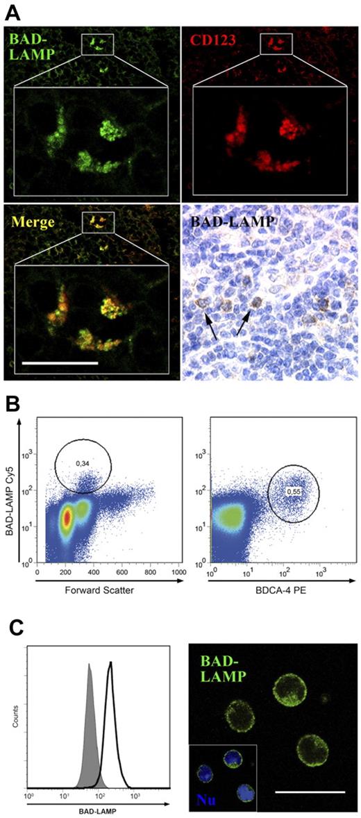
To detect BAD-LAMP expression as a protein, mAb 34.2 was raised against the last 12 amino acids of the BAD-LAMP cytoplasmic tail (supplemental Figure 1A). This antibody recognized efficiently by immunofluorescence confocal microscopy the enhanced green fluorescent protein (eGFP)–tagged version of BAD-LAMP ectopically expressed in HeLa cells (supplemental Figure 1B). Immunohistochemistry performed on human spleen and tonsil sections (Figure 2A and supplemental Figure 4A-C), showed that BAD-LAMP was detected in a rare cell type also positive for the 2 markers CD123 and CD4 and often found in the vicinity of high endothelial venules, a characteristic localization for pDCs.1-3 Interestingly, at high magnification, CD123 staining looked intracellular, a situation also partially observed in isolated pDCs (not shown) but considerably enhanced by the epitope-revealing treatment used to process the paraffin sections.
BAD-LAMP is detected specifically in pDCs. (A) Detection of BAD-LAMP in human lymphoid tissue. Paraffin human spleen sections were stained with mAbs against CD123 (red) and BAD-LAMP (green). Overlay shows that BAD-LAMP+ cells are also CD123+ (merge, yellow). Bar indicates 20μm. Paraffin-fixed human tonsil sections were stained for immunohistochemistry (bottom right). BAD-LAMP+ cells display a pDC morphology (arrows, ×800) next to HEV. (B) Intracellular FACS staining on human PBMCs. A rare cell population can be isolated based on BAD-LAMP expression (left). BAD-LAMP+ cells were identified as pDCs based on BDCA-4 expression (right). (C) BAD-LAMP staining on purified pDCs. Cells stained in intracellular FACS (left) are homogenously BAD-LAMP+ (solid line) compared with isotype control background (filled graph). BAD-LAMP is localized in intracellular membrane compartments of BDCA-4+ pDCs, as shown by confocal microscopy (green, right). Nucleus (Nu) staining is shown in blue. Bar indicates 20μm.
BAD-LAMP is detected specifically in pDCs. (A) Detection of BAD-LAMP in human lymphoid tissue. Paraffin human spleen sections were stained with mAbs against CD123 (red) and BAD-LAMP (green). Overlay shows that BAD-LAMP+ cells are also CD123+ (merge, yellow). Bar indicates 20μm. Paraffin-fixed human tonsil sections were stained for immunohistochemistry (bottom right). BAD-LAMP+ cells display a pDC morphology (arrows, ×800) next to HEV. (B) Intracellular FACS staining on human PBMCs. A rare cell population can be isolated based on BAD-LAMP expression (left). BAD-LAMP+ cells were identified as pDCs based on BDCA-4 expression (right). (C) BAD-LAMP staining on purified pDCs. Cells stained in intracellular FACS (left) are homogenously BAD-LAMP+ (solid line) compared with isotype control background (filled graph). BAD-LAMP is localized in intracellular membrane compartments of BDCA-4+ pDCs, as shown by confocal microscopy (green, right). Nucleus (Nu) staining is shown in blue. Bar indicates 20μm.
We next performed FACS on human PBMCs using Cy5-conjugated 34.2 mAb. A rare BDCA-4- and BDCA-2–positive population of blood cells (0.34%), which likely represented circulating pDCs, was singled out by 34.2 mAb intracellular staining (Figure 2B). BAD-LAMP expression in pDCs was also confirmed by the detection of an homogenous positive labeling of blood BDCA-4+ cells (> 95% pDCs; Figure 2C). Moreover, confocal microscopy experiments performed on the same freshly isolated pDCs indicated that BAD-LAMP accumulates mostly in intracellular membrane compartments (Figure 2C).
Because BAD-LAMP mRNA was undetectable in mouse leukocytes both by gene arrays and RT-PCR, we attempted to visualize BAD-LAMP expression in human pDCs isolated from the spleen of a γc/RAG−/− mouse reconstituted with human CD34+ hematopoietic stem cells.37 Confocal microscopy performed in parallel with anti–BDCA-4 and 34.2 mAb revealed the presence of rare double-positive human splenocytes in “humanized” mouse spleen (supplemental Figure 5). This result confirmed that human pDCs differentiation is supported efficiently in CD34+ reconstituted mice and that BAD-LAMP can be used as a marker to track this rare cell type in different human biologic samples.
IL-3- and CpG-induced maturation decrease BAD-LAMP levels
We studied BAD-LAMP protein expression in cell extracts obtained from human pDCs, PBMCs, MoDCs, and HeLa cells transfected with BAD-LAMP cDNA (Figure 3A). As shown by immunoblot, pDCs were the only hematopoietic cell type found to express naturally a 35-kDa form of the molecule. In transfected HeLa cells, used here as a control, we detected several additional glycosylated forms absent from the pDC extract.28 We then investigated whether pDC activation could influence BAD-LAMP expression. Purified BDCA4+ cells were cultivated with IL-3 in the presence of different types of CpG oligonucleotides known to promote type I IFN secretion. Upon exposure to CpG, a strong diminution in BAD-LAMP mRNA levels was observed (Figure 3B). This decrease was progressive over 24 hours and independent from the type of CpG used in the experiment. Interestingly, BAD-LAMP levels were affected by IL-3 treatment alone (Figure 3B), confirming that IL-3 is able to induce pDC activation independently of TLR signaling.3 Both by intracellular FACS and immunoblot quantification, BAD-LAMP protein levels were found to be steadily reduced during CpG-mediated activation, indicating that BAD-LAMP is mostly expressed in nonactivated human pDCs and is lost upon nucleic acid detection (Figure 3C-D).
Regulation of BAD-LAMP during pDC activation. (A) BAD-LAMP detection by immunoblot. Cell lysates from different cell types were separated by SDS-PAGE and revealed using the 34.2 mAb against BAD-LAMP. A single specific band was detected in pDC extracts around 35 kDa and not in immature MoDCs (MoDCs i), lipopolysaccharide-activated MoDCs (MoDCs m), nor in total PBMCs. HeLa cells transfected with BAD-LAMP cDNA (HeLa BAD) and control (HeLa nt) were used as a positive control both for specificity and as a reference for the glycosylation pattern. Asterisk (*)–marked lanes were loaded with a lower amount of total proteins to compensate for the high BAD-LAMP expression levels in transfected cells. Actin levels are shown as loading controls. (B) BAD-LAMP mRNA levels are down-regulated upon IL-3 treatment and CpG activation. Purified pDCs were cultivated in presence of IL-3 for 6 or 24 hours and stimulated or not with A-, B- or C-type CpG ODNs. BAD-LAMP mRNA levels were determined using quantitative RT-PCR. Levels for CpG-treated cells were normalized relative to the IL-3–only condition. Results are from one representative experiment (n = 3). (C) BAD-LAMP is down-regulated at the protein level upon CpG activation. After 24 hours of culturing freshly isolated pDCs (filled graph) with IL-3 (solid black line) and A-type CpG ODN (dashed gray line), BAD-LAMP expression monitored by intracellular FACS staining was down-regulated in pDCs. IL-3 treatment was sufficient to decrease BAD-LAMP levels. (D) BAD-LAMP is no longer detectable by immunoblot in pDCs after 24 hours of A-type CpG ODN stimulation. Low amounts of HeLa BAD and HeLa nt (*) were used as a specificity control. Actin levels are shown as loading controls.
Regulation of BAD-LAMP during pDC activation. (A) BAD-LAMP detection by immunoblot. Cell lysates from different cell types were separated by SDS-PAGE and revealed using the 34.2 mAb against BAD-LAMP. A single specific band was detected in pDC extracts around 35 kDa and not in immature MoDCs (MoDCs i), lipopolysaccharide-activated MoDCs (MoDCs m), nor in total PBMCs. HeLa cells transfected with BAD-LAMP cDNA (HeLa BAD) and control (HeLa nt) were used as a positive control both for specificity and as a reference for the glycosylation pattern. Asterisk (*)–marked lanes were loaded with a lower amount of total proteins to compensate for the high BAD-LAMP expression levels in transfected cells. Actin levels are shown as loading controls. (B) BAD-LAMP mRNA levels are down-regulated upon IL-3 treatment and CpG activation. Purified pDCs were cultivated in presence of IL-3 for 6 or 24 hours and stimulated or not with A-, B- or C-type CpG ODNs. BAD-LAMP mRNA levels were determined using quantitative RT-PCR. Levels for CpG-treated cells were normalized relative to the IL-3–only condition. Results are from one representative experiment (n = 3). (C) BAD-LAMP is down-regulated at the protein level upon CpG activation. After 24 hours of culturing freshly isolated pDCs (filled graph) with IL-3 (solid black line) and A-type CpG ODN (dashed gray line), BAD-LAMP expression monitored by intracellular FACS staining was down-regulated in pDCs. IL-3 treatment was sufficient to decrease BAD-LAMP levels. (D) BAD-LAMP is no longer detectable by immunoblot in pDCs after 24 hours of A-type CpG ODN stimulation. Low amounts of HeLa BAD and HeLa nt (*) were used as a specificity control. Actin levels are shown as loading controls.
BAD-LAMP is expressed in the blastic pDC neoplasm
pDC neoplastic transformation gives rise to the recently described BPDCN pathology.27 At the morphological level, skin biopsies show a monomorphous cell proliferation simulating a pleomorphic T-cell cutaneous lymphoma. The diagnosis of this neoplasm is mostly based on phenotypic criteria, namely histological analysis of tissue sections. Currently, the characterizing features of BPDCNs are the expression of the CD4, CD56, and CD123 antigens, and the absence of lineage-specific markers for B-cell, T-cell, NK-cell, and myeloid-cell lineages. Our characterization of BAD-LAMP as a nonactivated human pDC-specific marker led us to explore whether the detection of this molecule could facilitate the diagnostic of this rare tumor. We examined multiple paraffin sections from CD4+/CD56+/CD123+ tumors and could show that almost all were strongly stained by the 34.2 mAb (Figure 4A). Analysis of 33 different tumors classified as BPDCNs by tumor protein arrays revealed that 78% stained positively for BAD-LAMP (Figure 4B). Interestingly, BAD-LAMP was not expressed in any of the other hemato-malignancies tested, including B- and T-cell lymphomas (supplemental Table 1). In a different histological analysis, we also observed light BAD-LAMP staining in suprabasal skin keratinocytes, which was considerably increased in squamous cells (supplemental Figure 6A,C). BAD-LAMP staining clearly intensifies in the vicinity of the stratum corneum, and because this area is often associated with nonspecific staining, BAD-LAMP heterogenous reactivity in keratinocytes could reflect more their differentiation state, rather than being a true expression of the molecule. Consequently, the PCR amplification of BAD-LAMP transcripts from total human skin mRNAs could either indicate the presence of rare resident pDCs in the skin samples used to prepare the RNA or may reflect the contribution of a weak BAD-LAMP expression in some keratinocytes. Further histological analysis indicated that BAD-LAMP expression was not influenced by the state of skin inflammation as determined from the observation of nonspecific dermo-epidermitis biopsies (supplemental Figure 6B). This light epithelium staining was easily distinguishable morphologically from the BAD-LAMP–positive detection obtained in BPDCNs. Therefore, BAD-LAMP represents a novel and relevant marker for blastic pDC neoplasm, improving significantly the histological characterization of these tumors by a single round of staining.
BAD-LAMP is a marker of blastic pDC neoplasms. (A) Immunohistochemistry on paraffin sections of skin lesions from patients with BPDCNs reveal a massive infiltration of BAD-LAMP+ cells (arrows, ×400). Negative staining with mouse IgG isotype control is shown on the right. (B) A larger-scale analysis by tissue arrays revealed that > 78% of biopsies were BAD-LAMP+ among 33 patients diagnosed with a CD4+/CD56+ malignancy (left). An example of a BAD-LAMP+ biopsy from the tissue array is also shown (right).
BAD-LAMP is a marker of blastic pDC neoplasms. (A) Immunohistochemistry on paraffin sections of skin lesions from patients with BPDCNs reveal a massive infiltration of BAD-LAMP+ cells (arrows, ×400). Negative staining with mouse IgG isotype control is shown on the right. (B) A larger-scale analysis by tissue arrays revealed that > 78% of biopsies were BAD-LAMP+ among 33 patients diagnosed with a CD4+/CD56+ malignancy (left). An example of a BAD-LAMP+ biopsy from the tissue array is also shown (right).
BAD-LAMP is addressed in the ERGIC of pDCs and the ER of transfected MoDCs
In a previous report,28 the study of BAD-LAMP intracellular localization in mouse neurons allowed us to define a nonconventional early endosomal compartment. We tried to establish whether in primary pDCs, the subcellular distribution of BAD-LAMP would coincide with the neuronal one (Figure 5A and supplemental Figure 7). Confocal immunofluorescence microscopy revealed that BAD-LAMP accumulates in a vesicular pattern distinct from the staining obtained with HLA-DR, HLA-A, and GM130 (Golgi) (supplemental Figure 7). Staining performed with early (transferrin receptor) and late endocytic markers (CD63 and LAMP1) also failed to show any obvious colocalization with BAD-LAMP (Figure 5A and supplemental Figure 7), confirming that the molecule accumulates neither in late endosomes nor at the plasma membrane. However, BAD-LAMP displayed a significant degree of colocalization with ERGIC-53 (Figure 5A), suggesting that BAD-LAMP resides mostly in the ERGIC of pDCs, and not in the ER of these cells, as judged by its existing but weak colocalization with KDEL-bearing molecules (supplemental Figure 7B). We further evaluated BAD-LAMP distribution biochemically by establishing the type of N-glycosylation acquired by the molecule during its intracellular transport. After immunoprecipitation, exposure to glycanases, and immunoblot, we found that the bulk of BAD-LAMP molecules remained endoglycosidase H sensitive (Figure 5B), confirming that it mostly resides in a pre-Golgi compartment (such as ERGIC) and does not use the classic secretory pathway for further potential transport, as was previously observed for TLR receptors or UNC93B1 transport.18 The loss of BAD-LAMP triggered by CpG stimulation was very rapid, and its intracellular distribution on pDC activation, even at early stages (1 and 6 hours), could not be efficiently established (Figure 5C). This situation is very different from neurons or transfected HeLa cells, in which BAD-LAMP accumulates in a subset of endosomes or at the plasma membrane, respectively.28 This complex and variable distribution among cell types suggests a possible interaction of BAD-LAMP with other molecules expressed specifically in distinct cell subsets and capable of interfering with its intracellular transport. This hypothesis was further strengthened by the extended colocalization of the ER-resident PDI and BAD-LAMP observed after transfection of BAD-LAMP mRNA in human monocyte-derived DCs (Figure 5D), which was indicative of an ER accumulation previously not observed for this molecule.
BAD-LAMP is localized in the ERGIC. (A) Immunofluorescence staining for BAD-LAMP in purified pDCs. BAD-LAMP (green, top panels) costaining with early endosomal marker transferrin receptor (TfR, red) and the lysosomal marker LAMP1 (blue) show no overlap. The BAD-LAMP (green, bottom panels) and the ERGIC marker ERGIC53 (red) display a strong colocalization (arrow) confirmed by Pearson coefficient calculation (0.6). Bar indicates 10μm. (B) Analysis of BAD-LAMP glycosylation by enzymatic treatments. Immunoprecipitation from pDC lysate and subsequent endoglycosidase H (EndoH) treatment reveals that BAD-LAMP glycosylation remains endo H sensitive. Total lysate and antibodies alone (Ab) are shown as controls. (C) Immunofluorescence staining for BAD-LAMP in pDCs cultured with IL-3 and A-type CpG ODN for 6 hours. BAD-LAMP (green) was lost whereas ERGIC53 distribution (blue) was not affected by activation. Bar indicates 10μm. (D) Confocal microscopy of BAD-LAMP heterologous expression in human monocyte-derived DCs. Six hours after transfection, BAD-LAMP (green) and ER-resident PDI (red) displayed extensive colocalization. Bar indicates 10μm. Pearson coefficient values are shown as R.
BAD-LAMP is localized in the ERGIC. (A) Immunofluorescence staining for BAD-LAMP in purified pDCs. BAD-LAMP (green, top panels) costaining with early endosomal marker transferrin receptor (TfR, red) and the lysosomal marker LAMP1 (blue) show no overlap. The BAD-LAMP (green, bottom panels) and the ERGIC marker ERGIC53 (red) display a strong colocalization (arrow) confirmed by Pearson coefficient calculation (0.6). Bar indicates 10μm. (B) Analysis of BAD-LAMP glycosylation by enzymatic treatments. Immunoprecipitation from pDC lysate and subsequent endoglycosidase H (EndoH) treatment reveals that BAD-LAMP glycosylation remains endo H sensitive. Total lysate and antibodies alone (Ab) are shown as controls. (C) Immunofluorescence staining for BAD-LAMP in pDCs cultured with IL-3 and A-type CpG ODN for 6 hours. BAD-LAMP (green) was lost whereas ERGIC53 distribution (blue) was not affected by activation. Bar indicates 10μm. (D) Confocal microscopy of BAD-LAMP heterologous expression in human monocyte-derived DCs. Six hours after transfection, BAD-LAMP (green) and ER-resident PDI (red) displayed extensive colocalization. Bar indicates 10μm. Pearson coefficient values are shown as R.
BAD-LAMP and UNC93B1 are colocalized on transfection in HeLa cells
In C elegans, UNC-46 has been shown to interact with a vesicular GABA transporter (UNC-47) and to promote its cotargeting to synaptic vesicles, supporting a potential chaperone role for BAD-LAMP/UNC-46 through specific interactions with other transmembrane proteins. Interestingly, a yeast 2-hybrid screen performed with C elegans proteins has revealed a direct interaction between UNC-46 and an UNC-93–related protein, F31D5.2.38 Because UNC93B1 is highly expressed in human pDCs2 compared with other leukocytes (supplemental Figure 8A), we decided to investigate whether BAD-LAMP could interact with the endosomal TLR chaperone.
We chose HeLa cells as an experimental system because they do not express UNC93B1, NOR, or BAD-LAMP, which meant that we could follow the intracellular transport of different tagged versions of these molecules expressed individually or in combination (supplemental Figure 8B). The distribution of the different molecules was examined by confocal microscopy (Figure 6 and supplemental Figure 9). As shown previously,28 untagged BAD-LAMP and N-terminally FLAG-tagged BAD-LAMP (flagBAD) were mostly found accumulating at the plasma membrane and more rarely in transferrin-positive endosomes (supplemental Figure 9), The mutation of the cytoplasmic tail tyrosine residue 276 to alanine restricted the flagBADY276A protein to a complete cell-surface distribution because of a defect in its internalization and recycling28 (Figure 6A,C and supplemental Figure 9). Interestingly, a flagBAD mutant completely deleted of its cytosolic tail (flagBAD-ΔCt), was found almost uniquely in the ER of transfected cells colocalizing with PDI (Figure 6C and supplemental Figure 9), suggesting that the BAD-LAMP cytoplasmic domain is also important for its ER export. Conversely, when an eGFP moiety was fused C-terminally to BAD-LAMP (gpfBAD), the resulting chimera was mostly addressed to LAMP1+ late endosomes and lysosomes (Figure 7). This abnormal sorting of gfpBAD indicates that a profound structural modification of the BAD-LAMP cytoplasmic tail or its potential dimerization induced by eGFP can enhance the capacity of BAD-LAMP to reach and to remain associated with late endosomal compartments under specific circumstances.
BAD-LAMP colocalizes with UNC93B1 in transfected HeLa cells. (A) BAD-LAMP and UNC93B1 have different cellular localization when overexpressed together in HeLa cells. BAD-LAMP (green, top) is mainly targeted to the plasma membrane with a small portion is found in endocytic compartments. UNC93B1 (red, bottom) is localized in the ER. Bar indicates 20μm. (B) When coexpressed, BAD-LAMP (green) and UNC93B1 (red) colocalize in large endosomal intracellular vesicles (top panels, arrows). Conversely, upon expression of the structurally related endosomal resident DC-LAMP (green), intracellular trafficking UNC93B1 (red) remains unchanged (bottom panels). (C) Flag-tagged BAD-LAMP mutants have different sorting behaviors. Flag-BAD-LAMP (wt) is targeted to the cell surface and partially to endosomes (green, left panels), whereas the Flag-BAD-LAMP Y276A mutant is almost exclusively localized at the plasma membrane. Flag-BAD-LAMP ΔCt mutant is retained in the ER. Upon cotransfection with His-UNC93B1 (red, right panels), all of the different flag-tagged forms of BAD-LAMP (green, right panels) are sorted together with His-UNC93B1 (red) in the same intracellular endosomal compartments (arrows). Pearson coefficient values are shown as R.
BAD-LAMP colocalizes with UNC93B1 in transfected HeLa cells. (A) BAD-LAMP and UNC93B1 have different cellular localization when overexpressed together in HeLa cells. BAD-LAMP (green, top) is mainly targeted to the plasma membrane with a small portion is found in endocytic compartments. UNC93B1 (red, bottom) is localized in the ER. Bar indicates 20μm. (B) When coexpressed, BAD-LAMP (green) and UNC93B1 (red) colocalize in large endosomal intracellular vesicles (top panels, arrows). Conversely, upon expression of the structurally related endosomal resident DC-LAMP (green), intracellular trafficking UNC93B1 (red) remains unchanged (bottom panels). (C) Flag-tagged BAD-LAMP mutants have different sorting behaviors. Flag-BAD-LAMP (wt) is targeted to the cell surface and partially to endosomes (green, left panels), whereas the Flag-BAD-LAMP Y276A mutant is almost exclusively localized at the plasma membrane. Flag-BAD-LAMP ΔCt mutant is retained in the ER. Upon cotransfection with His-UNC93B1 (red, right panels), all of the different flag-tagged forms of BAD-LAMP (green, right panels) are sorted together with His-UNC93B1 (red) in the same intracellular endosomal compartments (arrows). Pearson coefficient values are shown as R.
UNC93B1 was expressed as a 6xHIS-tagged form (hisUNC). In agreement with a previous study, hisUNC expressed alone accumulated in the ER of transfected HeLa cells17 (Figure 6A). Coexpression of flagBAD and hisUNC provoked a redistribution of the 2 molecules and their colocalization in bright punctuate intracellular structures, likely to be endosomes (Figure 6B). The same phenotype was obtained for gfpBAD and hisUNC coexpression, confirming the nature of the targeted compartment as LAMP1+ endosomes (Figure 7). This effect was BAD-LAMP-specific, because coexpression of the related lysosome-associated protein, DC-LAMP, with UNC93B1 did not have any effect on the subcellular distribution of the TLR chaperone, which mostly remained in the ER (Figure 6B). The BAD-LAMP cytoplasmic tail, but not its YXXΦ motif, seemed to be important for efficient co-chaperoning because, when coexpressed with hisUNC, flag-BADY276A no longer distributed entirely to the plasma membrane and was able to support UNC93B1 endosomal targeting (Figure 6C). Conversely, flagBAD-ΔCt coexpression with hisUNC had a modest impact and only a small portion of the 2 molecules could be found in endosomal compartments, whereas the bulk remained in the ER (Figure 6C). This active and efficient intracellular relocalization on coexpression of the 2 molecules indicates that UNC93B1 and BAD-LAMP could function as co-chaperones and have a reciprocal influence on their intracellular addressing.
BAD-LAMP–dependent sorting of UNC93B1 to the endosomes. Immunofluorescence confocal microscopy of HeLa cells transfected with an eGFP-tagged BAD-LAMP fusion. BAD-LAMP-GFP (green) is sorted to intracellular compartments that are mostly LAMP1+ (blue, arrow, top panels). In cells cotransfected with BAD-LAMP-GFP and UNC93B1 (red, bottom panels), the 2 molecules are sorted together in LAMP1+ intracellular compartments. Pearson coefficient values are shown as R.
BAD-LAMP–dependent sorting of UNC93B1 to the endosomes. Immunofluorescence confocal microscopy of HeLa cells transfected with an eGFP-tagged BAD-LAMP fusion. BAD-LAMP-GFP (green) is sorted to intracellular compartments that are mostly LAMP1+ (blue, arrow, top panels). In cells cotransfected with BAD-LAMP-GFP and UNC93B1 (red, bottom panels), the 2 molecules are sorted together in LAMP1+ intracellular compartments. Pearson coefficient values are shown as R.
Discussion
Based on sequence analysis, human BAD-LAMP represents a new member of the LAMP family. However, its tissue expression pattern and intracellular distribution are unusual compared with other classic LAMP family members, which have a widespread expression and specifically accumulate late endosomes and in lysosomes. In the mouse, BAD-LAMP is mostly expressed in the brain, whereas in human it is also found in CD123+/BDCA2+/BDCA4+ pDCs circulating in the blood or localized in secondary lymphoid organs. This situation is reminiscent of the tissue distribution of another nonconventional LAMP family member, DC-LAMP/LAMP3, which is expressed both in activated human conventional DCs and in human type II pneumocytes,39 whereas its expression remains restricted to type II pneumocytes in the mouse.40
Blastic pDC neoplasm, which was previously called CD4+/CD56+ hematodermic neoplasm and blastic NK-cell lymphoma, is a hematopoietic malignancy of pDC origin. The recent discovery of CD123 and BDCA-2 expression in BPDCNs has suggested its pDC origin.23,25,26 Clinically, most cases of CD4+/CD56+ leukemia show initial cutaneous involvement, although pDCs are generally absent from normal skin. Our discovery of BAD-LAMP expression in these tumors confirms their plasmacytoid origin and suggests that these neoplastic cells are in a resting state. Indeed, BAD-LAMP is only expressed abundantly in freshly isolated pDCs and its expression is lost upon activation by TLR ligands. A majority of leukemic pDCs are therefore phenotypically similar to their normal resting counterparts, and BAD-LAMP detection offers a novel and alternative means of identifying these aggressive tumors. Because 20% of the tested BPDCNs are negative for BAD-LAMP, it will be of interest to determine whether this lack of expression pinpoints a specific category of neoplasms characterized by a different activation state or if they fall into a different clinical cohort.
In a previous study,28 we showed that in neurons, BAD-LAMP was mostly addressed in a subset of endosomal structures accumulating in the growth cone. We show here that in pDCs, BAD-LAMP accumulates in the ERGIC before its disappearance upon activation by CpG nucleotide sensing. UNC-46, the C elegans ortholog of BAD-LAMP, has been shown to serve as a chaperone for the GABA transporter (UNC-47) molecule and to be required for the transporter to be sorted properly in synaptic vesicles.31 UNC-47 has also been shown to influence reciprocally the trafficking of UNC-46, suggesting the existence of a co-chaperoning mechanism that allows the 2 molecules to exit together from the ER and reach synaptic vesicles. Although many neuronal molecules are found in pDCs (eg, BDCA-4/Neuropilin-1 or Pacsin 1/syndapin),32 no significant expression of the GABA transporter could be detected in these cells, further suggesting that BAD-LAMP could serve as a co-chaperone for other transmembrane molecules expressed in human pDCs and potentially not in neurons.
The discovery of an interaction between UNC-46 and the UNC-93-related protein F31D5.2 led us to investigate whether the UNC-93 ortholog UNC93B1, which is highly expressed in human pDCs compared with other cells (supplemental Figure 8A and http://biogps.gnf.org), could be one the molecule exerting a co-chaperoning activity with BAD-LAMP. In HeLa cells, which do not express UNC-93B1 nor the GABA transporter, BAD-LAMP is misrouted to the cell surface, but can reach late endosomes upon coexpression with UNC-93B1. Alternatively, in MoDCs, which naturally express UNC-93B1 (supplemental Figure 8A), BAD-LAMP is retained in the ER and does not display any obvious endosomal localization, even when DCs are stimulated though TLR3, which also interacts with UNC93B1 (not shown). Therefore, although BAD-LAMP can be endocytosed and recycled through a tyrosine-based addressing signal within its cytoplasmic tail,28 its intracellular transport seems to depends on factors expressed specifically in particular cell types and potentially at different subcellular locations, such as UNC-47 in neurons. The coexpression of BAD-LAMP and UNC-93B1 in HeLa cells is artificial, and several additional molecules interacting with UNC-93B1 or BAD-LAMP are likely to be present in the physiologic situation. UNC-93B1 distribution and the availability of other factors in BAD-LAMP–expressing cells (eg, UNC-47 or TLR9) could influence BAD-LAMP transport or may reciprocally be influenced by BAD-LAMP. Therefore, independently of considerations about the regulation of UNC93B1 and endocytic TLR trafficking, these data primarily suggest that BAD-LAMP can interact with multispan membrane proteins and is likely to function as a co-chaperone in nonactivated human pDCs and neurons.
The online version of this article contains a data supplement.
The publication costs of this article were defrayed in part by page charge payment. Therefore, and solely to indicate this fact, this article is hereby marked “advertisement” in accordance with 18 USC section 1734.
Acknowledgments
The authors thank the Plate-Forme d'Imagerie Cellulaire de Luminy (PICsL) imaging core facility and Michel Pierres at the Centre d'Immunologie Marseille-Luminy mAb facility for expert technical assistance and J.-L. Casanova for the kind gift of reagents.
This work was supported by grants to P.P. from the Agence Nationale de la Recherche (BAD-LAMP layers), La Ligue Nationale Contre le Cancer and the Agence Nationale de Recherche sur le Sida. A. Defays and A. David are supported by fellowships from Ministère de l'enseignement supérieur et de la recherche (MESR), Région Provence-Alpes-Côte d'Azur (PACA), and Ligue Nationale Contre le Cancer (LNCC). P.P. is part of the Sybaris FP7 project.
Authorship
Contribution: A. Defays, A. David, A.d.G., F.D.A.R., T.W., and V.C. performed the research and analyzed the data; P.B. and T.P. performed the research and analyzed the tissue microarray results; M.D. performed the research and analyzed the microarray data; and E.G. and P.P. designed the research, analyzed the data, and wrote the paper.
Conflict-of-interest disclosure: The authors declare no competing financial interests.
Correspondence: Philippe Pierre or Evelina Gatti, Centre d'Immunologie de Marseille Luminy, Parc Scientifique de Luminy, case 906, 13288 Marseille cedex 9, France; e-mail: pierre@ciml.univ-mrs.fr or gatti@ciml.univ-mrs.fr.
References
Author notes
A. Defays and A. David contributed equally to this study.
E.G. and P.P. contributed equally to this study.







This feature is available to Subscribers Only
Sign In or Create an Account Close Modal