Abstract
Sprouting angiogenesis is associated with extensive extracellular matrix (ECM) remodeling. The molecular mechanisms involved in building the vascular microenvironment and its impact on capillary formation remain elusive. We therefore performed a proteomic analysis of ECM from endothelial cells maintained in hypoxia, a major stimulator of angiogenesis. Here, we report the characterization of lysyl oxidase-like protein-2 (LOXL2) as a hypoxia-target expressed in neovessels and accumulated in the endothelial ECM. LOXL2 belongs to the lysyl oxidase family of secreted enzymes involved in ECM crosslinking. Knockdown experiments in Tg(fli1:egfp)y1 zebrafish embryos resulted in lack of intersegmental vessel circulation and demonstrated LOXL2 involvement in proper capillary formation. Further investigation in vitro by loss and gain of function experiments confirmed that LOXL2 was required for tubulogenesis in 3D fibrin gels and demonstrated that this enzyme was required for collagen IV assembly in the ECM. In addition, LOXL2 depletion down-regulated cell migration and proliferation. These data suggest a major role for LOXL2 in the organization of endothelial basal lamina and in the downstream mechanotransductive signaling. Altogether, our study provides the first evidence for the role of LOXL2 in regulating angiogenesis through collagen IV scaffolding.
Introduction
Angiogenesis occurs during development and tissue remodeling, and in the pathologic context of cardiovascular ischemic diseases or tumor growth. Sprouting of new vessels is initiated by stimulation of endothelial cells (ECs) by a combination of signals from the microenvironment that includes oxygen tension and growth factors. Cells from not yet vascularized tissue and ECs that invade this microenvironment are both hypoxia targets through the Hypoxia Inducible Factor (HIF) pathway. HIF activates transcription of genes coding for autocrine/paracrine factors like vascular endothelial growth factor (VEGF) and extracellular matrix (ECM) components.1 Synergy between these responses is assumed through local concentration of growth factors in the ECM where they function as attractant for ECs. Specialized ECs, called tip cells, lead vascular growth by sending out filopodia to explore the hypoxic microenvironment.2 Tip cells are thus continuously exposed to low oxygen concentration.3 Stalk cells, located behind the tip cells, serve to vessel growth by proliferation, lumen formation and junction establishment.4
Vascular ECM undergoes major remodeling during angiogenesis, consisting in ECM/basement membrane degradation, provisional ECM generation and assembly of a new basement membrane. ECM-mediated mechanotransductive signaling regulates 3D multicellular organization, including lumen formation and tubulogenesis. Thus, in addition to storing angiogenic factors and providing structural features, ECM is a dynamic promoter of angiogenesis.5 Subendothelial basement membrane is composed of nonfibrillar collagen IV, laminin, perlecan and nidogens. Other collagens (VIII, XV, and XVIII), fibronectin and matricellular proteins (thrombospondin-1, Cyr61) are associated with the basement membrane. There is only little data concerning the assembly of the vascular microenvironment and its impact on angiogenesis. Genes encoding ECM components and enzymes involved in their assembly and stabilization are targets of hypoxia in ECs.1 To identify key regulators of the angiogenesis-associated ECM remodeling, we performed a proteomic analysis of endothelial ECM generated in vitro under hypoxic conditions. We found that the ECM cross-linking enzyme, lysyl oxidase-like protein-2 (LOXL2) is a major target of hypoxia. Lysyl oxidases, consisting in lysyl oxidase (LOX) and 4 lysyl oxidase-like proteins (LOXL 1 to 4), catalyze the deamination of lysines and hydroxylysines, generating aldehydes that spontaneously react to form covalent cross-links.6,7 These secreted enzymes are characterized by a conserved C-terminal catalytic domain that contains the lysyl tyrosyl quinone cofactor and the copper-binding site. The N-terminal part is specific to each member and is thought to confer partner and/or substrate specificity.6 Deletion of lox or loxl1 gene leads to vascular defects.8,9 Loxl1 knockout only affects elastogenesis, whereas lox knockout phenotype is more severe, consisting in perinatal lethality because of aortic rupture caused by defects in both elastin and fibrillar collagen organization.
LOXL2 expression profile has not been characterized in detail and its physiologic role remains unresolved.6 Its expression is up-regulated in several pathologic contexts, and its involvement in fibrosis and cancer has been shown.10-13 LOXL2 was identified in EC in vitro,14 but its role in vascular cells has yet to be determined. Considering its activity as an ECM cross-linking enzyme and the importance of microenvironment stiffness and ECM assembly in 3D multicellular organization,15 we investigated the impact of LOXL2 on angiogenesis. Knocking down its expression in zebrafish embryo prevented formation of intersegmental vessels (ISV). Similarly, capillary formation in 3D fibrin gel was impaired by LOXL2 depletion. These effects were mediated by the regulation of collagen IV assembly in the vascular ECM and of EC migration and proliferation.
Methods
Antibodies, reagents, and oligonucleotide sequences
Detailed information is provided in supplemental Methods (available on the Blood Web site; see the Supplemental Materials link at the top of the online article).
Cell culture
Human umbilical vein endothelial cells (HUVECs) were prepared and grown as previously described.16 Human dermal microvascular endothelial cells (HDMEC) were purchased from Clonetics. Experiments were performed between passages 2 and 5. Normal dermal human fibroblasts were purchased from Promocell. In some experiments, cells were incubated in hypoxia (1% O2) or with 500μM β-aminopropionitrile (β-APN).
Expression vector, lentivirus, siRNA, and shRNA tools
Human loxl2 cDNA was purchased from Origene and cloned in pcDNA3.1 (Invitrogen) for transient overexpression using a nucleofector device (Amaxa). Loxl2 cDNA was cloned in pLenti6/V5-DEST using the Gateway LR ClonaseTM II (Invitrogen). Plasmids coding for shRNA were purchased from Sigma-Aldrich. Lentivirus production was performed using either ViralPower lentiviral expression system (Invitrogen) or Mission lentiviral Packaging Mix (Sigma-Aldrich). ECs isolated from 1 umbilical cord were split in 2 and infected before the first passage with control or LOXL2 targeting lentivirus. Infections were repeated on HUVECs from 3 different cords. Cells were selected with either blasticidin (5 μg/mL) or puromycin (0.5 μg/mL).
Mouse model of hindlimb ischemia
Unilateral critical ischemia was generated by ligation of epigastric artery and excision of the femoral artery in C57BL/6 mice (Charles River) as previously described.17 This study conforms to the standards of Inserm regarding the care and use of laboratory animals, in accordance with European Union Council Directives (86/609/EEC) and was approved by the institutional research ethics committee IDF - Paris - Comité 1 (2008004).
Zebrafish experiments
General maintenance of zebrafish was carried out according to common practices at 28°C. Morpholino oligonucleotides designed complementary to the sequence near the start of translation (Gene Tools) or human loxl2 mRNA were microinjected into one to 2-cell stage embryos in 1× Danieau buffer. Embryos were mounted in 1% agarose and anesthetized with 0.01% Tricaine. Morphology and blood circulation were analyzed with a Leica stereoscope. GFP-expressing ECs were visualized in Tg(fli1:egfp)y1 zebrafish with a Leica TCS SP5 confocal microscope (Leica Microsystems). Stacks of 20-30 focal planes were processed with MetaMorph. In some experiments 10mM β-APN (Sigma-Aldrich) was added in egg water.
Immunohistochemistry, immunofluorescence, and in situ hybridization
For whole mount staining, eyes were fixed in 4% PFA and retinas were dissected and stained as previously described.18 For immunohistochemistry, eyes were embedded in cryoblock medium (Labonord) on dry ice. Eye and sections were incubated with anti-LOXL2 before fixation with acetone and further processing with secondary antibodies. Immunohistochemistry and in situ hybridization of mouse tibialis anterior muscles was performed as described.17,19 For immunofluorescence, cells seeded on coverslips were fixed with cold methanol.20 Coverslips were mounted in Mowiol containing DAPI or TO-PRO-3 as nuclear stains. Images were acquired with a Leica DMLB microscope equipped with a Qicam camera or a Leica TCS SP5 confocal microscope.
Protein extraction and immunoblotting
Confluent ECs grown for 5 days were detached on ice by sequential incubation with 10mM Tris pH 8, 150mM NaCl, 10mM EDTA, and the same solution containing 0.2% Triton-X100. ECM proteins were extracted in Laemmli buffer. Proteins from overnight serum-free secretion medium were TCA-precipitated before treatment with Laemmli buffer. Mouse frozen tissues were lysed in 2% SDS, 20mM Tris pH 6.8, 150mM NaCl, 5mM EDTA, 50mM DTT, and protease inhibitor cocktail (Sigma-Aldrich). Zebrafish embryos were lysed in 25mM Tris pH 7.5, 100mM NaCl, 5mM EDTA, 0.5% DOC, 0.5% NP40, and protease inhibitor cocktail, centrifuged for 30 minutes at 15 000g. Supernatants and pellets were both treated with Laemmli buffer. Proteins were separated by SDS-PAGE and transferred to PVDF membranes. Immunologic detection was performed with alkaline phosphatase–conjugated secondary antibodies, using AttoPhos (Promega) as a substrate. Quantification was done with an FX Pro+ PhosphorImager and QuantityOne 4.6 software (Bio-rad).
RT-PCR analysis
RNA was extracted from cells or tissues using Nucleospin RNA II kit (Macherey-Nagel) or Trizol (Invitrogen), respectively. Reverse transcription was carried out using Superscript II Reverse transcriptase with random hexamers (Invitrogen). Band intensity was quantified using QuantityOne (Bio-Rad). For RT-qPCR, cDNA were amplified using an iQ SYBR green supermix (Bio-Rad) and an iCycler equipped with a MyiQ optical module (Bio-Rad).
LOXL2 activity assay
Lysyl oxidase activity was determined using 1,5-diaminopentane as a substrate in a fluorescent assay previously described.21 Lysyl oxidase activity was calculated as the difference between the total amine oxidase activity and the activity measured in the presence of 500μM β-APN.
2D motility assays and time-lapse microscopy
HUVEC motility was analyzed by time-lapse videomicroscopy in 12-well plates coated with 10 μg/mL fibronectin, in the presence of 10 ng/mL of VEGF and bFGF. Eight fields per well were randomly chosen and images were acquired every 5 minutes over the following 12 hours with a Leica DMIRBE microscope in a Life Imaging Services incubator. Motility was measured using MetaMorph 7.7 software (Molecular Devices).
3D migration and tube formation assays
Three-dimensional fibrin gel assays were carried out as previously described.22 Briefly, HUVECs were seeded either on Cytodex beads (GE Healthcare) 24 hours before embedding in a 2.5 mg/mL fibrin gel or directly in the gel. Fibroblasts were plated on top of the gel and incubated in complete medium containing 10 ng/mL bFGF. For time-lapse video microscopy, images were acquired every 20 minutes for 16 hours with the Leica DMIRBE microscope. Tube length was measured using MetaMorph.
Proliferation assay
HUVECs infected with lentivirus coding for control or lox or loxl2 shRNA were plated in 96-well plates and cultured in 0.5% FBS during 24 hours, before stimulation with 5% FBS for 48 hours. Total DNA content was quantified using CyQUANT Cell Proliferation Assay Kit (Invitrogen).
Statistics
Statistical evaluation of data was performed with the Mann-Whitney U test for expression analyses and with the Student t test for tube formation and migration analyses.
Results
Hypoxia induces endothelial ECM assembly and up-regulates LOXL2
Angiogenesis-associated ECM remodeling was assessed during vascularization of mouse retina, which extends from the optic nerve head to reach the periphery at postnatal day 7 (P7). Endothelial tip cells migrate toward a hypoxic environment in response to VEGF secreted by astrocytes.2,3 Immunostaining of collagen IV and fibronectin was performed at P5. At the vascular front, collagen IV was only detected in ECs, both as intracellular staining and in the basement membrane, except at sites of filopodia protrusion (Figure 1A). Fibronectin was detected both associated with ECs and in the avascular zone (Figure 1A). This latter staining corresponds to fibronectin deposited by astrocytes. Tip cell filopodia extend along this fibronectin network. Differences in the pattern and intensity of endothelial and astrocytic fibronectin indicated its fibrillogenesis and remodeling by ECs. Tip cells are thus involved in both de novo synthesis and assembly of basement membrane and reorganization of the preexisting ECM.
Hypoxia-induced deposition of collagen IV and fibronectin in endothelial ECM. (A) Whole mount immunofluorescence of P5 mouse retina was performed for detection of collagen IV (Col IV) and fibronectin (Fn). ECs were stained with isolectin B4 (IB4). Images correspond to the projection of 6 confocal sections at the vascular front. Arrows indicate sites of deposition of collagen IV and fibronectin by tip cells in the basement membrane. Arrowheads indicate the fibronectin network in the avascular zone. Bar: 20 μm. (B) HUVECs were cultured in normoxia or hypoxia for 5 days. Immunofluorescence of collagen IV (left panel) and fibronectin (right panel) was performed on either whole cell layer (cells) or ECM after detaching cells (ECM). Nuclei were stained with DAPI. Bar: 30 μm. See also supplemental Figure 1.
Hypoxia-induced deposition of collagen IV and fibronectin in endothelial ECM. (A) Whole mount immunofluorescence of P5 mouse retina was performed for detection of collagen IV (Col IV) and fibronectin (Fn). ECs were stained with isolectin B4 (IB4). Images correspond to the projection of 6 confocal sections at the vascular front. Arrows indicate sites of deposition of collagen IV and fibronectin by tip cells in the basement membrane. Arrowheads indicate the fibronectin network in the avascular zone. Bar: 20 μm. (B) HUVECs were cultured in normoxia or hypoxia for 5 days. Immunofluorescence of collagen IV (left panel) and fibronectin (right panel) was performed on either whole cell layer (cells) or ECM after detaching cells (ECM). Nuclei were stained with DAPI. Bar: 30 μm. See also supplemental Figure 1.
To gain insight into ECM remodeling in hypoxia, we characterized collagen IV and fibronectin deposition by ECs in vitro. Assembly of both proteins was increased by hypoxia as a dense fibrillar network (Figure 1B). Similar results were obtained for collagen XVIII,23 and with both HUVECs and HDMECs (M.B., L.N., and L.M., unpublished data, August 2006). Hypoxia is thus sufficient for stimulating ECM synthesis and assembly as observed during retina vascularization. Confocal analysis demonstrated the polarized deposition of collagen IV at the basal side of ECs, suggesting its assembly in a basement membrane-like manner (supplemental Figure 1A). Furthermore, distribution and amount of collagen IV in the ECM were not altered by detaching cells (Figure 1B and supplemental Figure 1B). ECM generated in normoxic or hypoxic conditions were then separated by 2D gel electrophoresis. A train of proteins at a molecular weight of 100 kDa ranging from pI 6.2-6.6 were highly up-regulated by hypoxia in HDMEC and HUVECs (Figure 2A). Mass spectrometry analysis identified 2 of these spots as LOXL2 (supplemental Figure 2). LOXL2 expression and localization were further investigated in HUVECs. LOXL2 secretion was increased by hypoxia, at a molecular weight of 100 kDa, and resulted in its accumulation in the ECM (Figure 2B). It was weakly detected in the ECM in normoxic conditions, in sparse extracellular fibers spanning over several cells labeled at cell-cell adhesion using CD31 (Figure 2C). Hypoxia strikingly increased the density of this ECM network. In hypoxic ECM, LOXL2 was colocalized with collagen IV and fibronectin, but not with the matricellular protein Cyr61 which binds heparan-sulfate proteoglycans (Figure 2D). Increased loxl2 mRNA content was observed after 2 and 5 days in hypoxia, reaching 168.7% and 141.7% respectively (Figure 2E), suggesting that stable mRNA might lead to LOXL2 accumulation in the hypoxic ECM.
LOXL2 expression, ECM localization and activity are induced by hypoxia in endothelial ECM in vitro. (A) Two-dimensional silver stained gels of ECM from HDMEC or HUVECs cultured in normoxia or hypoxia for 5 days. Areas corresponding to similar molecular weights and pI are shown. (B) LOXL2 and von Willebrand factor (VWF) were immunodetected in ECM extracts or secretion medium from HUVECs cultured in normoxia (N) or hypoxia (H). von Willebrand factor was used as a control ECM-binding protein secreted by EC, whose amount and distribution between the secretion medium and the ECM were not modified by hypoxia. (C) Epifluorescence of HUVECs cultured in normoxia or hypoxia and double-stained for LOXL2 and CD31. (D) Confocal images of HUVECs cultured in hypoxia. Double-immunofluorescence of LOXL2 and either collagen IV (Col IV), or fibronectin (Fn) or Cyr61 was performed. Nuclei were stained with TO-PRO-3. Bars: 20 μm (C and D). (E) Semiquantitative RT-PCR of loxl2 mRNA from HUVECs cultured in normoxia (N) or hypoxia (H) for 2 (D2) or 5 (D5) days. Actin was used as a control. The mean expression of 3 independent experiments is represented ± SD. *P < .05. (F-G) Lysyl oxidase activity was measured as the amine oxidase activity inhibited by β-APN. (F) HUVECs were cultured in normoxia (N) or hypoxia (H). (G) HUVECs silenced for either lox or loxl2 using siRNA were cultured in hypoxia. Lysyl oxidase activity was normalized to the mean of controls. Graphs represents the mean of 3 independent experiments values ± SEM. **P < .005 and ***P < .001. See also supplemental Figures 2-3.
LOXL2 expression, ECM localization and activity are induced by hypoxia in endothelial ECM in vitro. (A) Two-dimensional silver stained gels of ECM from HDMEC or HUVECs cultured in normoxia or hypoxia for 5 days. Areas corresponding to similar molecular weights and pI are shown. (B) LOXL2 and von Willebrand factor (VWF) were immunodetected in ECM extracts or secretion medium from HUVECs cultured in normoxia (N) or hypoxia (H). von Willebrand factor was used as a control ECM-binding protein secreted by EC, whose amount and distribution between the secretion medium and the ECM were not modified by hypoxia. (C) Epifluorescence of HUVECs cultured in normoxia or hypoxia and double-stained for LOXL2 and CD31. (D) Confocal images of HUVECs cultured in hypoxia. Double-immunofluorescence of LOXL2 and either collagen IV (Col IV), or fibronectin (Fn) or Cyr61 was performed. Nuclei were stained with TO-PRO-3. Bars: 20 μm (C and D). (E) Semiquantitative RT-PCR of loxl2 mRNA from HUVECs cultured in normoxia (N) or hypoxia (H) for 2 (D2) or 5 (D5) days. Actin was used as a control. The mean expression of 3 independent experiments is represented ± SD. *P < .05. (F-G) Lysyl oxidase activity was measured as the amine oxidase activity inhibited by β-APN. (F) HUVECs were cultured in normoxia (N) or hypoxia (H). (G) HUVECs silenced for either lox or loxl2 using siRNA were cultured in hypoxia. Lysyl oxidase activity was normalized to the mean of controls. Graphs represents the mean of 3 independent experiments values ± SEM. **P < .005 and ***P < .001. See also supplemental Figures 2-3.
We then investigated the impact of increased LOXL2 on lysyl oxidase activity. HUVECs are known to express LOX and LOXL2, which are targets of hypoxia.14,24,25 Both enzymes possess lysyl oxidase activity sensitive to β-APN.7 Hypoxia increased 2.7-fold the total β-APN–sensitive lysyl oxidase activity in ECs, compared with normoxic conditions (Figure 2F). We used a gene silencing approach by siRNA to knock down either lox or loxl2 (supplemental Figure 3). Transfecting ECs with loxl2 siRNA reduced β-APN–sensitive lysyl oxidase activity by 62.3% in hypoxia, whereas lox siRNA diminished lysyl oxidase activity by 28.2% compared with control siRNA (Figure 2G), thus demonstrating that whereas both enzymes are active, LOXL2 is the main source of β-APN–sensitive lysyl oxidase activity in hypoxic ECs.
LOXL2 is expressed in the vascular basement membrane and up-regulated in neovessels
We then investigated the expression of LOXL2 in developmental and pathologic angiogenesis. LOXL2 protein was detected in rat retina EC at P5, as demonstrated by colocalization with von Willebrand factor, and by its presence on the luminal side of the basement membrane stained with collagen IV (Figure 3A). In addition, LOXL2 was colocalized with collagen IV in the basement membrane.
LOXL2 is expressed by ECs in developmental and pathologic angiogenesis. (A) Immunofluorescence was performed on cryosections of P6 rat eye for detection of LOXL2 and either von Willebrand factor (VWF) or collagen IV (Col IV). Vitreous humor is indicated by asterisks and white lines. Bar: 20 μm. (B-D) Unilateral critical ischemia (I: ischemic) was analyzed 6 days postsurgery, using contralateral hindlimb as control (NI: non ischemic). (B) Fifty micrograms of total protein extracts were subjected to immunoblotting of LOXL2 (left panel). LOXL2 amount was quantified in extracts from 3 mice (right panel). Results are represented ± SD. (C) Quantification of loxl2 mRNA induction by real-time quantitative PCR. For each mouse (n = 3), actin was used as control. Mean relative induction in ischemic muscle (I) is represented ± SD. (D) In situ hybridization of loxl2 mRNA was performed on sections of non ischemic or ischemic tibialis anterior muscle (top lane). Slides were counterstained with toluidine blue. Serial sections were stained with H&E (middle lane), and CD31 was immunostained (bottom lane). Arrows indicate colocalization of loxl2 and CD31 in high magnification images (right panel). Bar: 200 μm. See also supplemental Figure 4.
LOXL2 is expressed by ECs in developmental and pathologic angiogenesis. (A) Immunofluorescence was performed on cryosections of P6 rat eye for detection of LOXL2 and either von Willebrand factor (VWF) or collagen IV (Col IV). Vitreous humor is indicated by asterisks and white lines. Bar: 20 μm. (B-D) Unilateral critical ischemia (I: ischemic) was analyzed 6 days postsurgery, using contralateral hindlimb as control (NI: non ischemic). (B) Fifty micrograms of total protein extracts were subjected to immunoblotting of LOXL2 (left panel). LOXL2 amount was quantified in extracts from 3 mice (right panel). Results are represented ± SD. (C) Quantification of loxl2 mRNA induction by real-time quantitative PCR. For each mouse (n = 3), actin was used as control. Mean relative induction in ischemic muscle (I) is represented ± SD. (D) In situ hybridization of loxl2 mRNA was performed on sections of non ischemic or ischemic tibialis anterior muscle (top lane). Slides were counterstained with toluidine blue. Serial sections were stained with H&E (middle lane), and CD31 was immunostained (bottom lane). Arrows indicate colocalization of loxl2 and CD31 in high magnification images (right panel). Bar: 200 μm. See also supplemental Figure 4.
For studying postischemic revascularization, we used a mouse model of hindlimb ischemia. Tissue revascularization is initiated within 2 days and reaches its maximum rate 6 days after surgery.26 LOXL2 protein and mRNA increased 9.8- and 14.7-fold, respectively, in ischemic tibialis anterior muscle (Figure 3B-C). The highest expression of loxl2 mRNA was detected by in situ hybridization in areas containing high capillary density and regenerating myofibers, whereas it was low or absent in areas with low capillary density, corresponding to either necrotic or preserved muscle areas (Figure 3D and supplemental Figure 4).17 To identify cells expressing loxl2, serial sections were immunostained for CD31: colocalization indicated that loxl2 mRNA is expressed in newly formed capillaries (Figure 3D and supplemental Figure 4).
Altogether, this first set of experiments showed that the ECM remodeling associated with angiogenesis involved modulation of both expression and organization of its major components, collagen IV and fibronectin. In this context, the hypoxia-driven induction of LOXL2 in endothelial ECM suggested that it could be a promoter of such remodeling and of angiogenesis.
LOXL2 participates to intersegmental vessel formation in zebrafish embryo
To investigate the functional involvement of LOXL2 in angiogenesis, dynamic analysis of ISV development in zebrafish embryo was performed. Zebrafish genome encodes 2 loxl2 genes (loxl2a and loxl2b). Whereas loxl2b expression is initiated during early development throughout the notochord and extinguished between 24 and 48 hours after fertilization (hpf),27 the expression pattern of loxl2a has not been reported yet. Loxl2a mRNA increased between 20 and 48 hpf and was detected in ISV (Figure 4A-B). In parallel, 2 proteins were detected by immunoblot: (−1) a weak 100 kDa band in the soluble fraction of both 24 and 48 hpf samples; (−2) an intense band migrating at 240 kDa in the detergent resistant fraction at 48 hpf only (Figure 4C). Both bands were recognized by 2 LOXL2 monoclonal antibodies. LOXL2a mRNA and protein were thus induced between 24 and 48 hpf in sprouting ISV.
LOXL2 is required for proper formation of intersegmental vessels in zebrafish. (A) Semiquantitative RT-PCR of loxl2a and actin mRNA from zebrafish embryos was performed at different developmental stages (20-72 hpf). (B) Whole-mount in situ hybridization of loxl2a in zebrafish embryos at 24 and 48 hpf using a sense probe as a control. Bar: 50 μm. (C) LOXL2 and actin were immunodetected in protein extracts of 24 and 48 hpf embryos. Proteins were sequentially extracted in an NP40/Deoxycholate-soluble fraction (S) and in an SDS-soluble fraction (IS). (D) Zebrafish embryos (48 hpf) injected with mismatch (ms-MO) or loxl2a (loxl2a-MO1) morpholinos were sorted according to the presence (+) or the absence (−) of ISV blood circulation. SDS-soluble proteins were subjected to immunoblotting for actin and LOXL2 detection. (E) Confocal images of Tg(fli1:egfp)y1 zebrafish embryos at 24 and 48 hpf, injected with either mismatch (ms-MO) or loxl2a morpholinos (loxl2a-MO1). Bar: 100 μm. (F) Brightfield images of 48 hpf embryos untreated (control) or treated with β-APN at 3 hpf and 23 hpf. Bar: 250 μm. (G) Quantification of the number of perfused ISV in 48 hpf embryos untreated or treated with β-APN at 3 hpf or 23 hpf (n = 30-32 embryos per condition). (H) Confocal images of Tg(fli1:egfp)y1 zebrafish embryos at 48 hpf, untreated or treated with β-APN at 3 hpf or 23 hpf. Bar: 100 μm. See also supplemental Figure 5 and supplemental Videos 1-3.
LOXL2 is required for proper formation of intersegmental vessels in zebrafish. (A) Semiquantitative RT-PCR of loxl2a and actin mRNA from zebrafish embryos was performed at different developmental stages (20-72 hpf). (B) Whole-mount in situ hybridization of loxl2a in zebrafish embryos at 24 and 48 hpf using a sense probe as a control. Bar: 50 μm. (C) LOXL2 and actin were immunodetected in protein extracts of 24 and 48 hpf embryos. Proteins were sequentially extracted in an NP40/Deoxycholate-soluble fraction (S) and in an SDS-soluble fraction (IS). (D) Zebrafish embryos (48 hpf) injected with mismatch (ms-MO) or loxl2a (loxl2a-MO1) morpholinos were sorted according to the presence (+) or the absence (−) of ISV blood circulation. SDS-soluble proteins were subjected to immunoblotting for actin and LOXL2 detection. (E) Confocal images of Tg(fli1:egfp)y1 zebrafish embryos at 24 and 48 hpf, injected with either mismatch (ms-MO) or loxl2a morpholinos (loxl2a-MO1). Bar: 100 μm. (F) Brightfield images of 48 hpf embryos untreated (control) or treated with β-APN at 3 hpf and 23 hpf. Bar: 250 μm. (G) Quantification of the number of perfused ISV in 48 hpf embryos untreated or treated with β-APN at 3 hpf or 23 hpf (n = 30-32 embryos per condition). (H) Confocal images of Tg(fli1:egfp)y1 zebrafish embryos at 48 hpf, untreated or treated with β-APN at 3 hpf or 23 hpf. Bar: 100 μm. See also supplemental Figure 5 and supplemental Videos 1-3.
We performed knockdown experiments using 2 distinct morpholino oligonucleotides targeting loxl2a. Injection of 4 ng of loxl2a morpholino 1 (loxl2a-MO1) suppressed ISV blood circulation in 65% of embryos (supplemental Videos 1-2), which appeared otherwise unaffected (supplemental Figure 5A). Similar circulation defects were observed with loxl2a-MO2, whereas embryos injected with up to 16 ng of mismatch morpholino (ms-MO) were not affected. Lack of ISV circulation is not because of developmental delay of the cardiovascular system as attested by the correct formation and perfusion of the dorsal aorta (DA) and cardinal vein (CV; supplemental Video 2) and by normal heart development and heartbeat (data not shown). Loxl2a-MO1 decreased LOXL2 expression at 24 hpf (supplemental Figure 5B) and the absence of ISV circulation was correlated with a strong decrease in LOXL2 protein expression at 48 hpf (Figure 4D). These results also demonstrated that the 240 kDa protein corresponds to LOXL2a (Figure 4D). Coinjection of the mRNA coding for human LOXL2 with loxl2a-MO1 rescued the phenotype as it restaured normal circulation at 48 hpf (supplemental Video 3), resulting in only 10.8% non circulating embryos. EC sprout from the DA at 20 hpf, reach the dorsal roof and fuse to form the dorsal longitudinal anastomotic vessels (DLAV) at 36 hpf; by 48 hpf, they have established a perfused lumen.28 ISV of Tg(fli1:egfp)y1 embryos injected with ms-MO displayed a normal pattern of development, whereas some sprouts had not emerged from the DA in loxl2a-MO1–injected zebrafish at 24 hpf (Figure 4E top panel). By 48 hpf, some ISV had not reached the dorsal roof, while others had lost connection to the DA (supplemental Figure 5C). They were unable to form a continuous DLAV (Figure 4E bottom panel; supplemental Figure 5C). LOXL2 depletion however did not result in any guidance defect. In addition, no hemorrhage was detected using O-dianisidine staining (supplemental Figure 5A). Finally, the role of LOXL2 in blood vessel formation was further supported by defects of branchial arch vessels (supplemental Figure 5D).
To analyze the involvement of lysyl oxidase catalytic activity in ISV formation, embryos were treated with β-APN either at an early stage (3 hpf) or at initiation of ISV formation (23 hpf). β-APN treatment of 3 hpf embryos resulted in striking notochord distortion (Figure 4F), a defect involving LOX, LOXL1, and LOXL5b,27,29 and altered vascular patterning with distortion of the DA and irregular distribution of ISV (Figure 4H). Even though ISV have all migrated to the dorsal roof and formed the DLAV, embryos displayed very variable number of perfused ISV at 48 hpf (Figure 4G). These vascular defects might thus be secondary to notochord distortion and somite disorganization. Embryos were then treated with β-APN at 23 hpf, when notochord development is almost completed. At this time point, β-APN affected notochord only in the caudal section confirming inhibition of lysyl oxidase activity (Figure 4 F). Similar results were obtained when β-APN was added at 20 hpf, that is, before sprouting of tip cells (data not shown). This data show that β-APN did not affect ISV formation nor perfusion (Figure 4G-H), suggesting that lysyl oxidase catalytic activity was not essential to ISV formation.
LOXL2 regulates capillary formation in vitro
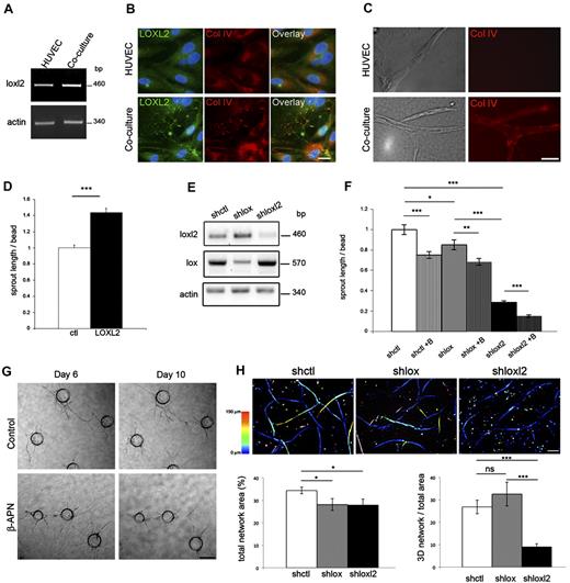
To gain insight into the role of LOXL2 in capillary formation, we investigated in vitro endothelial tubulogenesis. When embedded in 3D fibrin gel in the presence of bFGF and VEGF, HUVECs migrate inside the gel but are unable to engage a tubulogenic program. When cocultured with fibroblasts, they generate vessel-like structures with a patent lumen (supplemental Figure 6).22 The expression of endothelial loxl2 mRNA was increased 1.3-fold by coculture (Figure 5A) and both LOXL2 and collagen IV deposition were induced in the endothelial ECM (Figure 5B). Collagen IV assembly was also induced in the basement membrane during tubulogenesis in 3D fibrin gels (Figure 5C and supplemental Figure 6C) and colocalized with LOXL2 (supplemental Figure 6D).
LOXL2 increases tubulogenesis in 3D fibrin gel. (A-C) Culture of HUVECs in absence (HUVEC) or presence (Coculture) of fibroblasts. HUVECs were seeded in 6 well plates and fibroblasts in culture inserts above HUVECs (A-B). Cells were maintained in complete medium for 2 days (A) or 4 days (B). (A) Expression of loxl2 mRNA was measured by semiquantitative RT-PCR. Actin was used as control. A representative gel of 3 independent experiments is shown. (B) Distribution of LOXL2 and collagen IV was analyzed by immunofluorescence. Nuclei were stained with DAPI. Bar: 20 μm. (C) Single HUVEC suspension was embedded in fibrin gels and maintained in the presence (coculture) or absence (HUVEC) of fibroblasts on top of the gel. Immunofluorescence staining of collagen IV was performed. Bar: 50 μm. (D, F) HUVEC-coated Cytodex beads were embedded in fibrin gels and maintained in the presence of fibroblasts. Images were acquired at day 6 for sprout length measurement. For each experiment (n = 3), mean total length of sprouts per bead was normalized to the mean of control cells. Graph represents the mean of normalized values ± SEM. *P < .05, **P < .005, and ***P < .001. (D) HUVECs were infected with a control (ctl) or a loxl2 coding lentivirus (LOXL2). (E-F) HUVEC were infected with lentiviruses coding for either control (shctl), or lox (shlox) or loxl2 (shloxl2) shRNA. (E) Semiquantitative RT-PCR of lox, loxl2, and actin. (F) HUVEC were treated (+B) or not with β-APN. (G) Cocultures were treated with β-APN from day 6 to day 10 to follow sprout evolution. Bar: 200 μm. (H) Single cell suspensions of HUVEC infected with lentiviruses coding for either control (shctl), or lox (shlox), or loxl2 (shloxl2) shRNA were embedded in fibrin gel at 100 × 103 cells per well under low cross-linking conditions. Cells were maintained in the presence of fibroblasts on top of the gel and stained with CMTMR CellTracker. Epifluorescence z-stacks (150 μm thick and 10 μm step) were acquired and treated with ImageJ Version 1.43. Projections are represented with a 0-150 μm color-code for depth in the z dimension. Bars: 100 μm (H). Graphs represent measurements from one experiment (duplicate wells and 4 fields per well). SEM *P < .05 and ***P < .001. See also supplemental Figure 6 and supplemental Videos 4-5.
LOXL2 increases tubulogenesis in 3D fibrin gel. (A-C) Culture of HUVECs in absence (HUVEC) or presence (Coculture) of fibroblasts. HUVECs were seeded in 6 well plates and fibroblasts in culture inserts above HUVECs (A-B). Cells were maintained in complete medium for 2 days (A) or 4 days (B). (A) Expression of loxl2 mRNA was measured by semiquantitative RT-PCR. Actin was used as control. A representative gel of 3 independent experiments is shown. (B) Distribution of LOXL2 and collagen IV was analyzed by immunofluorescence. Nuclei were stained with DAPI. Bar: 20 μm. (C) Single HUVEC suspension was embedded in fibrin gels and maintained in the presence (coculture) or absence (HUVEC) of fibroblasts on top of the gel. Immunofluorescence staining of collagen IV was performed. Bar: 50 μm. (D, F) HUVEC-coated Cytodex beads were embedded in fibrin gels and maintained in the presence of fibroblasts. Images were acquired at day 6 for sprout length measurement. For each experiment (n = 3), mean total length of sprouts per bead was normalized to the mean of control cells. Graph represents the mean of normalized values ± SEM. *P < .05, **P < .005, and ***P < .001. (D) HUVECs were infected with a control (ctl) or a loxl2 coding lentivirus (LOXL2). (E-F) HUVEC were infected with lentiviruses coding for either control (shctl), or lox (shlox) or loxl2 (shloxl2) shRNA. (E) Semiquantitative RT-PCR of lox, loxl2, and actin. (F) HUVEC were treated (+B) or not with β-APN. (G) Cocultures were treated with β-APN from day 6 to day 10 to follow sprout evolution. Bar: 200 μm. (H) Single cell suspensions of HUVEC infected with lentiviruses coding for either control (shctl), or lox (shlox), or loxl2 (shloxl2) shRNA were embedded in fibrin gel at 100 × 103 cells per well under low cross-linking conditions. Cells were maintained in the presence of fibroblasts on top of the gel and stained with CMTMR CellTracker. Epifluorescence z-stacks (150 μm thick and 10 μm step) were acquired and treated with ImageJ Version 1.43. Projections are represented with a 0-150 μm color-code for depth in the z dimension. Bars: 100 μm (H). Graphs represent measurements from one experiment (duplicate wells and 4 fields per well). SEM *P < .05 and ***P < .001. See also supplemental Figure 6 and supplemental Videos 4-5.
LOXL2 overexpression increased capillary formation (Figure 5D). The involvement of LOXL2 was further demonstrated using shRNA-mediated depletion in HUVECs (Figure 5E). Knocking down LOX expression slightly affected tube formation, whereas LOXL2 knockdown dramatically decreased tubulogenesis (Figure 5F and supplemental Figure 6E). We then tested the involvement of LOX and LOXL2 catalytic activity using β-APN with cells depleted for LOXL2 and LOX, respectively. Whereas 48% of the tubes generated in the presence of LOX were affected, β-APN only inhibited 16% of LOXL2-mediated tube formation (Figure 5F). Time-lapse microscopy demonstrated that β-APN did not block cell migration but rather resulted in the formation of unstable capillaries, with transient lumen formation (supplemental Videos 3-4). Furthermore, adding β-APN after capillary were formed triggered their regression within 4 days of treatment, thus demonstrating that lysyl oxidase enzyme activity is required for maintaining the capillary structure (Figure 5G). We then set up a system in which single EC suspension was seeded both inside the fibrin gel and on the bottom of the culture dish. When maintained with fibroblasts, HUVECs established a 3D network inside the gel and a 2D network under the gel. As shown above (Figure 5F and supplemental Figure 6E) using Cytodex beads, silencing LOXL2 inhibited the 3D tubular organization inside the gel, whereas it only slightly decreased the total network density (Figure 5H). Altogether, these data demonstrated that LOXL2 knockdown induced a dramatic decrease of endothelial tube formation in 3D, while inhibiting catalytic activity only slightly affected capillary formation.
LOXL2 modulates EC migration and proliferation
Considering that LOXL2 regulates angiogenesis in vivo and capillary formation in vitro, we investigated the processes that could mediate this effect: cell migration and proliferation, and ECM assembly. Slightly reduced migration was observed when endogenous LOXL2 expression was knocked down compared with ECs transfected with control siRNA (−24.2%; Figure 6A). Transient overexpression of LOXL2 increased EC motility to 156.7% (Figure 6B). β-APN partially inhibited migration induced by LOXL2 overexpression (42%), suggesting that LOXL2 regulates cell-ECM interactions both independently of and through its catalytic activity. As cell migration depends in vivo on ECM stiffness and on interactions with the microenvironment that are absent from 2D cell culture, migration was further assayed in a 3D setting. In the absence of fibroblasts, HUVECs seeded on Cytodex beads migrate in the fibrin gel without 3D tubulogenesis (Figure 6C left panel). HUVECs infected with a lentivirus encoding human loxl2 for sustained overexpression displayed increased 3D migration (Figure 6C). Cell proliferation in LOX- and LOXL2-depleted EC was assayed in the presence of FBS (Figure 6D). EC proliferation was decreased to the same extent in both cases. These results suggested that even though LOXL2 modulation of migration and proliferation could alter tube formation, additional mechanisms might mediate the regulation of capillary formation by this enzyme in zebrafish embryos and fibrin gels (Figures 4E and 5F, respectively).
LOXL2 is involved in endothelial migration and proliferation. (A-B) HUVEC motility on fibronectin in serum-free medium containing 10 ng/mL VEGF and 10 ng/mL bFGF was measured by time-lapse microscopy. Images were acquired every 5 minutes over the next 12 hours for cell tracking. For each experiment (A: n = 4; B: n = 3), velocity was normalized to the mean of control cell velocity. Graph represents the mean of normalized values ± SEM. (A) HUVECs were transfected with either control (sictl) or loxl2 (siloxl2) siRNA. (B) HUVEC were transfected with a plasmid either empty (ctl) or coding for LOXL2 and incubated in the presence or absence of β-APN. (C) HUVEC migration in 3D fibrin gel was assessed using cells infected with control (ctl) or LOXL2 coding lentivirus. HUVEC-coated Cytodex beads were embedded in a fibrin gel and maintained in complete medium supplemented with 10 ng/mL bFGF. Brightfield images were acquired (left panel) for migration measurement (right panel). Mean distance per bead was normalized to the mean of controls. Bar: 200 μm. (D) FBS-induced proliferation of HUVECs infected with lentiviruses coding for either control (shctl) or lox (shlox) or loxl2 (shloxl2) shRNA. Graph represents the mean of normalized values ± SD. ***P < .001.
LOXL2 is involved in endothelial migration and proliferation. (A-B) HUVEC motility on fibronectin in serum-free medium containing 10 ng/mL VEGF and 10 ng/mL bFGF was measured by time-lapse microscopy. Images were acquired every 5 minutes over the next 12 hours for cell tracking. For each experiment (A: n = 4; B: n = 3), velocity was normalized to the mean of control cell velocity. Graph represents the mean of normalized values ± SEM. (A) HUVECs were transfected with either control (sictl) or loxl2 (siloxl2) siRNA. (B) HUVEC were transfected with a plasmid either empty (ctl) or coding for LOXL2 and incubated in the presence or absence of β-APN. (C) HUVEC migration in 3D fibrin gel was assessed using cells infected with control (ctl) or LOXL2 coding lentivirus. HUVEC-coated Cytodex beads were embedded in a fibrin gel and maintained in complete medium supplemented with 10 ng/mL bFGF. Brightfield images were acquired (left panel) for migration measurement (right panel). Mean distance per bead was normalized to the mean of controls. Bar: 200 μm. (D) FBS-induced proliferation of HUVECs infected with lentiviruses coding for either control (shctl) or lox (shlox) or loxl2 (shloxl2) shRNA. Graph represents the mean of normalized values ± SD. ***P < .001.
LOXL2 is involved in collagen IV network assembly
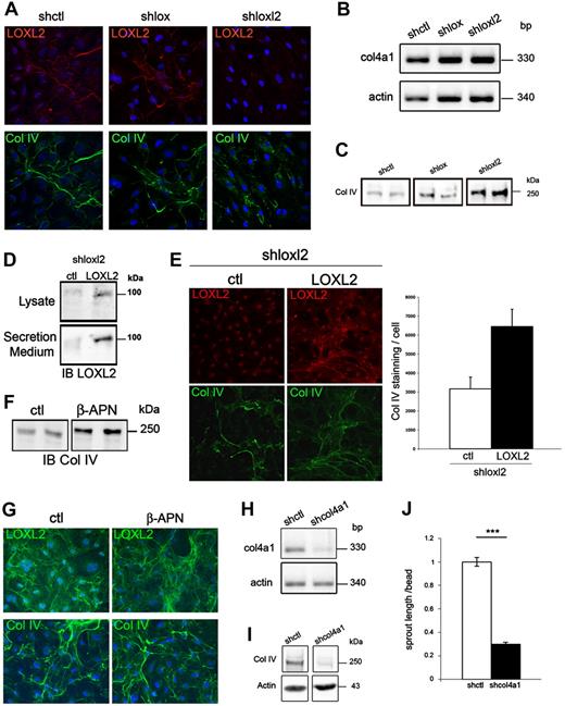
Considering that lysyl oxidases are primary candidates for modulating microenvironment rigidity,30 the role of LOXL2 in endothelial ECM assembly was investigated. Strikingly, collagen IV network assembly was strongly decreased when LOXL2 expression was knocked down, whereas LOX depletion had no effect (Figure 7A). The involvement of LOXL2 in collagen IV assembly was further supported by: (−1) absence of modification of col4a1 mRNA expression (Figure 7B); (−2) increased amount of soluble collagen IV in the secretion medium (Figure 7C). Together, these data suggested that collagen IV was secreted but not incorporated in the ECM. LOXL2 was then reexpressed in shRNA silenced HUVECs (Figure 7D). Rescuing LOXL2 expression increased collagen IV network assembly in hypoxic ECM (Figure 7E), confirming LOXL2 involvement in this process. To determine whether collagen IV was cross-linked, confluent HUVECs were treated with β-APN in hypoxia for 5 days. Inhibiting lysyl oxidase activity increased the amount of collagen IV solubilized from the ECM (Figure 7F), but did not alter collagen IV network assembly (Figure 7G). To further investigate the role of collagen IV assembly in tubulogenesis, col4a1 was down-regulated using shRNA (Figure 7H-I). Loss of col4a1 inhibited tubulogenesis to a similar extent as LOXL2 depletion (Figure 7J). These data suggest that LOXL2 is involved in collagen IV assembly in the vascular basement membrane which in turn could mediate the modulation of capillary formation.
LOXL2 is functionally involved in the hypoxia-induced network assembly of collagen IV. (A-C) HUVECs transfected with control (shctl), lox (shlox), or loxl2 (shloxl2) shRNA were cultured in hypoxia. (A) Immunofluorescence detection of LOXL2 and collagen IV (Col IV) was performed. Nuclei were stained with DAPI (blue). (B) Semiquantitative RT-PCR of col4a1 and actin from HUVEC transfected with control, lox or loxl2 shRNA. (C) Overnight media were collected and subjected to immunoblotting for collagen IV (Col IV). (D-E) Loxl2-depleted HUVEC (shloxl2) were infected with control (ctl) or LOXL2 coding lentivirus (LOXL2). (D) Cell lysates and secretion media were subjected to immunoblotting for LOXL2 detection (IB LOXL2). (E) Immunofluorescence of LOXL2 and collagen IV (Col IV) in the ECM of EC incubated in hypoxia. Collagen IV assembly was analyzed by confocal microscopy (left panel) and quantified using ImageJ (right panel). (F-G) HUVEC were cultured in hypoxia in absence (ctl) or presence of β-APN for 5 days. (F) Duplicate ECM extracts were subjected to immunoblotting of collagen IV. (G) Immunofluorescence detection of LOXL2 and collagen IV (Col IV). (H-J) HUVECs transfected with control (shctl) or col4a1 (shcol4a1) shRNA. (H) Semiquantitative RT-PCR of loxl2, col4a1, and actin. (I) Collagen IV (Col IV) expression in HUVECs was detected by immunoblot in total lysate (cell and extracellular matrix). (J) HUVECs were coated on Cytodex beads, embedded in fibrin gels and maintained in the presence of fibroblasts. Images were acquired at day 6 for sprout length measurement. For each experiment (n = 3), total length of sprouts per bead was normalized to the mean of control cells. Graph represents the mean of normalized values ± SEM. ***P < .001.
LOXL2 is functionally involved in the hypoxia-induced network assembly of collagen IV. (A-C) HUVECs transfected with control (shctl), lox (shlox), or loxl2 (shloxl2) shRNA were cultured in hypoxia. (A) Immunofluorescence detection of LOXL2 and collagen IV (Col IV) was performed. Nuclei were stained with DAPI (blue). (B) Semiquantitative RT-PCR of col4a1 and actin from HUVEC transfected with control, lox or loxl2 shRNA. (C) Overnight media were collected and subjected to immunoblotting for collagen IV (Col IV). (D-E) Loxl2-depleted HUVEC (shloxl2) were infected with control (ctl) or LOXL2 coding lentivirus (LOXL2). (D) Cell lysates and secretion media were subjected to immunoblotting for LOXL2 detection (IB LOXL2). (E) Immunofluorescence of LOXL2 and collagen IV (Col IV) in the ECM of EC incubated in hypoxia. Collagen IV assembly was analyzed by confocal microscopy (left panel) and quantified using ImageJ (right panel). (F-G) HUVEC were cultured in hypoxia in absence (ctl) or presence of β-APN for 5 days. (F) Duplicate ECM extracts were subjected to immunoblotting of collagen IV. (G) Immunofluorescence detection of LOXL2 and collagen IV (Col IV). (H-J) HUVECs transfected with control (shctl) or col4a1 (shcol4a1) shRNA. (H) Semiquantitative RT-PCR of loxl2, col4a1, and actin. (I) Collagen IV (Col IV) expression in HUVECs was detected by immunoblot in total lysate (cell and extracellular matrix). (J) HUVECs were coated on Cytodex beads, embedded in fibrin gels and maintained in the presence of fibroblasts. Images were acquired at day 6 for sprout length measurement. For each experiment (n = 3), total length of sprouts per bead was normalized to the mean of control cells. Graph represents the mean of normalized values ± SEM. ***P < .001.
Discussion
ECM remodeling plays a major role in the development of a functional vascular system.5,31 Whereas ECM degradation has been the subject of many studies, the mechanisms of ECM assembly and their impact on the early steps of capillary formation, before perivascular cell recruitment, remain elusive. Here we report the first demonstration of the regulation of angiogenesis by LOXL2, a secreted protein involved in remodeling the extracellular microenvironment. LOXL2 is expressed in angiogenic EC and accumulates in the vascular basement membrane of developing vessels. This expression pattern is associated with the functional involvement of LOXL2 in capillary formation mediated primarily by collagen IV network assembly and by EC proliferation and migration.
We and others had already reported that loxl2 is up-regulated in ECs after short-term exposure to low O2 concentrations.24,32 This effect is mediated by HIF1α in EC as in tubular epithelial cells.12,25 In this study, we show that the sustained induction of loxl2 mRNA results in the accumulation of the protein in the endothelial ECM during long-term exposure to hypoxia, as this is the case for tip cells invading avascular territories. Indeed, the up-regulation of loxl2 mRNA in tip cells was recently reported during vascularization of the retina.18 A former study analyzing the whole proteome of HUVECs in hypoxia failed to detect LOXL2, even though its mRNA was highly up-regulated.32 Whereas analysis of whole cell lysate is limited by the low amount of secreted proteins compared with abundant cytoplasmic proteins, a subproteomic approach, as we performed here for ECM-associated proteins, is a more powerful tool. The induction of angiogenesis regulators such as VEGF, thrombospondin-1 and angiopoietin-like 4, occurs with similar kinetics as LOXL2 in mouse postischemic revascularization,17,20,26 suggesting that this enzyme is part of the EC angiogenic response. Indeed, we show that activation of capillary formation in vitro increases LOXL2 expression and deposition in the ECM. These data also demonstrated that additional angiogenic factors regulate LOXL2 expression.
Our study provides the first evidence for the expression of LOXL2 in the vascular wall of neovessels, where it is colocalized with collagen IV. LOXL2 expression had already been reported in other cells that deposit basement membrane.12,33,34 LOXL2 could thus be the member of the lysyl oxidase family more specifically targeted to basement membranes and dedicated to cross-linking the nonfibrillar collagen IV. Lysyl oxidase-mediated crosslinks are located in the 7S domain of collagen IV, but the lysyl oxidase responsible is not identified yet.35 The 7S domain contains the potential cross-linking site Gly-Thr-Hyl-Gly-Glu-Arg, which differs from that of the fibrillar collagens that are LOX substrates (Gly-X-Hyl-Gly-His-Arg). This sequence could thus specify collagen IV as a substrate for LOXL2 rather than LOX. More importantly, we demonstrate that LOXL2 expression is functionally required for proper assembly of collagen IV in the basement membrane. In contrast, knocking-down LOX does not affect collagen IV assembly. Indeed, several lines of evidence support that LOXL2, rather than LOX, is responsible for collagen IV assembly and cross-linking: (−1) Unlike LOXL2, LOX is not colocalized with collagen IV in hypoxic HUVECs (data not shown); (−2) the complementary distribution of LOX and LOXL2 in cells that generate the interstitial ECM or that deposit basement membrane, respectively, was reported in the epidermis and placenta33,34 ; (−3) collagen IV up-regulates LOXL2 expression and exerts opposite effects on LOX33 ; (−4) there is no modification of collagen IV deposition nor of basement membrane organization in LOX knockout mice, whereas fibrillar collagen organization is altered36 ; in contrast, LOXL2 knockdown does not affect deposition of collagen I.10 We found that inhibiting LOXL2 cross-linking activity did not affect collagen IV assembly. Assembly could thus be mediated by LOXL2 N-terminal domain that consists in 4 SRCR domains absent in LOX. An interesting hypothesis is thus that interaction of LOXL2 with collagen IV would first mediate its homotetramerization and the formation of the basement membrane network, and would then allow cross-linking and stabilization of this network.
Knocking down LOXL2 expression decreased capillary formation both in vivo and in a 3D tubulogenesis model in vitro. In zebrafish embryos, LOXL2 knockdown impaired formation of ISV and of branchial arch vessels. Sprout guidance was not affected, as EC migrated along the intersomitic septae without vascular patterning defect, but EC protrusive activity was impaired. Proliferation of ECs, including tip cells, is required during ISV formation and in vitro tubulogenesis.37 Whereas LOXL2 depletion dramatically affects tubulogenesis, it decreases cell proliferation to the same level as LOX depletion, suggesting that LOXL2 regulates capillary formation through additional mechanisms. EC migration is inhibited by LOXL2 depletion in vitro and could also participate to tubulogenesis down-regulation. Several studies described the regulation of cell migration by lysyl oxidases,12,38 and LOXL2 was recently proposed to act as a regulator of tumor cell migration.39 The mechanisms involved however remain unresolved. LOX-mediated migration is correlated with Src and FAK phosphorylation because of hydrogen peroxyde generation38 or of oxidation of cell surface receptors.40
Multiple levels of cell-ECM interactions are potentially involved in capillary formation. Here, we demonstrate that col4a1 depletion inhibits tubulogenesis to a similar extent as loxl2 depletion. Down-regulating collagen IV network in the ECM, and subsequently both the integrin-mediated and the mechanotransductive signaling might constitute an important mediator of decreased capillary formation.15 Collagen IV is not required for proper organization of the basement membrane, but it is essential for its structural integrity.41 Whereas the overall development of large vessels is not affected in mice invalidated for col4a1/2, reduced capillary density and irregular protrusion of capillaries were described.41 In a similar manner, LOXL2a depletion in zebrafish affects ISV formation but does not alter aorta development and perfusion. It is thus tempting to propose that LOXL2 regulates productive capillary sprouting through network assembly of collagen IV. Collagen IV network assembly could provide the structural features and stiffness required for the tunnel formation involved in capillary morphogenesis.42-45 Quite remarkably, we found that it is indeed the 3D organization of endothelial cells inside the gel that is affected by loss of LOXL2 expression, whereas tubulogenesis is not affected when cells are seeded on the rigid culture dish and only covered by the gel.
The molecular mechanisms of action of LOXL2 remain to be characterized. Nevertheless, we report that cell migration and tubulogenesis, both in vivo and in vitro, were more affected by LOXL2 loss of expression than by its pharmacologic inhibition by β-APN. Similarly, collagen IV assembly in the ECM was dramatically reduced by loss of LOXL2 expression, but was not inhibited by β-APN, eventhough LOXL2 is the main source of β-APN–sensitive lysyl oxidase activity. Altogether, these data suggest that LOXL2 regulated these processes through mechanisms that are partially independent of lysyl oxidase activity. In agreement with these observations, an antibody directed against the SRCR domains of LOXL2 and blocking its enzyme activity could inhibit tumor growth more efficiently than β-APN.10 This antibody is however not as efficient as β-APN for inhibiting the catalytic activity in vitro.7 These data suggest that blocking LOXL2 interactions with the microenvironment outperforms catalytic inhibition alone.
Altogether, our study provides the first evidence for the regulation of angiogenesis by LOXL2, suggesting the following model. The induction of LOXL2 expression by angiogenic stimulators like hypoxia participates to cell proliferation and migration and initiates the proper deposition of collagen IV in the basement membrane by tip cells. The resulting vascular microenvironment is required for optimal formation of patent capillaries.
The online version of this article contains a data supplement.
The publication costs of this article were defrayed in part by page charge payment. Therefore, and solely to indicate this fact, this article is hereby marked “advertisement” in accordance with 18 USC section 1734.
Acknowledgments
The authors are grateful to Sylvie Ricard-Blum for helpful discussion along the development of this study. They thank Laure Bernard (PRECI, IFR 128 Biosciences Gerland, Lyon) and Sophie Vriz and Christine Rampon (CIRB, CNRS UMR 7241, Collège de France, Paris) for zebrafish facilities. Confocal and time-lapse microscopy was performed at both the PLATIM core facility (IFR 128 Biosciences-Gerland, Lyon) and the Ibisa ImaChem facility (ENS-Collège de France, Paris).
M.B., C.P.-T., and N.B. were supported by grants from the Société Française d'Hypertension Artérielle (SFHTA), the Ministère de l'Enseignement Supérieur et de la Recherche (MESR), and the Fondation pour la Recherche Médicale (FRM), respectively. This work was supported in part by ANR-06-JCJC-0160 and by La Ligue Nationale contre le Cancer.
Authorship
Contribution: M.B. and C.P.T. designed and performed research and analyzed data; J.H., M.M., N.B., L.N., A.B., J.T., E.G., and E.E. performed experiments; M.C., R.J.C., and F.R. provided expertise and contributed to the design and analysis of the study; and L.M., C.M., and S.G. supervised the study and wrote the paper.
Conflict-of-interest disclosure: The authors declare no competing financial interests.
The current affiliation for J.H. is Université de Rouen, Laboratoire “Polymères, Biopolymères, Surfaces,” FRE CNRS 3101, Plate-forme protéomique de l'IFRMP 23, Mont-Saint-Aignan, France. The current affiliation for L.N. is Departamento de Histologia e Embriologia, Instituto de Ciências Biomédicas, Universidade Federal do Rio de Janeiro, Cidade Universitária-Ilha do Fundão, Rio de Janeiro, Brazil.
Correspondence: Laurent Muller, College de France, Center for Interdisciplinary Research in Biology (CIRB), 11 place Marcelin Berthelot, Paris, F-75005, France; e-mail: laurent.muller@college-de-france.fr.
References
Author notes
M.B. and C.P.-T. contributed equally to this article.
J.H. and M.M. contributed equally to this article.







This feature is available to Subscribers Only
Sign In or Create an Account Close Modal