Abstract
Mutations in ATM (ataxia-telangiectasia mutated) cause ataxia-telangiectasia (AT), a disease characterized by neurodegeneration, sterility, immunodeficiency, and T-cell leukemia. Defective ATM-mediated DNA damage responses underlie many aspects of the AT syndrome, but the basis for the immune deficiency has not been defined. ATM associates with DNA double-strand breaks (DSBs), and some evidence suggests that ATM may regulate V(D)J recombination. However, it remains unclear how ATM loss compromises lymphocyte development in vivo. Here, we show that T-cell receptor β (TCRβ)–dependent proliferation and production of TCRβlow CD4+CD8+ (DP) thymocytes occurred normally in Atm−/− mice. In striking contrast, the postmitotic maturation of TCRβlow DP precursors into TCRβint DP cells and TCRβhi mature thymocytes was profoundly impaired. Furthermore, Atm−/− thymocytes expressed abnormally low amounts of TCRα mRNA and protein. These defects were not attributable to the induction of a BCL-2–sensitive apoptotic pathway. Rather, they were associated with frequent biallelic loss of distal Va gene segments in DP thymocytes, revealing that ATM maintains Tcra locus integrity as it undergoes V(D)J recombination. Collectively, our data demonstrate that ATM loss increases the frequency of aberrant Tcra deletion events, which compromise DP thymocyte maturation and likely promote the generation of oncogenic TCR translocations.
Introduction
Ataxia-telangiectasia (AT) is an autosomal recessive disease with a pleiotropic phenotype that includes cerebellar degeneration, immunodeficiency, sterility, radiosensitivity, and an elevated incidence of lymphoid malignancies.1 AT is caused by mutations in ATM, a gene belonging to the phosphatidylinositol 3-kinase–related family of serine-threonine kinases that function in DNA damage surveillance and repair.2 The radiosensitivity and increased cancer susceptibility of patients with AT and Atm−/− mice are thought to reflect loss of these ATM-dependent DNA damage responses,2 whereas defective DNA repair by homologous recombination likely underlies the sterility of patients with AT.3–5 However, the cause of AT-related immune deficiency has not been defined. Patients with AT are variably lymphopenic and display a range of cellular and humoral immunologic abnormalities,6 leading to recurrent and sometimes fatal sinopulmonary infections. In particular, patients with AT exhibit low output of mature TCRhi CD4 and CD8 single-positive (SP) thymocytes, and their peripheral T-cell pool often exhibits oligoclonal T-cell receptor (TCR) Vβ expansions and abnormally low naive/memory T-cell ratios.7 Like patients with AT, Atm-deficient mice also have decreased numbers of mature thymocytes and peripheral T cells, suggesting defective intrathymic T-cell development.8–11
Given ATM's prominent role in regulating DNA damage responses, much interest has focused on the possibility that ATM has critical functions in V(D)J recombination, the somatic rearrangement process by which developing T and B lymphocytes generate a diverse repertoire of antigen receptor variable (V) genes. Tcrb and Tcra recombination occur sequentially during the successive CD4/CD8 double-negative (DN) and CD4/CD8 double-positive (DP) stages of T-cell development, respectively. Signaling through TCRβ-containing pre-TCR complexes is required to generate a large pool of DP thymoctyes from DN precursors. Tcra rearrangement begins in postmitotic DP thymocytes.12 However, the Tcra locus can undergo successive rounds of secondary recombination to maximize the opportunity for DPs to produce a TCRαβ heterodimer that can induce positive selection in response to self major histocompatibility complex proteins.13–15 Thus, failure to make successful (in-frame) Tcrb rearrangements arrests T-cell development at the DN stage, whereas failure to produce an appropriate (selectable) Tcra rearrangement arrests development at the DP stage. Atm−/− mice express T-cell receptors and exhibit only partial deficits in the size of their immature DP and mature SP thymocyte pools,8–11 indicating that ATM is not essential for recombination of Tcrb or Tcra loci.
V(D)J recombination is initiated by the lymphocyte-specific RAG-1/2 endonuclease, which generates DNA double strand breaks (DSBs) in between recombination signal sequences and adjacent antigen receptor variable (V), diversity (D), or joining (J) gene segments.16 The resulting coding ends (CEs) and signal ends (SEs) are repaired by the nonhomologous end-joining (NHEJ) complex to make coding joints (CJs) and signal joints (SJs), respectively. Defective NHEJ causes abnormal accumulation of CEs17 and induction of p53-dependent apoptosis in thymocytes.18 In NHEJ-p53 double-mutant mice, defective DSB repair during IgH recombination causes frequent deletion of telomeric VH gene segments, facilitating generation of oncogenic translocations with cMyc and initiating IgH/cMyc amplification through repeated cycles of bridge-breakage-fusion.19–21 Thus, defective NHEJ of RAG-induced DSBs can promote lymphoid leukemogenesis.
Interestingly, ATM localizes to V(D)J recombination-induced DSBs,22 suggesting that it may monitor recombination intermediates, thus limiting the oncogenic consequences of aberrant V(D)J recombination. Furthermore, 2 ATM substrates, H2AX and NBS1, also localize to V(D)J-induced DSBs, and inactivating mutations in these proteins cause a phenotype reminiscent of ATM deficiency.23–25 Although NHEJ of recombining Tcr loci does not appear to be profoundly defective in ATM-deficient thymocytes, several observations suggest that ATM-deficient T-cell precursors recombine Tcr loci with poor fidelity. T-cell leukemias arising in patients with AT and Atm−/− mice frequently harbor chromosomal translocations involving Tcr and Ig genes.1,26 In addition, peripheral blood lymphocytes from patients with AT display frequent abnormal trans-rearrangements of TCR loci,27 a defect also seen in NHEJ-deficient T-cell precursors.28
Finally, a recent study showed that Atm−/− T- and B-cell precursors display a 50% reduction in normal CJs and a high frequency of abnormal “hybrid” joins between SEs and CEs when rearrangement occurs by inversion, but not deletion.29 During deletional recombination, CJs are made on chromosomes, whereas SJs are joined on extrachromasomal circles that are subsequently lost from the cells. In contrast, inversional recombination requires that both the CJs and SJs be made on the same chromosome. Thus, ATM might be particularly important in stabilizing DSB repair complexes during the more demanding process of inversional V(D)J recombination. However, because most Tcrb and Tcra rearrangements occur by deletional recombination,30 it is not clear whether defects in ATM-induced DSB stabilization can explain the impaired T-cell development observed in ATM-deficient patients and mice.
Here, we address 2 key questions regarding ATM function. Does the T-cell deficiency in Atm−/− mice result from inefficient V(D)J recombination at Tcr loci? Alternatively, does loss of ATM-induced DNA damage checkpoints impair proliferation and/or survival of developing thymocytes? We show that Tcrb recombination was not obviously impaired in Atm−/− thymocytes, enabling the production of a normal-sized pool of TCRβlow DP thymocytes in response to pre-TCR signals. In striking contrast, the postmitotic generation of Atm−/− TCRβint DP thymocytes and their TCRβhi SP progeny was profoundly impaired; neither defect was rescued by BCL-2 overexpression. Although we did not observe Tcra CE accumulation, the hallmark of defective NHEJ, Atm−/− thymocytes expressed dramatically reduced levels of TCRα mRNA and protein. Moreover, cytogenetic analyses revealed frequent biallelic loss of a large chromosomal region encoding the most telomeric Va gene segments. Thus, our findings reveal that ATM loss compromises the fidelity of Tcra locus recombination in DP thymocytes, decreasing the pool of TCRβint DP precursors available for positive selection into the mature CD4 or CD8 lineages.
Materials and methods
Mice
129/SvEv-Atmtm1Awb heterozygous mice8 (Jackson Laboratory, Bar Harbor, ME) were bred in our specific pathogen facility (Hospital for Sick Children, Toronto, ON, Canada) to generate Atm+/+, Atm+/−, and Atm−/− progeny. Atm genotypes were determined by polymerase chain reaction (PCR) amplification of tail DNA, using the following primers: Atm-wt antisense, 5′-TCCGAATTTGCAGGAGTTG-3′; Atm-wt sense, 5′-GCTGCCATACTTGATCCATG-3′; neomycin antisense, 5′-AGGTGAGATGACAGGAGATC-3′; neomycin sense, 5′-CTTGGGTGGAGAGGCTATTC-3′. To generate Atm−/−;Bcl2 Tg+ mice, Bcl2 Tg+ mice obtained from Dr Korsmeyer (Sentman et al31 ) were bred to 129/SvEv-Atmtm1Awb heterozygous mice. Atm+/−;Bcl2 Tg+ mice were backcrossed to 129/SvEv-Atmtm1Awb heterozygous mice to generate the genotypes of interest. The presence of the lckpr-BCL2 transgene was determined by genomic DNA PCR amplification for 30 cycles using the following primers: GH (human growth hormone) sense, 5′-GTAGCCATTGCAGCTAGGTG-3′, and BCL2 Tg antisense, 5′-CTTTGTGGAACTGTACGGCCCCAGCATGCG-3′, at a final concentration of 1 μM each. BCL2 transgene expression was confirmed by intracellular staining with anti–hBCL-2-PE (6C8; BD Biosciences, San Jose, CA). Three- to 4-week-old Atm−/− mice and Atm+/+ littermates or age-matched controls were used in all experiments, unless otherwise indicated. All animal experiments followed protocols approved by the Hospital for Sick Children Animal Care Committee (Toronto, ON, Canada).
Antibodies and flow cytometry
Antibodies used in this study were anti-CD8α (YTS-169.4), -CD4 (RM4-5), -TCRβ (H57-597), -TCRα (H28-710), -CD5 (53-7.3), -CD69 (H1.2F3), rat IgG2a, IgG2b, and Armenian hamster IgG. Antibody-fluorochrome conjugates and avidin second-stage reagents were purchased from BD Biosciences, eBiosciences (San Diego, CA), or produced in our laboratory using standard techniques and used at predetermined saturating concentrations. Sorting of DP cells was performed on a DakoCytomation MoFlow. Data acquired on FACS Calibur or DakoCytomation cytometers was imported into either CellQuest (Becton Dickinson, Franklin Lakes, NJ) or FlowJo (Tree Star, Ashland, OR) software for analysis. Dead cells were excluded from analysis based on low forward scatter and high propidium iodide staining.
Intracellular staining
The levels of intracellular TCRβ were assessed by flow cytometry using anti–TCRβ-APC (H57-597) or control biotinylated hamster IgG isotype followed by SAv-APC. Thymocytes were surface-stained with anti–CD4-PE and anti–CD8-FITC, fixed, permeabilized, and stained intracellularly using the BD Cytofix/Cytoperm Kit (BD Biosciences) as per the manufacturer's instructions.
Western blotting/immunoprecipitation
TCRα protein was detected with hamster anti–mouse TCRα constant chain (clone H28-710) in postnuclear extracts prepared as previously described32 except dithiothreitol was omitted to preserve integrity of the TCRαβ heterodimer. Densitometry was performed using the FluorChem imaging system and software (Alpha Innotech, San Leandro, CA) and standardized with an anti–β-actin (clone AC-15) loading control. Immunoprecipitation was performed using CNBr sepharose (Amersham Biosciences, Piscataway, NJ) coupled to anti-TCRβ (H57-597) or isotype IgG control antibodies according to the manufacturer's protocol. Immunoprecipitates were Western blotted and examined with purified anti-TCRα antibody. Primary antibodies were detected with protein A (Amersham Biosciences) or anti–mouse IgG (Jackson ImmunoResearch Laboratories, West Grove, PA) coupled to horseradish peroxidase followed by enhanced chemiluminescence per manufacturer's instructions (Amersham Biosciences).
In vitro maturation of DP thymocytes
Three million Atm−/− or littermate Atm+/+ thymocytes were cultured in 6-well plates precoated with 7.5 μg/mL purified anti-TCRβ (H57-597) or hamster IgG isotype control (Caltag, San Francisco, CA), as previously described.33
BrdU assays
Four- to 8-week-old Atm−/− or Atm−/−;Bcl2 Tg+ mice and age-matched controls received 2 intraperitoneal injections of 5-bromo-2′deoxyuridine (BrdU; 1 mg each, 4 hours apart) at day 0. Thymocytes were isolated 1 to 5 days after injection and stained as described in “Antibodies and flow cytometry.” BrdU detection was performed using the BrdU Flow Kit per the manufacturer's instructions (BD Biosciences).
Results
Atm−/− DP thymocytes express abnormally low levels of surface TCR
To investigate possible functions of ATM in T-cell development, we examined the steady state phenotype and number of thymocytes in Atm−/− mice compared with Atm+/− and Atm+/+ littermates from 5 to 60 days of age. Consistent with prior reports, we observed a 40% to 60% decrease in thymic cellularity of Atm−/− mice.3,8 In particular, the frequencies and absolute numbers of mature CD4+ and CD8+ thymocyte populations were severely decreased in Atm−/− mice relative to littermate controls (Figure 1A,C). Because production of mature SP thymocytes requires expression of TCRαβ in DP precursors, we examined surface TCRβ expression on Atm−/− DP thymocytes (Figure 1B-C). As expected, most Atm+/+ DP thymocytes expressed intermediate levels of TCRβ. However, as previously noted,10,11 most Atm−/− DP thymocytes were TCRβlow (Figure 1B-C). The ratio of TCRβlow to TCRβint DP thymocytes in wild-type mice was approximately 1:2, compared with 4:1 in Atm−/− mice, reflecting a reduction in both the percentage and absolute number of TCRβint DP thymocytes (Figure 1C). However, the small pool of SP thymocytes in Atm−/− mice displayed normal TCRβ surface expression, suggesting a stage-specific defect in TCRαβ production.
ATM deficiency leads to a severe deficit in TCRβint and TCRβhi thymocytes and diminished responses to TCR engagement in vitro. (A) Frequency of SP thymocytes in Atm−/−, Atm+/−, and Atm+/+ mice. Flow cytometric analysis of T-cell development was performed in 3- to 4-week-old mice segregating the ATM mutant allele. Thymocytes were stained with anti–CD4–phycoerithryn (PE), anti–CD8–fluorescein isothyocyanate (FITC), and anti–TCRβ-biotin, revealed with streptavidin-allophycocyanin (SAv-APC). Representative CD4 versus CD8 staining profiles of each genotype are shown, together with the quadrant gates used to identify DN, DP, and SP thymocytes. (B) TCRβ expression on thymocyte subsets from Atm−/− and Atm+/+ mice. TCRβ levels (solid) are compared with staining of isotype-matched control antibodies (dashed). (C) Percentages and absolute numbers of thymocyte subsets in Atm−/− mice and littermates. The bar graphs depict percentages (i) and absolute numbers (ii) of DN, DP (TCRβlow, TCRβint, and TCRβhi) and CD4 or CD8 SP thymocytes in Atm−/− mice (□) and littermates (▪). The numbers above each bar represent the mean. The graphs display the mean ± SD for 9 Atm+/+ and 12 Atm−/− mice. Percentages and absolute numbers of CD8+ SP cells were determined by gating on TCRβhi CD8+ SP cells to eliminate immature single-positive cells. All differences were statistically significant (P < .001 by Student t test) except for the DN frequency, DN, and TCRβlow DP absolute number comparisons. (D) CD4 versus CD8 expression on thymocytes from 3-week-old Atm+/+ or Atm−/− mice was assessed after overnight culture in the presence of plate-bound anti-TCRβ antibody. Fluorescence signals were gated to display CD69 or CD5 staining on CD4+CD8+ DP thymocytes. Expression of the early activation markers CD69 and CD5 by DP thymocytes from Atm−/− mice and littermate controls was evaluated by flow cytometry after overnight culture in the presence (shaded) or absence (open) of stimulation with anti-TCRβ.
ATM deficiency leads to a severe deficit in TCRβint and TCRβhi thymocytes and diminished responses to TCR engagement in vitro. (A) Frequency of SP thymocytes in Atm−/−, Atm+/−, and Atm+/+ mice. Flow cytometric analysis of T-cell development was performed in 3- to 4-week-old mice segregating the ATM mutant allele. Thymocytes were stained with anti–CD4–phycoerithryn (PE), anti–CD8–fluorescein isothyocyanate (FITC), and anti–TCRβ-biotin, revealed with streptavidin-allophycocyanin (SAv-APC). Representative CD4 versus CD8 staining profiles of each genotype are shown, together with the quadrant gates used to identify DN, DP, and SP thymocytes. (B) TCRβ expression on thymocyte subsets from Atm−/− and Atm+/+ mice. TCRβ levels (solid) are compared with staining of isotype-matched control antibodies (dashed). (C) Percentages and absolute numbers of thymocyte subsets in Atm−/− mice and littermates. The bar graphs depict percentages (i) and absolute numbers (ii) of DN, DP (TCRβlow, TCRβint, and TCRβhi) and CD4 or CD8 SP thymocytes in Atm−/− mice (□) and littermates (▪). The numbers above each bar represent the mean. The graphs display the mean ± SD for 9 Atm+/+ and 12 Atm−/− mice. Percentages and absolute numbers of CD8+ SP cells were determined by gating on TCRβhi CD8+ SP cells to eliminate immature single-positive cells. All differences were statistically significant (P < .001 by Student t test) except for the DN frequency, DN, and TCRβlow DP absolute number comparisons. (D) CD4 versus CD8 expression on thymocytes from 3-week-old Atm+/+ or Atm−/− mice was assessed after overnight culture in the presence of plate-bound anti-TCRβ antibody. Fluorescence signals were gated to display CD69 or CD5 staining on CD4+CD8+ DP thymocytes. Expression of the early activation markers CD69 and CD5 by DP thymocytes from Atm−/− mice and littermate controls was evaluated by flow cytometry after overnight culture in the presence (shaded) or absence (open) of stimulation with anti-TCRβ.
We next examined the capacity of Atm−/− DP thymocytes to respond to TCR engagement in vitro. Plate-bound anti-TCRβ antibody was used to engage the TCR in short-term DP thymocyte cultures. As previously reported,34 within 24 hours most wild-type DP thymocytes responded to TCR signaling by down-regulating CD4 and CD8 coreceptors and up-regulating CD5 and CD69 (Figure 1D). In contrast, less than 30% of the Atm−/− DP thymocytes responded in a similar manner, suggesting that few express sufficient surface TCRαβ to initiate positive selection.
ATM loss compromises postmitotic generation of TCRβint DP and TCRβhi SP thymocytes
The most striking consequence of ATM loss on T-cell development is the reduction in TCRβint DP thymocytes and their TCRβhi progeny (Figure 1). TCRβint DP thymocytes are postmitotic, harbor in-frame TCRβ rearrangements, and are actively recombining their Tcra loci.13 These cells are generated from precursors that cycle extensively during the DN3 to DP transition.35 We reasoned that the reduction in Atm−/− TCRβint DP thymocytes could reflect a defect in pre–TCR-induced clonal expansion of DN precursors or reduced survival of postmitotic DP thymocytes. To distinguish between these alternatives, we monitored the initial generation and subsequent maturation of Atm−/− DP thymocytes 1 to 5 days after BrdU pulse labeling in vivo. As expected from previous reports,36 most labeled wild-type cells were TCRβlow DP precursors 1 day after BrdU injection, and their numbers decreased dramatically over the next 5 days, as they either died or matured into SP thymocytes (Figure 2A-B). Similar proportions of the DN and DP subsets were labeled in Atm−/− and Atm+/+ controls on day 1, demonstrating that ATM loss did not affect thymocyte proliferation or the initial generation of TCRβlow DP thymocytes (Figure 2A-B).
Impaired production of TCRβint and TCRβhi thymocytes in Atm−/− mice. (A) BrdU labeling of total thymocytes from Atm−/− mice and age-matched Atm+/+ controls at indicated time points after BrdU injection (histograms, left). Middle panels depict CD4 versus CD8 thymocyte profiles of Atm−/− and Atm+/+ mice gated on BrdU+ cells at days 1, 3, and 5 after injection. TCRβ profiles (right) are shown for Atm+/+ (dotted) and Atm−/− (solid) thymocytes gated on BrdU+ DP and total thymocytes. (B) Proportions of BrdU+ DN and DP thymocyte populations in Atm−/− mice after pulse labeling. The graphs represent the mean percentage (±SD) of BrdU+ cells within the DN (left) and DP (right) thymocyte subsets from Atm−/− mice compared with age-matched controls. Results are representative of 2 to 3 experiments per time point, with analysis of 2 to 3 animals of each genotype per experiment.
Impaired production of TCRβint and TCRβhi thymocytes in Atm−/− mice. (A) BrdU labeling of total thymocytes from Atm−/− mice and age-matched Atm+/+ controls at indicated time points after BrdU injection (histograms, left). Middle panels depict CD4 versus CD8 thymocyte profiles of Atm−/− and Atm+/+ mice gated on BrdU+ cells at days 1, 3, and 5 after injection. TCRβ profiles (right) are shown for Atm+/+ (dotted) and Atm−/− (solid) thymocytes gated on BrdU+ DP and total thymocytes. (B) Proportions of BrdU+ DN and DP thymocyte populations in Atm−/− mice after pulse labeling. The graphs represent the mean percentage (±SD) of BrdU+ cells within the DN (left) and DP (right) thymocyte subsets from Atm−/− mice compared with age-matched controls. Results are representative of 2 to 3 experiments per time point, with analysis of 2 to 3 animals of each genotype per experiment.
Most labeled wild-type DP thymocytes became TCRβint by day 3. In striking contrast, the postmitotic generation of TCRβint DP thymocytes was highly inefficient in Atm−/− mice. The conversion of Atm−/− TCRβint DP into TCRβhi SP cells was also less efficient than in Atm+/+ controls (most evident at day 5 after labeling). Therefore, normal numbers of Atm−/− TCRβlow DP thymocytes were produced, but their postmitotic conversion into TCRα-expressing TCRβint DP and mature TCRβhi SP thymocytes was seriously impaired. This loss most likely reflects a survival defect, because we observed a statistically significant 2-fold increase in the numbers of cells expressing active caspase-3 in the cortex of Atm−/− thymi where DP cells reside, but no genotype-dependent variation in the medulla (Figure S1, available on the Blood website; see the Supplemental Materials link at the top of the online article). Rapid clearance of apoptotic thymocytes by resident macrophages37 likely prevented further accumulation of caspase-3–positive cells in Atm−/− thymic lobes. Collectively, these observations reveal that ATM deficiency does not impair pre–TCR-dependent proliferation during the DN to DP transition. Rather, ATM loss impairs survival during the postmitotic conversion of TCRβlow DP into TCRβint DP thymocytes.
ATM regulates postmitotic DP thymocyte survival by a BCL-2–independent pathway
Members of the BCL-2 family regulate thymocyte survival, and RORγ-dependent expression of BCL-XL supports DP thymocyte survival during secondary Tcra recombination.38 Therefore, we next asked whether the postmitotic survival defect of TCRβint DP thymocytes could be rescued by expression of a human Bcl2 transgene driven by the Lck proximal promoter. Intracellular BCL-2 staining confirmed transgene expression in all thymocyte subsets of Atm−/−;Bcl2 Tg+ mice (data not shown). The Bcl2 transgene reduced the numbers of caspase-3+ apoptotic cells in both Atm+/+ and Atm−/− thymi (data not shown) and slightly increased the absolute numbers of most thymocyte subsets in Atm−/− mice (Figure S2). However, the numbers of TCRβint DP and TCRβhi SP thymocytes in Atm−/−;Bcl2 Tg+ mice remained significantly lower than those in either Tg+ or Tg−Atm+/+ mice (Figure S2). BrdU pulse-chase experiments showed that BCL-2 overexpression in Atm−/− mice failed to rescue postmitotic production of TCRβint DP thymocytes to wild-type levels (Figure 3). On the basis of these experiments we concluded that ATM loss does not compromise generation of TCRβint DP thymocytes by activating a BCL-2–sensitive apoptotic pathway.
BCL-2 overexpression fails to rescue the generation of TCRβint thymocytes in ATM-deficient mice. BrdU labeling of total thymocytes from Atm−/− and Atm+/+ mice segregating the Bcl2 transgene at indicated time points after BrdU injection (histograms, left). CD4 versus CD8 thymocyte profiles (left) gated on BrdU+ cells are displayed at 1 or 3 days after injection in Atm−/− and Atm+/+ mice segregating the Bcl2 transgene. TCRβ profiles (right) gated on BrdU+ cells are shown for DP thymocytes from Atm−/− (solid) and Atm+/+ (dotted) mice segregating the Bcl2 transgene, 3 days after BrdU injection. Results are representative of 2 experiments per time point, with 2 to 3 animals of each genotype.
BCL-2 overexpression fails to rescue the generation of TCRβint thymocytes in ATM-deficient mice. BrdU labeling of total thymocytes from Atm−/− and Atm+/+ mice segregating the Bcl2 transgene at indicated time points after BrdU injection (histograms, left). CD4 versus CD8 thymocyte profiles (left) gated on BrdU+ cells are displayed at 1 or 3 days after injection in Atm−/− and Atm+/+ mice segregating the Bcl2 transgene. TCRβ profiles (right) gated on BrdU+ cells are shown for DP thymocytes from Atm−/− (solid) and Atm+/+ (dotted) mice segregating the Bcl2 transgene, 3 days after BrdU injection. Results are representative of 2 experiments per time point, with 2 to 3 animals of each genotype.
Atm−/− thymocytes express a diverse Tcrb repertoire
To determine the basis for the decrease in the TCRβint DP thymocyte population, we examined intracellular TCRβ (TCRβic) protein expression. TCRβic protein levels were equivalent in Atm−/− and Atm+/+ DP thymocytes (Figure 4A), suggesting that defects in TCRβ rearrangement or expression did not account for the reduction in the TCRβint DP population. However, we reasoned that inefficient V(D)J recombination might limit TCRβ chain diversity. Therefore, we carried out complementarity-determining region 3 (CDR3) length analysis to examine the junctional diversity of TCRβ transcripts in Atm−/− thymocytes. The CDR3 region is created by V(D)J coding end modifications and greatly contributes to TCRβ clonal diversity. Thymocyte cDNA samples from Atm−/− mice and controls were PCR-amplified with primers specific for 1 of 2 widely used Vb gene segments (Vb1 or Vb8), together with an antisense Cb primer. As expected, we obtained a Gaussian distribution of discrete 3-bp (base pair) spaced CDR3 lengths representing in-frame transcripts in wild-type thymocytes (Figure 4B). The CDR3 region length distribution of Atm−/− thymocytes was comparable to Atm+/− and Atm+/+ controls. However, a dominant Vb1 CDR3 length was detected in one 3-week-old Atm−/− animal (Figure 4B, arrow), possibly an early manifestation of the pre–T-cell lymphoblastic leukemia/lymphoma characteristic of murine ATM deficiency.8,39
Atm−/− thymocytes express Tcrb transcripts of unrestricted diversity. (A) Normal levels of TCRβic in ATM-deficient CD4+CD8+ DP thymocytes. (B) Diverse CDR3 length of selectable (Vb1, Vb8) or nonselectable (Vb17) Tcrb transcripts in individual Atm−/−, Atm+/−, and Atm+/+ thymi. For Vb1 the arrow indicates a dominant clonal rearrangement in one Atm−/− animal, probably a preleukemic clonal expansion. (C) Schematic representation of the Vba and Vbb haplotypes (the former contains a deletion of approximately half of the Vb gene segments and a functional Vb17 gene, whereas the latter contains the Vb17 pseudogene, ψ17).40 For Vb17, the arrow indicates a rearrangement that falls out of the normal CDR3 length distribution.
Atm−/− thymocytes express Tcrb transcripts of unrestricted diversity. (A) Normal levels of TCRβic in ATM-deficient CD4+CD8+ DP thymocytes. (B) Diverse CDR3 length of selectable (Vb1, Vb8) or nonselectable (Vb17) Tcrb transcripts in individual Atm−/−, Atm+/−, and Atm+/+ thymi. For Vb1 the arrow indicates a dominant clonal rearrangement in one Atm−/− animal, probably a preleukemic clonal expansion. (C) Schematic representation of the Vba and Vbb haplotypes (the former contains a deletion of approximately half of the Vb gene segments and a functional Vb17 gene, whereas the latter contains the Vb17 pseudogene, ψ17).40 For Vb17, the arrow indicates a rearrangement that falls out of the normal CDR3 length distribution.
To exclude the possibility that robust pre–TCR-induced clonal expansion obscured a subtle defect in V(D)J recombination, we examined transcripts from the Vb17 pseudogene which cannot produce a functional TCRβ chain in mice carrying the Vb haplotype (Figure 4B-C).40 Even in the absence of selection for in-frame transcripts, Vβ17 transcripts displayed CDR3 lengths that were similarly diverse in Atm−/− and control thymocytes (Figure 4B). Finally, we used a panel of Vβ-specific monoclonal antibodies to examine the diversity of TCRβ proteins expressed on the surface of TCRβhi ATM-deficient thymocytes. We found that Atm−/− and control mature thymocytes exhibited similar frequencies of TCR-Vβ3, 5, 6, 7, 8, 9, 10, 11, 12, and 13 (data not shown). Therefore, Atm−/− and wild-type thymocytes express an equally diverse TCRβ repertoire, suggesting that ATM loss does not limit Vb gene segment use or junctional diversity during Tcrb recombination.
Reduced TCRα expression in Atm−/− thymocytes
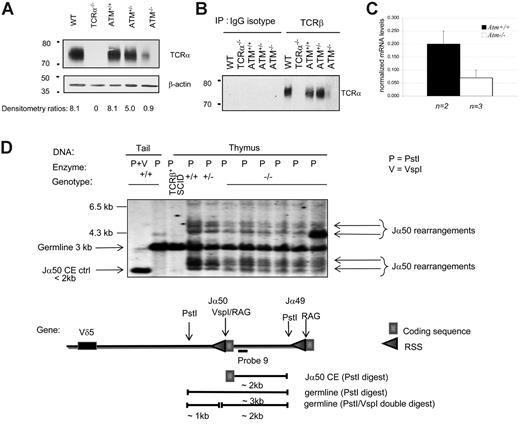
TCRα expression is limiting for the assembly of TCRαβ complexes in DP thymocytes,41 and we observed normal intracellular TCRβ expression in DP thymocytes (Figure 4A). Therefore, we examined TCRαβ heterodimer expression in mutant versus wild-type thymocytes. Western blot analysis revealed an 8-fold reduction in the amount of TCRαβ heterodimer in Atm−/− thymocytes (Figure 5A). Immunoprecipitation experiments also revealed extremely low levels of TCRαβ heterodimers in Atm−/− thymocytes compared with littermate controls (Figure 5B). Quantification of TCRα transcripts in Atm−/− versus Atm+/+ thymocytes identified a 3- to 7-fold reduction in abundance (Figure 5C), confirming that decreased TCRα protein levels reflected reduced amounts of steady-state transcripts.
Analysis of TCRα expression and Ja50 recombination in ATM-deficient thymocytes. (A) Western blot analysis using anti-TCRα performed on thymocyte postnuclear extracts from mice segregating the Atm mutation, wild-type C57BL/6, and Tcra−/− controls. Reprobing with anti–β-actin verified equal loading. The numbers below each lane represent densitometric quantification of the relative amount of TCRα compared with the loading control. (B) Total thymocyte postnuclear extracts from the indicated mouse strains were immunoprecipitated with anti-TCRβ (H57-597) or hamster IgG isotype control antibodies and resolved by sodium dodecyl sulfate–polyacrylamide gel electrophoresis (SDS-PAGE) under nonreducing conditions. Western blot analysis was performed with anti-TCRα. (C) Quantitative reverse transcriptase (RT)–PCR of TCRαC transcripts in thymocytes from Atm+/+ (▪) and Atm−/− (□) mice. The graph depicts the mean ± SD measurements for 2 individual Atm+/+ and 3 individual Atm−/− mice. (D) Ja50 rearrangements but not unrepaired CEs can be detected in Atm−/− thymocytes. In one 12-week-old Atm−/− animal, we observed expansion of a clone that had already undergone Tcra rearrangement (last lane). A restriction map of the 5′ end of the Tcra locus indicates the expected sizes of the products generated by digestion at the relevant restriction enzyme sites.
Analysis of TCRα expression and Ja50 recombination in ATM-deficient thymocytes. (A) Western blot analysis using anti-TCRα performed on thymocyte postnuclear extracts from mice segregating the Atm mutation, wild-type C57BL/6, and Tcra−/− controls. Reprobing with anti–β-actin verified equal loading. The numbers below each lane represent densitometric quantification of the relative amount of TCRα compared with the loading control. (B) Total thymocyte postnuclear extracts from the indicated mouse strains were immunoprecipitated with anti-TCRβ (H57-597) or hamster IgG isotype control antibodies and resolved by sodium dodecyl sulfate–polyacrylamide gel electrophoresis (SDS-PAGE) under nonreducing conditions. Western blot analysis was performed with anti-TCRα. (C) Quantitative reverse transcriptase (RT)–PCR of TCRαC transcripts in thymocytes from Atm+/+ (▪) and Atm−/− (□) mice. The graph depicts the mean ± SD measurements for 2 individual Atm+/+ and 3 individual Atm−/− mice. (D) Ja50 rearrangements but not unrepaired CEs can be detected in Atm−/− thymocytes. In one 12-week-old Atm−/− animal, we observed expansion of a clone that had already undergone Tcra rearrangement (last lane). A restriction map of the 5′ end of the Tcra locus indicates the expected sizes of the products generated by digestion at the relevant restriction enzyme sites.
To determine whether impaired Tcra recombination could account for decreased Tcra expression in Atm−/− thymocytes, we analyzed Tcra recombination intermediates and end products by Southern blotting. We first used a strategy that detects rearrangements and abnormally persisting CEs at Ja50 and Ja49, the most 5′ Va-proximal segments of the Ja cluster. These segments are preferentially involved in the initiation of Tcra rearrangement,42 and defective NHEJ causes abnormal CE persistence in this proximal region.43 In contrast to Tcrb-transgenic Prkdcscid/scid thymocytes,43 we observed similar levels of Ja50 rearrangements in Atm−/− and wild-type thymocytes (Figure 5D). Furthermore, we did not detect accumulation of Ja50 CEs in Atm−/− thymocytes. Using a different Southern blot strategy to examine Ja50 and Ja49 SE intermediates and SJ recombination products, we found that SEs were precisely rejoined into SJs in Atm−/− and control thymocytes (Figure S3). In addition, the abundance of Ja50 and Ja49 SEs or SJs was similar in the 2 Atm genotypes (Figure S3). These strategies have previously revealed profound impairment of proximal Ja rearrangement and accumulation of proximal Ja CEs43 in NHEJ-deficient mice. We did not find similar defects in the initiation or processing of proximal Ja recombination intermediates in Atm−/− thymocytes. Therefore, if ATM loss impairs NHEJ during Tcra recombination, it was not detected by these approaches.
Analysis of secondary Tcra recombination in Atm−/− thymocytes
We next examined whether secondary Tcra recombination is impaired in Atm−/− thymocytes by a Southern blot strategy predicated on the observation that secondary Tcra rearrangements cause deletion of 5′ Ja segments proximal to the Va cluster.13,14 Using probes specific for proximal 5′, “middle,” and distal 3′ regions of the Ja cluster, we found equivalent deletion of the proximal and middle Ja chromosomal regions in Atm-deficient and wild-type thymocytes, consistent with a similar extent of secondary Tcra recombination (Figure 6A). To further assess Ja usage, we sequenced 30 independent Va3-Ca transcripts isolated from Atm−/− and littermate control thymi. These sequences also revealed similar distributions of proximal, middle, and distal Ja segments in Atm−/− and wild-type Vα3-Cα transcripts (Figure 6B). Thus, we saw no bias in Ja usage that would reflect impaired secondary Tcra recombination in the absence of ATM.
Analysis of secondary Tcra locus recombination in Atm−/− thymocytes. (A) Quantitation of Ja rearrangements by Southern blot. The Ja probes were 5′ (Jα19330.11), middle (Jα42417.4), and 3′ (Jα4.1). Ja hybridization to purified splenic B-cell DNA was used as a denominator to calculate the loss of Ja signals from thymocytes, shown below each lane. The schematic (not to scale; using the experimental strategy of Petrie et al14 ) represents the Tcra locus; arrows indicate relevant restriction sites, and the size of the genomic fragments to which each Ja probe hybridizes. A second experiment was performed with a similar outcome. (B) Tcra repertoire analysis in Atm−/− mice reveals unbiased Ja region usage. Thymic cDNA from two 3-week-old Atm−/− mice and 2 Atm+/+ littermates was amplified with a Va3-specific primer and a Ca antisense primer. The PCR products were cloned and sequenced. The stacked histograms represent the percentages of Tcra mRNAs using Ja segments found in the 20-kb (kilobase) intervals that span the proximal (5′), middle, and distal (3′) regions of the Ja locus in Atm−/− thymocytes and controls. The results represent 15 independent Atm−/− and 15 Atm+/+ thymus cDNA clones.
Analysis of secondary Tcra locus recombination in Atm−/− thymocytes. (A) Quantitation of Ja rearrangements by Southern blot. The Ja probes were 5′ (Jα19330.11), middle (Jα42417.4), and 3′ (Jα4.1). Ja hybridization to purified splenic B-cell DNA was used as a denominator to calculate the loss of Ja signals from thymocytes, shown below each lane. The schematic (not to scale; using the experimental strategy of Petrie et al14 ) represents the Tcra locus; arrows indicate relevant restriction sites, and the size of the genomic fragments to which each Ja probe hybridizes. A second experiment was performed with a similar outcome. (B) Tcra repertoire analysis in Atm−/− mice reveals unbiased Ja region usage. Thymic cDNA from two 3-week-old Atm−/− mice and 2 Atm+/+ littermates was amplified with a Va3-specific primer and a Ca antisense primer. The PCR products were cloned and sequenced. The stacked histograms represent the percentages of Tcra mRNAs using Ja segments found in the 20-kb (kilobase) intervals that span the proximal (5′), middle, and distal (3′) regions of the Ja locus in Atm−/− thymocytes and controls. The results represent 15 independent Atm−/− and 15 Atm+/+ thymus cDNA clones.
Biallelic deletions of distal Va gene segments in Atm−/− thymocytes
Although we observed similar levels of proximal, middle, and distal Ja rearrangements in Atm−/− thymocytes, our strategy could not distinguish between normal rearrangements involving Va gene segments and aberrant rearrangements involving other chromosomal regions. A hallmark of the T-cell leukemias characteristic of both human and murine ATM deficiency is recurrent abnormalities involving the Tcra locus on chromosome 14,26,44 often resulting in loss of Tcra locus material.26 These considerations prompted us to investigate Tcra locus integrity using molecular cytogenetics. Because DP thymocytes undergoing Tcra rearrangement are postmitotic cells, we performed interphase fluorescent in situ hybridization (iFISH) experiments to assess the integrity of the Tcra locus in primary total and purified DP thymocytes isolated from 4-week-old Atm−/− and Atm+/+ mice. The murine TcraC region is separated from the most 5′ distal end of TcraV gene cluster on chromosome 14 by about 1.3 megabases.30 In addition, deletional Tcra recombination progresses from proximal to distal Va segments. Therefore, we selected BAC probes containing the TcraC locus and 6 of the most distal TcraV regions, to ensure maximal sensitivity in detecting abnormalities.
iFISH signals from TcraC and TcraV probes were analyzed in unfractionated and in sorted DP thymocyte samples isolated from Atm+/+ and Atm−/− mice (Figure 7; Tables S1, S2; Figure S4). The signal distributions in thymocytes from individual mice are shown in Figure 7, and the pooled signal distributions from mutant compared with wild-type thymocytes are shown in Table 1, Table S1, and Table S2. A standard chi-square test of the iFISH signal distributions revealed significant differences in the distribution of TcraC and TcraV signals between Atm genotypes (Tables S1, S2), so we carried out additional comparisons of genotype-specific differences in Tcra locus signals.
Biallelic TcraV deletions in ATM-deficient thymocytes. iFISH was performed with TcraC (MBAC77) and TcraV (MBAC01, Genebank accession AF259071) BAC probes. MBAC01 contains 6 Va segments located at the extreme 5′ end of the locus. Bar graphs depict the percentage of cells (vertical axis) with 0, 2, or more than 2 TcraC (C) or TcraV (V) signals per cell. For each sample 100 to 200 nuclei were imaged and scored.
Biallelic TcraV deletions in ATM-deficient thymocytes. iFISH was performed with TcraC (MBAC77) and TcraV (MBAC01, Genebank accession AF259071) BAC probes. MBAC01 contains 6 Va segments located at the extreme 5′ end of the locus. Bar graphs depict the percentage of cells (vertical axis) with 0, 2, or more than 2 TcraC (C) or TcraV (V) signals per cell. For each sample 100 to 200 nuclei were imaged and scored.
Statistical analysis of cytogenetics data
| Distribution . | Atm+/+ (%) . | Atm−/− (%) . | P . |
|---|---|---|---|
| C = 2 | 343 (69) | 105 (45) | < .001 |
| C ≠ 2 | 153 (31) | 130 (55) | |
| C ≤ 2 | 455 (92) | 159 (68) | < .001 |
| C > 2 | 41 (8) | 76 (32) | |
| V = 0 | 13 (3) | 68 (29) | < .001 |
| V ≠ 0 | 483 (97) | 167 (71) | |
| V = 2 | 302 (61) | 71 (30) | < .001 |
| V ≠ 2 | 194 (39) | 164 (70) | |
| V ≤ 2 | 458 (92) | 215 (92) | .8 |
| V > 2 | 38 (8) | 20 (8) | NS |
| Distribution . | Atm+/+ (%) . | Atm−/− (%) . | P . |
|---|---|---|---|
| C = 2 | 343 (69) | 105 (45) | < .001 |
| C ≠ 2 | 153 (31) | 130 (55) | |
| C ≤ 2 | 455 (92) | 159 (68) | < .001 |
| C > 2 | 41 (8) | 76 (32) | |
| V = 0 | 13 (3) | 68 (29) | < .001 |
| V ≠ 0 | 483 (97) | 167 (71) | |
| V = 2 | 302 (61) | 71 (30) | < .001 |
| V ≠ 2 | 194 (39) | 164 (70) | |
| V ≤ 2 | 458 (92) | 215 (92) | .8 |
| V > 2 | 38 (8) | 20 (8) | NS |
Contingency tables (2 × 2) containing the absolute numbers (and percentages) of Atm+/+ and Atm−/− total thymocytes scored in each category. Thymocyte cell counts were pooled together by genotype for each category, and the probability (P) that the observed differences were statistically significant was determined by a standard chi-square test. The C = 0 category was omitted because thymocytes lacking both TcraC signals were not found in either Atm+/+ or Atm−/− thymi. Note that the V ≤ 2 versus V > 2 comparison revealed no statistically significant differences between the 2 genotypes.
NS indicates not significant.
One major difference was that compared with wild-type cells, fewer mutant thymocytes had 2 TcraC signals per cell (Figure 7A; P < .001; Table 1) and a greater number had more than 2 TcraC signals per cell (Figure 7B; P < .001; Table 1). We noted a second striking difference in the distribution of TcraV signals between wild-type and mutant thymocytes (Figure 7C-D). Specifically, mutant cells had frequent biallelic loss of TcraV signals, both in total (Figure 7D; P < .001; Table 1) and DP (P < .001) thymocytes. The iFISH images were acquired in a single plane of view potentially obscuring some signals. This technical limitation should equally affect all samples. However, we observed robust genotype-dependent differences in the numbers of TcraV and TcraC signals. Collectively, these data demonstrate that a significant proportion of Atm−/− thymocytes have abnormalities in the TcraV and TcraC regions. Loss of Tcra locus integrity in Atm−/− thymocytes likely underlies the developmental defect in the generation of TCRαβ+ cells. Moreover, genomic instability at the Tcra locus is likely progressive during the developmental window of Tcra locus recombination resulting in an accumulation of abnormalities that have been reported in Atm−/− leukemic T cells.
Discussion
We have demonstrated that the paucity of mature SP thymocytes in Atm−/− mice reflects impaired TCRα expression and defective maturation of postmitotic DP thymocytes. Surprisingly, we found no impairment of Tcrb recombination or generation of a diverse primary TCRβ repertoire. Furthermore, ATM loss did not compromise proliferation or survival during the DN to DP transition, because BrdU pulse-chase studies showed that normal numbers of TCRβlow DP thymocytes were generated in response to pre-TCR signals. In contrast, the postmitotic generation of TCRβint DP and TCRβhi SP thymocytes was dramatically impaired, and this defect was not rescued by BCL-2 overexpression. However, defective generation of these populations correlated with a high frequency of large biallelic deletions encompassing the distal TcraV region, as well as reduced Tcra mRNA and protein. Thus, our data suggest that, after exiting the cell cycle, many ATM-deficient DP thymocytes undergo aberrant TcraV deletion and die, limiting the pool of TCRβint DP thymocytes available for positive selection. On the basis of these findings, we propose that ATM is vital for maintenance of locus integrity during the extended developmental window of Tcra recombination.
There are several features that could explain why ATM deficiency disrupts Tcra rearrangement without obviously affecting Tcrb recombination. First, the Tcra locus is dispersed over a much larger chromosomal region than the Tcrb locus, and the TcraV region alone covers nearly 1 megabase.30 Such long-range recombination events might be more prone to disruption in the absence of ATM. In support of this notion, ATM deficiency also impairs class-switch recombination,45,46 another event involving rearrangements over long chromosomal distances. Second, the Tcrd locus, which rearranges during the DN stage of development, is contained within the Tcra locus on mouse chromosome 14.30 Moreover, Tcra but not Tcrb gene segments can undergo repeated rounds of secondary recombination on the same chromosome.12,47 Thus, chromosome 14 must remain patent during many rounds of V(D)J recombination at 2 different developmental stages. Finally, signaling through TCRβ-containing pre-TCR complexes triggers robust clonal expansion during the DN to DP transition,35 whereas TCRαβ signaling induces DP thymocytes to mature without proliferating.48 Thus, a reduced efficiency of Tcrb recombination in ATM-deficient DN thymocytes could be masked by proliferative expansion. Notably, 1 study reported that patients with AT exhibit restricted peripheral TCR-VB repertoires and oligoclonal CDR3 regions.7 The distinction between that study and the data reported here likely reflects differences between primary unselected and peripheral TCR-Vb repertoires. Moreover, our ATM-deficient mice were housed in specific pathogen-free conditions, whereas patients with AT have recurrent sinopulmonary infections, which would likely skew an already limited peripheral TCR repertoire.
Despite normal generation of TCRβ-expressing DP precursors, the pool of postmitotic TCRβint DP thymocytes was dramatically reduced in Atm−/− mice. Surprisingly, although this reduction correlated with a striking reduction in Tcra expression, proximal Ja rearrangement and secondary Ja recombination were not obviously impaired in ATM-deficient thymocytes. However, these approaches did not evaluate whether these rearrangements contained normal Va-Ja coding joints. Because our molecular cytogenetic analyses showed frequent biallelic deletion of the entire distal TcraV gene cluster, it is possible that many of the Ja rearrangements detected by Southern blotting were aberrant. Collectively, these observations reveal that ATM plays a critical role in maintaining Tcra locus integrity during recombination.
Our conclusion accords with the observation that ATM localizes to RAG-induced DSBs,22 as well as with the recent suggestion that ATM stabilizes DSB repair complexes during inversional V(D)J recombination.29 This study used immortalized pre–B-cell lines harboring chromosomally integrated artificial V(D)J substrates to demonstrate that ATM deficiency reduces inversional recombination efficiency by 50%. We observed an even greater defect in TCRα production in ATM-deficient thymocytes in vivo, perhaps reflecting a compounded inefficiency of multiple recombination events across this large locus. The large deficit in TCRα expression in vivo could also reflect accelerated death of DP thymocytes harboring aberrant Tcra rearrangements, in addition to inefficient recombination.
Surprisingly, the Bredemeyer et al29 study reported abnormal CE accumulation during rearrangement of the inversion substrate in Atm−/− pre–B-cell lines, whereas we did not observe persistence of Ja50 CEs during deletional recombination in primary ATM-deficient thymocytes. Several possibilities could account for this apparent discrepancy. First, in the cell line model, recombination was temporally synchronized and only one CE could be generated. In contrast, Ja recombination occurs asynchronously in vivo, and many different Ja CEs can be generated across the locus. Indeed, we observed normal frequencies of middle and distal Ja recombination events. Thus, the concentration of particular Ja CEs may be too low in primary ATM-deficient thymocytes to detect by Southern blotting. Moreover, the substrate CEs were short-lived in pre-B cell lines.29 This rapid degradation could make Ja CEs very difficult to detect in asynchronous populations of ATM-deficient thymocytes.
We have previously shown that the abnormal accumulation of V(D)J DSBs in NHEJ-deficient thymocytes activates the p53-mediated DNA damage response pathway.18 Analyses of Atm;p53 double-mutant mice have demonstrated that the p53 and ATM-dependent DNA damage response pathways are not entirely overlapping,49–51 and ATM loss can lead to induction of p53-dependent apoptosis.52 Indeed, spontaneous apoptosis was enhanced in ATM-deficient thymocytes (Figure S2; Elson et al10 ). Therefore, we examined whether an antiapoptotic Bcl2 transgene would rescue the Atm null phenotype. Although BCL-2 overexpression in Atm−/− mice generally enhanced lymphocyte survival and thymic cellularity, it failed to rescue maturation of TCRβint DP thymocytes from TCRβlow precursors. Therefore, impaired maturation of ATM-deficient thymocytes does not reflect activation of a BCL-2–sensitive apoptotic pathway.
In summary, our study provides a molecular and developmental explanation for the T-cell immune deficiency that is characteristic of patients with AT and ATM-deficient mice. In contrast to NHEJ deficiencies which cause profound failure of Tcrb and Tcra recombination,16,43 we showed that ATM loss results in decreased Tcra expression, resulting in a paucity of TCRαβ heterodimer. Nonetheless, this defect is sufficient to profoundly impair maturation and positive selection of Atm−/− DP thymocytes. Our molecular cytogenetic analyses strongly suggest that aberrant Tcra recombination underlies these defects, and we propose that ATM maintains locus integrity as DP thymocytes make multiple attempts to successfully recombine Tcra. However, thymocytes can partially compensate for ATM loss, perhaps at the cost of genomic stability. The high incidence of T-cell leukemias/lymphomas bearing Tcra locus alterations in Atm−/− mice and patients with AT supports the hypothesis that some ATM-deficient thymocytes escape apoptotic pathways that normally eliminate cells harboring DNA damage.
Authorship
Contribution: I.R.M. performed most of the research, analyzed the data, and cowrote the paper; R.A.G. performed some experiments and analyzed the data; L.M.J.N. contributed to the design of the study and supervised the experimental work; A.C. designed and performed the statistical analysis of the cytogenetics data; C.J.G. and J.S.D. designed the study, supervised the experimental work, and cowrote the manuscript.
Conflict-of-interest disclosure: The authors declare no competing financial interests.
Correspondence: Jayne S. Danska, The Hospital for Sick Children Research Institute, 101 College St, Toronto Medical Discovery Tower (TMDT) East Tower, Rm 14-313, Toronto, ON M5G 1L7 Canada; e-mail: jayne.danska@sickkids.ca.
The online version of this article contains a data supplement.
The publication costs of this article were defrayed in part by page charge payment. Therefore, and solely to indicate this fact, this article is hereby marked “advertisement” in accordance with 18 USC section 1734.
We thank Dr S. Zhao for expert flow cytometry, the late Dr S. Korsmeyer for providing the lckpr-BCL2 transgenic mice, and Drs H. Petrie and F. Livak for sharing the Ja plasmids and probes. We thank Drs Vikram Jayanth and Martin Lee from The Centre for Applied Genomics (Hospital for Sick Children Research Institute) for performing the iFISH experiments. We also thank Dr Inoul Lee (University of Washington, Seattle) for BAC clones and I. Grandal and C. Webb for animal care.
This work was supported by grants from the Leukemia and Lymphoma Society (J.S.D. and C.J.G.), Genome Canada (J.S.D. and C.J.G.), and the Ontario Genomics Institute (J.S.D. and C.J.G.). R.A.G. held Canadian Institutes of Health Research (CIHR) and National Cancer Institute of Canada (NCIC) Fellowship awards. I.R.M. was supported by a RESTRACOMP Studentship from the Hospital for Sick Children Research Institute.







This feature is available to Subscribers Only
Sign In or Create an Account Close Modal