Aging is associated with morphologic changes in HSPCs and megakaryocytes.
HSPCs lie proximal to the bone, vasculature, and megakaryocytes in young BM but further from megakaryocytes in old BM.
Visual Abstract
The spatial anatomy of hematopoiesis in the bone marrow (BM) has been extensively studied in mice and other preclinical models, but technical challenges have precluded a commensurate exploration in humans. Institutional pathology archives contain thousands of paraffinized BM core biopsy tissue specimens, providing a rich resource for studying the intact human BM topography in a variety of physiologic states. Thus, we developed an end-to-end pipeline involving multiparameter whole tissue staining, in situ imaging at single-cell resolution, and artificial intelligence–based digital whole slide image analysis and then applied it to a cohort of disease-free samples to survey alterations in the hematopoietic topography associated with aging. Our data indicate heterogeneity in marrow adipose tissue (MAT) content within each age group and an inverse correlation between MAT content and proportions of early myeloid and erythroid precursors, irrespective of age. We identify consistent endosteal and perivascular positioning of hematopoietic stem and progenitor cells (HSPCs) with medullary localization of more differentiated elements and, importantly, uncover new evidence of aging-associated changes in cellular and vascular morphologies, microarchitectural alterations suggestive of foci with increased lymphocytes, and diminution of a potentially active megakaryocytic niche. Overall, our findings suggest that there is topographic remodeling of human hematopoiesis associated with aging. More generally, we demonstrate the potential to deeply unravel the spatial biology of normal and pathologic human BM states using intact archival tissue specimens.
Introduction
Hematopoiesis is the tightly-coordinated process within mammalian bone marrow (BM) that results in the continuous repopulation of the blood’s cellular constituents throughout the lifetime of an organism.1 Numerous studies over many decades have consistently demonstrated the importance of spatially distinct hematopoietic niches, regulatory units composed of hematopoietic stem and progenitor cells (HSPCs), nonhematopoietic cellular elements, and critical structural coconstituents,2,3 which govern HSPC activity and thereby maintain hematopoietic stability. Our current knowledge of the intact marrow topography has largely been informed by sophisticated tissue imaging studies performed using mice and other preclinical models.2,4-16 Based on these studies, at least 2 anatomically distinct niches have been identified and rigorously studied, including the endosteal niche,4,5,9,17-23 and the central or vascular niche, which contains the majority of the sinusoids and arterioles located throughout the marrow.6,8-10,12,24-34 In addition, some studies have provided evidence that other marrow constituents, such as megakaryocytes,14,35-38 macrophages,39-41 and adipocytes42 may also influence hematopoietic stem cell (HSC) biology.
The mouse has proven to be an indispensable model system for studying hematopoiesis, but there remains a relative paucity of single-cell and multiparameter in situ imaging data generated using samples from humans or nonhuman primates. Whether murine models faithfully recapitulate the human state remains largely unknown,43 and physiologic differences may explain why preclinical findings have infrequently translated into effective clinical interventions44; however, technical and ethical challenges have historically prohibited modeling hematopoiesis in humans. As a consequence, very few studies to date have attempted to examine BM topography using human tissue and have been restricted by small cohort sizes, a limited number of analyzed parameters, and primarily visual or only semiquantitative analytical techniques.45-52 Institutional pathology archives can contain many thousands of paraffinized BM core biopsy specimens that remain underutilized after initial diagnostic evaluations and, therefore, represent a rich resource for studying the intact human BM topography in a variety of states and modeling disease longitudinally in individual patients. Recent advances in tissue imaging53-58 and computational bioinformatics have enabled a more robust assessment of such samples, creating an opportunity to study the marrow topography in humans and translate this knowledge into promising and efficacious therapies for patients.
Here, we describe an end-to-end pipeline to study archival BM samples, involving multiparameter whole tissue staining, whole slide in situ imaging at single-cell resolution, and artificial intelligence (AI)-based digital image analysis. We further demonstrate the application of this pipeline to survey changes in the topography of human hematopoiesis associated with aging.
Methods
Case selection
Archival (paraffin-embedded) posterior iliac crest trephine BM biopsy tissues were used in the study. Specimens were originally collected for routine diagnostic evaluation at Weill Cornell Medical College/NewYork-Presbyterian Hospital (WCM/NYP) from patients with cytopenia and/or as part of staging for an extramedullary malignancy. Specimens were selected for the study based on an absence of any pathologic findings identified on routine comprehensive diagnostic hematopathology evaluation. A total of 29 individuals were included in the study (aged ≤ 20 years = 11, 20-60 years = 5, and > 60 years = 13; male-to-female ratio, 1.2:1; Figure 1A; supplemental Table 1). Decalcified, bouin-fixed, and paraffin-embedded iliac crest BM biopsy material was selected for the study and deidentified before testing, upon approval by the institutional review board and applicable committees at WCM/NYP. Additional details are provided in supplemental Methods, available on the Blood website.
Multiplex immunofluorescence tissue staining
Multiplexed immunofluorescence (MxIF) assay was performed using the Opal system (Akoya Biosciences, Marlborough, MA) by staining 4-μm thick bouin-fixed, paraffin-embedded whole tissue sections from decalcified human BM core biopsy specimens in a Bond RX automated tissue stainer (Leica Biosystems, Buffalo Grove, IL), as described previously.55,58 Antibodies were selected from a menu of extensively validated and clinically tested clones in our CLIA laboratory (WCM/NYP, New York, NY; Figure 1A; supplemental Methods).
AI-based digital image analysis
The goal of our AI-based image analysis pipeline was to (1) define the boundaries of individual cells and assign each to an x-y coordinate (“segmentation”), (2) assign a phenotype to each defined cell using parameters such as cell size and mean fluorescence intensity for each interrogated antigen, (3) enable automated detection of structural components of the BM (eg, bone, vasculature, and fat), and (4) detect communities that are defined by unique spatial compositions of cells and structures that cannot be visually appreciated by light microscopy alone. By determining the spatial location (x-y coordinate) for each cell and defining the locations/boundaries of structural components, we can interrogate for spatial relationships among cells and between cells and architectural components.
For each task, such as cell detection and segmentation, object detection, and community analysis, we trained a corresponding neural network. Architectures, prediction methods, data sets, and validation results are summarized in Table 1.
Convolutional neural networks (CNNs) were used for image analysis, because they exploit local connectivity, parameter sharing, and hierarchical feature learning to effectively extract and recognize patterns in images. These properties make CNNs powerful tools for various computer vision tasks, enabling them to achieve state-of-the-art performance in image classification, object detection, and other visual recognition tasks. A CNN was trained to perform cell segmentation (Figure 1B). Current state-of-the-art methods for cell detection and segmentation (eg, CellPose and Stardist) lack the ability to correctly segment large cells, such as megakaryocytes. Thus, we created a custom solution to overcome this problem. Comprehensive details regarding the CNN approach are provided in supplemental Methods.
A binary mask refers to a two-dimensional matrix or image in which each pixel is assigned a binary value, typically 0 (background/object absent) or 1 (object present). It is commonly used to define regions or areas of interest within an image. A binary mask is often used for tasks such as image segmentation, object detection, and image annotation. It serves as a binary representation of the spatial location or presence of certain objects or features in an image. Fat and bone trabeculae binary masks were generated by a CNN with DeepLabV3+ architecture and EfficientNet-b0 encoder (Figure 1B). Pixels labeled as 1 in the binary mask indicated the presence of the object or the region of interest, whereas the pixels labeled as 0 represented the background or areas not of interest. The model was trained on images with all available markers in the BM-staining panel as inputs (4′,6-diamidino-2-phenylindole, CD34, CD117, CD38, CD71, CD61, and CD15) and provided fat, bone trabeculae, and vessel binary masks as outputs. Additional details are provided in supplemental Methods.
Comprehensive details regarding the CNN approach used to perform cell phenotyping using pixel-by-pixel signal intensities and the marker combinations used to define various cell types are provided in Table 2 (Figure 1C) and in supplemental Methods.
Community analysis was performed based on a graph of cell centroids, with additional inclusion of nearby structure masks. The graph was constructed by a Delaunay triangulation algorithm, and a region of 75 μm radius underneath each cell node center was used, based on validation in prior studies.60 Additional details are provided in supplemental Methods.
Permutation testing
We used permutation testing because of its suitability for assessing mean distributions within fixed graph structures, like our set of neighboring cells. The permutation test involves reassigning node labels, determining distances in these permuted scenarios, and then computing how often the mean distances to the object of interest of permuted nodes were equal to or greater than those observed in the original graph. For each patient we replicated permutations 5000 times for robustness. Pearson method was used to combine P values from individual samples into the established age groups used throughout this study.
Statistical analyses
Statistical analyses were performed in Python (v3.10), using the scipy (v1.7.3) and statsmodels (0.13.1) packages. The Mann-Whitney U test was used for group-wise comparisons, and Spearman correlation coefficient was used for correlation testing, unless otherwise specified. All statistical tests were individually adjusted and reported using the Benjamini-Hochberg procedure to correct for multiple comparisons testing. Statistical significance was set to P < .05, unless otherwise specified.
Results
Multiparameter whole tissue staining, in situ imaging, and AI-driven image analysis of human BM core biopsy tissues at single-cell resolution
Marrow tissues from 29 individuals were included in the study (supplemental Table 1); we identified no statistically significant associations between age and either cytopenia or staging for another malignancy as indications for BM biopsy among these individuals; however, we note that a staging procedure was the more frequent indication in younger individuals (supplemental Figure 1). We developed a pipeline involving MxIF staining, whole slide imaging, and AI-based image analysis (Figure 1A). The entire BM tissue area in each sample was analyzed, including detection of individual cells and structures, their morphologic features, and spatial relationships among them (Figure 1B; supplemental Figure 2). A total of 1 510 295 nucleated cells were analyzed across the entire cohort. By concurrently profiling 6 different antigens (CD34, CD117, CD38, CD71, CD61, and CD15), we identified a total of 11 different cell types (Figure 1C; see “Methods”). Percentages of various cell types quantified from MxIF images were correlated with orthogonal data. We identified a positive correlation between the myeloid to erythroid ratio, as determined by aspirate smear differential count, and the ratio of maturing myeloid cells (MMCs) to erythroid normoblasts generated by MxIF analysis (Spearman R = 0.45; P < .05; supplemental Figure 3); however, we did not observe any other significant correlations (P > .05 for all tested correlations). These findings underscore the significance of assessing intact and unperturbed BM tissue; although aspirated marrow material can provide millions of cells for morphologic evaluation and other single-cell analyses, the cells are disaggregated and removed from their spatial context, and certain cell types (eg, stromal cells and endothelial cells) are notoriously poorly aspirated; thus, meaningful information about rare cell types, spatial cell-cell interactions, or the unperturbed entire marrow microenvironment can only be gleaned from evaluation of the intact marrow tissue, even though a single slide preparation may only provide 20 000 to 30 000 cells for analysis.
Specific cell-type proportions fluctuate with aging and marrow adiposity
Cell-type proportions appeared consistent among age groups (Figure 2A). On inspection of individual subpopulations, we observed a significant reduction in the percentages of myeloblasts (0.8 ± 0.5 vs 0.4 ± 0.25; P < .01) and proerythroblasts (0.01 ± 0.004 vs 0.004 ± 0.003; P < .001) between the youngest and oldest individuals (Figure 2B). We also observed diminution of likely B-cell precursors (0.05 ± 0.02 vs 0.039 ± 0.024; P < .05) and mast cells (0.026 ± 0.01 vs 0.013 ± 0.007; P < .005) between the youngest and oldest individuals. Conversely, marrows from the oldest individuals had greater percentages of nonhematopoietic elements (NHEs; 0.22 ± 0.05 vs 0.317 ± 0.088; P < .001) and endothelial cells (0.001 ± 0.002 vs 0.003 ± 0.002; P < .01) than marrows from the youngest individuals (supplemental Figure 4). We also identified significant negative correlations for percentages of the following cell types with increasing age: myeloblasts, proerythroblasts, MMCs, and mast cells; conversely, the percentage of NHEs increased with age (supplemental Figure 4). We did not observe significant differences among age groups in the overall proportions of the other cell types evaluated (P > .05 for all). However, when we normalized for the total cell density (per mm2) in each case, we found that the normalized value for HSPCs was significantly greater in individuals aged 20 to 60 years than in those aged ≤20 years (P < .001) and >60 years (P < .01) (Figure 2B).
Alterations in cell-type proportions associated with aging or adiposity. (A) Relative proportions of hematopoietic and nonhematopoietic cell types depicted in each sample and grouped by age. (B) Proportion of HSPCs does not differ with increasing age (P > .05); however, an increase in proportion of HSPC is observed upon normalization to cell density/mm2 (2.57 ± 1.3 vs 4.66 ± 1.15 [P < .005] for ≤20 years vs 20 to 60 years; 4.66 ± 1.15 vs 3.34 ± 1.19 [P < .05] for 20 to 60 years vs >60 years; and 2.57 ± 1.3 vs 3.34 ± 1.19 [P < .05] for ≤20 years vs >60 years). Pairwise comparisons between age groups for specific cell types shows diminished proportions of myeloblasts (0.0079 ± 0.0053 vs 0.0038 ± 0.0026; P < .01) and proerythroblasts (0.0104 ± 0.0037 vs 0.0037 ± 0.0028; P < .001), between ≤20 years and >60 years BMs. Conversely, proportions of NHEs increased with aging (≤20 years and >60 years, 0.22 ± 0.052 vs 0.317 ± 0.09; P < .01). (C) Representative MxIF examples of ≤20 years (WCM66, top) and >60 years (WCM57, bottom) BM specimens show greater cellular density (top) and higher fat content (bottom), respectively. (D) Positive correlation between fat-to-cell ratio and increasing age (Spearman R = 0.424; P < .05). Fat-to-cell ratio as quantified by AI-based image analysis shows heterogeneity within age groups. Separation of the entire cohort at the median for fat-to-cell ratio reveals no significant difference in proportion of HSPCs (P > .05). Increasing marrow adiposity correlates with diminishing proportions of myeloblasts (trend, Spearman R = −0.349; P = .064) and significant diminution of promyelocytes (Spearman R = −0.591; P < .001) and proerythroblasts (Spearman R = −0.508; P < .005), irrespective of age. DAPI, 4′,6-diamidino-2-phenylindole; ns, not significant.
Alterations in cell-type proportions associated with aging or adiposity. (A) Relative proportions of hematopoietic and nonhematopoietic cell types depicted in each sample and grouped by age. (B) Proportion of HSPCs does not differ with increasing age (P > .05); however, an increase in proportion of HSPC is observed upon normalization to cell density/mm2 (2.57 ± 1.3 vs 4.66 ± 1.15 [P < .005] for ≤20 years vs 20 to 60 years; 4.66 ± 1.15 vs 3.34 ± 1.19 [P < .05] for 20 to 60 years vs >60 years; and 2.57 ± 1.3 vs 3.34 ± 1.19 [P < .05] for ≤20 years vs >60 years). Pairwise comparisons between age groups for specific cell types shows diminished proportions of myeloblasts (0.0079 ± 0.0053 vs 0.0038 ± 0.0026; P < .01) and proerythroblasts (0.0104 ± 0.0037 vs 0.0037 ± 0.0028; P < .001), between ≤20 years and >60 years BMs. Conversely, proportions of NHEs increased with aging (≤20 years and >60 years, 0.22 ± 0.052 vs 0.317 ± 0.09; P < .01). (C) Representative MxIF examples of ≤20 years (WCM66, top) and >60 years (WCM57, bottom) BM specimens show greater cellular density (top) and higher fat content (bottom), respectively. (D) Positive correlation between fat-to-cell ratio and increasing age (Spearman R = 0.424; P < .05). Fat-to-cell ratio as quantified by AI-based image analysis shows heterogeneity within age groups. Separation of the entire cohort at the median for fat-to-cell ratio reveals no significant difference in proportion of HSPCs (P > .05). Increasing marrow adiposity correlates with diminishing proportions of myeloblasts (trend, Spearman R = −0.349; P = .064) and significant diminution of promyelocytes (Spearman R = −0.591; P < .001) and proerythroblasts (Spearman R = −0.508; P < .005), irrespective of age. DAPI, 4′,6-diamidino-2-phenylindole; ns, not significant.
We found an increasing fat-to-cell area ratio with increasing age (Spearman R = 0.424; P < .05), although we observed heterogeneity in cellular density within each age group (Figure 2C-D). Given this heterogeneity, we next asked whether higher fat density was associated with differences in cell-type frequencies irrespective of patient age (Figure 2D; supplemental Figure 5). We found that the percentage of HSPCs did not differ significantly relative to marrow adiposity; however, marrows with higher fat-to-cell area ratios were associated with a trend toward lower percentages of myeloblasts (Spearman R = −0.349, P = .064) and significant diminution of promyelocytes (Spearman R = −0.591; P < .001) and proerythroblasts (Spearman R = −0.508; P < .005); these findings suggest that higher fat density may constrain initial erythroid and granulocytic output from HSPCs (Figure 2D). Similar findings have been previously reported in mice.61 We did not identify differences in proportions of more mature elements such as MMCs or erythroid normoblasts (P > .05 for both). Higher fat density marrows were associated with higher erythrocyte mean corpuscular volume values (81.9 ± 8.2 vs 88.5 ± 8.0; P < .01), with no differences in other complete blood count parameters.
Assessment of overall vascular density and CD34+ vascular morphologies
Arteriolar and sinusoidal niches have been well described in murine models, and aging-associated alterations in vascular morphologies have also been identified.6-10,12,15,24-27,29,31-34 We, therefore, examined vascular density and morphology (supplemental Methods) in our human tissue cohort, distinguishing vessels into 3 types: small symmetrical, small nonsymmetrical, and large. We observed a range of overall vascular density and relative proportions of each vessel subtype. We found no significant difference in overall vessel density or the densities of large or small symmetrical vessels among the age groups. However, we identified an increase in density of small nonsymmetrical vessels between the youngest and oldest marrows (0.7 ± 0.68 mm vs 1.1 ± 0.95 mm; P < .01; supplemental Figure 6). Our findings raise the possibility of an aging-associated remodeling of the vasculature in human BMs, as recently shown in mice.15
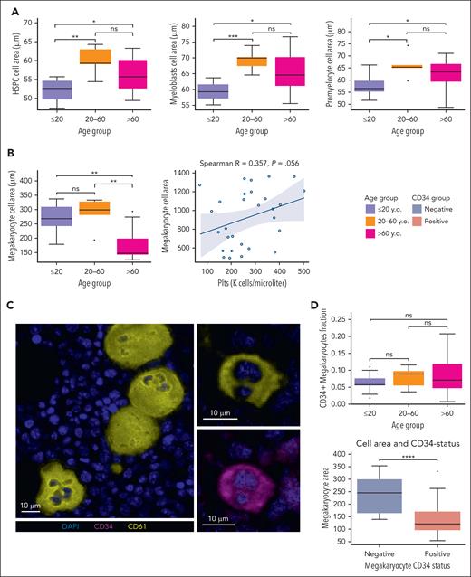
Aging is associated with morphologic changes in HSPCs and megakaryocytes
Although the proportions of several cell types did not vary among age groups, we uncovered differences in cell sizes. We found that HSPCs (52.04 ± 3.12 μm2 vs 59.65 ± 3.78 μm2; P < .005), myeloblasts (59.43 ± 2.98 μm2 vs 69.27 ± 3.32 μm2; P < .001), and promyelocytes (57.96 ± 4.51 μm2 vs 62.27 ± 6.13 μm2; P < .05) were smaller in young individuals than in individuals of both intermediate and oldest ages (Figure 3A). Our findings corroborate recent work by Lengefeld et al showing that larger HSPCs compose an increasing proportion of the total HSPC pool with aging.62 Conversely, we found that megakaryocytes were much larger in individuals ≤20 years than in those >60 years (270.42 ± 54.16 μm2 vs 178.06 ± 58.56 μm2; P < .001), and, interestingly, megakaryocyte size showed a borderline-significant positive correlation with platelet counts (Spearman R = 0.357, P = .06; Figure 3B; supplemental Figure 7); a similar association has very recently been shown in mouse models,63 leading us to hypothesize that smaller megakaryocytes less efficiently produce proplatelets and/or platelet buds, resulting in reduced platelet deposition into the peripheral circulation via sinusoids. Of note, no other age-associated variations in size were identified for the other cell types evaluated. Prior studies have identified an aging-associated bias toward megakaryopoiesis in preclinical models.64-66 Based on evaluation of MxIF images, large mature megakaryocytes were more easily identifiable in young marrows, but in older marrows, we found more conspicuous, small/hypolobated forms; interestingly, these cells more frequently exhibited cytoplasmic expression of CD34, a phenotype compatible with megakaryocytic progenitors (Figure 3C). As anticipated, CD61+ megakaryocytic elements coexpressing CD34 were significantly smaller than their CD34⁻ counterparts (126.6 ± 62.3 μm2 vs 230.6 ± 75.3 μm2; P < .001; Figure 3D). We then determined the proportion of total CD61+ megakaryocytic elements expressing CD34 in each sample and found no clear relationship between age and proportion. These data suggest that the pool of megakaryocytic progenitors might remain relatively constant with normal aging, but in older marrows, megakaryocytes may less frequently reach terminal differentiation with mature morphologic features.
Aging-associated alterations in cell-type morphologies. (A) Pairwise comparisons between age groups for specific cell types shows increasing sizes of HSPCs (area 52.04 ± 3.12 μm2 vs area 59.65 ± 3.78 μm2; P < .005), myeloblasts (area 59.43 ± 2.98 μm2 vs area 69.27 ± 3.32 μm2; P < .001), and promyelocytes (57.96 ± 4.51 vs 62.27 ± 6.13; P = .0185) with increasing age. (B) Conversely, megakaryocytes were significantly larger in ≤20-year-old marrows (270.42 ± 54.17 μm2 vs 178.06 ± 58.57 μm2; P < .001), and megakaryocyte size showed a borderline-significant positive correlation with platelet counts (Spearman R = 0.357; P = .06). (C) Representative MxIF images of large mature megakaryocytes in a ≤20-year-old BM (left) and a small megakaryocyte in a >60 years BM (top right). By visual assessment, a subset of small megakaryocytes exhibited cytoplasmic CD34 expression (bottom right). (D) No significant difference between age groups in the observed proportion of CD61+ megakaryocytes that also have detectable CD34 expression (top: P > .05 between groups); however, CD61+ megakaryocytes that also have detectable CD34 expression are significantly smaller in size (bottom: 230.7 μm2 vs 120.7 μm2; P < .001). Plts, platelets.
Aging-associated alterations in cell-type morphologies. (A) Pairwise comparisons between age groups for specific cell types shows increasing sizes of HSPCs (area 52.04 ± 3.12 μm2 vs area 59.65 ± 3.78 μm2; P < .005), myeloblasts (area 59.43 ± 2.98 μm2 vs area 69.27 ± 3.32 μm2; P < .001), and promyelocytes (57.96 ± 4.51 vs 62.27 ± 6.13; P = .0185) with increasing age. (B) Conversely, megakaryocytes were significantly larger in ≤20-year-old marrows (270.42 ± 54.17 μm2 vs 178.06 ± 58.57 μm2; P < .001), and megakaryocyte size showed a borderline-significant positive correlation with platelet counts (Spearman R = 0.357; P = .06). (C) Representative MxIF images of large mature megakaryocytes in a ≤20-year-old BM (left) and a small megakaryocyte in a >60 years BM (top right). By visual assessment, a subset of small megakaryocytes exhibited cytoplasmic CD34 expression (bottom right). (D) No significant difference between age groups in the observed proportion of CD61+ megakaryocytes that also have detectable CD34 expression (top: P > .05 between groups); however, CD61+ megakaryocytes that also have detectable CD34 expression are significantly smaller in size (bottom: 230.7 μm2 vs 120.7 μm2; P < .001). Plts, platelets.
Spatial localization of HSPCs and other hematopoietic elements is nonrandom and variably consistent with aging
We then sought to specifically interrogate the topographic localization of HSPCs and determine whether well-described murine niches exist in human marrows. To address this question, we performed permutation testing (Figure 4A; “Methods”; supplemental Methods). Overall, results of these analyses indicate that HSPCs are significantly enriched near bone trabeculae and CD34+ vascular elements (supplemental Figures 8 and 9).
Detection of HSPCs and myeloblasts near bone trabeculae, vasculature, and megakaryocytes. (A) Permutation testing approach: observed locations of cell types are randomized ∼5000 times per each case, and then proportion of cell type(s) within region proximal to bone (25 μm), vasculature (25 μm), or megakaryocytes (50 μm) is compared to proportion in randomized location (supplemental Figures 8-10). (B) (Top) Representative MxIF images from a young marrow (WCM68), including whole tissue image (left). Representative juxtabecular area contains HSPCs (arrowhead: CD34+CD38+/−CD117–) and myeloblasts (arrows: CD34+CD38+/−CD117+). (Bottom) Representative MxIF images from a young marrow (WCM66), including whole tissue image (left). Representative focus surrounding a CD34+ endothelium-lined arteriole contains HSPCs (arrowhead: CD34+CD38+/−CD117–) and myeloblasts (arrows: CD34+CD38+/−CD117+). (C) HSPCs are located similarly close to bone trabeculae and vasculature for all age groups (y-axis = HSPCs as proportion of all nucleated cells; x-axis = distance bins from nearest bone trabeculae or vessel concatenated from all age groups). (D) Representative MxIF images from a young marrow (WCM60), including whole tissue image (left). Representative focus around a CD61+ megakaryocyte shows nearby HSPCs (arrowhead: CD34+CD38+/−CD117–) and a myeloblast in the vicinity (arrows: CD34+CD38+/−CD117+). (E) The absolute number of HSPCs within 50 μm of CD61+ megakaryocyte borders was greater in ≤20 year marrows than in >60 year marrows (118.14 ± 53.54 vs. 48.91 ± 19.28; P < .0001), and greater in 20-60 year marrows than in >60 marrows (96.61 ± 23.02 vs 48.91 ± 19.28; P < .001).
Detection of HSPCs and myeloblasts near bone trabeculae, vasculature, and megakaryocytes. (A) Permutation testing approach: observed locations of cell types are randomized ∼5000 times per each case, and then proportion of cell type(s) within region proximal to bone (25 μm), vasculature (25 μm), or megakaryocytes (50 μm) is compared to proportion in randomized location (supplemental Figures 8-10). (B) (Top) Representative MxIF images from a young marrow (WCM68), including whole tissue image (left). Representative juxtabecular area contains HSPCs (arrowhead: CD34+CD38+/−CD117–) and myeloblasts (arrows: CD34+CD38+/−CD117+). (Bottom) Representative MxIF images from a young marrow (WCM66), including whole tissue image (left). Representative focus surrounding a CD34+ endothelium-lined arteriole contains HSPCs (arrowhead: CD34+CD38+/−CD117–) and myeloblasts (arrows: CD34+CD38+/−CD117+). (C) HSPCs are located similarly close to bone trabeculae and vasculature for all age groups (y-axis = HSPCs as proportion of all nucleated cells; x-axis = distance bins from nearest bone trabeculae or vessel concatenated from all age groups). (D) Representative MxIF images from a young marrow (WCM60), including whole tissue image (left). Representative focus around a CD61+ megakaryocyte shows nearby HSPCs (arrowhead: CD34+CD38+/−CD117–) and a myeloblast in the vicinity (arrows: CD34+CD38+/−CD117+). (E) The absolute number of HSPCs within 50 μm of CD61+ megakaryocyte borders was greater in ≤20 year marrows than in >60 year marrows (118.14 ± 53.54 vs. 48.91 ± 19.28; P < .0001), and greater in 20-60 year marrows than in >60 marrows (96.61 ± 23.02 vs 48.91 ± 19.28; P < .001).
Based on evaluation of MxIF images we observed HSPCs and myeloblasts in the region proximal to bone trabeculae (Figure 4B). When we quantified the proportion of HSPCs within discrete distance “bins,” we found a diminution from proximal to distal to trabeculae in all age groups (Figure 4C). Based on permutation testing, we found that HSPCs, myeloblasts, and promyelocytes were significantly enriched near the bone in young individuals; we observed a similar pattern for HSPCs and promyelocytes in older adults (supplemental Figure 8). These findings indicate that the immediate juxtatrabecular area represents at least one concentrated focus of early myelopoiesis in humans, which remains relatively constant with aging. In older individuals, we also found a relative enrichment of plasma cells and CD34+ endothelial cells near bone trabeculae, suggesting an aging-associated remodeling of the endosteal region. NHEs were similarly enriched near bone at the extremes of age. Conversely, more differentiated cell types including MMCs, all stages of erythroid maturation, and megakaryocytes were similarly distant from bone trabeculae in almost all samples, consistent with the commonly observed distribution of these cell types by conventional light microscopy.
Based on of MxIF images we also observed HSPCs and myeloblasts in the region proximal to CD34+ vascular elements (Figure 4B). When we quantified the proportion of HSPCs within discrete distance bins, we found a diminution from proximal to distal to vasculature in all age groups (Figure 4C). Using permutation testing, we found that HSPCs were similarly enriched near vasculature at the extremes of age (supplemental Figure 9) and that myeloblasts were also enriched in this region in young individuals. In contrast to the region proximal to bone trabeculae, we found NHEs to be excluded from the perivascular zone.
Evidence for a potential megakaryocytic niche in humans
A few prior studies have demonstrated the existence of a quiescent megakaryocytic niche for HSPCs in preclinical models.36,37 In representative MxIF images, we observed HSPCs and myeloblasts localized near megakaryocytes, particularly in young BMs (Figure 4D). To account for the differences in megakaryocyte sizes in different age groups and the methodology for cell-cell distance measurements (ie, centroid/nucleus to centroid/nucleus), we used a dynamic range for each megakaryocyte (megakaryocyte size + 50 μm). The absolute number of HSPCs within 50 μm of CD61+ megakaryocytes borders was greater in marrows from individuals aged ≤20 years than in marrows from those aged between 20 and 60 years and those aged >60 years groups (172.16 ± 96.26 vs 117.56 ± 31.8 vs 58.54 ± 19.1; P < .001; Figure 4E). We observed a similar trend using permutation testing, although in this method, we could not account for the variation in megakaryocyte size between young and old marrows (supplemental Figure 10). These findings raise the possibility of a megakaryocytic niche in human tissues, which may become less active upon aging.
Detection of unique cell communities
In order to dissect subtle features of the marrow topography undetectable by light microscopy and other conventional methods, we used a cell community analysis at whole-tissue scale (“Methods”).67 By combining cellular and structural features in our model, we identified 6 unique communities, which varied in their compositions of structural elements (eg, bone trabeculae, CD34+ vasculature, and fat) and cellular constituents (Figure 5A). We observed an equal proportion of HSPCs in clusters 1 and 5 (P > .05) (Figure 5B); however, cluster 1 included a relative diminution of promyelocytes and proerythroblasts, suggesting decreased HSPC lineage output in these areas. Clusters 1 and 4 contained the greater proportion of NHEs. In pairwise analyses comparing individuals aged ≤20 years and those aged >60 years, we observed statistically significant reductions in the proportions of clusters 0 (0.232 ± 0.157 vs 0.136 ± 0.155; P < .005) and 3 (0.265 ± 0.07 vs 0.175 ± 0.068; P < .005). Conversely, individuals aged >60 years displayed greater proportions of clusters 1 (0.067 ± 0.043 vs 0.187 ± 0.122; P < .005) and 4 (0.085 ± 0.043 vs 0.161 ± 0.072; P < .005) (Figure 5C). Although our MxIF assay design precluded the ability to definitively classify NHEs by phenotype, we performed a blinded morphologic evaluation of representative hematoxylin and eosin images from all clusters and found cluster 1 to be relatively enriched in mature lymphocytes (supplemental Methods; Figure 5D-E; supplemental Figure 11).
Detection of unique cell communities and evidence of focally increased lymphocytes. (A) A 75 μm region was used for community detection (top right). Six unique cellular/structural communities were detected, differentiated based on proportions of constituent hematopoietic and NHEs, and relative contributions from bone trabeculae, CD34+ vasculature, and fat (left). Schematic respresentation of paired hematoxylin and eosin–stained section, MxIF preparation, and topographic communities map (case WCM66), with a highlighted juxtatrabecular focus enriched for immature myeloid elements including myeloblasts and promyelocytes, with distal progression toward MMCs. (B) HSPCs are relatively enriched in clusters 1 (0.0282 ± 0.1 vs 0.0178 ± 0.006) and 5 (0.0315 ± 0.095 vs 0.0178 ± 0.006), and next most abundant in cluster 4 (bottom right). Cluster 1 exhibits a relative depletion of promyelocytes (0.0038 ± 0.0036 vs 0.0098 ± 0.009; P < .005) and proerythroblasts (0.0026 ± 0.0023 vs 0.0059 ± 0.0045; P < .001) compared with cluster 5. (C) Clusters 0 (0.232 ± 0.157 vs 0.136 ± 0.155; P < .005) and 3 (0.265 ± 0.071 vs 0.175±0.068; P < .005) are relatively enriched in ≤20 year marrows as compared with >60 year marrows. Clusters 1 (0.067 ± 0.043 vs 0.187 ± 0.123; P < .005) and 4 (0.085 ± 0.043 vs 0.161 ± 0.072; P < .005) are relatively enriched in >60 year marrows as compared with ≤20 year marrows. (D) Mapping of cluster 1 foci back to hematoxylin and eosin–stained WSI reveals conspicuous mature lymphocytes by histomorphologic assessment. Box plot showing significantly higher percentage of mature lymphocytes in cluster 1 compared to all other clusters. See supplemental Methods for experimental details. (E) Hypothetical model of increased mature lymphocytes comprising the NHEs (light blue cells) enriched in cluster 1. ∗0.01 < P ≤ .05; ∗∗.001 < P ≤ .01; ∗∗∗.0001 < P ≤ .001; ∗∗∗∗P < .0001. H&E, hematoxylin and eosin.
Detection of unique cell communities and evidence of focally increased lymphocytes. (A) A 75 μm region was used for community detection (top right). Six unique cellular/structural communities were detected, differentiated based on proportions of constituent hematopoietic and NHEs, and relative contributions from bone trabeculae, CD34+ vasculature, and fat (left). Schematic respresentation of paired hematoxylin and eosin–stained section, MxIF preparation, and topographic communities map (case WCM66), with a highlighted juxtatrabecular focus enriched for immature myeloid elements including myeloblasts and promyelocytes, with distal progression toward MMCs. (B) HSPCs are relatively enriched in clusters 1 (0.0282 ± 0.1 vs 0.0178 ± 0.006) and 5 (0.0315 ± 0.095 vs 0.0178 ± 0.006), and next most abundant in cluster 4 (bottom right). Cluster 1 exhibits a relative depletion of promyelocytes (0.0038 ± 0.0036 vs 0.0098 ± 0.009; P < .005) and proerythroblasts (0.0026 ± 0.0023 vs 0.0059 ± 0.0045; P < .001) compared with cluster 5. (C) Clusters 0 (0.232 ± 0.157 vs 0.136 ± 0.155; P < .005) and 3 (0.265 ± 0.071 vs 0.175±0.068; P < .005) are relatively enriched in ≤20 year marrows as compared with >60 year marrows. Clusters 1 (0.067 ± 0.043 vs 0.187 ± 0.123; P < .005) and 4 (0.085 ± 0.043 vs 0.161 ± 0.072; P < .005) are relatively enriched in >60 year marrows as compared with ≤20 year marrows. (D) Mapping of cluster 1 foci back to hematoxylin and eosin–stained WSI reveals conspicuous mature lymphocytes by histomorphologic assessment. Box plot showing significantly higher percentage of mature lymphocytes in cluster 1 compared to all other clusters. See supplemental Methods for experimental details. (E) Hypothetical model of increased mature lymphocytes comprising the NHEs (light blue cells) enriched in cluster 1. ∗0.01 < P ≤ .05; ∗∗.001 < P ≤ .01; ∗∗∗.0001 < P ≤ .001; ∗∗∗∗P < .0001. H&E, hematoxylin and eosin.
Discussion
A number of pivotal studies have previously identified and dissected components of the HSPC niche; however, given the predominant use of murine and other preclinical model systems, the generalizability of this knowledge to human marrow has remained unknown. For many years, technical challenges associated with imaging human BM tissues at the level of detail required to dissect the niche have precluded in-human corroboration of findings from murine modeling. Here, we have achieved spatial mapping of human hematopoiesis at single-cell resolution using decalcified, fixed, and paraffinized core biopsy tissues originally procured for routine clinical diagnostics. Importantly, this approach can be applied to serial samples collected from individual patients, creating an opportunity to study the longitudinal evolution of a variety of BM pathologies with single-cell level resolution in the context of preserved marrow architecture.
We demonstrate aging-associated alterations in human hematopoiesis, at both the level of the single cell and with respect to regional anatomy. Of note, we found no significant sex-based differences in BM composition. We found that the frequencies of many cell types within the hematopoietic compartment did not differ significantly with aging; interestingly, we observed a peak in the normalized percentage of HSPCs in marrows of individuals in the middle-age group. Given the small number of samples in this age group, we cannot definitively exclude the possibility that this finding may represent a sampling artifact; however, prior studies in mouse models have indeed identified an expansion of HSPCs at middle age and shown that HSPCs at this time point have unique properties compared with young and old HSPCs.68-72 Our finding may, therefore, reflect a normal physiologic trajectory, warranting further investigation.
We also observed heterogeneous adiposity within age groups and an interesting association between higher fat content and constrained HSPC differentiation toward granulocytic and erythroid progenitors, as previously reported in mice.61 Subsequent assessment of the morphological features of individual cell types revealed an association between older age and the presence of larger HSPCs but smaller megakaryocytes. Lengefeld et al recently described a close relationship between increasing HSC age, increasing HSC cell size, and diminished quiescence 62; some of their findings confirm work from prior studies using human-derived and sorted HSCs.68 We note that our tissue-based data corroborate their reported relationship between increasing age and an increasing proportion of larger HSPCs.
The spatial positioning of HSPCs near the bone and vasculature has been described in preclinical models by many groups in recent decades; our data confirmed this localization in human marrow but did not reveal significant changes associated with aging. Furthermore, our permutation testing data indicate that maturing myelopoiesis is predominantly initiated in the endosteal region, with more differentiated elements primarily localized to interstitial areas of the marrow. Similarly, megakaryocytes and almost all phases of erythroid maturation are located distal to the bone and vasculature in both young and old individuals. Given the prior evidence of a megakaryocytic niche in murine models,36,37 we also investigated the spatial relationship between megakaryocytes and HSPCs. Remarkably, we found that HSPCs were relatively enriched within the vicinity of megakaryocytes to a greater extent in younger vs older marrows, providing evidence of a potential megakaryocytic niche in humans, the activity of which may diminish with aging. Overall, these findings confirm that the spatial anatomy of human BM is nonrandom and suggest that particular regions of the marrow exhibit localized, aging-associated compositional alterations.
Our community analysis enabled a further exploration of the microarchitecture and spatial arrangement of numerous cell types at a resolution far exceeding that of light microscopy or conventional visual assessment of chromogenic immunohistochemistry. We found that HSPCs in younger marrows are more frequently present in communities enriched for their progeny; in older individuals, we found HSPCs more often associated with NHEs (ie, cluster 1). A multipractitioner histologic assessment revealed cluster 1 to be relatively enriched in mature lymphocytes; a deeper phenotypic and functional characterization of these NHEs will require further technological and analytical advances and represents a key focus of ongoing investigation.
We demonstrate the capability to perform MxIF staining, whole tissue imaging, and AI/deep learning–based analytics to dissect the spatial biology of the human marrow at single-cell resolution using readily available archival specimens; importantly, the staining and imaging workflow we describe is widely accessible and lacks significant barriers for implementation. One practical limitation of this study relates to the indications for initial BM tissue procurement (eg, staging procedure for another malignancy and/or cytopenia); although we cannot account for all potentially confounding factors, all BM specimens were considered normal by comprehensive diagnostic evaluation. Nonetheless, future studies may benefit from use of BM specimens from volunteers. We also acknowledge the relatively small number of samples included in our study; however, other studies involving multiparameter tissue imaging have frequently used tissue microarrays rather than whole tissue sections, precluding an unbiased analysis of an entire tissue area as we have intentionally performed here. Current limitations of our analysis pipeline also include a relatively limited number of antigens profiled concurrently, and a restriction to two-dimensional tissue imaging; although the output data may be descriptive, in future studies the assessment of longitudinal samples collected from individual patients affected by various marrow pathologies will provide opportunities to study the intact marrow topography and entire microenvironment along the course of disease evolution. Moreover, this type of approach will be further enhanced in the years to come by parallel technological advances that will enable the detection of many more biomarkers in single tissue sections coupled with efficient whole slide imaging. Thus, our findings pave the way for future spatial and temporal interrogation of the human BM microenvironment, in a variety of physiologic and pathologic states, including metastatic disease and numerous hematologic malignancies, such as myelodysplasia, acute leukemia, myeloma, and other marrow-based myeloid and lymphoid neoplasia.
Acknowledgments
This work was supported by the Department of Pathology and Laboratory Medicine, Weill Cornell Medical College (start-up funding) (S.P.). Tissue staining and imaging was performed in the Multiparametric In Situ Imaging Laboratory of the Department of Pathology and Laboratory Medicine, Weill Cornell Medical College. The authors thank Daniel Lucas (Cincinnati Children’s Hospital) and Ruben Carrasco (Dana-Farber Cancer Institute) for critical reading and input on the manuscript.
Authorship
Contribution: S.P., A.S., V.S., A.V., I.G., and D.T. designed, executed, and/or analyzed the experiments; I.V., C.U., and T.P. performed multiplex tissue staining and imaging; S.P. wrote the manuscript, with input from all authors; and S.P. conceived and designed the study, and supervised the work.
Conflict-of-interest disclosure: A.S., A.B., A.V., D.T., E.P., I.G., I.S., M.P., N.S., P.O., and V.S. were employees of BostonGene at the time of the study. The remaining authors declare no competing financial interests.
Correspondence: Sanjay S. Patel, Hematopathology, Weill Cornell Medical College, 525 East 68th St, Starr 711A, New York, NY 10065; email: sap9151@med.cornell.edu.
References
Author notes
All data and codes are deposited online at https://github.com/BostonGene.
The online version of this article contains a data supplement.
There is a Blood Commentary on this article in this issue.
The publication costs of this article were defrayed in part by page charge payment. Therefore, and solely to indicate this fact, this article is hereby marked “advertisement” in accordance with 18 USC section 1734.

![Alterations in cell-type proportions associated with aging or adiposity. (A) Relative proportions of hematopoietic and nonhematopoietic cell types depicted in each sample and grouped by age. (B) Proportion of HSPCs does not differ with increasing age (P > .05); however, an increase in proportion of HSPC is observed upon normalization to cell density/mm2 (2.57 ± 1.3 vs 4.66 ± 1.15 [P < .005] for ≤20 years vs 20 to 60 years; 4.66 ± 1.15 vs 3.34 ± 1.19 [P < .05] for 20 to 60 years vs >60 years; and 2.57 ± 1.3 vs 3.34 ± 1.19 [P < .05] for ≤20 years vs >60 years). Pairwise comparisons between age groups for specific cell types shows diminished proportions of myeloblasts (0.0079 ± 0.0053 vs 0.0038 ± 0.0026; P < .01) and proerythroblasts (0.0104 ± 0.0037 vs 0.0037 ± 0.0028; P < .001), between ≤20 years and >60 years BMs. Conversely, proportions of NHEs increased with aging (≤20 years and >60 years, 0.22 ± 0.052 vs 0.317 ± 0.09; P < .01). (C) Representative MxIF examples of ≤20 years (WCM66, top) and >60 years (WCM57, bottom) BM specimens show greater cellular density (top) and higher fat content (bottom), respectively. (D) Positive correlation between fat-to-cell ratio and increasing age (Spearman R = 0.424; P < .05). Fat-to-cell ratio as quantified by AI-based image analysis shows heterogeneity within age groups. Separation of the entire cohort at the median for fat-to-cell ratio reveals no significant difference in proportion of HSPCs (P > .05). Increasing marrow adiposity correlates with diminishing proportions of myeloblasts (trend, Spearman R = −0.349; P = .064) and significant diminution of promyelocytes (Spearman R = −0.591; P < .001) and proerythroblasts (Spearman R = −0.508; P < .005), irrespective of age. DAPI, 4′,6-diamidino-2-phenylindole; ns, not significant.](https://ash.silverchair-cdn.com/ash/content_public/journal/blood/142/26/10.1182_blood.2023021280/2/m_blood_bld-2023-021280-gr2.jpeg?Expires=1765094148&Signature=EjhZirzcAFHu2vvY9PbLhoolrI5HksxWMqko-SipInWxHQzghxtiKwnvf9q0h4m7GXjYTUMPjpvXb3jvcBkeOGbv81zwvPkaQxsIfT78ES0Ky55IUUqlD58yPNOiLpnUnDMOPe13WWVKfQIjG0mIHoyWqOd2A35aVL8e-4JKeObPl0iUH9fckMDj-fq-MTNgLmGV7LI0cduyfvtbHr2BeG9r0s90vNUYz6RUTYHhJa91ef-vzpE6nvyCSiHOTEn12EF2bPY2PTAhUag~uSha3OzDzfGtbhOMQlKYCskGGFo6qrMbSmH7R0tHblaJQ5DGJwvemggr0WURzZExN7E2Ww__&Key-Pair-Id=APKAIE5G5CRDK6RD3PGA)





![MxIF staining, whole tissue imaging, and AI-driven image analysis of human BM core biopsy tissues at single-cell resolution. (A) Experimental strategy is shown. Archival normal BM specimens from 29 individuals were collected. Paraffin-embedded BM core biopsy tissues were sectioned on to positively charged glass microscope slides. Automated iterative MxIF staining was performed with the following panel of antibodies plus 4′,6-diamidino-2-phenylindole: CD34, CD117, CD38, CD71, CD61, and CD15. Whole slide images (WSIs) were captured with the Vectra Polaris Automated Quantitative Pathology Imaging System and WSI tiles were spectrally unmixed in InForm (Akoya) and subsequently stitched in HALO (Indica Labs). Spectrally unmixed WSIs were parsed through BostonGene-developed AI/machine learning (ML)–based custom Python pipelines. (B) Computational pipeline involving CNN based cell-type identification (n = 11) using marker mean fluorescence intensities (top); in parallel, machine learning–based masks for bone trabeculae, fat, and CD34+ vasculature were generated (bottom). Morphologic features of identified cell types (n = 11) were assessed. Distances between different cell types and to various structures of interest were determined. (C) Validation of detected cell types based on MxIF staining (left); cell types are specified vertically and antibody channels listed horizontally (scale bars = 10 microns). A total of 11 different cell types were identified: HSPCs (median = 1041 per case, total = 30463 cells, density = 130 cells per mm2), myeloblasts (median = 190 per case, total = 9102 per case, and density = 39 cells per mm2), promyelocytes (median = 246 per case, total = 10 928 per case, and density = 50 cells per mm2), proerythroblasts (median = 199 per case, total = 10 074 per case, and density = 40 cells per mm2), maturing granulocytes and monocytes (MMCs, median = 16 500.0 per case, total = 597 387 cells, density = 2500 cells per mm2), erythroid normoblasts (median = 11 248 per case, total = 339 276 per case, density = 1450 cells per mm2), megakaryocytes (median = 372 per case, total = 12 739 cells, density = 60 cells per mm2), likely B-cell precursors [median = 1979 per case, total = 71 396 per case, density = 290 cells per mm2], and likely plasma cells (median = 86.0 per case, total = 3520 per case, density = 10 cells per mm2). Nucleated cells lacking expression of any of the interrogated antigens were classified as NHEs (median = 12 682 per case, total = 392 506 per case, density = 1740 cells per mm2). Mast cells and CD34+ endothelial cells were also detected. MxIF WSI of a representative healthy bone marrow biopsy specimen is shown (right). y.o., years old.](https://ash.silverchair-cdn.com/ash/content_public/journal/blood/142/26/10.1182_blood.2023021280/2/m_blood_bld-2023-021280-gr1c.jpeg?Expires=1765101267&Signature=QzX0i6M95I87E8tiTNktNbxvN~hXqTJhWQBtrv0vHSn2Xrkn~K0YrSUXt4R62jtHDomkr58HFr6cbnmnwMXA5sPhtCPlla012sfZPly7IriJfUOZTjbyaMhcR0t5hRN-pDjQTI03hzrLhCwbkXqiPy6yDY6RpZKc4LqCuQIOYfiaSgeY8R~Y4lJVMATtRxYEoUL4cvBdNkgNqlj0z8HpLYjZLWNMOkhV7m~T2SG69hG5aBYJsqZfJP0qM9EzHU~ciO4lGtA6pk8ecR4oMKCtALokJ6dZm6cedSz2ZRq06ot2xClMUBVZ6ID3mPbeBvkIU4ZBhKDFCD5LCnV5~6CmRg__&Key-Pair-Id=APKAIE5G5CRDK6RD3PGA)
![Alterations in cell-type proportions associated with aging or adiposity. (A) Relative proportions of hematopoietic and nonhematopoietic cell types depicted in each sample and grouped by age. (B) Proportion of HSPCs does not differ with increasing age (P > .05); however, an increase in proportion of HSPC is observed upon normalization to cell density/mm2 (2.57 ± 1.3 vs 4.66 ± 1.15 [P < .005] for ≤20 years vs 20 to 60 years; 4.66 ± 1.15 vs 3.34 ± 1.19 [P < .05] for 20 to 60 years vs >60 years; and 2.57 ± 1.3 vs 3.34 ± 1.19 [P < .05] for ≤20 years vs >60 years). Pairwise comparisons between age groups for specific cell types shows diminished proportions of myeloblasts (0.0079 ± 0.0053 vs 0.0038 ± 0.0026; P < .01) and proerythroblasts (0.0104 ± 0.0037 vs 0.0037 ± 0.0028; P < .001), between ≤20 years and >60 years BMs. Conversely, proportions of NHEs increased with aging (≤20 years and >60 years, 0.22 ± 0.052 vs 0.317 ± 0.09; P < .01). (C) Representative MxIF examples of ≤20 years (WCM66, top) and >60 years (WCM57, bottom) BM specimens show greater cellular density (top) and higher fat content (bottom), respectively. (D) Positive correlation between fat-to-cell ratio and increasing age (Spearman R = 0.424; P < .05). Fat-to-cell ratio as quantified by AI-based image analysis shows heterogeneity within age groups. Separation of the entire cohort at the median for fat-to-cell ratio reveals no significant difference in proportion of HSPCs (P > .05). Increasing marrow adiposity correlates with diminishing proportions of myeloblasts (trend, Spearman R = −0.349; P = .064) and significant diminution of promyelocytes (Spearman R = −0.591; P < .001) and proerythroblasts (Spearman R = −0.508; P < .005), irrespective of age. DAPI, 4′,6-diamidino-2-phenylindole; ns, not significant.](https://ash.silverchair-cdn.com/ash/content_public/journal/blood/142/26/10.1182_blood.2023021280/2/m_blood_bld-2023-021280-gr2.jpeg?Expires=1765101267&Signature=Vy8ppzAKwuwjbksV-vhdM7Hx33RMHFSSEthFaDXpFWnOM4HmAftkm6sCS~s9Nw~ceqg8DgklyHUWvMrl5fsIUIhJ~RoXpK9Hf9BwWuvOSyL1ltWfeD0UUyxHudWxwb3W6cdIvdCCSuPRLL5-BZoj3hAMrRtASU97UvODKBIVU~HW7F7XClgmoZHTTLEgA3NViXjKUY5n1e8ZcEYnKc0Zcx8V2THdQTqlpKDIookYV2ZJSq2Fghq9xFa12ZhjBGFsmPzAGcj7sua8MTEmCwRpGmhYYaehuHmQNcl7~cw1OnWM~9Hos2qlL6KDBDOPRWENcJzZtOayR4F3-JPp9vSBUA__&Key-Pair-Id=APKAIE5G5CRDK6RD3PGA)


