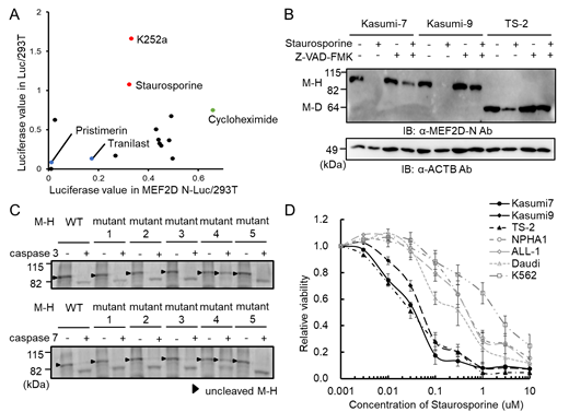
MEF2D fusion (M-fusion) genes are newly discovered recurrent gene abnormalities that are detected in approximately 5% of acute lymphoblastic leukemia (ALL) cases. We previously found that the loss of the micro RNA target site in wild-type MEF2D gene by translocation led to strong expression of M-fusion protein in ALL cells by evasion from micro RNA and that M-fusion protein inhibited the transcriptional activity of PAX5, a B-cell differentiation regulator, in a dose-dependent manner. These findings prompted us to explore drugs that induced proteolysis of M-fusion protein as possible therapeutic agents for M-fusion-positive ALL. We developed a high-throughput screening system to find compounds that reduced protein expression level of MEF2D. The expression vector of the fusion protein of N-terminal half of MEF2D (MEF2D N) and luciferase (MEF2D N-Luc) was stably transfected to 293T cells (MEF2D N-Luc/293T). Stable transfectant of the expression vector of luciferase was also established (Luc/293T). We could easily measure protein expression level in these cells by luciferase assay. We screened 3766 compounds with known pharmaceutical activities with this system and selected staurosporine, a multi-kinase inhibitor, as a possible proteolysis-inducer of MEF2D. Staurosporine strongly reduced the luciferase value in MEF2D N-Luc/293T but not in Luc/293T (Figure 1A). Staurosporine induced proteolysis of MEF2D-HNRNPUL1 (M-H) and MEF2D-DAZAP1 (M-D) in M-fusion-positive ALL cell lines within 6 h. Proteolysis of M-fusion proteins were inhibited not by MG-132, a proteasome inhibitor, but by Z-VAD FMK, a caspase inhibitor, indicating that these proteolyses were caspase-dependent (Figure 1B). Consistent with this, Z-VAD-FMK blocked apoptosis by staurosporine in M-H positive ALL cell lines . We confirmed the cleavage of M-H by caspase 3 and caspase 7 in vitro and identified the cleavage site (Figure 1C). Furthermore, staurosporine demonstrated stronger cytotoxic effect on M-fusion-positive ALL cell lines than M-fusion-negative ones (Figure 1D). These results indicated that staurosporine induced apoptosis of M-fusion-positive ALL cells through caspase-dependent proteolysis of M-fusion protein at least in part. Luciferase-based proteolysis screening provided a novel strategy for the development of anti-cancer drugs.
Figure legends
Figure 1. A. Staurosporine strongly reduced the luciferase value in MEF2D N-Luc/293T but not in Luc/293T. MEF2D N-Luc/293T were treated with 3766 compounds (2uM each) for 24 h. Then luciferase assays were performed to estimate the amount of MEF2D N-Luc protein. Top 15 compounds which reduced the relative luciferase value were selected for the second screening where compounds were added to MEF2D N-Luc/293T and Luc/293T, then we estimated their effect on the expression of MEF2D N-Luc and luciferase. Results of the second screening were plotted on a scattergram, on which the relative luciferase value in Luc/293T and MEF2D N-Luc/293T were set on the Y-axis and X-axis, respectively. Relative luciferase values are relative values to those of control cells treated with vehicle (DMSO). Staurosporine and K252a, an analog of staurosporine, were selected as hit compounds which reduced MEF2D N-Luc but not luciferase. B. Staurosporine reduced the expression of M-H and M-D, which inhibited by Z-VAD FMK. M-H-positive ALL cell lines, Kasumi-7 and Kasumi-9 and a M-D-positive ALL cell line, TS-2 were treated with 1uM staurosporine, 20uM Z-VAD-FMK, or both for 6 h. Cells were lysed and subjected to immunoblotting with indicated antibodies. C. Caspase-3 and caspase-7 cleaved M-H in vitro. M-H and its mutants with aspartate substitutions at possible caspase cleavage sites were synthesized with [35S]-methionine-labeled in vitro translation and were incubated with purified caspase-3 or -7. Cleaved fragments were resolved on SDS-PAGE and visualized by autoradiography. Mutant 4 was resistant to the cleavage by both caspases. D. Staurosporine demonstrated stronger cytotoxic effect on M-fusion-positive ALL cell lines than M-fusion-negative ones. ALL cell lines were treated with staurosporine at the indicated doses for 24 h. Cell viabilities were measured using MTT assay.
Kiyoi:Takeda Pharmaceutical Co., Ltd.: Research Funding; Pfizer Japan Inc.: Honoraria; Astellas Pharma Inc.: Honoraria, Research Funding; Kyowa Hakko Kirin Co., Ltd.: Research Funding; Chugai Pharmaceutical Co., Ltd.: Research Funding; Sumitomo Dainippon Pharma Co., Ltd.: Research Funding; FUJIFILM Corporation: Research Funding; Eisai Co., Ltd.: Research Funding; Bristol-Myers Squibb: Research Funding; Daiichi Sankyo Co., Ltd: Research Funding; Nippon Shinyaku Co., Ltd.: Research Funding; Zenyaku Kogyo Co., Ltd.: Research Funding; Otsuka Pharmaceutical Co.,Ltd.: Research Funding; Perseus Proteomics Inc.: Research Funding.
Author notes
Asterisk with author names denotes non-ASH members.
