Key Points
HSPCs fail to persist in the bone marrow of lethally irradiated recipients in the absence of Nfix.
Nfix-deficient HSPCs display increased apoptosis during ex vivo culture and in recipient marrow.
Abstract
Hematopoietic stem cells are both necessary and sufficient to sustain the complete blood system of vertebrates. Here we show that Nfix, a member of the nuclear factor I (Nfi) family of transcription factors, is highly expressed by hematopoietic stem and progenitor cells (HSPCs) of murine adult bone marrow. Although short hairpin RNA–mediated knockdown of Nfix expression in Lineage−Sca-1+c-Kit+ HSPCs had no effect on in vitro cell growth or viability, Nfix-depleted HSPCs displayed a significant loss of colony-forming potential, as well as short- and long-term in vivo hematopoietic repopulating activity. Analysis of recipient mice at 4 to 20 days posttransplant revealed that Nfix-depleted HSPCs are established in the bone marrow, but fail to persist due to increased apoptotic cell death. Gene expression profiling of Nfix-depleted HSPCs reveals that loss of Nfix expression in HSPCs is concomitant with a decrease in the expression of multiple genes known to be important for HSPCs survival, such as Erg, Mecom, and Mpl. These data reveal that Nfix is a novel regulator of HSPCs survival posttransplantation and establish a role for Nfi genes in the regulation of this cellular compartment.
Introduction
Hematopoietic stem cells (HSCs) are responsible for life-long maintenance of hematopoiesis. HSCs self-renew extensively, give rise to all the major lineages of the peripheral blood, and when infused into a conditioned recipient, they have the remarkable ability to home to the bone marrow and replenish the hematopoietic system after its ablation by irradiation or chemotherapy. As such, they are heavily exploited clinically to treat hematologic disease via HSC transplantation.
Dissecting the pathways that regulate HSC survival posttransplantation could greatly benefit efforts in the clinic to improve transplant outcomes in patients. Dimethyl-prostaglandin E2 can enhance the engraftment of CD34+ cord blood in nonobese diabetic/severe combined immunodeficient mice and is currently being explored as a potential clinical regimen.1 Prostaglandin E2 was first implicated as a novel regulator of HSC homeostasis in a chemical screen in zebrafish.2 Other studies have shown that CD26-inhibition, parathyroid hormone pretreatment, and modulation of Wnt signaling in CD34+ cord blood all show potential to improve HSC function during and posttransplantation.3-6
Molecular regulators of HSC, such as Nurr1, Irgm1, Sox17, Prdm16, and Lkb1, have been identified by examining differential gene expression between quiescent and activated HSC, fetal liver and adult bone marrow HSC, and long-term repopulating HSC.7-11 Several functional screens have also identified putative regulators of HSC repopulating ability.12,13 In a fresh effort to identify novel HSC molecular regulators, we recently profiled the global gene expression patterns of HSC throughout their ontogeny.14 Subsequent analysis of this dataset identified putative transcriptional regulators of HSC at each stage of their development.14 Focusing on genes implicated by this work as potential novel transcriptional regulators of the onset of definitive HSC identity, we have created and used a lentiviral library of short hairpin RNAs (shRNAs) to functionally identify genes whose knockdown in murine hematopoietic stem and progenitor cells (HSPCs) perturbs repopulating potential (data not shown). Through this work, we have identified the nuclear factor I (Nfi) gene family member, Nfix, as a novel regulator of HSPCs repopulating potential and survival.
Nfi genes function as both positive and negative transcriptional regulators of cellular gene expression. Nfi family members (Nfia, Nfib, Nfic, and Nfix) are defined by their unique DNA-binding domain.15-19 Nfi gene-deficient mice show both overlapping and distinct phenotypes, including underdevelopment of the corpus callosum, postnatal failure to thrive, defects in postnatal tooth root development (Nfic), and impaired lung development (Nfib). Nfix was recently shown to function as a critical regulator of the embryonic to fetal myogenic switch and has also been implicated in the biology of neural progenitors of the embryonic hippocampus.20,21 Although Nfia has been shown to regulate the erythrocytic/granulocytic lineage switch via regulation of miRNA-223 and direct binding to the β-globin and G-CSFR genes, previously, the Nfi gene family has never been linked to HSPC biology.22,23 Here we show that Nfix is required for HSPC survival and hematopoietic repopulation posttransplantation. HSPCs lacking Nfix fail to persist in the bone marrow of lethally irradiated mice, display increased apoptosis, and exhibit a loss in expression of numerous genes previously implicated in HSC maintenance and survival, including Erg, Mecom, and Mpl. In total, our work supports a model in which Nfix contributes to regulate the delicate balance between survival and apoptosis in HSPCs during stress hematopoiesis posttransplantation.
Materials and methods
See supplemental Methods and supplemental Table 2 (on the Blood Web site) for details on DNA constructs, antibodies, western blotting, and mice. Animal experiments were performed according to procedures approved by the St. Jude Children’s Research Hospital Institutional Animal Care and Use Committee (Protocol #531-100113-11/11).
Cell culture
293T cells were cultured in Dulbecco’s minimal essential medium with 10% fetal calf serum. HSPCs were cultured in serum-free expansion medium (StemCell Technologies, Vancouver, British Columbia, Canada) with 10 ng/mL recombinant murine (rm) stem cell factor, 20 ng/mL rm thrombopoietin (Tpo), 20 ng/mL rm insulinlike growth factor 2 (Peprotech, Rocky Hill, NJ), 10 ng/mL recombinant human fibroblast growth factor 1 (R&D Systems, Minneapolis, MN) and 10 mg/mL heparin (Sigma-Aldrich, St. Louis, MO).
Lentiviral vector preparation
Vesicular stomatitis virus glycoprotein–pseudotyped lentivirus was prepared using a four plasmid system (transfer vector-, Gag/Pol-, Rev/Tat-, and vesicular stomatitis virus glycoprotein envelope plasmid) by co-transfection of 293T cells using TransIT 293 (Mirus, Madison, WI). Viral supernatants were cleared 48 hours posttransfection.
Cell fractionation
Bone marrow was harvested from femurs, tibias, and pelvic bones of 6- to 10-week-old male mice by crushing. c-Kit+ cells were enriched magnetically using anti-c-Kit microbeads (Miltenyi Biotec, Carlsbad, CA). Cells were then stained with fluorescently conjugated antibodies for lineage markers (B220, CD3, CD8, CD19, Gr-1, and TER119), Sca-1, and c-Kit, and sorted on a FACSAria III (BD Biosciences, San Diego, CA). The use of 4′,6-diamidino-2-phenylindole (DAPI) (Sigma-Aldrich) excluded dead cells.
Lentiviral transduction
Nontissue culture treated 96-well plates were coated with Retronectin (TakarA Bio USA, Madison, WI), according to the manufacturer’s instructions. Lentiviral particles corresponding to a multiplicity of infection of 25 were spin loaded onto the plates for 1 hour at 1000 G and room temperature. Wells were washed with phosphate-buffered saline and then 15 000 cells that were resuspended in 200 μL of serum-free expansion medium were added.
Bone marrow transplantation
Recipient (8- to 10-week-old) mice were lethally irradiated with 11 Gy of ionizing radiation administered in 2 doses of 5.5 Gy. Twenty-four hours posttransduction, 5000 test Lineage−Sca-1+c-Kit+ (LSK) cells were washed with phosphate-buffered saline and transplanted along with 5000 CD45.1+ competitor LSK cells into each recipient via intravenous tail vein injection.
Cellular analysis
Peripheral blood was collected from the retro-orbital plexus in heparinized capillary tubes, and bone marrow from transplant recipients was harvested by crushing. Red blood cells and bone marrow was lysed in red blood cell lysis buffer (Sigma-Aldrich). Cells were stained for surface markers followed by flow cytometry analysis using BD LSRFortessa (BD Biosciences, San Diego, CA) and data analysis using FlowJo software version 9.4.11 (Tree Star, Ashland, OR). For cell cycle analysis, cells were fixated with the Cytofix/Cytoperm kit (BD Biosciences, San Diego, CA) after staining of surface antigens, followed by staining for Ki-67 and DAPI. Staining of apoptotic cells was proceeded by staining of surface proteins with fluorescently labeled antibodies, followed by labeling with Annexin V-FITC (BD Biosciences) and DAPI.
Colony-forming assay
Cells were plated in M3434 methylcellulose (StemCell Technologies). Colonies were scored 10 days after plating.
Microarray analysis
Total RNA was isolated from 15 000 LSK cells cultured for 7 days after transduction with either control or Nfix-specific shRNA using the Qiagen RNeasy Micro Kit (Qiagen, Santa Clarita, CA). RNA was amplified using the NuGEN Ovation Pico WTA V2 system and then labeled with the NuGEN Encore Biotin Module (NuGen, San Carlos, CA). Labeled targets were hybridized on the HT MG-430 PM plate array and processed using the GeneTitan system (Affymetrix, Santa Clara, CA). Array data were quantile normalized and robust multi-array average summarized in Partek Genomics Suite 6.6 (Partek, St. Louis, MO). The complete dataset is deposited in the Gene Expression Omnibus (accession no. GSE45492).
Quantitative real-time PCR analysis
Total RNA was isolated from 70 000 sorted LSK cells using the Qiagen RNeasy Micro Kit (Qiagen, Santa Clarita, CA). RNA was reverse transcribed using the High Capacity cDNA Reverse Transcription Kit with RNase Inhibitor (Invitrogen, Carlsbad, CA). Quantitative real-time polymerase chain reaction (PCR) was carried out by an ABI StepOnePlus thermal cycler (Applied Biosystems, Foster City, CA) using SYBR Green. Differences in complementary DNA input were compensated by normalizing against Tbp expression levels and changes in gene expression were calculated using the ΔΔCt method. Primer sequences are provided in supplemental Table 3.
Statistical analysis
Statistical significance was assessed using two-sided Student t tests performed with GraphPad Prism 4.03 software (GraphPad, San Diego, CA).
Results
Nfix is expressed by HSPCs
To identify novel regulators of HSPCs, we previously acquired the global gene expression profiles of HSPCs isolated from different hematopoietic tissues throughout mouse development.14 These data revealed that Nfix was highly expressed by definitive adult whole bone marrow (WBM) and fetal liver HSC relative to HSPCs present in yolk sac, placenta, and aorta-gonads-mesonephros mid-gestation (Figure 1A). Nfia and Nfic were also expressed, but only by WBM HSC (Figure 1A). Real time quantitative RT-PCR (qRT-PCR) analysis of WBM-derived LSK cells confirmed high expression of Nfix in HSPCs relative to more committed hematopoietic progenitors (LSK, Lineage−Sca-1−c-Kit−) and differentiated cells (lineage+) (Figure 1B). Our previous computational analyses further identified Nfix as a putative positive transcriptional regulator of 2 gene modules upregulated by HSPCs after commitment to the definitive HSC fate (modules 7 and 39, correlation coefficients 0.86 and 0.76, respectively).14 These data implicate Nfix as a potential novel regulator of definitive HSPCs.
Nfix is expressed by HSPCs. (A) Heat map displaying relative transcript levels of Nfi gene family members in HSPCs throughout mouse ontogeny, as reported by the searchable online resource found at http://daleystem.hms.harvard.edu/. E, embryonic time-point; AGM, aorta-gonads-mesonephros.. (B) Lineage−Sca-1+c-Kit+ , Lineage−Sca-1−c-Kit+, Lineage−Sca-1−c-Kit−, and Lineage+ cells were isolated from WBM by FACS and analyzed via qRT-PCR for Nfix expression relative to Tbp expression. Data represent mean ± standard deviation from 2 independent experiments.
Nfix is expressed by HSPCs. (A) Heat map displaying relative transcript levels of Nfi gene family members in HSPCs throughout mouse ontogeny, as reported by the searchable online resource found at http://daleystem.hms.harvard.edu/. E, embryonic time-point; AGM, aorta-gonads-mesonephros.. (B) Lineage−Sca-1+c-Kit+ , Lineage−Sca-1−c-Kit+, Lineage−Sca-1−c-Kit−, and Lineage+ cells were isolated from WBM by FACS and analyzed via qRT-PCR for Nfix expression relative to Tbp expression. Data represent mean ± standard deviation from 2 independent experiments.
Nfix is required for the persistence of HSPCs ex vivo
To functionally assess a role for Nfix in HSPCs, we used shRNAs to disrupt Nfix gene expression. The miR-30 embedded shRNAs targeting Nfix were cloned into a lentiviral vector downstream of an murine stem cell virus (MSCV) promoter and upstream of a phosphoglycerate kinase-1 (PGK) promoter driving the fluorescent reporter monomeric (m)Cherry (Figure 2A). Three Nfix specific shRNAs were evaluated in 293T cells overexpressing Nfix. Only Nfix-shRNA #1 and #2 dramatically reduced Nfix protein levels and were selected for further studies (Figure 2B). Nfix-shRNAs reduced Nfix transcript levels in LSK cells dramatically by 3 days posttransduction (Figure 2C; supplemental Figure 1A). To assess the effect of loss of Nfix in HSPCs, LSK cells were transduced with control- or Nfix-shRNAs and cultured under serum-free conditions for 12 days. During the culture, cells were sampled and assessed for cell growth, viability, persistence of vector+ (ie, mCherry+) cells, and LSK cell frequency. Loss of Nfix did not alter cell expansion or persistence of vector+ cells during ex vivo culture, relative to control (Figure 2D-F). However, a small decrease was detected in cells lacking Nfix compared with control when cultures were assessed for the frequency of mCherry+ LSK cells (Figure 2G). Furthermore, when analyzing the frequency of mCherry+ cells within the remaining LSK cells, a decrease was observed over time in cells transduced with Nfix-shRNAs (Figure 2H). The observed decrease was associated with an increase in apoptosis after 10 days of culture in mCherry+ LSK cells lacking Nfix relative to control (Figure 2I). This increase in apoptosis was specific to HSPCs, as it was not seen in the total cell population (Figure 2I). Finally, mCherry+ LSK cells lacking Nfix and re-isolated by fluorescence-activated cell sorting (FACS) after 7 days of ex vivo culture failed to give rise to significant numbers of colony-forming units (CFUs), relative to control (Figure 2J; supplemental Figure 1B-C). Together these data suggest that functional HSPCs are not preserved ex vivo in the absence of Nfix.
Nfix is required for the persistence of HSPCs ex vivo. (A) Schematic of lentiviral vector used for delivery of shRNAs. MiR30-embedded shRNAs are driven from an MSCV promoter. A downstream PGK promoter drives expression of the fluorescent reporter, mCherry. (B) 293T cells were transduced with FLAG-tagged–Nfix 48 hours prior to transduction with shRNAs. Both transduction steps were carried out with an multiplicity of infection to acquire a transduction frequency of 100%, confirmed by flow analysis. Seven days posttransduction of shRNAs, cells were harvested and analyzed via western blot analysis for Flag and Actin protein levels. (C) LSK cells purified from WBM were transduced independently with 2 distinct shRNAs targeting Nfix, cultured under serum-free conditions for 3 days, flow sorted for mCherry+ and then analyzed via qRT-PCR for relative Nfix transcript. (D-H) LSK cells were transduced with either control- or Nfix-shRNAs and cultured ex vivo in serum-free medium supplemented with hematopoietic cytokines for 12 days. (D) Cell growth, (E) viability, (F) percentage of mCherry+ in total cell population, (G) percentage of LSK cells in mCherry+ population, and (H) % mCherry+ cells in LSK cells was assessed every other day. Data represent mean ± standard deviation (SD) from 3independent experiments. (I) Analysis of apoptosis in cells harvested 10 days posttransduction after staining for lineage markers, Sca-1, c-Kit, Annexin V, and DAPI. Data represent mean ± SD from 3 independent experiments. (J) mCherry+ LSK cells were recovered by FACS from LSK cells transduced with control- or Nfix-shRNAs and cultured for 7 days ex vivo. These cells were replated in semi-solid methycellulose-based medium supplemented with hematopoiesis-promoting cytokines and hematopoietic colonies were scored 10 days postplating. Data represent mean ± SD from 3 independent experiments. P values were considered statistically significant when *P < .05, **P < .01, and ***P < .001.
Nfix is required for the persistence of HSPCs ex vivo. (A) Schematic of lentiviral vector used for delivery of shRNAs. MiR30-embedded shRNAs are driven from an MSCV promoter. A downstream PGK promoter drives expression of the fluorescent reporter, mCherry. (B) 293T cells were transduced with FLAG-tagged–Nfix 48 hours prior to transduction with shRNAs. Both transduction steps were carried out with an multiplicity of infection to acquire a transduction frequency of 100%, confirmed by flow analysis. Seven days posttransduction of shRNAs, cells were harvested and analyzed via western blot analysis for Flag and Actin protein levels. (C) LSK cells purified from WBM were transduced independently with 2 distinct shRNAs targeting Nfix, cultured under serum-free conditions for 3 days, flow sorted for mCherry+ and then analyzed via qRT-PCR for relative Nfix transcript. (D-H) LSK cells were transduced with either control- or Nfix-shRNAs and cultured ex vivo in serum-free medium supplemented with hematopoietic cytokines for 12 days. (D) Cell growth, (E) viability, (F) percentage of mCherry+ in total cell population, (G) percentage of LSK cells in mCherry+ population, and (H) % mCherry+ cells in LSK cells was assessed every other day. Data represent mean ± standard deviation (SD) from 3independent experiments. (I) Analysis of apoptosis in cells harvested 10 days posttransduction after staining for lineage markers, Sca-1, c-Kit, Annexin V, and DAPI. Data represent mean ± SD from 3 independent experiments. (J) mCherry+ LSK cells were recovered by FACS from LSK cells transduced with control- or Nfix-shRNAs and cultured for 7 days ex vivo. These cells were replated in semi-solid methycellulose-based medium supplemented with hematopoiesis-promoting cytokines and hematopoietic colonies were scored 10 days postplating. Data represent mean ± SD from 3 independent experiments. P values were considered statistically significant when *P < .05, **P < .01, and ***P < .001.
Loss of Nfix results in downregulation of known regulators of the function of HSPCs
To begin exploring a potential molecular mechanism for the role of Nfix in HSPCs, we examined the global gene expression profiles of mCherry+ LSK cells isolated 7 days after transduction with control- or Nfix-shRNA. The genes showing the most dramatic change in expression after loss of Nfix are summarized in supplemental Tables 4 and 5. Interestingly, many genes that were previously found to be required for optimal maintenance and survival of HSPCs were downregulated in LSK cells lacking Nfix (Figure 3A). The qRT-PCR confirmed significant loss of several of these genes (Erg, Mecom, and Mpl) in cells transduced with Nfix-shRNA #1 or #2 compared with controls (Figure 3B). A reduction in Mpl transcript levels was apparent as soon as 3 days posttransduction (supplemental Figure 2). These data reveal that Nfix likely regulates multiple pathways influencing the survival of HSPCs.
Loss of Nfix leads to the downregulation of known regulators of the survival of HSPCs. (A) mCherry+ LSK cells were recovered via FACS from LSK cells transduced with either control- or Nfix-shRNA and cultured for 7 days ex vivo in serum-free medium supplemented with hematopoietic cytokines. The global transcriptional profiles of these cells were then acquired using Affymetrix gene chip technology. Data represent 1 experiment with 3 independent samples of each type. (B) Cells as in (A) were analyzed by qRT-PCR for mRNA expression. Data represent mean ± standard deviation from 2 independent experiments. P values were considered statistically significant when *P < .05, **P < .01, and ***P < .001.
Loss of Nfix leads to the downregulation of known regulators of the survival of HSPCs. (A) mCherry+ LSK cells were recovered via FACS from LSK cells transduced with either control- or Nfix-shRNA and cultured for 7 days ex vivo in serum-free medium supplemented with hematopoietic cytokines. The global transcriptional profiles of these cells were then acquired using Affymetrix gene chip technology. Data represent 1 experiment with 3 independent samples of each type. (B) Cells as in (A) were analyzed by qRT-PCR for mRNA expression. Data represent mean ± standard deviation from 2 independent experiments. P values were considered statistically significant when *P < .05, **P < .01, and ***P < .001.
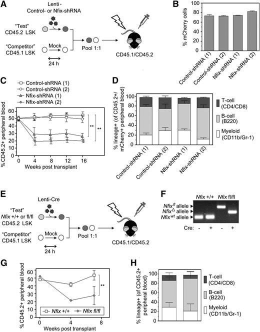
Nfix is required for hematopoietic repopulating potential
To assess a role for Nfix in HSPCs function in vivo, LSK cells were isolated by FACS from CD45.2+ C57Bl/6 mice and transduced with either control- or Nfix-shRNA vectors (test). Transduced cells were cultured for 24 hours and were then transplanted into lethally irradiated CD45.1+/CD45.2+ C57Bl/6 recipients along with an equal number of mock-transduced LSK cells isolated from CD45.1+ C57Bl/6 mice (competitor) (see experimental schematic, Figure 4A). Residual, noninjected cells were analyzed immediately after transplantation via flow cytometry to confirm the injection of a 1:1 mix of test and competitor. High levels of vector transduction (75% to 80% mCherry+) were routine in these experiments (Figure 4B).
HSCs lacking Nfix are deficient in hematopoietic repopulating potential. (A) Schematic of transplant strategy to assess hematopoietic repopulating potential of HSC. At 24 hours posttransduction with either control- or Nfix-shRNAs, 5000 CD45.2 LSK cells (test cells) were transplanted along with 5000 CD45.1 mock-transduced LSK cells (competitor cells) into lethally irradiated CD45.1/CD45.2 recipient mice. Residual uninjected cells were analyzed via flow cytometry to confirm injection of an equal ratio of test and competitor cells. (B) LSK cells were transduced with either control- or Nfix-shRNAs and analyzed after 3 days of serum-free liquid culture for %mCherry+ cells by flow cytometry. Consistently, 75% to 80% of cells were mCherry+ at 3 days postinfection. Results represent mean ± standard deviation from 3 independent experiments. (C) The peripheral blood of recipient mice was analyzed every 4 weeks posttransplant by flow cytometry for contribution from CD45.2+ test cells. LSK cells infected independently with 2 shRNAs targeting Nfix displayed a dramatic decrease in repopulating potential, relative to test cells transduced with control-shRNAs, as early as 4 weeks posttransplant. Each point represents the mean ± standard error of the mean of 3 independent experiments with >3 recipient mice in each experiment. (D) No major differences were seen in the distribution of cell surface markers representing select blood lineages in the CD45.2+ mCherry+ peripheral blood compartment of recipients transplanted with LSK cells transduced with control- or Nfix-shRNAs 16 weeks posttransplantion. Results represent mean ± standard error of the mean of 3 independent experiments with >3 recipient mice in each experiment. (E) Schematic of transplant strategy to assess hematopoietic repopulating potential of NfixΔ/Δ HSC. At 24 hours posttransduction with Cre recombinase, 5000 CD45.2 Nfixfl/fl or Nfix+/+ LSK cells (test cells) were transplanted along with 5000 CD45.1 mock-transduced LSK cells (competitor cells) into lethally irradiated CD45.1/CD45.2 recipient mice. Residual cells were cultured under serum-free conditions and analyzed 5 days posttransduction by polymerase chain reaction for the presence of floxed, deleted, and wild-type alleles (F). (G) The peripheral blood of recipient mice analyzed at 4 and 7 weeks posttransplant with Nfixfl/fl or Nfix+/+ test cells transduced with Cre recombinase. (H) This experiment is representative of 2 independent experiments. No major differences were seen in the distribution of cell surface markers representing select blood lineages in the CD45.2+ peripheral blood compartment of recipients transplanted with Nfixfl/fl or Nfix+/+ test cells transduced with Cre recombinase 7 weeks posttransplant. P values were considered statistically significant when *P < .05, **P < .01, and ***P < .001.
HSCs lacking Nfix are deficient in hematopoietic repopulating potential. (A) Schematic of transplant strategy to assess hematopoietic repopulating potential of HSC. At 24 hours posttransduction with either control- or Nfix-shRNAs, 5000 CD45.2 LSK cells (test cells) were transplanted along with 5000 CD45.1 mock-transduced LSK cells (competitor cells) into lethally irradiated CD45.1/CD45.2 recipient mice. Residual uninjected cells were analyzed via flow cytometry to confirm injection of an equal ratio of test and competitor cells. (B) LSK cells were transduced with either control- or Nfix-shRNAs and analyzed after 3 days of serum-free liquid culture for %mCherry+ cells by flow cytometry. Consistently, 75% to 80% of cells were mCherry+ at 3 days postinfection. Results represent mean ± standard deviation from 3 independent experiments. (C) The peripheral blood of recipient mice was analyzed every 4 weeks posttransplant by flow cytometry for contribution from CD45.2+ test cells. LSK cells infected independently with 2 shRNAs targeting Nfix displayed a dramatic decrease in repopulating potential, relative to test cells transduced with control-shRNAs, as early as 4 weeks posttransplant. Each point represents the mean ± standard error of the mean of 3 independent experiments with >3 recipient mice in each experiment. (D) No major differences were seen in the distribution of cell surface markers representing select blood lineages in the CD45.2+ mCherry+ peripheral blood compartment of recipients transplanted with LSK cells transduced with control- or Nfix-shRNAs 16 weeks posttransplantion. Results represent mean ± standard error of the mean of 3 independent experiments with >3 recipient mice in each experiment. (E) Schematic of transplant strategy to assess hematopoietic repopulating potential of NfixΔ/Δ HSC. At 24 hours posttransduction with Cre recombinase, 5000 CD45.2 Nfixfl/fl or Nfix+/+ LSK cells (test cells) were transplanted along with 5000 CD45.1 mock-transduced LSK cells (competitor cells) into lethally irradiated CD45.1/CD45.2 recipient mice. Residual cells were cultured under serum-free conditions and analyzed 5 days posttransduction by polymerase chain reaction for the presence of floxed, deleted, and wild-type alleles (F). (G) The peripheral blood of recipient mice analyzed at 4 and 7 weeks posttransplant with Nfixfl/fl or Nfix+/+ test cells transduced with Cre recombinase. (H) This experiment is representative of 2 independent experiments. No major differences were seen in the distribution of cell surface markers representing select blood lineages in the CD45.2+ peripheral blood compartment of recipients transplanted with Nfixfl/fl or Nfix+/+ test cells transduced with Cre recombinase 7 weeks posttransplant. P values were considered statistically significant when *P < .05, **P < .01, and ***P < .001.
Relative to LSK cells transduced with control-shRNAs, LSK cells transduced with either Nfix-shRNA were significantly reduced in their ability to contribute to the peripheral blood of recipients as early as 4 weeks posttransplant (Figure 4C). This repopulating deficiency persisted >16 weeks posttransplant, suggesting that the loss of Nfix impairs both short-term hematopoietic progenitors and long-term HSC function. Similar results were obtained when Nfix was knocked down in LSK cells isolated from E14.5 fetal liver (supplemental Figure 3A). This loss of repopulating potential is unlikely due to nonspecific knockdown of other Nfi family members, as knockdown of Nfix in LSK cells did not perturb Nfia or Nfic transcript levels when analyzed by qRT-PCR 3 days posttransduction (supplemental Figure 3B). Although vector-transduced LSK cells initially showed high levels of transduction with control- and Nfix-shRNAs, a gradual loss of vector+ cells was apparent in the peripheral blood of mice transplanted with LSK cells transduced with Nfix-shRNAs (supplemental Figure 3C). In contrast, LSK cells transduced with control-shRNAs showed no loss of vector+ cells in the periphery, even out to >16 weeks posttransplant (supplemental Figure 3C). Analysis of the distribution of the major peripheral blood lineages at 16 weeks posttransplant did not reveal a selective loss of B cells, T cells, or myeloid cells in the absence of Nfix, relative to control (Figure 4D). To confirm that Nfix-deficient HSPCs are defective in in vivo repopulating potential, LSK cells were isolated from Nfixfl/fl and Nfix+/+ C57Bl/6 mice (CD45.2+) and transduced with Cre recombinase (test).24 These cells were cultured for 24 hours and were then transplanted into lethally irradiated CD45.1+/CD45.2+ C57Bl/6 recipients with an equal number of mock-transduced LSK cells isolated from CD45.1+ C57Bl/6 mice (competitor) (see experimental schematic, Figure 4E). No floxed alleles were detected in residual Nfixfl/fl LSK cells maintained in the culture 5 days posttransduction with Cre recombinase (Figure 4F). As with LSK cells transduced with Nfix-specific shRNAs, NfixΔ/Δ LSK cells failed to repopulate the peripheral blood of recipient mice as efficiently as the control for at least 7 weeks posttransplant (Figure 4G). Again, no selective loss of B, T, or myeloid cells was apparent in recipients of NfixΔ/Δ cells. In total, these data reveal that loss of Nfix is detrimental to the short- and long-term repopulating potential of HSPCs.
HSPCs fail to persist in the bone marrow of transplant recipients in the absence of Nfix
The absence of peripheral blood derived from NfixΔ/Δ LSK cells or LSK cells treated with Nfix-shRNAs in transplant recipients could result from a block in differentiation or a failure to persist in the marrow of recipients. To explore this further, we examined the bone marrow of recipients transplanted with test cells transduced with either control- or Nfix-shRNAs 16 weeks posttransplant for vector+ cells (Figure 5A). Although controls showed significant chimerism (percentage of CD45.2+) and percentage of mCherry+ cells in the total, LSK, and LSK CD150+CD48− (ie, long-term repopulating HSC) marrow compartments, mice transplanted with test cells transduced with Nfix-shRNAs showed very little chimerism or percentage of mCherry+ cells in these compartments (Figure 5B). This loss of CD45.2+ and mCherry+ cells in recipient marrow was apparent as early as 4 weeks posttransplant (data not shown). We also observed a general loss of chimerism and mCherry+ cells in all committed progenitor compartments examined (MPP, CMP, GMP, MEP, and CLP) at both 4 and 16 weeks posttransplant (supplemental Figure 4A-B). We observed similar trends when the CD45.2+ compartment of mice transplanted with Cre-recombinase transduced Nfixfl/fl LSK cells was examined relative to control 7 weeks posttransplant (Figure 5C; supplemental Figure 4C). Thus, the inability of Nfix-deficient LSK cells to contribute to peripheral blood stems from a failure to persist in the marrow posttransplantation.
HSPCs lacking Nfix are diminished in the bone marrow of recipient mice. (A) Representative analysis of WBM collected from recipient mice transplanted 16 weeks prior with CD45.2 LSK cells transduced with either control- or Nfix-shRNAs. Cells were stained with CD45.1, CD45.2, lineage markers, Sca-1, c-Kit, CD48, and CD150, and were analyzed via flow cytometry for the persistence of mCherry+ cells in the CD45.2+ compartment of the LSK and LSK CD48−CD150+ marrow fractions. A nonmanipulated control animal is shown for comparison. (B) Analysis of frequency of CD45.2+ cells and mCherry+ cells within the CD45.2+ compartment of the WBM, LSK cells, and Lineage−Sca-1+c-Kit+CD48−CD150+ cells of recipient mice transplanted 16 weeks prior, as previously described. Results represent mean ± standard deviation from 2 independent experiments. (C) Representative flow cytometry analysis of frequency of CD45.2+ cells within the LSK and LSK CD48−CD150+ bone marrow compartment of recipient mouse transplanted 7 weeks prior with CD45.2+Nfixfl/fl or Nfix+/+ LSK cells transduced with Cre recombinase. (D) Analysis of frequency of CD45.2+ cells within the LSK and LSK CD48−CD150+ bone marrow compartment of individual recipient mice transplanted 7 weeks prior with CD45.2+Nfixfl/fl or Nfix+/+ LSK cells transduced with Cre recombinase. CD45.2+ cells were isolated by FACS from c-Kit-enriched bone marrow collected from individual mice and analyzed by genomic polymerase chain reaction for the presence of deleted and floxed Nfix alleles. The floxed Nfix allele was undetectable in all recipients of Cre-transduced Nfixfl/fl LSK cells, except recipient E-labeled mouse. Recipient E-labeled mouse was the only recipient of Cre-transduced Nfixfl/fl LSK cells that contained a high percentage of CD45.2+ cells in all 3 compartments examined (total bone marrow, LSK, and LSK CD48−CD150+). P values were considered statistically significant when *P < .05, **P < .01, and ***P < .001.
HSPCs lacking Nfix are diminished in the bone marrow of recipient mice. (A) Representative analysis of WBM collected from recipient mice transplanted 16 weeks prior with CD45.2 LSK cells transduced with either control- or Nfix-shRNAs. Cells were stained with CD45.1, CD45.2, lineage markers, Sca-1, c-Kit, CD48, and CD150, and were analyzed via flow cytometry for the persistence of mCherry+ cells in the CD45.2+ compartment of the LSK and LSK CD48−CD150+ marrow fractions. A nonmanipulated control animal is shown for comparison. (B) Analysis of frequency of CD45.2+ cells and mCherry+ cells within the CD45.2+ compartment of the WBM, LSK cells, and Lineage−Sca-1+c-Kit+CD48−CD150+ cells of recipient mice transplanted 16 weeks prior, as previously described. Results represent mean ± standard deviation from 2 independent experiments. (C) Representative flow cytometry analysis of frequency of CD45.2+ cells within the LSK and LSK CD48−CD150+ bone marrow compartment of recipient mouse transplanted 7 weeks prior with CD45.2+Nfixfl/fl or Nfix+/+ LSK cells transduced with Cre recombinase. (D) Analysis of frequency of CD45.2+ cells within the LSK and LSK CD48−CD150+ bone marrow compartment of individual recipient mice transplanted 7 weeks prior with CD45.2+Nfixfl/fl or Nfix+/+ LSK cells transduced with Cre recombinase. CD45.2+ cells were isolated by FACS from c-Kit-enriched bone marrow collected from individual mice and analyzed by genomic polymerase chain reaction for the presence of deleted and floxed Nfix alleles. The floxed Nfix allele was undetectable in all recipients of Cre-transduced Nfixfl/fl LSK cells, except recipient E-labeled mouse. Recipient E-labeled mouse was the only recipient of Cre-transduced Nfixfl/fl LSK cells that contained a high percentage of CD45.2+ cells in all 3 compartments examined (total bone marrow, LSK, and LSK CD48−CD150+). P values were considered statistically significant when *P < .05, **P < .01, and ***P < .001.
To examine whether Nfix-deficient HSPCs could initially establish in the marrow after transplantation, CD45.1+ LSK cells transduced with either control- or Nfix-shRNAs were transplanted into lethally irradiated CD45.2+ recipient mice 24 hours posttransduction (Figure 6A). Cohorts of recipients were then sacrificed and analyzed for test cell contribution to the marrow and LSK compartments beginning 5 days posttransplantation (Figure 6B). The mCherry+ cells persisted in the CD45.1+ WBM or LSK compartments of controls from 5 to 20 days posttransplant (Figure 6B). Similarly, up to 8 days posttransplant, mCherry+ cells were present in the total WBM of mice transplanted with Nfix-shRNAs–transduced LSK cells. However, by 12 days posttransplant, a clear loss of mCherry+ cells was apparent in the CD45.1+ WBM compartment of these mice. This loss was preceded by several days by a loss of mCherry+ cells in CD45.1+ LSK cells (Figure 6B). Thus, although HSPCs lacking Nfix initially establish in the marrow of recipients and contribute to the WBM and LSK compartments, they lose their ability to persist in this environment and are selected against their own presence.
HSPCs lacking Nfix are established but fail to persist in the bone marrow of recipient mice. (A) Experimental schematic. Mice recipient of CD45.2+ were transplanted with 9000. CD45.1+ LSK cells transduced with control- or Nfix-shRNAs, and were then analyzed beginning at 5 days posttransplant for the presence of mCherry+ CD45.1+ bone marrow cells via flow cytometry. (B) At 5, 8, 12, and 20 days posttransplant, marrow from mice transplanted with CD45.1+ LSK cells transduced with either control- or Nfix-shRNAs was examined for the persistence of mCherry+ cells within both the CD45.1+ WBM and CD45.1+ LSK marrow. Results represent mean ± standard deviation from 2 independent experiments. (C) mCherry+ LSK cells were isolated via FACS from the marrow of pooled cohorts of mice transplanted 10 days prior with either control- or Nfix-shRNAs and then plated in semi-solid methycellulose-based medium supplemented with hematopoiesis promoting cytokines. Hematopoietic colonies were scored 10 days postplating. WBM from a cohort of nonmanipulated mice were used as a gating and sorting control. Results represent the mean ± standard deviation from 3 independent experiments. P values were considered statistically significant when *P < .05, **P < .01, and ***P < .001. CFU-C, colony forming unit-culture; PB, peripheral blood.
HSPCs lacking Nfix are established but fail to persist in the bone marrow of recipient mice. (A) Experimental schematic. Mice recipient of CD45.2+ were transplanted with 9000. CD45.1+ LSK cells transduced with control- or Nfix-shRNAs, and were then analyzed beginning at 5 days posttransplant for the presence of mCherry+ CD45.1+ bone marrow cells via flow cytometry. (B) At 5, 8, 12, and 20 days posttransplant, marrow from mice transplanted with CD45.1+ LSK cells transduced with either control- or Nfix-shRNAs was examined for the persistence of mCherry+ cells within both the CD45.1+ WBM and CD45.1+ LSK marrow. Results represent mean ± standard deviation from 2 independent experiments. (C) mCherry+ LSK cells were isolated via FACS from the marrow of pooled cohorts of mice transplanted 10 days prior with either control- or Nfix-shRNAs and then plated in semi-solid methycellulose-based medium supplemented with hematopoiesis promoting cytokines. Hematopoietic colonies were scored 10 days postplating. WBM from a cohort of nonmanipulated mice were used as a gating and sorting control. Results represent the mean ± standard deviation from 3 independent experiments. P values were considered statistically significant when *P < .05, **P < .01, and ***P < .001. CFU-C, colony forming unit-culture; PB, peripheral blood.
To functionally confirm a lack of Nfix-deficient HSPCs in the marrow of transplant recipients, mCherry+ LSK cells were purified from the marrow of cohorts of mice transplanted 10 days prior with LSK cells transduced with either control- or Nfix-shRNAs and then plated into methylcellulose-based semi-solid medium supplemented with hematopoiesis-promoting cytokines (Figure 6C). Although cells isolated from either nonmanipulated control animals or animals transplanted with control-shRNAs gave rise to similar numbers of CFUs, mCherry+ LSK cells isolated from mice transplanted with Nfix-shRNA–transduced LSK cells failed to yield significant CFUs, functionally confirming the inability of Nfix-deficient HSPCs to persist in the marrow of transplant recipients (Figure 6C).
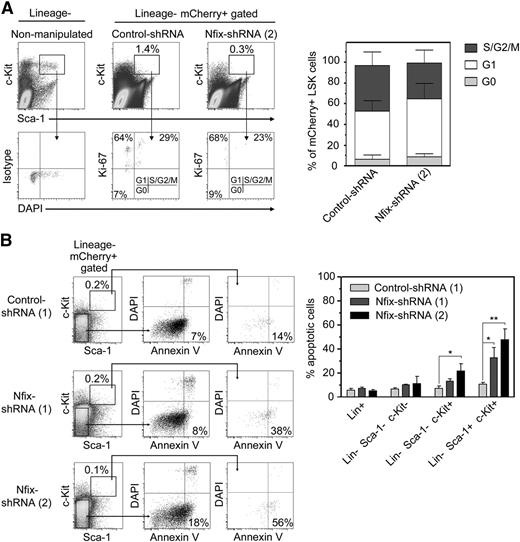
Nfix is required for the survival of HSPCs
To explore the cellular mechanism of the failure of Nfix-deficient HSPCs to persist posttransplantation, mCherry+ cells in the marrow of individual mice transplanted with LSK cells transduced with either control- or Nfix-shRNAs were analyzed via flow cytometry for cell cycle status and apoptosis 10 days after transplantation. No differences were seen in the cell cycle distribution of mCherry+ LSK cells in control vs mice transplanted with LSK cells transduced with Nfix-shRNAs (Figure 7A). However, a significantly higher proportion of Nfix-deficient mCherry+ LSK cells were undergoing apoptosis, relative to controls (Figure 7B). Interestingly, the difference in apoptosis was only significant for both Nfix-shRNA #1 and #2 in the hematopoietic compartment enriched for HSPCs (LSK) (Figure 7B). These data suggest that Nfix-deficient HSPCs suffer from increased apoptosis and decreased survival, resulting in an inability to persist in the marrow posttransplantation.
Nfix is required for the survival of HSPCs posttransplant . (A) CD45.1 LSK cells transduced with either control- or Nfix-shRNAs were transplanted into CD45.1/CD45.2 recipients and the marrow was harvested 10 days posttransplant. Cells were stained for lineage markers, Sca-1, c-Kit, Ki-67, and DAPI, and were analyzed via flow cytometry for cell cycle distribution in mCherry+ LSK cells. Data represent mean ± standard deviation from 1 experiment with five recipients in each group. (B) Flow analysis of cells harvested at the same time point as previously described and stained for lineage markers, Sca-1, c-Kit, annexin V, and DAPI for the analysis of apoptosis in mCherry+ WBM compartments. Data represent mean ± standard deviation from 3 independent experiments. P values were considered statistically significant when *P < .05, **P < .01, and ***P < .001.
Nfix is required for the survival of HSPCs posttransplant . (A) CD45.1 LSK cells transduced with either control- or Nfix-shRNAs were transplanted into CD45.1/CD45.2 recipients and the marrow was harvested 10 days posttransplant. Cells were stained for lineage markers, Sca-1, c-Kit, Ki-67, and DAPI, and were analyzed via flow cytometry for cell cycle distribution in mCherry+ LSK cells. Data represent mean ± standard deviation from 1 experiment with five recipients in each group. (B) Flow analysis of cells harvested at the same time point as previously described and stained for lineage markers, Sca-1, c-Kit, annexin V, and DAPI for the analysis of apoptosis in mCherry+ WBM compartments. Data represent mean ± standard deviation from 3 independent experiments. P values were considered statistically significant when *P < .05, **P < .01, and ***P < .001.
Discussion
Here we report for the first time a role for Nfi genes in the function of HSPCs. Specifically, transplantation of Nfix-deficient HSPCs into lethally irradiated mice reveals that Nfix is required for their optimal repopulating activity (Figure 4). This could result from (1) defective homing; (2) improper cell cycle; (3) a block in differentiation; or (4) reduced survival. As cells were transplanted only 24 hours posttransduction, they would likely have had ample time to incorporate into the appropriate marrow niche prior to significant loss of Nfix. Indeed, we did not detect any differences in the homing pattern of LSK cells 72 hours posttransplant (supplemental Figure 5). Furthermore, clearly there was no difference in the retention of mCherry+ LSK cells in the marrow of mice transplanted with control or Nfix-deficient LSK cells up to 8 days posttransplant (Figure 6B). These data suggest that Nfix loss does not significantly impair the initial homing and engraftment of HSPCs. No differences in cell cycle distribution were detected in mCherry+ LSK cells 10 days posttransplantation in cells transduced with control- or Nfix-shRNAs (Figure 7A). Thus, it is unlikely that the loss of Nfix dramatically affects the proliferation of HSPCs. Indeed, ectopic expression of Nfix did not enhance the repopulating potential of HSPCs (data not shown), further suggesting that Nfix does not promote HSC expansion as with other molecules (eg, HoxB4, well-known to dramatically expand HSPCs both in vitro and in vivo. A differentiation block would likely lead to reduced peripheral blood progeny with a concomitant maintenance or increase in the frequency of HSPCs in the marrow. However, analysis of HSPCs in recipients revealed a selective and dramatic loss of HSPCs lacking Nfix (Figure 5B). A significant increase in the frequency of apoptotic HSPCs was seen in mice transplanted with Nfix-deficient LSK cells 10 days posttransplant (Figure 7B). These data suggest that after transplantation the rapid loss of HSPCs lacking Nfix, as well as their peripheral blood progeny, is caused by a loss in survival. Indeed, Erg, Mecom, and Mpl, known regulators of the survival of HSPCs, are significantly downregulated in Nfix-deficient HSPCs (Figure 3B). Interestingly, this increase in apoptosis was not observed in other hematopoietic compartments analyzed (eg, Lin−Sca-1−c-Kit+, Lin−Sca-1−c-Kit−, and Lin+), suggesting a selective role for Nfix in the survival of HSPCs after transplantation (Figure 7B). Indeed, we show in Figure 1B that Nfix expression inversely correlated with hematopoietic differentiation.
Mice lacking Nfix display neuronal phenotypes, such as hydrocephalus and partial agenesis of the corpus callosum, and postnatal death by ∼25 days25 that can be alleviated by maintenance on softened chow.24 To our knowledge, Nfix-deficient mice have never been previously examined in depth for hematopoietic phenotypes. Although our data clearly demonstrate a role for Nfix in the survival of HSPCs after transplantation, the fact that Nfix-deficient mice survive to adulthood suggests that Nfix may not be critically required by HSPCs during homeostasis. However, as Nfia and Nfic are also expressed in WBM HSC (Figure 1A), it is possible that compensation by related genes masks potential phenotypes. Indeed, we also see a loss of repopulating potential in LSK cells transduced with shRNAs targeting Nfia (data not shown), suggesting overlapping functions for Nfi family members in HSPCs. Acute conditional deletion of Nfix in the hematopoietic system will be necessary to definitively determine whether Nfix is required for steady state hematopoiesis.
The control of the survival of HSPCs and engraftment posttransplantation is complex and known to be influenced by multiple molecular pathways.26 Very likely, the negative effect of Nfix loss on hematopoietic repopulating potential results from the perturbation of multiple downstream pathways that regulate the balance between survival and apoptosis in HSPCs under stress conditions. Thus, it was not surprising to see the expression of multiple genes previously implicated in these processes perturbed in LSK cells after Nfix knockdown (Figure 3): Erg, Mecom, and Mpl were all significantly downregulated in Nfix-deficient LSK cells. HSPCs from heterozygous mice carrying a transcriptionally inactive allele of Erg also show decreased repopulating capacity.27 Mecom, one of the products of the Mds1 and Evi1 complex locus, is critical for HSC repopulating activity, potentially by silencing Cdkn1c, which codes for the Cdk inhibitor p57Kip.28 The TPO receptor c-Mpl is required for the activity of HSPCs during bone marrow transplantation29,30 and steady-state hematopoiesis.31,32 Thus, the defect in repopulating activity of HSPCs lacking Nfix is likely caused by additive and/or synergistic effects after the decreased expression of these genes. Although further work is required to tease out which of these pathways are directly targeted by Nfix to promote the survival of HSPCs posttransplant, the Mpl/Tpo regulatory axis is a prime candidate given that Mpl expression responds to both a decrease and increase in Nfix levels, in contrast to the other molecular candidates (data not shown).
In summary, our data reveal that Nfix is required for the survival of HSPCs during stress hematopoiesis. Nfix appears to be upstream, likely both directly and indirectly, of multiple molecular pathways that, in concert, regulate the delicate balance that occurs between survival and cell death during hematopoietic repopulation after irradiation-induced ablation. Cells lacking Nfix are at a survival disadvantage in this setting and thus fail to contribute robustly to hematopoietic repopulation. Exploring the downstream effects seen after loss of Nfix might not only increase our understanding of the biology of hematopoietic repopulation, but also generate knowledge that could improve clinical bone marrow transplantation protocols.
The online version of this article contains a data supplement.
The publication costs of this article were defrayed in part by page charge payment. Therefore, and solely to indicate this fact, this article is hereby marked “advertisement” in accordance with 18 USC section 1734.
Acknowledgments
The authors thank Melanie Lloyd and John Morris of the Hartwell Center at St. Jude Children’s Research Hospital for assistance with gene expression arrays, Sandy Schwemberger and Richard Ashmun of the St. Jude Children’s Research Hospital Flow Cytometry Core for their expertise in cell sorting and flow cytometry, and Richard Gronostajski for Nfixfl/fl mice.
This work was supported by grants from, the American Society of Hematology (K01DK080846) (S.M.-F.) and the American Lebanese Syrian Associated Charities (R03DK093731) (S.M.-F.).
Authorship
Contribution: P.H., J.P., A.C.S., and S.M.-F. designed, performed, and analyzed the experiments; S.K.N. and D.A.P. provided the pCL20c-MSCV-shRNAmiR30-PGK-mCherry vector; D.F. analyzed microarray expression data; J.T.G. provided the pCCL-MNDU3-Gateway-PGK-GFP and pCL20SC-MSCV-Cre vectors; and P.H. and S.M.-F. wrote the paper.
Conflict-of-interest disclosure: The authors declare no competing financial interests.
Correspondence: Shannon McKinney-Freeman, MS 341, 262 Danny Thomas Place, Memphis, TN 38105; e-mail: shannon.mckinney-freeman@stjude.org.






