Caspases are cysteine proteases involved in apoptosis and cytokine maturation. In erythroblasts, keratinocytes, and lens epithelial cells undergoing differentiation, enucleation has been regarded as a caspase-mediated incomplete apoptotic process. Here, we show that several caspases are activated in human peripheral blood monocytes whose differentiation into macrophages is induced by macrophage colony-stimulating factor (M-CSF). This activation is not associated with cell death and cannot be detected in monocytes undergoing dendritic cell differentiation in the presence of interleukin-4 (IL-4) and granulocyte-macrophage colony-stimulating factor (GM-CSF). The mechanisms and consequences of caspase activation were further studied in U937 human monocytic cells undergoing phorbol ester–induced differentiation into macrophages. Differentiation-associated caspase activation involves the release of cytochrome c from the mitochondria and leads to the cleavage of the protein acinus while the poly(ADP-ribose)polymerase remains uncleaved. Inhibition of caspases by either exposure to the broad-spectrum inhibitor benzyloxycarbonyl-Val-Ala-DL-Asp-fluoromethylketone (z-VAD-fmk) or expression of the p35 baculovirus inhibitory protein or overexpression of Bcl-2 inhibits the differentiation process. In addition, z-VAD-fmk amplifies the differentiation-associated production of radical oxygen species in both phorbol ester–differentiated U937 cells and M-CSF–treated monocytes, shifting the differentiation process to nonapoptotic cell death. Altogether, these results indicate that caspase activation specifically contributes to the differentiation of monocytes into macrophages, in the absence of cell death.
Introduction
A family of cysteine proteases known as caspases plays a central role in many forms of apoptosis.1 These enzymes are synthesized as inactive zymogens that must be cleaved after conserved aspartate residues to be activated. Two main pathways were shown to trigger caspase activation in cells undergoing apoptosis.2 Schematically, the intrinsic pathway involves the disruption of the outer mitochondrial membrane barrier function, thus permitting the release of proapoptotic molecules from the mitochondria to the cytosol. One of these molecules is cytochrome c, which, once in the cytosol, oligomerizes the adaptor molecule Apaf-1 to recruit and activate the initiator caspase-9. In turn, caspase-9 cleaves and activates downstream effector enzymes such as caspase-3. The extrinsic pathway to cell death involves plasma membrane death receptors. In response to their engagement, these receptors trimerize and recruit the adaptor molecule Fas-associated death domain protein (FADD), which, in turn, interacts with and activates an initiator enzyme, usually caspase-8. This enzyme, either directly or through the previously described mitochondrial pathway, activates downstream effector enzymes including caspase-3.3 In both pathways, effector caspases trigger the limited proteolytic cleavage of intracellular structural and regulatory proteins, thus leading to membrane blebbing, chromatin condensation, and nuclear DNA fragmentation, which characterize apoptosis.
Most of the studies concerning caspases have highlighted the relationship between their activation and the occurrence of cell death by apoptosis. However, caspase-1 was initially identified as the protease responsible for the maturation of the multifunctional cytokine interleukin-1β (IL-1β)4 and was subsequently demonstrated to trigger the maturation of IL-18,5 while caspase-3 activation could mediate the maturation of IL-16 in nonapoptotic T cells.6 In addition, caspases were involved in T-cell activation7,8 and various differentiation pathways.9-14 Erythropoiesis was proposed to be regulated by a negative feedback loop in which mature erythroblasts expressing death-receptor ligands inhibit the differentiation of immature erythroblasts through engagement of their death receptors and caspase-mediated degradation of the transcription factor GATA-1.9,10 We have recently identified a distinct process in which a transient activation of caspases that does not lead to GATA-1 cleavage is required for erythroid differentiation.11 Caspase activation was also demonstrated to be required for the terminal differentiation of lens epithelial cells12,13 and keratinocytes.14
The present study identifies an activation of caspase-3 and caspase-9 in human peripheral blood monocytes induced to differentiate into macrophages in response to macrophage colony-stimulating factor (M-CSF). Caspase activation was not related to apoptosis; nor it was observed in monocytes exposed to IL-4 and granulocyte-macrophage colony-stimulating factor (GM-CSF) for inducing their differentiation into dendritic cells. By using the U937 human monocytic cell line exposed to phorbol ester as a model system, we show that caspase activation actively contributes to the differentiation of monocytes into macrophages.
Materials and methods
Drugs and chemical reagents
Etoposide (VP16), cycloheximide (CHX), and 12-O-tetradecanoylphorbol 13-acetate (TPA) were obtained from Sigma-Aldrich Laboratories (St Quentin Fallavier, France) and the caspase peptide inhibitor benzyloxycarbonyl-Val-Ala-DL-Asp-fluoromethylketone (z-VAD-fmk) from Bachem (Voisins-le-Bretonneux, France). Stock solutions were prepared by diluting these reagents in dimethyl sulfoxide (DMSO) and stored at −20°C. Further dilutions were made in culture medium just before use. The final concentration of DMSO in culture medium never exceed 0.3% (vol/vol), which was nontoxic to the cells. Human recombinant tumor necrosis factor-α (rhTNF-α) was obtained from PeproTech-Tebu (Le Perray-en-Yvelines, France). M-CSF, GM-CSF, and IL-4 were obtained from R&D Systems (Abington, United Kingdom). All other chemicals were of reagent grade and purchased from local sources.
Antibodies
The tested mouse monoclonal antibodies (mAbs) include antihuman HSC70 from Santa Cruz Biotechnology (Santa Cruz, CA), CD11b–fluorescein isothiocyanate (FITC) conjugated from Immunotech (Marseille, France), cytochrome c (clone B75-1) from PharMingen (San Diego, CA), both agonistic (clone CH11) and antagonistic (clone ZB4) anti-Fas receptor from Biovalley (Rockville, MD), and antagonistic anti–TNF receptor-1 (anti–TNF-R1; clone 16803) and anti–TNF-α (clone 1825.12) from R&D Systems. The tested rabbit polyclonal antibodies (pAbs) include antihuman caspase-3 and -9 active fragments (Cell Signaling, Beverly, MA), an antibody that recognizes both caspase-3 full-length and active fragments (PharMingen, San Diego, CA), and an anti–poly(ADP-ribose)polymerase (anti-PARP antibody; Boehringer-Mannheim, Mannheim, Germany). We also used the polyclonal goat antibody raised against the human p23 cleavage fragment of acinus (clone K-14; Santa Cruz Biotechnology).
Cell culture and differentiation
Human peripheral blood monocytes were obtained from healthy donors with informed consent and purified using a monocyte isolation kit with a light-scattering (LS) column according to the manufacturer's instructions (Miltenyi Biotec, Paris, France) and then incubated (2.5 × 105/mL) with 100 ng/mL M-CSF or with a combination of GM-CSF (100 ng/mL), IL-4 (10 ng/mL), and/or β-mercaptoethanol (50 μM) for up to 7 days.15The human leukemic cell line U937 (CRL-1593.2, mycoplasma free and virus free; American Type Culture Collection [ATCC], Rockville, MD) and a derivative cell clone containing the full-length humanbcl-2 cDNA (U937/Bcl-2, kindly provided by J. Bréard, INSERM U461, Chatenay-Malabry, France) were grown in suspension in RPMI 1640 medium with glutamax-I (Gibco, Life Technologies, Cergy Pontoise, France) supplemented with 10% (vol/vol) fetal bovine serum (BioWhittaker, Fontenay-sous-bois, France) in an atmosphere of 95% air and 5% CO2 at 37°C. Cell viability was determined by using a trypan blue exclusion assay. To ensure exponential growth, cells were resuspended at a density of 0.5 × 106/mL in fresh medium 24 hours before each treatment. To induce differentiation, cells were cultured in the presence of 20 nM TPA for up to 72 hours. After treatment, adherent cells were harvested using a cell scraper. Cellular differentiation was assessed by May-Grünwald Giemsa staining and CD1a, CD11b, and CD14 plasma membrane expression analysis as described.16
Cell transfection
The FLAG-peptide epitope tagged baculovirus p35 cDNA (kindly provided by J. C. Ameissen, INSERM EPI 99.22, Paris, France) was inserted in a pTarget vector (Promega, Charbonnière, France). Stable transfection was performed by electroporation of 1.0 × 106 U937 cells with 10 μg pTarget containing or not containing p35 cDNA, and selection was done by culturing the cells for 4 weeks in the presence of 1 mg/mL geneticin (G418) to generate mixed cell populations in which expression of p35 was detected by immunoblotting using an anti-FLAG antibody (Boehringer-Mannheim).
DNA fragmentation analysis
Cellular DNA was extracted by a previously described salting-out procedure,17 and electrophoresis was performed in 1.8% agarose gel in Tris (tris(hydroxymethyl)aminomethane)–borate-EDTA (ethylenediaminetetraacetic acid) buffer (pH 8.0) at 20 V for 14 hours. After electrophoresis, DNA was visualized by ethidium bromide staining.
Western blot analysis
Whole-cell lysates were prepared by lysing the cells in boiling buffer (1% SDS, 1 mM sodium vanadate, 10 mM Tris [pH 7.4]) in the presence of protease inhibitors (0.1 mM phenylmethylsulfonyl fluoride [PMSF], 2.5 μg/mL pepstatin, 10 μg/mL aprotinin, 5 μg/mL leupeptin). The viscosity of the samples was reduced by several passages through a 26-gauge needle. Mitochondrial (Mit) and cytosolic (S100) fractions for cytochrome c release studies were prepared as previously described.18 Protein concentration was measured using the Bio-Rad DC protein assay kit (Ivry sur Seine, France). Thirty microgram proteins were incubated in loading buffer (125 mM Tris-HCl [pH 6.8], 10% β-mercaptoethanol, 4.6% SDS, 20% glycerol, and 0.003% bromophenol blue), separated by sodium dodecyl sulfate–polyacrylamide gel electrophoresis (SDS-PAGE), and electroblotted to polyvinylidene fluoride (PVDF) membrane (Bio-Rad). After blocking nonspecific binding sites overnight by 5% nonfat milk in TPBS (phosphate-buffered saline [PBS], Tween 20 0.1%), the membrane was incubated for 2 hours at room temperature with the primary Ab. After 2 washes in TPBS, membrane was incubated with horseradish peroxidase–conjugated goat antimouse or antirabbit (Jackson ImmunoResearch Laboratories, West Grove, PA) or swine antigoat (Caltag Laboratories, Burlingame, CA) Abs for 30 minutes at room temperature and then washed twice in TPBS. Immunoblot was revealed using enhanced chemiluminescence detection kit (Amersham, Les Ulis, France) by autoradiography.
Caspase activity measurement
Cells were incubated in lysing buffer (150 mM NaCl, 50 mM Tris-HCl [pH 8.0], 0.1% SDS, 1% Nonidet P-40 [NP-40], 0.5% sodium deoxycholate) for 30 minutes at 4°C and centrifuged (10 000g, 20 minutes, 4°C). Fifty microgram proteins of the resulting supernatant was incubated in buffer assay (100 mM HEPES [N-2-hydroxyethylpiperazine-N′-2-ethanesulfonic acid] [pH 7.0], 1 mM ETDA, 0.1% CHAPS [3-[(3-cholamidopropyl)dimethylammonio]-1-propane sulfate], 10% glycerol, 20 mM dithiothreitol) in the presence of 100 μM fluorogenic peptide substrate (Ac-DEVD-AMC [7-amino-4-methylcoumarin], z-IETD-AFC [7-amino-4-triFluoro-methylcoumarin], z-VDVAD-AFC, and Ac-LEHD-AFC; France Biochem, Meudon, France). AMC and AFC released from the substrate were excited at 380 and 400 nm to measure emission at 460 and 505 nm, respectively. Fluorescence was monitored continuously at 37°C for 30 minutes in a dual luminescence fluorimeter (MicroTek OS; Bio-Tek Kontron Instruments, Winooski, VT). Enzyme activities were determined as initial velocities expressed as relative intensity per minute per milligram.
Immunofluorescence studies
Immunofluorescence analysis was performed as previously described.19 Briefly, cells were fixed in 2% paraformaldehyde (5 minutes, 4°C), washed twice, saturated in PBS, 0.1% saponin, 1% bovine serum albumin, and incubated for 2 hours at room temperature in the presence of primary antibody diluted in PBS, 0.1% saponin, and 0.5% bovine serum albumin. After washing, cells were incubated for 30 minutes with 488-alexa goat antirabbit Ab and/or 568-alexa goat antirabbit Ab (Molecular Probes, Eugene, OR). Nuclei were stained with Hoechst 33342 (Sigma-Aldrich). Analyses were made by using a fluorescence (Nikon, Champigny, France) or a confocal (Leica, Bron, France) microscope. The caspase-3 and -9 active fragments were also detected by flow cytometry using a Becton Dickinson FACScan cytometer (Le Pont de Claix, France).
Flow cytometry analyses
Mitochondrial membrane depolarization was analyzed using the DePsipher kit (R&D Systems) according to the manufacturer's instructions. Briefly, 106 cells were incubated for 20 minutes at 37°C in the presence of 5 μg/mL DePsipher solution and then washed twice in PBS. Dihydroethidine was used as a substrate for measuring radical oxygen species (hydrogen peroxide) production. Expression of phosphatidylserine in the external layer of the plasma membrane was determined by studying the fixation of annexin V–FITC in the presence of Ca++ in cells that remain nonpermeant to propidium iodide (TACS annexin V–FITC assay, R&D Systems). All these analyses were performed by the use of a FACScan cytometer (Becton Dickinson).
Results
The differentiation of human peripheral blood monocytes into macrophages is associated with caspase activation. Human monocytes were purified from healthy donor peripheral blood and exposed to 100 ng/mL M-CSF to trigger their differentiation into macrophages.15Using a flow cytometry assay, we detected the appearance of caspase-3 active fragments in the cells 24 hours after the beginning of culture in the presence of M-CSF (Figure 1A). The appearance of these active fragments in the cytoplasm was not associated with apoptotic features; for example, in the cells labeled with the antiactive caspase-3 antibody, Hoechst-stained nuclear chromatin did not demonstrate a characteristic apoptotic condensation and the nucleus was not fragmented (Figure 1D). Interestingly, when human monocytes were induced to differentiate into dendritic cells by exposure to 10 ng/mL IL-4 and 100 ng/mL GM-CSF, caspase-3 active fragments could not be identified (Figure 1B-D). Similar results were obtained by using an anticaspase-9 active fragments antibody (Figure 1C-D). These results suggested that the differentiation of monocytes into macrophages could specifically involve the activation of several caspases.
Monocyte differentiation into macrophages is specifically associated with caspase activation.
Human monocytes purified from healthy donor peripheral blood were exposed to 100 ng/mL M-CSF or 100 ng/mL GM-CSF plus 10 ng/mL IL-4. (A,B) Flow cytometry assay analysis of caspase-3 active fragments at indicated times following M-CSF (A) or GM-CSF/IL-4 (B) exposure (white curves indicate untreated monocytes at time 0; gray curves, cytokine-treated cells). (C) Flow cytometry assay analysis of caspase-9 active fragments after 72 hours of exposure to indicated cytokines (white curves indicate untreated monocytes at time 0; gray curves, cytokine-treated cells). (D) Fluorescence microscopy analysis of caspase-3 and -9 active fragments and Hoechst 33342 staining of nuclear chromatin in cells exposed to indicated cytokines for 3 days. Cleaved caspase-3 and -9 were assigned the color green, and nuclei labeled with Hoechst were stained in blue. In each panel, 1 representative of at least 4 experiments is shown.
Monocyte differentiation into macrophages is specifically associated with caspase activation.
Human monocytes purified from healthy donor peripheral blood were exposed to 100 ng/mL M-CSF or 100 ng/mL GM-CSF plus 10 ng/mL IL-4. (A,B) Flow cytometry assay analysis of caspase-3 active fragments at indicated times following M-CSF (A) or GM-CSF/IL-4 (B) exposure (white curves indicate untreated monocytes at time 0; gray curves, cytokine-treated cells). (C) Flow cytometry assay analysis of caspase-9 active fragments after 72 hours of exposure to indicated cytokines (white curves indicate untreated monocytes at time 0; gray curves, cytokine-treated cells). (D) Fluorescence microscopy analysis of caspase-3 and -9 active fragments and Hoechst 33342 staining of nuclear chromatin in cells exposed to indicated cytokines for 3 days. Cleaved caspase-3 and -9 were assigned the color green, and nuclei labeled with Hoechst were stained in blue. In each panel, 1 representative of at least 4 experiments is shown.
Caspases are activated during TPA-induced U937 cell differentiation. To confirm these observations, we used the U937 human monocytic cells. Exposure of these cells to 20 nM 12-O-tetradecanoylphorbol 13-acetate (TPA) induces their differentiation into macrophages.20 21 The differentiated phenotype includes adhesion of these initially floating cells to the culture flask (Figure2A) and increased expression of the glycoprotein CD11b on their plasma membrane (Figure 2B). To investigate whether caspases were activated during this differentiation process, we first studied the ability of cell lysates to cleave DEVD-AMC, a fluorigenic peptide that mimics the target site of caspase-3 and closely related caspases. Acquisition of the differentiated phenotype was associated with an increase in the DEVD-AMC cleavage activity that appeared between 6 and 12 hours after the beginning of cell treatment, reached a maximum between 12 and 24 hours, and then decreased with time (Figure 2C). The ability of lysates from cells undergoing differentiation to cleave 3 other caspase substrates, namely VDVAD-AFC (caspase-2), LEDH-AFC (caspase-9), and IETD-AFC (caspase-8), was observed to increase along the differentiation process with similar kinetics (Figure 2C). Caspase-3 activation was further confirmed by flow cytometry analysis using an antibody that specifically recognizes active caspase-3 fragments (Figure 2D). The mean fluorescence index increased from 6.0 ± 1.1 at day 0 to 13.9 ± 4.3 at day 2 (mean ± SD of 3 experiments). Lastly, Western blotting identified the 21-, 19-, and 17-kDa cleavage fragments of the protein in U937 cells exposed for 24 hours to 20 nM TPA (Figure 2E).
TPA-induced differentiation of U937 cells is associated with caspase activation.
U937 cells were treated with 20 nM TPA for indicated times. (A) Adhesion of cells to the culture flasks (mean ± SD of 3 independent experiments). (B) Flow cytometry analysis of CD11b expression on the plasma membrane (1 representative of 3 experiments). (C) DEVD-AMC, VDVAD-AFC, IETD-AFC, and LEHD-AFC peptide cleavage activity in TPA-treated cells (mean ± SD of 3 independent experiments in triplicate). (D) Flow cytometry analysis of caspase-3 active fragments using a cell-signaling Ab (white curves indicate untreated cells; gray curves, TPA-treated cells; dashed line, control immunoglobulin G [IgG]). (E) Western blot analysis of caspase-3 in whole-cell extracts. VP16 indicates U937 cells exposed to 50 μM etoposide for 4.5 hours. Numbers on the right indicate molecular weight in kilodaltons; *indicates cleavage products.
TPA-induced differentiation of U937 cells is associated with caspase activation.
U937 cells were treated with 20 nM TPA for indicated times. (A) Adhesion of cells to the culture flasks (mean ± SD of 3 independent experiments). (B) Flow cytometry analysis of CD11b expression on the plasma membrane (1 representative of 3 experiments). (C) DEVD-AMC, VDVAD-AFC, IETD-AFC, and LEHD-AFC peptide cleavage activity in TPA-treated cells (mean ± SD of 3 independent experiments in triplicate). (D) Flow cytometry analysis of caspase-3 active fragments using a cell-signaling Ab (white curves indicate untreated cells; gray curves, TPA-treated cells; dashed line, control immunoglobulin G [IgG]). (E) Western blot analysis of caspase-3 in whole-cell extracts. VP16 indicates U937 cells exposed to 50 μM etoposide for 4.5 hours. Numbers on the right indicate molecular weight in kilodaltons; *indicates cleavage products.
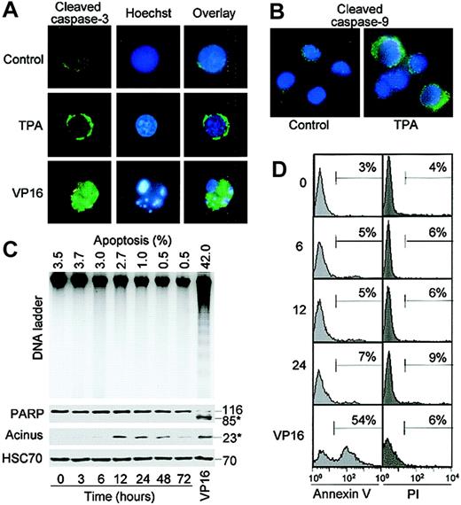
TPA-induced caspase activation is not associated with apoptosis. To determine whether caspase activation was associated with apoptosis, we performed immunofluorescence microscopic studies. The active fragments of caspase-3 and caspase-9 were detected in the cytoplasm of U937 cells exposed for 24 hours to TPA. In labeled cells, Hoechst 33342 staining of the nuclear chromatin did not show the chromatin condensation or the nuclear fragmentation observed in U937 cells undergoing typical apoptosis under etoposide exposure (Figure 3A-B). A careful analysis of TPA-treated cells demonstrating morphologic apoptotic features indicated that their percentage always remained lower than 4% (Figure 3C, upper numbers). Agarose gel electrophoresis of DNA did not detect oligonucleosomal DNA fragmentation at any step of the differentiation process (Figure 3C), Western blot analysis of the poly(ADP-ribose)polymerase (PARP) nuclear enzyme did not identify any cleavage of the 116-kDa parental protein in an 85-kDa (amino-terminal) fragment (Figure 3C), and cells remained unlabeled with annexin V (Figure 3D) while these 3 events were associated with etoposide-induced U937 cell apoptosis (Figure 3C-D). However, both etoposide-induced apoptosis and TPA-mediated differentiation were associated with the appearance of the 23-kDa active fragment of the protein acinus, a caspase-3–mediated cleavage product of the 98-kDa mature protein (Figure 3C).22
TPA-induced activation of caspases is not related to apoptosis.
U937 cells were treated with 20 nM TPA for 24 hours (A,B) or for indicated times (C,D) or with 50 μM etoposide for 4.5 hours (VP16). Fluorescence microscopy analysis of caspase-3 (A) or caspase-9 (B) active fragments in U937 cells. Cleaved caspase-3 and caspase-9 were assigned the color green, and nuclei labeled with Hoechst were stained in blue. (C, upper panel) Agarose gel electrophoresis of DNA. The percentage of apoptotic cells, determined by fluorescence microscopy after Hoechst staining, is indicated above (mean of triplicates; SD less than 1%). (C, lower panels) Western blot analysis of poly(ADP-ribose)polymerase (PARP) and acinus in whole-cell extracts. HSC70 is the loading control. Numbers on the right indicate molecular weight in kilodaltons; * indicates cleavage products. (D) The percentages of cells labeled with annexin V–FITC (left panels) and propidium iodide (PI; right panels) were measured by flow cytometry. One representative of at least 3 independent experiments is shown.
TPA-induced activation of caspases is not related to apoptosis.
U937 cells were treated with 20 nM TPA for 24 hours (A,B) or for indicated times (C,D) or with 50 μM etoposide for 4.5 hours (VP16). Fluorescence microscopy analysis of caspase-3 (A) or caspase-9 (B) active fragments in U937 cells. Cleaved caspase-3 and caspase-9 were assigned the color green, and nuclei labeled with Hoechst were stained in blue. (C, upper panel) Agarose gel electrophoresis of DNA. The percentage of apoptotic cells, determined by fluorescence microscopy after Hoechst staining, is indicated above (mean of triplicates; SD less than 1%). (C, lower panels) Western blot analysis of poly(ADP-ribose)polymerase (PARP) and acinus in whole-cell extracts. HSC70 is the loading control. Numbers on the right indicate molecular weight in kilodaltons; * indicates cleavage products. (D) The percentages of cells labeled with annexin V–FITC (left panels) and propidium iodide (PI; right panels) were measured by flow cytometry. One representative of at least 3 independent experiments is shown.
Differentiation-associated caspase activation involves the mitochondria. In a search for the molecular pathway leading to caspase activation during TPA-induced U937 cell differentiation, we first investigated the role of the mitochondria.23 Exposure of U937 cells to TPA induced a slight decrease in Δψm(Figure 4A) and provoked the release of cytochrome c in the cytosol 24 hours after the beginning of TPA treatment (Figure 4B). Bcl-2 overexpression prevented a TPA-induced decrease in Δψm (Figure 4A), cytosolic release of cytochrome c (Figure 4B), and caspase-3 cleavage in its active fragments, as determined by flow cytometry (Figure 4C) and immunoblotting (Figure 4D). These results suggested that the pathway leading to caspase activation along the differentiation process involved the mitochondrial release of cytochrome c. We also tested the role of tumor necrosis factor-α (TNF-α) whose secretion was associated with the differentiation process.24 Antibodies targeting either TNF-α or its death domain–containing receptor TNF-R1 were used in conditions that completely inhibit TNF-α–induced caspase activation in U937 cells (Figure 4E). Neither the anti–TNF-α antibody, an anti–TNF-R1 antibody (not shown), nor a combination of both could prevent the appearance of a DEVD-AMC cleavage activity (Figure 4E)—nor CD11b expression increase (not shown) in U397 cells exposed to TPA. Similarly, the blocking anti-Fas antibody ZB4 did not influence caspase-3 activation (Figure 4E) or prevent CD11b up-regulation induced by TPA exposure (not shown). These results indicate that neither TNF-α nor Fas-ligand was involved in the caspase-3 activation identified in U937 cells undergoing TPA-induced differentiation.
The mitochondrial pathway is involved in differentiation-associated caspase activation.
(A) Mitochondrial membrane depolarization was studied by flow cytometry in parental (U937) and Bcl-2–overexpressing (U937/Bcl-2) cells either left untreated (control) or treated with 20 nM TPA for 12 hours. Lonidamine (LND, 200 μM, 48 hours) was used as a positive control. Mitochondrial depolarization was suggested by reproducible changes in the curve shape of cytosolic green monomers (FL1). (B) Western blot analysis of cytochrome c in the mitochondrial (Mit) and cytosolic (S100) fractions obtained from U937 and U937/Bcl-2 cells exposed for indicated times to 20 nM TPA. (C) Flow cytometry analysis of caspase-3 active fragments (white curves indicate untreated cells; gray curves, TPA-treated cells). (D) Western blot analysis of caspase-3 in cells treated for 24 hours with 20 nM TPA. Numbers on the right indicate molecular weight in kilodaltons; *indicates cleavage products. (E) DEVDase activity measured in lysates from U937 cells preincubated or not for 1 hour with the indicated Abs (antagonistic anti-Fas ZB4, 500 nM; TNF inh.: anti–TNF-α [10 μg/mL] plus antagonistic anti–TNF-R1 [25 μg/mL]) and then either left untreated (Co) or treated with either TPA (20 nM for 24 hours) or agonistic anti-Fas Ab (CH11: 50 ng/mL plus CHX 0.8 μg/mL for 12 hours) or rhTNF-α (25 ng/mL plus CHX 0.8 μg/mL for 5 hours). (A-D) One representative of 3 independent experiments. (E) Mean ± SD of 3 experiments in triplicate.
The mitochondrial pathway is involved in differentiation-associated caspase activation.
(A) Mitochondrial membrane depolarization was studied by flow cytometry in parental (U937) and Bcl-2–overexpressing (U937/Bcl-2) cells either left untreated (control) or treated with 20 nM TPA for 12 hours. Lonidamine (LND, 200 μM, 48 hours) was used as a positive control. Mitochondrial depolarization was suggested by reproducible changes in the curve shape of cytosolic green monomers (FL1). (B) Western blot analysis of cytochrome c in the mitochondrial (Mit) and cytosolic (S100) fractions obtained from U937 and U937/Bcl-2 cells exposed for indicated times to 20 nM TPA. (C) Flow cytometry analysis of caspase-3 active fragments (white curves indicate untreated cells; gray curves, TPA-treated cells). (D) Western blot analysis of caspase-3 in cells treated for 24 hours with 20 nM TPA. Numbers on the right indicate molecular weight in kilodaltons; *indicates cleavage products. (E) DEVDase activity measured in lysates from U937 cells preincubated or not for 1 hour with the indicated Abs (antagonistic anti-Fas ZB4, 500 nM; TNF inh.: anti–TNF-α [10 μg/mL] plus antagonistic anti–TNF-R1 [25 μg/mL]) and then either left untreated (Co) or treated with either TPA (20 nM for 24 hours) or agonistic anti-Fas Ab (CH11: 50 ng/mL plus CHX 0.8 μg/mL for 12 hours) or rhTNF-α (25 ng/mL plus CHX 0.8 μg/mL for 5 hours). (A-D) One representative of 3 independent experiments. (E) Mean ± SD of 3 experiments in triplicate.
Overexpression of Bcl-2, expression of the baculovirus p35, and z-VAD-fmk treatment prevent both caspase activation and TPA-induced U937 cell differentiation. Overexpression of Bcl-2 decreased the percentage of U937 cells that became adherent to the culture flask (Figure 5A) as well as the number of those who expressed CD11b (Figure 5B) in response to TPA exposure. Similarly, expression of the baculovirus caspase inhibitory protein p3525 in U937 cells prevented TPA-induced DEVDase activity (Figure 6A), cell adhesion to the culture flasks (Figure 6B), and CD11b expression increase (Figure 6C). Lastly, the broad-spectrum caspase inhibitor z-VAD-fmk26completely suppressed DEVD-AMC peptide cleavage activity (Figure 6D) as well as other caspase activities (not shown) and the appearance of the 23-kDa acinus fragment (not shown) in TPA-treated U937 cells. The z-VAD-fmk prevented the adhesion of TPA-treated U937 cells in a dose-dependent manner (Figure 6E) and blocked the appearance of CD11b on their plasma membrane (Figure 6F).
Bcl-2 overexpression blocks TPA-induced differentiation of U937 cells.
(A) Adhesion of parental (black bar) and Bcl-2–transfected (gray bar) U937 cells exposed for 72 hours to 20 nM TPA (mean ± SD of 3 experiments in duplicate). (B) Flow cytometry analysis of CD11b expression on the plasma membrane of cells left untreated (white curves) or exposed for 72 hours to 20 nM TPA (gray curves). 1 representative of 3 experiments is shown.
Bcl-2 overexpression blocks TPA-induced differentiation of U937 cells.
(A) Adhesion of parental (black bar) and Bcl-2–transfected (gray bar) U937 cells exposed for 72 hours to 20 nM TPA (mean ± SD of 3 experiments in duplicate). (B) Flow cytometry analysis of CD11b expression on the plasma membrane of cells left untreated (white curves) or exposed for 72 hours to 20 nM TPA (gray curves). 1 representative of 3 experiments is shown.
The p35 and z-VAD-fmk prevent TPA-induced differentiation of U937 cells.
(A-C) Empty vector (pTarget)– or p35-transfected U937 cells were treated with 20 nM TPA for 24 (A) or 48 hours (B,C). (D-F) U937 cells were left untreated or treated with either 20 nM TPA or 100 μM z-VAD-fmk or a TPA/z-VAD-fmk combination for 12 hours (D) or 48 hours (E,F). (A,D) DEVD-AMC peptide cleavage activity shown as mean ± SD of 3 experiments in triplicates. (B,E) Adhesion of TPA-treated cells to the culture flasks shown as mean ± SD of 3 experiments in triplicates. (C,F) CD11b-expressing cells on the plasma membrane. White curves indicate untreated; gray curves, exposed to TPA for 48 hours. Shown is 1 representative of 3 independent experiments (C,F).
The p35 and z-VAD-fmk prevent TPA-induced differentiation of U937 cells.
(A-C) Empty vector (pTarget)– or p35-transfected U937 cells were treated with 20 nM TPA for 24 (A) or 48 hours (B,C). (D-F) U937 cells were left untreated or treated with either 20 nM TPA or 100 μM z-VAD-fmk or a TPA/z-VAD-fmk combination for 12 hours (D) or 48 hours (E,F). (A,D) DEVD-AMC peptide cleavage activity shown as mean ± SD of 3 experiments in triplicates. (B,E) Adhesion of TPA-treated cells to the culture flasks shown as mean ± SD of 3 experiments in triplicates. (C,F) CD11b-expressing cells on the plasma membrane. White curves indicate untreated; gray curves, exposed to TPA for 48 hours. Shown is 1 representative of 3 independent experiments (C,F).
The caspase inhibitor z-VAD-fmk induces a switch from differentiation to death. The z-VAD-fmk did not demonstrate any significant toxicity toward U937 cells in the absence of TPA. In contrast, z-VAD-fmk–induced inhibition of TPA-mediated U937 cell differentiation was related to a dose- and time-dependent cell death. This death was characterized by plasma membrane disruption, as assessed by trypan blue staining (Figure 7A-B) and permeability to propidium iodide (Figure 7C), whereas PARP remained uncleaved (Figure 7D). Using dihydroethidine as a substrate for measuring hydrogen peroxide in a flow cytometry assay, we observed that the production of radical oxygen species (ROS) associated with the TPA-induced differentiation process was significantly increased in cells cotreated with z-VAD-fmk (Figure 7E). Similar results were obtained by adding z-VAD-fmk (100 μM) to human monocytes exposed to M-CSF, which slightly increased ROS production (Figure8A) and induced cell death attested by trypan blue staining (Figure 8B). In both TPA-treated U937 cells and M-CSF–treated monocytes, inhibition of ROS production by addition of 25 mM N-acetylcysteine prevented both cell death induced by 100 μM z-VAD-fmk, as attested by trypan blue exclusion, and the differentiation process (not shown).
The caspase inhibitor z-VAD-fmk induces a switch from differentiation to death.
(A,B) U937 cells were exposed to 20 nM TPA in the presence of indicated concentrations of z-VAD-fmk for 48 hours (A) or 100 μM z-VAD-fmk for indicated times (B, ●) before counting the percentage of cells stained with trypan blue (○ indicates U937 cells exposed to 100 μM z-VAD-fmk in the absence of TPA). (C) U937 cells were either left untreated or treated with TPA (20 nM, 48 hours), z-VAD-fmk (100 μM, 48 hours), or the TPA/z-VAD-fmk combination. The percentages of cells labeled with annexin V–FITC (left panels) and propidium iodide (PI; right panels) were measured by flow cytometry. (D) Western blot analysis of poly(ADP-ribose)polymerase (PARP) in cells treated as above or with etoposide (VP16; 50 μM, 6 hours). HSC70 expression was used for checking loading. (E) Radical oxygen species measured by flow cytometry in cells exposed for indicated times to 20 nM TPA, in the absence (white bars) and presence (black bars) of 100 μM z-VAD-fmk. NAC indicates cotreatment with 25 mM N-acetyl-cysteine for 48 hours. Mean ± SD of 3 experiments in triplicate (A,B,E) or 1 representative of 3 independent experiments (C,D).
The caspase inhibitor z-VAD-fmk induces a switch from differentiation to death.
(A,B) U937 cells were exposed to 20 nM TPA in the presence of indicated concentrations of z-VAD-fmk for 48 hours (A) or 100 μM z-VAD-fmk for indicated times (B, ●) before counting the percentage of cells stained with trypan blue (○ indicates U937 cells exposed to 100 μM z-VAD-fmk in the absence of TPA). (C) U937 cells were either left untreated or treated with TPA (20 nM, 48 hours), z-VAD-fmk (100 μM, 48 hours), or the TPA/z-VAD-fmk combination. The percentages of cells labeled with annexin V–FITC (left panels) and propidium iodide (PI; right panels) were measured by flow cytometry. (D) Western blot analysis of poly(ADP-ribose)polymerase (PARP) in cells treated as above or with etoposide (VP16; 50 μM, 6 hours). HSC70 expression was used for checking loading. (E) Radical oxygen species measured by flow cytometry in cells exposed for indicated times to 20 nM TPA, in the absence (white bars) and presence (black bars) of 100 μM z-VAD-fmk. NAC indicates cotreatment with 25 mM N-acetyl-cysteine for 48 hours. Mean ± SD of 3 experiments in triplicate (A,B,E) or 1 representative of 3 independent experiments (C,D).
The z-VAD-fmk induces a switch from differentiation to death in M-CSF–treated monocytes.
Percentage of ROS-positive (A) or trypan blue–positive (B) cells in monocytes exposed for indicated times to M-CSF in the absence (white bars) and presence (black bars) of z-VAD-fmk (100 μM).
The z-VAD-fmk induces a switch from differentiation to death in M-CSF–treated monocytes.
Percentage of ROS-positive (A) or trypan blue–positive (B) cells in monocytes exposed for indicated times to M-CSF in the absence (white bars) and presence (black bars) of z-VAD-fmk (100 μM).
Discussion
Several proteins that influence cell viability are also key determinants in cell proliferation and differentiation.27This has been extensively demonstrated with the Bcl-2 family of proteins. These proteins, which modulate activation of the caspase cascade in response to various apoptotic stimuli,28 also interfere with cell cycle progression29 and cell differentiation30; for example, mcl-1 was identified as an early-induced gene in ML-1 human myleoblastic leukemia cells undergoing phorbol ester–induced differentiation,30interacts with proliferating cell nuclear antigen,31 and negatively interferes with cell death pathways.27 The present study demonstrates that activation of caspases, a central event in many cell death processes, also occurs during the differentiation of monocytes into macrophages, in the absence of apoptosis. This activation appears to be specific because it is not observed during the differentiation of monocytes into dendritic cells. The caspase activation pathway involves the mitochondrial release of cytochrome c and is delayed by overexpression of Bcl-2 and the caspase inhibitory protein p35. In addition, high doses of the broad caspase inhibitor z-VAD-fmk induces a switch from cell differentiation to cell death. Altogether, these results argue for an active role of caspases in the maturation of macrophages.
Besides their extensively studied role in apoptosis, caspases have been involved in cytokine maturation and cell cycle regulation.32 In addition, these enzymes have been shown to play an active role in the differentiation of erythroblasts,9-11 lens epithelial cells,12,13 and keratinocytes.14 All these cells lose their nucleus and other organelles upon terminal differentiation.32 These events were regarded as a caspase-mediated incomplete apoptotic process because they can be blocked by caspase inhibitors and Bcl-2 overexpression. We show here that a limited activation of caspases can be detected in monocytes undergoing differentiation into macrophages, a process that does not end with enucleation. A role for caspases has been suspected in other differentiation processes; for example, overexpression of the CrmA viral caspase inhibitor abrogates osteosarcoma cell differentiation induced by a synthetic triterpenoid.33 Coexpression of the various homologs of caspases, redundancies in the pathways, and premature death of animals could have prevented identification of the role of caspases in some terminal differentiation pathways such as that leading to macrophages when studying the phenotype of caspase gene knockout mice.34 35
TPA ability to trigger the differentiation of U937 monocytic cells into macrophages was demonstrated more than 15 years ago.20However, not all the U937 cell clones respond equally to phorbol esters. In our hands, exposure of U937 cells (CRL-1593.2 from ATCC) to 20 nM TPA induces their strong adhesion to the culture flask and increases CD11b expression on their plasma membrane16,21without inducing significant cell death. Other groups have described an apoptotic response of U937 cells to TPA36 that involves TNF-α as an autocrine apoptosis-stimulating factor.24,36Our observations indicate that caspase activation identified in U937 cells undergoing differentiation does not depend on TNF-α. Our observations also exclude a role for a Fas-L–Fas interaction in the differentiation-associated activation of caspases, which is in accordance with the previously described resistance to Fas that accompanies the differentiation of monocytes into macrophages.37
Differentiation-related caspase activation may be tightly regulated to prevent cells undergoing differentiation from dying by apoptosis. A coordinated regulation of Bcl-2 and related proteins has been identified in differentiating cells38 and was proposed to control caspase activation associated with lens fiber maturation.13,39 TPA-induced U937 cell differentiation involves a rapid and transient induction of Mcl-1 that precedes caspase-3 activation, whereas the constitutive expression of Bcl-2 decreases belatedly.27,40 The specific depletion of Mcl-1 has been recently shown to induce apoptosis of TPA-treated U937 cells,41 suggesting that Mcl-1 transient induction could prevent excessive caspase activation during the first hours of the differentiation process. Then, the time-dependent decrease in Bcl-2 expression associated with U937 cell differentiation could facilitate the mitochondrial release of cytochrome c. Bcl-2 overexpression inhibits caspase-3 activation and delays the differentiation process, in accordance with the recent observation that Bcl-2 overexpression also prevents bleomycin-induced U937 cell differentiation.42
Little is known about the proteins cleaved by caspases when activated during the differentiation process. In many examples of apoptosis, one of the caspase target proteins is the nuclear enzyme PARP, a substrate for caspase-3 and related enzymes. Similarly to what is observed in apoptosis, PARP is cleaved from the 116-kDa form to an 85-kDa fragment in lens epithelial cells and erythroblasts undergoing differentiation.11-13 The protein acinus is another caspase-3 target whose cleavage generates an active fragment that contributes to nuclear chromatin condensation associated with cell death.22 Such a cleavage was identified in erythroblasts undergoing maturation.11 We show here that, in U937 cells undergoing differentiation, caspase-3 activation is associated with the appearance of an acinus active fragment similar to that observed in apoptotic cells, whereas PARP remains uncleaved. In human erythroblasts, caspase-3 activation leads to GATA-1 cleavage when induced by death receptor engagement9 while GATA-1 remains uncleaved when caspase-3 is activated along the differentiation process.11 These observations suggest that caspase-mediated cleavage of intracellular target proteins strongly depends on the cellular context, including the differentiation status.
Caspase activation was not identified in human monocytes induced to differentiate into dendritic cells, indicating that caspase activation may not be a general event in cell differentiation. How these enzymes contribute to specific lineage differentiation remains a matter of speculation. First, caspase-mediated proteolytic cleavage of one or several transcription factors could play a role in the lineage-specific program of gene expression.43 Secondly, caspases could influence some of the epigenetic factors that modulate the pattern of gene expression along the differentiation pathways44; for example, the active fragment of acinus could modify the nuclear chromatin structure in a manner that facilitates macrophage lineage specification.22 Third, the cleavage of caspase substrates could generate protective signals that prevent cells undergoing differentiation from dying.45 Low levels of caspase activity, such as those identified in differentiating cells, have already been associated with such a protective effect; for example, the partial cleavage of RasGAP has been shown to generate fragments that prevent cell death.46 One of these protective effects could be to counterbalance ROS production associated with the differentiation of monocytes into macrophages. Although we cannot rule out a nonspecific effect of z-VAD-fmk, the ability of this peptide to increase the production of ROS in differentiating cells suggests that caspase activation could generate a signal that negatively regulates the redox metabolism along the differentiation process.
Whatever the precise function of caspases in the process, the present study indicates that the differentiation of monocytes into macrophages is specifically associated with an activation of these enzymes. This activation must be tightly regulated to prevent premature death of cells committed to differentiate. Further studies will determine how caspases contribute to specific lineage commitment during normal hematopoiesis. These studies could also provide new insights in the mechanisms of caspase activation and abnormal differentiation associated with early phases of myelodysplastic syndromes.47 48
The authors thank Jacqueline Bréard and Françoise Sainteny for providing cell lines, Anne-Helene Lak-Hal for her help during the course of the study, and the Laboratory of Hematology, Centre Hospitalier Universitaire (CHU) Dijon, for surface marker expression analyses.
Prepublished online as Blood First Edition Paper, August 8, 2002; DOI 10.1182/blood-2002-06-1778.
Supported by grants from the Ligue Nationale Contre le Cancer (C.R.), the Société Française d'Hématologie (O.S.), and the Fondation pour la Recherche Médicale and the Conseil Régional de Bourgogne (L.D.-D.)
O.S. and C.R. contributed equally to this work.
The publication costs of this article were defrayed in part by page charge payment. Therefore, and solely to indicate this fact, this article is hereby marked “advertisement” in accordance with 18 U.S.C. section 1734.
References
Author notes
Eric Solary, INSERM U517, IFR 100, Faculty of Medicine, 7, boulevard Jeanne d'Arc, 21079 Dijon cedex, France; e-mail: esolary@u-bourgogne.fr.

![Fig. 2. TPA-induced differentiation of U937 cells is associated with caspase activation. / U937 cells were treated with 20 nM TPA for indicated times. (A) Adhesion of cells to the culture flasks (mean ± SD of 3 independent experiments). (B) Flow cytometry analysis of CD11b expression on the plasma membrane (1 representative of 3 experiments). (C) DEVD-AMC, VDVAD-AFC, IETD-AFC, and LEHD-AFC peptide cleavage activity in TPA-treated cells (mean ± SD of 3 independent experiments in triplicate). (D) Flow cytometry analysis of caspase-3 active fragments using a cell-signaling Ab (white curves indicate untreated cells; gray curves, TPA-treated cells; dashed line, control immunoglobulin G [IgG]). (E) Western blot analysis of caspase-3 in whole-cell extracts. VP16 indicates U937 cells exposed to 50 μM etoposide for 4.5 hours. Numbers on the right indicate molecular weight in kilodaltons; *indicates cleavage products.](https://ash.silverchair-cdn.com/ash/content_public/journal/blood/100/13/10.1182_blood-2002-06-1778/4/m_h82423547002.jpeg?Expires=1765501937&Signature=ceJ6GeUeXB34CkLS0-vcpSpga43CJBl~GeJSorU5MDTq9GlZpztUc1Cf9JXAjzC-i1L3dp8JWK2mdznWSz2zw0nyqGoDVeXV9pKNxP8iKqP6EBtFdolmGjs1rRfx5Zud~8z3DE6pZ-qA48C3mg7wKltV78NHpnA2ghfxcCaUGrlYxRgMcf5epc7xrpSyUdRYJkpXeDhnYp45C2vL86u4ppewqwHASC9m82RtgqMBdsZ-7dKLjJtTgKYxIlEHv~eNAB7GlngdFtbbM0guk8IKPsm~u8YA3t5T4udlpL9TNXusHhI9FY6XNmewTG4GcHBWo6Z0fPqs8BSz1HxAd2hMyw__&Key-Pair-Id=APKAIE5G5CRDK6RD3PGA)

![Fig. 4. The mitochondrial pathway is involved in differentiation-associated caspase activation. / (A) Mitochondrial membrane depolarization was studied by flow cytometry in parental (U937) and Bcl-2–overexpressing (U937/Bcl-2) cells either left untreated (control) or treated with 20 nM TPA for 12 hours. Lonidamine (LND, 200 μM, 48 hours) was used as a positive control. Mitochondrial depolarization was suggested by reproducible changes in the curve shape of cytosolic green monomers (FL1). (B) Western blot analysis of cytochrome c in the mitochondrial (Mit) and cytosolic (S100) fractions obtained from U937 and U937/Bcl-2 cells exposed for indicated times to 20 nM TPA. (C) Flow cytometry analysis of caspase-3 active fragments (white curves indicate untreated cells; gray curves, TPA-treated cells). (D) Western blot analysis of caspase-3 in cells treated for 24 hours with 20 nM TPA. Numbers on the right indicate molecular weight in kilodaltons; *indicates cleavage products. (E) DEVDase activity measured in lysates from U937 cells preincubated or not for 1 hour with the indicated Abs (antagonistic anti-Fas ZB4, 500 nM; TNF inh.: anti–TNF-α [10 μg/mL] plus antagonistic anti–TNF-R1 [25 μg/mL]) and then either left untreated (Co) or treated with either TPA (20 nM for 24 hours) or agonistic anti-Fas Ab (CH11: 50 ng/mL plus CHX 0.8 μg/mL for 12 hours) or rhTNF-α (25 ng/mL plus CHX 0.8 μg/mL for 5 hours). (A-D) One representative of 3 independent experiments. (E) Mean ± SD of 3 experiments in triplicate.](https://ash.silverchair-cdn.com/ash/content_public/journal/blood/100/13/10.1182_blood-2002-06-1778/4/m_h82423547004.jpeg?Expires=1765501937&Signature=yL9AuJVcxHOIa6P4FHnmZYRBIKynzkYnPDWQaDOlocZSPB1FBG6y6jCPwMwIenPSr7CUPp4M7UAENIi0ZBb~L5QFIBQztVlEGWETKhACDf8ZJoHxgWcfqEBhxMhETpuOeO8knvFNiT-433udRu2P239AdFcECDOyIOlJp3diB~WTDgWUFNGPA-ttk-n2D4EE6P8gHzqr-502OopEfS0av1REIGYduHP22Y1AwVjtd3Akf8YPi2C8HuFrj9axcrnHijIOlLy6sXSQ8lq1pFVodoXNcBE2RBTatX4uKkoSPLV3X2Ewi-iEllKvPv2Rg5pz96UNhSwR7X7w-ZHv79N2Zg__&Key-Pair-Id=APKAIE5G5CRDK6RD3PGA)





![Fig. 2. TPA-induced differentiation of U937 cells is associated with caspase activation. / U937 cells were treated with 20 nM TPA for indicated times. (A) Adhesion of cells to the culture flasks (mean ± SD of 3 independent experiments). (B) Flow cytometry analysis of CD11b expression on the plasma membrane (1 representative of 3 experiments). (C) DEVD-AMC, VDVAD-AFC, IETD-AFC, and LEHD-AFC peptide cleavage activity in TPA-treated cells (mean ± SD of 3 independent experiments in triplicate). (D) Flow cytometry analysis of caspase-3 active fragments using a cell-signaling Ab (white curves indicate untreated cells; gray curves, TPA-treated cells; dashed line, control immunoglobulin G [IgG]). (E) Western blot analysis of caspase-3 in whole-cell extracts. VP16 indicates U937 cells exposed to 50 μM etoposide for 4.5 hours. Numbers on the right indicate molecular weight in kilodaltons; *indicates cleavage products.](https://ash.silverchair-cdn.com/ash/content_public/journal/blood/100/13/10.1182_blood-2002-06-1778/4/m_h82423547002.jpeg?Expires=1765630833&Signature=3A3HNE-zKHPsWwMG7T65fNEz6v4jAOb-nOVKV-6j6TsVLtEKMOWZmorpBLe8Dy~t2RvPxz1mgDssnumEy4SqrJJVm9z8K5vzKGzZA~HlkgIytKqg-T2ixYIZjBqM~013POysErX7ZWxnEciky43Fn7XL2V5eHkdiFsZjUpZ9u9zkknq~ofNZWEWWxu5JjCXD0-oCkI9LB1dXuInuGjC15pHxEI~bsGXrvHNzf~MKvMRQTycohVT4DTWwvQQx7TdSTqMGewHQlZQzpL~256C4BmEVXLUExADfw5YFK~ub7-KoEdv1Gw-4y14T9ZLywVT5w~ZsdEV~-IxDh4fvybOftQ__&Key-Pair-Id=APKAIE5G5CRDK6RD3PGA)

![Fig. 4. The mitochondrial pathway is involved in differentiation-associated caspase activation. / (A) Mitochondrial membrane depolarization was studied by flow cytometry in parental (U937) and Bcl-2–overexpressing (U937/Bcl-2) cells either left untreated (control) or treated with 20 nM TPA for 12 hours. Lonidamine (LND, 200 μM, 48 hours) was used as a positive control. Mitochondrial depolarization was suggested by reproducible changes in the curve shape of cytosolic green monomers (FL1). (B) Western blot analysis of cytochrome c in the mitochondrial (Mit) and cytosolic (S100) fractions obtained from U937 and U937/Bcl-2 cells exposed for indicated times to 20 nM TPA. (C) Flow cytometry analysis of caspase-3 active fragments (white curves indicate untreated cells; gray curves, TPA-treated cells). (D) Western blot analysis of caspase-3 in cells treated for 24 hours with 20 nM TPA. Numbers on the right indicate molecular weight in kilodaltons; *indicates cleavage products. (E) DEVDase activity measured in lysates from U937 cells preincubated or not for 1 hour with the indicated Abs (antagonistic anti-Fas ZB4, 500 nM; TNF inh.: anti–TNF-α [10 μg/mL] plus antagonistic anti–TNF-R1 [25 μg/mL]) and then either left untreated (Co) or treated with either TPA (20 nM for 24 hours) or agonistic anti-Fas Ab (CH11: 50 ng/mL plus CHX 0.8 μg/mL for 12 hours) or rhTNF-α (25 ng/mL plus CHX 0.8 μg/mL for 5 hours). (A-D) One representative of 3 independent experiments. (E) Mean ± SD of 3 experiments in triplicate.](https://ash.silverchair-cdn.com/ash/content_public/journal/blood/100/13/10.1182_blood-2002-06-1778/4/m_h82423547004.jpeg?Expires=1765630833&Signature=dVmlOISqW~E6rkA6uLs419bL3iTnUEuS9F3ply3YpMoT55imSPHhnKIBe2z2oXaZIRF2jUcm3hSNgVY6peewWMmcb4~yJJQw3NGyA~SwoSV7I~RR6XGC7kk94vBSZdjiggOfoVBKYuTMTQbrib7-EoatbufV1PITXTU9A2ZqD6m01XZriRotxk2Q-YpJmHS~3MU7iFAOI3Pu6afM9-hGZUpda9vWtjTHX8qazfpEMn8J-LYxb1uTxcSZx9h4GN80fzZ4igHp2T2yQrbsLs3wl8wTovlZ1A6-z1X-fKE5hhBxnJ3gPmOxGi8j7y6BBDiQsDLRzI2vLhoOgnU4fF07cw__&Key-Pair-Id=APKAIE5G5CRDK6RD3PGA)



