• Platelets induce PD-L1 expression in tumor cells, suggesting that platelets play a role in tumor immune escape.

  • Platelet-induced PD-L1 upregulation on tumor cells is mediated by EGFR signaling.

Programmed death ligand 1 (PD-L1) is an immune checkpoint protein that suppresses cytotoxic T lymphocytes and is often overexpressed in cancers. Due to favorable clinical trial results, immune checkpoint inhibition (ICI) is part of Food and Drug Administration approved immuno-oncology therapies; however, not all patients benefit from ICI therapy. High blood platelet-to-lymphocyte ratio has been associated with failure of ICI treatment, but whether platelets have a role in hindering ICI response is unclear. Here, we report that coculturing platelets with cancer cell lines increased protein and gene expression of tumor cell PD-L1, which was reduced by antiplatelet agents, such as aspirin and ticagrelor. Platelet cytokine arrays revealed that the well-established cytokines, including interferon-γ, were not the main regulators of platelet-mediated PD-L1 upregulation. Instead, the high molecular weight epidermal growth factor (EGF) is abundant in platelets, which caused an upregulation of tumor cell PD-L1. Both an EGF-neutralizing antibody and cetuximab (EGF receptor [EGFR] monoclonal antibody) inhibited platelet-induced increases in tumor cell PD-L1, suggesting that platelets induce tumor cell PD-L1 in an EGFR-dependent manner. Our data reveal a novel mechanism for platelets in tumor immune escape and warrant further investigation to determine if targeting platelets improves ICI therapeutic responses.

Programmed death ligand 1 (PD-L1; CD274) is an immune checkpoint protein expressed in many types of tumors.1 Tumor cell-surface expression of PD-L1 impairs T cell cytotoxicity, thus causing tumor immune escape.2 Immune checkpoint inhibition (ICI) therapies targeting PD-L1 and its receptor, programmed cell death protein 1, have proven revolutionary for cancer treatment.3 Although the addition of ICI to chemotherapy has significantly improved patient outcomes,4 ICI therapy does not benefit the majority of patients.5 Further investigations are needed to understand tumor cell PD-L1 regulation to improve ICI treatment efficacy.

It is well established that platelets are critical to hemostasis,6 and recently, the contributions of platelets to immune regulation are becoming ever more appreciated.7 For example, a high circulating platelet-to-lymphocyte ratio was associated with a decreased response rate to nivolumab (anti-programmed cell death protein 1 antibody) in patients with nonsmall cell lung cancer,8 suggesting the potential function of platelets in affecting ICI treatment. Recently, PD-L1 was found on the surface of platelets and was elevated upon platelet activation.9,10 It was reported that platelets can “decorate” PD-L1 tumor cells with platelet-derived PD-L1, leading to immunosurveillance escape and increased metastasis.9 Further, platelets store many cytokines and growth factors that can affect tumor cells.11 Investigating the function of platelets in tumor cell PD-L1 regulation could thus have important clinical implications. Here, we report a putative mechanism of platelet-mediated upregulation of tumor cell PD-L1, which has implications for novel platelet-targeting therapeutic approaches to increase ICI responses.

Human platelets isolation

Blood collection was performed with institutional review board approval from Brigham and Women’s Hospital (P001526) and following the Declaration of Helsinki. Platelets were isolated from healthy volunteers as described previously.12 Healthy volunteers did not ingest known platelet inhibitors for at least 10 days prior to blood collection. Citrated whole blood was spun at 177× g for 20 minutes to isolate the platelet-rich plasma. One micromolar prostaglandin E1 was added to platelet-rich plasma and spun at 1000× g for 5 minutes to isolate platelets. Platelets were resuspended in platelet resuspension buffer (PRB, 10 mM 4-(2-hydroxyethyl)-1-piperazineethanesulfonic acid, 140 mM NaCl, 3 mM KCl, 0.5 mM MgCl2, 5 mM NaHCO3, 10 mM glucose, pH 7.4). Synthetic cross-linked collagen-related peptide (CRP)-induced platelet releasate used in cell culture was generated by resuspending 5 × 107 platelets in 500 μL PRB with 1 μg/mL CRP and incubated for 15 minutes, followed by centrifugation for 5 minutes at 10 000g.

Cell culture

A549 human alveolar adenocarcinoma (the American Type Culture Collection [ATCC]: CCL-185), MDA-MB-468 human breast adenocarcinoma (ATCC: HTB-132) cells, and A431 (ATCC: CRL-1555) were cultured in F12K (ATCC: 50-188-269FP), L-15 (ATCC: 30-2008), and Dulbecco’s modified Eagle medium (Gibco: 11995073) medium, respectively. Complete medium was supplemented with 10% (vol/vol) fetal bovine serum (FBS) (Genesee Scientific # 25-514H) and 1% (vol/vol) penicillin-streptomycin (Gibco: 15070-063). Cells were grown to passage 6 and then frozen down in aliquots. Cells were thawed 3 days prior to donor appointment date and seeded into 12-well plates 1 day before donor appointment. For coculture experiments, platelets were incubated either directly with tumor cells or in transwell inserts with 0.4 μm pore size (Corning: 353494) supplied with modified PRB (PRB with 10% [vol/vol] and 4 mM L-glutamine). After 24 hours of coculture, the conditioned medium was harvested and centrifugated at 1000 × g for 5 minutes to discard platelets and tumor debris. The conditioned medium was then subjected to additional centrifugation (10 000 × g, 5 minutes) to discard any remaining debris and was stored at −80°C. Tumor cells were washed twice with PBS and then cultured with complete medium for another 24 hours. For drug treatments, aspirin (Millipore Sigma A2093, 100 μM), ticagrelor (Cayman 15425, 1 μM), anti-epidermal growth factor (EGF)-neutralizing antibody (R&D MAB236, 2 μg/mL), chymostatin (Sigma: C7268. 10 μg/mL), and GI 254023X (A Disintegrin and metalloproteinase domain-containing protein 10 (ADAM10) inhibitor; TOCRIS: 3995; 10 μg/mL and 20 μg/mL) were used to pretreat the platelets for 1 hour at 37°C, then added with the tumor cell culture. Cetuximab (MedChemExpress HY-P9905, 3 μg/mL) was used to pretreat the tumor cells for 1 hour at 37°C, then platelets were added to the coculture. Information of cytokines used in the experiments: C-C motif chemokine ligand 5 (CCL5) (BioLegend: 580202), C-X-C motif chemokine ligand 5 (CXCL5) (BioLegend: 573404), interleukin 6 (IL-6) (BioLegend: 570802), IL-8 (BioLegend: 574202), EGF (Peprotech: AF-100-15), pro-EGF (R&D: 4289-EG-025/CF), and interferon-γ (BioLegend: 570202).

Flow cytometry

Tumor cells were trypsinized and resuspended in fluorescence-activated cell sorting buffer (PBS, 2% [vol/vol] FBS) and stained with CD41 (BioLegend: 303710; 1:400), PD-L1 (BioLegend: 329706; 1:400 for MDA-MB-468 and A549, 1:3000 for A431), EGF receptor (EGFR) (BioLegend: 352908; 1:3000), and Zombie NIR (BioLegend: 423105. 1:3000) antibodies for 25 minutes at 4°C in a 96-well plate. Cells were then washed and resuspended in fluorescence-activated cell sorting buffer. Median fluorescence intensity of PD-L1 was measured in live single cells negative for CD41 using the Cytek Aurora cytometer following spectral unmixing. Analysis was performed using FlowJo software Version 10.8.1.

CRISPR gene editing of EGFR

MDA-MB-468 cells were cultured for 5 days before transfection with clustered regularly interspaced short palindromic repeats (CRISPR)/CRISPR-associated protein 9 (Cas9) complexes. Predesigned single guide (sgRNA) was purchased from Synthego (CRISPRevolution sgRNA EZ Kit [Modified]: gaguaacaagcucacgcagu). Alt-R S.p. Cas9 nuclease V3 was purchased from Integrated DNA Technologies (1081058). Immediately before transfection, ribonucleoprotein complexes were formed by mixing 1 μL of sgRNA (60 μM) and 1 μL of S.p. Cas9 (60 μM) and incubated at room temperature for 20 minutes. Transfection was performed using LONZA SE Cell Line 4D-Nucleofector X Kit S (V4XC-1032). Briefly, 100 000 MDA-MB-468 cells were suspended in SE cell line Nucleofector solution with 1 μL of ribonucleoprotein and added into the Nucleocuvette. Electroporation was performed using 4D X-Unit Lonza with program DS-120. After transfection, cells were cultured for 7 days, then the surface level of EGFR was measured by flow cytometry.

Cytotoxicity assay

T cells were generated from peripheral blood mononuclear cells (PBMCs) from a healthy donor. PBMCs were isolated from blood using Lymphoprep Density Gradient Medium (Stemcell 07801) and cultured in RPMI1640 medium (ATCC: 30-2001) supplied with 10% [vol/vol] FBS and 1% [vol/vol] penicillin-streptomycin for 3 days. Dead MDA-MB-468 cells were generated by the freeze-thaw cycle. Dead MDA-MB-468 cells were added to PBMC culture on day 3, and PBMCs were cultured for an additional 2 days. On day 5, the culture medium was changed to ImmunoCult-XF T-Cell Expansion Medium (Stemcell: 10981) and supplied with IL-2 (Stemcell: 78036. 2 μg/mL), ImmunoCult Human CD3/CD28/CD2 T-Cell Activator (Stemcell: 10970. 25 μL/mL), IL-7 (Biolegend: 581902. 100 ng/mL), IL-15 (Biolegend: 570302. 100 ng/mL), and IL-21 (Biolegend: 571202. 100 ng/mL) to form and expand T cells. Cultured T cells were frozen for storage (supplemental Figure 1A). Before setting up the T-cell cytotoxicity assay, T cells were thawed and cultured in ImmunoCult-XF T-Cell Expansion Medium supplied with 2 μg/mL IL-2 (T-cell medium) for 4 days. Cytotoxicity assays were performed as previously described.13 Five thousand MDA-MB-468 cells either cultured alone, cocultured with platelets, or cocultured with platelets treated with cetuximab were labeled with CellTrace Violet (Invitrogen: C34571) and plated into a 96-well plate in duplicate supplied with T cell medium. Seventy-five thousand T cells were added into 1 of the 2 wells of MDA-MB-468 cells in each condition. The wells without T cells served as control. After 16 hours of culture, adherent cells were washed twice with PBS, imaged, and counted using a Lionheart FX Automated Microscope (BioTek). The percentage of specific lysis was calculated as the decrease in cell number in the well compared with the control well without T cells.

Gene expression analysis

Tumor cells were lysed using RNAzol RT (Sigma R4533). RNA was extracted according to the manufacturer’s instructions. Reverse transcription was performed using iScript Reverse Transcription Supermix (Bio-Rad: 1708841), and quantitative polymerase chain reaction was performed using iTaq Universal SYBR Green Supermix (Bio-Rad: 1725125). The following program was used: 50°C for 2 minutes, 94°C for 10 minutes; 40 cycles: 94°C for 30 seconds, 60°C for 60 seconds. Primer sequences: PD-L1 forward: 5'-GCACACTGAGAATCAACACAAC-3'; reverse: 5'-CTGGGATGACCAATTCAGCTGT-3'. Glyceraldehyde-3-phosphate dehydrogenase forward: 5'-GAAGGTGAAGGTCGGAGTC-3'; reverse: 5'-GAAGATGGTGATGGGATTTC-3'.

Cytokine array and ELISA

Cytokine arrays for coculture conditioned medium were carried by Eve Technologies Canada. IL-8 (BioLegend: 431504), CCL5 (BioLegend: 440804), or CXCL5 (BioLegend: 440904) enzyme-linked immunosorbent assay (ELISA) was performed on conditioned medium in accordance with the manufacturer protocol. Absorbance was measured at 450 nm on a Synergy H1 microplate reader (Biotek).

Western blot

Lysed samples were reduced 1:1 in 2× Laemmli Sample Buffer (Bio-Rad: 161-0737) prior to boiling for 5 minutes. Twenty microliters of each sample was loaded into a 4% to 20% Mini-PROTEAN precast gel (Bio-Rad: 4561096). Sodium dodecyl sulfate-polyacrylamide gel electrophoresis was performed at 90 V for 30 minutes during stacking, followed by 120 V for 75 minutes during separation. Proteins were transferred to a polyvinylidene difluoride membrane (Bio-Rad: 1704157) using a Trans-Blot Turbo System (Bio-Rad). Membranes were blocked posttransfer with 5% bovine serum albumin (Millipore: 82-045-1) in tris-buffered saline with 0.5% Tween 20 (Boston BioProducts: IBB-181) for 1 hour at room temperature with shaking. Membranes were incubated 1:1000 in primary antibody (EGFR: Cell Signaling Technology 4267T; phosphorylated EGFR (pEGFR) Y1068: Cell Signaling Technology 3777S; β-actin: Cell Signaling Technology 3700S) overnight at 4°C with shaking. Samples were washed with tris-buffered saline with Tween 20, then incubated 1:10 000 with secondary antibody (mouse: Cell Signaling Technology 7076S; rabbit: Cell Signaling Technology 7074S) for 1 hour at room temperature with shaking. Membranes were washed, then treated with SuperSignal Chemiluminescent Substrate (Thermo: 34577). Chemiluminescence was measured using a ChemiDoc Touch Imaging System (Bio-Rad). Western blot quantification was performed by ImageJ “analyze gels” functions. Total protein loading was measured by the detergent compatible protein assay (Bio-Rad: 5000111). Lysates were assayed with a known standard curve and absorbance measured at 650 nm on a Synergy H1 microplate reader (Biotek). Standards were fit to a linear trendline, and sample lysate concentration was estimated using Microsoft Excel (Version 2201). Sample lysates were adjusted to 2 mg/mL total protein concentration by diluting in cell lysis buffer (CST: 9803).

Correlation analysis between EGFR and PD-L1

The correlation between EGFR and PD-L1 expression in Cancer Genome Atlas datasets was performed using the Multiple Gene Analysis function in Gene Expression Profiling Interactive Analysis (GEPIA14 http://gepia.cancer-pku.cn/).

Platelets induce PD-L1 upregulation in tumor cells

To test whether platelets affect tumor cell PD-L1 expression, we designed a platelet-tumor cell coculture system that avoids undesirable platelet activation and clotting in culture (Figure 1A). To do so, we added 5 × 107/mL platelets to preseeded tumor cells in modified PRB for 24 hours, followed by removing platelets and changing to tumor cell medium for 24 hours (Figure 1A). Modified PRB alone did not affect tumor cell-surface PD-L1 levels as determined by flow cytometric analysis (supplemental Figure 1B). Coculturing with platelets enhanced PD-L1 cell-surface expression by twofold (range, 1.3-5.9) in MDA-MB-468 breast cancer cells, 1.25-fold (range, 1.08-1.5) in A549 lung cancer cells (Figure 1B), and 1.3-fold (range, 1.1-1.58) in A431 epidermoid carcinoma cells (supplemental Figure 1C). MDA-MB-468 cells were 71% more sensitive to platelet-induced PD-L1 upregulation than A549 (Figure 1C). MDA-MB-468 has a 30% lower PD-L1 baseline level than A549 (supplemental Figure 1D); however, whether baseline PD-L1 level affects the response to platelets is to be determined. To further delineate the role of platelets activation, known platelet activation inhibitors including aspirin and ticagrelor were tested in the coculture system, and we found both significantly attenuated platelet-induced PD-L1 upregulation (Figure 1B).

Figure 1.

Platelets upregulate tumor cell PD-L1 in a coculture system. (A) Scheme of platelet and tumor cell coculture system. (B) Flow cytometric analysis of tumor cell-surface PD-L1 median fluorescence intensity (MFI) on MDA-MB-468 cells (left panel, n = 7-10) and A549 cells (right panel, n = 9) cocultured with platelets (+platelets) or coculture treated with 100 μM aspirin or 1 μM ticagrelor. (C) Relative levels of PD-L1 in coculture to tumor cell monoculture for MDA-MB-468 and A549 cells. n = 7. (D) Flow cytometric analysis of tumor cell-surface PD-L1 levels following tumor cell monoculture, cocultured with platelets, or cocultured with platelets physically separated by transwells. Left panel: MDA-MB-468 (n = 7); right panel: A549 (n = 6). (E) PDL1 gene expression in tumor cells either as monoculture or cocultured with platelets. Normalized to glyceraldehyde-3-phosphate dehydrogenase. Left panel: MDA-MB-468 (n = 4); right panel: A549 (n = 7). Lines connect the data points are from an individual healthy donor. Paired t test was used for testing data with 2 groups. One-way analysis of variance (with Tukey correction was used for testing data with 3 or more groups. ∗P < .05, ∗∗P < .01, ∗∗∗P < .001. ns, not significant; RT-qPCR, reverse transcription quantitative polymerase chain reaction.

Figure 1.

Platelets upregulate tumor cell PD-L1 in a coculture system. (A) Scheme of platelet and tumor cell coculture system. (B) Flow cytometric analysis of tumor cell-surface PD-L1 median fluorescence intensity (MFI) on MDA-MB-468 cells (left panel, n = 7-10) and A549 cells (right panel, n = 9) cocultured with platelets (+platelets) or coculture treated with 100 μM aspirin or 1 μM ticagrelor. (C) Relative levels of PD-L1 in coculture to tumor cell monoculture for MDA-MB-468 and A549 cells. n = 7. (D) Flow cytometric analysis of tumor cell-surface PD-L1 levels following tumor cell monoculture, cocultured with platelets, or cocultured with platelets physically separated by transwells. Left panel: MDA-MB-468 (n = 7); right panel: A549 (n = 6). (E) PDL1 gene expression in tumor cells either as monoculture or cocultured with platelets. Normalized to glyceraldehyde-3-phosphate dehydrogenase. Left panel: MDA-MB-468 (n = 4); right panel: A549 (n = 7). Lines connect the data points are from an individual healthy donor. Paired t test was used for testing data with 2 groups. One-way analysis of variance (with Tukey correction was used for testing data with 3 or more groups. ∗P < .05, ∗∗P < .01, ∗∗∗P < .001. ns, not significant; RT-qPCR, reverse transcription quantitative polymerase chain reaction.

Close modal

Separation of platelets from tumor cells using transwell inserts did not significantly increase tumor cell PD-L1 (Figure 1D), suggesting a direct interaction between platelets and tumor cells was more effective for platelet-induced PD-L1 upregulation. It has been shown that platelets can transfer major histocompatibility complex class I to tumor cells15; thus, one potential mechanism of platelet-mediated PD-L1 upregulation could be through direct transfer of membranes containing PD-L1. To test this hypothesis, we coincubated platelets with tumor cells for 2 hours, a time range that, shown by Placke et al, was sufficient for platelets to transfer major histocompatibility complex class I to tumor cells15 and theoretically excluded tumor cell de novo protein expression. In this experiment, we found cell-surface PD-L1 levels were unaffected for both cell lines cocultured with platelets, in tumor cells (CD41) or CD41+ tumor cells (caused by platelets attachment or membrane transfer) (supplemental Figure 1E). These data suggest platelet-induced PD-L1 upregulation was not occurring through membrane transfer. Instead, we observed increased PDL1 gene expression following 24-hour coculture of platelets and tumor cells (Figure 1E), indicating that platelets transcriptionally regulated tumor cell PD-L1.

Platelets upregulate tumor cell PD-L1 in an EGFR-dependent manner

Next, we investigated the mechanisms of platelet-mediated tumor PD-L1 upregulation. First, we performed a cytokine array on the coculture conditioned medium (Figure 2A; supplemental Figure 2A; supplemental Table 1). We found interferon-γ, the canonical regulator of PD-L1,16 was undetectable in the coculture medium (supplemental Table 1). Then, we tested several highly expressed cytokines (CCL5, CXCL5, IL-8, IL-6) that have been shown to increase PD-L1 expression in tumor cells.17-20 At concentrations equivalent to those that we measured in the coculture conditioned medium, none of these cytokines upregulated PD-L1 on MDA-MB-468 cells (supplemental Figure 2B). Furthermore, the coculture conditioned medium failed to upregulate PD-L1 in MDA-MB-468 cells (supplemental Figure 2C), suggesting the major cytokines released by platelets were not the main cause of tumor cell PD-L1 upregulation. Data discrepancy between cytokine array and ELISA could be due to the different sensitivity in the methods of measurement.

Figure 2.

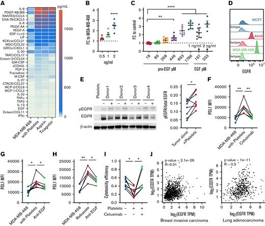
Platelets upregulate tumor PD-L1 through EGF/EGFR pathway. (A) Heatmap showing mean concentration of indicated cytokines in conditioned medium from MDA-MB-468 monoculture, platelet, and MDA-MB-468 cell coculture (with platelets); cocultures treated with either aspirin or ticagrelor. N = 3 replicates. (B) Fold change in PD-L1 cell-surface expression measured by flow cytometry in response to indicated concentration of EGF relative to vehicle control for MDA-MB-468 cells. N = 4. (C) Fold change in PD-L1 cell-surface expression measured by flow cytometry in response to indicated concentrations of recombinant pro-EGF and EGF relative to vehicle control for MDA-MB-468 cells. N = 4 to 8. (D) EGFR levels of MCF7, A549, and MDA-MB-468 cells were measured by flow cytometry. Isotype control (IgG2b, κ) from each cell line was used as the negative control. (E) Left: representative western blot images of total EGFR and pEGFR (Tyr1068) of MDA-MB-468 cells. Right: graph of western blot quantification of pEGFR/total EGFR ratio for all donors (see supplemental Figure 3G for full blots and detailed information). N = 8. (F) Flow cytometric analysis of PD-L1 level of MDA-MB-468 cells cultured alone, cocultured with platelets, or cocultured with platelets and 3 μg/mL cetuximab. N = 6. (G) Flow cytometric analysis of PD-L1 levels of MDA-MB-468 cells cultured alone, cocultured with platelets, or cocultured with platelets and 2 μg/mL EGF-neutralizing antibody. N = 7. (H) Flow cytometric analysis of PD-L1 levels of MDA-MB-468 cells treated with CRP-induced activated platelet releasate with or without 2 μg/mL EGF neutralizing antibody. N = 5. (I) T-cell cytotoxicity efficiency in MDA-MB-468 cells cocultured with platelets or in the presence of 3 μg/mL cetuximab. N = 6 to 8. (J) Spearman’s rank correlation analysis for EGFR and PD-L1 (CD274) in The Cancer Genome Atlas breast and lung cancer data sets. Each line represents a separate experiment using platelets isolated from a different healthy donor. Paired t tests were used for testing data with 2 groups. One-way analysis of variance with Tukey correction was used for testing data with 3 or more groups. ns, not significant. ∗P < .05, ∗∗P < .01, ∗∗∗∗P < .0001. -, tumor monoculture; +, tumor cocultured with platelets.

Figure 2.

Platelets upregulate tumor PD-L1 through EGF/EGFR pathway. (A) Heatmap showing mean concentration of indicated cytokines in conditioned medium from MDA-MB-468 monoculture, platelet, and MDA-MB-468 cell coculture (with platelets); cocultures treated with either aspirin or ticagrelor. N = 3 replicates. (B) Fold change in PD-L1 cell-surface expression measured by flow cytometry in response to indicated concentration of EGF relative to vehicle control for MDA-MB-468 cells. N = 4. (C) Fold change in PD-L1 cell-surface expression measured by flow cytometry in response to indicated concentrations of recombinant pro-EGF and EGF relative to vehicle control for MDA-MB-468 cells. N = 4 to 8. (D) EGFR levels of MCF7, A549, and MDA-MB-468 cells were measured by flow cytometry. Isotype control (IgG2b, κ) from each cell line was used as the negative control. (E) Left: representative western blot images of total EGFR and pEGFR (Tyr1068) of MDA-MB-468 cells. Right: graph of western blot quantification of pEGFR/total EGFR ratio for all donors (see supplemental Figure 3G for full blots and detailed information). N = 8. (F) Flow cytometric analysis of PD-L1 level of MDA-MB-468 cells cultured alone, cocultured with platelets, or cocultured with platelets and 3 μg/mL cetuximab. N = 6. (G) Flow cytometric analysis of PD-L1 levels of MDA-MB-468 cells cultured alone, cocultured with platelets, or cocultured with platelets and 2 μg/mL EGF-neutralizing antibody. N = 7. (H) Flow cytometric analysis of PD-L1 levels of MDA-MB-468 cells treated with CRP-induced activated platelet releasate with or without 2 μg/mL EGF neutralizing antibody. N = 5. (I) T-cell cytotoxicity efficiency in MDA-MB-468 cells cocultured with platelets or in the presence of 3 μg/mL cetuximab. N = 6 to 8. (J) Spearman’s rank correlation analysis for EGFR and PD-L1 (CD274) in The Cancer Genome Atlas breast and lung cancer data sets. Each line represents a separate experiment using platelets isolated from a different healthy donor. Paired t tests were used for testing data with 2 groups. One-way analysis of variance with Tukey correction was used for testing data with 3 or more groups. ns, not significant. ∗P < .05, ∗∗P < .01, ∗∗∗∗P < .0001. -, tumor monoculture; +, tumor cocultured with platelets.

Close modal

One protein that was highly enriched in activated platelet releasate was EGF, as shown by other groups.21,22 We found that recombinant EGF induced PD-L1 on MDA-MB-468 and A549 cells in a dose-dependent manner (Figure 2B; supplemental Figure 2D). Platelets do not store mature EGF but instead are abundant in transmembrane pro-EGF.23,24 Upon platelet activation, pro-EGF is cleaved to produce high-molecular-weight EGF (HMW-EGF).24 Further, HMW-EGF is biologically active and can stimulate tumor cell EGFRs.25 These reports led to our hypothesis that activated platelets induced tumor cell PD-L1 by releasing biologically active HWM-EGF to activate EGFR signaling. To test this hypothesis, we treated tumor cells with commercially available recombinant human pro-EGF (amino acid 21-1023) that can resemble HMW-EGF (amino acid 1-1023; supplemental Figure 2E) and found that recombinant pro-EGF upregulated PD-L1 level of MDA-MB-468 cells in a dose-dependent manner (Figure 2C), and similar results were seen for A431 cells (supplemental Figure 2F).

Next, we analyzed the EGFR expression and found that MDA-MB-468 cells expressed around 10-fold higher levels of EGFR than A549 cells (Figure 2D) and threefold higher levels of EGFR than A431 (supplemental Figure 2G), which could explain the differences in sensitivity to platelet-mediated PD-L1 upregulation that we had previously observed (Figure 1C). Moreover, we found moderate but significant upregulation of EGFR in MDA-MB-468 cells after coculture with platelets (supplemental Figure 2H). To further test the function of EGFR in platelet-induced PD-L1 upregulation, we generated EGFR knockout MDA-MB-468 cells using CRISPR gene-editing technology.26 Although CRISPR knockout of EGFR was limited to 90% efficiency (supplemental Figure 3A), we were able to analyze the response of EGFR-low (lowest 10% of the total population) and EGFR-high (highest 10% of the total population) MDA-MB-468 cells. We found that EGFR surface expression is correlated with PD-L1 at a baseline level for MDA-MB-468 cells, and the EGFR-low population had decreased response to platelet-induced PD-L1 upregulation compared with the EGFR-high population (supplemental Figure 3B). Lastly, we evaluated the breast cancer cell line MCF7, which expresses low levels of EGFR (Figure 2D), and found that neither treatment with recombinant EGF nor coculture with platelets resulted in upregulation of PD-L1 (supplemental Figure 3C).

By western blot analysis, we found increased pEGFR (Tyr1068) in tumor cells cocultured with platelets (Figure 2E; supplemental Figure 3D), suggesting activation of the EGFR pathway. Pretreating tumor cells with either the EGFR-blocking antibody, cetuximab, or EGF-neutralizing antibody (Figure 2F-G; supplemental Figure 3E) prevented platelets from increasing tumor cell PD-L1. Importantly, neither cetuximab nor the EGF-neutralizing antibody altered the baseline levels of tumor cell PD-L1 (supplemental Figure 3F). However, pretreatment of platelets with ADAM like, decysin 1 and ADAM10 (enzymes that cleave pro-EGF1020-1027 to release HMW-EGF) inhibitors chymostatin and GI 254023X decreased platelet-induced tumor cell PD-L1 upregulation but did not reach statistical significance (supplemental Figure 3G). Next, we investigated if direct interaction is needed in platelet-induced tumor cell PD-L1 upregulation by treating tumor cells with activated platelet releasate generated with CRP. We found that activated platelet releasate increased tumor cell PD-L1 to a similar level as of coculturing with platelets, and anti-EGF antibody dampened the response (Figure 2H). Both CRP and anti-EGF antibody did not change tumor cell PD-L1 baseline level (supplemental Figure 3H). By western blot analysis, HMW-EGF bands (higher than 130 kDa) were found in both the membrane and the releasate of the platelets (supplemental Figure 3I-J). By densitometry analysis, the estimated level of HMW-EGF in releasate used in treating the cultured cells is 8863 plus or minus 3791 pM (supplemental Figure 3I-K), which was in the range of pro-EGF that can induce tumor cell PD-L1 upregulation (Figure 2C). Collectively, these data support the hypothesis that platelet-induced tumor cell PD-L1 upregulation is mediated by HMW-EGF induced EGFR activation.

Preincubation with platelets also dampened the function of T cell cytotoxic function, consistent with tumor cell PD-L1 upregulation, and the decreased T-cell function can be rescued by cetuximab (Figure 2I; supplemental Figure 4A). To understand whether there is a correlation between tumor EGFR and PD-L1 expression in patient tumors, we interrogated the Cancer Genome Atlas dataset.14 We found a positive correlation between EGFR and PD-L1 levels in multiple cancer types, including breast, lung, pancreatic, and prostate cancers (Figure 2J; supplemental Figure 4B), but not in head and neck or stomach cancers, suggesting a cancer type-specific phenomenon.

In our studies, by using in vitro and ex vivo models, we discovered that platelets could upregulate tumor cell PD-L1 expression. Further, we confirmed the importance of the EGF/EGFR pathway in platelet-induced PD-L1 upregulation by providing the following evidence: (1) EGFR-low MCF7 cell line did not upregulate PD-L1 in response to platelets. (2) CRISPR knockout of EGFR on MDA-MB-468 cells dampened their response to platelets with less PD-L1 upregulation. (3) MDA-MB-468 cells had upregulation of pEGFR to total EGFR ratio when cocultured with platelets. (4) cetuximab (anti-EGFR antibody) and anti-EGF antibody decreased platelet-mediated PD-L1 upregulation on tumor cells.

According to the American Association for Cancer Research Project GENIE, EGFR mutation is present in 5.48% of cases across multiple cancer types, including lung cancer, glioblastoma, colon cancer, and breast cancer.27 Studies in nonsmall cell lung cancer revealed that EGFR activation by EGF stimulation or EGFR mutation could induce tumor cell PD-L1 expression through p-ERK1/2/p-c-Jun pathway.28,29 The activation of EGFR in tumor cells could be due to other EGFR ligands besides EGF, including heparin-binding EGF, transforming growth factor alpha, amphiregulin, and epiregulin. Interestingly, among these growth factors, pro-EGF is the only one reported to be abundant in platelets.23 Our data build upon those findings by demonstrating that the EGF/EGFR pathway is important in platelet-induced tumor cell PD-L1 upregulation. Our findings also suggest the potential usefulness of combined EGFR inhibition with immunotherapy in the treatment of tumors with EGFR activation.

Our study has numerous strengths. First, we developed a more biologically relevant coculture model system by limiting artificial platelet activation in culture. Further, we assessed the importance of the EGF/EGFR pathway in platelet-induced PD-L1 upregulation by using several methodological approaches, including a naturally EGFR-low cell line, CRISPR knockdown of EGFR in an EGFR highly expressing cell line, and/or drug treatment to block EGF/EGFR, and direct measurements of EGFR pathway activation.

In our study, we found the lack of efficiency of ADAMDEC1 and ADAM10 inhibitors in inhibiting platelet-induced tumor cell PD-L1 upregulation, which could be due to a number of reasons including insufficient inhibition of pro-EGF cleavage, the presence of alternative mechanisms for platelet-derived HMW-EGF activation of tumor cells, or the membrane-bound HMW-EGF or pro-EGF directly activating EGFR in tumor cells. Further, the different tumor cell response to platelet-tumor cell coculture medium vs activated platelet releasate is potentially due to the different levels of EGF. Activated platelet releasate contains high HMW-EGF, confirmed by our data and data from other groups.21,22,24 On the other hand, cytokine array suggested low EGF concentration in coculture conditioned medium, which could be due to active clearance of the EGF when culturing tumor cells. We also found slight but significant upregulation of EGFR when MDA-MB-468 cells cocultured with platelets by flow cytometry, suggesting a positive feedback loop of EGF/EGFR pathway. However, the increase of EGFR was not detected by western blot. This discrepancy could be due to the different measurements of EGFR: flow cytometry is measuring the surface level of EGFR, and western blot measures total cellular EGFR.

A remaining question is whether platelet PD-L1 contributes to tumor cell PD-L1 levels by direct binding or direct membrane transfer. It has been reported that platelets express PD-L1,9,30 and we have observed that tumor cells incubated in the blood have highly increased PD-L1 levels when directly bound with platelets (data not shown). Our data demonstrate that short-term coculturing of platelets and tumor cells did not affect tumor cell PD-L1, suggesting direct membrane transfer of platelet PD-L1 to tumor cells is unlikely but remains to be tested more rigorously.

One limitation of our study is the lack of in vivo models to validate our findings. Although we tested the function of platelets from healthy human donors, future work will answer the intriguing question of whether tumor cell responses to platelets from patients with cancer are similar to those we report here.

In summary, we discovered a previously unknown mechanism by which platelet-derived EGF induces tumor cell PD-L1 expression in an EGF/EGFR dependent manner, which implies the potential efficacy of antiplatelet or anti-EGFR drugs in improving ICI therapeutic responses. Further investigation into the interactions between platelets and tumor cells will be critical in understanding the function of platelets in tumor immune regulation.

The authors thank Wenliang Zhu and Zheng-yi Chen for their technical support in CRISPR gene editing.

This work was supported by National Institutes of Health (NIH) National Cancer Institute (NCI) (5R01CA200748-05) to E.M.B. and J.E.I., ACS (RSG-17-161-01) to E.M.B., and a private donation to E.M.B. in support of research into the role of blood platelets in cancer metastasis. S.S.M. is supported by the Department of Defense Breast Cancer Research Program (BCRP) Era of Hope Expansion Award W81XWH-20-1-0472.

Contribution: Q.G. and M.W.M. designed and carried out experiments, analyzed data, and wrote the manuscript; H.G.R. contributed to experiment design, troubleshooting, and manuscript editing; S.S.M. contributed to experiment design and manuscript editing; and J.E.I. and E.M.B. supervised all research, contributed to the design of experiments and data interpretation, and edited the manuscript.

Conflict-of-interest disclosure: J.E.I. has a financial interest in and is a founder of PlateletBio, a company that aims to produce donor-independent human platelet-like cells from human-induced pluripotent stem cells at scale. J.E.I. is an inventor on this patent. The interests of J.E.I. were reviewed and are managed by the Boston Children’s Hospital and Partners HealthCare under their conflict-of-interest policies. The remaining authors declare no competing financial interests.

Correspondence: Elisabeth M. Battinelli, Brigham and Women’s Hospital, 4 Blackfan Circle, HIM, Boston, MA 02115; e-mail: embattinelli@bwh.harvard.edu.

1.
Mazel
M
,
Jacot
W
,
Pantel
K
, et al
.
Frequent expression of PD-L1 on circulating breast cancer cells
.
Mol Oncol
.
2015
;
9
(
9
):
1773
-
1782
.
2.
Goldberg
J
,
Pastorello
RG
,
Vallius
T
, et al
.
The immunology of hormone receptor positive breast cancer
.
Front Immunol
.
2021
;
12
:
674192
.
3.
Havel
JJ
,
Chowell
D
,
Chan
TA
.
The evolving landscape of biomarkers for checkpoint inhibitor immunotherapy
.
Nat Rev Cancer
.
2019
;
19
(
3
):
133
-
150
.
4.
Esfahani
K
,
Roudaia
L
,
Buhlaiga
N
,
Del Rincon
SV
,
Papneja
N
,
Miller
WH
.
A review of cancer immunotherapy: from the past, to the present, to the future
.
Curr Oncol
.
2020
;
27
(
suppl 2
):
S87
-
S97
.
5.
Robert
C
.
A decade of immune-checkpoint inhibitors in cancer therapy
.
Nat Commun
.
2020
;
11
(
1
):
3801
.
6.
Li
Z
,
Delaney
MK
,
O’Brien
KA
,
Du
X
.
Signaling during platelet adhesion and activation
.
Arterioscler Thromb Vasc Biol
.
2010
;
30
(
12
):
2341
-
2349
.
7.
Morrell
CN
,
Aggrey
AA
,
Chapman
LM
,
Modjeski
KL
.
Emerging roles for platelets as immune and inflammatory cells
.
Blood
.
2014
;
123
(
18
):
2759
-
2767
.
8.
Russo
A
,
Russano
M
,
Franchina
T
, et al
.
Neutrophil-to-lymphocyte ratio (NLR), platelet-to-lymphocyte ratio (PLR), and Outcomes with nivolumab in pretreated non-small cell lung cancer (NSCLC): a large retrospective multicenter study
.
Adv Ther
.
2020
;
37
(
3
):
1145
-
1155
.
9.
Zaslavsky
AB
,
Adams
MP
,
Cao
X
, et al
.
Platelet PD-L1 suppresses anti-cancer immune cell activity in PD-L1 negative tumors
.
Sci Rep
.
2020
;
10
(
1
):
19296
.
10.
Rolfes
V
,
Idel
C
,
Pries
R
, et al
.
PD-L1 is expressed on human platelets and is affected by immune checkpoint therapy
.
Oncotarget
.
2018
;
9
(
44
):
27460
-
27470
.
11.
Guo
Q
,
Roweth
HG
,
Kelly
JE
,
McAllister
SS
,
Italiano
JE
,
Battinelli
EM
. The role of platelets in the tumor microenvironment. . In:
Akslen
L.A.
,
Watnick
R.S.
, eds.
Biomarkers of the Tumor Microenvironment: Basic Studies and Practical Applications
.
Cham
:
Springer International Publishing
;
2022
.
12.
Battinelli
EM
,
Markens
BA
,
Italiano
JE
.
Release of angiogenesis regulatory proteins from platelet alpha granules: modulation of physiologic and pathologic angiogenesis
.
Blood
.
2011
;
118
(
5
):
1359
-
1369
.
13.
Cerezo
M
,
Guemiri
R
,
Druillennec
S
, et al
.
Translational control of tumor immune escape via the eIF4F-STAT1-PD-L1 axis in melanoma
.
Nat Med
.
2018
;
24
(
12
):
1877
-
1886
.
14.
Tang
Z
,
Li
C
,
Kang
B
,
Gao
G
,
Li
C
,
Zhang
Z
.
GEPIA: a web server for cancer and normal gene expression profiling and interactive analyses
.
Nucleic Acids Res
.
2017
;
45
(
W1
):
W98
-
W102
.
15.
Placke
T
,
Örgel
M
,
Schaller
M
, et al
.
Platelet-derived MHC class I confers a pseudonormal phenotype to cancer cells that subverts the antitumor reactivity of natural killer immune cells
.
Cancer Res
.
2012
;
72
(
2
):
440
-
448
.
16.
Garcia-Diaz
A
,
Shin
DS
,
Moreno
BH
, et al
.
Interferon receptor signaling pathways regulating PD-L1 and PD-L2 expression
.
Cell Rep
.
2017
;
19
(
6
):
1189
-
1201
.
17.
Liu
C
,
Yao
Z
,
Wang
J
, et al
.
Macrophage-derived CCL5 facilitates immune escape of colorectal cancer cells via the p65/STAT3-CSN5-PD-L1 pathway
.
Cell Death Differ
.
2020
;
27
(
6
):
1765
-
1781
.
18.
Li
Z
,
Zhou
J
,
Zhang
J
,
Li
S
,
Wang
H
,
Du
J
.
Cancer-associated fibroblasts promote PD-L1 expression in mice cancer cells via secreting CXCL5
.
Int J Cancer
.
2019
;
145
(
7
):
1946
-
1957
.
19.
Sun
L
,
Wang
Q
,
Chen
B
, et al
.
Gastric cancer mesenchymal stem cells derived IL-8 induces PD-L1 expression in gastric cancer cells via STAT3/mTOR-c-Myc signal axis
.
Cell Death Dis
.
2018
;
9
(
9
):
928
.
20.
Xu
L
,
Chen
X
,
Shen
M
, et al
.
Inhibition of IL-6-JAK/Stat3 signaling in castration-resistant prostate cancer cells enhances the NK cell-mediated cytotoxicity via alteration of PD-L1/NKG2D ligand levels
.
Mol Oncol
.
2018
;
12
(
3
):
269
-
286
.
21.
Johnson
KE
,
Ceglowski
JR
,
Roweth
HG
, et al
.
Aspirin inhibits platelets from reprogramming breast tumor cells and promoting metastasis
.
Blood Adv
.
2019
;
3
(
2
):
198
-
211
.
22.
Coppinger
JA
,
O’Connor
R
,
Wynne
K
, et al
.
Moderation of the platelet releasate response by aspirin
.
Blood
.
2007
;
109
(
11
):
4786
-
4792
.
23.
Burkhart
JM
,
Vaudel
M
,
Gambaryan
S
, et al
.
The first comprehensive and quantitative analysis of human platelet protein composition allows the comparative analysis of structural and functional pathways
.
Blood
.
2012
;
120
(
15
):
e73
-
e82
.
24.
Chen
R
,
Jin
G
,
McIntyre
TM
.
The soluble protease ADAMDEC1 released from activated platelets hydrolyzes platelet membrane pro-epidermal growth factor (EGF) to active high-molecular-weight EGF
.
J Biol Chem
.
2017
;
292
(
24
):
10112
-
10122
.
25.
Chen
R
,
Jin
G
,
Li
W
,
McIntyre
TM
.
Epidermal growth factor (EGF) autocrine activation of human platelets promotes EGF receptor-dependent oral squamous cell carcinoma invasion, migration, and epithelial mesenchymal transition
.
J Immunol
.
2018
;
201
(
7
):
2154
-
2164
.
26.
Ran
FA
,
Hsu
PD
,
Wright
J
,
Agarwala
V
,
Scott
DA
,
Zhang
F
.
Genome engineering using the CRISPR-Cas9 system
.
Nat Protoc
.
2013
;
8
(
11
):
2281
-
2308
.
27.
Consortium
APG
;
AACR Project GENIE Consortium
.
AACR Project GENIE: powering precision medicine through an international consortium
.
Cancer Discov
.
2017
;
7
(
8
):
818
-
831
.
28.
Chen
N
,
Fang
W
,
Zhan
J
, et al
.
Upregulation of PD-L1 by EGFR activation mediates the immune escape in EGFR-driven NSCLC: implication for optional immune targeted therapy for NSCLC patients with EGFR mutation
.
J Thorac Oncol
.
2015
;
10
(
6
):
910
-
923
.
29.
Azuma
K
,
Ota
K
,
Kawahara
A
, et al
.
Association of PD-L1 overexpression with activating EGFR mutations in surgically resected nonsmall-cell lung cancer
.
Ann Oncol
.
2014
;
25
(
10
):
1935
-
1940
.
30.
Hinterleitner
C
,
Strähle
J
,
Malenke
E
, et al
.
Platelet PD-L1 reflects collective intratumoral PD-L1 expression and predicts immunotherapy response in non-small cell lung cancer
.
Nat Commun
.
2021
;
12
(
1
):
7005
.

Author notes

Requests for data sharing may be submitted to Elisabeth M. Battinelli (embattinelli@bwh.harvard.edu.).

The full-text version of this article contains a data supplement.

final version published online 19 October 2022