• Teriflunomide, the active metabolite of leflunomide, downregulates c-Myc expression through inhibition of PIM kinases.

  • Leflunomide together with lenalidomide significantly extended survival in an in vivo MM model.

Multiple myeloma (MM) is the second most common blood cancer and is the most common hematologic malignancy in African Americans.1,2  c-Myc is a master oncogene in MM,3,4  and its upregulation is a common feature of patients at diagnosis even in the absence of nonobvious c-Myc genetic alterations.5  Despite its importance, developing effective and nontoxic strategies to target it have been challenging.

The orally available, effective, nontoxic, and low-cost drug leflunomide (Lef) has been US Food and Drug Administration–approved since 1998 for the treatment of the autoimmune disease rheumatoid arthritis.6  In vivo, Lef is rapidly metabolized into teriflunomide (Ter). Ter directly inhibits dihydroorotate dehydrogenase, an enzyme involved in de novo pyrimidine biosynthesis, which plays a pivotal role in supporting lymphocyte7  and cancer cell growth.8-10  Published studies have shown that dihydroorotate dehydrogenase is expressed in MM cells and that Lef has significant anti-MM activity,8  but the addition of the pyrimidine analog uridine only partially reverses this effect.8  Here we show that Lef directly inhibits several kinases including the PIM family of serine/threonine kinases (PIMs) in MM cells, which impairs c-Myc protein levels, causing cell growth inhibition and, in combination with lenalidomide (Len), synergistic in vivo tumor regression.

Patient samples

Bone marrow and peripheral blood samples from MM patients or healthy donors were obtained under a specimen banking protocol approved by the Institutional Review Board of City of Hope Medical Center, in accordance with assurances filed with and approved by the US Department of Health and Human Services and meeting all requirements of the Declaration of Helsinki.

Identification of direct teriflunomide targets using kinase screening assay

A final concentration of 200 μM Ter was tested against >600 kinases of a full kinase panel (Reaction Biology, Malvern, PA) in duplicate in a radiometric assay based on conventional filter-binding assays, which directly measures kinase catalytic activity, as described on the manufacturer's Web site (http://www.reactionbiology.com). For PIM-1, PIM-2, and PIM-3, a subsequent dose-response assay with Ter was performed to determine the 50% inhibitory concentration values for Ter against PIM proteins.

Combined drug effect analysis

For 2-drug combination experiments, MM cell lines were treated with Ter/Len or Ter/PIM447 for 72 hours, as single agents as well as in combination, at constant ratios, on the basis of previously calculated 50% inhibitory concentration values for each drug. Quantitative analysis of dose-effect relationships was determined after measurement of cell growth using MTS assay. Potential synergistic or additive effects were calculated using CompuSyn software (Cambridge, United Kingdom). Drug synergism, addition, and antagonism effects are defined by combination index values of <1.0, 1.0, and >1.0, respectively.

Animal experiments

Animal care and experimental procedures were performed in accordance with approved protocols from the Institutional Animal Care and Use Committee at City of Hope Medical Center. All animals were purchased from The Jackson Laboratory.

In an immunocompromised animal model, 6- to 8-week-old female NOD/SCID/γ chainnull mice (NSG) mice were IV injected with 5 million Luciferase-expressing MM.1S cells. On a weekly basis, starting at day 3 after tumor cell injection, the mice were injected intraperitoneally with luciferin, anesthetized with isoflurane, and tumor burden (measured as photons) was detected using a bioluminescence imaging system. Fourteen days after tumor cell injection, the mice were randomly separated in groups of 7-8 mice and leflunomide (40 mg/kg), lenalidomide (25 mg/kg), a combination of leflunomide and lenalidomide, or vehicle control was administered daily, 5 days per week, by oral gavage. Survival was used as the endpoint measurement.

See the supplemental Materials and methods for additional methods.

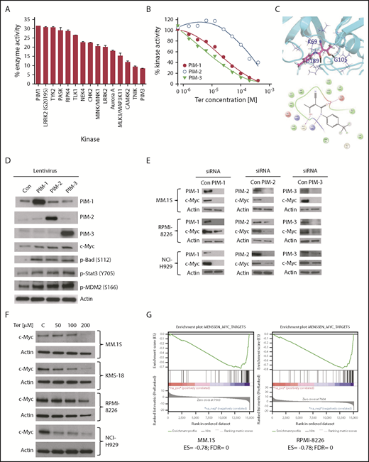
We first validated the anti-MM activity of Lef in several human MM cell lines and primary MM samples. Our data show that MM cell growth was inhibited at clinically achievable concentrations of Ter (∼30-150 µM at 72 hours) (supplemental Figure 1A), which, based on preliminary pharmacokinetic results from our single-agent phase 1 trial (#NCT02509052),11  are 100 to 500 µM.12  Similarly, the metabolic activity of primary MM cells was inhibited by Ter, with a 50% inhibitory concentration of 110 µM (supplemental Figure 1B). Interestingly, although growth arrest was observed <200 µM, neither apoptosis (supplemental Figure 1C) nor cell-cycle arrest (supplemental Figure 2A) were detected. We then asked whether Ter mediates its effects through inhibition of unknown targets. We screened Ter activity on ∼600 known recombinant kinases at a concentration of 200 µM. Inhibition of ≥50% enzymatic activity was observed in 51 kinases (Figure 1A; supplemental Figure 2B). Of these, the serine/threonine kinase family member PIM-3 was identified as the most inhibited kinase. Subsequent dose-response kinase assays using all PIM family members confirmed not only PIM-3, but also PIM-1 and PIM-2 as direct targets of Ter (Figure 1B). PIM family members (PIMs 1-3) have been linked to regulation of cancer cell survival pathways,13,14  and overexpression of PIMs has been observed in different cancers.15  Our in silico molecular modeling studies indicate that Ter may dock at the adenosine triphosphate (ATP)–binding site of PIMs, suggesting that Ter acts as an ATP-competitive PIM inhibitor (Figure 1C).

Figure 1.

Leflunomide directly inhibits PIM protein kinase activity and impairs c-Myc signaling. (A) A screening assay described by Anastassiadis et al.23  was applied to test the inhibitory activity of 200 µM Ter on ∼600 known kinases. Kinases that were inhibited >70% at 200 µM Ter are shown. (B) PIM1-3 in vitro kinase activity assays using increasing concentrations of Ter. (C) In silico docking studies suggest that Ter may bind to the ATP-binding site of PIM kinases. Top, the docking pose of Ter at the PIM-3 ATP-binding site. Cyan ribbon, kinase backbone; black dots, hydrogen bonds between the drug molecule and protein. Bottom, 2-dimensional protein-ligand interaction diagram. Ter forms 2 hydrogen bonds with G105 and D189, together with a salt-bridge interaction with K69. (D) Overexpression of PIM proteins in MM.1S cells stabilizes or induces c-Myc protein expression and expression of PIM downstream proteins. (E) siRNA-mediated knockdown of PIM proteins is associated with inhibition of c-Myc protein expression. (F) Western blotting showing inhibition of c-Myc protein expression in MM cells treated for 48 hours with 50 to 200 µM Ter. (G) Gene set enrichment analysis graph of c-Myc upregulated genes24  upon treatment of MM.1S and RPMI-8226 cells with 200 µM Ter or control for 48 hours revealed that c-Myc signaling was significantly impaired (negative enrichment score) upon Ter treatment in both cell lines and replicates. The Menssen Myc data set contains genes upregulated by Myc after transduction of human umbilical vein endothelial cell cells with a Myc-expressing adenovirus. One representative result is shown for each cell line. Supplemental Figure 3H shows similar results using a separate, independent Myc data set.25  ES, enrichment score; FDR, false discovery rate; siRNA, small interfering RNA.

Figure 1.

Leflunomide directly inhibits PIM protein kinase activity and impairs c-Myc signaling. (A) A screening assay described by Anastassiadis et al.23  was applied to test the inhibitory activity of 200 µM Ter on ∼600 known kinases. Kinases that were inhibited >70% at 200 µM Ter are shown. (B) PIM1-3 in vitro kinase activity assays using increasing concentrations of Ter. (C) In silico docking studies suggest that Ter may bind to the ATP-binding site of PIM kinases. Top, the docking pose of Ter at the PIM-3 ATP-binding site. Cyan ribbon, kinase backbone; black dots, hydrogen bonds between the drug molecule and protein. Bottom, 2-dimensional protein-ligand interaction diagram. Ter forms 2 hydrogen bonds with G105 and D189, together with a salt-bridge interaction with K69. (D) Overexpression of PIM proteins in MM.1S cells stabilizes or induces c-Myc protein expression and expression of PIM downstream proteins. (E) siRNA-mediated knockdown of PIM proteins is associated with inhibition of c-Myc protein expression. (F) Western blotting showing inhibition of c-Myc protein expression in MM cells treated for 48 hours with 50 to 200 µM Ter. (G) Gene set enrichment analysis graph of c-Myc upregulated genes24  upon treatment of MM.1S and RPMI-8226 cells with 200 µM Ter or control for 48 hours revealed that c-Myc signaling was significantly impaired (negative enrichment score) upon Ter treatment in both cell lines and replicates. The Menssen Myc data set contains genes upregulated by Myc after transduction of human umbilical vein endothelial cell cells with a Myc-expressing adenovirus. One representative result is shown for each cell line. Supplemental Figure 3H shows similar results using a separate, independent Myc data set.25  ES, enrichment score; FDR, false discovery rate; siRNA, small interfering RNA.

Close modal

RNA sequencing of CD138+ MM cells isolated from 660 newly diagnosed MM patients (MM Research Foundation CoMMpass IA9 data set) shows that PIMs are highly expressed in all samples (supplemental Figure 3A) and that their direct inhibition in MM cell lines by the pan-PIM inhibitor PIM44716  inhibited their growth in a dose-dependent manner (supplemental Figure 3B). Consistent with the effect of Ter, PIM447 did not induce significant cell-cycle arrest or apoptosis in MM cell lines (supplemental Figure 3C-D). Overexpression of PIMs significantly, but not completely, rescued MM cells from Ter-induced growth inhibition and c-Myc inhibition (supplemental Figure 3E). In epithelial tumors, PIMs phosphorylate, stabilize, and enhance c-Myc, and c-Myc activity is necessary for PIMs to induce oncogenesis.15,17  Our data indicate that, in MM cells, overexpression of PIMs is associated with an increase in c-Myc protein levels and phosphorylation of the well-known PIM downstream targets Bad, STAT3, and MDM2 (Figure 1D).14  Conversely, PIM knockdowns downregulate c-Myc protein (Figure 1E).

In support of Ter-targeting PIMs, MM cell lines show dose-dependent c-Myc protein downregulation upon Ter treatment (50-200 µM) (Figure 1F) and inhibition of p-Bad, p-STAT3, and p-MDM2 (supplemental Figure 3F).14  Total RNA sequencing and gene set enrichment analysis show that Ter-treated MM cells (200 µM; MM.1S, RPMI-8226) have a distinct RNA signature compared with control and show significant downregulation of the c-Myc signaling pathway (Figure 1G; supplemental Figure 3G-H). Similar effects were seen with 100 µM Ter (not shown). By using a publically available gene expression data set (series GSE24080 in Gene Expression Omnibus), which contains the gene expression profile of 557 MM patients, we observed significant correlation between PIM1 and PIM3 mRNA levels and c-Myc expression (supplemental Table 1).

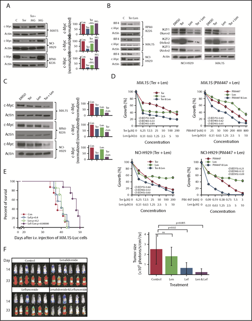
Addition of external uridine partially rescued MM.1S cells from c-Myc protein degradation only when Ter was used at 50 or 100 µM, but this rescue was not observed when Ter was used at 200 µM (supplemental Figure 3I). Conversely, when the proteasome inhibitor MG132 (1 µM) was used in cells treated with 200 µM of Ter, c-Myc protein downregulation was partially reversed in all MM cell lines tested (MM.1S, NCI-H929, and RPMI-8226; Figure 2A). Our findings suggest that Ter mainly induces c-Myc downregulation via the proteasome pathway, which is consistent with the ability of PIMs to stabilize c-Myc at the protein level. Moreover, in vitro tumor-stroma cell interactions did not significantly protect MM.1S cells from Ter-induced cell growth inhibition (supplemental Figure 4A), further supporting direct Ter anti-MM activity.

Figure 2.

Leflunomide synergizes with lenalidomide in inhibition of MM cell growth in vitro and in vivo, at least in part through synergistic c-Myc inhibition. (A) Proteasome inhibitor MG132 (1 µM) reverses Ter-induced c-Myc inhibition. MM.1S, NCI-H929, and RPMI-8226 cells were treated with 200 µM Ter for 7 hours. MG132 was added during the last 4 hours. Quantification of c-Myc expression after normalization to Actin expression is shown on the right. (B) Len (20 µM), but not Ter (200 µM), inhibits expression of IRF4 protein in RPMI-8226, MM.1S, and NCI-H929 MM cells treated for 24 hours (left). Len (20 µM), but not Ter (200 µM), inhibits expression of Ikaros transcription factor family members in MM cells NCI-H929 and MM.1S treated for 24 hours (right). (C) Lef synergizes with Len in inhibition of c-Myc protein expression in MM.1S, RPMI-8226, and NCI-H929 cells. Cells were incubated for 48 hours with 100 µM Ter and/or 20 µM Len, as indicated, and c-Myc expression was monitored by western blot. (Right) Quantification of c-Myc expression after normalization to Actin expression. (D) Len synergizes with (left) Ter and (right) PIM447 in in vitro growth inhibition of MM.1S and NCI-H929 MM cells. Cells were treated with constant ratios of Len:Ter or Len:PIM447 for 72 hours, as indicated. CI values are presented. (E) Lef synergizes with Len in survival of MM.1S xenograft NSG mice. A total of 5 × 106 MM.1S-Luc cells were IV injected; treatment (7-8 mice per group) was initiated 2 weeks after injection. Survival was used as the end point. (F) Representative bioluminescence images (left) and quantification of tumor size (right) of control-, Len-, Lef-, and Len+Lef–treated animals as described in panel E. CI, combination index; DMSO, dimethyl sulfoxide; ED, effective dose.

Figure 2.

Leflunomide synergizes with lenalidomide in inhibition of MM cell growth in vitro and in vivo, at least in part through synergistic c-Myc inhibition. (A) Proteasome inhibitor MG132 (1 µM) reverses Ter-induced c-Myc inhibition. MM.1S, NCI-H929, and RPMI-8226 cells were treated with 200 µM Ter for 7 hours. MG132 was added during the last 4 hours. Quantification of c-Myc expression after normalization to Actin expression is shown on the right. (B) Len (20 µM), but not Ter (200 µM), inhibits expression of IRF4 protein in RPMI-8226, MM.1S, and NCI-H929 MM cells treated for 24 hours (left). Len (20 µM), but not Ter (200 µM), inhibits expression of Ikaros transcription factor family members in MM cells NCI-H929 and MM.1S treated for 24 hours (right). (C) Lef synergizes with Len in inhibition of c-Myc protein expression in MM.1S, RPMI-8226, and NCI-H929 cells. Cells were incubated for 48 hours with 100 µM Ter and/or 20 µM Len, as indicated, and c-Myc expression was monitored by western blot. (Right) Quantification of c-Myc expression after normalization to Actin expression. (D) Len synergizes with (left) Ter and (right) PIM447 in in vitro growth inhibition of MM.1S and NCI-H929 MM cells. Cells were treated with constant ratios of Len:Ter or Len:PIM447 for 72 hours, as indicated. CI values are presented. (E) Lef synergizes with Len in survival of MM.1S xenograft NSG mice. A total of 5 × 106 MM.1S-Luc cells were IV injected; treatment (7-8 mice per group) was initiated 2 weeks after injection. Survival was used as the end point. (F) Representative bioluminescence images (left) and quantification of tumor size (right) of control-, Len-, Lef-, and Len+Lef–treated animals as described in panel E. CI, combination index; DMSO, dimethyl sulfoxide; ED, effective dose.

Close modal

Although Lef as a single agent holds promise as an anti-MM drug,11  combination treatments are now considered standard of care. Len is an integral part of MM treatment and elicits its anti-MM activity in part by decreasing the level of the c-Myc transcriptional regulator IRF4 through binding to the cereblon E3 ubiquitin ligase, which induces degradation of Ikaros transcription factors (IKZF).18,19  We therefore asked whether Ter could also induce c-Myc inhibition through IRF4 down-modulation. When MM cells were treated with Ter (200 µM), Len (20 µM), or both, we observed that, whereas Len reduced IRF4 protein levels, Ter did not (Figure 2B, left). Likewise, Len but not Ter inhibited expression of IKZF1-3 (Figure 2B, right). Therefore, Ter and Len have different mechanisms of c-Myc downregulation. In support of these data, c-Myc protein expression was reduced when MM cells were treated with either drug and further reduced by the drug combination (Figure 2C). Moreover, Ter plus Len show a synergistic anti-MM effect (combination index <1; Figure 2D, left) in vitro. In agreement with recently published data,20  synergistic growth inhibition was also detected when Len was combined with a pan-PIM inhibitor (Figure 2D, right); however, the recent data indicated that pan-PIM inhibitors enhance Len’s anti-MM activity via downregulation of the IRF4/IKZF pathway. The difference may be due to the selective targeting of PIM1 and 3 by Ter, rather than pan-PIM inhibition, a hypothesis that will require further investigation.

To assess whether the anti-MM effect of Len+Ter would also be synergistic in vivo, we IV injected immune-deficient NSG mice with human MM.1S Luc+/GFP+ cells. Two weeks after injection, mice with comparable bioluminescence signals were randomly divided in 4 treatment groups. Mice were treated by oral gavage for 5 days/wk with either (1) PBS 1× control, (2) Lef 40 mg/kg, (3) Len 20 mg/kg, or (4) Lef plus Len. The animals treated with either Lef or Len alone did not survive significantly longer compared with vehicle control-treated mice. In contrast, animals treated with the 2-drug combination had a longer survival (P = .00006 compared with control-treated group) and exhibited less MM engraftment (Figure 2E-F). No signs of toxicity were observed.

Because it has been shown that the clinical benefit of Lef in treating rheumatoid arthritis is mainly the result of its immune-suppressive activity,21  we investigated whether this effect could instead impair the Lef anticancer response in the presence of an intact immune system. We then used an immunocompetent mouse model in which murine 5TGM1 MM cells were transplanted (IV injection) into recipient immune-competent syngeneic C57BL/KaLwRijHsd mice.22  Our data show that immune-competent mice treated with single-agent Lef (5 days a week, 40 mg/kg) showed survival benefits (supplemental Figure 4B), an effect that was not observed when single-agent Lef was used to treat immune-deficient mice (Figure 2E). We then investigated whether Lef induces early immunological changes that may explain the in vivo effects in immune-competent animals. To answer this question, we transplanted an independent group of mice and treated them with control diluent (n = 4) or Lef single agent (n = 4). Intriguingly, we observed significant increases in T-cell activation markers (LAMP-1 and CD69) and a decrease in a T-cell exhaustion marker (CTLA4) at 4 to 5 weeks after the start of treatment (supplemental Figure 3C-D).

In summary, our preclinical data show that the addition of Lef to Len synergistically affects c-Myc levels via downregulation at the transcriptional (Lef) and posttranslational (Len) level, supporting the idea that both mechanisms are important to effectively target c-Myc in MM. Finally, we show that using Lef/Ter to target c-Myc protein stability through PIMs is a viable therapeutic strategy, which may yield more clinical benefits compared with those from pan-PIM inhibitors, whose use in phase 1 clinical trials has been linked to cardiotoxicity (NCT01239108; NCT00848601). Our data in the immune-competent mouse model also suggest that the use of Lef in MM patients may enhance benefits by improving the anticancer immune response, a hypothesis that demands further study. Here we report the use of Lef as a multikinase inhibitor, providing for the first time the scientific rationale to test this affordable and nontoxic medication not only for the treatment of myeloma but also in other forms of cancer that are driven by kinases that we found are targetable by Lef.

The full-text version of this article contains a data supplement.

This work was supported in part by the Judy and Bernard Briskin Center for Multiple Myeloma Research, by the National Institutes of Health, National Cancer Institute (NIH-2-RO1-CA201382) (F.P.) and by the Integrative Genomics Core Facility at City of Hope supported by the National Cancer Institute under award number P30CA033572 (X.W.).

Contribution: R.B., J.F.S., F.P., and S.T.R. wrote the manuscript; R.B., C.M., E.C., E.T., E.G.G., D.V., J.K., H.L., T.W.S., J.P., A.P., N.V., and F.P. designed and conducted experiments and analyzed data; J.J.K., A.C., and X.W. analyzed data; and G.M., A.K., M.A.R., and S.T.R. designed clinical trial, reviewed patients’ data, and reviewed the manuscript.

Conflict-of-interest disclosure: M.A.R. has served on a Celgene speakers bureau. A.K. has served on Onyx and Takeda speakers bureaus; as a consultant and on a speakers bureau for Janssen; as a consultant, on a speakers bureau, and has equity ownership with Celgene; and as a consultant for Sutro. The remaining authors declare no competing financial interests.

Correspondence: Steven T. Rosen, Department of Hematology and Hematopoietic Cell Transplantation, Judy and Bernard Briskin Center for Multiple Myeloma Research, Hematologic Malignancies and Stem Cell Transplantation Institute, City of Hope, 1500 E Duarte Rd, Duarte, CA 91010; e-mail: srosen@coh.org; and Flavia Pichiorri, Department of Hematology and Hematopoietic Cell Transplantation, Judy and Bernard Briskin Center for Multiple Myeloma Research, Hematologic Malignancies and Stem Cell Transplantation Institute, City of Hope, 1218 S 5th Ave, Monrovia, CA 91016; e-mail: fpichiorri@coh.org.

1.
Baker
A
,
Braggio
E
,
Jacobus
S
, et al
.
Uncovering the biology of multiple myeloma among African Americans: a comprehensive genomics approach
.
Blood
.
2013
;
121
(
16
):
3147
-
3152
.
2.
Kazandjian
D
.
Multiple myeloma epidemiology and survival: a unique malignancy
.
Semin Oncol
.
2016
;
43
(
6
):
676
-
681
.
3.
Holien
T
,
Våtsveen
TK
,
Hella
H
,
Waage
A
,
Sundan
A
.
Addiction to c-MYC in multiple myeloma
.
Blood
.
2012
;
120
(
12
):
2450
-
2453
.
4.
Chesi
M
,
Robbiani
DF
,
Sebag
M
, et al
.
AID-dependent activation of a MYC transgene induces multiple myeloma in a conditional mouse model of post-germinal center malignancies
.
Cancer Cell
.
2008
;
13
(
2
):
167
-
180
.
5.
Chng
WJ
,
Huang
GF
,
Chung
TH
, et al
.
Clinical and biological implications of MYC activation: a common difference between MGUS and newly diagnosed multiple myeloma
.
Leukemia
.
2011
;
25
(
6
):
1026
-
1035
.
6.
Herrmann
ML
,
Schleyerbach
R
,
Kirschbaum
BJ
.
Leflunomide: an immunomodulatory drug for the treatment of rheumatoid arthritis and other autoimmune diseases
.
Immunopharmacology
.
2000
;
47
(
2-3
):
273
-
289
.
7.
Davis
JP
,
Cain
GA
,
Pitts
WJ
,
Magolda
RL
,
Copeland
RA
.
The immunosuppressive metabolite of leflunomide is a potent inhibitor of human dihydroorotate dehydrogenase
.
Biochemistry
.
1996
;
35
(
4
):
1270
-
1273
.
8.
Baumann
P
,
Mandl-Weber
S
,
Völkl
A
, et al
.
Dihydroorotate dehydrogenase inhibitor A771726 (leflunomide) induces apoptosis and diminishes proliferation of multiple myeloma cells
.
Mol Cancer Ther
.
2009
;
8
(
2
):
366
-
375
.
9.
Mathur
D
,
Stratikopoulos
E
,
Ozturk
S
, et al
.
PTEN regulates glutamine flux to pyrimidine synthesis and sensitivity to dihydroorotate dehydrogenase inhibition
.
Cancer Discov
.
2017
;
7
(
4
):
380
-
390
.
10.
Hail
N
Jr
,
Chen
P
,
Bushman
LR
.
Teriflunomide (leflunomide) promotes cytostatic, antioxidant, and apoptotic effects in transformed prostate epithelial cells: evidence supporting a role for teriflunomide in prostate cancer chemoprevention
.
Neoplasia
.
2010
;
12
(
6
):
464
-
475
.
11.
Rosenzweig
M
,
Palmer
JM
,
Tsai
N-C
, et al
.
Repurposing leflunomide for relapsed/refractory multiple myeloma: a phase 1 trial [abstract]
.
Blood
.
2017
;
130
(
suppl 1
). Abstract
3144
.
12.
Buettner
R
,
Morales
CJ
,
Caserta
E
, et al
.
Leflunomide inhibits c-Myc signaling and impairs myeloma cell growth [abstract]
.
Blood
.
2017
;
130
(
suppl 1
):
4426
.
13.
Amaravadi
R
,
Thompson
CB
.
The survival kinases Akt and Pim as potential pharmacological targets
.
J Clin Invest
.
2005
;
115
(
10
):
2618
-
2624
.
14.
Nawijn
MC
,
Alendar
A
,
Berns
A
.
For better or for worse: the role of Pim oncogenes in tumorigenesis
.
Nat Rev Cancer
.
2011
;
11
(
1
):
23
-
34
.
15.
Mondello
P
,
Cuzzocrea
S
,
Mian
M
.
Pim kinases in hematological malignancies: where are we now and where are we going?
J Hematol Oncol
.
2014
;
7
(
1
):
95
.
16.
Paíno
T
,
Garcia-Gomez
A
,
González-Méndez
L
, et al
.
The novel pan-PIM kinase inhibitor, PIM447, displays dual antimyeloma and bone-protective effects, and potently synergizes with current standards of care
.
Clin Cancer Res
.
2017
;
23
(
1
):
225
-
238
.
17.
Blanco-Aparicio
C
,
Carnero
A
.
Pim kinases in cancer: diagnostic, prognostic and treatment opportunities
.
Biochem Pharmacol
.
2013
;
85
(
5
):
629
-
643
.
18.
Krönke
J
,
Udeshi
ND
,
Narla
A
, et al
.
Lenalidomide causes selective degradation of IKZF1 and IKZF3 in multiple myeloma cells
.
Science
.
2014
;
343
(
6168
):
301
-
305
.
19.
Lu
G
,
Middleton
RE
,
Sun
H
, et al
.
The myeloma drug lenalidomide promotes the cereblon-dependent destruction of Ikaros proteins
.
Science
.
2014
;
343
(
6168
):
305
-
309
.
20.
Zheng
J
,
Sha
Y
,
Roof
L
, et al
.
Pan-PIM kinase inhibitors enhance lenalidomide’s anti-myeloma activity via cereblon-IKZF1/3 cascade
.
Cancer Lett
.
2019
;
440-441
:
1
-
10
.
21.
Breedveld
FC
,
Dayer
JM
.
Leflunomide: mode of action in the treatment of rheumatoid arthritis
.
Ann Rheum Dis
.
2000
;
59
(
11
):
841
-
849
.
22.
Fowler
JA
,
Mundy
GR
,
Lwin
ST
,
Lynch
CC
,
Edwards
CM
.
A murine model of myeloma that allows genetic manipulation of the host microenvironment
.
Dis Model Mech
.
2009
;
2
(
11-12
):
604
-
611
.
23.
Anastassiadis
T
,
Deacon
SW
,
Devarajan
K
,
Ma
H
,
Peterson
JR
.
Comprehensive assay of kinase catalytic activity reveals features of kinase inhibitor selectivity
.
Nat Biotechnol
.
2011
;
29
(
11
):
1039
-
1045
.
24.
Menssen
A
,
Hermeking
H
.
Characterization of the c-MYC-regulated transcriptome by SAGE: identification and analysis of c-MYC target genes
.
Proc Natl Acad Sci USA
.
2002
;
99
(
9
):
6274
-
6279
.
25.
Zeller
KI
,
Jegga
AG
,
Aronow
BJ
,
O’Donnell
KA
,
Dang
CV
.
An integrated database of genes responsive to the Myc oncogenic transcription factor: identification of direct genomic targets
.
Genome Biol
.
2003
;
4
(
10
):
R69
.

Supplemental data