Some studies suggested that mesenchymal stromal cell (MSC) infusion might improve bronchiolitis obliterans (BO) in patients who received allogeneic hematopoietic stem cell transplantation (allo-HSCT). However, the underlying mechanism is little known. In this study, we investigated whether MSC infusion could improve BO after allo-HSCT in mice, and sought to explore its effects on lung immune microenvironment.
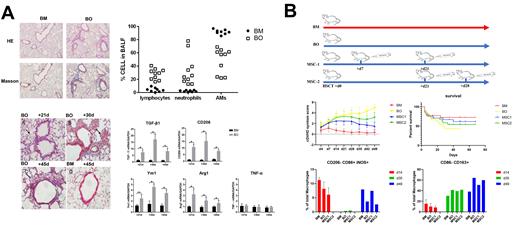
To construct a BO after allo-HSCT model, bone marrow cells and spleen cells were harvested from C57BL/6 mice. BALB/c mice were lethally irradiated and received 5 × 10 6 bone marrow cells (for BM mice) or 5 × 10 6 bone marrow cells with 10 6 spleen cells (for BO mice) transplantation via tail vein injection. At day 28 post-transplantation, narrowing of the small airway and collagen accumulation within the small airway walls were observed in the BO mice instead of BM mice, as shown by Masson and hematoxylin-eosin staining. Bronchoalveolar lavage fluid (BALF) from the BO mice contained more lymphocytes and neutrophils than the BM mice. Also, autoreactive IgG was observed in bronchial epithelial cells in the BO group only. These data suggests that our model shared similar histological characteristics with BO patients.
Alveolar macrophages (AMs) are a major immunocyte subgroup in the lung. The AMs of the BO mice had increased size compared to the BM mice, similar to “foam cells” in atherosclerosis. The number of “form cells” increased by time in the BO group, but was not found in the BM group. A significantly increased the transcription level of CD36 and ABCA1, two key lipid transport genes, was observed in the BO group at day 21, 30, and 45 post-transplantation. Also, mRNA level of M2-like macrophage-related genes like TGF-β1, CD206, Ym1 and Arg1 was upregulated significantly in the BO group compared to the BM group, since day 21 post-transplantation, but not TNF-α, a typical M1-related marker.
We next tested could MSC infusion improve the outcomes of BO mice and its influences on the phenotype of AMs. To test this hypothesis, recipients were divided into four groups (BM, BO, MSC1 and MSC2). MSCs were isolated and cultured from femur bone chips of C57BL/6 mice. Mice within the MSC1 group received 10 6 MSCs via tail vein injection at day 7 and day 21 post-transplantation. Mice within the MSC2 group received 10 6 MSCs via tail vein injection at day 21 and day 28 post-transplantation. Mice within the BM or BO group did not receive MSC injection. BALF was harvested at day 14, 35, and 49. The cGVHD symptom score of the MSC1 group reached peak at day 21 post-transplantation and showed a trend of decrease afterwards. On the other hand, although the MSC2 group also showed the same trend, but increased again after day 42. The MSC1 group have significantly lower cGVHD symptom score compared to the BO group at day 35, 42 and 49. Also, the MSC1 group showed a trend of increased survival compared to the BO group. As for AM phenotypes, MSC1 group had a trend of decreased proportion on both M1-like (CD206- CD86+ iNOS+) and M2-like (CD86- CD163+) AMs compared to the BO group at day 14. At day 49, the MSC 1 and MSC2 group both showed a trend of decreased M2-like AMs and regulatory T cells (CD25+ Foxp3+) proportion.
Taking together, we found that AMs of BO mice trended a M2-like phenotype. MSC infusion could improve the outcomes of BO mice, and modulate the phenotype of AMs.
Disclosures
No relevant conflicts of interest to declare.

This feature is available to Subscribers Only
Sign In or Create an Account Close Modal