Janus kinase/signal transducer and activator of transcription (JAK/STAT) pathways play a pivotal role in inflammation and immunity, among which, JAK/STAT3 pathway is the most potent and leads the crosstalk of immunity and oncogenesis. Somatic STAT3 activatingmutations have been found in about 40% of T cell large granular lymphocytic leukemia (T-LGLL) patients, most of which are located in exon 21 which encodes Src homology 2 (SH2) domain leading to the increased activity of aberrant STAT3 protein and the upregulation of its transcriptional targets. While germline STAT3activatingmutations represent a newly defined entity of immune dysregulations named infantile-onset multisystem autoimmune disease-1 (ADMIO1, #MIM 615952). Both the two diseases are rare and poorly understood.
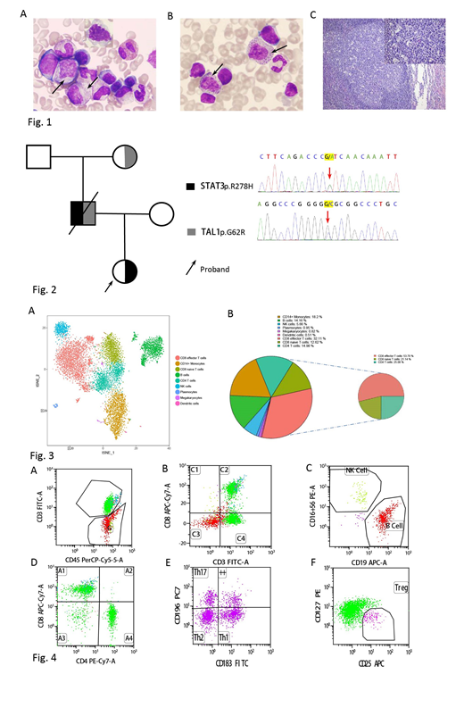
Here, we report a pedigree including a proband, a six-year-old girl, primarily manifesting as thrombocytopenia and lymphadenopathy and her father diagnosed as T-LGLL with pure red cell aplastic anemia without autoimmune disorders preceding or during his disease course. Morphology of the bone marrow smears of the proband indicated normal hyperplasia without evident dyspepsia or increased blast cells. However, the vacuoles in monocytes and the density and size of granules in neutrophils increased, and megaloblast transformation was observed in some neutrophils. (Fig. 1A, 1B) Biopsy of an enlarged lymph node showed the reactive follicular hyperplasia. (Fig. 1C) Whole exon sequencing and pedigree analysis of the family revealed the germline STAT3 c.833G>A/p.R278Hmutation harbored by the proband which originated de novo from her father who additionally carried a germline TAL1G62Rmutation and somatically accumulated an FLT3-ITD mutation. (Fig. 2) Through single-cell RNA sequencing, we also found the increase of circulating CD8+ T cells and the decrease of NK cells of the proband. (Fig. 3) The STAT3 target genes were generally overactivated, and the expression of cytokines decreased in transcription level. In the genes participating in JAK/STATs pathways, the expression of JAK3, STAT1, and STAT3was up-regulated significantly. (data not shown) Immunophenotype of the proband by flow cytometry confirmed change in immunocyte compartments, (Fig. 4) but the serum cytokine concentrations measured by flow cytometry yielded controversial results, that most of cytokines were moderately elevated, and IL-1β, IL-5, TNF-α, and IFN-γ were of the most evident. (data not shown)
During the treatment and follow-up, Cyclosporin A (CsA) was efficient in maintaining her circulating platelets in the range of 166×109/L to 302×109/L, but the enlarged lymph nodes and hepatosplenomegaly had no response. Eleven months later, CsA was replaced by tacrolimusfor the severe gingival hyperplasia, which has efficiently stabilized her platelets count and normalized the enlarged lymph nodes, liver, and spleen. On the contrary, in the three and a half years' span of illness, the father was refractory to CsA and methotrexate (MTX), moreover, lethal bone marrow suppression was induced by one course of fludarabine. For the high level of HLA-I and HLA-II antibodies in the circulation, plantlets transfusions were only efficient after plasmapheresis. The father eventually died from pulmonary and gastrointestinal infection due to the failure of maternal HLA-haploidentical hematopoietic stem cell transplantation (HSCT).
We comprehensively elaborated the immunophenotype of the proband and thoroughly elucidated the genetic alternations of the father which led to the T cell leukemogenesis, which brought new insight on these two rare diseases and highlighted a more scrupulous therapeutic strategy in T-LGLL with congenital mutations.
No relevant conflicts of interest to declare.
Author notes
Asterisk with author names denotes non-ASH members.

This feature is available to Subscribers Only
Sign In or Create an Account Close Modal