Key Points
Aberrant neutrophil maturation is associated with reduced effector functions in β-thalassemia.
PU.1, the key regulator of terminal neutrophil maturation, is dysregulated in β-thalassemia.
Abstract
β-Thalassemia is associated with several abnormalities of the innate immune system. Neutrophils in particular are defective, predisposing patients to life-threatening bacterial infections. The molecular and cellular mechanisms involved in impaired neutrophil function remain incompletely defined. We used the Hbbth3/+ β-thalassemia mouse and hemoglobin E (HbE)/β-thalassemia patients to investigate dysregulated neutrophil activity. Mature neutrophils from Hbbth3/+ mice displayed a significant reduction in chemotaxis, opsonophagocytosis, and production of reactive oxygen species, closely mimicking the defective immune functions observed in β-thalassemia patients. In Hbbth3/+ mice, the expression of neutrophil CXCR2, CD11b, and reduced NAD phosphate oxidase components (p22phox, p67phox, and gp91phox) were significantly reduced. Morphological analysis of Hbbth3/+ neutrophils showed that a large percentage of mature phenotype neutrophils (Ly6GhiLy6Clow) appeared as band form cells, and a striking expansion of immature (Ly6GlowLy6Clow) hyposegmented neutrophils, consisting mainly of myelocytes and metamyelocytes, was noted. Intriguingly, expression of an essential mediator of neutrophil terminal differentiation, the ets transcription factor PU.1, was significantly decreased in Hbbth3/+ neutrophils. In addition, in vivo infection with Streptococcus pneumoniae failed to induce PU.1 expression or upregulate neutrophil effector functions in Hbbth3/+ mice. Similar changes to neutrophil morphology and PU.1 expression were observed in splenectomized and nonsplenectomized HbE/β-thalassemia patients. This study provides a mechanistic insight into defective neutrophil maturation in β-thalassemia patients, which contributes to deficiencies in neutrophil effector functions.
Introduction
β-Thalassemia is the result of mutations in the β-globin gene, causing reduced or absent β-globin synthesis, ultimately leading to the precipitation of α-globin proteins and formation of deleterious reactive oxygen species (ROS) in erythroid progenitors.1 Consequently, erythropoiesis is impaired triggering erythroid apoptosis, hemolysis, and severe anemia. In the most severe form, β-thalassemia major, patients require ongoing blood transfusions for survival. Repeated blood transfusion to counteract anemia leads to iron overload, necessitating iron chelation therapy. Chelating agents allow excretion of iron through urine and feces, although chelation therapy is often insufficient to prevent the onset of iron-related pathologies, including cardiac, hepatic, and endocrine dysfunction.2-4
In addition to aforementioned morbidities, multiple immune abnormalities affecting both innate and adaptive immunity are a major concern in β-thalassemia patients.5,6 These immune abnormalities include decreased responses and functionality from innate immune cells, including phagocytic cells and natural killer (NK) cells, as well as increased numbers of T and B lymphocytes and increased levels of serum immunoglobulins.5,6 Iron-mediated chronic inflammation and aberrant neutrophil effector function have been identified as key determinants of susceptibility to infection.6-8 Additional evidence linking iron overload to aberrant neutrophil effector function comes from studies of host iron status, and iron supplementation in both animal models and human patients.9-11
Neutrophils form an essential part of the innate immune system and function as a first line of defense against infections. In addition, neutrophils are thought to play an important role in wound healing through their ability to clear infectious organisms and cellular debris from the tissues before the influx of macrophages and fibroblasts, which aid the healing process through stimulation of angiogenesis and granulation.12 In humans, neutrophils are produced at a rate of 1-2 × 1011 per day and account for 50% to 70% of circulating leukocytes.13,14 Upon differentiation, mature neutrophils are released from the bone marrow (BM) and enter the bloodstream. Neutrophils are recruited to the site of infection or inflammation in response to microbial molecules, cytokines such as interleukin-1β (IL-1β), IL-6, and tumor necrosis factor α, or chemokines. Production of chemokine ligands CXCL1, 2, and 5 by sentinel and helper macrophages stimulates neutrophil chemotaxis via activation of the chemokine receptors CXCR1 and 2.13 Neutrophils also act as instructors of other immune cell types such as macrophages, NK cells, dendritic cells (DCs), T cells, and B cells.13,14 The mechanisms by which neutrophils protect against infection are diverse and include opsonophagocytosis, reduced NAD phosphate (NADPH) oxidase-dependent ROS production, and generation of neutrophil extracellular traps (NETs). In addition, neutrophils use several antimicrobial molecules to combat infection, including myeloperoxidase, neutrophil elastase, cathepsin G, and defensins.13,14 β-Hemoglobinopathy patients have impaired neutrophil effector functions affecting chemotaxis, phagocytosis, ROS production, and NET formation, which collectively contribute to disease progression.5,15-18 Given the clinical significance of infection-related morbidity and mortality in β-thalassemia and related conditions, we explored aspects of neutrophil biology that may contribute to impaired immune function using a clinically relevant mouse model of β-thalassemia (Hbbth3/+).19 We noted a striking expansion of immature band neutrophils as well as the presence of myelocytes and metamyelocytes in Hbbth3/+ mice.20,21 Importantly, expression of the ets-family transcription factor PU.1, required for terminal myeloid differentiation and effector function,22-24 was significantly lower in Hbbth3/+ mice compared with normal controls. Mirroring those of Hbbth3/+ mice, neutrophils isolated from hemoglobin E (HbE)/β-thalassemia patients were hyposegmented and displayed reduced PU.1 expression, indicating an aberrant or arrested state of neutrophil maturation.22,25 Here, we show that Hbbth3/+ mice closely mimic the immune dysfunctions observed in β-thalassemia patients. Our findings provide mechanistic insights into the compromised neutrophil function in the β-hemoglobinopathies.
Materials and methods
Experimental animals
Hbbth3/+ mice were obtained from the Jackson Laboratory (Bar Harbor, ME) and maintained on a C57BL/6 background.19 Wild-type (WT) C57BL/6 mice were used as control mice. Six- to 7-month-old, age- and sex-matched Hbbth3/+ mice were used as they exhibit a higher level of iron accumulation relative to WT mice.26,27 All animal experiments were approved by the Murdoch Childrens Research Institute Animal Ethics Committee.
Flow cytometric analysis of neutrophil populations
Murine neutrophils were identified as CD49bnegCD11b+Ly6GhighLy6Clow cells; immature myeloid cells were identified as CD49bnegCD11b+Ly6GlowLy6Clow, and monocytes were identified as CD49bnegCD11b+Ly6G−Ly6Chigh (supplemental Figure 1, available on the Blood Web site).20 Antibodies used in this study are listed in supplemental Table 1A. Cells were acquired on an LSR II cytometer (BD, San Jose, CA) using FACS Diva software. The data were analyzed using FlowJo software (Tree Star, OR). Measurement of neutrophil chemotaxis,28 phagocytosis,29 and ROS29 was performed as previously described (supplemental Methods).
Streptococcus pneumoniae infection
Stocks of S pneumoniae (strain WU2) were prepared as described previously.30 Mice were injected IV with 2000 colony-forming units (CFU). The animals were observed for signs of morbidity at regular intervals, and the experiment was terminated prior to mice reaching a moribund state. Organs were collected following infection, and bacteria were enumerated using serial dilutions and plating on horse blood agar plates.28
RNA preparation and RT-qPCR
Total RNA was extracted using the RNeasy mini kit (Qiagen). A total of 50 ng RNA was reverse transcribed to complementary DNA using SuperScript III First-Strand Synthesis Kit (Invitrogen). When flow cytometry–sorted cells were used, gene-specific primers (supplemental Table 2) were used instead of oligo(dT)20 to generate complementary DNA. Gene expression was analyzed by reverse transcription quantitative polymerase chain reaction (RT-qPCR), performed with SYBRGreen PCR Master Mix (Life Technologies). Housekeeping genes glyceraldehyde-3-phosphate dehydrogenase (GAPDH) and U6 small nuclear RNA were included for normalization, and relative expression was calculated by “comparative Ct method.”
Human subjects and neutrophil analysis
Seventeen β-thalassemia/HbE patients (12 nonsplenectomized and 5 splenectomized) and 8 healthy controls with an age range from 22 to 53 years were recruited. The Mahidol University Central Institutional Review Board approved the study protocol. Characterization of peripheral blood neutrophils was performed as previously described31 (supplemental Methods). The human-specific antibodies that were used are listed in supplemental Table 1B. Hematological parameters of HbE/β-thalassemia patients at the time of assay are listed in supplemental Table 3.
Statistical analysis
Survival analysis was analyzed using the Kaplan-Meier method. Differences in bacterial load in WT and Hbbth3/+ mice were assessed using the Mann-Whitney U test. All other data were analyzed using Student t test applied using GraphPad PRISM 6.0 (GraphPad Software, Inc). Data are presented as mean ± standard error of mean (SEM). Results were considered statistically significantly different if P ≤ .05.
Results
Reduced CXCR2 expression contributes to impaired neutrophil chemotaxis in β-thalassemia mice
It has been well established that iron overload conditions and β-thalassemia have been associated with defects in neutrophil functional abilities, including chemotaxis, phagocytosis, and ROS production.9-11,32 To determine whether neutrophil chemotaxis is altered in Hbbth3/+ mice, neutrophil migration in response to CXCL2 was investigated in a transwell migration assay. Interestingly, neutrophils from the blood and spleen of Hbbth3/+ mice showed a significant decrease in CXCL2-induced chemotaxis compared with WT neutrophils (Figure 1A-C), whereas BM neutrophils showed no significant difference (Figure 1A).
Hbbth3/+ neutrophils display reduced chemotaxis. Transwell migration assays were used to assess neutrophil chemotaxis. Percentage of neutrophils (CD49bnegCD11b+Ly6GhighLy6Clow) migrating toward each indicated concentration of CXCL2 is shown for (A) BM, (B) blood, and (C) spleen. Representative histograms of fluorescence intensity of BM, blood, and spleen neutrophils (CD49b−CD11b+Ly6GhighLy6Clow) following antibody staining for (D-F) CXCR2 and (G-I) CXCR4. Representative histogram for isotype control antibody staining is shown in yellow; WT cells in blue, and Hbbth3/+ cells in red. Mean median fluorescence intensity (MFI) values in BM, blood (BL), and spleen (SP) neutrophils in WT and Hbbth3/+ mice following antibody staining for (J) CXCR2 and (K) CXCR4. Data are presented as mean ± SEM, n ≥ 3 per mice group. Results representative of 3 independent experiments are shown. Statistical significance was evaluated with Student t test.
Hbbth3/+ neutrophils display reduced chemotaxis. Transwell migration assays were used to assess neutrophil chemotaxis. Percentage of neutrophils (CD49bnegCD11b+Ly6GhighLy6Clow) migrating toward each indicated concentration of CXCL2 is shown for (A) BM, (B) blood, and (C) spleen. Representative histograms of fluorescence intensity of BM, blood, and spleen neutrophils (CD49b−CD11b+Ly6GhighLy6Clow) following antibody staining for (D-F) CXCR2 and (G-I) CXCR4. Representative histogram for isotype control antibody staining is shown in yellow; WT cells in blue, and Hbbth3/+ cells in red. Mean median fluorescence intensity (MFI) values in BM, blood (BL), and spleen (SP) neutrophils in WT and Hbbth3/+ mice following antibody staining for (J) CXCR2 and (K) CXCR4. Data are presented as mean ± SEM, n ≥ 3 per mice group. Results representative of 3 independent experiments are shown. Statistical significance was evaluated with Student t test.
Neutrophil trafficking is antagonistically regulated by CXCR2/CXCR4 signaling.33 Therefore, we examined expression levels of CXCR2 and CXCR4 in CD11b+Ly6Ghigh populations from BM, blood, and spleen. Interestingly, surface expression of CXCR2 was significantly decreased in neutrophils from Hbbth3/+ blood and spleen compared with WT mice, reflecting the impaired chemotactic response of these cells to CXCL2 (Figure 1D-F,J). No difference in CXCR2 expression levels was found on BM neutrophils. In addition, no difference in CXCR4 expression levels on Hbbth3/+ and WT neutrophils in the blood, spleen, or BM was detected (Figure 1G-I,K).
Reduced CD11b expression is associated with impaired neutrophil phagocytosis in β-thalassemia mice
Flow cytometry was used to measure the percentage of neutrophils (CD11b+Ly6GhighLy6Clow) capable of phagocytosing opsonized Staphylococcus aureus labeled with AF488 (supplemental Figure 1). The Hbbth3/+ neutrophils (CD11b+Ly6GhighLy6Clow) from BM, blood, and spleen displayed impaired phagocytic activity when compared with WT neutrophils (CD11b+Ly6GhighLy6Clow) (Figure 2A-C). To further understand the impaired process responsible for reduced Hbbth3/+ neutrophil phagocytosis, cell surface expression of CD11b, a component of complement receptor 3 (CR3), was measured in BM, blood, and spleen of naive mice. Interestingly, CD11b expression on Ly6GhighLy6Clow neutrophils was significantly lower in the spleen of Hbbth3/+ mice compared with WT mice, whereas BM and blood Ly6GhighLy6Clow neutrophils expressed similar levels of CD11b (Figure 2D-G).
Neutrophils from Hbbth3/+ mice have reduced phagocytic activity. Whole cell populations from (A) BM, (B) blood, and (C) spleen were incubated with opsonized AF488-labeled S aureus. At indicated time points, the percentage of neutrophils (CD49bnegCD11b+Ly6Ghigh) that phagocytosed bacteria was determined by flow cytometry. Statistical significance between WT and Hbbth3/+ mice (A-C) was evaluated using 2-way analysis of variance (ANOVA). Representative expression of CD11b on Ly6Ghigh cells in (D) BM, (E) blood, and (F) spleen in naive animals. Dark shading corresponds to WT; red shading for Hbbth3/+, and yellow shading for isotype control staining. (G) Relative CD11b expression levels as determined by measuring MFI in Ly6Ghigh cells obtained from naive cells. (H) Alterations in surface expression of CD11b on CD11b+Ly6Ghigh splenic neutrophils derived at 0, 10, 20, and 30 minutes after S aureus stimulation. Neutrophils (CD11b+Ly6Ghi) were classified into 2 groups, based on CD11b expression (CD11blow and CD11bhigh). (I) Percentage of CD11bhigh neutrophils following S aureus stimulation. Statistical significance between WT and Hbbth3/+ mice was evaluated using 2-way ANOVA. (J) Comparison of S aureus phagocytosis between CD11blow and CD11bhigh neutrophils (Ly6Ghigh) following 30 minutes exposure to opsonized heat-killed S aureus. Values are presented as average means of 3 mice per group ± SEM. Results representative of 3 independent experiments are shown. The statistical significance between the groups was evaluated with Student t test.
Neutrophils from Hbbth3/+ mice have reduced phagocytic activity. Whole cell populations from (A) BM, (B) blood, and (C) spleen were incubated with opsonized AF488-labeled S aureus. At indicated time points, the percentage of neutrophils (CD49bnegCD11b+Ly6Ghigh) that phagocytosed bacteria was determined by flow cytometry. Statistical significance between WT and Hbbth3/+ mice (A-C) was evaluated using 2-way analysis of variance (ANOVA). Representative expression of CD11b on Ly6Ghigh cells in (D) BM, (E) blood, and (F) spleen in naive animals. Dark shading corresponds to WT; red shading for Hbbth3/+, and yellow shading for isotype control staining. (G) Relative CD11b expression levels as determined by measuring MFI in Ly6Ghigh cells obtained from naive cells. (H) Alterations in surface expression of CD11b on CD11b+Ly6Ghigh splenic neutrophils derived at 0, 10, 20, and 30 minutes after S aureus stimulation. Neutrophils (CD11b+Ly6Ghi) were classified into 2 groups, based on CD11b expression (CD11blow and CD11bhigh). (I) Percentage of CD11bhigh neutrophils following S aureus stimulation. Statistical significance between WT and Hbbth3/+ mice was evaluated using 2-way ANOVA. (J) Comparison of S aureus phagocytosis between CD11blow and CD11bhigh neutrophils (Ly6Ghigh) following 30 minutes exposure to opsonized heat-killed S aureus. Values are presented as average means of 3 mice per group ± SEM. Results representative of 3 independent experiments are shown. The statistical significance between the groups was evaluated with Student t test.
As well as playing a role in phagocytosis and migration, surface expression of CD11b is upregulated on neutrophils following activation, and this can be used as a marker to identify recently activated neutrophils (CD11bhigh).34 In this study, we were interested in measuring the kinetics of neutrophil activation following incubation with S aureus.13 Following S aureus stimulation, the majority of WT splenic (Ly6GhighLy6Clow) neutrophils rapidly increased CD11b expression within 30 minutes, whereas the majority of Hbbth3/+ splenic (Ly6GhighLy6Clow) neutrophils failed to upregulate CD11b expression, instead remaining in the CD11blow population (Figure 2H-I). We next compared the phagocytic activity of CD11blow and CD11bhigh neutrophils. We found that the majority of WT phagocytic neutrophils (Ly6GhighLy6Clow) resided in CD11bhigh population, whereas a significant proportion of Hbbth3/+ CD11bhigh splenic neutrophils (Ly6GhighLy6Clow) had very low phagocytic activity (Figure 2J). The failure in Hbbth3/+ splenic neutrophils (Ly6GhighLy6Clow) to upregulate CD11b expression upon S aureus stimulation is consistent with a suppressed state of activation and phagocytosis.
Neutrophils from β-thalassemia mice display reduced ROS production
To test neutrophil ROS activity, neutrophils from Hbbth3/+ and WT mice were stimulated in vitro with killed S aureus. The cells were subsequently stained with 2′,7′-dichlorofluorescin diacetate (DCFH-DA), which is converted to fluorescent DCF in the presence of ROS. Flow cytometry was used to measure neutrophil (CD11b+Ly6Ghigh) ROS activity over 60-minute periods (Figure 3; supplemental Figure 3). Following DCFH-DA treatment, Hbbth3/+ blood and splenic neutrophils (CD11b+Ly6Ghigh) displayed a reduced ROS production in comparison with WT mice (Figure 3B-C) (P < .046 and P < .0054, respectively). No significant difference in ROS production was observed in BM neutrophils (CD11b+Ly6Ghigh) (Figure 3A).
Hbbth3/+ mouse neutrophils display impaired ROS activity. Whole cell populations from (A) BM, (B) blood, and (C) spleen were incubated with opsonized, heat-killed S aureus. At indicated time points, the ROS production was measured using 2′,7′-dichlorofluorescein as an indicator, and expression of CD11b+ and Ly6Ghigh to identify the neutrophils in each sample. Statistical significance between WT and Hbbth3/+ mice was evaluated using 2-way ANOVA. Data are presented as mean ± SEM, n ≥ 3 per mice group.
Hbbth3/+ mouse neutrophils display impaired ROS activity. Whole cell populations from (A) BM, (B) blood, and (C) spleen were incubated with opsonized, heat-killed S aureus. At indicated time points, the ROS production was measured using 2′,7′-dichlorofluorescein as an indicator, and expression of CD11b+ and Ly6Ghigh to identify the neutrophils in each sample. Statistical significance between WT and Hbbth3/+ mice was evaluated using 2-way ANOVA. Data are presented as mean ± SEM, n ≥ 3 per mice group.
Increased expansion of immature neutrophils in β-thalassemia mice
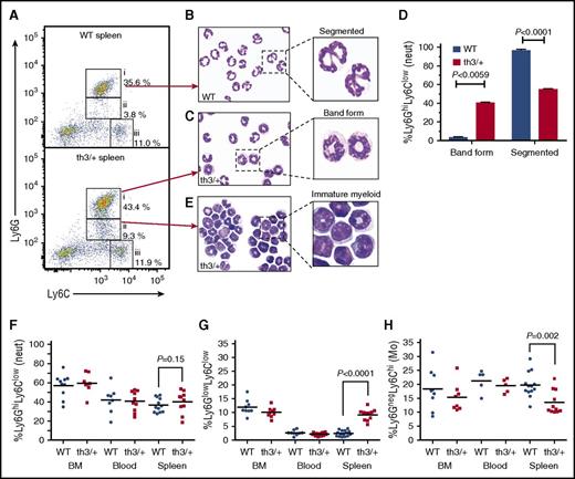
The altered functional properties of Hbbth3/+ neutrophils led us to evaluate their morphology. Microscopic analysis of sorted neutrophils from the spleen of age- and sex-matched Hbbth3/+ mice revealed features characteristic of immature neutrophils. Interestingly, ∼40% of Hbbth3/+ Ly6GhighLy6Clow neutrophils displayed band morphology, indicating a failure to achieve terminal maturation (Figure 4A-D; supplemental Figure 4A). In addition, a striking expansion of a subset of neutrophils (CD11b+Ly6GlowLy6Clow) was detected in Hbbth3/+ mice (Figure 4A). This population contained immature granulocytes, including myelocytes and metamyelocytes (Figure 4E). Intriguingly, this heterogeneous group of cells morphologically and phenotypically resemble myeloid-derived suppressor cells (MDSCs).35,36
Hbbth3/+ mice have an increased number of immature neutrophils in the spleen. (A) Representative dot plot analysis of CD11b+CD49bneg cells showing (i) neutrophils (Ly6GhighLy6Clow), (ii) immature myeloid cells (Ly6GlowLy6Clow), and (iii) monocytes (Ly6GnegLy6Chigh) in the spleen of WT and Hbbth3/+ mice. Morphological analysis of Ly6GhighLy6Clow neutrophils from the spleen of (B) WT and (C) Hbbth3/+ mice, stained with May-Grünwald-Giemsa stain (original magnification ×400; enlarged insets digitally expanded from the ×400 images). (D) Percentage of band form and segmented cells among the sorted Ly6GhighLy6Clow neutrophils in the spleen of WT and Hbbth3/+ mice. Results are presented as mean and SEM of n = 5. (E) Morphological analysis of immature myeloid cells sorted from the spleen of Hbbth3/+ mice and stained with May-Grünwald-Giemsa stain (original magnification ×400; enlarged inset digitally expanded from the ×400 image). Relative abundance of (F) neutrophils (Ly6GhighLy6Clow), (G) immature myeloid cells (Ly6GlowLy6Clow), and (H) monocytes (Ly6G−Ly6Chi) in BM, blood, and spleen of WT and Hbbth3/+ mice (among CD11b+CD49bneg cells). Shown are results from individual animals, with horizontal line indicating mean for each group. The statistical significance between the groups was evaluated with Student t test.
Hbbth3/+ mice have an increased number of immature neutrophils in the spleen. (A) Representative dot plot analysis of CD11b+CD49bneg cells showing (i) neutrophils (Ly6GhighLy6Clow), (ii) immature myeloid cells (Ly6GlowLy6Clow), and (iii) monocytes (Ly6GnegLy6Chigh) in the spleen of WT and Hbbth3/+ mice. Morphological analysis of Ly6GhighLy6Clow neutrophils from the spleen of (B) WT and (C) Hbbth3/+ mice, stained with May-Grünwald-Giemsa stain (original magnification ×400; enlarged insets digitally expanded from the ×400 images). (D) Percentage of band form and segmented cells among the sorted Ly6GhighLy6Clow neutrophils in the spleen of WT and Hbbth3/+ mice. Results are presented as mean and SEM of n = 5. (E) Morphological analysis of immature myeloid cells sorted from the spleen of Hbbth3/+ mice and stained with May-Grünwald-Giemsa stain (original magnification ×400; enlarged inset digitally expanded from the ×400 image). Relative abundance of (F) neutrophils (Ly6GhighLy6Clow), (G) immature myeloid cells (Ly6GlowLy6Clow), and (H) monocytes (Ly6G−Ly6Chi) in BM, blood, and spleen of WT and Hbbth3/+ mice (among CD11b+CD49bneg cells). Shown are results from individual animals, with horizontal line indicating mean for each group. The statistical significance between the groups was evaluated with Student t test.
In order to further characterize the CD11b+ population, 3 distinct myeloid populations were measured in the BM, blood, and spleen of Hbbth3/+ and WT mice: neutrophils (CD11b+Ly6GhighLy6Clow), immature myeloid cells (CD11b+Ly6GlowLy6Clow), and monocytes (CD11b+Ly6G−Ly6Chigh).20 Among the CD11b+CD49neg cells, the proportions of neutrophils (Ly6GhighLy6Clow) in BM, blood, and spleen of Hbbth3/+ and WT mice were comparable (Figure 4F). This observation suggests that the block in neutrophil maturation (ie, from band to segmented) lies after the acquisition of the CD11b+Ly6GhighLy6Clow phenotype. Interestingly, there was an approximately fourfold increase in the proportion of immature myeloid cells (CD11b+Ly6GlowLy6Clow) in the spleen of Hbbth3/+ mice (Figure 4G). The proportion of immature myeloid cells in spleens of Hbbth3/+ mice was comparable to the proportion of CD11b+Ly6GlowLy6Clow cells in the BM of Hbbth3/+ and WT mice. The percentage of monocytes (CD11b+Ly6GnegLy6Chigh) in BM, blood, and spleen of mice was also measured, demonstrating a significant reduction in this population in the spleens of Hbbth3/+ mice compared with WT mice (Figure 4H). Together, these results suggest that in Hbbth3/+ mice, terminal neutrophil maturation in the spleen may be compromised.
Deregulated PU.1 expression is associated with reduced terminal neutrophil maturation
PU.1 is 1 of the key myeloid regulators that directs terminal maturation of both neutrophils and macrophages.22,24 Disruption of normal PU.1 expression is associated with a block or attenuation in terminal maturation of myeloid lineages, particularly neutrophils and macrophages, as demonstrated in PU.1-deficient mice37,38 and humans with myeloid disorders.25,39
We measured PU.1 messenger RNA (mRNA) and protein levels in all 3 myeloid populations sorted by flow cytometry. The BM-derived myeloid populations from WT and Hbbth3/+ mice displayed low levels of PU.1 expression, reflecting their immature state (Figure 5A-F). However, when PU.1 protein levels were measured in splenic-derived myeloid populations from Hbbth3/+ mice, we observed a significant reduction in PU.1 protein (Figure 5J-L) and mRNA (Figure 5G-I) levels in neutrophils (Ly6GhighLy6Clow), immature myeloid (Ly6GlowLy6Clow), and monocytes (Ly6GnegLy6Chigh), relative to WT mice. Expression of C/EBPα (an additional transcription factor involved in myeloid differentiation) was also measured in sorted neutrophils (Ly6GhighLy6Clow), and no differences in mRNA expression levels were detected (supplemental Figure 4E). Finally, mRNA levels for granulocyte-colony stimulating factor receptor (G-CSFR) (regulated by PU.1)40 were reduced in splenic neutrophils (Ly6GhighLy6Clow) (supplemental Figure 4F).
Analysis of PU.1 expression in the BM and spleen of WT and Hbbth3/+ mice. Representative histograms of fluorescence intensity of PU.1 expression in neutrophils (Ly6GhighLy6Clow), immature myeloid cells (Ly6GlowLy6Clow), and monocytes (Ly6GnegLy6Chigh) in (A-C) BM and (D-F) spleen from WT and Hbbth3/+ mice. Yellow shading represents isotype control; blue shading represents WT mice, and red shading represents Hbbth3/+ mice. PU.1 protein expression levels determined using flow cytometric analysis in (G) neutrophils (Ly6GhighLy6Clow), (H) immature myeloid cells (Ly6GlowLy6Clow), and (I) monocytes (Ly6GnegLy6Chigh) from the BM and spleen of WT and Hbbth3/+ mice. ΔMFIs were calculated by subtracting isotype MFIs from PU.1 MFIs. Symbols represent results from individual animals. Statistical significance between groups was determined using Student t test. RT-qPCR analysis of PU.1 mRNA expression levels relative to housekeeping gene GAPDH in sorted (J) neutrophils (Ly6GhighLy6Clow), (K) immature myeloid cells (Ly6GlowLy6Clow), and (L) monocytes (Ly6GnegLy6Chigh) from the BM and spleen of WT and Hbbth3/+ mice. Data are presented as mean ± SEM, n ≥ 5 per mice group. The statistical significance between the groups was evaluated with Student t test.
Analysis of PU.1 expression in the BM and spleen of WT and Hbbth3/+ mice. Representative histograms of fluorescence intensity of PU.1 expression in neutrophils (Ly6GhighLy6Clow), immature myeloid cells (Ly6GlowLy6Clow), and monocytes (Ly6GnegLy6Chigh) in (A-C) BM and (D-F) spleen from WT and Hbbth3/+ mice. Yellow shading represents isotype control; blue shading represents WT mice, and red shading represents Hbbth3/+ mice. PU.1 protein expression levels determined using flow cytometric analysis in (G) neutrophils (Ly6GhighLy6Clow), (H) immature myeloid cells (Ly6GlowLy6Clow), and (I) monocytes (Ly6GnegLy6Chigh) from the BM and spleen of WT and Hbbth3/+ mice. ΔMFIs were calculated by subtracting isotype MFIs from PU.1 MFIs. Symbols represent results from individual animals. Statistical significance between groups was determined using Student t test. RT-qPCR analysis of PU.1 mRNA expression levels relative to housekeeping gene GAPDH in sorted (J) neutrophils (Ly6GhighLy6Clow), (K) immature myeloid cells (Ly6GlowLy6Clow), and (L) monocytes (Ly6GnegLy6Chigh) from the BM and spleen of WT and Hbbth3/+ mice. Data are presented as mean ± SEM, n ≥ 5 per mice group. The statistical significance between the groups was evaluated with Student t test.
Reduced in vivo responses in β-thalassemic mice to bacterial infection
We next investigated splenic gene expression levels in response to in vivo infection. IV infection with S pneumoniae was used as an experimental infection model representative of an infectious agent frequently causing infection in β-thalassemia patients. Figure 6A-B shows that in contrast to WT mice, Hbbth3/+ mice do not upregulate expression levels of chemoattractant CXCL2 and its receptor CXCR2 in the spleen following infection with S pneumoniae.
Reduced responses in Hbbth3/+ mice to in vivo infection with S pneumoniae. (A) CXCR2 and (B) CXCL2 mRNA levels in the spleen of WT and Hbbth3/+ mice, in S pneumoniae infected (inf) and naive mice. Expression of mRNA levels for NADPH membrane subunits (C) p22phox and (D) gp91phox and cytoplasmic subunits (E) p40phox and (F) p67phox in splenocytes derived from naive and S pneumoniae–infected WT and Hbbth3/+ mice. Expression of mRNA levels for (G) PU.1, (H) G-CSFR, and (I) microRNA miR-223 in spleen of naive and S pneumoniae–infected WT and Hbbth3/+ mice. The transcript levels were normalized to housekeeping genes GAPDH or U6 small nuclear RNA. Data are presented as mean ± SEM, n ≥ 3 per mice group. The statistical significance between the groups was evaluated with Student t test. (J) Kaplan-Meier survival curves of Hbbth3/+ mice and WT mice following IV infection with 2000 CFU S pneumoniae (n = 10 per mice group). Statistical significance between groups was evaluated using Mantel-Cox test. Bacterial load in (K) blood, (L) spleen, and (M) liver following S pneumoniae infection (n ≥ 4 per mice group). Symbols represent results from individual mice, showing the mean (horizontal bar) ± SEM for each group. Dotted line indicates detection limit. Statistical analyses of data were performed using Mann-Whitney U test.
Reduced responses in Hbbth3/+ mice to in vivo infection with S pneumoniae. (A) CXCR2 and (B) CXCL2 mRNA levels in the spleen of WT and Hbbth3/+ mice, in S pneumoniae infected (inf) and naive mice. Expression of mRNA levels for NADPH membrane subunits (C) p22phox and (D) gp91phox and cytoplasmic subunits (E) p40phox and (F) p67phox in splenocytes derived from naive and S pneumoniae–infected WT and Hbbth3/+ mice. Expression of mRNA levels for (G) PU.1, (H) G-CSFR, and (I) microRNA miR-223 in spleen of naive and S pneumoniae–infected WT and Hbbth3/+ mice. The transcript levels were normalized to housekeeping genes GAPDH or U6 small nuclear RNA. Data are presented as mean ± SEM, n ≥ 3 per mice group. The statistical significance between the groups was evaluated with Student t test. (J) Kaplan-Meier survival curves of Hbbth3/+ mice and WT mice following IV infection with 2000 CFU S pneumoniae (n = 10 per mice group). Statistical significance between groups was evaluated using Mantel-Cox test. Bacterial load in (K) blood, (L) spleen, and (M) liver following S pneumoniae infection (n ≥ 4 per mice group). Symbols represent results from individual mice, showing the mean (horizontal bar) ± SEM for each group. Dotted line indicates detection limit. Statistical analyses of data were performed using Mann-Whitney U test.
NADPH oxidase is a multisubunit enzyme complex comprising membrane (gp91phox and p22phox) and cytosolic (p47phox, p67phox, p40phox, and G-proteins Rac2 and Cdc42) components. Following activation, the cytoplasmic components translocate to the cell membrane to form the active oxidase complex generating superoxide anions.13 To understand the molecular mechanism responsible for suppressed ROS production, splenocytes from naive mice were analyzed for expression of NADPH oxidase components. No significant difference in expression of p22phox, p67phox, and gp91phox was observed between naive WT and Hbbth3/+ mice, whereas p40phox was significantly reduced in naive Hbbth3/+ spleens (Figure 6C-F). However, following in vivo infection with S pneumoniae, WT splenocytes increased p22phox, p91phox, p40phox, and p67phox expression, whereas Hbbth3/+ splenocytes failed to induce p22phox, p91phox, p40phox, and p67phox (Figure 6C-F). These data demonstrate that defective ROS production in Hbbth3/+ mice is associated with the failure to induce expression of critical NADPH components.
We further examined expression of PU.1 and critical downstream targets associated with neutrophil maturation in splenocytes in response to S pneumoniae infection. Notably, bacterial sepsis was associated with upregulated PU.1 and G-CSFR expression levels in WT splenocytes, whereas PU.1 and G-CSFR expression in Hbbth3/+ splenocytes remained unresponsive following infection (Figure 6G-H).
Moreover, PU.1 has also been reported to bind to the miR-223 promoter,41,42 increasing expression of the microRNA and promoting myeloid progenitor differentiation and maturation.43,44 Notably, in WT and Hbbth3/+ splenocytes, miR-223 expression levels were comparable in naive animals. However, in response to S pneumoniae infection, WT mice significantly upregulated miR-223 expression, whereas miR-223 expression in Hbbth3/+ splenocytes remained unchanged (Figure 6I). Collectively, our findings indicate that in response to bacterial infection, Hbbth3/+ mice fail to upregulate key neutrophil regulators required for terminal maturation and effector functions, and this failure is associated with inadequate PU.1 expression.
β-Thalassemia mice are more susceptible to bacterial infection
To explore if β-thalassemic mice have impaired host resistance to acute bacterial infections, 6-month-old Hbbth3/+ and age-matched WT mice were injected IV with 2000 CFU of S pneumoniae. The animals were examined for signs of illness at regular intervals, and the experiment was terminated after 30 hours or before mice reached a moribund state. All Hbbth3/+ mice developed a severe infection or became moribund and were euthanized, whereas all WT mice survived (Figure 6J). The spleen, liver, and blood were harvested at 24 to 30 hours postinfection from WT and Hbbth3/+ mice to measure the bacterial load in each organ. The average bacterial load in the blood of Hbbth3/+ mice was 2.2-fold higher than in WT mice (Figure 6K). The spleen and liver of Hbbth3/+ mice showed a significantly increased bacterial load compared with WT mice (Figure 6L-M). In a separate set of experiments, we demonstrated that in vitro growth rate of S pneumoniae in fresh blood from Hbbth3/+ or WT mice was comparable (data not shown). Taken together, these data suggested that Hbbth3/+ mice are more susceptible to bacterial infection than WT mice.
Impaired neutrophil maturation is related to the age of Hbbth3/+ mice
The integrity and proper function of the spleen are considered important for the protection against infectious diseases. Upon gross examination of the spleen from 6-month-old Hbbth3/+ mice, we observed several structural abnormalities, including aberrant red pulp sinusoidal architecture and irregular distribution of white pulp nodules relative to WT mice (supplemental Figure 5). Moreover, 6-month-old Hbbth3/+ mice displayed extensive iron overload in spleen sections, relative to Hbbth3/+ 6-week-old and WT mice (supplemental Figure 5). These observations are consistent with previous studies that demonstrate Hbbth3/+ mice progressively iron overload with age.26,27 Interestingly, in 6-week-old Hbbth3/+ mice, no difference was detected in the percentage of mature segmented cells among the CD11b+Ly6GhighLy6Clow neutrophils compared with WT mice (supplemental Figure 6E). We also found no difference in the proportion of immature myeloid cells (CD11b+Ly6GlowLy6Clow) when compared with 6-week-old WT mice, whereas 6-month-old Hbbth3/+ mice displayed an increased proportion of immature myeloid cells (supplemental Figure 6F). Taken together, these data suggest that the aberrant maturation of myeloid cells in Hbbth3/+ mice is age related, and the maldistribution of iron in the spleen of Hbbth3/+ mice overtime may contribute to impaired maturation and function of neutrophils.
HbE/β-thalassemia patients display impaired terminal neutrophil maturation and reduced PU.1 expression
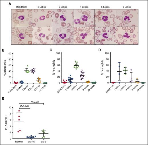
To evaluate whether our findings in Hbbth3/+ mice are reflected in β-thalassemia patients, we analyzed neutrophils isolated from the peripheral blood of HbE/β-thalassemia patients (Figure 7A-D). The number of nuclear lobes in human neutrophils was used to distinguish between immature and mature states of development. Typically, mature human neutrophils contain 3 to 5 nuclear lobes. Interestingly, morphological analysis of neutrophils from HbE/β-thalassemia subjects revealed a significant increase in hyposegmented nuclei. In nonsplenectomized HbE/β-thalassemia patients, the proportion of neutrophils displaying 2 to 3 lobes was significantly higher, with a reduction in the proportion of morphologically mature cells possessing 4 to 5 lobes, relative to healthy control individuals (Figure 7C; supplemental Table 4). Similarly, splenectomized HbE/β-thalassemia patients displayed a greater proportion of neutrophils with hyposegmented nuclei (≤2 lobes), and a corresponding decrease in the number of cells with 4 lobes relative to healthy control individuals (Figure 7D).
Analysis of neutrophils from nonsplenectomized and splenectomized HbE/β-thalassemia subjects. (A) Representative morphological analysis of human neutrophils in the peripheral blood of HbE/β-thalassemia subjects. Analysis of neutrophil nuclei lobe numbers in (B) healthy (control) individuals, (C) nonsplenectomized HbE/β-thalassemia patients, and (D) splenectomized HbE/β-thalassemia patients. One hundred neutrophils from each individual were counted and classified into neutrophil subsets based on nuclear lobe numbers. (E) RT-qPCR analysis of PU.1 mRNA expression levels relative to housekeeping gene GAPDH in neutrophils isolated from the peripheral blood of healthy control individuals, nonsplenectomized (NS), and splenectomized (S) HbE/β-thalassemia (BE) patients. The statistical significance between the groups was evaluated with Student t test. Cells were visualized following Wright Giemsa staining (original magnification ×400).
Analysis of neutrophils from nonsplenectomized and splenectomized HbE/β-thalassemia subjects. (A) Representative morphological analysis of human neutrophils in the peripheral blood of HbE/β-thalassemia subjects. Analysis of neutrophil nuclei lobe numbers in (B) healthy (control) individuals, (C) nonsplenectomized HbE/β-thalassemia patients, and (D) splenectomized HbE/β-thalassemia patients. One hundred neutrophils from each individual were counted and classified into neutrophil subsets based on nuclear lobe numbers. (E) RT-qPCR analysis of PU.1 mRNA expression levels relative to housekeeping gene GAPDH in neutrophils isolated from the peripheral blood of healthy control individuals, nonsplenectomized (NS), and splenectomized (S) HbE/β-thalassemia (BE) patients. The statistical significance between the groups was evaluated with Student t test. Cells were visualized following Wright Giemsa staining (original magnification ×400).
We next analyzed whether PU.1 expression was also impaired in HbE/β-thalassemia neutrophils. Similarly to our data from the Hbbth3/+ mice, PU.1 expression in neutrophils from nonsplenectomized and splenectomized HbE/β-thalassemia patients was significantly lower compared with normal individuals. This observation supports our hypothesis that neutrophils in β-thalassemia fail to fully mature due to reduced expression of the PU.1 transcription factor (Figure 7E).
Discussion
Several studies in β-thalassemia patients have clearly pointed to disruptions in the innate immune system as factors contributing to poor outcomes following infection.5,6 Underlying the dysfunctional innate immune system are defects in neutrophil migration, phagocytosis, and activation of pathogen-specific immune responses. The molecular mechanisms by which neutrophils fail to mount appropriate responses are unknown. To further investigate innate immune dysregulation, we explored neutrophil effector functions in β-thalassemia patients and in Hbbth3/+ mice, focusing on neutrophils that displayed a mature phenotype, characterized in mice by the expression of high levels of surface molecule Ly6G and intermediate levels of Ly6C.
Migration of neutrophils to the site of infection is orchestrated by chemokines, including CXCL1 and CXCL2, which ligate receptors CXCR1 and CXCR2, respectively. Because CXCR2 is an important component of the neutrophil chemotactic response,13,14 we reasoned that the reduced migration by Hbbth3/+ neutrophils might be due to aberrant CXCR2 expression. Indeed, a significant reduction in CXCR2 expression was observed in Hbbth3/+ neutrophils, and these cells failed to induce expression of CXCR2 and its ligand CXCL2 upon exposure to S pneumoniae, suggesting a serious impairment in the CXCR2-CXCL2 axis. Such inability to respond to chemokines may result in impaired neutrophil migration and reduced resistance to infection, as has been shown in infection studies in CXCR2-deficient mice.45
Impaired neutrophil phagocytosis has been reported in β-thalassemia patients,5,16,46 and we detected an impaired phagocytic response in Hbbth3/+ neutrophils, in particular, in the spleen. Recognition and binding of pathogens involve a wide variety of neutrophil surface receptors, including pattern-recognition receptors, such as Toll-like receptors, Fcγ receptors, and the CRs.13,14,47 Interestingly, when we measured the expression of CD11b, 1 of the 2 CR3 subunits (CD11b/CD18), we found a significant reduction in CD11b expression in Hbbth3/+ splenic neutrophils, which was associated with impaired phagocytic activity of the neutrophils following S aureus stimulation. CR3 is expressed at high levels on neutrophils, monocytes, macrophages, and NK cells and plays a key role in leukocyte adhesion, migration, and phagocytosis.13,14,47 Notably, CR3 deficiency in mice48 and humans49 leads to life-threatening infections, and the reduced expression levels of CD11b may contribute to reduced resistance to infection in the Hbbth3/+ mice.
Following phagocytosis, engulfed pathogens are killed by ROS generated by the NADPH oxidase complex, and this key process has been reported to be impaired in β-thalassemia patients.5,50 The NADPH complex is composed of cytosolic and membrane components, which interact following activation. The cytoplasmic components include p47phox, p67phox, p40phox, and the small G-proteins, Rac2 and Cdc42, whereas the transmembrane components include gp91phox and p22phox. Upon activation, the cytoplasmic components translocate to the membrane, resulting in an activated complex generating ROS.13 Our molecular studies in naive Hbbth3/+ mice identified a significant decrease in p40phox and p47phox components in blood and spleen. Furthermore, following S pneumoniae infection, Hbbth3/+ splenocytes failed to upregulate expression of both the membrane (p22phox, p91phox) and the cytosolic (p40phox and p67phox) components of NADPH, explaining the reduced ROS production in Hbbth3/+ splenocytes.
The altered functional properties of Hbbth3/+ neutrophils, which showed little change in their phenotype based on Ly6G and Ly6C expression, led us to evaluate their morphology. Unexpectedly, ∼40% of Hbbth3/+ splenic neutrophils were immature band cells. Such an increase in band neutrophils may explain the differences in phagocytosis and ROS production detected in the Hbbth3/+ mice, as band cells are less efficient in phagocytosis.51,52 Another striking observation was the expansion of immature myeloid cells (Ly6GlowLy6Clow) in the spleen of Hbbth3/+ mice to levels observed in BM. It is thought that this immature granulocyte population that arises from myeloid progenitors, and under steady state conditions, can quickly differentiate into mature granulocytes, macrophages, and DCs.53 Importantly, several studies have demonstrated that a heterogeneous group of immature myeloid cells and neutrophils termed MDSCs is found to expand, infiltrate, and persist in the spleen, liver, lung, and other lymphoid organs in pathological conditions,53,54 such as in cancer,20,55 auto-immunity,56,57 chronic hepatitis C,35 HIV,35 and cystic fibrosis,58 but has not previously been reported in the context of β-thalassemia. Further experiments are required to determine whether the immature myeloid cells detected in the Hbbth3/+ mice are MDSCs. The presence of an expanded number of MDSCs, which are known to suppress T-cell and NK functions via a suppressive mechanism involving arginase expression and IL-10 secretion,53,54,59 and are frequently found in inflammatory settings, may contribute to severe organ dysfunction20,59-61 and could play a role in progressive organ damage in β-thalassemia.
Several genes tightly orchestrate neutrophil maturation, proliferation, and functions. To analyze the molecular mechanism responsible for the maturation arrest and functional defects of Hbbth3/+ neutrophils, we measured the expression of PU.1, which is essential for terminal neutrophil maturation,23,25,37 and C/EBPα, which is involved in myeloid lineage commitment.40 Interestingly, we observed a significant reduction of PU.1 expression but not in C/EBPα expression in neutrophils isolated from Hbbth3/+ mice, which correspond to an aberrant and/or arrested state of neutrophil maturation. Further supporting our observations are several key studies reporting failed neutrophil differentiation and function in PU.1-deficient mice.25,37,38 Importantly, PU.1 dysregulation has been reported in many types of leukemia. In humans, loss or near loss of PU.1 expression has been found in acute myeloid leukemia, which is characterized by maturation arrest of myeloid cells.25 PU.1 plays a central role in neutrophil maturation and function by coordinating the expression of myeloid genes associated with multiple functions, including terminal maturation (G-CSFR40 ), phagocytosis (CD11b/CD1862,63 ), ROS production64-66 (NADPH oxidase), and miR-223 (lysosomal activities,42 neutrophil elastase,67 and myeloperoxidase production68 ). Moreover, PU.1 is also involved in promoting apoptosis through direct transactivation of apoptosis-related genes, in particular the tumor necrosis factor–related apoptosis-inducing ligand.39 Collectively, these data suggest that abnormal PU.1 expression in Hbbth3/+ myeloid cells is a key mechanism underlying aberrant neutrophil functions and potentially extending the survival of dysregulated neutrophils.
To extend our observations beyond mice, we evaluated neutrophil morphology and PU.1 expression in blood neutrophils isolated from HbE/β-thalassemia patients. Importantly, morphological analysis revealed neutrophils isolated from HbE/β-thalassemia subjects displayed significant nuclear hyposegmentation as measured by the proportion of 2- to 4-lobed nuclei and a significant decrease in PU.1 expression in peripheral blood neutrophils compared with healthy controls. Among β-thalassemia patients, susceptibility to infection involves several complex biological processes and at least in part is influenced by blood transfusion, iron overload, iron chelation therapy, splenectomy, and vaccination status. Current clinical guidelines recommend treatment with antibiotics as soon as clinical symptoms of infection present in the patient.69 In most countries where patients readily have access to such treatment, this prophylactic therapy helps reduce the frequency of severe infection and associated morbidity and mortality. In this study, we demonstrated that Hbbth3/+ mice were more susceptible to S pneumoniae infection. However, other defects in Hbbth3/+ mice, such as the significant alterations in splenic structure and concomitant loss of normal function, may also contribute to increased susceptibility to infection.
In preliminary experiments, we show that the appearance of the aberrant, immature neutrophil population is age-related, with 6-week-old Hbbth3/+ animals, and mice up to age of 2 months old (supplemental Figure 6F), not showing any differences in neutrophils compared with age-matched WT mice. Interestingly, as demonstrated previously,26,27 iron loading in the spleen of younger mice was much lower compared with the 6-month-old mice. It is tempting to speculate that the accumulation of iron in the spleen affects the expression of transcription factors such as PU.1, which in turn affects the terminal maturation of the Ly6GhighLy6Clow neutrophils. Further experiments are needed to address this hypothesis, including a more detailed analysis of PU.1 expression in relation to tissue iron levels, in which iron levels are deliberately increased through the use of iron-fortified diet or reduced through the use of iron chelation therapy.
Our data, together with several studies on dysregulated neutrophils, particularly in chronic inflammatory conditions, indicate that aberrant neutrophil functions represent a significant risk factor for disease-associated morbidity and mortality.13,51 In addition, aberrant neutrophil functions may also contribute to other pathological processes, including organ damage and wound healing.13,51,70,71 A better understanding of the mechanism(s) that underlie the immune defects may help the development of therapies for all β-thalassemia patients. Taken together, our data advance the understanding of the innate immune dysfunction in β-thalassemia. Reduced PU.1 expression is associated with aberrant neutrophil maturation and effector functions in β-thalassemia mice and human patients. We suggest that therapeutic strategies focusing on neutrophil replenishment and maturation may reduce comorbidities and improve quality of life for patients with β-thalassemia and other related hematological conditions.
The online version of this article contains a data supplement.
The publication costs of this article were defrayed in part by page charge payment. Therefore, and solely to indicate this fact, this article is hereby marked “advertisement” in accordance with 18 USC section 1734.
Acknowledgments
The authors thank David Briles, University of Alabama at Birmingham, Alabama, for providing S pneumoniae strain WU2.
The authors acknowledge the financial support from the National Health and Medical Research Council, the Murdoch Childrens Research Institute, the Victorian Government’s Operational Infrastructure Support Program, Thalassaemia and Sickle Cell Society of Australia, Thalassaemia Society of New South Wales, and The Greek Conference. This work was also supported by Thailand Research Fund (DPG5980001, MRG5980043, and IRG5780009), Office of the Higher Education Commission and Mahidol University under the National Research University Initiative, Research Chair Grant, National Science and Technology Development Agency, Thailand and Faculty of Science, and Faculty of Medicine Ramathibodi Hospital. Supported was provided by the Royal Golden Jubilee PhD Research Scholarship from the Thailand Research Fund (P. Siwaponanan).
Authorship
Contribution: P. Siwaponanan, J.Y.S., R.G., G.Z.-W.N., N.W., I.O., T.N., C.T., P.C., and O.W. performed experiments; P. Siwaponanan, J.Y.S., R.G., T.N., B.M., P. Sutton, C.T., S.F., P.C., S.S., O.W., and J.V. analyzed data and performed statistical analysis; S.F. and S.S. contributed to the patient material with clinical data; P.S., O.W., and J.V. designed the research; and P.S., J.Y.S., R.G., B.M., S.F., P.C., S.S., O.W., and J.V. wrote the paper.
Conflict-of-interest disclosure: The authors declare no competing financial interests.
Correspondence: Jim Vadolas, Murdoch Childrens Research Institute, The Royal Children’s Hospital, 50 Flemington Rd, Parkville, VIC 3052, Australia; e-mail: jim.vadolas@mcri.edu.au.







This feature is available to Subscribers Only
Sign In or Create an Account Close Modal