Abstract
The advent of immunotherapy in MM urges the need for in-depth knowledge about immune cells towards improved characterization of patients' immune profiles. Based on few studies, TAMs were suggested to be abundant in the MM tumor microenvironment where they promote cell growth and chemoresistance. However, further investigation about TAMs is warranted because i) their potential to induce chemoresistance was not determined tacking into account the effect of bone marrow (BM) stroma; ii) their chemoprotective role may be altered by the introduction of monoclonal antibodies (mAb) that target MM cells through ADCP; and iii) TAMs have been characterized with low-throughput flow cytometry, and recent studies in other clinical settings have suggested that novel markers may be more informative to characterize TAMs.
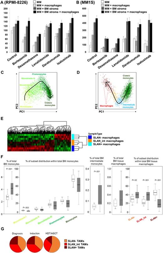
Here, we started by producing human M2-like macrophages (ie. phenotypically similar to TAMs in MM) and investigated their contribution to chemoresistance, with or without MM patients' derived BM stroma (Panels A&B). In contrast to BM stroma, human derived M2-like macrophages were not capable to protect MM (RPMI-8226 and MM1S) cells against bortezomib or dexamethasone. Furthermore, whereas macrophages showed a trend (2.4 fold change, P=.06) to increase baseline MM cell growth (ie. Control in Panels A&B), it became irrelevant upon adding BM stroma to the culture (1.1 fold change, P=.52). No significant differences were observed in the presence of daratumumab or isatuximab, including ADCP that could have been potentially induced by the two anti-CD38 mAbs.
Afterwards, based on novel 8-color multidimensional flow cytometry mAb combinations and automated maturation tools, we characterized with high-throughput resolution the BM monocytic/macrophage system by identifying up to 7 different maturation related cell subsets: monoblasts I, II and III, promonocytes, classic and intermediate monocytes, and three novel macrophages subsets identified according to SLAN expression, amongst others (Panels C&D). Accordingly, upon sensitive FACS-sorting we demonstrated that the 3 macrophage subsets had unique transcriptomes (Panel E) consistent with lower immune suppressive signatures from SLAN- into SLAN+ macrophages (eg. down-regulation of VCAN, ENTPD1 and STAB1).
We then investigated whether the monocytic/macrophage BM system was truly altered in newly-diagnosed MM patients (n=30) by comparing it to that of healthy donors (HD; n=15). Our results show that total monocytic cells were increased in MM (although the distribution of different monocytic subsets was identical to HD); total intermediate monocytes were also increased in MM (Panel F). By contrast, the percentage of macrophages was identical between HD and MM patients but their subset distribution was significantly altered in MM, and was consistent with an accumulation of more immune suppressive SLAN- TAMs. Next, we investigated whether treatment altered TAMs composition by analyzing 10 patient longitudinal samples collected at diagnosis, after VRD induction, and after HDT/ASCT. Interestingly, we observed that while TAMs remained unaltered after VRD induction, there was a marked shift in their distribution after HDT/ASCT with an even greater accumulation of immune suppressive SLAN- TAMs (P=.08), at expenses of reduced numbers of SLAN+ TAMs (P=.01). Furthermore, chemoresistant MRD-positive patients (n=7/10) after HDT/ASCT showed a 2-fold increment in immune suppressive SLAN- TAMs vs MRD-negative cases.
In conclusion, by taking into account the effect of MM patients' BM stroma we showed that TAMs do not induce significant tumor growth. TAMs do not protect MM cells from classic drugs, and MM cells with normal CD38 levels (ie. non lentiviral-transduced to express abnormally high levels of CD38) were not targeted by anti-CD38 mAbs via ADCP. We also showed that there is an expansion of classic and intermediate monocytes but not TAMs in MM; however, using multidimensional flow cytometry to identify novel TAM subsets we revealed that newly diagnosed patients are enriched with immune suppressive TAMs that become further expanded after therapy. Thus, improved monitoring of TAMs could help identifying patients less susceptible to benefit from immunotherapy due to an immune suppressive tumor microenvironment.
Mateos:Takeda: Honoraria; Amgen: Honoraria; Celgene: Honoraria; Janssen: Honoraria. Paiva:Celgene: Honoraria, Research Funding; Janssen: Honoraria; Takeda: Honoraria, Research Funding; Sanofi: Consultancy, Research Funding; EngMab: Research Funding; Amgen: Honoraria; Binding Site: Research Funding.
Author notes
Asterisk with author names denotes non-ASH members.

This feature is available to Subscribers Only
Sign In or Create an Account Close Modal