Key Points
CDK6 directly regulates transcription of FLT3 and PIM1 in a kinase-dependent manner.
CDK6 kinase inhibition impairs not only FLT3-dependent cell growth in vitro but also FLT3-driven leukemogenesis in vivo.
Abstract
Up to 30% of patients with acute myeloid leukemia have constitutively activating internal tandem duplications (ITDs) of the FLT3 receptor tyrosine kinase. Such mutations are associated with a poor prognosis and a high propensity to relapse after remission. FLT3 inhibitors are being developed as targeted therapy for FLT3-ITD+ acute myeloid leukemia; however, their use is complicated by rapid development of resistance, which illustrates the need for additional therapeutic targets. We show that the US Food and Drug Administration–approved CDK4/6 kinase inhibitor palbociclib induces apoptosis of FLT3-ITD leukemic cells. The effect is specific for FLT3-mutant cells and is ascribed to the transcriptional activity of CDK6: CDK6 but not its functional homolog CDK4 is found at the promoters of the FLT3 and PIM1 genes, another important leukemogenic driver. There CDK6 regulates transcription in a kinase-dependent manner. Of potential clinical relevance, combined treatment with palbociclib and FLT3 inhibitors results in synergistic cytotoxicity. Simultaneously targeting two critical signaling nodes in leukemogenesis could represent a therapeutic breakthrough, leading to complete remission and overcoming resistance to FLT3 inhibitors.
Introduction
Acute myeloid leukemia (AML) is a genetically diverse hematopoietic malignancy with poor prognosis and high mortality.1 Recent decades have seen considerable advances in chemotherapy and allogeneic hematopoietic stem cell transplantation, but there is still no cure for the disease. Sequencing efforts revealed the extensive genomic and epigenomic heterogeneity of AML and provided valuable diagnostic and prognostic information.2-7
Our detailed knowledge of the molecular basis of AML is also reflected in the wide range of therapeutic options. Therapy for patients with AML is guided by the molecular and cytogenetic profile of the disease. The FMS-like tyrosine kinase 3 (FLT3) gene encodes a member of the type III class of receptor tyrosine kinases. The FLT3 gene is often overexpressed in hematopoietic malignancies, whereas mutations in it are frequently encountered in AML. They usually involve internal tandem duplication (ITD) of the juxtamembrane domain-coding region or point mutations within the tyrosine kinase domain. FLT3-ITD mutations are characterized by a constitutive activation of the FLT3 receptor with persistent activation of downstream signaling pathways involving PI3K/AKT, RAS/MAPK, and STAT5. They are found in approximately 30% of AML patients on initial diagnosis, and additional patients may acquire them on relapse. A high mutant-to-wild-type allelic ratio of FLT3-ITD is accompanied by a large disease burden, which manifests as leukocytosis, and a densely infiltrated bone marrow and is indicative of a poor prognosis.8,9 Adults attain remission at a frequency comparable to that for other AML subtypes, but the duration of remission is shorter and relapse rates are higher. After relapse, the disease is rapidly and invariably fatal. The treatment of FLT3-ITD mutations thus continues to pose a significant challenge.
Because of the clinical importance of FLT3-ITD, there have been considerable efforts to develop FLT3 tyrosine kinase inhibitors (TKIs).10,11 Unfortunately, initial high hopes have not been fulfilled, and the clinical impact of FLT3 kinase inhibitors has been limited. Resistant clones have emerged rapidly.12,13 The problems have only partially been overcome by second-generation FLT3 inhibitors with higher selectivity and improved pharmacokinetic properties, and clinical resistance to compounds such as quizartinib is already emerging. There are indications that resistance to quizartinib stems from point mutations within the kinase domain of FLT3-ITD,14 suggesting that FLT3 kinase activity has a key role in FLT3-ITD–driven leukemogenesis and underlining the importance of additional strategies to target FLT3. Possibilities include transcriptional inhibition via microRNA 29b (miR-29b) or by disruption of the transcriptional complex SP1/NF-ĸB(p65).15
Cyclin-dependent kinase 6 (CDK6) and its close homolog CDK4 are critical regulators of cell cycle progression. They are activated upon binding to cyclins, and the CDK4/6-cyclin D complex phosphorylates the retinoblastoma (Rb) protein thereby triggering E2F-dependent transcription. Because only the simultaneous deletion of both genes induces embryonic lethality,16,17 CDK4 and CDK6 were long considered to have largely redundant functions. However, CDK4 and CDK6 are deregulated in different tumor types, with CDK6 frequently amplified and/or translocated in hematopoietic malignancies.17-29 CDK6 is particularly important in AML and acute lymphoblastic leukemia (ALL) driven by mixed-lineage leukemia fusion proteins.29-31 The protumorigenic functions of CDK6, but not of CDK4, go well beyond driving the cell cycle: in lymphoid and myeloid leukemia, CDK6 is part of transcriptional complexes that promote leukemogenesis and tumor formation.32,33 CDK6 also directly regulates the transcription of factors that link neoplastic progression to the reprogramming of stem cells.33
We now report the results of a screen of compounds approved by the US Food and Drug Administration (FDA). We find that FLT3-mutant AML cells are hypersensitive to the CDK4/6 kinase inhibitor palbociclib. We show that the cell cycle kinase CDK6 is absolutely required for the viability of FLT3-dependent leukemic cells and FLT3-ITD–induced leukemogenesis. The CDK6 protein acts as a transcriptional regulator of FLT3 and the serine-threonine kinase PIM1, another important player in leukemogenesis. Transcriptional regulation depends on the kinase activity of CDK6. We have thus uncovered a new component of the oncogenic mechanisms that underlie FLT3 regulation. Our work has immediate clinical relevance. Palbociclib has recently received full FDA approval for use in the treatment of hormone receptor–positive advanced-stage breast cancer,34,35 and a clinical trial in mixed lineage leukemia–rearranged AML has recently been initiated (NCT02310243). We propose that palbociclib may be an equally valuable therapeutic option in all subtypes of AML driven by FLT3.
Materials and methods
Drug screening
Palbociclib was manufactured by Pfizer. TCS-359, tandutinib (MLN518), quizartinib (AC220), SGI-1776 free base, SMI-4a, and Z-VAD-FMK were purchased from Selleckchem. Compounds (50 nL) were plated to clear 384-well plates (Corning 3701) dissolved in dimethyl sulfoxide (DMSO) at 5000-fold their respective maximum plasma concentration in humans. Then 5000 cells per well in 50 µL of media were seeded on top of these compounds and incubated for 72 hours. Adenosine triphosphate (ATP) levels were measured as a surrogate for cell viability (CellTiterGlo, Promega). Data for each cell line were normalized to the 32 negative control (DMSO) wells on each plate (100% viability) and the 32 positive control wells (1 µM bortezomib; set to 0% viability).
For dose-response curves and synergy matrixes, cells were plated in triplicate in 96-well plates. ATP content was measured by using CellTiterGlo according to the manufacturer’s instructions. The 50% inhibitory concentration (IC50) was determined by using GraphPad software. The percentage deviation from the Bliss independency model36 was determined via the following formula: Exy = Ex + Ey − (ExEy). E represents the effect on viability of drugs x and y expressed as a percentage of the maximum effect. CompuSyn software was used to evaluate synergistic drug interactions.37
Primary cell studies
Primary patient CD34+ cells were isolated by using Ficoll. Patient characteristics are provided in Table 1. Diagnoses were established according to French-American-British and World Health Organization criteria.38-40
Characteristics of FLT3-ITD+ AML patients
| Diagnosis according to FAB . | Age (y) . | Karyotype . | Mutations . | Intermediate risk category* . |
|---|---|---|---|---|
| AML M4 | 52 | 46,XX,-8,+mar[2]/46,XX[28] | FLT3-ITD | II |
| AML M4 | 64 | 46,XY | FLT3-ITD | I |
| AML M2 | 75 | 46,XX | FLT3-ITD NPM1mut | I |
| AML M1 | 78 | 46,XY | FLT3-ITD | I |
| AML M1 | 68 | NT | FLT3-ITD NPM1mut | I |
| AML M4 relapse | 25 | 46,XY | FLT3-ITD | I |
| Diagnosis according to FAB . | Age (y) . | Karyotype . | Mutations . | Intermediate risk category* . |
|---|---|---|---|---|
| AML M4 | 52 | 46,XX,-8,+mar[2]/46,XX[28] | FLT3-ITD | II |
| AML M4 | 64 | 46,XY | FLT3-ITD | I |
| AML M2 | 75 | 46,XX | FLT3-ITD NPM1mut | I |
| AML M1 | 78 | 46,XY | FLT3-ITD | I |
| AML M1 | 68 | NT | FLT3-ITD NPM1mut | I |
| AML M4 relapse | 25 | 46,XY | FLT3-ITD | I |
FAB, French-American-British classification; M1, acute myeloblastic leukemia, without maturation; M2, acute myeloblastic leukemia, with granulocytic maturation; M4, acute myelomonocytic leukemia; NT, not tested.
According to the European LeukemiaNet classification.11
Mouse strains and transplantation studies
Mice were maintained under pathogen-free conditions at the Institute of Pharmacology and Toxicology, University of Veterinary Medicine in Vienna, Austria. C57BL/6 mice are referred to as Cdk6+/+. Cdk6−/−17 and Rag2−/−γc−/− mice were on the C57BL/6 and the BALB/c backgrounds, respectively. Rag2−/−γc−/− mice were intravenously injected with MOLM-14 cells. The animals were randomly assigned and exposed to palbociclib (38 mg/kg) intraperitoneally on day 5 after engraftment once per day for 3 weeks or an equivalent volume of vehicle (phosphate-buffered saline). MOLM-14 cells were subcutaneously inoculated into both flanks of Rag2−/−γc−/− mice. The animals were then randomly assigned to receive palbociclib (25 mg/kg). The mice were dosed once per day on day 0 or on day 5 after engraftment until terminal workup on day 12.
Animal experiments were performed in accordance with protocols approved by Austrian law and by the Animal Welfare Committee at the University of Veterinary Medicine, Vienna. Primary patient CD34+ cells were collected after obtaining written informed consent from participants prior to inclusion in the study. The study was approved by the ethics committee of the Medical University of Vienna (Vienna, Austria) or Medical Faculty, Otto-von-Guericke University Magdeburg.
Statistical analysis
Statistical analysis was carried out by using a two-tailed unpaired Student t test or a one-way analysis of variance as appropriate. Data are presented as mean values ± standard error of the mean (SEM) and were analyzed by using GraphPad software. Kaplan-Meier survival plots were analyzed by the log-rank test using GraphPad.
Results
Drug screen reveals sensitivity of FLT3-ITD–mutant cells to the CDK4/6 inhibitor palbociclib
To investigate whether drugs already on the market might be effective in the treatment of FLT3-dependent AML, we screened the FLT3-ITD+ human cell lines MOLM-14 and MV4-11 with a library of 262 drugs approved by the FDA. The library was selected for maximum diversity with regard to chemical structure and biological targets (Marco Licciardello and S.K., unpublished data). Compounds were tested at clinically relevant doses of 5× the maximum plasma concentrations in humans (ranging from 30 pM to 5.8 mM). The specificity was examined by comparison with control cells that do not depend on FLT3 signaling, including the wild-type FLT3-expressing AML cell lines THP-1 and ML-2 and the chronic myeloid leukemia cell lines K562 and KU812. Nine compounds, including the known FLT3 inhibitors sorafenib and sunitinib, significantly impaired the viability of the FLT3-ITD+ cell lines (Figure 1A-B; supplemental Figure 1A, available on the Blood Web site). The CDK inhibitor palbociclib (Pfizer) was among the top hits. Palbociclib is highly selective for CDK4/6 and shows little or no activity against a panel of 30 additional kinases, including the most closely related kinase CDK2.
Focused chemical genetic screen reveals sensitivity of FLT3-mutant AML cell lines to several FDA-approved compounds. (A) Heat map shows treatment response of FLT3-ITD (MOLM-14 and MV4-11) or FLT3 wild-type (WT) (THP-1, ML-2, KU812, and K562) leukemic cells. Viability measurements were conducted by the CellTiterGlo (CTG) Viability Assay. For full data set, see supplemental Figure 1A. Blue, sensitivity; red, resistance. (B) Significance of viability difference between FLT3 WT and ITD+ cells upon drug exposure. (C) Dose-response curve of ITD+ (red) or control (black) leukemic cells with CDK4/6 inhibitor palbociclib. Cells were incubated with increasing concentrations for 72 hours. Cell viability and proliferation were assessed by using the CTG assay. IC50 values were calculated by using GraphPad Prism software. Error bars indicate ± SEM.
Focused chemical genetic screen reveals sensitivity of FLT3-mutant AML cell lines to several FDA-approved compounds. (A) Heat map shows treatment response of FLT3-ITD (MOLM-14 and MV4-11) or FLT3 wild-type (WT) (THP-1, ML-2, KU812, and K562) leukemic cells. Viability measurements were conducted by the CellTiterGlo (CTG) Viability Assay. For full data set, see supplemental Figure 1A. Blue, sensitivity; red, resistance. (B) Significance of viability difference between FLT3 WT and ITD+ cells upon drug exposure. (C) Dose-response curve of ITD+ (red) or control (black) leukemic cells with CDK4/6 inhibitor palbociclib. Cells were incubated with increasing concentrations for 72 hours. Cell viability and proliferation were assessed by using the CTG assay. IC50 values were calculated by using GraphPad Prism software. Error bars indicate ± SEM.
To assess whether palbociclib acts specifically on FLT3-ITD+ cells, we investigated the dose-response relationship of the 2 cell lines and the additional FLT3-ITD+ human AML cell line PL-21. Palbociclib inhibited the viability of FLT3-ITD+ cells in vitro in a dose-dependent manner at significantly lower concentrations than required for any effect on cells bearing wild-type FLT3 kinase (Figure 1C). FLT3-ITD–dependent cells showed IC50 values between 0.06 µM and 0.2 µM, whereas the most sensitive FLT3-independent cells had an IC50 value of 2 µM, far above the concentration that is clinically relevant for palbociclib. Comparable treatment responses were obtained in colony formation assays (supplemental Figure 1B).
To verify the specificity of palbociclib for cell lines that harbor an activating FLT3 mutation (point mutations and/or copy number alterations), we analyzed a publicly available data set created by the Cancer Genome Project at the Sanger Institute. The in silico approach considered more than 1000 human cell lines that have been investigated for sensitivity to palbociclib and revealed a significant (P < .05) correlation between drug sensitivity and FLT3 alteration in cell lines from patients with lymphoblastic leukemia, AML, and non–small-cell lung cancer (supplemental Figure 1C). This confirms that palbociclib impairs the viability of FLT3-mutant AML cells in a selective manner.
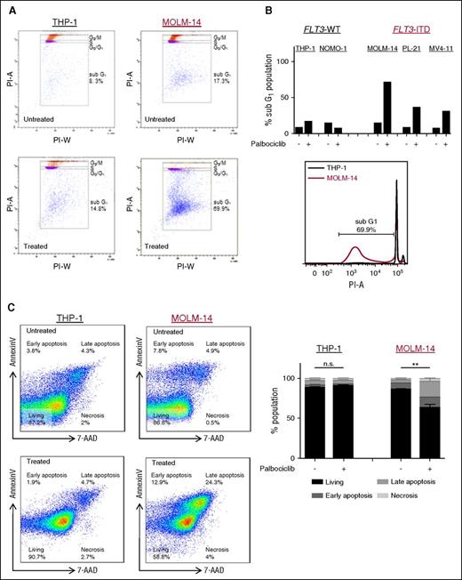
CDK4/6 kinase inhibition induces cell cycle arrest and apoptosis in FLT3-ITD leukemic cells
It is not immediately apparent why CDK4/6 kinase inhibition should specifically interfere with the proliferation of FLT3-ITD+ AML cells. To investigate the mechanism, we analyzed cell cycle profiles upon exposure to palbociclib. Inhibition of the CDK4/6 kinases gave rise to a significant increase in the number of cells in the G0→G1 phase and a concomitant decrease in the number of cells in the S→G2→M phases, irrespective of the genotype investigated (supplemental Figure 2A-C). However, palbociclib caused accumulation only in the sub-G1 compartment, which represents dead cells, when FLT3-ITD+ leukemic cells were used. Treatment with palbociclib increased the proportion of cells in sub-G1 from 11.4% ± 4.8% (DMSO control) to 54% ± 25%, whereas no effect was seen on cells harboring wild-type FLT3 (Figure 2A-B; supplemental Figure 2D-E). The drug-induced toxicity of FLT3-ITD leukemic cells stems from induction of apoptosis, as revealed by a significant increase in annexin V staining (P < .01) (Figure 2C; supplemental Figure 3A-C). In line with those observations, co-incubation with the pan-caspase inhibitor Z-VAD-FMK41 significantly decreased the number of annexin V+ cells (P < .001) (supplemental Figure 3D). The proapoptotic effects of palbociclib in FLT3-mutant leukemic cells were further confirmed by increased poly (ADP-ribose) polymerase cleavage (supplemental Figure 3E).
Palbociclib selectively and potently induces apoptosis in FLT3-ITD leukemic cells. (A-B) Cells were incubated with palbociclib (1 µM) for 72 hours, stained with propidium iodide, and analyzed by flow cytometry. Treatment induces apoptotic sub-G1 fraction in FLT3-mutant cells (MOLM-14, PL-21, and MV4-11) but not in control cells (THP-1 and NOMO-1). (A) Representative dot blots and (B, lower panel) 1 representative histogram are depicted. (B, upper panel) Bar graphs show distribution of indicated cells in sub-G1 fraction. (C) Palbociclib (1 µM)-induced apoptosis was evaluated on day 4 by labeling indicated cells with annexin V/7-aminoactinomycin D (7-AAD) via fluorescence-activated cell sorting analysis. The percentage of cells in the upper left quadrant denotes cells that stained positive for annexin V only (early apoptosis). The cells in the upper right quadrant stained positive for annexin V and 7-AAD (late apoptosis). The percentage of cells in the lower right quadrant represents cells that stained positive for 7-AAD only (necrosis). Three independent experiments were carried out. Error bars indicate ± SEM. **P < .001. n.s., not significant. PI-A, propidium iodide area; PI-W, propidium iodide width.
Palbociclib selectively and potently induces apoptosis in FLT3-ITD leukemic cells. (A-B) Cells were incubated with palbociclib (1 µM) for 72 hours, stained with propidium iodide, and analyzed by flow cytometry. Treatment induces apoptotic sub-G1 fraction in FLT3-mutant cells (MOLM-14, PL-21, and MV4-11) but not in control cells (THP-1 and NOMO-1). (A) Representative dot blots and (B, lower panel) 1 representative histogram are depicted. (B, upper panel) Bar graphs show distribution of indicated cells in sub-G1 fraction. (C) Palbociclib (1 µM)-induced apoptosis was evaluated on day 4 by labeling indicated cells with annexin V/7-aminoactinomycin D (7-AAD) via fluorescence-activated cell sorting analysis. The percentage of cells in the upper left quadrant denotes cells that stained positive for annexin V only (early apoptosis). The cells in the upper right quadrant stained positive for annexin V and 7-AAD (late apoptosis). The percentage of cells in the lower right quadrant represents cells that stained positive for 7-AAD only (necrosis). Three independent experiments were carried out. Error bars indicate ± SEM. **P < .001. n.s., not significant. PI-A, propidium iodide area; PI-W, propidium iodide width.
CDK6 but not CDK4 directly regulates FLT3 expression in a kinase-dependent manner
We next exposed cells bearing wild-type or mutated FLT3 kinase to increasing concentrations of palbociclib. Western blot analysis showed dose-dependent declines in the levels of FLT3 protein at clinically relevant concentrations of palbociclib42 paralleled by significantly impaired autophosphorylation (Figure 3A-C). Phosphorylation of tyrosine residue Y591 has been implicated in the constitutive activation of FLT3 kinase in ITD length mutations.43 Downstream signaling cascade upon the addition of palbociclib (ie, phosphorylation of the transcription factor STAT5, required for cell proliferation and survival) was significantly impaired (Figure 3C-D). Consistently, the expression of the STAT5-dependent genes c-MYC and PIM1 were significantly decreased (Figure 3D-E).
CDK6 but not CDK4 binds the promoter of the FLT3 gene and regulates FLT3 transcription in a kinase-dependent manner. (A-B) Inhibition of FLT3 protein expression with CDK4/6 inhibitor palbociclib at indicated concentrations in a time-dependent manner is depicted. Cells were harvested (A) between 24 and 120 hours or (B) at 48 hours. Cell lysates were subjected to western blot analysis for total FLT3. β-actin was used as loading control. (C) Cells were incubated with increasing concentrations of palbociclib. A time- and dose-dependent decrease in FLT3 phosphorylation at residue Y591 and in STAT5 phosphorylation at residue Y694 was detected by immunoblotting. (D) Palbociclib inhibits FLT3-dependent signaling in a dose-dependent manner. MOLM-14 cells were incubated with palbociclib at indicated concentrations for 4 days. Total cell lysates were immunoblotted with the indicated antibodies: total FLT3, total STAT5, phospho-STAT5, and total MYC. (E) PIM1 gene expression was analyzed by quantitative reverse transcription polymerase chain reaction (RT-PCR) in FLT3-mutant (MOLM-14, MV4-11, and PL-21) and FLT3-WT (THP-1 and NOMO-1) cell lines after palbociclib (1 µM) administration for 72 hours. Relative PIM1 expression was normalized to the housekeeping gene RPLP0. (F) Effects of individual CDK4 and CDK6 suppression on FLT3 protein levels. (G) FLT3 gene expression was analyzed by quantitative RT-PCR in indicated cell lines after palbociclib (1 µM) administration for 72 hours. Relative FLT3 expression levels were normalized to RPLP0 mRNA. (H-I) Chromatin immunoprecipitation (ChIP) experiments were performed in (H) a murine HPC7 hematopoietic progenitor cell line and in (I) indicated human AML cells. Protein-DNA complexes were immunoprecipitated by using (H) home-made sera against Cdk6 or (I) by using a commercial anti-CDK6 antibody and were analyzed by quantitative PCR (qPCR) for their presence on the FLT3 promoter region. EGR1, p16INK4a, and VEGF-A promoter regions served as positive controls. Bar graphs depict fold enrichment over a negative region as described in the supplemental Data. *P < .05; **P < .01; ***P < .001; ****P < .0001. shRNA, short hairpin RNA.
CDK6 but not CDK4 binds the promoter of the FLT3 gene and regulates FLT3 transcription in a kinase-dependent manner. (A-B) Inhibition of FLT3 protein expression with CDK4/6 inhibitor palbociclib at indicated concentrations in a time-dependent manner is depicted. Cells were harvested (A) between 24 and 120 hours or (B) at 48 hours. Cell lysates were subjected to western blot analysis for total FLT3. β-actin was used as loading control. (C) Cells were incubated with increasing concentrations of palbociclib. A time- and dose-dependent decrease in FLT3 phosphorylation at residue Y591 and in STAT5 phosphorylation at residue Y694 was detected by immunoblotting. (D) Palbociclib inhibits FLT3-dependent signaling in a dose-dependent manner. MOLM-14 cells were incubated with palbociclib at indicated concentrations for 4 days. Total cell lysates were immunoblotted with the indicated antibodies: total FLT3, total STAT5, phospho-STAT5, and total MYC. (E) PIM1 gene expression was analyzed by quantitative reverse transcription polymerase chain reaction (RT-PCR) in FLT3-mutant (MOLM-14, MV4-11, and PL-21) and FLT3-WT (THP-1 and NOMO-1) cell lines after palbociclib (1 µM) administration for 72 hours. Relative PIM1 expression was normalized to the housekeeping gene RPLP0. (F) Effects of individual CDK4 and CDK6 suppression on FLT3 protein levels. (G) FLT3 gene expression was analyzed by quantitative RT-PCR in indicated cell lines after palbociclib (1 µM) administration for 72 hours. Relative FLT3 expression levels were normalized to RPLP0 mRNA. (H-I) Chromatin immunoprecipitation (ChIP) experiments were performed in (H) a murine HPC7 hematopoietic progenitor cell line and in (I) indicated human AML cells. Protein-DNA complexes were immunoprecipitated by using (H) home-made sera against Cdk6 or (I) by using a commercial anti-CDK6 antibody and were analyzed by quantitative PCR (qPCR) for their presence on the FLT3 promoter region. EGR1, p16INK4a, and VEGF-A promoter regions served as positive controls. Bar graphs depict fold enrichment over a negative region as described in the supplemental Data. *P < .05; **P < .01; ***P < .001; ****P < .0001. shRNA, short hairpin RNA.
Palbociclib inhibits both CDK4 and CDK6. To investigate whether its effects on FLT3-dependent AML cells can be attributed to one of these two kinases, we performed short hairpin RNA–mediated suppression of CDK4 and CDK6 in AML cells with mutated FLT3 (MOLM-14). Downregulation of CDK6 mimicked the effects of palbociclib on FLT3 protein expression, whereas knockdown of CDK4 had no effect (Figure 3F). Inhibition of CDK6 is thus responsible for the action of palbociclib on the level of the FLT3 protein and hence on the downstream signaling cascade.
We have recently shown that CDK6 is not only a cell cycle kinase but also a transcriptional regulator.32,33 When AML cells are exposed to palbociclib, the level of FLT3 messenger RNA (mRNA) is significantly reduced (Figure 3G; supplemental Figure 4A). The transcriptional activity of CDK6 is known to be important for the proliferation of Bcr/Ablp185+ lymphoid cells, so we undertook chromatin immunoprecipitation assays in Bcr/Ablp185+-transformed pro-B cells. The results showed that Cdk6 is enriched on the Flt3 promoter (supplemental Figure 4B). A point mutation in Cdk6 that destroys the kinase activity of the protein (Cdk6K43M/K43M) did not lessen the ability to bind the Flt3 promoter, although the expression of Cdk6K43M/K43M in a Cdk6-deficient background failed to induce Flt3 transcription (supplemental Figure 4C-D). This implies that the kinase activity of CDK6 is not required for it to bind the FLT3 promoter DNA but is necessary for FLT3 transcription. The results were confirmed in the nontransformed mouse progenitor HPC7 cell line and in human AML cell lines (Figure 3H-I; supplemental Figure 4E). CDK6 thus regulates FLT3 transcription in a manner that depends on its kinase activity.
Palbociclib synergizes with FLT3 inhibitors to impair the survival of leukemic cells
Many patients express not only mutant FLT3 kinase but also the wild-type, which is believed to contribute to leukemogenesis.44 Monotherapy against FLT3 using a TKI or an antibody that blocks FLT3 signaling has been only partially effective. Combining FLT3-TKIs with conventional chemotherapy enhances the killing of leukemic cells, although there has been no significant improvement in progression-free survival to date.45,46 We have investigated the effects of concurrently targeting FLT3 and CDK6. FLT3-directed monotherapy of AML cell lines harboring wild-type FLT3 had only a marginal effect on cell survival, but the sequential inhibition of CDK6 kinase caused a significant drop in viability (P < .0001) (Figure 4A, upper panel; supplemental Figure 5A-B). A similar result was obtained in FLT3-ITD+ MV4-11 AML cells (P < .0001) (Figure 4A, lower panel). Alternating the order of treatment in which cells were first exposed to a single dose of palbociclib followed by administration of FLT3-TKI also significantly impaired cell viability (P < .0001) (supplemental Figure 5C). To investigate the synergy of inhibiting the CDK6 and FLT3 kinases, we carried out pairwise drug combination viability assays in AML cells harboring either wild-type or mutant FLT3 (Figure 4B-E; supplemental Figures 5D and 6). Three-dimensional dose-response surfaces delimited by the single dose-response curves were calculated, and analysis of the excess over Bliss additive synergy revealed a pronounced in vitro synergy between palbociclib and TCS-359, a potent inhibitor of the FLT3 receptor tyrosine kinase47 (Figure 4B, upper panel). The largest positive deviation from predicted values, and thus the highest synergy, was found at low nanomolar concentrations of TCS-359 and palbociclib, which are readily achievable in patients (Figure 4B, lower panel). Dose-response experiments in FLT3-ITD+ MOLM-14 cells confirmed the studies and showed that combined treatment has an impact not only on cell growth but also causes an accumulation of cells in the apoptotic sub-G1 fraction (supplemental Figure 6A-C). Similar results were obtained when palbociclib was combined with tandutinib (MLN518), a substance that targets FLT3-ITD autophosphorylation (currently undergoing phase 2 clinical trials48,49 ), and with quizartinib (AC220), which targets FLT3-ITD/wild-type autophosphorylation (currently in phase 3 clinical trials13,50,51 ). Three-dimensional dose-response surfaces were compared with the predicted values by using the Bliss additivity model, and they revealed strong synergy (Figure 4C; supplemental Figure 6D-E). The synergistic nature of the interaction between palbociclib and FLT3 kinase inhibitors was further confirmed by isobologram analysis52,53 and calculated combination index values and was verified by dose-response experiments in FLT3-ITD+ MOLM-14 cells (Figure 4D-E; supplemental Figure 6F-G). Interestingly, whereas phospho-STAT5 was significantly impaired upon exposure to FLT3-TKI (TCS-359), mRNA and protein levels of D-type cyclins were unaltered (supplemental Figure 7A-B). Thus, simultaneous application of palbociclib and FLT3-TKIs not only inhibits cell proliferation by dampening phospho-Rb54 but acts synergistically as a result of a dual attack on FLT3 itself: palbociclib impairs transcription/expression of FLT3 and, in addition, TKI inhibits its activity.
Combined CDK6 and FLT3 kinase inhibition reveals synergistic effects. (A) Cells were sensitized to palbociclib administration by a single dose of FLT3 inhibitor TCS-359 for 3 days. Cell viability and proliferation were assessed by using the CTG assay. Analysis was carried out in triplicate. Error bars indicate ± SEM. A one-way analysis of variance was used for statistical comparison. (B-C) Combined effects of palbociclib with different FLT3 inhibitors tested (TCS-359, quizartinib, and tandutinib) exceeds Bliss prediction indicating synergy. Dose-response surfaces are centered on the half maximal effective concentration (EC50) of each compound in the MOLM-14 cells (B, upper panel). Analysis was carried out in triplicate. Values depicted represent absolute deviations. Observed values were divided through standard deviations (SDs) plus 15th percentile. Needle graphs indicated deviation from Bliss predicted additivity in AML cells carrying mutant FLT3 kinase (MOLM-14) (B, lower panel and C). (D) Potential synergistic drug combination was evaluated in MOLM-14 cells by isobologram analysis using CompuSyn software. The obtained combination index values (<1) indicated synergy. Analysis was performed in triplicate. (E) Dose-response curve with FLT3 inhibitor TCS-359 alone or in the presence of 30 nM palbociclib (based on the isobologram analysis) in the MOLM-14 cell line. Three independent experiments were carried out. Error bars indicate ± SEM. ****P < .0001.
Combined CDK6 and FLT3 kinase inhibition reveals synergistic effects. (A) Cells were sensitized to palbociclib administration by a single dose of FLT3 inhibitor TCS-359 for 3 days. Cell viability and proliferation were assessed by using the CTG assay. Analysis was carried out in triplicate. Error bars indicate ± SEM. A one-way analysis of variance was used for statistical comparison. (B-C) Combined effects of palbociclib with different FLT3 inhibitors tested (TCS-359, quizartinib, and tandutinib) exceeds Bliss prediction indicating synergy. Dose-response surfaces are centered on the half maximal effective concentration (EC50) of each compound in the MOLM-14 cells (B, upper panel). Analysis was carried out in triplicate. Values depicted represent absolute deviations. Observed values were divided through standard deviations (SDs) plus 15th percentile. Needle graphs indicated deviation from Bliss predicted additivity in AML cells carrying mutant FLT3 kinase (MOLM-14) (B, lower panel and C). (D) Potential synergistic drug combination was evaluated in MOLM-14 cells by isobologram analysis using CompuSyn software. The obtained combination index values (<1) indicated synergy. Analysis was performed in triplicate. (E) Dose-response curve with FLT3 inhibitor TCS-359 alone or in the presence of 30 nM palbociclib (based on the isobologram analysis) in the MOLM-14 cell line. Three independent experiments were carried out. Error bars indicate ± SEM. ****P < .0001.
Primary human AML biopsies (Table 1) responded similarly. Palbociclib caused a pronounced drop in FLT3 mRNA and protein paralleled by reduced cell viability (Figure 5A-C) and an impaired ability to form colonies in methylcellulose (Figure 5D). Palbociclib proved more effective than TCS-359, the highly selective and potent inhibitor of FLT3. These data strongly suggest that patients may benefit from a combinatorial approach using FLT3- and CDK4/6-directed therapy.
Pharmacologic CDK6 blockade reduces the clonogenicity of primary ITD+ AML patient biopsies. (A) Fold change in FLT3 gene expression upon pharmacologic CDK6 inhibition (#1, 1 µM; #2, 0.3 µM) relative to vehicle computed from qPCR experiments in primary patient CD34+ cells. (B) FLT3-ITD AML patient material was subjected to palbociclib (#1, 3 µM; #4, 1 µM; #2, 0.3 µM), stained with FLT3 phycoerythrin antibody, and analyzed by flow cytometry for FLT3 mean fluorescence intensity. (C) Viability measurements upon CDK6 kinase inhibition (1 µM) were conducted by using the CTG Assay. Analysis was carried out in triplicate. Two-tailed unpaired Student t test was used for statistical comparison. (D) Patient AML samples (n = 6) were embedded in methylcellulose with recombinant cytokines and erythropoietin (MethoCult H4434) in the presence of CDK6 inhibitor (palbociclib) or FLT3 kinase inhibitor (TCS-359). Colonies were counted 10 days after seeding. Representative data are depicted (magnification: ×4). *P < .05; **P < .01; ***P < .001; ****P < .0001. n.s., not significant.
Pharmacologic CDK6 blockade reduces the clonogenicity of primary ITD+ AML patient biopsies. (A) Fold change in FLT3 gene expression upon pharmacologic CDK6 inhibition (#1, 1 µM; #2, 0.3 µM) relative to vehicle computed from qPCR experiments in primary patient CD34+ cells. (B) FLT3-ITD AML patient material was subjected to palbociclib (#1, 3 µM; #4, 1 µM; #2, 0.3 µM), stained with FLT3 phycoerythrin antibody, and analyzed by flow cytometry for FLT3 mean fluorescence intensity. (C) Viability measurements upon CDK6 kinase inhibition (1 µM) were conducted by using the CTG Assay. Analysis was carried out in triplicate. Two-tailed unpaired Student t test was used for statistical comparison. (D) Patient AML samples (n = 6) were embedded in methylcellulose with recombinant cytokines and erythropoietin (MethoCult H4434) in the presence of CDK6 inhibitor (palbociclib) or FLT3 kinase inhibitor (TCS-359). Colonies were counted 10 days after seeding. Representative data are depicted (magnification: ×4). *P < .05; **P < .01; ***P < .001; ****P < .0001. n.s., not significant.
Palbociclib reduces PIM1 transcription
Because colony formation by primary AML CD34+ cells is blocked more efficiently by palbociclib than by FLT3 kinase inhibition, we speculated that CDK6 might regulate the transcription of additional genes important in FLT3-ITD+ leukemia. The serine/threonine kinase PIM1 represents an essential signaling node in AML cells, allowing cell cycle progression and preventing apoptosis.55,56 Chromatin immunoprecipitation assays showed that Cdk6 is enriched on the Pim1 promoter in Bcr/Ablp185+-transformed lymphoid cells and in HPC7 hematopoietic progenitor cells; the level of enrichment was similar to that seen at the Egr1 promoter (Figure 6A; supplemental Figure 8A). CDK6 could also be detected at the PIM1 promoter in human AML cell lines (Figure 6B). Palbociclib significantly reduced the level of PIM1 mRNA in human AML cells and in primary CD34+ samples from patients with FLT3-ITD mutations (Figures 3E and 6C).
CDK6 directly regulates PIM1 kinase. (A-B) ChIP assays were performed in (A) murine HPC7 hematopoietic progenitor lines and in (B) indicated human AML cell lines as described in Figure 3H-I. (C) PIM1 gene expression was analyzed by quantitative RT-PCR in primary CD34+ cells bearing FLT3-ITD after palbociclib (#1, 1 µM; #2, 0.3 µM) administration. Relative PIM1 expression levels were normalized to RPLP0 mRNA. (D) Combined effects of palbociclib with PIM1 inhibitor SGI-1776 free base exceeds Bliss prediction indicating synergy. Dose-response surfaces are centered on the EC50 of each compound in the MOLM-14 cells (upper panel). Analysis was carried out in triplicate. Values depicted represent absolute deviations. Observed values were divided through SDs plus 15th percentile. Needle graphs indicate deviation from Bliss-predicted additivity in FLT3-ITD–expressing AML cells (MOLM-14) (lower panel). (E) Dose-response curve with PIM1 inhibitor SGI-1776 free base alone or in the presence of 10 nM palbociclib (based on the Bliss prediction) in the MOLM-14 cell line. *P < .05; **P < .01.
CDK6 directly regulates PIM1 kinase. (A-B) ChIP assays were performed in (A) murine HPC7 hematopoietic progenitor lines and in (B) indicated human AML cell lines as described in Figure 3H-I. (C) PIM1 gene expression was analyzed by quantitative RT-PCR in primary CD34+ cells bearing FLT3-ITD after palbociclib (#1, 1 µM; #2, 0.3 µM) administration. Relative PIM1 expression levels were normalized to RPLP0 mRNA. (D) Combined effects of palbociclib with PIM1 inhibitor SGI-1776 free base exceeds Bliss prediction indicating synergy. Dose-response surfaces are centered on the EC50 of each compound in the MOLM-14 cells (upper panel). Analysis was carried out in triplicate. Values depicted represent absolute deviations. Observed values were divided through SDs plus 15th percentile. Needle graphs indicate deviation from Bliss-predicted additivity in FLT3-ITD–expressing AML cells (MOLM-14) (lower panel). (E) Dose-response curve with PIM1 inhibitor SGI-1776 free base alone or in the presence of 10 nM palbociclib (based on the Bliss prediction) in the MOLM-14 cell line. *P < .05; **P < .01.
To examine the possible clinical relevance of inhibiting CDK6 and PIM1 kinases, we carried out pairwise drug combination viability assays in FLT3-ITD–mutated AML cells. Three-dimensional dose-response surfaces delimited by the single dose-response curves were calculated, and analysis of excess over Bliss additive synergy revealed a pronounced in vitro synergistic cytotoxicity between palbociclib and SMI-4a,57 a potent inhibitor of PIM1 kinase (supplemental Figure 8B). The synergistic effects were even more pronounced when palbociclib was combined with SGI-1776 free base,58 which is not only a novel ATP competitive inhibitor of PIM1 but is also a potent inhibitor for the FLT3 receptor tyrosine kinase (Figure 6D). The largest positive deviation from Bliss additivity was found at low nanomolar concentrations of SGI-1776 free base and palbociclib. The dose-response to the PIM1/FLT3 inhibitor SGI-1776 free base was stronger when CDK6 kinase activity was simultaneously targeted in FLT3-ITD+ cells (Figure 6E). The synergistic effects were further endorsed by isobologram analysis52,53 and calculated combination index values (supplemental Figure 8C). CDK6 thus regulates the transcription of both FLT3 and PIM1, and the pronounced effects of palbociclib on FLT3-dependent AML cells presumably relate to an inhibition of both signaling pathways.
Palbociclib treatment represses FLT3-ITD–driven leukemogenesis in vivo
We performed mouse xenograft experiments to test whether palbociclib represses FLT3-driven leukemia in vivo. Immune-compromised Rag2−/−γc−/− mice were transplanted via the tail vein with the human FLT3-ITD+ AML cell line MOLM-14. From 5 days after transplantation, the animals were treated with palbociclib once per day for a period of 3 weeks. Consistent with our in vitro findings, treatment drastically enhanced disease latency in FLT3-mediated leukemia with a significant survival benefit (P < .01) (Figure 7A). We found a significant downregulation of PIM1 and FLT3 expression in the leukemic cells upon palbociclib treatment (P < .05) (Figure 7B). We also evaluated the effects of palbociclib in an FLT3-ITD+ subcutaneous tumor xenograft model. The mice were treated with palbociclib once per day for 12 days immediately after inoculation with MOLM-14 cells. The drug was well tolerated, and palbociclib treatment completely blocked tumor formation in this model: no tumor grew in the treated mice, whereas tumors grew in all mice in the control group (Figure 7C). In a parallel experiment, palbociclib administration started immediately after tumors were visible to evaluate the therapeutic effects of daily administration of palbociclib on preexisting tumors. Here, treatment resulted in a drastic arrest of tumor growth: tumors were significantly smaller in comparison with the control group (P < .05) (Figure 7D). This was accompanied by a significant reduction in PIM1 and FLT3 gene expression (P < .01) (Figure 7E). These experiments show that palbociclib is not only able to inhibit cell growth in vitro but is also able to block tumor formation in vivo.
CDK6 is required for FLT3-ITD–driven tumor formation and leukemogenesis in vivo. (A) Kaplan-Meier plot depicting disease onset of immune-compromised Rag2−/−γc−/− recipients injected with FLT3-ITD+ cells (MOLM-14). On day 5 after engraftment, mice were randomly divided into 2 groups and dosed once per day with vehicle (n = 5) or palbociclib (n = 6). Mean survival with vehicle, 43 days; with palbociclib, 73.5 days. Log-rank test was used for statistical comparison. (B) Bone marrow–infiltrating MOLM-14 cells isolated from diseased mice (n = 3 for each group) shown in (A) were analyzed for human PIM1 and FLT3 gene expression upon treatment with either vehicle or palbociclib. (C-D) FLT3-ITD+ (MOLM-14) cells were subcutaneously (s.c.) injected into both flanks of immune-compromised Rag2−/−γc−/− recipients. Mice were treated once per day with vehicle or palbociclib on (C) day 0 (n = 4 mice for each group) or on (D) day 5 (vehicle, n = 3 mice; palbociclib, n = 2 mice) until terminal workup at day 12. (E) Human PIM1 and FLT3 gene expression was analyzed by quantitative RT-PCR in subcutaneously grown tumors shown in (D) after treatment with either vehicle or palbociclib. (F) Scheme of the mechanism of action of palbociclib in FLT3-ITD leukemic cells: blockade of CDK6 kinase activity upon palbociclib exposure impairs cell cycle progression from G1 phase to S phase and inhibits transcription of FLT3 and PIM1 leading to survival inhibition. *P < .05; **P < .01.
CDK6 is required for FLT3-ITD–driven tumor formation and leukemogenesis in vivo. (A) Kaplan-Meier plot depicting disease onset of immune-compromised Rag2−/−γc−/− recipients injected with FLT3-ITD+ cells (MOLM-14). On day 5 after engraftment, mice were randomly divided into 2 groups and dosed once per day with vehicle (n = 5) or palbociclib (n = 6). Mean survival with vehicle, 43 days; with palbociclib, 73.5 days. Log-rank test was used for statistical comparison. (B) Bone marrow–infiltrating MOLM-14 cells isolated from diseased mice (n = 3 for each group) shown in (A) were analyzed for human PIM1 and FLT3 gene expression upon treatment with either vehicle or palbociclib. (C-D) FLT3-ITD+ (MOLM-14) cells were subcutaneously (s.c.) injected into both flanks of immune-compromised Rag2−/−γc−/− recipients. Mice were treated once per day with vehicle or palbociclib on (C) day 0 (n = 4 mice for each group) or on (D) day 5 (vehicle, n = 3 mice; palbociclib, n = 2 mice) until terminal workup at day 12. (E) Human PIM1 and FLT3 gene expression was analyzed by quantitative RT-PCR in subcutaneously grown tumors shown in (D) after treatment with either vehicle or palbociclib. (F) Scheme of the mechanism of action of palbociclib in FLT3-ITD leukemic cells: blockade of CDK6 kinase activity upon palbociclib exposure impairs cell cycle progression from G1 phase to S phase and inhibits transcription of FLT3 and PIM1 leading to survival inhibition. *P < .05; **P < .01.
Discussion
AML patients who harbor an FLT3-ITD have a poorer prognosis than AML patients expressing wild-type FLT3, and the disease is generally aggressive and highly proliferative.59 We propose that such patients may benefit from CDK6-directed therapy.
FLT3-ITD mutations induce the constitutive activation of the FLT3 receptor, which becomes essential for survival of the tumor cells. For this reason, small-molecule TKIs have been developed to target FLT3, although they have unfortunately not yet led to any significant improvement in progression-free survival.60 There is still no satisfactory treatment for AML patients with FLT3-ITD. One reason for the disappointing results may be that the in vivo inhibition of FLT3 activation is incomplete, so clinical responses are short-lived and patients frequently relapse.61,62 Even next-generation FLT3 inhibitors such as quizartinib induce incomplete remissions without full recovery.63 It seems that a complete and sustained inhibition of FLT3 is required to induce a cytotoxic effect, which with monotherapy based on currently available inhibitors is attained only at plasma concentrations that result in unacceptable adverse and off-target effects. An additional problem with TKIs is posed by the development of drug resistance arising from point mutations in the target protein. One way to overcome these obstacles is to combine FLT3 inhibitors with conventional chemotherapy. Several clinical trials are currently underway to assess the effects of combined therapy, but an interim analysis was hardly encouraging. There is an urgent need for effective combinations of FLT3-TKIs with other therapeutic measures.
We have discovered that FLT3-ITD+ AML cells are highly sensitive to CDK4/6 inhibitors. The conclusion is based on our own in vitro data and on an independent in silico data set from the Catalog of Somatic Mutations in Cancer (COSMIC) project “Genomics of Drug Sensitivity in Cancer.” Our conclusion is supported by an analysis of primary AML CD34+ samples from patients with primary or secondary FLT3-ITD+ AML; the CDK4/6 inhibitor palbociclib caused a pronounced inhibition of cell growth when AML cells were challenged in colony formation assays. The effects of palbociclib were even more pronounced than those of FLT3 inhibitors. The data suggest that inhibiting CDK4/6 might represent an efficacious strategy for treating FLT3-driven AML.
Palbociclib inhibits both CDK4 and CDK6, which have mutually redundant functions in cell cycle control. The alteration or inhibition of 1 of these 2 cell cycle kinases alone is insufficient to inhibit cell cycle progression. In contrast, transcriptional regulation of FLT3 relies on CDK6: the effects of palbociclib on FLT3 expression could be mimicked by short hairpin RNA–mediated CDK6 knockdown but not by depleting CDK4. We and others have recently shown that CDK6, but not CDK4, is a direct regulator of transcription.32,33,64 In Bcr/Abl-driven leukemias, Cdk6 mediates the transcription of disease-maintaining genes such as Vegf-A and p16INK4a in a kinase-independent manner.32,33 In contrast, CDK6 kinase activity is essential for driving transcription of the FLT3 gene because the pharmacologic inhibition of the kinase activity of CDK6 directly impairs transcription of FLT3 mRNA. In addition, a point mutation of the kinase domain of Cdk6 gives rise to a protein (Cdk6K43M/K43M) that is capable of binding the Flt3 promoter but not of activating transcription, suggesting that CDK6 kinase activity is required to recruit or activate additional components to drive FLT3 transcription. The kinase activity of CDK6 is thus required for the transcription of certain genes (FLT3 and PIM1), but not of others (VEGF-A and p16INK4a). Promoter complexes may have CDK6-binding elements that are either kinase-independent or kinase-dependent or possibly even both. For instance, the stimulation of interleukin-8 (IL-8) transcription by CDK6 is partially kinase-dependent; although CDK6 kinase activity is dispensable for recruitment of p65 to the IL-8 promoter, inhibition of CDK6 kinase activity causes a reduction of IL-8 mRNA expression.64 Binding of CDK6 to the IL-8 locus requires cyclin D1, which couples transcription to progression through the cell cycle.65-67 Whether the newly discovered gene regulatory functions of CDK6 are involved in the transcriptional effects of D-type cyclins remains to be investigated.
Palbociclib not only blocks cell cycle progression (because it inhibits CDK4/6) but also inhibits the transcription of FLT3. In contrast to TKIs that specifically target FLT3, inhibitors of CDK6 kinase activity lead to a complete and sustained inhibition of FLT3-dependent signaling in leukemia (Figure 7F). Direct inhibition of the FLT3 kinase may lead to the activation of parallel survival pathways in the complex cell-signaling milieu, counteracting the effects of FLT3 inhibition. PIM kinases seem to represent key components in this process.55 The PIM kinase family consists of three members—PIM1, PIM2, and PIM3—at the convergence of multiple cytokine signaling pathways that enhance transformation and promote tumorigenesis driven by a number of oncogenes. PIM1 is induced by FLT3-ITD signaling via the transcription factor STAT5, and the simultaneous inhibition of both PIM and FLT3 is synergistic in AML cell lines.68 We now show that the transcription of both FLT3 and PIM1 is activated by CDK6 in a kinase-dependent manner. As a consequence, ITD-dependent cells are attacked by palbociclib in a dual way: CDK6 inhibition downregulates transcription of FLT3 and PIM1, factors at 2 signaling nodes that are critical for survival of the tumor cells. The simultaneous targeting of 2 parallel yet compensatory pathways holds great promise for the suppression of the emergence of resistant clones, thereby prolonging therapeutic efficacy.
Nevertheless, in some cases, it may be necessary to combine CDK6 inhibition with conventional chemotherapy and/or other specific pharmaceuticals, analogous to the concurrent administration of palbociclib and letrozole in patients with breast cancer.69 We find that the sequential application of FLT3 and CDK6 inhibitors renders cells with wild-type FLT3 significantly sensitive, whereas respective monotherapies fail to do so. CDK6 drugs act synergistically with FLT3 inhibitors and thus might overcome potential resistance to treatment. A combinatorial strategy might also enable lower doses of the inhibitors to be used, minimizing toxicities while maintaining therapeutic efficacy.
The concept of precision therapy requires a detailed functional and molecular understanding of the underlying pathobiology. Our findings may have a direct influence on clinical decisions, not only for AML patients but also for patients with a wide range of other cancer entities (high levels of wild-type FLT3 occur in patients with ALL, and FLT3 mutations have also been found in patients with chronic myeloid leukemia blast crisis, chronic lymphocytic leukemia, and B-cell and T-cell ALL). Our findings indicate that targeting CDK6 kinase activity may improve the treatment of FLT3-driven AML and help overcome or prevent resistance to FLT3 inhibitors, a notion that can readily be tested in clinical trials. However, given that myelosuppression was the dose-limiting toxicity of single-agent palbociclib in patients with solid-organ malignancies, the tolerability of such a regimen in the setting of limited hematopoietic reserve requires careful assessment.42 Targeted CDK6 inhibitors have the potential to suppress the relapse of the FLT3-ITD clone once remission is achieved or help a patient with high allelic ratio achieve remission, even in cases in which this is currently not possible.
The online version of this article contains a data supplement.
The publication costs of this article were defrayed in part by page charge payment. Therefore, and solely to indicate this fact, this article is hereby marked “advertisement” in accordance with 18 USC section 1734.
Acknowledgments
The authors thank Philipp Jodl for excellent technical help. The authors are also grateful to Florian Grebien and Irina Sadovnik for providing cells and Graham Tebb for critical reading of the manuscript.
This work was supported by grant FR 2113/4-1 from the German Research Foundation (S.F.), by grant SFB873 from the German Research Foundation (C.S.), by an International Award from the Lady Tata Memorial Trust (G.J.W.), by the Austrian Science Fund (FWF) Grant SFB F47 (P.V., S.K., and V.S.), by the FWF Grant P 24297-B23 (V.S.), and by the Fellinger Krebsforschungsverein (I.Z.U.).
Authorship
Contribution: V.S. was the principal investigator and takes primary responsibility for the article; I.Z.U., G.J.W., F.B., M.P.-M., A.S.T., and R.S. performed the laboratory work; I.Z.U. and V.S. wrote the manuscript; F.H.H. and P.V. provided patient materials; S.K. performed and analyzed the drug screening; and C.S. and S.F. supervised the laboratory work at the National Center for Tumor Diseases, Heidelberg, and contributed to development of the study.
Conflict-of-interest disclosure: The authors declare no competing financial interests.
The current affiliation for F.H.H. is Leibniz Institute on Aging, Fritz Lipmann Institute, Jena, Germany.
Correspondence: Veronika Sexl, Institute of Pharmacology and Toxicology, University of Veterinary Medicine, Vienna, Veterinaerplatz 1, A-1210 Vienna, Austria; e-mail: veronika.sexl@vetmeduni.ac.at.






