Key Points
Basophil-like leukemia cells crucially contribute to CML development by providing an inflammatory chemokine, CCL3.
Abstract
Basophilia is a frequently observed hematological abnormality in chronic myeloid leukemia (CML), but its pathophysiological roles are undefined. We previously demonstrated that an inflammatory chemokine, CCL3, preferentially acts on normal hematopoietic stem/progenitor cells and crucially contributes to the maintenance of leukemia initiating cells (LICs) in bone marrow (BM) during the initiation process of CML. However, the major cellular source of CCL3 in BM and the precise mechanism of CCL3-mediated maintenance of LICs remain to be investigated. To delineate the cellular process facilitating this CCL3-mediated crosstalk between normal and leukemic hematopoiesis, we precisely examined CCL3-expressing cells and their functions in both normal hematopoiesis and CML leukemogenesis. Herein, we demonstrate that basophils can constitutively express CCL3 to negatively regulate the normal hematopoietic process, especially hematopoietic reconstitution after BM transplantation. Moreover, CCL3-expressing basophil-like leukemia cells were found to accumulate in CML BM and supported the predominant expansion of LICs therein. These observations suggest that intra-BM basophil expansion can favor leukemia-tropic hematopoiesis in CML by providing CCL3, a potent inhibitor of normal hematopoiesis and that basophil-derived CCL3 may be a novel target molecule for the treatment of CML.
Introduction
Almost all patients with chronic myeloid leukemia (CML) harbor the Philadelphia chromosome, which arises from a reciprocal translocation between chromosomes 9 and 22. The break-point cluster region encodes the BCR-ABL fusion protein, which exhibits a constitutive tyrosine kinase activity that can transform hematopoietic stem cells (HSCs) into leukemia initiating cells (LICs), which in turn can pathologically give rise to heterologous leukemia cells.1,2 An essential site of hematopoiesis is within the limited confines of the bone marrow (BM). During the initiation process of CML, a small number of BCR-ABL–expressing LICs coexist with a large number of normal hematopoietic cells. These then overwhelm the normal HSCs to dominate the hematopoietic system and convert the process of normal hematopoiesis to a leukemic one, although the precise mechanism thereof remains elusive. In addition, patients with CML frequently exhibit basophilia in the BM and peripheral blood (PB), which becomes more pronounced in the accelerated phase.3,4 However, the pathogenic roles of basophil-like leukemia cells during disease progression are poorly understood because of a lack of information on the molecule(s) produced by these cells.
CCL3, also known as macrophage inflammatory protein-1α (MIP-1α), is a member of the CC chemokine family.5 It can induce the chemotactic mobilization of monocyte-lineage cells and lymphocytes into inflammatory tissues and therefore was initially classified as an inflammatory chemokine like other related CC chemokines such as CCL4 and CCL5.6 However, subsequent studies demonstrated that CCL3 has effects on hematopoietic stem/progenitor cells (HSPCs) in BM as well.6 CCL3 can rapidly induce the mobilization of HSPCs from BM to the PB.7,8 Furthermore, Graham et al demonstrated that CCL3 could function as an HSC inhibitory factor and could maintain the steady-state quiescent status of HSCs.9 CCL3 can also inhibit the growth factor–dependent proliferation of the human myeloid progenitor cell line, Mo7e, by reducing Cdc25A phosphatase activity.10 On the other hand, Wark et al revealed that forced activation of Abl tyrosine kinase can desensitize HSPCs to CCL3-mediated proliferation inhibition.11 Several other groups also reported that CML LICs were resistant to the inhibitory effects of CCL3 on in vitro proliferation,12,13 despite their common characteristics with normal HSCs including self-renewal and cellular quiescence.14,15 Accordingly, it has been proposed that this unresponsiveness to CCL3 might contribute to the preferential expansion of CML LICs in the leukemic BM microenvironment. Thus, CCL3 could affect HSPC function during both physiological and leukemic hematopoiesis. However, CCL3-deficient mice did not exhibit any obvious hematopoietic abnormalities at the steady state,16 and a major cellular source of CCL3 in normal or CML BM has not yet been identified. Thus, the precise roles of endogenously produced CCL3 during hematopoiesis under physiological or leukemic conditions remain undefined.
We previously demonstrated that a CML-like disease can develop after direct injection of a small number of LICs into the BM of nonirradiated mice.17 In this model, we further showed that leukemia cell–derived CCL3 can preferentially act on normal HSPCs and that this interaction can eventually result in the dominant proliferation of LICs in BM.17 Furthermore, the abrogation of CCL3 expression from leukemia cells markedly inhibited CML development and concomitantly retarded its recurrence after the discontinuation of tyrosine kinase inhibitor (TKI) treatment.17 However, the cellular source of CCL3 or the cellular mechanisms underlying this competitive interaction are unknown.
We demonstrated here that CCL3 was primarily expressed by basophil-lineage cells, which initiated their differentiation in normal BM. Moreover, basophil-derived CCL3 could negatively regulate the proliferation of normal HSPCs during hematopoietic reconstitution after BM transplantation. Furthermore, in our nonirradiated CML model, CML development induced a marked accumulation of basophil-like BCR-ABL+ leukemia cells that expressed CCL3 in BM, and basophil depletion prevented CML development. Thus, basophil-like leukemia cells can contribute to CML development by providing CCL3, which potently inhibits normal HSPCs.
Materials and methods
Mice
Specific pathogen-free 5- to 6-week-old male BALB/c and athymic BALB/c-nu mice were purchased from Charles River Japan and were designated as wild-type (WT) and nude mice, respectively. CD45.1 BALB/c congenic mice and CCL3−/− mice were obtained from Jackson Laboratories. CCR1−/− and CCR5−/− mice were provided by Philip M. Murphy (National Institute of Allergy and Infectious Diseases, National Institutes of Health, USA) and Kouji Matsushima (University of Tokyo), respectively. These gene-deficient mice were backcrossed with BALB/c for >8 generations. MCPT8-DTR mice were prepared as described previously.18 Mice were kept under specific pathogen-free conditions. All the animal experiments in this study were approved by the Committee on Animal Experimentation of Kanazawa University and complied with the Guidelines for the Care and Use of Laboratory Animals of Kanazawa University.
BM biopsy samples from patients with CML
BM biopsy samples were obtained from patients with CML who were diagnosed at Juntendo University Hospital before treatment. This study was conducted in accordance with the Declaration of Helsinki, and the study design was approved by the Ethics Committee of Juntendo University (registration no. IRB#969).
Antibodies
Antibodies used in this study are listed in the supplemental Methods (available on the Blood Web site).
Hematopoietic progenitor cells (HPCs) or c-kit+lineage−Sca-1+ (KLS+) BM cell preparation
Total BM cells were separated by density gradient centrifugation using Histopaque-1083 reagent (Sigma-Aldrich), and then lineage marker (CD4, CD8, CD11b, Gr-1, B220, and TER-119)−c-kit+ cells or lineage marker−c-kit+Sca-1+ cells were sorted using a FACSAria Cell Sorter (BD Biosciences) and were used as HPCs or KLS+ BM cells, respectively.
Basophil-mediated inhibition of KLS+ cell proliferation
CD45.1+KLS+ BM cells were labeled with 5 μM carboxyfluorescein diacetate (CFSE; Life Technologies). They were subsequently cultured in the presence or absence of in vitro differentiated CD45.2+ WT or CCL3−/− basophils (supplemental Figure 7) in S-clone medium supplemented with 1% bovine serum albumin, 100 ng/mL stem cell factor, 100 ng/mL thrombopoietin, and 10 ng/mL interleukin-3 (IL-3) (all from PeproTech) for 4 days. The mean fluorescent intensity of CFSE in CD45.1+c-kithigh cells was determined before and after culturing.
Generation of BM chimeras
A total of 1 × 107 BM cells was intravenously injected into 5.5 Gy X-irradiated recipient mice. In some experiments, 2 × 105 HPCs were injected into the right tibial BM cavity of 2 Gy X-irradiated recipient mice.
Generation of the CML model
KLS+ cells purified from BM of WT or MCPT8-DTR mice were infected with a retrovirus carrying MSCV-BCR-ABL-ires-GFP to obtain LICs as described previously.19 LICs (400-500 BCR-ABL+ cells included in 30 000 KLS+ cells) in a 30 μL volume were subsequently injected into the tibial bone with a 29 G needle-conjugated insulin syringe (Terumo). In some experiments, diphtheria toxin (DT; Sigma-Aldrich), mutant DT (Sigma-Aldrich), maraviroc (MVC; GlaxoSmithKline), or dasatinib (Bristol-Myers) was administered as specifically described in the legend to each figure.
Experimental analysis
The experimental procedures for quantitative real-time polymerase chain reaction, flow cytometry, and in situ hybridization analyses are described in detail in the supplemental Methods.
Statistical analysis
Data were analyzed statistically using methods indicated in each figure legend. P < .05 was considered statistically significant.
Results
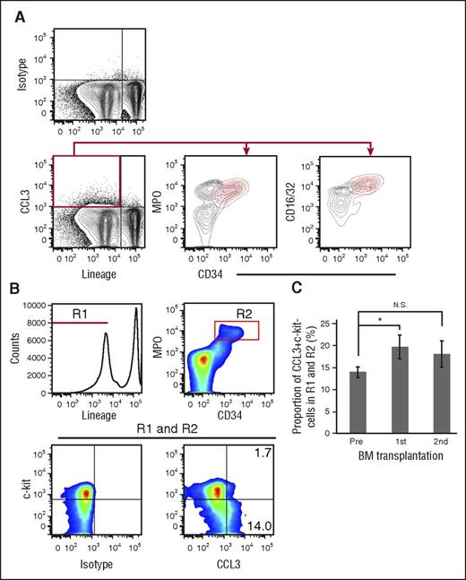
Constitutive CCL3 production by lineage−c-kit−myeloperoxidase (MPO)+CD16/32+CD34+ myeloid progenitor cells in normal hematopoiesis
We previously reported that BCR-ABL+lineage−c-kit− immature leukemia cells and, to a lesser degree, BCR-ABL−lineage−c-kit− nonleukemic cells expressed CCL3 in the BM of CML-developing mice.17 Hence, here we examined CCL3 expression in normal mouse BM. CCL3 expression was consistently detected in the lineagelow cells in untreated normal BM (Figure 1A). These CCL3-expressing cells exhibited phenotypes reminiscent of myeloid cell-committed progenitors with the expression of a functional marker of myeloid cells, MPO, a hematopoietic progenitor marker, CD34, and CD16/32 (Figure 1A), but not the stem cell factor receptor, c-kit (Figure 1B). Furthermore, CCL3 was also detected in a similar cell population following BM transplantation (Figure 1C).
Constitutive CCL3 expression by a restricted progenitor cell type in mouse BM. (A) Total BM cells were harvested from the tibial bones of untreated mice. Rat immunoglobulin G2a (IgG2a) was used as an isotype control, shown in the upper panel. Expression of MPO, CD16/32, or CD34 was determined in total BM cells (black contour lines) or in lineagelow CCL3-expressing cells (red contour lines). Representative results from 3 independent experiments are shown. (B) CCL3 and c-kit expression was determined in lineagelowCD34+MPO+ cells (R1 and R2). Percentages of CCL3+ cells in c-kithigh and c-kitlow regions are shown. Rat IgG2a was used as an isotype control. Representative results from 3 independent experiments are shown. (C) Total BM cells (1 × 107) harvested from the femoral and tibial bones of untreated and primary BM chimeric mice were intravenously injected into sublethally irradiated recipient mice to establish the primary and secondary BM chimeras, respectively. Eight weeks after transplantation, the proportion of CCL3+c-kit− cells among lineagelowCD34+MPO+ cells was compared with that in untreated BM cells. Data represent means ± standard deviation (SD) from 4 independent experiments. *P < .05; N.S., no significant difference by Dunnett’s test.
Constitutive CCL3 expression by a restricted progenitor cell type in mouse BM. (A) Total BM cells were harvested from the tibial bones of untreated mice. Rat immunoglobulin G2a (IgG2a) was used as an isotype control, shown in the upper panel. Expression of MPO, CD16/32, or CD34 was determined in total BM cells (black contour lines) or in lineagelow CCL3-expressing cells (red contour lines). Representative results from 3 independent experiments are shown. (B) CCL3 and c-kit expression was determined in lineagelowCD34+MPO+ cells (R1 and R2). Percentages of CCL3+ cells in c-kithigh and c-kitlow regions are shown. Rat IgG2a was used as an isotype control. Representative results from 3 independent experiments are shown. (C) Total BM cells (1 × 107) harvested from the femoral and tibial bones of untreated and primary BM chimeric mice were intravenously injected into sublethally irradiated recipient mice to establish the primary and secondary BM chimeras, respectively. Eight weeks after transplantation, the proportion of CCL3+c-kit− cells among lineagelowCD34+MPO+ cells was compared with that in untreated BM cells. Data represent means ± standard deviation (SD) from 4 independent experiments. *P < .05; N.S., no significant difference by Dunnett’s test.
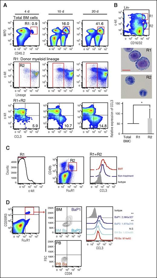
BM basophil progenitor cells and basophils as main producers of CCL3 in normal hematopoiesis
To characterize the myeloid progenitor cells expressing CCL3, we induced their differentiation from HPCs in vitro and in vivo. Under both conditions, HPCs differentiated into myeloid cells and concomitantly gave rise to lineagelowc-kitlowCCL3+ cells (supplemental Figure 1 and Figure 2A). Among BM cells, CCL3 was detected abundantly and selectively in the freshly isolated lineagelowCD16/32highc-kitlow cell population, which possessed cytoplasmic basophilic granules with a segmented nucleus and were smaller than lineagelowCD16/32highc-kit+ granulocyte macrophage progenitor cells (Figure 2B). Furthermore, c-kitlowFcεR1+CD49b+ basophils constitutively expressed CCL3 in the BM of untreated mice and BM chimeras (Figure 2C). These observations suggest that basophils can express CCL3. Basophil-lineage cells in BM express the basophil-selective markers CD200R3 and FcεR1 and can be classified into 3 subsets: CD34high forward scatter (FSC)high primitive progenitors, CD34highFSClow progenitors, and CD34lowFSClow mature population cells (Figure 2D). CCL3 expression was evident in basophil progenitors but decreased as basophils matured (Figure 2D). Thus, basophil-lineage cells in BM can constitutively express CCL3.
Basophils as a major producer of CCL3 in the BM. (A) Femoral and tibial BM-derived HPCs were injected into the right tibial BM cavity of 2 Gy irradiated CD45.1+ congenic mice. The c-kit and CCL3 expression on the CD45.2+MPO+lineagelow cells (R1 and R2) was determined. Percentages of CD45.2+MPO+ donor-derived myeloid cells and c-kitlowCCL3+ cells are shown in the upper and lower panels, respectively. Representative results from 3 independent experiments are shown. (B) LineagelowCD16/32highc-kitlow cells and lineagelowCD16/32highc-kithigh granulocyte macrophage progenitor were isolated from femoral and tibial BMs using a FACSAria Cell Sorter. The obtained cells were stained with Wright and Giemsa staining solution, and representative results from 3 independent experiments are shown with a scale bar of 10 μm. Images were obtained using a BX50 microscope (Olympus) using a ×40 objective lens. CCL3 expression was determined using quantitative real-time polymerase chain reaction analysis. Means ± SD from 3 independent experiments are given. *P < .05; Tukey-Kramer test. (C) CCL3 expression in c-kitlowCD49b+FcεR1+ cells (R1 and R2) in the tibial BM of untreated or BM chimeric mice at 8 weeks after transplantation. Rat IgG2a was used as an isotype control. Representative results from 4 independent experiments are shown. (D) CCL3 expression in CD200R3+FcεR1+CD34+FSChigh (BaP1), CD34+FSClow (BaP2), and CD34lowFSClow cells (Ba) in the tibial BM and PB. Rat IgG2a was used as an isotype control. Representative results from 3 independent experiments are shown. The mean fluorescence intensity of CCL3 in each population was compared with that in PB Ba. **P < .01; N.S., no significant difference by Dunnett’s test.
Basophils as a major producer of CCL3 in the BM. (A) Femoral and tibial BM-derived HPCs were injected into the right tibial BM cavity of 2 Gy irradiated CD45.1+ congenic mice. The c-kit and CCL3 expression on the CD45.2+MPO+lineagelow cells (R1 and R2) was determined. Percentages of CD45.2+MPO+ donor-derived myeloid cells and c-kitlowCCL3+ cells are shown in the upper and lower panels, respectively. Representative results from 3 independent experiments are shown. (B) LineagelowCD16/32highc-kitlow cells and lineagelowCD16/32highc-kithigh granulocyte macrophage progenitor were isolated from femoral and tibial BMs using a FACSAria Cell Sorter. The obtained cells were stained with Wright and Giemsa staining solution, and representative results from 3 independent experiments are shown with a scale bar of 10 μm. Images were obtained using a BX50 microscope (Olympus) using a ×40 objective lens. CCL3 expression was determined using quantitative real-time polymerase chain reaction analysis. Means ± SD from 3 independent experiments are given. *P < .05; Tukey-Kramer test. (C) CCL3 expression in c-kitlowCD49b+FcεR1+ cells (R1 and R2) in the tibial BM of untreated or BM chimeric mice at 8 weeks after transplantation. Rat IgG2a was used as an isotype control. Representative results from 4 independent experiments are shown. (D) CCL3 expression in CD200R3+FcεR1+CD34+FSChigh (BaP1), CD34+FSClow (BaP2), and CD34lowFSClow cells (Ba) in the tibial BM and PB. Rat IgG2a was used as an isotype control. Representative results from 3 independent experiments are shown. The mean fluorescence intensity of CCL3 in each population was compared with that in PB Ba. **P < .01; N.S., no significant difference by Dunnett’s test.
Intra-BM CCL3 as a negative regulator against the transient proliferation of HSPCs during BM transplantation-induced hematopoietic reconstitution
Consistent with a previous report,16 we failed to observe any differences in hematopoietic cell populations between untreated WT and CCL3−/− mice, including total white blood cells (WBCs), B cells, and granulocytes in PB (Figure 3A) and HSCs and multipotent progenitors (MPPs) in BM (Figure 3B). We next conducted BM transplantation to examine the role of CCL3 in hematopoiesis under stress. As a pretreatment for BM transplantation, recipient mice received total body irradiation at 5.5 Gy, the lowest required sufficient dose to replace donor-derived hematopoietic cells, to reduce the damage in recipient mice. Under these conditions, ∼10% of CD45.1+ recipient-derived cells, mostly TCR-β chain+ T cells, remained in the PB (supplemental Figure 2A). However, CD45.1+ recipient-derived cells were not observed in TCR-β chainmedium immature T cells, which differentiated in the thymus (supplemental Figure 2B). Thus, under these conditions, the hematopoietic system was mostly replaced with donor-derived cells, except for mature T cells in PB. Hence, the enumeration of T cells was excluded for evaluating hematopoietic reconstitution in the subsequent studies using BM chimeras.
Excessive hematopoietic reconstitution after BM transplantation with CCL3−/− donor cells. A total of 1 × 107 BM cells harvested from the femoral and tibial bones of CD45.2+ WT or CCL3−/− mice were intravenously injected into sublethally irradiated CD45.1+ congenic mice to establish the primary BM chimera. Total BM cells were harvested from primary BM chimeric mice at 8 weeks after transplantation and subsequently subjected to the secondary BM transplantation. (A) The numbers of donor-derived total WBCs excluding T-cell receptor (TCR)–β chain+ T cells, CD19+ B cells, and Ly6G+ granulocytes in PB. Their numbers in the PB of untreated WT and CCL3−/− mice are shown by the columns. Data represent means ± SD from 4 to 6 independent experiments. (B) The numbers of donor-derived CD34−KLS+ HSCs and CD34+KLS+ MPPs were determined in the tibial BMs of nontreated mice and each BM chimera at 8 weeks after transplantation. Data represent means ± SD from 4 independent experiments. (C) Ki67 and CD34 expression in the KLS+ cells in the tibial BMs of untreated and BM chimeric mice at 2 weeks after transplantation with WT donor cells. Percentages of Ki67high cells in CD34+ and CD34− region are shown. Representative results from 4 independent experiments are shown. (D) Proportion of Ki67high cells among the KLS+ cells at the indicated time points after BM transplantation. Data represent means ± SD from 4 experiments. (A,B,D) *P < .05; **P < .01; N.S., no significant difference by the Mann-Whitney U test.
Excessive hematopoietic reconstitution after BM transplantation with CCL3−/− donor cells. A total of 1 × 107 BM cells harvested from the femoral and tibial bones of CD45.2+ WT or CCL3−/− mice were intravenously injected into sublethally irradiated CD45.1+ congenic mice to establish the primary BM chimera. Total BM cells were harvested from primary BM chimeric mice at 8 weeks after transplantation and subsequently subjected to the secondary BM transplantation. (A) The numbers of donor-derived total WBCs excluding T-cell receptor (TCR)–β chain+ T cells, CD19+ B cells, and Ly6G+ granulocytes in PB. Their numbers in the PB of untreated WT and CCL3−/− mice are shown by the columns. Data represent means ± SD from 4 to 6 independent experiments. (B) The numbers of donor-derived CD34−KLS+ HSCs and CD34+KLS+ MPPs were determined in the tibial BMs of nontreated mice and each BM chimera at 8 weeks after transplantation. Data represent means ± SD from 4 independent experiments. (C) Ki67 and CD34 expression in the KLS+ cells in the tibial BMs of untreated and BM chimeric mice at 2 weeks after transplantation with WT donor cells. Percentages of Ki67high cells in CD34+ and CD34− region are shown. Representative results from 4 independent experiments are shown. (D) Proportion of Ki67high cells among the KLS+ cells at the indicated time points after BM transplantation. Data represent means ± SD from 4 experiments. (A,B,D) *P < .05; **P < .01; N.S., no significant difference by the Mann-Whitney U test.
When donor cells were derived from CCL3−/− mice, the donor-derived total cells, B cells, and granulocytes were excessively reconstituted in the PB compared with untreated mice and the mice transplanted with WT-derived BM cells (Figure 3A). Similarly, HSCs and MPPs reconstituted more efficiently in the BM transplanted from CCL3−/− donors than in that from WT donors (Figure 3B). In BM reconstituted with CCL3−/− donor cells, exaggerated increases in donor-derived total WBCs in PB and HSCs in BM persisted even at 20 weeks after the primary BM transplantation (supplemental Figure 3). Furthermore, this higher hematopoietic reconstitution capacity of CCL3−/− donor cells was observed even at secondary BM transplantation when compared with WT donor cells (Figure 3A-B). At 2 weeks after the transplantation with WT BM cells, Ki67 expression in the donor-derived KLS+ cells was transiently enhanced (Figure 3C) and then subsequently decreased below the baseline level (Figure 3D), whereas Ki67 upregulation persisted in the CCL3−/− chimeras (Figure 3D).
Several groups including ours have reported that the CCL3 receptors CCR1 and CCR5 are expressed on normal HSPCs.12,17,20,21 The competitive BM transplantation assay demonstrated that the ablation of CCR1 or CCR5 in donor cells resulted in a higher chimerism of WBC and BM KLS+ cells after serial BM transplantations (supplemental Figure 4A-B). In addition, an increased proportion of donor-derived WBCs in PB was evident even until 40 weeks after the primary BM transplantation with CCR5−/− donor-derived cells (supplemental Figure 5). Although we previously demonstrated that intra-BM injection of CCL3 can induce the mobilization of c-kit+ HPCs into PB from the BM,17 we failed to observe any defects in the mobilization of either CCR1−/− or CCR5−/− HPCs in the PB of competitive BM chimeric mice (supplemental Figure 6). These observations suggest that endogenously produced CCL3 can primarily regulate the proliferation of HSPCs in BM but not their mobilization.
Basophil-derived CCL3 as a negative regulator of HSPC proliferation
The capacity of basophils in BM to express CCL3 prompted us to investigate the effects of basophil-derived CCL3 on HSPCs. CD49b+c-kitlowFcεR1+ basophils were generated in vitro (supplemental Figure 7) and were used for coculture with HSPCs. KLS+ HSPC proliferation was markedly reduced in the presence of WT-derived basophils but to a lesser extent by CCL3−/− mouse-derived basophils (Figure 4A). Administration of DT but not mutant DT (Glu52) to MCPT8-DTR mice, which express DTR under the control of the MCPT8 promoter specifically in basophil-lineage cells,18 selectively reduced basophil numbers in PB and BM and numbers of CCL3-expressing basophils in BM (supplemental Figure 8). To examine the function of basophils in vivo, WT mice received MCPT8-DTR mouse-derived BM cells as donor cells for BM transplantation and were intravenously administered DT or mutant DT after BM transplantation (Figure 4B). Compared with mutant DT treatment, DT treatment, which can selectively deplete the donor-derived basophils in the BM chimeric mice, increased donor-derived CD34−KLS+ and CD150+CD48−KLS+ HSCs in BM (Figure 4C). Moreover, DT exaggerated the reconstitution of donor-derived total cells, B cells, and granulocytes in PB compared with DT mutant (Figure 4D), similar to the outcomes observed from BM transplantation with CCL3−/− donor-derived cells (Figure 3). Thus, basophils in BM can negatively regulate HSPC proliferation in a CCL3-dependent manner.
Inhibition of HSPC proliferation by basophil-derived CCL3. (A) KLS+ cells were isolated from the femoral and tibial BMs of CD45.1+ congenic mice, labeled with CFSE, and cocultured with or without CD45.2+ WT or CCL3−/− mouse-derived basophils (Ba). The division times of KLS+ cells were analyzed with FlowJo software at day 4. Basophil-mediated proliferation inhibition was calculated as follows: proliferation inhibition = (1 − division time of KLS+ cells in the presence of Ba/division time of KLS+ cells in the absence of Ba) × 100. Representative results from 3 independent experiments and means ± SD from 3 independent experiments are shown in the left and right panels, respectively. *P < .05 by an unpaired Student t test. (B) CD45.2+ MCPT8-DTR mouse-derived total BM cells were intravenously injected into sublethally irradiated CD45.1+ congenic mice to establish the BM chimera. DT (400 ng/mouse) was intravenously injected at the indicated time points. The same dose of mutated DT (Glu52) was injected as a control in a similar manner. (C) The numbers of CD34−KLS+ and CD150+CD48−KLS+ HSCs in the tibial BMs at 24 days after BM transplantation. Data represent means ± SD from 4 independent experiments. *P < .05 by the Mann-Whitney U test. (D) The numbers of donor-derived total WBCs excluding TCR-β chain+ T cells, CD19+ B cells, and Ly6G+ granulocytes in the PB. Means ± SD were calculated from 11 DT- or 8 DT (Glu52)–treated mice. *P < .05; **P < .01; N.S., no significant difference by the Mann-Whitney U test.
Inhibition of HSPC proliferation by basophil-derived CCL3. (A) KLS+ cells were isolated from the femoral and tibial BMs of CD45.1+ congenic mice, labeled with CFSE, and cocultured with or without CD45.2+ WT or CCL3−/− mouse-derived basophils (Ba). The division times of KLS+ cells were analyzed with FlowJo software at day 4. Basophil-mediated proliferation inhibition was calculated as follows: proliferation inhibition = (1 − division time of KLS+ cells in the presence of Ba/division time of KLS+ cells in the absence of Ba) × 100. Representative results from 3 independent experiments and means ± SD from 3 independent experiments are shown in the left and right panels, respectively. *P < .05 by an unpaired Student t test. (B) CD45.2+ MCPT8-DTR mouse-derived total BM cells were intravenously injected into sublethally irradiated CD45.1+ congenic mice to establish the BM chimera. DT (400 ng/mouse) was intravenously injected at the indicated time points. The same dose of mutated DT (Glu52) was injected as a control in a similar manner. (C) The numbers of CD34−KLS+ and CD150+CD48−KLS+ HSCs in the tibial BMs at 24 days after BM transplantation. Data represent means ± SD from 4 independent experiments. *P < .05 by the Mann-Whitney U test. (D) The numbers of donor-derived total WBCs excluding TCR-β chain+ T cells, CD19+ B cells, and Ly6G+ granulocytes in the PB. Means ± SD were calculated from 11 DT- or 8 DT (Glu52)–treated mice. *P < .05; **P < .01; N.S., no significant difference by the Mann-Whitney U test.
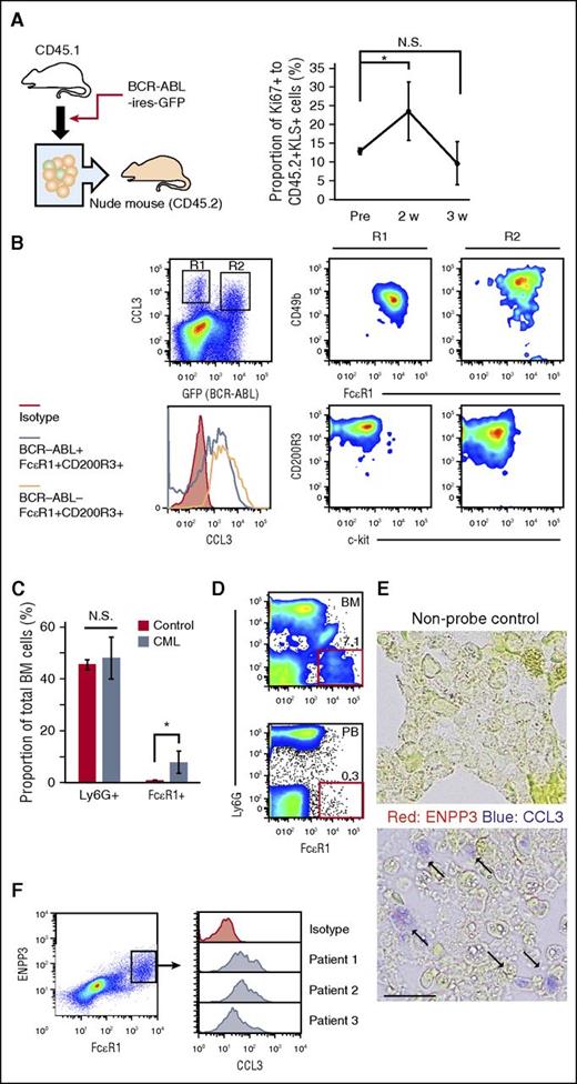
Basophil-like leukemia cells as crucial contributors to CML development
We previously demonstrated that direct injection of BCR-ABL-transduced LICs into the BM cavities of nonirradiated mice could precisely recapitulate the interaction between the normal hematopoietic system and leukemia cells, particularly in the early phase of CML development.17 Using this model, we further showed that endogenously produced CCL3 can act on CCR1- or CCR5-expressing nonleukemic HSPCs to promote the maintenance of LICs in BM.17 Moreover, in this model, Ki67 expression was transiently enhanced in recipient-derived normal KLS+ cells in BM (Figure 5A), similar to the observations in BM transplantation (Figure 3D). Welner et al recently reported that the factors present in the CML microenvironment, particularly IL-6, primarily function to enhance the cell cycle in normal KLS+ cells.22 Given the capacity of basophil-derived CCL3 to inhibit HSPC proliferation, this observation implies that basophil-like leukemia cells may dampen the transient KLS+ cell proliferation. Indeed, during the development of CML, CD49b+FcεR1+CD200R3+c-kitlow basophil-like leukemia cells, which constitutively express CCL3 at similar levels to BCR-ABL− normal basophils (Figure 5B), expanded in BM but not in PB (Figure 5C-D). Consistent with these results, CCL3 messenger RNA was detected in ectonucleotide pyrophosphatase/phosphodiesterase (ENPP)3+ cells (Figure 5E), and CCL3 protein was expressed by FcεR1+ENPP3+ basophil-like cells in BM biopsy specimens from patients with CML (Figure 5F). Moreover, a human BCR-ABL+ cell line, KU812 cells constitutively expressed CCL3 as well as basophil markers FcεR1 and ENPP3 (supplemental Figure 9A). A TKI, imatinib, reduced significantly the cell viability but not CCL3 expression in KU812 cells (supplemental Figure 9A). Consistently, when another TKI, dasatinib, was administered to CML patients for 6 months, it reduced markedly BCR-ABL copy numbers but enhanced CCL3 expression in BM (supplemental Figure 9B). Collectively, BCR-ABL may be dispensable for CCL3 expression in CML.
Expansion of CCL3-expressing basophil-like leukemia cells in CML BM. (A) CD45.1+ congenic mouse-derived LICs were subjected to the CML model. The proportion of Ki67+ cells among CD45.2+ recipient-derived normal KLS+ cells was determined in the tibial BM. Data represent mean ± SD from 4 independent experiments. *P < .05; N.S., no significant difference by Dunnett’s test. (B) WT donor-derived LICs were subjected to the CML model. Expression of basophilic phenotypic markers was determined for BCR-ABL (GFP)−CCL3+ normal cells (R1) or GFP+CCL3+ leukemia cells (R2), and CCL3-expression levels were compared between GFP− and GFP+ basophil-phenotypic cells in the tibial BMs at 2 to 3 weeks after transplantation. Rat IgG2a was used as an isotype control. Representative results from 3 independent experiments are shown. (C) Proportion of Ly6G+ or FcεR1+ cells in normal tibial BM cells or GFP+ BM leukemia cells harvested from CML mice at 3 weeks after transplantation. Data represent means ± SD from 4 independent experiments. *P < .05; N.S., no significant difference by the Mann-Whitney U test. (D) Expression of Ly6G and FcεR1 on GFP+ leukemia cells in the tibial BM and PB at 3 weeks after transplantation. Representative results from among 4 individual animals are shown along with the percentages of Ly6G−FcεR1+ cells among GFP+ leukemia cells. (E) Expression of CCL3 (fast blue) and ENPP3 (fast red) in the BM biopsy specimens of patients with CML. Representative results from 5 patients with CML are shown. Images were obtained using a BX50 microscope using a ×20 objective lens. Scale bar, 20 μm. Arrows indicate CCL3+ENPP3+ cells. (F) Expression of CCL3 in FcεR1+ENPP3+ cells in the BM biopsy specimens of patients with CML. Mouse IgG2b was used as an isotype control. Each histogram represents 1 individual.
Expansion of CCL3-expressing basophil-like leukemia cells in CML BM. (A) CD45.1+ congenic mouse-derived LICs were subjected to the CML model. The proportion of Ki67+ cells among CD45.2+ recipient-derived normal KLS+ cells was determined in the tibial BM. Data represent mean ± SD from 4 independent experiments. *P < .05; N.S., no significant difference by Dunnett’s test. (B) WT donor-derived LICs were subjected to the CML model. Expression of basophilic phenotypic markers was determined for BCR-ABL (GFP)−CCL3+ normal cells (R1) or GFP+CCL3+ leukemia cells (R2), and CCL3-expression levels were compared between GFP− and GFP+ basophil-phenotypic cells in the tibial BMs at 2 to 3 weeks after transplantation. Rat IgG2a was used as an isotype control. Representative results from 3 independent experiments are shown. (C) Proportion of Ly6G+ or FcεR1+ cells in normal tibial BM cells or GFP+ BM leukemia cells harvested from CML mice at 3 weeks after transplantation. Data represent means ± SD from 4 independent experiments. *P < .05; N.S., no significant difference by the Mann-Whitney U test. (D) Expression of Ly6G and FcεR1 on GFP+ leukemia cells in the tibial BM and PB at 3 weeks after transplantation. Representative results from among 4 individual animals are shown along with the percentages of Ly6G−FcεR1+ cells among GFP+ leukemia cells. (E) Expression of CCL3 (fast blue) and ENPP3 (fast red) in the BM biopsy specimens of patients with CML. Representative results from 5 patients with CML are shown. Images were obtained using a BX50 microscope using a ×20 objective lens. Scale bar, 20 μm. Arrows indicate CCL3+ENPP3+ cells. (F) Expression of CCL3 in FcεR1+ENPP3+ cells in the BM biopsy specimens of patients with CML. Mouse IgG2b was used as an isotype control. Each histogram represents 1 individual.
To examine the contribution of basophil-like leukemia cells to CML pathophysiology, MCPT8-DTR donor-derived LICs were transplanted in nonirradiated nude mice, which were subsequently treated with DT to selectively deplete the basophil-like leukemia cells (Figure 6A). DT treatment depressed the increases in PB WBC numbers (Figure 6B), spleen (SP) sizes (Figure 6C), and BM LIC numbers (Figure 6D). Moreover, sustained DT treatment significantly retarded CML development (Figure 6E). However, BCR-ABL+lineage−c-kit+ CML progenitor cells harvested from the BM of primary DT-treated CML mice efficiently caused CML when transplanted into secondary recipient mice (Figure 6F). These observations indicate that basophil-like leukemia cells in BM are a main producer of CCL3 and that their ablation can reduce the expansion of LICs but cannot abrogate the leukemogenic capabilities of LICs in the CML BM.
Contribution of basophil-like leukemia cells to maintenance of LICs in BM and CML development. (A) MCPT8-DTR donor-derived LICs were subjected to the CML model. DT (400 ng/mouse) was intravenously injected at the indicated time points. As a control, the same dose of DT (Glu52) was injected in a similar manner. The numbers of WBCs in PB (B), SP weights (C), and the numbers of GFP+KLS+ LICs in the tibial BM (D) were determined. Each symbol represents an individual mouse (n = 6). **P < .01 by the Mann-Whitney U test. (E) DT or DT (Glu52) was injected at the indicated time points. Starting 2 weeks after BM transplantation, the numbers of WBCs were determined weekly. Leukemia-free survival rates were determined (n = 12). Mice that died of leukemia or those in which the WBC count reached 15 000 cells per μL were diagnosed with leukemia. **P < .01 by the log-rank test. (F) At 20 days after transplantation of MCPT8-DTR donor-derived LICs, GFP+lineage−c-kit+ CML progenitor cells were isolated from the BM of primary CML mice treated with DT or DT (Glu52). Forty thousand CML progenitor cells were mixed with 106 total BM cells and intravenously injected into sublethally irradiated secondary recipient mice. From 10 days after transplantation, the numbers of WBCs were determined every 5 days. Leukemia-free survival rates were determined (DT, n = 7; DT (Glu52), n = 10). N.S., no significant difference by the log-rank test.
Contribution of basophil-like leukemia cells to maintenance of LICs in BM and CML development. (A) MCPT8-DTR donor-derived LICs were subjected to the CML model. DT (400 ng/mouse) was intravenously injected at the indicated time points. As a control, the same dose of DT (Glu52) was injected in a similar manner. The numbers of WBCs in PB (B), SP weights (C), and the numbers of GFP+KLS+ LICs in the tibial BM (D) were determined. Each symbol represents an individual mouse (n = 6). **P < .01 by the Mann-Whitney U test. (E) DT or DT (Glu52) was injected at the indicated time points. Starting 2 weeks after BM transplantation, the numbers of WBCs were determined weekly. Leukemia-free survival rates were determined (n = 12). Mice that died of leukemia or those in which the WBC count reached 15 000 cells per μL were diagnosed with leukemia. **P < .01 by the log-rank test. (F) At 20 days after transplantation of MCPT8-DTR donor-derived LICs, GFP+lineage−c-kit+ CML progenitor cells were isolated from the BM of primary CML mice treated with DT or DT (Glu52). Forty thousand CML progenitor cells were mixed with 106 total BM cells and intravenously injected into sublethally irradiated secondary recipient mice. From 10 days after transplantation, the numbers of WBCs were determined every 5 days. Leukemia-free survival rates were determined (DT, n = 7; DT (Glu52), n = 10). N.S., no significant difference by the log-rank test.
The CCR5 antagonist MVC as a potent preventive agent against CML
In the nonirradiated CML model, daily treatment with the TKI dasatinib from 1 week after LIC transplantation reduced CML-like leukocytosis (supplemental Figure 10A), but LICs frequently survived in the BM (supplemental Figure 10B). Moreover, the cessation of dasatinib treatment rapidly induced the progression of leukocytosis (supplemental Figure 10A). To translate the present observations into CML-targeted therapy, we administered MVC, an anti-HIV drug with potent CCR5 antagonistic actions,23 to this CML model. When MVC was administered immediately after LIC injection, it dramatically prevented CML development (Figure 7A), as evinced by depressed leukocytosis and splenomegaly (Figure 7B-C; supplemental Figure 11), together with the disappearance of LICs in BM (Figure 7D; supplemental Figure 10B). However, these effects were not observed when administration started at 2 weeks after LIC injection (data not shown). Thus, timely CCR5 blockade might be able to prevent CML development.
Prevention of CML development by the CCR5 receptor antagonist MVC. WT donor-derived LICs were subjected to the CML model. (A) MVC or vehicle was administered by oral gavage every 2 days from day 1 to 21 after LIC transplantation at a dose of 30 mg/kg body weight. Beginning 2 weeks after BM transplantation, the numbers of WBCs were determined weekly. Leukemia-free survival rates were determined (MVC, n = 6; control, n = 10). Mice that died of leukemia or those in which the WBC count reached 15 000 cells per μL were diagnosed with leukemia. *P < .05 by the log-rank test. The numbers of WBCs in PB (B), SP weights (C), or proportion of GFP+KLS+ LICs in the tibial BMs (D) were determined (C, D, 3 weeks). Each symbol represents an individual mouse (MVC, n = 6; control, n = 5). **P < .01; N.S., no significant difference by the Mann-Whitney U test.
Prevention of CML development by the CCR5 receptor antagonist MVC. WT donor-derived LICs were subjected to the CML model. (A) MVC or vehicle was administered by oral gavage every 2 days from day 1 to 21 after LIC transplantation at a dose of 30 mg/kg body weight. Beginning 2 weeks after BM transplantation, the numbers of WBCs were determined weekly. Leukemia-free survival rates were determined (MVC, n = 6; control, n = 10). Mice that died of leukemia or those in which the WBC count reached 15 000 cells per μL were diagnosed with leukemia. *P < .05 by the log-rank test. The numbers of WBCs in PB (B), SP weights (C), or proportion of GFP+KLS+ LICs in the tibial BMs (D) were determined (C, D, 3 weeks). Each symbol represents an individual mouse (MVC, n = 6; control, n = 5). **P < .01; N.S., no significant difference by the Mann-Whitney U test.
Discussion
Although CCL3 can function as an endogenous inflammatory chemokine,5,6 and exogenously administered CCL3 can negatively regulate the proliferation of HSPCs,6,9 the source of CCL3 expression in BM is unknown. Our meticulous analysis of normal BM cell fractions revealed that CCL3 expression was selectively detected in lineagelowc-kitlowCD16/CD32high and CD49b+FcεR1+CD200R3+ populations, which exhibited typical basophil morphology upon Wright and Giemsa staining. Moreover, basophils in BM constitutively expressed CCL3 without any inflammatory stimuli; therefore, CCL3 can function as a homeostatic chemokine in BM under normal physiological conditions as well.
Consistent with a previous report,16 we did not find any obvious hematopoietic abnormalities at the steady state in CCL3-deficient mice despite constitutive CCL3 expression in the BM. Donor-derived HSPCs proliferated massively but transiently after BM transplantation, and CCL3-expressing cells increased. When BM cells obtained from mice deficient in CCL3 or its receptors, CCR1 and CCR5, were transplanted into sublethally irradiated recipient mice, excessive hematopoietic reconstitution ensued with a sustained increase in BM HSPCs. Moreover, basophil depletion induced a marked reduction in CCL3-expressing cells in BM and eventually caused excessive hematopoietic reconstitution after BM transplantation, recapitulating the situation observed after BM transplantation with CCL3−/− mouse-derived BM cells as donor cells. Given the capacity of CCL3 to inhibit the in vitro proliferation of HSPCs, these observations suggest that the CCL3 expressed by BM basophils has negative feedback effects on proliferating HSPCs during hematopoietic reconstitution under stress (supplemental Figure 12).
Basophils are a minor granulocyte population primarily involved in immune responses against parasite infections and in the pathophysiology of allergic disorders.24 However, their rarity has hindered the elucidation of their roles in other physiological and pathological situations, particularly in neoplastic disorders. In contrast, basophilia is frequently observed in patients with CML and can be a prognostic marker for this disorder25,26 ; however, its precise pathophysiological roles remain elusive. Cerny-Reiterer et al recently reported that basophil-like leukemia cells expand in the BM of patients in the chronic and accelerated phases of CML and can produce high levels of hepatocyte growth factor, a potent protumorigenic factor.3 Thus, basophil-like leukemia cells might play a crucial role in CML progression by expressing protumorigenic factors. Similarly, in our mouse model of CML, basophil-like leukemia cells also expanded and abundantly expressed CCL3, which promoted the maintenance of LICs in BM and subsequent CML development. However, the mechanisms that promote the expansion of basophil-like leukemia cells in the BM during CML development remain elusive. Basophil differentiation can be positively regulated by several cytokines including IL-3 and thymic stromal lymphopoietin.24 Moreover, the capacity of primitive CML cells to express high levels of IL-327 raises the possibility that these cytokines, particularly IL-3, contribute to the development of basophilia in CML.
CML LICs share many of the characteristic capabilities of normal HSCs including self-renewal and cellular quiescence.14,15 However, unlike normal HSCs, LICs are resistant to the inhibitory effects of CCL3 on in vitro proliferation.12,13 Wark et al previously revealed that forced activation of Abl tyrosine kinase in a human HSC cell line can directly depress the CCL3-mediated increase in cytosolic Ca2+ concentration without any changes in the expression of CCL3 receptors.11 In contrast, our group and others observed that the expression of CCL3 receptors, especially CCR5, decreased in CML progenitor cells.17,28 Thus, whether the unresponsiveness of LICs to CCL3 is caused by the tyrosine kinase activity of BCR-ABL and/or the alteration of CCL3 receptor expression remains controversial. Nevertheless, CCL3 exposure can preferentially induce quiescent cell cycle arrest in normal HSPCs but not in LICs. Previously, we demonstrated the crucial involvement of the interaction of CCL3 with CCR1- or CCR5-expressing normal HSPCs in the maintenance of LICs in BM in our CML model.17 This observation might be explained by the potent inhibitory activities of CCL3 against normal proliferating HSPCs. Furthermore, selective depletion of basophil-like leukemia cells resulted in a failure to initiate CML development, as had also been observed with the use of CCL3−/− mouse-derived LICs.17 Given the predominant expression of CCL3 by basophil-like leukemic cells, these observations suggest that basophil-like leukemic cell-derived CCL3 has a pivotal role in the interaction between normal hematopoiesis and the leukemic process to promote the dominant proliferation of LICs in the CML BM microenvironment (supplemental Figure 12).
Several lines of evidence indicate that CCL3 could preferentially inhibit the in vitro proliferation of normal HSPCs but not that of patient-derived CML LICs.12,13,29 Moreover, both intra-BM basophil number3 and CCL3 expression were markedly enhanced in patients with CML.30 We further detected CCL3 expression in basophil-like cells in the BM of patients with CML, in line with our CML mouse model. These observations prompted us to explore the therapeutic potential of CCL3 blockade against CML. MVC is a noncompetitive and allosteric inhibitor that can block the binding of CCL3 or the HIV-1 envelope glycoprotein gp120 to CCR531 and has been clinically approved as an anti-HIV drug. MVC dramatically diminished the LICs in BM, prevented subsequent CML development, and markedly reduced BM LICs when administered prior to CML development in our model. In contrast, when administered subsequent to CML development, MVC failed to decelerate the disease progression as evinced by the development of leukocytosis. In comparison, a standard anti-CML therapeutic agent, dasatinib, efficiently reduced the number of leukemia cells in PB but failed to abrogate the BM LICs in our model. Consequently, all mice rapidly died of leukemia after the cessation of dasatinib. These observations suggest that dasatinib and MVC impact distinct cell populations present in CML. Thus, supplementation with MVC might additively or synergistically improve the therapeutic potential of dasatinib and other TKIs used for CML treatment in patients.
The online version of this article contains a data supplement.
The publication costs of this article were defrayed in part by page charge payment. Therefore, and solely to indicate this fact, this article is hereby marked “advertisement” in accordance with 18 USC section 1734.
Acknowledgments
This work was supported in part by a Project for the Development of Innovative Research on Cancer Therapeutics (P-DIRECT, Japan Agency for Medical Research and Development), KAKENHI grant 25460492 (Japan Society for the Promotion of Science), and the Open Partnership Joint Project (Japan Society for the Promotion of Science).
Authorship
Contribution: T.B. designed, performed, and analyzed the experiments in their entirety; Y.T. preformed and analyzed the CML model; S.M. supervised the analyses of CCL3 expression in CML patients; S.Y. and Y.Y. supervised the basophil function study; N.M., H.K., A.H., and N.K. supervised the entire study; and T.B. prepared the manuscript.
Conflict-of-interest disclosure: The authors declare no competing financial interests.
Correspondence: Tomohisa Baba, Division of Molecular Bioregulation, Cancer Research Institute, Kanazawa University, Kakuma-machi, Kanazawa 920-1192, Japan; e-mail, sergenti@staff.kanazawa-u.ac.jp.
References
Author notes
T.B. and Y.T. contributed equally to this study.







This feature is available to Subscribers Only
Sign In or Create an Account Close Modal