Key Points
Wnt activation, Pten loss, and Myc translocation synergize to define a novel subset of murine Notch-independent T-ALL.
Abstract
Wnt signaling is important for T-cell differentiation at the early CD4−CD8− stage and is subsequently downregulated with maturation. To assess the importance of this downregulation, we generated a mouse line (R26-βcat) in which high levels of active β-catenin are maintained throughout T-cell development. Young R26-βcat mice show a differentiation block at the CD4+CD8+ double-positive (DP) stage. These DP cells exhibit impaired apoptosis upon irradiation or dexamethasone treatment. All R26-βcat mice develop T-cell leukemias at 5 to 6 months of age. R26-βcat leukemias remain dependent on β-catenin function but lack Notch pathway activation. They exhibit recurrent secondary genomic rearrangements that lead to Myc overexpression and loss of Pten activity. Because β-catenin activation and Myc translocations were previously found in murine T-cell acute lymphoblastic leukemias (T-ALLs) deficient for Pten, our results suggest that activation of the canonical Wnt pathway is associated with a subtype of Notch-independent T-ALLs that bear Myc gene rearrangements and Pten mutations.
Introduction
T-cell acute lymphoblastic leukemia (T-ALL) represents around 15% of pediatric and 25% of adult acute lymphoblastic leukemia and results from the proliferation of T lymphoid blasts in the bone marrow (BM) and other organs. Advances in therapy have led to long-term survival for 75% to 80% of children but only 30% to 40% of adults. T-ALL is genetically heterogeneous and includes several major subtypes associated with specific chromosomal rearrangements and defined by distinct gene expression signatures (mostly Tal-like, Tlx1/3-like, or Hox-like).1-3 In addition, Notch1 gain-of-function mutations affect ∼65% of T-ALLs across genetic subtypes, suggesting that the majority of T-ALLs are dependent on Notch pathway activation.4 Notch1 mutations, however, appear to be associated with a favorable therapeutic response, while Notch-independent T-ALLs have more pejorative prognoses.5-7 Thus, a better understanding of the molecular pathways associated with Notch-independent T-ALLs is required to define new therapies.
The Wnt pathway is an interesting candidate. This pathway is oncogenic in many types of cancers, including leukemias. Wnt activation is detected in chronic myeloblastic leukemia, acute myeloblastic leukemia (AML), chronic lymphoid leukemia, and multiple myeloma and occurs mostly through the epigenetic inactivation (by DNA methylation) of genes encoding Wnt pathway inhibitors.8
The Wnt/β-catenin pathway is activated by the binding of Wnt ligands to a receptor complex composed of Frizzled receptors (Fzd) and one of the LDL receptor-related proteins, Lrp5/6. As a result, Dishevelled (Dvl) is activated and sequesters glycogen synthase kinase 3β (GSK3β) away from the “destruction complex” composed of Axin1, adenomatous polysis coli (APC), and GSK3β. This displacement abolishes the phosporylation and proteosomal degradation of the β-catenin transcriptional coactivator. β-Catenin then accumulates and translocates to the nucleus, where it binds to members of the TCF/LEF family of transcription factors and modulates the expression of a broad range of target genes.8
Wnt signaling plays a key role in αβ T-cell development. In the thymus, early progenitors can be phenotypically divided into double-negative (DN) 1 (CD4−CD8−CD3−CD25−CD44+), DN2 (CD4−CD8−CD3−CD25+CD44+), DN3 (CD4−CD8−CD3−CD25+CD44−), and DN4 (CD4−CD8−CD3−CD25−CD44−) thymocytes. Successful rearrangement of the β chain of the T-cell receptor (TCR) in DN3 cells allows them to differentiate into DN4 thymocytes. DN4 cells further mature into double-positive (DP; CD4+CD8+CD3lo) thymocytes, susceptible to positive and negative selection events that determine their developmental outcome into single-positive (SP) CD4+ or CD8+ T cells.9 LEF1 is expressed highly in mature SP thymocytes, while TCF1 is abundantly expressed at all stages, where it has been shown to bind enhancers of T-cell–specific genes.10,11 β-Catenin is expressed in DN1-3 cells and subsequently downregulated in DN4 and DP cells.12 At the functional level, loss of Wnt signaling in TCF1−/− and TCF1−/−LEF1−/− thymocytes blocks T-cell development at the DN3 stage and Wnt pathway inhibitors block thymocyte differentiation at the DN stage in vitro.10,13,14 Wnt signaling may also be important for cell survival, because CD4-Cre–mediated deletion of TCF1, or transgenic expression of catenin β interacting protein 1 (ICAT, an inhibitor of β-catenin/TCF interaction), reduces the survival of DP cells in the thymus, while overexpression of β-catenin enhances DP cell survival in vitro.15-17 Surprisingly, loss of β-catenin in hematopoietic cells does not affect T-cell differentiation.18,19 However, varying APC levels result in a gradient of developmental defects at the DN3 and DN4 stages.20 These data suggest an important, albeit still unclear, function of the Wnt pathway at multiple stages of T-cell development.
To investigate the relevance of Wnt downregulation in late DN and DP thymocytes, we generated a mouse line (R26-βcat) expressing physiological levels of an activated form of β-catenin in thymocytes from the DN4 stage. We show that β-catenin activation enhances the survival of DP thymocytes and leads to a developmental block of these cells. Furthermore, R26-βcat mice develop T-cell leukemias that lack Notch activation and are associated with genomic defects leading to Myc overexpression and Pten loss. Our data suggest that Wnt pathway activation may delineate a specific subclass of T-ALL.
Materials and methods
See supplemental Materials and methods for further details, available on the Blood Web site.
All mouse procedures were approved by the Institut de Génétique et de Biologie Moléculaire et Cellulaire (IGBMC) ethical committee (Illkirch, France) and were in accordance with national regulations.
Results
Wnt pathway regulation is required during T-cell development
We previously described the R26-NC allele, which is generated by the knock in of sequences encoding a Myc-tagged stable form of β-catenin (S33Y) preceded by a floxed stop cassette into the Rosa26 locus.21 This mutation allows the production of a constitutively active form of β-catenin in cells expressing the Cre recombinase. To activate β-catenin in T cells, we combined the homozygous alleles of R26-NC with the CD4-Cre transgene (tg).22 R26NC/NCCD4-CreTg mice were named R26-βcat mice, and R26NC/NCCD4-Cre− mice were used as controls. R26-βcat thymocytes strongly expressed the β-cat-S33Y protein (supplemental Figure 1A). As expected, this expression was detected in R26-βcat thymocytes from the DN3-DN4 stage on, when endogenous β-catenin levels were downregulated in control thymocytes (supplemental Figure 1B). Importantly, β-catenin levels remained steady at all stages tested and were similar to that of physiological β-catenin in DN2 cells (supplemental Figure 1B).
To examine the effects of sustained Wnt signaling in T-cell differentiation, we analyzed the thymus of young R26-βcat mice (6-week-old). Flow cytometry analysis showed that R26-βcat mice have reduced numbers of SP thymocytes (5-fold less CD4+ and 3-fold less CD8+ cells; Figure 1A-B) and normal number of total thymocytes (supplemental Figure 1C). These data suggest a block at the DP stage, which was reflected in the spleen with low numbers of mature T cells (Figure 1A-B). Intriguingly, R26-βcat mice showed a 6-fold increase in DN1 and DN4 cells and a decrease in DN3 cells (Figure 1C-D). Since the activity of the Cre recombinase starts at the DN3-DN4 stage (Figure 1E), the accumulation of cells with a DN1 phenotype was unlikely due to the expression of β-cat-S33Y in the DN1 population. We hypothesized that CD44, a known Wnt target gene, was induced in DN4 cells as a consequence of activated β-catenin expression.23 Indeed, the DN1-like cells lacked c-kit+ cells, showed complete excision of the floxed cassette, and expressed high levels of intracellular β-catenin (Figure 1E; supplemental Figure 1B,D). Unlike DN2 and DN3 cells, the DN1-like cells exhibited increased proliferation (supplemental Figure 1E). Because a similar DN1-like population has also been observed in mice with reduced APC function, we concluded that the expression of β-catenin in DN3-DN4 thymocytes leads to the accumulation of DN4 cells ectopically expressing CD44.20 Interestingly, R26-βcat DN4 cells incorporated less BrdU than control DN4 cells, suggesting a differentiation block rather than increased proliferation in this population.
Constitutive activation of β-catenin affects T-cell development. (A) Flow cytometry analysis of T cells from R26-βcat and control mice stained with anti-CD4 and anti-CD8 antibodies. (B) Absolute numbers of DN, DP, CD4+, and CD8+ T cells in the thymus and spleen (mean ± standard deviation [SD], 6 mice per genotype). **P < .01, Student t test. (C-D) Phenotypic analysis (C) and absolute numbers (D) of DN1, DN2, DN3, and DN4 cells from R26-βcat and control mice (mean ± SD, 4 mice per genotype). **P < .01; *P < .05, Student t test. (E) Polymerase chain reaction (PCR) analysis of excision of the stop cassette in R26 locus from DN cells and tail of R26-βcat and control mice. Note that most of the DN1-like cells from the R26-βcat mice carry excised R26-βcat alleles. (F) Phenotypic analysis of thymocytes from control and R26-βcat mice 48 hours after sublethal irradiation (6.5 Gy) or 24 hours after intraperitoneal injection of 25 mg/kg dexamethasone (Dex). Data were obtained with 6-week-old mice and are representative of >3 independent experiments. (G) Frequency of apoptotic thymocytes (Annexin V+) 6 hours after Dex injection (mean ± SD, 4 mice per genotype). *P < .05, Student t test.
Constitutive activation of β-catenin affects T-cell development. (A) Flow cytometry analysis of T cells from R26-βcat and control mice stained with anti-CD4 and anti-CD8 antibodies. (B) Absolute numbers of DN, DP, CD4+, and CD8+ T cells in the thymus and spleen (mean ± standard deviation [SD], 6 mice per genotype). **P < .01, Student t test. (C-D) Phenotypic analysis (C) and absolute numbers (D) of DN1, DN2, DN3, and DN4 cells from R26-βcat and control mice (mean ± SD, 4 mice per genotype). **P < .01; *P < .05, Student t test. (E) Polymerase chain reaction (PCR) analysis of excision of the stop cassette in R26 locus from DN cells and tail of R26-βcat and control mice. Note that most of the DN1-like cells from the R26-βcat mice carry excised R26-βcat alleles. (F) Phenotypic analysis of thymocytes from control and R26-βcat mice 48 hours after sublethal irradiation (6.5 Gy) or 24 hours after intraperitoneal injection of 25 mg/kg dexamethasone (Dex). Data were obtained with 6-week-old mice and are representative of >3 independent experiments. (G) Frequency of apoptotic thymocytes (Annexin V+) 6 hours after Dex injection (mean ± SD, 4 mice per genotype). *P < .05, Student t test.
Since Wnt signaling has been implicated in the regulation of thymocyte survival, we tested the apoptotic response of R26-βcat thymocytes to sublethal irradiation (6.5 Gy) or dexamethasone treatment. Strikingly, R26-βcat DP thymocytes were resistant to treatment (Figure 1F). Further, the percentage of Annexin-V+ DP cells did not increase in R26-βcat mice after dexamethasone treatment, indicating that R26-βcat DP thymocytes were not undergoing apoptosis (Figure 1G). Thus, the constitutive expression of β-catenin in thymocytes increases the survival of DP cells.
β-Catenin activation leads to T-cell leukemia development
R26-βcat mice died of T-cell leukemia between 20 and 40 weeks of age (Figure 2A). Mice that were moribund around 24 weeks of age died of the primary tumor in the thymus, while mice that fell sick around 30 weeks of age showed metastasis in peripheral organs (Figure 2B, data not shown). The tumor cells mainly exhibited a DP phenotype with high levels of CD3 and TCRβ (Figure 2B; supplemental Figure 2A). Dβ2-Jβ2 rearrangement analysis showed that the majority of R26-βcat tumors were mono- or oligoclonal (supplemental Figure 2B). Thus, β-catenin activation in the thymus leads to the development of T-cell tumors.
Activation of β-catenin in T cells leads to T-cell leukemia. (A) Kaplan-Meier plot showing the survival curve of R26-βcat vs control mice. (B) Phenotype of thymic and splenic T cells from control and leukemic R26-βcat mice. Bottom panels show the expression of CD44 and CD25 of Lin− (CD4−CD8−CD3−) cells from control thymocytes and R26-βcat tumor cells. Data are representative of 6 mice per genotype. (C) Kaplan-Meier plot illustrating the survival curves of mice transplanted with different numbers of total R26-βcat tumor cells.
Activation of β-catenin in T cells leads to T-cell leukemia. (A) Kaplan-Meier plot showing the survival curve of R26-βcat vs control mice. (B) Phenotype of thymic and splenic T cells from control and leukemic R26-βcat mice. Bottom panels show the expression of CD44 and CD25 of Lin− (CD4−CD8−CD3−) cells from control thymocytes and R26-βcat tumor cells. Data are representative of 6 mice per genotype. (C) Kaplan-Meier plot illustrating the survival curves of mice transplanted with different numbers of total R26-βcat tumor cells.
We assessed the ability of R26-βcat tumor cells to reinitiate the tumor by transplanting 104 R26-βcat tumor cells (CD45.2+) into host mice. The recipients were followed and sacrificed when leukemic cells appeared in the blood. The BM, thymus, and spleen contained 70% to 90% CD45.2+ cells with a DP phenotype similar to that of the primary tumor (supplemental Figure 2C), showing the malignant potential of the R26-βcat tumors. To determine if the R26-βcat tumors were heterogeneous and if the self-renewal potential was restricted to a subset of cells, serial dilution of R26-βcat tumors cells were transplanted in host mice. All mice transplanted with at least 2 × 103 cells developed leukemia while only 1 in 7 mice transplanted with 5 × 102 cells developed the disease (Figure 2C). Similar results were obtained using purified DP tumor cells (data not shown). These results indicate that the R26-βcat tumors are heterogeneous and that a minority of cells (1/1187; Poisson statistics) can reinitiate the leukemia.
R26-βcat tumor cells are Notch-independent
To identify the molecular pathways involved in tumor development, we profiled the global gene expression of transformed and pretransformed DP cells using Affymetrix microarrays (Gene Expression Omnibus accession number GSE48203). DP thymocytes from 6-week-old mice (with normal numbers of thymocytes and a polyclonal TCR repertoire) were used to define the pretransformed transcriptome. These analyses showed that the transcriptome of transformed cells diverged significantly from that of control cells, with > 1800 deregulated genes (Figure 3A). In contrast, only 154 genes were deregulated in the pre-transformed cells (Figure 3A; supplemental Table 1). These results suggest that activated β-catenin alone does not induce the tumor-specific program in thymocytes and that secondary events are required. In addition, the R26-βcat tumors exhibited a specific gene signature, with 252 up- and 382 downregulated genes compared with 2 other T-ALL mouse models (Figure 3B): IkL/L tumors (which are deficient for Ikaros and exhibit a strong activation of the Notch pathway) and Tel-Jak2 tumors (which signal through an activated STAT5 pathway).24,25
β-Catenin leukemias are Notch independent. (A) Transcriptome profiling of control cells (n = 2), pretransformed (n = 3) DP cells, and total R26-βcat tumor cells (n = 4). Genes under- or overexpressed in tumors were selected with a fold change of expression >3 (P < .01, Student t test) compared with pretransformed or control cells. Expression changes are color-coded: red indicates upregulation and green downregulation. (B) Transcriptome comparison of R26-βcat tumors with tumors from 2 other T-ALL mouse models and DP thymocytes. IkL/L tumors are from mice hypomorphic for Ikaros24 ; Tel-Jak2 tumors are from transgenic mice expressing the Tel-Jak2 fusion protein.25 Genes up- or downregulated in R26-βcat tumors compared with other T-ALL tumors were selected with a fold change of expression >2. CD44 and Notch target genes are annotated. (C) The 149.4 cell line derived from an R26-βcat tumor and the T29 cell line derived from an IkL/L T cell tumor were transduced with Mig-R1 or Mig-dnMAML1 at day 0 and cultured for 7 days. Transduced cells expressed GFP. The percentage of GFP+ cells is shown over 7 days of culture. (D) Survival curve of mice transplanted with 104 GFP+ or GFP− cells from Mig-dnMAML1- or Mig-R1-transduced cultures. The experiment was stopped 60 days after the transplantation. (E) Western blot analysis for cleaved Notch1 (ICN1) expression in IkL/L, IkL/LR26-βcat, and IkL/+R26-βcat tumors and control IkL/+ thymocytes. (F) Flow cytometry analysis of intracellular Notch1 in T29 cells transduced with Mig-R1 or Mig-ΔGSK-βcatenin. GFP+ cells were sorted at day 0 and analyzed for Notch1 expression after 8 days of culture. Experiments of panels C, D, and F are representative of 2 experiments.
β-Catenin leukemias are Notch independent. (A) Transcriptome profiling of control cells (n = 2), pretransformed (n = 3) DP cells, and total R26-βcat tumor cells (n = 4). Genes under- or overexpressed in tumors were selected with a fold change of expression >3 (P < .01, Student t test) compared with pretransformed or control cells. Expression changes are color-coded: red indicates upregulation and green downregulation. (B) Transcriptome comparison of R26-βcat tumors with tumors from 2 other T-ALL mouse models and DP thymocytes. IkL/L tumors are from mice hypomorphic for Ikaros24 ; Tel-Jak2 tumors are from transgenic mice expressing the Tel-Jak2 fusion protein.25 Genes up- or downregulated in R26-βcat tumors compared with other T-ALL tumors were selected with a fold change of expression >2. CD44 and Notch target genes are annotated. (C) The 149.4 cell line derived from an R26-βcat tumor and the T29 cell line derived from an IkL/L T cell tumor were transduced with Mig-R1 or Mig-dnMAML1 at day 0 and cultured for 7 days. Transduced cells expressed GFP. The percentage of GFP+ cells is shown over 7 days of culture. (D) Survival curve of mice transplanted with 104 GFP+ or GFP− cells from Mig-dnMAML1- or Mig-R1-transduced cultures. The experiment was stopped 60 days after the transplantation. (E) Western blot analysis for cleaved Notch1 (ICN1) expression in IkL/L, IkL/LR26-βcat, and IkL/+R26-βcat tumors and control IkL/+ thymocytes. (F) Flow cytometry analysis of intracellular Notch1 in T29 cells transduced with Mig-R1 or Mig-ΔGSK-βcatenin. GFP+ cells were sorted at day 0 and analyzed for Notch1 expression after 8 days of culture. Experiments of panels C, D, and F are representative of 2 experiments.
Interestingly, Notch1, Notch3, and Notch target genes like Dtx1, Nrarp, and Il2ra were downregulated in R26-βcat tumors compared with control thymocytes and IkL/L or Tel-Jak2 tumors (Figure 3B; supplemental Figure 3A). To confirm that Notch signaling was not required for the proliferation of R26-βcat leukemic cells, we inhibited this pathway in a tumor cell line (149.4) derived from an R26-βcat tumor (Figure 3C). The 149.4 cells were transduced with a retrovirus encoding a dominant-negative form of Mastermind-like1 fused to GFP (Mig-dnMAML1; MAML1 is a coactivator of Notch) or a control virus (Mig-R1).26 dnMAML1 expression did not affect the survival and proliferation of 149.4 cells but strongly inhibited the growth of the Notch-dependent T-ALL cell line T29 (derived from an IkL/L tumor).24 To test if dnMAML1 expression interfered with the capacity of R26-βcat tumor cells to propagate in vivo, we sorted GFP+ cells from Mig-dnMAML1– or Mig-R1–transduced 149.8 cells and transplanted them into irradiated host mice. Similar to animals injected with control cells, mice injected with dnMAML1-expressing GFP+ cells died of T-ALL (Figure 3D), suggesting that Notch activity is also dispensable for leukemia expansion in vivo. We further asked if Notch activation could occur in R26-βcat tumors by breeding R26-βcat mice with IkL/L animals, which carry a knockdown Ikaros mutation that leads to the development of T-cell tumors with strong Notch activity.24 Interestingly, IkL/LR26-βcat mice developed tumors that lacked Notch activation as determined by the absence of intracellular Notch1 (ICN1) proteins (Figure 3E; supplemental Figure 3B). These results suggest that R26-βcat tumors do not require Notch signaling and that β-catenin activation may suppress the oncogenic pathways associated with Notch activation. To test if β-catenin could directly downregulate Notch activity, we transduced T29 cells with a vector encoding a constitutively active β-catenin (which lacks GSK3β phosphorylation sites). Strikingly, β-catenin–expressing cells downregulated Notch1 expression after 8 days of culture and grew better than control cells (Figures 3F; supplemental Figure 3C). Altogether, our results suggest that high levels of β-catenin in leukemic T cells inhibit Notch pathway activation.
R26-βcat tumor cells require Wnt pathway activation
We next asked if Wnt activation was important for the maintenance of R26-βcat tumors by inhibiting Wnt signaling in R26-βcat tumor cell lines. Two R26-βcat cell lines (149.4, 149.8) and the T29 Notch-dependent cell line were transduced to express the ICAT-GFP fusion protein (Mig-ICAT) or GFP alone (Mig-R1).27 After transduction, GFP+ and GFP− cells were purified, mixed at a ratio of 1:1 and cocultured (Figure 4A-B). After 7 days, the ICAT-GFP+ cells from the 149.4 and 149.8 cell lines had disappeared from culture, indicating that Wnt inhibition is selected against. In contrast, ICAT expression did not inhibit the proliferation of T29 cells. To test if ICAT expression impaired leukemic cell expansion in vivo, we transplanted 149.8 GFP+ cells transduced with Mig-ICAT or Mig-R1 into irradiated hosts. In contrast to control mice, which all succumbed to leukemia within 60 days, most of the animals transplanted with ICAT-GFP+ cells did not develop leukemia (Figure 4C). These results suggest that Wnt activation is required both for the initiation and maintenance of R26-βcat tumor cells.
Wnt pathway activation is required for leukemia cell amplification. (A) The 149.4, 149.8 and T29 cell lines were transduced with Mig-R1 or Mig-ICAT. Two days later (defined as day 0), GFP+ and GFP− cells were sorted and cocultured for 7 days. Cumulative numbers of GFP+ cells are plotted over 7 days of coculture. (B) Flow cytometry analysis of 149.8 GFP+ and GFP− cells in the cocultures described in (A) are shown at days 0 and 7. (C) The survival curve of mice transplanted with 104 GFP+ or GFP− 149.8 cells from cultures transduced with Mig-R1 or Mig-ICAT. (D) Western blot analysis of LEF1 expression in total extracts from control, preleukemic, and leukemic thymocytes. All panels are representative of 2 independent experiments.
Wnt pathway activation is required for leukemia cell amplification. (A) The 149.4, 149.8 and T29 cell lines were transduced with Mig-R1 or Mig-ICAT. Two days later (defined as day 0), GFP+ and GFP− cells were sorted and cocultured for 7 days. Cumulative numbers of GFP+ cells are plotted over 7 days of coculture. (B) Flow cytometry analysis of 149.8 GFP+ and GFP− cells in the cocultures described in (A) are shown at days 0 and 7. (C) The survival curve of mice transplanted with 104 GFP+ or GFP− 149.8 cells from cultures transduced with Mig-R1 or Mig-ICAT. (D) Western blot analysis of LEF1 expression in total extracts from control, preleukemic, and leukemic thymocytes. All panels are representative of 2 independent experiments.
To further investigate the nuclear factor that may mediate the leukemogenic function of β-catenin, we analyzed the expression of LEF1 and TCF1 (Figure 4D; supplemental Figure 4). The LEF1 (37-kDa and 55- to 57-kDa) isoforms were expressed by the control thymocytes, preleukemic, and R26-βcat tumor cells (Figure 4D). Interestingly, both the tumor and preleukemic samples also expressed a novel 25-kDa isoform not detected in the control cells. The TCF1 proteins appear to be similarly expressed by all 3 types of cells (supplemental Figure 4). Thus, R26-βcat tumor cells express the nuclear factors that mediate β-catenin function as well as a novel isoform of LEF1.
CD44 is not required for R26-βcat tumor development or engraftment
CD44 was strongly expressed in R26-βcat DP and DN cells (Figures 1C, 2B, and 5A). CD44 is a known Wnt target gene in colorectal cancers where its deletion delays tumor initiation in a mouse model.28,29 Studies have suggested that AML stem cells require CD44 to home to the BM and that their subsequent engraftment is CD44 dependent.30,31 Indeed, targeting of CD44 eradicates human AML stem cells, suggesting that CD44 may be a potent therapeutic target.
To investigate the role of CD44 in R26-βcat tumor development, we crossed R26-βcat mice with CD44-deficient animals.32 Loss of CD44 messenger RNA (mRNA) and protein in CD44−/−R26-βcat thymocytes was confirmed (Figure 5B; supplemental Figure 5). Surprisingly, CD44−/−R26-βcat and CD44+/+R26-βcat mice succumbed to T-ALL with similar kinetics and CD4/CD8 profiles (Figure 5B-C), indicating that CD44 deletion does not influence the development of Wnt-dependent T-ALL.
CD44 is not required for R26-βcat leukemia development or engraftment. (A) CD44 expression on DP cells from pretransformed R26-βcat (6-week-old) and leukemic mice compared with control mice (solid gray). (B) Phenotype of a CD44-deficient R26-βcat tumor compared with control thymuses from CD44 deficient or heterozygote mice. Left panels show the CD25 and CD44 expression of DN thymocytes. Right panels show the CD4 and CD8 expression of total thymocytes. (C,D) Kaplan-Meier plot showing the survival curves of (C) CD44-deficient R26-βcat, CD44+/+R26-βcat, or CD44-deficient control mice and (D) mice transplanted with 104 cells from 2 distinct CD44-deficient R26-βcat or CD44+/+R26-βcat tumors. (E) BM and thymus of mice transplanted with CD44-deficient R26-βcat tumor cells were evaluated for CD45.1 and CD45.2 to identify CD45.2+ tumor cells and with CD4 and CD8 to analyze the tumor phenotype (gated on CD45.2+ cells).
CD44 is not required for R26-βcat leukemia development or engraftment. (A) CD44 expression on DP cells from pretransformed R26-βcat (6-week-old) and leukemic mice compared with control mice (solid gray). (B) Phenotype of a CD44-deficient R26-βcat tumor compared with control thymuses from CD44 deficient or heterozygote mice. Left panels show the CD25 and CD44 expression of DN thymocytes. Right panels show the CD4 and CD8 expression of total thymocytes. (C,D) Kaplan-Meier plot showing the survival curves of (C) CD44-deficient R26-βcat, CD44+/+R26-βcat, or CD44-deficient control mice and (D) mice transplanted with 104 cells from 2 distinct CD44-deficient R26-βcat or CD44+/+R26-βcat tumors. (E) BM and thymus of mice transplanted with CD44-deficient R26-βcat tumor cells were evaluated for CD45.1 and CD45.2 to identify CD45.2+ tumor cells and with CD4 and CD8 to analyze the tumor phenotype (gated on CD45.2+ cells).
To determine if CD44 plays a role in the capacity of CD44−/−R26-βcat tumors to home and engraft, we transplanted 104 CD44−/−R26-βcat tumor cells from 2 primary tumors into host mice. CD44−/−R26-βcat transplanted mice developed leukemia and died between 40 and 50 days posttransplantation (Figure 5D), similar to CD44+/+R26-βcat transplanted mice. CD44−/−R26-βcat tumors cells engrafted properly and reinitiated the leukemia with a DP phenotype in the BM, thymus, and lymphoid organs of host mice (Figure 5E). Thus, R26-βcat tumors do not require CD44 for their development and progression.
Chromosomal aberrations lead to Myc overexpression in R26-βcat tumors
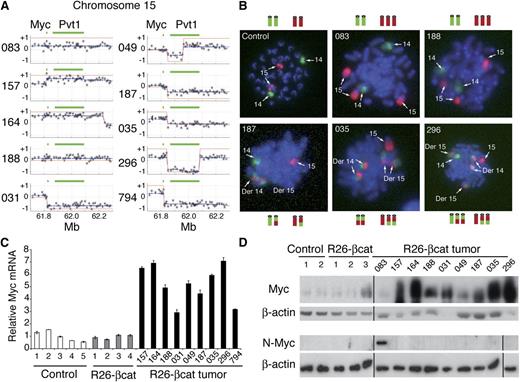
To identify secondary genetic hits in R26-βcat tumors, we analyzed 10 tumors by comparative genomic hybridization (CGH) array. All of the tumors displayed chromosomal defects, and several regions were lost or gained (supplemental Table 2). The chromosome 15 region surrounding the Myc locus was affected in 9 samples (Figure 6A). Six tumors showed an amplification involving Myc (tumors 083, 157, 164, 035, 296, and 794) and 6 tumors showed a deletion downstream of Myc (tumors 031, 049, 187, 035, 296, and 794). The 5′ breakpoint of these deletions fell in the Pvt1 gene, a region homologous to breakpoints observed in human T-ALL and Burkitt lymphoma.33 In addition, all of the tumors carried a deletion in the 3′ part of the TCRα/δ cluster on chromosome 14, including the Tcra constant region (supplemental Figure 6). Since Myc/Tcra translocations have been described in T-ALL, we hypothesized that these deletions reflected t(14;15) translocations involving the Tcra and Myc loci. We therefore performed fluorescent in situ hybridization (FISH) on chromosomes 14 and 15 of cell lines derived from R26-βcat tumors used in the CGH-array. The cell lines derived from tumors 083 and 188 carried a duplication of chromosome 15, and those from tumors 187, 035, and 296 showed t(14;15) chromosomal translocations (Figure 6B). Myc was overexpressed in nearly all R26-βcat tumors tested (Figure 6C-D). Thus, although Myc is a known Wnt target,34 our results suggest that its overexpression in R26-βcat tumors is not a direct consequence of Wnt activation but rather a result of secondary chromosomal rearrangement and/or amplification. Interestingly, tumor 083 expressed low Myc protein levels despite a chromosome 15 amplification in a subset of cells as determined by FISH and CGH array. This tumor, however, expressed high levels of N-Myc (Figure 6D), suggesting that N-Myc could also mediate Myc activity in some cases.
Myc overexpression in R26-βcat leukemic cells. (A) CGH-array profiles of the Myc locus on chromosome 15 for 10 R26-βcat tumors. The y-axis represents the log2 of the ratios of the normalized hybridization signals of leukemic/control DNA (black stars). The blue line represents the smoothed segmentation based on a Taut String method. The red line depicts status assignment (+1, 0, or −1 for gained, normal, or lost alleles, respectively; PISSCO algorithm). The position of the CGH probes is indicated on the x-axis. The locations of the Myc and Pvt1 genes are shown by green lines. (B) FISH analysis with paints specific for chromosome 14 (green) and 15 (red) on metaphase spreads from control lymphocytes and R26-βcat tumor cell lines. Representative metaphases show an amplification of chromosome 15 or chromosomes derived “Der” from the t(14;15) translocation in the cell lines from R26-βcat tumors as illustrated by the corresponding diagrams. (C) Quantitative reverse-transcription PCR analysis of Myc mRNA levels in thymocytes from control, 6-week-old R26-βcat mice and R26-βcat tumor cells. Values are shown relative to that of ubiquitin mRNA. Quantitative PCR reactions were performed in triplicate (mean ± SD). (D) Western blot analysis for Myc and N-Myc in total cell extracts from thymocytes of 2 control, 3 6-week-old R26-βcat mice and leukemic cells from 9 R26-βcat tumors.
Myc overexpression in R26-βcat leukemic cells. (A) CGH-array profiles of the Myc locus on chromosome 15 for 10 R26-βcat tumors. The y-axis represents the log2 of the ratios of the normalized hybridization signals of leukemic/control DNA (black stars). The blue line represents the smoothed segmentation based on a Taut String method. The red line depicts status assignment (+1, 0, or −1 for gained, normal, or lost alleles, respectively; PISSCO algorithm). The position of the CGH probes is indicated on the x-axis. The locations of the Myc and Pvt1 genes are shown by green lines. (B) FISH analysis with paints specific for chromosome 14 (green) and 15 (red) on metaphase spreads from control lymphocytes and R26-βcat tumor cell lines. Representative metaphases show an amplification of chromosome 15 or chromosomes derived “Der” from the t(14;15) translocation in the cell lines from R26-βcat tumors as illustrated by the corresponding diagrams. (C) Quantitative reverse-transcription PCR analysis of Myc mRNA levels in thymocytes from control, 6-week-old R26-βcat mice and R26-βcat tumor cells. Values are shown relative to that of ubiquitin mRNA. Quantitative PCR reactions were performed in triplicate (mean ± SD). (D) Western blot analysis for Myc and N-Myc in total cell extracts from thymocytes of 2 control, 3 6-week-old R26-βcat mice and leukemic cells from 9 R26-βcat tumors.
Pten deletion cooperates with β-catenin in R26-βcat tumors
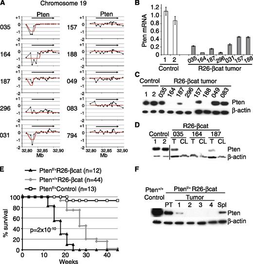
Our CGH array analysis also revealed that half of the tumors bore partial or total (tumor 296) deletion of the Pten tumor suppressor gene (Figure 7A left panel). Indeed, all of the tumors with genomic deletions in the Pten locus, as well as 2 tumors with normal Pten gene copy number (tumors 157, 188), expressed reduced Pten mRNA and protein (Figure 7B-C). Furthermore, cell lines established from tumors that expressed some Pten also lost it over time in culture (Figure 7D), suggesting that Pten loss provides a selective advantage for tumor cell growth. These cell lines also showed abnormal Akt activation, a downstream target of Pten (supplemental Figure 7A). Together, these data indicate that Pten loss occurs frequently in R26-βcat tumors and could cooperate with the oncogenic process.
Pten deletion cooperates with β-catenin activation in T-cell leukemogenesis. (A) CGH-array analysis of a region of chromosome 19 from 10 R26-βcat tumors. The y-axis represents the log2 of the ratios of the normalized hybridization signals of leukemic/control DNA (black circle). The red line depicts status assignment (+1, 0, or −1 for gained, normal or lost alleles, respectively; PISSCO algorithm). The position of the CGH probes is indicated on the x-axis. The arrow indicates the location and orientation of the Pten gene. (B) Relative levels of Pten mRNA from seven R26-βcat tumors compared with control thymocytes, analyzed by quantitative reverse-transcription PCR. Values are shown relative to Hprt mRNA and represent the average of 2 independent experiments performed in triplicate (mean ± SD). (C) Western blot analysis of Pten in total cell extracts from 8 R26-βcat tumors and 2 control thymuses. (D) Western blot for Pten from 3 primary R26-βcat tumors (T) and their derived cell lines (CL) compared with control thymocytes. A vertical line has been inserted to indicate a repositioned gel lane. (E) Kaplan-Meier plot showing the survival curves of control mice, R26-βcat mice with wild type or heterozygote Pten alleles. P value was obtained from the log-rank test. (F) Western blot analysis of Pten expression in tumor cells from 4 Ptenf/+R26-βcat mice as well as splenocytes (Spl) and pretransformed thymocytes (PT) from 6-week-old Ptenf/+R26-βcat mice and control thymocytes.
Pten deletion cooperates with β-catenin activation in T-cell leukemogenesis. (A) CGH-array analysis of a region of chromosome 19 from 10 R26-βcat tumors. The y-axis represents the log2 of the ratios of the normalized hybridization signals of leukemic/control DNA (black circle). The red line depicts status assignment (+1, 0, or −1 for gained, normal or lost alleles, respectively; PISSCO algorithm). The position of the CGH probes is indicated on the x-axis. The arrow indicates the location and orientation of the Pten gene. (B) Relative levels of Pten mRNA from seven R26-βcat tumors compared with control thymocytes, analyzed by quantitative reverse-transcription PCR. Values are shown relative to Hprt mRNA and represent the average of 2 independent experiments performed in triplicate (mean ± SD). (C) Western blot analysis of Pten in total cell extracts from 8 R26-βcat tumors and 2 control thymuses. (D) Western blot for Pten from 3 primary R26-βcat tumors (T) and their derived cell lines (CL) compared with control thymocytes. A vertical line has been inserted to indicate a repositioned gel lane. (E) Kaplan-Meier plot showing the survival curves of control mice, R26-βcat mice with wild type or heterozygote Pten alleles. P value was obtained from the log-rank test. (F) Western blot analysis of Pten expression in tumor cells from 4 Ptenf/+R26-βcat mice as well as splenocytes (Spl) and pretransformed thymocytes (PT) from 6-week-old Ptenf/+R26-βcat mice and control thymocytes.
To investigate the synergy between Pten loss and β-catenin activation in vivo, we crossed mice carrying floxed alleles of Pten with R26-βcat animals to simultaneously delete Pten and activate β-catenin with the CD4-Cre tg.35 Interestingly Ptenf/+R26-βcat mice, heterozygous for Pten, died earlier than Pten+/+R26-βcat animals (Figure 7E). Ptenf/+R26-βcat tumors were similar to R26-βcat tumors in CD4/CD8 phenotype (supplemental Figure 7B). Furthermore, all of the Ptenf/+R26-βcat tumors analyzed expressed little or no Pten protein, in contrast to pretransformed cells, suggesting that the second Pten allele was lost or silenced during transformation (Figure 7F). These results indicate that Pten loss cooperates with β-catenin activation by conferring a strong selective advantage to R26-βcat tumor cells.
Discussion
Here, we report a new mouse model to study Wnt/β-catenin activation as an oncogenic pathway in T-ALL. We observed that R26-βcat mice show a differentiation block at the DP stage in young mice and develop T-cell tumors that lack Notch pathway activation but overexpress Myc in older animals. These results are reminiscent of those from Guo et al, who used Lck-Cre or CD4-Cre transgenes to delete exon 3 of the Ctnnb1 gene in thymocytes.36 In addition, we show that (1) young mice expand their DN4 compartment and R26-βcat thymocytes are resistant to apoptosis induced by irradiation or glucocorticoid treatment; (2) CD44 is a marker of Wnt-dependent tumors but it is not required for tumor development and engraftment; (3) only a small subset of primary tumor cells can transplant the disease; (4) β-catenin activity is required for tumor cell proliferation in vitro and in vivo; (5) Myc is overexpressed via genomic rearrangements that include the amplification and/or translocation of chromosome 15; and (6) Pten loss is frequently associated with β-catenin activation during tumor development.
Interestingly, β-catenin has been found spontaneously activated in T-cell tumors of mice lacking Pten in fetal liver hematopoietic stem cells, where it is required for tumor development.37 R26-βcat and Pten-deficient tumors share many similarities. Pten-deficient tumors have translocations between the Myc and Tcra loci that are dependent on RAG activity.38 Furthermore, Pten-deficient tumors are Notch independent. Thus, our collective results suggest that β-catenin activation, Myc overexpression, and Pten inactivation cluster together in certain types of Notch-independent murine T-ALL (supplemental Figure 7C).
The R26-βcat tumors express a novel 25-kDa LEF1 isoform that has not been described previously, and its molecular identity remains unclear. Because it was already detected in preleukemic cells, its appearance might be a direct consequence of β-catenin expression. It will be important in the future to determine its molecular nature and its potential role in the leukemogenic function of β-catenin. In contrast, TCF1 was expressed normally in R26-βcat tumors. Interestingly, the disruption of the gene encoding TCF1 in T cells leads to the development of Notch-dependent T-ALL,11,39 again supporting an inverse correlation between Wnt and Notch activation during leukemogenesis.
Is the Wnt pathway oncogenic in human T-ALL? If so, we predict that β-catenin–activated leukemias may also be found in T-ALL subtypes that lack Notch activation and exhibit Myc rearrangements, alone or in association with loss of Pten. Pten mutations have been found in 15% to 20% of T-ALL patients, and these mutations are predominant in cases that lack Notch activation or have weak Notch1 mutant alleles.7,40 Currently, no mutations that directly activate the Wnt pathway, like those found in colorectal cancers, have been identified in human T-ALL. However, Wnt is activated in some hematopoietic malignancies (eg, AML, chronic myeloblastic leukemia, and multiple myeloma) through the hypermethylation of genes that encode Wnt signaling inhibitors like the Sfrp and Dkk families, suggesting that Wnt can be activated by indirect means.8 Indeed, Wnt activation and β-catenin stabilization is common in breast cancer, but direct mutations affecting this pathway are rare.41 In a recent review article, Weerkamp et al disclosed that high levels of intracellular β-catenin can be detected in a subset of T-ALL, but this finding awaits formal publishing.42 If true, then β-catenin activation might play a role in the immature ETP-ALL subtype, which has a low incidence of Notch1 mutations, or the TAL/LMO subtype, which frequently exhibits Pten mutations.7,43,44 We attempted to identify human T-ALL cases homologous to the R26-βcat leukemias by mining existing T-ALL transcriptomic datasets for the R26-βcat–specific signature. However, these attempts were unsuccessful.3,44,45 Further research is therefore needed to clarify the involvement of β-catenin activation in human T-ALL.
Myc (and more rarely N-Myc) overexpression appears to be a driving force in β-catenin–dependent leukemogenesis. Interestingly, Myc is also critical for Notch-dependent T-ALL, where it has been shown to be a direct target of the Notch pathway, and does not appear to require chromosomal rearrangements for its upregulation.46-49 Although Myc is a target of the Wnt pathway, its expression is not induced in pretransformed R26-βcat thymocytes. Rather, Myc induction in R26-βcat tumor cells is due to rearrangements involving the Myc locus and probably Pten inactivation, as Pten has been shown to inhibit Myc protein accumulation in human T-ALL cells.40 Pten negatively regulates Akt, which in turn phosphorylates GSK3β to inhibit its activity. As GSK3β is required for Myc degradation, loss of Pten favors Myc overexpression.50 Indeed, we observed an inverse correlation between Myc and Pten in 2 R26-βcat tumors (tumors 049 and 083; see Figures 6 and 7). Nevertheless, our analysis of Pten expression as well as Akt and Myc phosphorylation in a panel of R26-βcat cell lines did not reveal a good correlation with Pten status (supplemental Figure 7A), suggesting that Myc accumulation may not be due to Pten loss in some tumors.
Why is the Notch pathway silent in R26-βcat tumors? One possibility is that R26-βcat tumors develop from DP thymocytes, a stage at which Notch signaling is normally diminished.51 Another is that Wnt and Notch signaling are mutually antagonistic in T cells. The latter is supported by the phenotype of IkL/LR26-βcat tumors. Although IkL/L tumors always show strong Notch activation,24 IkL/LR26-βcat tumors do not, suggesting that Wnt may suppress Notch activation. Further, intracellular Notch1 is reduced in T29 cells expressing active β-catenin, although this occurred after several days of expression, suggesting a complex cascade of regulatory events. Antagonism between Wnt and Notch exists in other biological systems. In Drosophila, Wnt activation inhibits Notch signaling during wing morphogenesis, due to competition for Dv1 by both pathways.52 Conversely, in colon cancer, Notch activation inhibits Wnt signaling through a mechanism not fully understood.53 The R26-βcat model may therefore provide a tool to investigate how Wnt activation suppresses the Notch pathway.
The downstream effectors of Wnt activation in leukemogenesis remain elusive. CD44, a Wnt target gene, is overexpressed in R26-βcat tumors and was an attractive candidate to test in our model. However, CD44 deletion does not change the kinetics of R26-βcat tumor development or its engraftment properties during transplantation. This was surprising given that CD44 was shown to contribute to colon cancer aggressivity and CD44 plays a role in defining the leukemic stem cell activity in certain cancers.29,30 In contrast, Wnt activation has been reported to negatively regulate apoptosis, and this appears to be the case for pretransformed R26-βcat DP thymocytes that are resistant to radiation- or glucocorticoid-induced apoptosis. Our results are in agreement with previous reports that TCF1 or β-catenin signaling is required for DP cell survival.15,17,54 Increased survival may therefore promote tumor initiation by favoring the accumulation of secondary mutations.
Finally, we found that relatively high numbers of R26-βcat tumor cells (1/1187) are required to initiate a new tumor in host mice, suggesting that only a minor subset of cells have leukemia-initiating cell activity. Interestingly, Pten-deficient leukemias also contain a minor population of cKitmedCD3+Lin− cells with LIC activity that requires β-catenin activation.37 cKitmedCD3+Lin− cells are not present in R26-βcat tumors, and we have not been able to identify a phenotypically consistent leukemia-initiating cell population.
In summary, we show that the canonical Wnt pathway is oncogenic in T cells and that Wnt activation, Pten loss, and Myc translocation synergize to define a novel subset of murine Notch-independent T-ALL. These results have implications for future studies in humans.
The online version of this article contains a data supplement.
The publication costs of this article were defrayed in part by page charge payment. Therefore, and solely to indicate this fact, this article is hereby marked “advertisement” in accordance with 18 USC section 1734.
Acknowledgments
The authors thank T. Mak and A. Suzuki for the floxed Pten mice, J. Meijerink for sharing clinical status of human T-ALL samples, J. Ghysdael for transcriptomic data from Tel-Jak2 tumors, J. Aster for the Mig-dnMAML1 vector, A. Leutz for the Mig-ΔGSK-βcatenin vector, W. Pear for the Mig-R1 vector system, G. Nolan for the Eco-Phoenix cells, P. Marchal for technical assistance, the IGBMC transcriptome and sequencing Platform, and S. Falcone and M. Gendron for animal husbandry.
This work was supported by grants from the Fondation ARC, the Fondation de France, La Ligue Contre le Cancer (équipe labellisée), Institut National du Cancer, and institute funding from Institut National de la Santé et de la Recherche Médicale, Centre National de la Recherche Scientifique, and the Université de Strasbourg. D.K. received predoctoral fellowships from the Institut de Génétique et de Biologie Moléculaire et Cellulaire International PhD program and from the Fondation pour la Recherche Médicale. P. Kirstetter received a postdoctoral fellowship from the Fondation ARC.
Authorship
Contribution: D.K., P. Kastner, S.C., and P. Kirstetter designed and performed experiments, analyzed data, and wrote the paper; D.D. analyzed data; and N.C. contributed to scientific discussions.
Conflict-of-interest disclosure: The authors declare no competing financial interests.
Correspondence: Peggy Kirstetter, IGBMC, 1 Rue Laurent Fries, 67404 Illkirch Cedex, France; e-mail: kirstett@igbmc.fr; and Susan Chan, IGBMC, 1 rue Laurent Fries, 67404 Illkirch Cedex, France; e-mail: scpk@igbmc.fr.
![Figure 1. Constitutive activation of β-catenin affects T-cell development. (A) Flow cytometry analysis of T cells from R26-βcat and control mice stained with anti-CD4 and anti-CD8 antibodies. (B) Absolute numbers of DN, DP, CD4+, and CD8+ T cells in the thymus and spleen (mean ± standard deviation [SD], 6 mice per genotype). **P < .01, Student t test. (C-D) Phenotypic analysis (C) and absolute numbers (D) of DN1, DN2, DN3, and DN4 cells from R26-βcat and control mice (mean ± SD, 4 mice per genotype). **P < .01; *P < .05, Student t test. (E) Polymerase chain reaction (PCR) analysis of excision of the stop cassette in R26 locus from DN cells and tail of R26-βcat and control mice. Note that most of the DN1-like cells from the R26-βcat mice carry excised R26-βcat alleles. (F) Phenotypic analysis of thymocytes from control and R26-βcat mice 48 hours after sublethal irradiation (6.5 Gy) or 24 hours after intraperitoneal injection of 25 mg/kg dexamethasone (Dex). Data were obtained with 6-week-old mice and are representative of >3 independent experiments. (G) Frequency of apoptotic thymocytes (Annexin V+) 6 hours after Dex injection (mean ± SD, 4 mice per genotype). *P < .05, Student t test.](https://ash.silverchair-cdn.com/ash/content_public/journal/blood/122/5/10.1182_blood-2012-12-471904/4/m_694f1.jpeg?Expires=1765049337&Signature=uQ1jp3PUeGl-GuXQ2YIaoYJoqcoeLPJXLf8~94j6FxP0b9-dUqLzDmuRWmpaoaztVnorZPi3G4bMd~9wr3TSNDZLzQi9YMAbzgozoHBO-7kgcp-uW31XnyV2w32IGmNGTM3seP7K0SogboNo3g0wgB~iiPHBdUS6PPO1B~8qhz3VurK-UjG6lXxI3JPC9ctFpKcT6M0Y7h78bYWmkfKaL43Nqz17FgAFxJXMMsdRKKBDziPH1ooaO6m8V-f5PIBo2OGlGRpzFJzUM9cc3gNDraaY9zOPUrl2Ydb1G4~jVZVzW5937XvFyFXZCLCd7WrlS2WGJTha7wH6xAxwTzY-Vw__&Key-Pair-Id=APKAIE5G5CRDK6RD3PGA)






This feature is available to Subscribers Only
Sign In or Create an Account Close Modal