Abstract
Angiogenesis, the formation of blood vessels from pre-existing vasculature, is regulated by a complex interplay of anti and proangiogenic factors. We found that physiologic levels of circulating chromogranin A (CgA), a protein secreted by the neuroendocrine system, can inhibit angiogenesis in various in vitro and in vivo experimental models. Structure-activity studies showed that a functional anti-angiogenic site is located in the C-terminal region, whereas a latent anti-angiogenic site, activated by cleavage of Q76-K77 bond, is present in the N-terminal domain. Cleavage of CgA by thrombin abrogated its anti-angiogenic activity and generated fragments (lacking the C-terminal region) endowed of potent proangiogenic activity. Hematologic studies showed that biologically relevant levels of forms of full-length CgA and CgA1-76 (anti-angiogenic) and lower levels of fragments lacking the C-terminal region (proangiogenic) are present in circulation in healthy subjects. Blood coagulation caused, in a thrombin-dependent manner, almost complete conversion of CgA into fragments lacking the C-terminal region. These results suggest that the CgA-related circulating polypeptides form a balance of anti and proangiogenic factors tightlyregulated byproteolysis. Thrombin-induced alteration of this balance could provide a novel mechanism for triggering angiogenesis in pathophysiologic conditions characterized by prothrombin activation.
Key Points
Circulating chromogranin A and its fragments form a balance of anti- and pro-angiogenic factors regulated by thrombin-dependent cleavage.
The alteration of this balance could provide a new mechanism for triggering angiogenesis in cancer and other pathophysiologic conditions.
Introduction
Angiogenesis, the process of formation of new blood vessels from pre-existing vessels, is tightly regulated by the coordinated action of anti and proangiogenic factors.1-3 When this balance is disturbed, the result is either excessive or insufficient angiogenesis. Altered angiogenesis, causing excessive or insufficient blood vessel growth, is a common denominator underlying many pathologic conditions, including cardiovascular diseases, macular degeneration, skin diseases, diabetic ulcers, stroke, rheumatoid arthritis, cancer, and many others.1-3
A growing body of evidence suggests that angiogenesis can be regulated by peptides derived from proteins released by neurons and neuroendocrine cells. For example, we have previously shown the recombinant fragment 1-78 of human chromogranin A (CgA), a 439-residue long protein stored in the secretory granules of many endocrine cells, neurons, and cardiomyocytes4-6 can inhibit angiogenesis in experimental models.7 Other investigators have shown that a synthetic fragment encompassing residues 352-372 (CgA352-372) can promote angiogenesis.8 Studies on the mechanism of action have shown that CgA1-78 (also called vasostatin-1) can inhibit endothelial cell proliferation, migration, and invasion induced by vascular endothelial growth factor (VEGF),9-11 a proangiogenic factor, whereas CgA352-372 (called catestatin) can induce secretion of basic fibroblast growth factor (bFGF), another potent proangiogenic factor.8 In endothelial cells, CgA1-78 can also inhibit hypoxia-inducible factor-1alpha nuclear translocation,7 tumor necrosis factor (TNF)–α–induced disassembly of vascular-endothelial (VE)–cadherin–dependent adherence junctions,9,12,13 and TNF, VEGF, and thrombin-induced endothelial permeability.9,12 The biologic activity of the full-length CgA precursor in angiogenesis is unknown.
In normal conditions CgA is exocytotically released in the extracellular environment and then in circulation, to reach approximately 1nM plasma levels.5,14-16 Increased levels of CgA have been detected in patients with neuroendocrine tumors and in subpopulations of patients with non-small cell lung cancer, prostate or breast cancer, with important diagnostic and prognostic implications.17,18 Increased levels of circulating CgA also have been detected in patients with heart failure, renal failure, hypertension, rheumatoid arthritis, sepsis, atrophic gastritis, or in subjects treated with proton pump inhibitors.6,11,15,17,19-27 Although it is well established that CgA can undergo proteolytic processing in secretory cells,5 little is known on the extent of CgA fragmentation in circulation, as most immunoassays used in serologic studies cannot provide this information. Thus, the presence of full-length CgA and its fragments in circulation and their role in the homeostatic regulation of angiogenesis are still unclear.
To clarify this issue we characterized the CgA forms present in the blood of healthy subjects and investigated their role in angiogenesis using various in vitro and in vivo models. We show that full-length CgA and various fragments consistent with N and C-terminal proteolytic processing of CgA are present in circulation in normal conditions. We also show that physiologic amounts of CgA and of the N-terminal fragment CgA1-76, but not of CgA1-78, can inhibit spontaneous, bFGF and VEGF-induced angiogenesis, whereas large fragments lacking the C-terminal region can induce the release of bFGF from endothelial cells and exert proangiogenic effects. Finally, we show that thrombin activation, during blood coagulation, decreases the levels of anti-angiogenic CgA molecules and increases the relative levels of proangiogenic fragments, pointing to a new mechanism of angiogenic switch.
Methods
Cell lines and reagents
Human umbilical vein endothelial cells (HUVECs; Lonza) were cultured in EGM-2 medium (Lonza). Basic fibroblast growth factor (bFGF) and VEGF were from Immunologic Sciences. Full-length CgA and various fragments lacking the C-terminal region or the C-terminal plus central regions were prepared by recombinant DNA technology as described in supplemental Methods (available on the Blood Web site; see the Supplemental Materials link at the top of the online article; see also supplemental Figure 1A-B). Monoclonal antibodies (MAbs) 5A8 and B4E11 were prepared as previously described.28,29 Polyclonal antisera, called αCgA(FRs), αCgA(410-439), αVS-I(76), and αVS-1(78), were raised in rabbits by immunization, respectively, with human CgA1-439, CgA410-439, CgA70-76, or CgA72-78 coupled to keyhole limpet hemocyanin (KLH; Primm). The antibodies were prepared and characterized as described in supplemental Methods.
Sandwich ELISAs of CgA and CgA fragments
CgA and CgA fragments in cell supernatant, serum, and plasma samples were detected using various sandwich ELISAs described in “Selective detection of CgA and CgA N-terminal fragments by different ELISA assays.” The assays were performed as previously described,15,30 except that different antibodies in the capturing and detection steps were used. Each ELISA was calibrated with recombinant CgA, except for the assays of N-terminal fragments that were calibrated with CgA1-76 and CgA1-78.
Chick chorioallantoic membrane assay
Studies on animal models were approved by the Ethical Committee of the San Raffaele Scientific Institute and done according to the prescribed guidelines. The anti-angiogenic activity of CgA was tested using the chick chorioallantoic membrane (CAM) assay as described.31 This assay is based on implantation of a filter-paper disk embedded with test substances (CgA or suramin in physiologic solution) on the chorioallantoic membrane of fertilized chicken eggs. Four days after implantation, the CAMs were fixed with 4% formaldehyde, excised and examined under a stereomicroscope. Blood vessels recruited by half-disk were blinded counted by 2 observers.
Rat aortic ring assay
The method of the rat aortic ring (RAR) assay32 is reported in supplemental Methods. This method is based on the use of rat aorta rings cultured in three-dimensional collagen gels and on the measurement of the number of capillary-like structures sprouting from rat aorta rings after 4 to 7 days of culture in the presence or absence of 50 ng/mL bFGF or 100 ng/mL VEGF.
Endothelial cell organization, migration, proliferation, and viability assays
Endothelial cell organization and tube formation, migration, proliferation, and apoptosis, performed with HUVECs, are reported in supplemental Methods.
Serum and plasma preparation
Five milliliters (human) or 0.5 mL (murine) peripheral blood was collected in sterile tubes (without anticoagulants) for serum preparation or in a heparin-treated vacutainer (Becton Dickinson) for plasma preparation. For serum preparation, blood was allowed to clot for 30 minutes, centrifuged (3000g, 10 minutes, 4°C) and stored at −20°C. For plasma preparation, blood samples were immediately centrifuged (2000g, 15 minutes, room temperature) and stored at −20°C.
In vivo studies and tumor vasculature density analysis
The methods for WHEI-164 fibrosarcoma, RMA lymphoma, and TS/A mammary adenocarcinoma implantation (subcutaneous) in immunocompetent mice, for treatment with CgA1-76 and for tumor vessel density measurement (based on staining of vessels in tumor tissue sections with an anti-CD31 antibody) are reported in supplemental Methods.
Results
Selective detection of CgA and CgA N-terminal fragments by different ELISA assays
To quantify the circulating levels of CgA and its N-terminal fragments we exploited various antibodies (called 5A8, B4E11, αVS-I(76), αVS-1(78), αCgA(FRs), αCgA(439), and αCgA[410-439]) directed against different regions of CgA. Antibody epitope-mapping studies, performed with full-length CgA and fragments containing or lacking the N-terminal or C-terminal regions showed that: (1) mAbs 5A8 and B4E11 can recognize full-length CgA (CgA1-439) as well as various fragments containing the N-terminal region (supplemental Figure 1C top panels); (2) αVS-I(76) binds the N-terminal fragment cleaved after residue 76, but not the precursors; (3) αVS-1(78) recognizes the N-terminal fragment cleaved after residue 78, but not the precursors nor CgA1-76 (supplemental Figure 1C middle panels); (4) αCgA(FRs) recognizes full-length CgA and fragments containing the central region, but not fragments corresponding to the N-terminal and C-terminal regions; (5) αCgA(439) binds full-length CgA with intact C-terminal region; and (6) αCgA(410-439) recognizes molecules containing the C-terminal region with or without the 436-439 residues RRG (supplemental Figure 1C bottom panels). A schematic representation of antibody epitopes is shown in supplemental Figure 1D.
Using these antibodies we developed 5 sandwich ELISAs, called 76, 78, 439, 436/439, and 436/439+FRs-ELISA. Assay validation experiments showed that: (1) 76-ELISA, based on 5A8 and αVS-I(76) as capturing and detecting antibodies, respectively, could specifically detect CgA1-76, but not larger fragments, such as CgA1-78, 1-409, 1-439 (Figure 1A); (1) 78-ELISA, based on 5A8 and αVSI(78) antibodies, could detect CgA1-78, but not 1-76 nor larger fragments (Figure 1B); (3) 439-ELISA, based on B4E11 and αCgA(439) antibodies, could detect molecules with the N-terminal domain and an intact C-terminal region (hereinafter called “full-length CgA”), but not fragments (Figure 1C); and (4) 436/439+FRs-ELISA, based on B4E11 and αCgA(FRs) antibodies, could detect CgA and fragments lacking the C-terminal region (FRs), but not CgA1-76 and 1-78 (Figure 1D). The 436/439-ELISA is similar to 439-ELISA, except that the αCgA(410-439) antibody was used in the detection step. This assay recognizes CgA molecules containing the C-terminal region with or without the residues 437-439 (RRG; supplemental Figure 1). In summary, these ELISAs can selectively detect (1) N-terminal fragments cleaved after residue Q76 (76-ELISA), (2) N-terminal fragments cleaved after residue K78 (78-ELISA), (3) full-length CgA (439-ELISA), (4) full-length CgA with or without the RRG C-terminal sequence (436/439-ELISA), and (5) full-length CgA plus fragments containing the N-terminal, and all or part of the central and C-terminal regions region (436/439+FRs-ELISA).
Detection of CgA and CgA fragments by 76, 78, 439, 436/439, and 436/439+FRs-ELISAs in plasma samples obtained from healthy subjects. (A-D) Binding curves of recombinant CgA and CgA fragments obtained by 76, 78, 439, and 436/439+FRs-ELISA. Insets: schematic representation of the assays. (E) Circulating levels of natural CgA and CgA fragments, as measured with the indicated assays in plasma samples obtained from 6 healthy human subjects.
Detection of CgA and CgA fragments by 76, 78, 439, 436/439, and 436/439+FRs-ELISAs in plasma samples obtained from healthy subjects. (A-D) Binding curves of recombinant CgA and CgA fragments obtained by 76, 78, 439, and 436/439+FRs-ELISA. Insets: schematic representation of the assays. (E) Circulating levels of natural CgA and CgA fragments, as measured with the indicated assays in plasma samples obtained from 6 healthy human subjects.
Full-length CgA and various N-terminal fragments with different length are present in circulation in healthy subjects
To quantify the circulating levels of full-length CgA and fragments we analyzed plasma sample obtained from 6 healthy donors using the various assays described above (Figure 1E). 436/439+FRs-ELISA showed that total CgA (ie, full-length and fragments lacking the C-terminal region) was approximately 0.87nM, a value close to the 1nM levels previously reported.5 439-ELISA detected 0.1nM full-length CgA, suggesting that most circulating molecules corresponded to fragments lacking the C-terminal region. Notably, 439/436-ELISA detected 3-fold higher levels than 439-ELISA (0.33nM) and 2- to 3-fold lower levels than 436/439+FRs-ELISA, pointing to the presence of fragments lacking only the very C-terminal RRG residues (0.23nM) and of fragments lacking the entire C-terminal regions (0.54nM; Figure 1E). 76-ELISA detected 0.34nM levels of fragments cleaved after residue Q76, thus corresponding to the N-terminal region (Figure 1E). No fragments cleaved after residue K78 were detected by 78-ELISA.
In conclusion, the results suggest that at least 4 different classes of CgA molecules containing the N-terminal region are present in circulation in healthy subjects, including (1) full-length CgA, (2) large fragments cleaved after residue 436 (lacking the very C-terminal RRG residues), (3) fragments lacking the entire C-terminal region but containing central region epitopes, and (4) fragments cleaved after residue 76, lacking both C-terminal and central regions.
Physiologic concentrations of CgA1-439 inhibit angiogenesis
The role of CgA and fragments in angiogenesis was then investigated using various in vivo and in vitro assays. First, we tested the anti-angiogenic activity of full-length recombinant CgA1-439 using the CAM) assay. To this aim, filter disks embedded with a solution containing 0.037 nanomoles (1.85 μg) of CgA1-439 were placed on the CAM of fertilized eggs and left to incubate for 4 days. CgA1-439 significantly reduced the number of vessels recruited by the filter (Figure 2A), pointing to an anti-angiogenic effect. A similar effect was obtained with 192 nanomoles (250 μg) of suramin, a well-known anti-angiogenic drug (Figure 2A).
Full-length CgA inhibits spontaneous, bFGF and VEGF-induced angiogenesis. (A) Effect of the indicated doses of CgA1-439 and suramin on angiogenesis in the CAM assay. (Left) Stereomicroscope photographs of vessels recruited by the 6-mm (diameter) filter-paper disks (arrows; bar 1 mm). (Right) Quantitative evaluation of angiogenesis obtained with the indicated number of eggs (n). Blood vessels recruited by the disk, but not vessels that did not touch the filter, were counted in a blind manner by 2 observers. Circles correspond to vessel recruited by half-disk in each egg (box plots with median, interquartile, and 5%-95% values; **P < .01, ***P < .001; 2-tailed t test). (B) RAR assay. Effect of CgA1-439 on spontaneous, bFGF, or VEGF-induced angiogenesis. (Top panels) Bars represent the number of capillary-like structures emerging from the aorta rings treated as indicated, expressed as percentage of the untreated control (mean ± SD). The number of rings used is indicated in each panel (n). (Bottom panels) Microscopy photographs of aorta rings (white arrowheads) showing capillary-like structures (black arrows, 5× magnification, bar 150 μm; *P < .05, **P < .01, ***P < .001; 2-tailed t test).
Full-length CgA inhibits spontaneous, bFGF and VEGF-induced angiogenesis. (A) Effect of the indicated doses of CgA1-439 and suramin on angiogenesis in the CAM assay. (Left) Stereomicroscope photographs of vessels recruited by the 6-mm (diameter) filter-paper disks (arrows; bar 1 mm). (Right) Quantitative evaluation of angiogenesis obtained with the indicated number of eggs (n). Blood vessels recruited by the disk, but not vessels that did not touch the filter, were counted in a blind manner by 2 observers. Circles correspond to vessel recruited by half-disk in each egg (box plots with median, interquartile, and 5%-95% values; **P < .01, ***P < .001; 2-tailed t test). (B) RAR assay. Effect of CgA1-439 on spontaneous, bFGF, or VEGF-induced angiogenesis. (Top panels) Bars represent the number of capillary-like structures emerging from the aorta rings treated as indicated, expressed as percentage of the untreated control (mean ± SD). The number of rings used is indicated in each panel (n). (Bottom panels) Microscopy photographs of aorta rings (white arrowheads) showing capillary-like structures (black arrows, 5× magnification, bar 150 μm; *P < .05, **P < .01, ***P < .001; 2-tailed t test).
The anti-angiogenic activity of CgA was also tested using the RAR assay. Recombinant CgA1-439 (1nM) significantly reduced the number of capillary-like structures spontaneously outgrowing from RAR after 4 to 7 days of culture in three-dimensional collagen gels (Figure 2B left). A lower (nonsignificant) effect was observed with 5nM CgA1-439, pointing to a U-shaped dose-response curve. CgA1-439 could also reduce the formation of capillary-like structures induced by VEGF and bFGF, again with a U-shaped dose-response curve, maximal activity being obtained with 1nM CgA1-439 in both cases (Figure 2B middle panels).
CgA (1nM) inhibited also the formation of capillary-like structures induced by VEGF and bFGF in HUVECs grown on matrigel (tube assay), although to a lower extent compared with the suramin positive control (supplemental Figure 2A).
These results suggest that CgA1-439, at concentrations close to its physiologic levels, can exert inhibitory effects on angiogenesis.
Further studies, performed with endothelial cells cultured in transwell systems, showed that 1nM CgA added to the upper chamber could inhibit VEGF-induced HUVEC chemotaxis, whereas no effect was observed when CgA was added to the lower chamber (supplemental Figure 2B). Other assays showed that CgA does not affect VEGF-induced (supplemental Figure 2C) and bFGF-induced (not shown) HUVEC proliferation. In addition, CgA did not affect endothelial cell viability (not shown) and did not induce apoptosis (supplemental Figure 2D). Thus, the inhibitory effect on angiogenesis was probably related to an effect on endothelial cell migration and invasion, than on cell viability and proliferation.
The C-terminal domain of CgA is crucial for its anti-angiogenic activity
To characterize the biologic activity of fragments lacking the C-terminal region and to identify the structural determinants of the anti-angiogenic activity of CgA we then analyzed the activity of deletion mutants of CgA, that is, recombinant CgA1-373, 1-400, and 1-409. These fragments were designed taking into account the position of dibasic sites in the C-terminal region of CgA, which are potential cleavage sites of CgA.5 The results of RAR assays showed that CgA1-373, 1-400, and 1-409 (1-5nM) could not reduce bFGF-induced microvessel sprouting (Figure 3 top panels), suggesting that the C-terminal residues 410-439 are crucial for the anti-angiogenic activity of CgA. Accordingly, a synthetic fragment corresponding to CgA410-439 (1-5nM) could inhibit bFGF and VEGF-induced capillary formation (Figure 3 bottom panels). Similar to CgA, a bell-shaped dose-response curve was observed with this fragment, maximal activity being obtained with 5nM CgA410-439. Interestingly, shorter peptides consisting of CgA410-436 and pyrogutamyl-CgA414-436 (called pGlu-serpinin), both lacking the C-terminal RRG residues, were > 25-fold less active than CgA410-439 (Figure 3). Notably, similar to CgA, CgA410-439 could partially inhibit VEGF-induced endothelial cell migration, but not cell proliferation, and did not cause cell apoptosis (supplemental Figure 3). These results suggest that (1) an anti-angiogenic site is contained in the C-terminal region of CgA, (2) large N-terminal fragments lacking the C-terminal region do not inhibit angiogenesis, (3) small fragments corresponding to the C-terminal region can inhibit angiogenesis 5-fold less efficiently than full-length CgA, and (4) deletion of RRG from these fragments further reduces their anti-angiogenic activity. The observation that CgA410-439 is approximately 5-fold less active than CgA in the RAR assay could have several explanations: one possibility is that the CgA410-439 peptide is more flexible, from a structural point of view, than the cognate sequence in full-length CgA. Alternatively, other residues present in CgA might form accessory sites that contribute to the activity of its C-terminal region.
The C-terminal domain of CgA is crucial for its anti-angiogenic activity. Effect of CgA fragments lacking the C-terminal region (CgA1-373, 1-400, and 1-409; top panels) or corresponding to the C-terminal region (CgA410-436, pGlu-serpinin, and CgA410-439; bottom panels) on bFGF and VEGF-induced angiogenesis in the RAR assay. Bars represent the number of capillary-like structures emerging from the aorta rings expressed as percentage of the untreated control (mean ± SD; *P < .05, **P < .01, ***P < .001; 2-tailed t test).
The C-terminal domain of CgA is crucial for its anti-angiogenic activity. Effect of CgA fragments lacking the C-terminal region (CgA1-373, 1-400, and 1-409; top panels) or corresponding to the C-terminal region (CgA410-436, pGlu-serpinin, and CgA410-439; bottom panels) on bFGF and VEGF-induced angiogenesis in the RAR assay. Bars represent the number of capillary-like structures emerging from the aorta rings expressed as percentage of the untreated control (mean ± SD; *P < .05, **P < .01, ***P < .001; 2-tailed t test).
CgA and large fragments containing the N-terminal region contain a latent anti-angiogenic site that can be activated by cleavage of the Q76-K77 bond
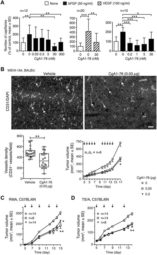
The role of the N-terminal region of CgA and fragments in angiogenesis was then investigated. To this aim, we analyzed the activity of recombinant CgA1-78 and 1-76 in the RAR assay. CgA1-78 could inhibit bFGF and VEGF-induced microvessel sprouting only at 30nM levels, that is, at 30-fold higher concentrations than CgA (Figure 4A). CgA1-76 was markedly more potent, as significant inhibition of bFGF-induced microvessel sprouting occurred with 0.2nM levels (Figure 4A right). Notably, also in this case a U-shaped dose-response curve was observed, maximal activity occurring at 1nM concentration. These results and the observation that CgA1-78, 1-373, 1-400, and 1-409 are inactive at this concentration, suggest that cleavage of Q76-K77 bond is crucial for the full activation of an anti-angiogenic site located in the N-terminal region. To confirm that free CgA1-76 is a potent inhibitor of angiogenesis also in vivo, we treated mice bearing WEHI-164 fibrosarcomas with low doses of this fragment (0.3 and 0.03 μg, intraperitoneally daily for 2 weeks) and analyzed tumor vessel density and growth. Immunofluorescence staining of tumor tissue sections with an anti-CD31 antibody (an endothelial cell marker) showed reduced vascularization in CgA1-76–treated mice (Figure 4B). Of note, significant delay in tumor growth also occurred (Figure 4B bottom panel), probably as a consequence of reduced angiogenesis. Similar delay was observed also when mice were treated with CgA1-78 (3 μg; supplemental Figure 4) or when mice bearing RMA lymphomas or TS/A mammary adenocarcinomas were treated with CgA1-76 (0.3 or 0.03 μg; Figure 4C-D). Of note the effect CgA1-76 on RMA lymphomas was significantly inhibited by coadministration with mAb B4E11, an antibody against residues 68-71 (supplemental Figure 5).
N-terminal fragments of CgA inhibit angiogenesis in vitro and in vivo. (A) Effect of N-terminal fragments of CgA (CgA1-78 and CgA1-76) on bFGF and VEGF-induced angiogenesis in the RAR assay. Bars represent the number of capillary-like structures emerging from the aorta rings expressed as percentage of the untreated control (mean ± SD). (B) Effect of CgA1-76 on vessel density and tumor growth in the murine WEHI-164 fibrosarcoma model. BALB/c mice (n = 6 per group) were treated intraperitoneally at the indicated time (arrows) after tumor implantation, with the indicated doses of CgA1-76. Tumors were excised and stained with anti-CD31 antibody (mAb MEC 13.3, BD Pharmingen) and AlexaFluor 546 goat anti–rat IgG (arrows, endothelial staining) and with 4,6-diamidino-2-phenylindole (DAPI; nuclear staining). Vessel density and tumor volumes are shown. Vessel density was quantified by counting the number of red spots (CD31+) in each field analyzed by fluorescence microscopy (5 fields/section, 3 sections/tumor, 6 tumors/group) using the ImageJ 1.47d software (National Institutes of Health). Each circle represents the average number of vessels/field/section (n = 18). Representative images of CD31 staining (corresponding to 60% area of original fields) are also shown (10× magnification; bar 200 μm). (C-D) Effect of CgA1-76 on tumor growth in the RMA lymphoma and TS/A adenocarcinoma models. Tumor-bearing mice (n = 8-14 per group) were treated intraperitoneally at the indicated time (arrows) after tumor implantation, with the indicated doses of CgA1-76. (A-C) *P < .05; **P < .01; ***P < .001. (A) Two-tailed t test; (B-C) 2-tailed Mann-Whitney test (treated vs untreated).
N-terminal fragments of CgA inhibit angiogenesis in vitro and in vivo. (A) Effect of N-terminal fragments of CgA (CgA1-78 and CgA1-76) on bFGF and VEGF-induced angiogenesis in the RAR assay. Bars represent the number of capillary-like structures emerging from the aorta rings expressed as percentage of the untreated control (mean ± SD). (B) Effect of CgA1-76 on vessel density and tumor growth in the murine WEHI-164 fibrosarcoma model. BALB/c mice (n = 6 per group) were treated intraperitoneally at the indicated time (arrows) after tumor implantation, with the indicated doses of CgA1-76. Tumors were excised and stained with anti-CD31 antibody (mAb MEC 13.3, BD Pharmingen) and AlexaFluor 546 goat anti–rat IgG (arrows, endothelial staining) and with 4,6-diamidino-2-phenylindole (DAPI; nuclear staining). Vessel density and tumor volumes are shown. Vessel density was quantified by counting the number of red spots (CD31+) in each field analyzed by fluorescence microscopy (5 fields/section, 3 sections/tumor, 6 tumors/group) using the ImageJ 1.47d software (National Institutes of Health). Each circle represents the average number of vessels/field/section (n = 18). Representative images of CD31 staining (corresponding to 60% area of original fields) are also shown (10× magnification; bar 200 μm). (C-D) Effect of CgA1-76 on tumor growth in the RMA lymphoma and TS/A adenocarcinoma models. Tumor-bearing mice (n = 8-14 per group) were treated intraperitoneally at the indicated time (arrows) after tumor implantation, with the indicated doses of CgA1-76. (A-C) *P < .05; **P < .01; ***P < .001. (A) Two-tailed t test; (B-C) 2-tailed Mann-Whitney test (treated vs untreated).
These and the above results suggest that CgA contains, in addition to a bioactive site located in the C-terminal region, also a latent anti-angiogenic site located in the N-terminal region, which can be activated by cleavage of the Q76-K77 bond. Considering that N-terminal fragments cleaved after Q76 are present in circulation at 0.34nM levels (Figure 1E), these fragments may contribute to the homeostatic inhibition of angiogenesis in normal conditions.
Proteolytic activation of N-terminal region is not necessary for the anti-angiogenic activity of full-length CgA
These results raise the question as to whether the anti-angiogenic activity of CgA in the CAM and RAR assays was related to full-length CgA or to proteolytic generation of N-terminal and C-terminal fragments. To address this question, we monitored CgA fragmentation during the RAR assay, by measuring the presence of full-length CgA, C-terminus deleted fragments, CgA1-78 and 1-76, before and after 5 days of incubation by ELISA. The analytical recovery of CgA measured by 436/439+FRs-ELISA was 99% ± 0.7%. Because this assay cannot detect fragments corresponding to the N-terminal region (Figure 1D), this result implies that no N-terminal processing occurred during the assay. Accordingly, both CgA1-76 and 1-78 (measured by 76 and 78-ELISAs) remained undetectable after incubation (not shown). Furthermore, the analytical recovery of full-length CgA (measured by 439-ELISA) was 79% ± 2.6%, suggesting that most CgA molecules were not cleaved during the RAR assay. In conclusion, these results suggest that full-length CgA is endowed of anti-angiogenic activity and that proteolytic cleavage is not necessary for activity.
Thrombin cleaves the C-terminal region of CgA
Angiogenesis can be promoted by thrombin, a proteolytic enzyme that is activated during blood coagulation.33 This notion prompted us to investigate whether thrombin can cleave CgA and regulate its anti-angiogenic activity. To this aim we treated recombinant CgA1-439 with thrombin and analyzed the products by SDS-PAGE, gel-filtration chromatography, ELISA and mass spectrometry. SDS-PAGE and gel-filtration chromatography showed that thrombin generated fragments with different size, called pools 1, 2, and 3 (Figure 5A-B). The pool 1 fraction contained fragments detectable by 436/439+FRs-ELISA, but not by 436/439-ELISA (Figure 5C) suggesting that it corresponds to large fragments lacking the C-terminal region. Other fractions (pool 2 and pool 3) were undetectable with both assays, suggesting that they corresponded to small C-terminal fragments. Accordingly, mass spectrometry analysis of thrombin-treated CgA showed the presence of fragments corresponding to cleavage after residue R361, R373, and R394 (Figure 5D). These results indicate that CgA is a substrate of thrombin and that degradation occurred in the C-terminal region (Figure 5E).
Thrombin cleaves the C-terminal region of CgA. (A) SDS-PAGE of recombinant CgA (6μM) before and after incubation with thrombin-sepharose (Thr-Seph) or sepharose alone (Seph). Thrombin (60 U, Sigma-Aldrich) was coupled to 200 μL of activated-CH-sepharose (GE Amersham), according to the manu-facturer's instructions. CgA (6μM in PBS) was mixed with the thrombin-CH-sepharose (1:10 suspension) and left to digest for 10 hours at 30°C under gentle agitation. The supernatant was then recovered and stored at −20°C until analysis. (B) Gel filtration chromatography of thrombin-digested CgA. Thrombin-digested CgA was loaded onto a Superdex 75 column and eluted with PBS. Fractions corresponding to the main peaks were collected and pooled (pools 1, 2, and 3). (C) 436/439 and 436/439+FRs-ELISAs of recombinant CgA, thrombin-digested CgA, pools 1, 2, and 3. (D) Molecular weight (Dalton) of fragments present in thrombin-digested CgA as measured by ESI-MS (Obs). The corresponding fragments and their expected molecular weight (Exp) are also shown. (E) Primary sequence of human CgA. Dibasic sites are indicated in bold. Arrows indicate the cleavage sites of thrombin as detected by ESI-MS.
Thrombin cleaves the C-terminal region of CgA. (A) SDS-PAGE of recombinant CgA (6μM) before and after incubation with thrombin-sepharose (Thr-Seph) or sepharose alone (Seph). Thrombin (60 U, Sigma-Aldrich) was coupled to 200 μL of activated-CH-sepharose (GE Amersham), according to the manu-facturer's instructions. CgA (6μM in PBS) was mixed with the thrombin-CH-sepharose (1:10 suspension) and left to digest for 10 hours at 30°C under gentle agitation. The supernatant was then recovered and stored at −20°C until analysis. (B) Gel filtration chromatography of thrombin-digested CgA. Thrombin-digested CgA was loaded onto a Superdex 75 column and eluted with PBS. Fractions corresponding to the main peaks were collected and pooled (pools 1, 2, and 3). (C) 436/439 and 436/439+FRs-ELISAs of recombinant CgA, thrombin-digested CgA, pools 1, 2, and 3. (D) Molecular weight (Dalton) of fragments present in thrombin-digested CgA as measured by ESI-MS (Obs). The corresponding fragments and their expected molecular weight (Exp) are also shown. (E) Primary sequence of human CgA. Dibasic sites are indicated in bold. Arrows indicate the cleavage sites of thrombin as detected by ESI-MS.
Fibrin clot formation is associated with proteolytic degradation of the C-terminal region of CgA
Thrombin is present in the blood as an inactive proenzyme that is activated during clot formation. To assess whether the amount of active thrombin formed during blood coagulation is sufficient to cleave CgA, we spiked murine blood samples with 10nM recombinant CgA1-439 and monitored the presence of N and C-terminal fragments in plasma and serum samples (ie, prepared with or without heparin) by ELISA. As expected, the recovery of full-length CgA was lower in serum compared with plasma (Figure 6A). Furthermore, fragments lacking the C-terminal region (FRs) increased in serum (Figure 6A). These data are consistent with C-terminal fragmentation. Notably, this effect was inhibited by hirudin, a selective thrombin inhibitor (Figure 6A right), suggesting to thrombin was the proteolytic enzyme responsible for CgA cleavage during blood coagulation. No formation of CgA1-76 was observed (data not shown), suggesting that clot formation promotes C-terminal, but not N-terminal, processing of CgA. In conclusion, these results suggest that the amount of thrombin generated during clot formation is sufficient for CgA cleavage. No degradation was observed when CgA was added to plasma or serum samples after clot formation (data not shown).
The C-terminal region of CgA is cleaved by thrombin in blood during fibrin clot formation. (A) Analytical recovery of recombinant CgA in serum and plasma samples obtained from murine blood (n = 3) spiked with 10nM CgA, as measured by the indicated ELISAs. The analytical recovery of FRs was obtained by calculating the difference between 436/439+FRs and 436/439-ELISA. (B) Detection of natural circulating CgA in plasma (P) and serum (S) samples obtained from the same human subjects (n = 6), as measured by the indicated assays (mean ± SD; **P < .01, ***P < .001; 2-tailed t test).
The C-terminal region of CgA is cleaved by thrombin in blood during fibrin clot formation. (A) Analytical recovery of recombinant CgA in serum and plasma samples obtained from murine blood (n = 3) spiked with 10nM CgA, as measured by the indicated ELISAs. The analytical recovery of FRs was obtained by calculating the difference between 436/439+FRs and 436/439-ELISA. (B) Detection of natural circulating CgA in plasma (P) and serum (S) samples obtained from the same human subjects (n = 6), as measured by the indicated assays (mean ± SD; **P < .01, ***P < .001; 2-tailed t test).
To assess whether also natural CgA can be processed during blood coagulation, we then analyzed the CgA levels in plasma and serum samples obtained from the same donor. The results of 436/439-ELISA showed reduced levels of CgA in serum compared with plasma (Figure 6B). These data confirm the hypothesis that the C-terminal region of natural circulating CgA is cleaved during clot formation.
Thrombin abrogates the anti-angiogenic activity of full-length CgA and generates a proangiogenic fragment
The effect of thrombin on the anti-angiogenic activity of CgA was then investigated. To this aim we digested CgA with thrombin immobilized on agarose beads, and after thrombin removal, we analyzed the product by RAR assay. Thrombin treatment completely abrogated the anti-angiogenic activity of 1nM CgA (Figure 7A). Interestingly, the number of microvessels sprouting from aorta rings was higher than in controls, pointing to a proangiogenic effect. Notably, the pool 1 fraction obtained by gel filtration chromatography of the digestion mixture (Figure 5B; corresponding to fragments lacking the C-terminal region) was sufficient to stimulate vessel formation (Figure 7A). Furthermore, a CgA1-373 deletion mutant, obtained by recombinant DNA technology, could exert similar proangiogenic effects in the RAR assay when added at 1nM concentration (Figure 7A). These results suggest that the biologic activity of thrombin-digested CgA is dominated by the proangiogenic effect of fragments lacking the C-terminal region. Interestingly, 1nM CgA1-373 could induce bFGF secretion from cultured HUVECs (Figure 7B). As bFGF is a potent proangiogenic factor, this finding may explain the proangiogenic activity of CgA1-373. Thus, thrombin can switch the bFGF-inhibitory effect of CgA to a bFGF-secretion stimulatory activity.
Thrombin abrogates the anti-angiogenic activity of full-length CgA and generates proangiogenic fragments. (A) Effect of CgA, thrombin-digested CgA, pool 1, and recombinant CgA1-373 on spontaneous angiogenesis in the RAR assay. Bars represent the number of capillary-like structures emerging from the aorta rings, treated as indicated, expressed as percentage of the untreated control. The number of aorta rings tested is indicated (n). Open circles correspond to number of capillaries sprouting from each aortic ring (box plots with median, interquartile, and 5%-95% values). (Right panels) Microphotographs of aortic rings (white arrowheads) and capillaries (black arrows) obtained after 6 days of incubation with CgA or thrombin-digested CgA (5× magnification, bar, 250 μm). (B) Effect of CgA1-373 on the secretion of bFGF from endothelial cells. bFGF levels in the supernatant of endothelial cells, incubated for 1 hour with the indicated compounds, was analyzed by ELISA. Circles correspond to bFGF levels in each cell culture (box plots with median, interquartile, and 5-95 percentile values (*P < .05, **P < .01, ***P < .001; 2-tailed t test).
Thrombin abrogates the anti-angiogenic activity of full-length CgA and generates proangiogenic fragments. (A) Effect of CgA, thrombin-digested CgA, pool 1, and recombinant CgA1-373 on spontaneous angiogenesis in the RAR assay. Bars represent the number of capillary-like structures emerging from the aorta rings, treated as indicated, expressed as percentage of the untreated control. The number of aorta rings tested is indicated (n). Open circles correspond to number of capillaries sprouting from each aortic ring (box plots with median, interquartile, and 5%-95% values). (Right panels) Microphotographs of aortic rings (white arrowheads) and capillaries (black arrows) obtained after 6 days of incubation with CgA or thrombin-digested CgA (5× magnification, bar, 250 μm). (B) Effect of CgA1-373 on the secretion of bFGF from endothelial cells. bFGF levels in the supernatant of endothelial cells, incubated for 1 hour with the indicated compounds, was analyzed by ELISA. Circles correspond to bFGF levels in each cell culture (box plots with median, interquartile, and 5-95 percentile values (*P < .05, **P < .01, ***P < .001; 2-tailed t test).
Discussion
The results show that the blood of healthy subjects contain subnanomolar levels of various CgA-related molecules, including full-length CgA, fragments lacking the C-terminal RRG residues, fragments lacking the entire C-terminal region, and fragments lacking both central and C-terminal regions (CgA1-76). These findings raise the question as to whether these circulating polypeptides, all containing the N-terminal domain, have a role in the homeostatic regulation of angiogenesis. The results of angiogenic assays, based on CAM and RAR assays, show that physiologic levels of CgA (0.1-0.2nM) can inhibit spontaneous angiogenesis as well as angiogenesis induced by bFGF or VEGF, 2 potent proangiogenic factors. Thus, full-length CgA might work as a blood-born anti-angiogenic factor in physiologic conditions.
The observation that a fragment lacking the C-terminal region (CgA1-409) was inactive at physiologic levels and that a peptide corresponding to CgA410-439 was sufficient to exert anti-angiogenic effects in the RAR assay (although 5-fold less efficiently than full-length CgA) suggests that the functional site of CgA is located in the C-terminal region and not in the N-terminal domain as originally hypothesized. However, the finding that 0.1 to 1nM CgA1-76, but not CgA1-78, 1-373, 1-400, and 1-409, could inhibit VEGF and bFGF-induced angiogenesis suggest that also the N-terminal region contains an anti-angiogenic site, albeit in a latent form, this site requiring cleavage of the first dibasic paired residues and removal of C-terminal lysines (K77-K78) for its activation. Considering that biologically relevant levels of both CgA and CgA1-76 are present in circulation in healthy subjects, these findings suggest that these molecules, but not CgA1-78 and large fragments lacking the C-terminal region, contribute to the homeostatic inhibition of angiogenesis in normal conditions.
The results also show that deletion of residues 437-439 (RRG) from CgA(410-439) drastically reduced (30-fold) its anti-angiogenic activity. Thus, large fragments lacking the C-terminal RRG residues, which are also present in normal plasma, are unlikely to contribute in a significant manner to the homeostatic regulation of angiogenesis.
What are the mechanisms underlying the inhibitory activities of CgA and its N-terminal fragments? The results of the present study suggest that full-length CgA, at 1nM physiologic level, does not affect endothelial cell viability and proliferation, whereas it can inhibit VEGF-induced cell migration. Interestingly, in previous studies we showed that CgA can affect the expression of proteins involved in the regulation of cell cytoskeleton rearrangement (such as phosphorylated cofilin), a process critical for endothelial cell migration.13 CgA can also enhance VE-cadherin–dependent endothelial barrier function and reduce vascular hyperpermeability in tumors, a typical feature of angiogenic vessels.9,12,13,34 Although the receptors and the signaling mechanisms of CgA in angiogenesis regulation still needs to be clarified, there is a conspicuous body of evidence suggesting that CgA and its fragments can directly interact with endothelial cells and affect signaling pathways. For example, endothelial cells bind and internalize 1nM 125I-labeled CgA35 and FITC-labeled CgA1-78.9 Experimental evidence suggests that CgA1-78 can interact with heparan sulfate proteoglycans on endothelial cells and increase caveolae-dependent endocytosis.36 CgA1-78 can also interact with membrane phospholipids, particularly with phosphatidylserine, an anionic phospholipid exposed on the surface of tumor endothelial cells,10,37-39 and inhibit VEGF-induced phosphorylation of ERK, an enzyme crucial for the induction of a cascade of events leading to increased cell proliferation and migration in angiogenesis.40,41 In addition, CgA1-78 can inhibit TNF-induced phosphorylation of p38-MAPK by a pertussis toxin sensitive mechanism, a pathway important for the disassembly of adherence junctions in endothelial cells.9,10
Which proteases are responsible for CgA cleavage in normal conditions? The results of immunoassays performed on plasma and serum samples spiked with known amounts of recombinant CgA show that full-length CgA is stable even after prolonged incubations. Thus, it is unlikely that the proteases responsible for N and C-terminal cleavage of CgA in normal conditions are present in circulation. Probably, these proteases are located in (or close to) the secretory cells. Notably, it was previously shown that plasminogen activation and plasmin formation, a serine protease capable of generating CgA1-78 and other CgA fragments, is present on the surface of chromaffin cells.42,43 Thus, CgA1-78 might be generated in the microenvironment of secretory cells and then released in circulation. Interestingly, when we added CgA1-78 to plasma samples we observed rapid conversion to CgA1-76 (data not shown). This implies that an enzyme capable of removing the C-terminal dibasic residues of CgA1-78, possibly related to a carboxypeptidase B-like enzyme, was present in plasma. As CgA1-76 was 30-fold more potent than CgA1-78 in the RAR assay, this enzyme might represent an important element for the systemic homeostatic regulation of blood vessels. Other proteases, such as prohormone convertases and furin, capable of cleaving dibasic residues, might be involved in the intra-granular processing of CgA N-terminal and C-terminal regions.44,45 This hypothesis is supported by the results of previous studies showing that 50% of CgA present in bovine chromaffin cells is proteolytically processed.45 All these enzymes may contribute, therefore, to the generation of the circulating fragments of CgA in normal conditions.
However, additional mechanisms of proteolytic processing might be brought into play in pathophysiologic conditions characterized by prothrombin activation. Indeed, our results show that thrombin, a proteolytic enzyme activated during blood coagulation, can cleave the R362-A363, R373-G374, and R394-G395 bonds of CgA. Accordingly, we observed that blood coagulation can cause the formation of fragments lacking the C-terminal region, an effect that was inhibited by hirudin, a thrombin inhibitor. Remarkably, thrombin abrogated the anti-angiogenic activity of CgA and generated potent proangiogenic fragments lacking the C-terminal region (active even at 1nM level). Accordingly, a recombinant CgA1-373 fragment exerted proangiogenic effects as observed with thrombin-digested CgA. Interestingly, the CgA1-373 fragment could induce the release of bFGF from endothelial cells, suggesting that thrombin can switch the bFGF-inhibitory effect of CgA to a bFGF-secretion stimulatory activity. This fragment contains the CgA352-372 (catestatin) sequence, a peptide that can also exert proangiogenic effects by inducing the release of bFGF from endothelial cells.8 Possibly, the CgA352-372 site is present in a latent form in CgA and cleavage of R373-G374 bond by thrombin is sufficient to trigger its activation.
Considering that angiogenesis is regulated by a balance of anti-angiogenic and proangiogenic molecules, these findings suggest that changes in the relative concentration of CgA fragments induced by thrombin contributes to an angiogenic switch in pathophysiologic conditions characterized by thrombin activation, such as wound healing and cancer. Indeed, prothrombin activation, coagulation, and angiogenesis are important steps in wound healing. Regarding cancer, it is well known that tumor cells often express high levels of procoagulant factors that lead to prothrombin activation.46 Thrombin, in turn, can activate the protease-activated receptor-1 and, consequently, a signaling cascade that promotes angiogenesis and tumor growth.47 It is possible that, in tumors, thrombin can also cause local cleavage of CgA to release proangiogenic fragments, which may contribute to angiogenesis and cancer progression.
Besides proteolytic processing, other important mechanisms of CgA-dependent regulation of angiogenesis might be brought into play, based on changes of the circulating levels of this protein. Indeed, we observed that the dose-response curves of CgA and its fragments in angiogenesis inhibition assays are U-shaped, a phenomenon that has been observed with various angiogenesis inhibitors.48 Although the mechanism underlying this behavior is unknown, it is possible that a marked increase in CgA levels, as it occur in certain patients with cancer, myocardial infarction, rheumatoid arthritis, diabetic retinopathy, and other angiogenesis-dependent diseases,14 might lead to reduction of its anti-angiogenic effect, and consequently, to activation of angiogenesis by other circulating or locally produced proangiogenic factors.
In conclusion, the results of this work suggest that circulating CgA and its fragments contribute to the homeostatic regulation of blood vessels in normal conditions. Alteration of their relative levels, either by changes in their secretion or by proteolytic processing, might represent important mechanisms for angiogenesis activation in wound healing, cancer, and other angiogenesis-dependent conditions. CgA processing could represent, therefore, a novel therapeutic target. Furthermore, considering that CgA is widely used as a serum marker for various neoplastic and non-neoplastic diseases, selective quantification of anti and proangiogenic CgA-related polypeptides in plasma samples of patients could provide important prognostic information.
The online version of this article contains a data supplement.
The publication costs of this article were defrayed in part by page charge payment. Therefore, and solely to indicate this fact, this article is hereby marked “advertisement” in accordance with 18 USC section 1734.
Acknowledgments
This work was supported by Associazione Italiana per la Ricerca sul Cancro (AIRC, Special Program Molecular Clinical Oncology 5×1000-9965 and IG-9180) and in part by the Intramural Research Program of the Eunice Kennedy Shriver National Institute of Child Health and Human Development, National Institutes of Health.
National Institutes of Health
Authorship
Contribution: L.C., M.B., B.C., A.M.G., and F.C. designed and performed experiments; L.C and F.C analyzed data and made figures; E.F. and Y.P.L. provided essential reagents and intellectual input; and A.C. conceived and directed the project and wrote the paper.
Conflict-of-interest-disclosure: The authors declare no competing financial interests.
Correspondence: Angelo Corti, DIBIT-Dept of Molecular Oncology, San Raffaele Scientific Institute, via Olgettina 58, 20132 Milan, Italy; e-mail: corti.angelo@hsr.it.






