Abstract
Langerhans cell histiocytosis (LCH) is an enigmatic disease defined by the accumulation of Langerhans cell-like dendritic cells (DCs). In the present study, we demonstrate that LCH cells exhibit a unique transcription profile that separates them not only from plasmacytoid and myeloid DCs, but also from epidermal Langerhans cells, indicating a distinct DC entity. Molecular analysis revealed that isolated and tissue-bound LCH cells selectively express the Notch ligand Jagged 2 (JAG2) and are the only DCs that express both Notch ligand and its receptor. We further show that JAG2 signaling induces key LCH-cell markers in monocyte-derived DCs, suggesting a functional role of Notch signaling in LCH ontogenesis. JAG2 also induced matrix-metalloproteinases 1 and 12, which are highly expressed in LCH and may account for tissue destruction in LCH lesions. This induction was selective for DCs and was not recapitulated in monocytes. The results of the present study suggest that JAG2-mediated Notch activation confers phenotypic and functional aspects of LCH to DCs; therefore, interference with Notch signaling may be an attractive strategy to combat this disease.
Introduction
Langerhans cell histiocytosis (LCH) is a disease characterized by the accumulation of eponymous CD1a+Langerin+ Langerhans cell (LC)–like dendritic cells (DCs) of largely unknown origin.1 It is a rare disease that may affect any age group, although its most severe clinical course predominantly affects young children.2 One intriguing feature of LCH is the wide spectrum of clinical presentations, which can range from single system disease such as osteolytic bone lesions, which can resolve spontaneously, to fulminant multisystem disease that requires intensive chemotherapy and BM transplantation.3 The etiology of LCH is not known, and it is even unclear whether it is an inflammatory disorder or neoplastic disease.4 Therefore, targeted therapeutic approaches do not exist, although the recent discovery of BRAF mutations in a majority of LCH samples5 could pave the way for RAF inhibitors in the treatment of LCH.
Recently, a comprehensive gene-expression profiling study of LCH cells has been conducted and revealed more than 2000 differentially expressed transcripts compared with normal LCs.6 However, the relationship between LCH cells and other naturally occurring dendritic cells had not yet been investigated.
In the present study, we performed comparative gene-expression analysis of highly purified LCH cells derived from different locations and disease courses and 3 major, functionally divergent naturally occurring human DC lineages: epidermal LCs, myeloid dendritic cells (mDC1s), and plasmacytoid dendritic cells (pDCs).7 Our results indicate that LCH cells form a distinct DC entity. Furthermore, we have identified transcripts that are uniquely expressed by LCH cells and that in functional analyses induced LCH-specific features in human DCs.
Methods
Cell isolation
LCH biopsies were obtained from patients undergoing surgery. Cell suspensions were prepared by dissociating collagenase IV (Worthington Biochemical)–treated, minced tissue using a cell dissociation sieve (Sigma-Aldrich). Cells were pelleted, resuspended in ice-cold RPMI 1640/10% FCS, and immunostained with CD1a (BD Biosciences) and CD207/Langerin (Coulter) Abs. Isolation of epidermal Langerhans cells, pDCs, and mDC1s was performed as described previously8 and as outlined in supplemental Methods (available on the Blood Web site; see the Supplemental Materials link at the top of the online article). All protocols for obtaining and studying human tissues and cells were approved by the institutional review boards and according to the regulations of the Declaration of Helsinki.
RNA purification, amplification, and hybridization
Sorted cells were lysed in TRIzol reagent (Sigma-Aldrich) and RNA was isolated according to the manufacturer's recommendations. cRNA target synthesis, amplification, hybridizations to GeneChip Human Genome U133 Plus 2.0 Arrays (Affymetrix), and scanning were done according to standard protocols recommended by the manufacturer.
Analysis of gene-expression data and functional annotation
Raw and normalized microarray experiments have been submitted to the Gene Expression Omnibus (GEO; accession number GSE35340). Normalization of CEL files and all further analyses were performed in the R statistical environment using Bioconductor packages. Affymetrix CEL files of LCH and DC samples were normalized together using gcrma and preprocessed as described previously.9 Briefly, probe sets that did not differ significantly from nontargeting probe sets were excluded and the most informative (variable) probe set was selected for each gene. This procedure yielded a final number of 10 007 probe sets that were used for all further analyses. Differential expression between the different DCs and LCH samples was measured by a moderated t test statistic and P values were corrected for multiple testing using the Benjamini-Hochberg method.10
Principal component analysis, multidimensional scaling, and hierarchical clustering
Analyses were based on a matrix of pairwise correlations (Pearson correlation coefficient) over all filtered genes among the 17 samples (used as distances: 1-cor). For multidimensional scaling, the R function “sammon” was used with default parameters. For hierarchical clustering and the heat map shown in supplemental Figure 1, the R function “hclust” was used in combination with the “heatmap.2” function using the “average linkage” algorithm.
Generation of Euler diagrams
Area proportional Euler diagrams were generated using VennMaster Version 0.37.5 software.11 Differentially regulated genes (adjusted P < .05, fold change > 2) in LCH cells compared with the individual DC subsets were used for analysis.
Immunohistochemistry and immunofluorescence
Paraffin sections were stained according to standard protocols, as described previously12 and as detailed in the supplemental materials. For immunofluorescence analysis, frozen sections were fixed at −20°C in acetone or at room temperature in 4% paraformaldehyde. Sections were blocked in 1% BSA and 10% goat or rabbit serum before Ab labeling and then counterstained with DAPI. Images were captured with a fluorescence microscope (Axioplan 2; Zeiss) using the ISIS Fluorescence Imaging System (MetaSystems) or an inverted Axiovert 200M microscope (Zeiss) equipped with the laser-scanning module LSM510 (Zeiss). IHC stains were acquired on a Olympus BX51 microscope equipped with a ProgRes C12 Jenoptic Optical Systems digital camera with the operational ProgRes MAC CapturePro 2.7 application software. Figure 2B and Care shown with a original magnification of 40×, using a Olympus Plan Apo 40×/0.85 objective, the insets and Figure 2D show the original magnification of 100× operating with a Olympus U Plan Apo 100×/1.35 objective.
Quantitative PCR
Total RNA was reverse transcribed using a Superscript III first-strand synthesis kit (Invitrogen) and quantitative PCR was performed under standard conditions with an ABI 7500 fast real-time PCR machine (Applied Biosystems). Samples were run in triplicate for each probe and quantification was based on ΔΔCT calculations. Samples were normalized to β-microglobulin. Predesigned TaqMan probes were purchased from Applied Biosystems. The following probes were used: B2M: Hs 99999907, TGF-B: Hs 000998133, MMP1: Hs 00899658, MMP12: Hs 00899662, and ADAMDEC1: Hs 00936068.
DC differentiation
PBMCs were isolated from buffy coats from healthy donors by density gradient centrifugation using Ficoll-Paque. Monocytes were isolated by magnetically activated cell sorting using CD14 MicroBeads (Miltenyi Biotec). Alternatively, cells were isolated by counterflow centrifugal elutriation (Elutra Cell Separation System). For DC differentiation, CD14-enriched monocytes were cultured in 100 ng/mL of human recombinant GM-CSF (rGM-CSF) and 100 ng/mL of human rIL-4 (both PeproTech) in culture medium consisting of RPMI 1640 medium supplemented with 50 U/mL of penicillin, 50 μg/mL of streptomycin, 2mM glutamine (all from Invitrogen), and 10% FCS (Hyclone). Where indicated, TGF-β1 (PeproTech) was added to a final concentration of 10 ng/mL. Cultures were maintained for 7 days on a confluent layer of MS5 cells transduced with human Jagged2 (JAG2) or empty vector (MSCV-IRES-GFP).13
DC stimulation
Immature monocyte-derived DCs (MoDCs) were washed twice in ice-cold RPMI 1640 medium and resuspended in RPMI 1640 medium supplemented with 10% FCS, 50 U/mL of penicillin, 50 μg/mL of streptomycin, and 2mM glutamine at a density of 2 × 106 cell/mL. DCs were either stimulated with recombinant human TNFα (R&D Systems) at a final concentration of 10 ng/mL in flat-bottom, 96-well culture plates or seeded on a confluent layer of MS5 cells transduced with human JAG2 or empty vector.13,14
FACS staining
Three-color immunolabeling was performed as described previously.15 Briefly, cells were washed twice in ice-cold PBS, resuspended in MACS buffer (0.5% BSA and 2mM EDTA in PBS, pH 7.4) containing the mAb mixture and incubated on ice for 30 minutes. The cells were then washed, resuspended in PBS, and analyzed on a FACScan flow cytometer (BD Biosciences).
Immunoblot analysis
Pieces of frozen tumor samples (approximately 2 mm3) were homogenized in lysis buffer (20mM Tris, pH 7.5, 150mM NaCl, 1mM EDTA, 1mM EGTA, 1% Triton X-100, and proteinase inhibitors). Lysates were run on polyacrylamide gels, transferred to Protran Nitrocellulose Membranes (Whatman), blocked with Roche Western Blocking Reagent, and hybridized with Abs to activated NOTCH1 (Cleaved Notch1 Val1744 [D3B8] rabbit; Cell Signaling Technology) and Langerin (mab2088; R&D Systems). Blots were rinsed in 0.1% Tween 20/PBS, incubated with HRP-conjugated secondary Ab, and visualized with SuperSignal Femto Chemoluminescent Substrate (Pierce).
Results
LCH cells form a distinct entity among naturally occurring DCs
Investigation of LCH cells poses major challenges because of the paucity of biopsy material and the heterogeneity of lesional composition. Therefore, to obtain the most comprehensive molecular information on these disease-causing DCs, in the present study, we performed purification and subsequent analysis of transcriptional profiles of LCH cells. In addition, we compared the transcriptional profiles of LCH with those from different naturally occurring human DCs to address lineage relationships between LCH cells and indigenous DCs. Biopsies of 8 different LCH patients were analyzed (Table 1): 5 patients had single site bone lesions, 1 had a skin lesion, and 1 had mucosal manifestations. All patients had single system disease, although 1 had multifocal bone lesions, and 1 was classified as single system reactivation of a multisystem disease. CD1a and Langerin immunolabeling identified LCH cells in the biopsy materials, and > 95% pure populations were obtained using FACS (Figure 1A-B). In addition to LCH cells, 3 major DC lineages, LCs, mDC1s, and pDCs, were isolated from skin (for LCs) and peripheral blood (for mDC1s and pDCs) of healthy donors.
Summary of clinical and demographic details of LCH sample donors
| Sample no. . | Sex . | Age, y . | Localization . | Staging . |
|---|---|---|---|---|
| Gene expression array | ||||
| LCH1 | F | 1 | Skull | SS |
| LCH2 | M | 11 | Rib | SS |
| LCH3 | M | 3 | Skull | SS |
| LCH4 | M | 16 | Skull | SS |
| LCH5 | M | 2 | Skull | Multifocal bone |
| LCH6 | F | 0.5 | Skin | SS |
| LCH7 | M | 4 | Pelvis | SS |
| LCH8 | F | 14 | Mucosa | SS* |
| Western blot (Figure 2F) | ||||
| LCH9 | F | 7 | Bone | MS |
| LCH10 | M | 10 | Bone | SS |
| LCH11 | M | 3 | Bone | SS |
| LCH12 | M | 16 | Bone | SS |
| LCH13 | M | 10 | Bone | SS |
| LCH14 | ND | ND | Bone | SS |
| Immunohistochemistry (Figure 2B-E) | ||||
| LCH13 | ||||
| LCH15 | F | 8 | Skull | SS |
| LCH16 | M | 6 | Bone | SS |
| Sample no. . | Sex . | Age, y . | Localization . | Staging . |
|---|---|---|---|---|
| Gene expression array | ||||
| LCH1 | F | 1 | Skull | SS |
| LCH2 | M | 11 | Rib | SS |
| LCH3 | M | 3 | Skull | SS |
| LCH4 | M | 16 | Skull | SS |
| LCH5 | M | 2 | Skull | Multifocal bone |
| LCH6 | F | 0.5 | Skin | SS |
| LCH7 | M | 4 | Pelvis | SS |
| LCH8 | F | 14 | Mucosa | SS* |
| Western blot (Figure 2F) | ||||
| LCH9 | F | 7 | Bone | MS |
| LCH10 | M | 10 | Bone | SS |
| LCH11 | M | 3 | Bone | SS |
| LCH12 | M | 16 | Bone | SS |
| LCH13 | M | 10 | Bone | SS |
| LCH14 | ND | ND | Bone | SS |
| Immunohistochemistry (Figure 2B-E) | ||||
| LCH13 | ||||
| LCH15 | F | 8 | Skull | SS |
| LCH16 | M | 6 | Bone | SS |
This patient had a multisystem disease as an infant. At time of the biopsy, she had a single system relapse confined to the mucosa. Since then (3 years ago), she has not had another relapse.
ND indicates not determined; SS, single system; and MS, multisystem.
LCH cells form a distinct entity among indigenous human DCs. (A-B) LCH cell purification. Cell suspensions obtained from LCH biopsies carried out at the time of diagnosis contain a high number of LCH cells identified by CD1a expression and forward scatter properties. LCH cells were sorted to > 95% purity and reanalyzed for CD1a and Langerin expression. (C) Principal component analysis of LCH cells and 3 indigenous DC subsets. LCs and mDC1s cells are approximately equidistant from LCH cells, although in different axes (dimensions) of the gene space (ie, different gene sets separate LCH from LCs and mDCs). Each DC subset sample is presented by a triangle. LCs, mDC1s, and pDCs (n = 3 for each subset) were isolated from healthy subjects; LCH cells (n = 8) were isolated as shown in panel A. Because of superimpositions, not all symbols can be optically discerned in the displayed figure. (D) Similarity of LCH cells to indigenous DCs. Mean Pearson correlation coefficients of each replicate of LCs, mDC1s, pDCs, and LCH cells versus each replicate of LCH cells are depicted. Correlation coefficients are the highest among LCH samples, followed by mDC1s and LCs, indicating the highest similarity among LCH samples followed by virtually equal similarity of LCH cells to mDC1s and LCs. Results are shown as box plots displaying the medians and 25th and 75th percentiles as boxes and outliers as whiskers. (E-G) Identification of LCH transcripts selectively regulated compared with individual indigenous DC subsets. Volcano plot analysis (−log10-transformed P values from a moderated t test statistic vs log2-fold change of all genes) of gene-expression differences between LCH cells and LCs (E), mDC1s (F), and PDCs (G). Fold change and P value thresholds are indicated by dashed lines. Transcript highlighted by red circles is JAG2. Numbers in boxed areas indicate the number of transcripts. (H-I) Identification of LCH unique transcriptional profile: Venn diagram (Euler diagram) of significantly regulated (log-fold change > 2, P value adjusted for multiple testing < .05) genes comparing LCH with LCs, pDCs, and mDC1s. The relative sizes of circles indicate the relative sizes of gene sets. The overlapping areas of circles indicate the number of genes that are shared by 2 or more DC lineages. Among the regulated genes, 203 were up-regulated and 53 were down-regulated in all 3 DC lineages compared with LCH cells.
LCH cells form a distinct entity among indigenous human DCs. (A-B) LCH cell purification. Cell suspensions obtained from LCH biopsies carried out at the time of diagnosis contain a high number of LCH cells identified by CD1a expression and forward scatter properties. LCH cells were sorted to > 95% purity and reanalyzed for CD1a and Langerin expression. (C) Principal component analysis of LCH cells and 3 indigenous DC subsets. LCs and mDC1s cells are approximately equidistant from LCH cells, although in different axes (dimensions) of the gene space (ie, different gene sets separate LCH from LCs and mDCs). Each DC subset sample is presented by a triangle. LCs, mDC1s, and pDCs (n = 3 for each subset) were isolated from healthy subjects; LCH cells (n = 8) were isolated as shown in panel A. Because of superimpositions, not all symbols can be optically discerned in the displayed figure. (D) Similarity of LCH cells to indigenous DCs. Mean Pearson correlation coefficients of each replicate of LCs, mDC1s, pDCs, and LCH cells versus each replicate of LCH cells are depicted. Correlation coefficients are the highest among LCH samples, followed by mDC1s and LCs, indicating the highest similarity among LCH samples followed by virtually equal similarity of LCH cells to mDC1s and LCs. Results are shown as box plots displaying the medians and 25th and 75th percentiles as boxes and outliers as whiskers. (E-G) Identification of LCH transcripts selectively regulated compared with individual indigenous DC subsets. Volcano plot analysis (−log10-transformed P values from a moderated t test statistic vs log2-fold change of all genes) of gene-expression differences between LCH cells and LCs (E), mDC1s (F), and PDCs (G). Fold change and P value thresholds are indicated by dashed lines. Transcript highlighted by red circles is JAG2. Numbers in boxed areas indicate the number of transcripts. (H-I) Identification of LCH unique transcriptional profile: Venn diagram (Euler diagram) of significantly regulated (log-fold change > 2, P value adjusted for multiple testing < .05) genes comparing LCH with LCs, pDCs, and mDC1s. The relative sizes of circles indicate the relative sizes of gene sets. The overlapping areas of circles indicate the number of genes that are shared by 2 or more DC lineages. Among the regulated genes, 203 were up-regulated and 53 were down-regulated in all 3 DC lineages compared with LCH cells.
Cells were lysed immediately after ex vivo purification without an intercalated culture step. Therefore, RNA reflects most closely the in vivo gene expression of investigated DCs. We first investigated the lineage relationships between the different DC subsets and the LCH cells. Using the whole dataset obtained with the Affymetrix whole genome expression arrays in an unsupervised approach to define groups of samples, principal component analysis placed LCH samples in an independent cluster apart from LCs and the other DCs (Figure 1C). Even though LCH cells were obtained from different organs and at different stages of the disease, they had a remarkably high degree of homogeneity, indicating that these cells form an entity (Figure 1C and supplemental Figure 1). Surprisingly, LCs and mDC1s were equidistantly positioned from LCH samples (Figure 1C and supplemental Figure 1B). In addition, the Pearson correlation coefficients between LCH:LCs and LCH:mDC1s were virtually identical (0.77 in both comparisons; Figure 1D), which is a further indication that LCH cells differ from LCs and mDC1s to a similar extent. This was demonstrated most directly by the fact that 2419 differentially regulated transcripts separated pDCs from LCH cells, whereas lower and similar numbers of differentially regulated transcripts were observed when comparing LCH cells with LCs and mDC1s (1488 and 1431, respectively; Figure 1G-H). Therefore, no preferential ties of LCH cells with either LCs or mDC1s could be established, leading to the conclusion that LCH cells are equidistantly related to mDC1s and LCs, whereas pDCs displayed a lower degree of similarity in all analyses performed.
This lineage independency compared with normally occurring DCs is further underscored by the unique combination of hallmark lineage antigens: LCH cells share CD1a and Langerin expression with LCs and can be discerned by these discriminative markers from other DCs analyzed (supplemental Figure 2). Conversely, LCH cells express CD14, a marker not found on epidermal LCs and mDC1s, and share BDCsA4 expression with pDCs. In addition, CD163 and ITGAM, 2 markers of myeloid DCs, were expressed in the LCH samples (supplemental Figure 2).7
From a transcriptomic view, we conclude that LCH cells form a separate entity distinct from indigenous occurring DCs and, on average, are more closely related to LCs and mDC1s than to pDCs.
Sets of genes defining LCH identity
Based on the observation that LCH cells form a separate entity apart from indigenous DCs, we hypothesized that transcripts involved in LCH pathogenesis are likely to be differentially regulated in LCH cells compared with naturally occurring DCs. We first identified differentially expressed (P value adjusted for multiple testing, < .05, fold change, > 2) transcripts between LCH and individual DC subsets (Figure 1D-F). In total, 1488 genes (684 down-regulated and 804 up-regulated) were differentially expressed comparing LCH cells with LCs (Figure 1E), 1431 genes (560 down-regulated and 871 up-regulated) in mDC1s (Figure 1F), and 2419 genes (1035 down-regulated and 1384 up-regulated) in pDCs (Figure 1G). To assess whether these differentially regulated genes in the respective DC lineages contained the same transcripts or whether each comparison resulted in a separate set of genes, we generated Euler diagrams to illustrate the number of regulated genes and the extent to which they overlapped (Figure 1H-I). Figure 1H shows that the majority of up-regulated genes in LCH cells compared with mDC1s are also up-regulated compared with pDCs and to a smaller extent compared with LCs. A total of 203 transcripts were jointly overexpressed in LCH cells compared with all 3 indigenous DC subsets, thus defining the “private” or LCH cell unique transcriptional profile. Among the down-regulated genes, the diversity between the DCs was higher, but 53 genes were down-regulated in LCH cells compared with all other DCs (Figure 2I). To single out common biologic functions of significantly up- and down-regulated genes, we assembled them into functional groups. Regulated genes were assigned molecular functions using databases of gene-function relationships and significantly enriched annotations were then clustered (supplemental Figure 3). These analyses showed that genes involved in the immune response were up-regulated in LCH cells compared with all 3 individual DC subsets. Cell-cycle–related genes were up-regulated in LCH cells compared with mDC1s and pDCs but not LCs. In addition, genes involved in apoptosis formed a prominent LCH-enriched group in all of the comparisons (supplemental Figure 4).
JAG2 and active NOTCH1 are detected in lesional LCH cells in situ. (A) LCH cells are the only DCs that coexpress Notch receptor and ligand. RMA normalized expression values for Notch-receptors and Notch-ligands. (B-D) Immunohistochemical analysis of paraffin-embedded LCH material. Sections were stained with Abs to JAG2 (B), full-length NOTCH1 (C), and activated NOTCH1 (D-E). Corresponding isotype controls are shown in supplemental Figure 5B. LCH samples LCH13 (B-C), LCH15 (D), and LCH16 (E) are shown. Immunofluorescence staining of a frozen LCH section showing staining for Langerin (green), DAPI (blue), and activated NOTCH1 (red). (F) Immunoblot analysis showing activated NOTCH1 in biopsy material from LCH patients. MOLT-4 and Jurkat cell lines were used as positive controls. Ponceau staining was used to ensure comparable loading.
JAG2 and active NOTCH1 are detected in lesional LCH cells in situ. (A) LCH cells are the only DCs that coexpress Notch receptor and ligand. RMA normalized expression values for Notch-receptors and Notch-ligands. (B-D) Immunohistochemical analysis of paraffin-embedded LCH material. Sections were stained with Abs to JAG2 (B), full-length NOTCH1 (C), and activated NOTCH1 (D-E). Corresponding isotype controls are shown in supplemental Figure 5B. LCH samples LCH13 (B-C), LCH15 (D), and LCH16 (E) are shown. Immunofluorescence staining of a frozen LCH section showing staining for Langerin (green), DAPI (blue), and activated NOTCH1 (red). (F) Immunoblot analysis showing activated NOTCH1 in biopsy material from LCH patients. MOLT-4 and Jurkat cell lines were used as positive controls. Ponceau staining was used to ensure comparable loading.
Among the selectively regulated transcripts, we found several signaling molecules and cytokine receptors tightly associated with cellular proliferation (Table 2): LCH cells selectively displayed c-kit ligand. Because the c-kit ligand has been reported to drive expansion of CD34+ hematopoietic progenitor cell Langerhans cell precursors in vitro,16 this signaling pathway could be an attractive candidate to account for LCH cell expansion. Other molecules associated with cellular proliferation and/or survival were IL7R and FGF2, which has not yet been reported on DCs.17 Interestingly, FLT3, which is tightly associated with the expansion of DC progenitors,18 was selectively absent in LCH cells (Table 2). A previous study showed that Flt3 is not required for the appearance of LCs in mice,19 indicating that the development of cells with LC features does not rely on FLT3 signaling.
Transcripts selectively regulated in LCH cells
| . | LCH:LC . | LCH:mDC . | LCH:pDC . | ↑/↓ . |
|---|---|---|---|---|
| Matrix-degrading and tissue-remodeling enzymes | ||||
| MMP1 | ||||
| FC | 25 | 55 | 67 | ↑ |
| P | 6 × 10−8 | 2 × 10−9 | 1 × 10−9 | |
| MMP9 | ||||
| FC | 4 | 1541 | 2352 | ↑ |
| P | 3 × 10−5 | 6 × 10−16 | 2 × 10−16 | |
| MMP12 | ||||
| FC | 16 | 3300 | 4067 | ↑ |
| P | 5 × 10−6 | 1 × 10−12 | 9 × 10−13 | |
| ADAMDEC1 | ||||
| FC | 28 | 29 | 29 | ↑ |
| P | 4 × 10−3 | 4 × 10−3 | 4 × 10−3 | |
| Signaling molecules | ||||
| JAG2 | ||||
| FC | 33 | 28 | 50 | ↑ |
| P | 4 × 10−7 | 8 × 10−7 | 1 × 10−9 | |
| TNFSF10 | ||||
| FC | 45 | 7 | 64 | ↑ |
| P | 1 × 10−11 | 3 × 10−7 | 2 × 10−12 | |
| FGF2 | ||||
| FC | 11 | 11 | 12 | ↑ |
| P | 1 × 10−3 | 1 × 10−3 | 1 × 10−3 | |
| KITLG | ||||
| FC | 9 | 9 | 9 | ↑ |
| P | 1 × 10−3 | 1 × 10−3 | 1 × 10−3 | |
| GHRL | ||||
| FC | 12 | 5 | 8 | ↑ |
| P | 1 × 10−7 | 5 × 10−5 | 1 × 10−6 | |
| SEMA3C | ||||
| FC | −47 | −36 | −76 | ↓ |
| P | 2 × 10−9 | 7 × 10−9 | 4 × 10−10 | |
| PDGF C | ||||
| FC | −19 | −5 | −7 | ↓ |
| P | 7 × 10−8 | 8 × 10−5 | 2 × 10−5 | |
| Cytokine receptors | ||||
| IL7R | ||||
| FC | 47 | 148 | 247 | ↑ |
| P | 1 × 10−5 | 3 × 10−7 | 9 × 10−8 | |
| IL22RA2 | ||||
| FC | 10 | 293 | 295 | ↑ |
| P | 7 × 10−7 | 1 × 10−12 | 1 × 10−12 | |
| TNFRSF9 | ||||
| FC | 16 | 42 | 72 | ↑ |
| P | 1 × 10−6 | 2 × 10−8 | 3 × 10−9 | |
| TNFRSF10C | ||||
| FC | 13 | 11 | 14 | ↑ |
| P | 4 × 10−6 | 1 × 10−5 | 4 × 10−6 | |
| FLT3 | ||||
| FC | −87 | −406 | −341 | ↓ |
| P | 4 × 10−12 | 4 × 10−14 | 6 × 10−14 | |
| INSR | ||||
| FC | −5 | −134 | −93 | ↓ |
| P | 1 × 10−3 | 5 × 10−10 | 1 × 10−9 |
| . | LCH:LC . | LCH:mDC . | LCH:pDC . | ↑/↓ . |
|---|---|---|---|---|
| Matrix-degrading and tissue-remodeling enzymes | ||||
| MMP1 | ||||
| FC | 25 | 55 | 67 | ↑ |
| P | 6 × 10−8 | 2 × 10−9 | 1 × 10−9 | |
| MMP9 | ||||
| FC | 4 | 1541 | 2352 | ↑ |
| P | 3 × 10−5 | 6 × 10−16 | 2 × 10−16 | |
| MMP12 | ||||
| FC | 16 | 3300 | 4067 | ↑ |
| P | 5 × 10−6 | 1 × 10−12 | 9 × 10−13 | |
| ADAMDEC1 | ||||
| FC | 28 | 29 | 29 | ↑ |
| P | 4 × 10−3 | 4 × 10−3 | 4 × 10−3 | |
| Signaling molecules | ||||
| JAG2 | ||||
| FC | 33 | 28 | 50 | ↑ |
| P | 4 × 10−7 | 8 × 10−7 | 1 × 10−9 | |
| TNFSF10 | ||||
| FC | 45 | 7 | 64 | ↑ |
| P | 1 × 10−11 | 3 × 10−7 | 2 × 10−12 | |
| FGF2 | ||||
| FC | 11 | 11 | 12 | ↑ |
| P | 1 × 10−3 | 1 × 10−3 | 1 × 10−3 | |
| KITLG | ||||
| FC | 9 | 9 | 9 | ↑ |
| P | 1 × 10−3 | 1 × 10−3 | 1 × 10−3 | |
| GHRL | ||||
| FC | 12 | 5 | 8 | ↑ |
| P | 1 × 10−7 | 5 × 10−5 | 1 × 10−6 | |
| SEMA3C | ||||
| FC | −47 | −36 | −76 | ↓ |
| P | 2 × 10−9 | 7 × 10−9 | 4 × 10−10 | |
| PDGF C | ||||
| FC | −19 | −5 | −7 | ↓ |
| P | 7 × 10−8 | 8 × 10−5 | 2 × 10−5 | |
| Cytokine receptors | ||||
| IL7R | ||||
| FC | 47 | 148 | 247 | ↑ |
| P | 1 × 10−5 | 3 × 10−7 | 9 × 10−8 | |
| IL22RA2 | ||||
| FC | 10 | 293 | 295 | ↑ |
| P | 7 × 10−7 | 1 × 10−12 | 1 × 10−12 | |
| TNFRSF9 | ||||
| FC | 16 | 42 | 72 | ↑ |
| P | 1 × 10−6 | 2 × 10−8 | 3 × 10−9 | |
| TNFRSF10C | ||||
| FC | 13 | 11 | 14 | ↑ |
| P | 4 × 10−6 | 1 × 10−5 | 4 × 10−6 | |
| FLT3 | ||||
| FC | −87 | −406 | −341 | ↓ |
| P | 4 × 10−12 | 4 × 10−14 | 6 × 10−14 | |
| INSR | ||||
| FC | −5 | −134 | −93 | ↓ |
| P | 1 × 10−3 | 5 × 10−10 | 1 × 10−9 |
Transcripts that were up- or down-regulated (fold change [FC] > 2, adjusted P < .05) in LCH cells compared with all 3 indigenous DC lineages as delineated in the Venn diagrams in Figure 1 were clustered into functional groups related to LCH disease. Genes involved in matrix remodeling and signaling are shown. Arrows indicate whether transcripts were up-regulated (↑) or down-regulated (↓) in LCH cells compared with all other DC lineages. FC and P values (by Student t test) are also indicated.
Among the immunoregulatory factors that were selectively up-regulated in LCH cells, we identified IL22RA2, the decoy receptor for IL22,20 and ghrelin, which has been shown to repress leptin-induced cytokine release21 (Table 2). In addition, LCH cells selectively displayed transcripts for matrix-degrading enzymes matrix metalloproteinase 1 (MMP1), MMP9, and MMP12,22 which have already been described in LCH lesions using immunohistochemistry.6,23
Analysis of LCH-specific genes also revealed potential auto- and/or paracrine signaling loops. The TNF family member TRAIL was selectively detected in LCH cells (Table 2 and supplemental Figure 5), whereas high-level expression of functional receptors (TNFRSF10A and B) was shared with other DCs. TRAIL is a potent inducer of cell death via TRAIL receptors, and expression of TRAIL by tumor cells is viewed as a tumor-escape mechanism by eliminating tumor-reactive T cells.24 LCH cells selectively coexpressed TNRSF10C (Table 2), a nonsignaling decoy receptor for TRAIL, indicating potential protection of LCH cells against TRAIL-induced death stimuli.
LCH cells coexpress JAG2 and its cognate receptor, NOTCH1
Another receptor-ligand pair that was coexpressed by LCH cells was NOTCH1 and its ligand, JAG2.25 JAG2 was highly expressed in all LCH samples, whereas all other DCs were devoid of this molecule (Figure 2A and Table 2). LCH cells also expressed NOTCH1, and this expression was shared with mDC1s and pDCs. However, LCH cells were the only DCs that coexpressed transcripts for the NOTCH receptor(s) together with one of its cognate ligands (Figure 2A).
Immunohistochemical validation of JAG2 and NOTCH1 was performed on LCH sections. Anti-JAG2 Ab prominently stained the membrane of LCH cells (Figure 2B). Within the lesions, these JAG2+ LCH cells were densely packed, indicating that these aggregates provide a structural basis for JAG2-Notch activation in LCH cells in trans.
NOTCH1 is activated in lesional LCH cells in situ
To further validate whether NOTCH1 was activated in LCH, we stained LCH lesions with an Ab that specifically recognizes activated NOTCH1. Figure 2D shows that staining for activated NOTCH1 can be detected in the majority of CD1a+ LCH cells. In addition, immunofluorescence staining corroborated nuclear distribution for NOTCH1 in LCH cells (Figure 2E). To further confirm this finding, activated NOTCH1 was detected by Western blotting in protein lysates from LCH biopsies (Figure 2F). Ten of 12 patients displayed detectable Langerin reactivity by Western blotting, which was indicative of detectable LCH material in lysates and thus qualified for further analysis. Among these 10 patients, 9 displayed activated NOTCH1 (Figure 2E and supplemental Table 1). Of 7 patients analyzed by immunohistochemistry, 7 displayed detectable nuclear staining of activated NOTCH1. In total, intracellular NOTCH (NOTCH-IC) was detected in 15 of 17 patients with traceable LCH cells. No active NOTCH1 could be detected in the Langerin− samples or a biopsy taken from a Wilms tumor (supplemental Table 1 and data not shown), suggesting that activated NOTCH1 is specifically found in LCH cells, most likely because of stimulation by JAG2. Consistent with this finding, 3 patients with a different histiocyte disorder, juvenile xanthogranuloma, tested negative for NOTCH1 expression (supplemental Figure 5C) and therefore activated NOTCH1 (data not shown).
JAG2 cooperates with TGF-β1 in the differentiation of LCH like cells
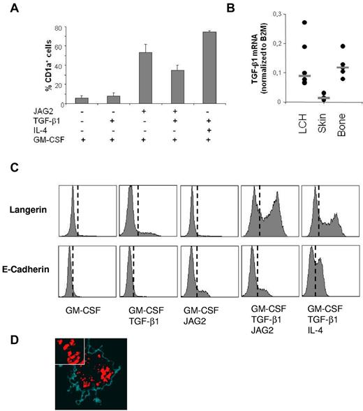
Although Notch signaling has been implicated in DC differentiation,26 no specific evidence for the role of JAG2 in this process exists to date. In the present study, we investigated whether JAG2 might contribute to the development of LCH-like cells. We incubated peripheral blood monocytes with JAG2-expressing MS5 cells and the DC-promoting cytokine GM-CSF and assayed for induction of LCH-defining markers. JAG2 readily induced CD1a expression on MoDCs (Figure 3A). CD1a induction by JAG2 depended on GM-CSF (data not shown), but did not require IL-4 or TGF-β1 (Figure 3A). We then investigated whether the addition of the LC-promoting factor TGF-β1 could induce a more complete LCH-like phenotype. TGF-β1 promoted Langerin and E-cadherin expression in GM-CSF- and IL-4–containing conditions, but failed to do so when IL-4 was omitted (Figure 3C). In contrast, substitution of IL-4 by JAG2 permitted high-level induction of Langerin, but not E-cadherin, by TGF-β1 (Figure 3C). This is remarkable because LCH cells display no or only very low levels of E-cadherin transcripts,1,6,27 whereas E-cadherin is highly expressed on LCs.28 We conclude that JAG2 cooperates with TGF-β1 in the formation of CD1a+Langerin+ E-cadherin− DCs that are strikingly similar to LCH cells. Furthermore, JAG2 renders DC generation from human monocytes independently of IL-4 stimulation.
JAG2 induces an LCH-like phenotype in vitro. Monocytes were cultured with the indicated cytokines in the presence of JAG2 or control transfected CD45− MS5 feeder cells for 5 days. Cells were collected and stained for CD45 to allow separation of monocyte-derived cells from feeder cells, along with Abs against the LCH-associated markers CD1a and Langerin. (A) Induction of CD1a shown as the percentage of CD1a+ cells among the CD45+ population. (B) Detection of TGF-β1 mRNA in frozen biopsy material taken from LCH lesions and from healthy human skin and bone. TGF-β1 expression is normalized to B2M. (C) CD1a+ cells were further analyzed for the coexpression of Langerin and E-cadherin. Histogram plots show Langerin and E-cadherin expression of CD1a+CD45+ cells shown in panel A. (C) DCs generated in the presence of GM-CSF, TGFβ1, and JAG2. Langerin staining (red) reveals the presence of numerous rod-shaped Langerin+ organelles in the cytoplasm indicative of the presence of Birbeck granules. Cell borders were determined by phase contrast (cyan).
JAG2 induces an LCH-like phenotype in vitro. Monocytes were cultured with the indicated cytokines in the presence of JAG2 or control transfected CD45− MS5 feeder cells for 5 days. Cells were collected and stained for CD45 to allow separation of monocyte-derived cells from feeder cells, along with Abs against the LCH-associated markers CD1a and Langerin. (A) Induction of CD1a shown as the percentage of CD1a+ cells among the CD45+ population. (B) Detection of TGF-β1 mRNA in frozen biopsy material taken from LCH lesions and from healthy human skin and bone. TGF-β1 expression is normalized to B2M. (C) CD1a+ cells were further analyzed for the coexpression of Langerin and E-cadherin. Histogram plots show Langerin and E-cadherin expression of CD1a+CD45+ cells shown in panel A. (C) DCs generated in the presence of GM-CSF, TGFβ1, and JAG2. Langerin staining (red) reveals the presence of numerous rod-shaped Langerin+ organelles in the cytoplasm indicative of the presence of Birbeck granules. Cell borders were determined by phase contrast (cyan).
Because the observed LCH-like phenotype was dependent on JAG2 and TGF-β1, we next investigated whether LCH lesions contained TGF-β1 in addition to JAG2 (Figure 3B) and sought to compare LCH lesions with regard to TGF-β1 message with normal human tissues. As shown in Figure 3B, LCH lesions contained TGF-β1 message at higher levels than normal human dermis and at levels comparable to those seen in normal human bone. Because bone is a predilection site for LCH, it is tempting to speculate that elevated levels of TGF-β1 in the bone may contribute to LCH formation in that location. Our data indicate that 2 key ligands that can promote LCH-cell–like differentiation in vitro, JAG2 and TGF-β1, are found in LCH lesions in situ and cooperate in vitro to differentiate LCH-like cells in an IL-4–independent fashion.
JAG2 stimulates MMP production by DCs but not monocytes
Tissue destruction is frequently observed in LCH lesions. This process may be explained by the production of tissue-degrading enzymes, particularly MMPs that are expressed in LCH lesions.6,23 Therefore, we investigated whether JAG2 might also be implicated in the pathogenesis of LCH lesions by MMP induction. MoDCs were stimulated with JAG2 and with TNFα, which is a known strong inducer of MMPs as a control.29 Strikingly, JAG2 induced 2 of the 3 MMPs that were selectively expressed in LCH cells, MMP1 and MMP12. MMP1 in particular was massively up-regulated by JAG2, but MMP12 also showed a low, but consistent elevation (Figure 4A). In contrast, ADAMDEC1, another member of the family of metalloproteinases up-regulated in LCH (Table 2), was not regulated by JAG2 (Figure 4).
JAG2 induces MMP expression in MoDCs. (A) GM-CSF– and IL-4–generated MoDCs were cocultured with JAG2 or control transfected MS5 feeder cells for 15 hours. As a benchmark for protease induction, TNFα was added instead of JAG2 or control feeder cells. Cells were harvested and analyzed for induction of MMP1, MMP12, and ADAMDEC1. Transcripts were normalized to β2-microglobulin and induction over control transfected feeder cells is shown. Feeder cells alone did not show significant induction of transcripts. Error bars show the SD. The results of 1 of 6 independent experiments with 3 different donors are shown. (B) Induction of MMP1 expression in monocytes and MoDCs. Cells were plated onto feeder cells expressing JAG2 or control cells and harvested after 14 hours. MMP1 RNA induction was normalized to β2-microglobulin and relative expression values are shown. The results of 1 of 3 independent experiments with 5 different donors are shown.
JAG2 induces MMP expression in MoDCs. (A) GM-CSF– and IL-4–generated MoDCs were cocultured with JAG2 or control transfected MS5 feeder cells for 15 hours. As a benchmark for protease induction, TNFα was added instead of JAG2 or control feeder cells. Cells were harvested and analyzed for induction of MMP1, MMP12, and ADAMDEC1. Transcripts were normalized to β2-microglobulin and induction over control transfected feeder cells is shown. Feeder cells alone did not show significant induction of transcripts. Error bars show the SD. The results of 1 of 6 independent experiments with 3 different donors are shown. (B) Induction of MMP1 expression in monocytes and MoDCs. Cells were plated onto feeder cells expressing JAG2 or control cells and harvested after 14 hours. MMP1 RNA induction was normalized to β2-microglobulin and relative expression values are shown. The results of 1 of 3 independent experiments with 5 different donors are shown.
We also investigated whether MMP induction by JAG2 was specific for DC differentiation. MMP1 was only induced in differentiated DCs, not in their progenitor cells (ie, monocytes), indicating that MMP1 induction by JAG2 is a distinct feature of DCs (Figure 4B). We conclude that MMP expression in LCH is likely to occur by JAG2-mediated Notch stimulation on LCH cells.
Discussion
In the present study, we compared the transcriptional profiles of LCH cells with those of 3 indigenous types of DCs, LCs, pDCs, and mDC1s, constituting a representative cross-section of naturally occurring DC lineages in humans: pDCs are key to fighting viral infections30 and myeloid DCs constitute a heterogeneous entity that comprises dermal DCs and peripheral blood–derived mDC1s and mDC2s.30 Myeloid DCs can adapt to disease conditions and display phenotypes and functions not observed in healthy subjects.31 LCs are regarded as a unique DC subset that forms dense networks in the skin or mucosal epithelium.32 This approach enabled us to investigate: (1) whether homogeneity exists among LCH cells of different patients, and (2) the relationship of LCH cells to naturally occurring DC subsets. Principal component analysis showed that LCH samples were surprisingly homogeneous and formed a separate cluster apart from indigenous DC subsets, a result further corroborated by multidimensional scaling and unsupervised hierarchical clustering (supplemental Figure 1). This is intriguing because LCH samples were derived from different body sites and disease stages, which suggests a common LCH-wide differentiation program. To further investigate relationships among naturally occurring DCs and LCH cells, 2 independent statistical methods were used. The numbers of differentially regulated transcripts among LCH cells and indigenous DCs were calculated (Figure 1H-I), and mean Pearson correlation coefficients (r) were examined (Figure 1D).
Both statistical methods revealed that LCH samples differed from LCs and that mDC1s differed to a similar extent with regard to r values and differentially regulated transcripts, whereas pDCs were clearly less closely related to LCH. LCH forms a separate, well-defined entity apart from naturally occurring DCs that is at the transcriptomic level similarly related to mDC1s and LCs.
All DC subsets analyzed were purified ex vivo in an immature state and subjected to chip profiling without any intercalated culture or activation step. LCH cells have also been described as immature DCs in situ.1,33 This was corroborated by our present results because maturation-associated markers such as B7 family members and HLA-DR–related transcripts were observed in similar numbers as in comparator DCs (supplemental Figure 2). Hallmarks of DC maturation such as CCR7 and CD83 were either absent or expressed at a comparable level as in immature LCs (data not shown). Therefore, transcriptional profiling of LCH cells confirms an immature phenotype and relationships between LCH cells and indigenous DCs obtained in silico are not skewed by different activation and or maturational stages.
The notion that LCH cells form a separate DC entity that displays a similar relationship to mDC1s and LCs has several implications. As the name implies, LCH cells are currently considered to be aberrant LCs.1 Therefore, LCH is categorized by the World Health Organization (WHO) classification as a hematologic disease derived from LCs based on the expression of the key LC discriminating markers CD1a and Langerin.34 The finding that LCH transcriptional profiles are equidistant to LCs and mDC1s challenges this dogma, which is consistent with observations made by other investigators.6,32 Therefore, LCH cells should be viewed as a DC entity distinct from LCs. Whether LCH cells represent a separate lineage originating from an as-yet-unidentified precursor or if they are derived from differentiated DCs such as LCs or mDCs that adopted the LCH-specific phenotype during pathogenesis remains to be investigated.
Given the fact that LCH cells form a well-defined entity, we next identified LCH transcripts that displayed significant regulation compared with any other DC subset. A total of 203 transcripts were selectively up-regulated in LCH cells, among them JAG2, a member of the Notch-signaling pathway. Because dysregulation of Notch signaling is associated with several human diseases,25 we explored the impact of this pathway on LCH. We showed that LCH cells selectively expressed the Notch ligand JAG2 and coexpressed the NOTCH1 receptor. Although our LCH study cohort primarily consisted of patients with early-stage, single system disease manifestations, a previous study that included multisystem LCH also revealed up-regulation of JAG2 in those patient samples.6
We verified expression of JAG2 and NOTCH1 in LCH cells by immunohistochemistry and explored activation of Notch signaling in LCH with a 2-tailed approach: First, activated NOTCH1 was detected in LCH cells and nuclear translocation was demonstrated. Second, activated NOTCH1 was detected in lysates derived from LCH biopsies, further corroborating activity of this signaling cascade in LCH lesions. Overall, 15 of 17 patients analyzed displayed activated NOTCH1. Failure to detect NOTCH-IC in 2 patients may indicate insufficient sensitivity of either the detection methods used or the pathways active in a subset of LCH patients who may compensate for NOTCH signaling. Both NOTCH-IC− patients were contained in the single-system LCH pool (11 patients), whereas 6 of 6 multisystem patients displayed NOTCH activation (supplemental Table 1). BRAF status was successfully determined in 7 patients and the V600EE mutation was identified in 2 patients. However, all patients with known BRAF status displayed activated NOTCH, indicating that mutated BRAF in principle does not impede NOTCH1 activation in LCH (supplemental Table 1). Larger cohort sizes will be required to correlate NOTCH activity with LCH subsets.
Only transcripts for NOTCH1, not for any other Notch receptors, were detected in LCH cells, leading to the conclusion that biologic effects of JAG2 are conferred via NOTCH1. Notch signaling regulates a variety of developmental processes, and the Notch ligands JAG1 and Delta-like ligand (DLL) have been shown to affect DC function and phenotype.35-38 However, a distinct functionality of Notch ligands has been suggested and the role of JAG2 has not yet been explored in DC ontogeny. Therefore, we investigated whether JAG2 might modulate DC differentiation from monocytes. Surprisingly, high numbers of CD1a+ DCs were readily obtained on culture of monocytes in GM-CSF and JAG2, a process usually requiring IL-439 and not previously described in the literature. Further addition of TGF-β1 induced high levels of Langerin on MoDCs. Therefore, JAG2 efficiently promotes the expression of LCH hallmark antigens and renders DC development independently of IL-4 in vitro. JAG2 suppressed TGF-β1–driven E-cadherin induction on MoDCs. Synergism between TGF-β1 and a different Notch ligand, DLL1, in the induction of CD1a and Langerin has been reported previously, and DLL1 has been shown to induce sizable quantities of this molecule,35 whereas our present data suggest a suppressive effect of JAG2 on E-cadherin expression. This discrepancy that may be reconciled by the notion that individual Notch ligands elicit divergent biologic effects.40 CD1a+Langerin+E-cadherin− DCs induced by JAG2 display striking similarity to LCH cells, which, in sharp contrast to LCs, express E-cadherin at low levels or not at all.1,27,41 Therefore, it can be speculated that the LCH phenotype may be at least in part due to JAG2-mediated NOTCH1 activation on LCH cells. Although these data were generated by in vitro differentiation of monocytes, this hypothesis is further corroborated by the observation that LCH cells coexpress Notch receptor and ligands. Activation of NOTCH1 signaling could therefore be a LCH cell–autonomous process, which consequently could confer some degree of independence from signals from the surrounding tissue on LCH cells and thus enable them to reside in such diverse locations as skin and bone. To ultimately test this hypothesis, inhibition of Notch signaling in LCH-derived pathologic cells would be required, which is currently not possible because of the lack of a suitable culture system or animal model.
The concept of a cell-autonomous interplay of Notch receptor and ligands has been recently elaborated in granulocyte regulation,42 but has not yet been investigated in DC biology. However, JAG2 derived from mesenchymal stem cells was shown to be critically important in conferring regulatory functions onto DCs43 and regulatory T cells were induced by forced expression of Jag1 in murine DCs.44 This is particularly interesting because regulatory T-cell expansion has been observed in LCH patients,45 and it is conceivable that JAG2 activation of LCH cells may contribute to this phenomenon. However, the role of Notch in DC biology is not limited to the induction of tolerance: IL-12 independent Th1 differentiation has been reported by Dll4,46 and in humans JAG1 was shown to induce DC maturation rather than an arrest at an immature state, as was suggested in the mouse.38 It therefore appears that Notch plays a vital role in DC biology and that the individual contributions of each Notch ligand in different species still need to be elaborated.
The occurrence of densely packed DCs aggregates is a feature unique to LCH, so it is conceivable that efficient stimulation of the Notch signaling pathway occurs in LCH-DCs in trans.47 We also examined whether JAG2 may have an impact on pathognomonic LCH features. We and others observed induction of tissue-degrading enzymes in LCH6,48 that may explain the tissue destruction in LCH lesions most prominently recognized in eosinophilic granuloma of the bone. Data presented herein show that JAG2 is a potent inducer of MMP1 in DCs. MMP1 induction by JAG2 appears to be DC selective: monocytes did not induce MMP1 mRNA levels in response to JAG2. Other Notch ligands tested displayed weak induction of MMP1 in MoDCs, further underscoring the pivotal role of JAG2 in this system and suggesting divergent roles of different notch ligands. MMP1 is the only enzyme able to initiate breakdown of the major collagens of skin, bone, and vasculature, and is also involved in migratory and invasive processes.22 It is therefore conceivable that JAG2-mediated MMP1 is a crucial factor in LCH-mediated tissue destruction.
Currently, treatment of multisystem LCH consists of combination chemotherapy, and the most promising approach for high-risk patients who fail to respond to standard initial treatment is hematopoietic stem cell transplantation after reduced-intensity conditioning.49 However, among multisystem patients with risk of organ involvement, mortality is still approximately 20%.49 These patients would clearly profit from targeted therapies. The finding that NOTCH1 is active in LCH lesions and that JAG2 signaling induces an LCH-like phenotype in Mo-DCs tempts speculation that interference with the Notch signaling pathway might provide a new therapeutic approach to the treatment of LCH. Interestingly, the involvement of the Notch signaling in LCH has been discussed before based on the detection of an activating NOTCH1 mutation in one LCH patient with a previous T-ALL,50 underscoring a potential role of this pathway in LCH.
In conclusion, the results of the present study show that LCH cells form a distinct DC entity that differs from LCs and mDC1s to a similar extent. Furthermore, we have identified the Notch signaling pathway as being a potentially important factor in LCH pathogenesis. We have also demonstrated that Notch is constitutively active in LCH cells in vivo and provided evidence that the Notch signaling pathway can contribute to LCH cell phenotype and function. We conclude that targeting Notch activity in LCH may be a promising approach to fighting this disease.
The online version of this article contains a data supplement.
The publication costs of this article were defrayed in part by page charge payment. Therefore, and solely to indicate this fact, this article is hereby marked “advertisement” in accordance with 18 USC section 1734.
Acknowledgments
The authors thank Andreas Heitger for contributing monocytes; Baerbel Reininger, Angela Schumich, and Dieter Printz for help with FACS analysis; Isabella Mosberger and Andrea Ziegler for help with the immunofluorescence and immunohistochemical analyses; Maximilan Zeyda and Thomas Stulnig for help with skin cell preparations; Ingrid M. Rading at the Microarray Resource Center at Lund University for excellent help with the microarray analysis; and Cesar Cobaleda and Herbert Auer for comments on the manuscript.
This work was supported by the Oesterreichische Nationalbank Anniversary Fund (grant 13434 to C.H. and grant 13668 to E.K.). R.S. is the recipient of a DOC-fFORTE fellowship of the Austrian Academy of Science.
Authorship
Contribution: C.H., I.S.-K., G.J., R.S., J.L., W.B., and E.K. performed the experiments; M.K. conducted the bioinformatics analysis; C.H., M.K., I.S.-K., P.S., H.G., G.S., H.K., and E.K. analyzed and interpreted the experiments; M.M., P.B., and N.C. provided reagents; and C.H. and E.K. devised the project, designed the experiments, obtained the funding, and wrote the manuscript.
Conflict-of-interest disclosure: E.K. is an employee of Novartis Institute for Biomedical Research Inc. The remaining authors declare no competing financial interests.
The current affiliation of E.K. is Novartis Institute for Biomedical Research Inc, Wien, Austria.
Correspondence: Ernst Kriehuber, Department of Dermatology, Division of Immunology, Allergy and Infectious Diseases (DIAID), Medical University of Vienna, Vienna, Austria; e-mail: ernst.kriehuber@gmail.com; or Caroline Hutter, St Anna Kinderspital, Kinderspitalgasse 6, 1090 Vienna, Austria; e-mail: caroline.hutter@stanna.at.




This feature is available to Subscribers Only
Sign In or Create an Account Close Modal