Abstract
To ascertain the genetic basis of pediatric Burkitt lymphoma (pBL), we performed clinical-grade next-generation sequencing of 182 cancer-related genes on 29 formalin-fixed, paraffin embedded primary pBL samples. Ninety percent of cases had at least one mutation or genetic alteration, most commonly involving MYC and TP53. EBV(−) cases were more likely than EBV(+) cases to have multiple mutations (P < .0001). Alterations in tumor-related genes not previously described in BL were identified. Truncating mutations in ARID1A, a member of the SWI/SNF nucleosome remodeling complex, were seen in 17% of cases. MCL1 pathway alterations were found in 22% of cases and confirmed in an expanded panel. Other clinically relevant genomic alterations were found in 20% of cases. Our data suggest the roles of MCL1 and ARID1A in BL pathogenesis and demonstrate that comprehensive genomic profiling may identify additional treatment options in refractory disease.
Introduction
Burkitt lymphoma (BL) is an aggressive B-cell malignancy that predominantly affects the pediatric population. Although most children are cured with intensive chemotherapy, up to 20% die of relapsed or refractory disease.1-3 Cure rates are significantly lower in developing countries that have a greater incidence of BL, making BL a global health concern. The molecular hallmark of BL is the translocation of the MYC proto-oncogene to the immunoglobulin-heavy or one of the light chain genes, leading to constitutive MYC activation. Additional molecular alterations that may counteract MYC-induced proapoptotic signals are likely relevant in the pathogenesis of BL. RNA sequencing recently has been preformed to investigate the genetic landscape of BL via the use of a cohort that combined pediatric and adult cases.4 In contrast to adult cases, which typically have a simple karyotype, 60%-90% of pediatric tumors have secondary chromosomal abnormalities, the consequences of which are less well characterized.5-8 Therefore, we focused on pediatric BL (pBL) to better understand the driving genomic alterations in this disease and to aid the development of rational therapeutics.
Genomic studies in rare tumors previously have been limited by the availability of frozen tissue to obtain DNA. In this report, we demonstrate comprehensive next-generation sequencing on formalin-fixed, paraffin embedded (FFPE) tissue, which allowed the use of archived specimens. We identified mutations in a significant proportion of pBL, including recurrent alterations in ARID1A and MCL1 not previously reported.
Methods
Patient samples
Eighty-two FFPE samples of pBL were collected from sites in the United States, Kenya, and Brazil. Cases were included if the patient age was < 21 years and the diagnosis of BL was confirmed. Cases included endemic (n = 20), sporadic (n = 60), and HIV-associated (n = 2) pBL. All samples were obtained with institutional research board and biospecimen-use approval. From this panel, a cohort was selected for next-generation sequencing on the basis of tumor representation > 80%, sufficient tissue availability, and adequate DNA yield (supplemental Methods, available on the Blood Web site; see the Supplemental Materials link at the top of the online article). This study was conducted in accordance with the Declaration of Helsinki.
Tumor characterization, FISH, and immunohistochemistry
See supplemental Methods.
Targeted genomic sequencing
DNA was extracted from FFPE tissue (supplemental Methods). Molecular barcode-indexed ligation-based sequencing libraries were constructed using 50-200 ng of total DNA. Libraries were hybridization captured with custom biotinylated RNA oligo pools (custom SureSelect kit; Agilent) representing 3230 exons of 182 cancer-related genes plus 37 introns from 14 genes often rearranged in cancer (supplemental Table 1). Paired end sequencing (49 × 49 cycles) was performed with the HiSeq2000 (Illumina). Sequence analysis is detailed in the supplemental Methods.
Results and discussion
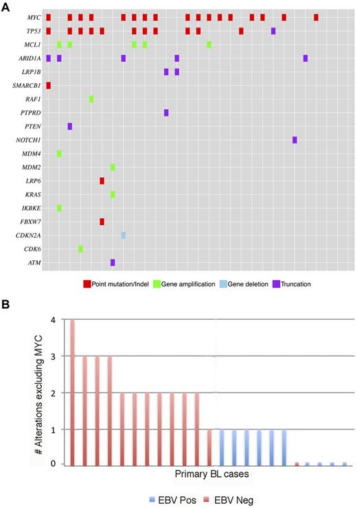
Sequence analysis of 29 cases of pBL at an average coverage of 653-fold identified 99 somatic genetic alterations in 19 genes, including 68 base substitutions, 10 insertions/deletions, 12 copy number alterations, and 9 structural rearrangements (Figure 1A, supplemental Table 2) Twenty-six cases were sporadic (14 from the United States; 12 from Brazil) and 3 endemic (Kenya); 2 were HIV+ (both sporadic). The most frequent genomic alterations were point mutations/indels in MYC (58.6%) and TP53 mutations (41.4%). MYC mutations spanned the coding region and included hot spots previously documented in lymphomas (supplemental Table 3, supplemental Figure 1).9 Cases with MYC mutations also demonstrated MYC translocation, confirming that mutations may functionally cooperate with translocation to promote MYC-mediated oncogenesis. Twenty of 29 cases (69%) had genetic alterations in addition to those involving MYC.
Genomic alterations in pBL. (A) Diagram of mutations identified by targeted genomic sequencing. Columns represent individual samples. Alterations listed include only those likely to be somatic as referenced in COSMIC,22 as well as MYC point mutations and indels of unknown significance. We detected copy number alterations by comparing targeted genomic DNA sequence coverage with a process-matched normal control sample. We detected genomic rearrangements by clustering chimeric reads mapping to targeted introns. (B) Distribution of frequency of alterations by EBV status. EBV-negative cases (EBV Neg) are significantly more likely to have > 1 alteration compared with EBV-positive cases (EBV Pos; P < .0001).
Genomic alterations in pBL. (A) Diagram of mutations identified by targeted genomic sequencing. Columns represent individual samples. Alterations listed include only those likely to be somatic as referenced in COSMIC,22 as well as MYC point mutations and indels of unknown significance. We detected copy number alterations by comparing targeted genomic DNA sequence coverage with a process-matched normal control sample. We detected genomic rearrangements by clustering chimeric reads mapping to targeted introns. (B) Distribution of frequency of alterations by EBV status. EBV-negative cases (EBV Neg) are significantly more likely to have > 1 alteration compared with EBV-positive cases (EBV Pos; P < .0001).
Although mutations did not group with epidemiologic subtypes, EBV(−) cases were more likely to have multiple genetic alterations than EBV(+) cases. When we excluded MYC alterations, 12 of 14 EBV(−) cases had > 1 alteration and 0 of 11 EBV(+) cases had > 1 alteration (P < .0001; Figure 1B). This is consistent with the tumorigenic role of EBV in a subset of BL. TP53 was altered in 4 EBV(+) and 8 EBV(−) cases.
Recurrent alterations were identified in cancer-related genes not previously reported in BL, including truncating mutations in ARID1A and amplification of MCL1 (Figure 2, supplemental Table 4). ARID1A is a member of the SWI/SNF family of complexes, which function as chromatin remodelers, and has been implicated as a tumor suppressor.10 Inactivating ARID1A mutations have been described in solid malignancies, including ovarian and gastric cancer,11-13 and a tumor suppressor role of ARID1A is supported by functional studies.12
Primary BL cases demonstrate recurrent alterations in ARID1A and MCL1. (A) Representation of ARID1A gene and mutations identified by sequencing. The 20 exons of ARID1A are represented in the green boxes. Diamonds represent deletion; triangles represent point mutation. In all 5 cases, the mutation was truncating. ARID indicates AT-rich interactive domain; LXXLL, leucine-rich motifs; nt, nucleotide; and UTR, untranslated region. (B) ARID1A protein expression in mutated and wild-type cases as determined by IHC. Cases B-6 and BL-17 have truncating mutations upstream to the antibody epitope and demonstrate decreased staining compared with cases lacking mutations. Case BL-27 has a mutation downstream of the antibody probe. (C) MCL1 pathway-altered cases as identified by sequencing. Five cases had a 1.8 to 3.1 copy gain of MCL1 relative to a diploid control, corresponding to a predicted 4-6 copies of MCL1 per tumor cells. One case had a mutation in FBXW7, a gene in the MCL1 pathway. (D) FISH for MCL1 using an MCL1 probe (red) and centromeric probe for chromosome 1 (green). A representative wild-type case (WT; left) and an amplified case (right) are shown. Amplified cases had 3-4 copies, but in some a signal was stronger, suggesting tandem duplication. (E) MCL1 protein expression was evaluated by immunohistochemistry. Quantitative analysis of MCL1 staining intensity in tonsil (n = 3), MCL1 WT (n = 24), and MCL1 amplified (n = 5) cases is shown. Error bars represent standard error of the mean. Unpaired t test was performed to evaluate statistical significance between expression in MCL1 WT and MCL1 amplified cases. (F) Representative normal and amplified cases are shown, as well as the pattern in a tonsil control showing stronger cytoplasmic expression in the follicles. Panels B and F, original magnification ×400 with 40× objective lens. Microscope: Olympus BX 41; camera: Olympus Q-COLOR3; software: QCapture Version 2.9.8.0 (Quantitative Imaging). Panel D, original magnification ×1000: Apochromatic 100× lens with 1.4 aperture; microscope: Olympus BX51; camera: Jai CV-A10CL; software: Cytovision Imaging Version 3.6 (Genetix).
Primary BL cases demonstrate recurrent alterations in ARID1A and MCL1. (A) Representation of ARID1A gene and mutations identified by sequencing. The 20 exons of ARID1A are represented in the green boxes. Diamonds represent deletion; triangles represent point mutation. In all 5 cases, the mutation was truncating. ARID indicates AT-rich interactive domain; LXXLL, leucine-rich motifs; nt, nucleotide; and UTR, untranslated region. (B) ARID1A protein expression in mutated and wild-type cases as determined by IHC. Cases B-6 and BL-17 have truncating mutations upstream to the antibody epitope and demonstrate decreased staining compared with cases lacking mutations. Case BL-27 has a mutation downstream of the antibody probe. (C) MCL1 pathway-altered cases as identified by sequencing. Five cases had a 1.8 to 3.1 copy gain of MCL1 relative to a diploid control, corresponding to a predicted 4-6 copies of MCL1 per tumor cells. One case had a mutation in FBXW7, a gene in the MCL1 pathway. (D) FISH for MCL1 using an MCL1 probe (red) and centromeric probe for chromosome 1 (green). A representative wild-type case (WT; left) and an amplified case (right) are shown. Amplified cases had 3-4 copies, but in some a signal was stronger, suggesting tandem duplication. (E) MCL1 protein expression was evaluated by immunohistochemistry. Quantitative analysis of MCL1 staining intensity in tonsil (n = 3), MCL1 WT (n = 24), and MCL1 amplified (n = 5) cases is shown. Error bars represent standard error of the mean. Unpaired t test was performed to evaluate statistical significance between expression in MCL1 WT and MCL1 amplified cases. (F) Representative normal and amplified cases are shown, as well as the pattern in a tonsil control showing stronger cytoplasmic expression in the follicles. Panels B and F, original magnification ×400 with 40× objective lens. Microscope: Olympus BX 41; camera: Olympus Q-COLOR3; software: QCapture Version 2.9.8.0 (Quantitative Imaging). Panel D, original magnification ×1000: Apochromatic 100× lens with 1.4 aperture; microscope: Olympus BX51; camera: Jai CV-A10CL; software: Cytovision Imaging Version 3.6 (Genetix).
Mutations in ARID1A were found in 5 of 29 (17.2%; 95% confidence interval 5.8%-35.8%) of pBL cases, one of which was EBV(+). Mutations were distributed throughout the gene and all resulted protein truncation (Figure 2A), consistent with tumor suppressor role. In addition, one case with ARID1A mutation had a secondary mutation in SNF5, also a member of the SWI/SNF family. ARID1A protein expression was evaluated by immunohistochemistry in an expanded cohort (n = 50) that included 17 cases with known ARID1A mutation status. Cases with ARID1A alterations leading to truncated protein lacking the antibody epitope showed decreased expression (Figure 2B). In contrast, 10 of 12 cases with WT ARID1A demonstrated increased expression (Figure 2B, supplemental Figure 2). Overall 15 of 50 cases (30%) demonstrated ARID1A expression that was equal to or lower than that seen in cases with known mutation. There was no evidence of loss of heterozygosity in mutated cases because the mutation was present in close to 50% of the reads. As has been proposed for other malignancies, haploinsufficiency of ARID1A may be enough for cellular transformation.
Recurrent amplification was found in MCL1, a member of the BCL2 family. MCL1 and related proteins inhibit apoptosis by blocking the cell death mediators BAK and BAX.14 The importance of MCL1 as an oncogene has been implicated in transgenic mice that develop aggressive B-cell lymphomas.15,16 MCL1 is located on 1q21.2, a genomic region amplified in approximately 25% of pBL cases.17 Amplification of MCL1 has been described in a BL subline18 but has not been reported in primary BL samples. MCL1 overexpression may be clinically relevant because it has been linked to chemotherapy resistance,18,19 and several inhibitors that may target MCL1 are in clinical development (supplemental Table 5).20 We identified MCL1 amplification in 5 of 29 (17.2%, 95% confidence interval 5.8%-35.8%) cases ranging from 1.8X to 3.1X copy gain relative to a diploid control (Figure 2C). In addition, one case had a point mutation in FBXW7, which encodes an ubiquitin ligase that targets MCL1 for degradation.21 FISH for MCL1 confirmed the sequencing results, and in an independent cohort, 5 of 17 (29%) cases demonstrated MCL1 amplification by FISH (Figure 2D). In total 10 of 46 (21.7%) pBL cases demonstrated MCL1 amplification. Evaluation of MCL1 protein expression by immunohistochemistry and densitometry analysis revealed increased MCL1 protein expression in amplified cases (P = .002; Figure 2E-F).
Alterations also were found in other cancer-related genes, including point mutations in LRP6; truncating alterations in LRP1B, PTPRD, PTEN, NOTCH, and ATM; amplifications of RAF1, MDM4, MDM2, KRAS, IKBKE, and CDK6; and a deletion of CDKN2A, many of which are targetable by therapies in clinical trials (supplemental Table 5).
This is the first report of next-generation sequencing focusing specifically on pediatric BL. Our work demonstrates the feasibility of genomic sequencing using FFPE specimens. We identified novel recurrent alterations in members of the SWI/SNF family of chromatin remodeling genes, the antiapoptotic gene MCL1, as well as other therapeutically actionable alterations. As the spectrum of mutations in pBL becomes further defined and genotype-phenotype and clinical correlations are established, inclusion of mutation profiling should become part of routine diagnostic testing, prognostic evaluation, and treatment of pBL. In particular, as we move into the era of precision medicine, the specific genomic information reported here should be useful in the molecular subclassification of pBL and use of therapies that target key biologic pathways such as chromatin remodeling and suppression of apoptosis.
The online version of this article contains a data supplement.
The publication costs of this article were defrayed in part by page charge payment. Therefore, and solely to indicate this fact, this article is hereby marked “advertisement” in accordance with 18 USC section 1734.
Acknowledgments
The authors acknowledge Sharon Barouk for organizing the materials. They thank the Translational Research Program of the Department of Pathology and Laboratory Medicine of Weill Cornell Medical College for support with the construction of tissue microarrays and immunohistochemical characterization of the samples, and Robert Kim for help with image analysis.
This work was supported by funding from the Rally Foundation for Childhood Cancer Research to L.G.-R., the American Syrian Lebanese Associated Charities (ALSAC) to R.C.R., and National Institutes of Health grant R01CA068939 to E.C.
National Institutes of Health
Authorship
Contribution: L.G.-R. designed the study, performed research, analyzed data, and wrote the paper; K.W., M.T.C., G.P., R.Y., and P.J.S. performed sequencing studies and analyzed data; N.L.-S., F.P., M.P., J.T.F., G.B., B.A., L.L., C.B., E.R., and R.C.R. provided precious patient samples, characterized some of the samples, collected data, reviewed and approved the manuscript; K.A.P. collected data; T.Y.M., S.M., Y.T., and W.T. performed research and analyzed data; M.A.R. designed and supervised part of the study; and E.C. designed the study, supervised research, analyzed the data, and assisted in writing the paper.
Conflict-of-interest disclosure: K.W., M.T.C., G.P., R.Y., and P.J.S. are stockholders in Foundation Medicine and employees of Foundation Medicine. The remaining authors declare no competing financial interests.
Correspondence: Ethel Cesarman, MD, Department of Pathology and Laboratory Medicine, Weill Cornell Medical College, 1300 York Ave, New York, NY 10065; e-mail: ecesarm@med.cornell.edu; or Lisa Giulino-Roth, MD, Weill Cornell Medical College, 525 E 68th St, Payson 695, New York, NY 10065; e-mail: giulinol@mskcc.org.

