To the editor:
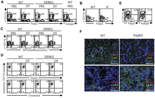
Foxp3+ Tregs are essential for maintaining immune tolerance in mice and men. Except for expression in a minor population of CD8+ T cells,1 Foxp3 is currently believed to be restricted to CD4+ Tregs in mice, because widespread nonhematopoietic Foxp3 expression and its putative implication in tolerance have been refuted.2,3 Thus, the employment of Foxp3 reporter mice, including Foxp3DTR-eGFP (DEREG) mice,4 has been valuable for the investigation of Foxp3+ Treg biology. Recently, we demonstrated that the depletion of Foxp3+ Tregs unleashes potent therapeutic tumor-specific immunity,5,6 unlike less selective agents, eg, targeting CD25. The recent postulation of immunoregulatory Foxp3+ macrophages7 implies that macrophage deletion in DEREG mice could contribute to the striking effects of Foxp3+ cell ablation as cancer immunotherapy. We thus specifically investigated this issue. Anti–Foxp3-PE stainings of WT spleens revealed a CD11b−Foxp3+ Treg population as expected, whereas the CD11b+ fraction contained a clearly weaker PE signal (Figure 1A). The latter was identified as autofluorescence since it persisted in isotype stainings (Figure 1A) or unstained samples (not shown), in contrast to CD11b−Foxp3+ Tregs. To further assess if the CD11b+PElow population actively transcribes the foxp3 locus, we analyzed spleens of DT-treated DEREG mice. Strikingly, CD11b+PElow cells persisted on DT administration, whereas CD11b−Foxp3+ Tregs were depleted (Figure 1A), suggesting that the autofluorescent CD11b+ population does not express Foxp3DTR-eGFP. Similar results were obtained with BM (not shown). In line with these findings, CD11b+PElow cells were present at rather increased percentages in the BM of scurfy mice harbouring a mutated nondetectable Foxp3 protein,8 compared with Foxp3-sufficient litters (Figure 1B). In contrast, CD11b−Foxp3+ Tregs were absent from scurfy mice as expected, demonstrating a lack of Foxp3 staining in CD11b+ cells (Figure 1B). Because Manrique et al used the FITC/GFP channel for revealing Foxp3 in their study,7 which is more prone to autofluorescence than the PE channel, we next assessed the deletion of Foxp3DTR-eGFP+ cells in DT-treated DEREG mice. Approximately 4% of T cell–excluded BM cells in WT mice displayed strong autofluorescence (Figure 1C), comparable with the reported frequency7 . DEREG mice did not harbor increased frequencies of GFP/autofluorescence+ cells within the T cell–excluded CD11b+ BM fraction (Figure 1C), which would be expected from Foxp3-reporting cells. Similarly, DT administration to DEREG mice did not result in depletion of the GFP/autofluorescence+ population (Figure 1C). DT efficiently accessed the BM because GFP+ Tregs were eliminated (not shown). Of note, autofluorescent CD11b+ cells are FSChiSSChi compared with nonautofluorescent CD11b+ cells and T cells (not shown). Consistent with Manrique et al,7 we readily detected CD11b+ autofluorescent cells in spleens and BM of Rag KO mice, but those similarly lacked Foxp3 expression (not shown). We next generated BM-derived macrophages (BMM) from WT or DEREG mice in presence or absence of DT during the culture period. Again, we could not detect Foxp3 staining in CD11b+ BMM, and no increased rate of cell death was observed after culture in presence of DT (Figure 1D and not shown). LPS stimulation—which was implicated in de novo Foxp3 expression by Foxp3− macrophages7 —did not induce Foxp3 expression in BMM (not shown). The authors demonstrated a regulatory role for putative Foxp3+ macrophages in B16 melanoma.7 To exclude that Foxp3 is induced in macrophages by melanoma-dependent mechanisms, we analyzed B16-OVA melanoma-bearing mice. Spleens and BM lacked CD11b+Foxp3+ cells (not shown), as did tumor-free mice (Figure 1A-C). Furthermore, single cell suspensions of tumors raised in WT mice revealed no specific Foxp3 expression in CD11b+ cells, whereas CD11b−Foxp3+ Tregs were present (Figure 1E), in line with previous results.5 Similarly, immunofluorescence analyses of tumor sections revealed that Foxp3+ cells were exclusively CD3+, but did not coexpress F4/80 or CD11b, whereas Foxp3+ cells were completely absent from tumors elicited in Rag KO mice (Figure 1F, not shown).
Lack of Foxp3 expression by macrophages. (A) WT and DEREG mice were treated on 2 consecutive days with 1μg DT or PBS intraperitoneally. One day later, collagenase/DNase-digested splenocytes were analyzed by flow cytometry. CD11b (M1/70), Foxp3 (FJK-16s) or rat IgG2a/κ isotype staining is shown. (B) BM was isolated from 2-3 weeks old WT or scurfy males and analyzed by flow cytometry. CD11b and Foxp3 expression is shown. (C) BM of PBS- or DT-treated WT and DEREG mice was analyzed by flow cytometry. CD11b expression of CD3ϵ/TCRβ/TCRγδ− cells is plotted against GFP/autofluorescence. (D) BMM were generated as described9 from WT or DEREG mice except 100ng/mL DT was added on d0 and d3 of culture where indicated. BMM were harvested using accutase and analyzed by flow cytometry. CD11b vs Foxp3 expression is shown in the top panel. The bottom panel is unstained for Foxp3. (E) B16-OVA tumors were established in WT mice5 , harvested, collagenase/DNase-digested and analyzed by flow cytometry. CD11b, Foxp3 or isotype staining is displayed. (F) B16-OVA tumors were established in WT or Rag KO mice, resected and cryopreserved. Five micrometer sections were analyzed by immunofluorescence microscopy after staining for Foxp3 (FJK-16s), F4/80 (BM8), CD3 (N1580) and AlexaFluor488- or AlexaFluor555-labeled secondary antibodies. AxioImager Z1, Axiovision 4.6.3.0 software, and AxioCam MRm were applied for image acquisition and analysis. Foxp3 (red), CD3 (green) and DAPI (blue) signals are displayed in the upper panel; the lower panel shows Foxp3 (red), F4/80 (green) and DAPI (blue) stainings. All images were acquired with 400× magnification and a 50 μm white scale bar is displayed. (A-E) All flow cytometry analyses were performed after Fc receptor blocking with anti-CD16/32 (2.4G2). Cells were acquired on LSRII (BD Biosciences), analyzed by FlowJo (Tristar) and dead cells were excluded by ethidium monoazide (EMA) photolysis. (A-F) All experiments are representative of 2-3 independent experiments.
Lack of Foxp3 expression by macrophages. (A) WT and DEREG mice were treated on 2 consecutive days with 1μg DT or PBS intraperitoneally. One day later, collagenase/DNase-digested splenocytes were analyzed by flow cytometry. CD11b (M1/70), Foxp3 (FJK-16s) or rat IgG2a/κ isotype staining is shown. (B) BM was isolated from 2-3 weeks old WT or scurfy males and analyzed by flow cytometry. CD11b and Foxp3 expression is shown. (C) BM of PBS- or DT-treated WT and DEREG mice was analyzed by flow cytometry. CD11b expression of CD3ϵ/TCRβ/TCRγδ− cells is plotted against GFP/autofluorescence. (D) BMM were generated as described9 from WT or DEREG mice except 100ng/mL DT was added on d0 and d3 of culture where indicated. BMM were harvested using accutase and analyzed by flow cytometry. CD11b vs Foxp3 expression is shown in the top panel. The bottom panel is unstained for Foxp3. (E) B16-OVA tumors were established in WT mice5 , harvested, collagenase/DNase-digested and analyzed by flow cytometry. CD11b, Foxp3 or isotype staining is displayed. (F) B16-OVA tumors were established in WT or Rag KO mice, resected and cryopreserved. Five micrometer sections were analyzed by immunofluorescence microscopy after staining for Foxp3 (FJK-16s), F4/80 (BM8), CD3 (N1580) and AlexaFluor488- or AlexaFluor555-labeled secondary antibodies. AxioImager Z1, Axiovision 4.6.3.0 software, and AxioCam MRm were applied for image acquisition and analysis. Foxp3 (red), CD3 (green) and DAPI (blue) signals are displayed in the upper panel; the lower panel shows Foxp3 (red), F4/80 (green) and DAPI (blue) stainings. All images were acquired with 400× magnification and a 50 μm white scale bar is displayed. (A-E) All flow cytometry analyses were performed after Fc receptor blocking with anti-CD16/32 (2.4G2). Cells were acquired on LSRII (BD Biosciences), analyzed by FlowJo (Tristar) and dead cells were excluded by ethidium monoazide (EMA) photolysis. (A-F) All experiments are representative of 2-3 independent experiments.
Concluding, we found no evidence for Foxp3 expression in macrophages by combining flow cytometry, immunofluorescence microscopy and genetic approaches. This is fully in line with the previously noted lack of Foxp3 protein expression in Rag KO spleens.2 Thus, macrophage subpopulations are not targeted in genetically engineered DEREG mice and do not contribute to the onset of self/tumor-specific immunity upon Foxp3+ Treg ablation. These results are of immediate relevance for the use of Foxp3 reporter mice and for the translational design of novel cancer immunotherapies.
Authorship
All animal experiments were in accordance with institutional and state guidelines of Lower Saxony. This study does not involve experiments with human subjects or cells.
Acknowledgments: The authors thank Stephanie Dippel, Simone Spieckermann, Christine Jaencke, Esther Ermeling, and Maxine Swallow for expert technical assistance.
This work was supported by the DFG KFO250.
Contribution: C.T.M. designed and performed experiments and wrote the manuscript; A.A.K. and C.L. performed and evaluated immunfluorescence stainings; and T.S. supervised the study, designed experiments and wrote the manuscript.
Conflict-of-interest disclosure: The authors declare no competing financial interests.
Correspondence: Dr Tim Sparwasser, Institute of Infection Immunology, TWINCORE/Centre for Experimental and Clinical Infection Research, Feodor-Lynen-Straße 7, 30625 Hannover, Germany; e-mail: sparwasser.office@mh-hannover.de.

This feature is available to Subscribers Only
Sign In or Create an Account Close Modal