Abstract
Two distinct types of Flk-1+ mesoderm, hemangiogenic and cardiogenic, are thought to contribute to blood, vessel, and cardiac cell lineages. However, our understanding of how Flk-1+ mesoderm is specified is currently limited. In the present study, we investigated whether ER71, an Ets transcription factor essential for hematopoietic and endothelial cell lineage development, could modulate the hemangiogenic or cardiogenic outcome of the Flk-1+ mesoderm. We show that Flk-1+ mesoderm can be divided into Flk-1+PDGFRα− hemangiogenic and Flk-1+PDGFRα+ cardiogenic mesoderm. ER71-deficient embryonic stem cells produced only the Flk-1+PDGFRα+ cardiogenic mesoderm, which generated SMCs and cardiomyocytes. Enforced ER71 expression in the wild-type embryonic stem cells skewed toward the Flk-1+PDGFRα− mesoderm formation, which generated hematopoietic and endothelial cells. Whereas hematopoietic and endothelial cell genes were positively regulated by ER71, cardiac and Wnt signaling pathway genes were negatively regulated by ER71. We show that ER71 could inhibit Wnt signaling in VE-cadherin–independent as well as VE-cadherin–dependent VE-cadherin/β-catenin/Flk-1 complex formation. Enforced β-catenin could rescue cardiogenic mesoderm in the context of ER71 overexpression. In contrast, ER71-deficient Flk-1+ mesoderm displayed enhanced Wnt signaling, which was reduced by ER71 re-introduction. We provide the molecular basis for the antagonistic relationship between hemangiogenic and cardiogenic mesoderm specification by ER71 and Wnt signaling.
Introduction
Recent studies have established that Flk-1, a receptor tyrosine kinase, is indispensable for blood and vessel development. Specifically, Flk-1 is expressed in lateral mesoderm and extraembryonic mesodermal cells at the primitive streak stage of the early mouse embryo.1,2 Subsequently, its expression is confined to endothelial cells of the yolk sac and embryo proper and to the developing endocardial tube. Consistent with its expression pattern, mice deficient in Flk-1 display defects in the yolk sac blood islands and blood vessels and die around embryonic day 9.5.3 The development of the endocardium is also defective.3 Moreover, fate-mapping studies have demonstrated that Flk-1+ mesoderm contributes to primitive and definitive blood cells and endothelial cells.4,5 Whereas these studies have established an obligatory role for Flk-1 in blood and endothelial cell lineage development, Flk-1+ mesoderm also gives rise to cardiac and skeletal muscles.4 However, Flk-1 seems to be dispensable for cardiomyocyte and skeletal muscle cell development, because morphologically normal splanchnic mesoderm, myocardium, and the dorsolateral part of the somites were present in Flk-1–null embryos.2 By examining LacZ expression in a targeted Flk-1-LacZ knock-in allele, Flk-1+ hemangiogeneic progenitors were shown to express high levels of Flk-1, whereas cardiac and somite progenitors expressed low levels of Flk-1. Therefore, additional mechanisms within Flk-1+ mesoderm may determine the final cell lineage outcome in the embryo.
Embryonic events can be faithfully and fully recapitulated in the in vitro differentiation model of embryonic stem (ES) cells. For example, ES-derived Flk-1+ mesoderm contains the hemangioblast, a common progenitor of hematopoietic and endothelial cells.6,7 ES-derived Flk-1+ cells could contribute to endothelial and smooth muscle cells (SMCs) in vitro and in vivo.8 More recently, Moretti et al9 demonstrated that Flk-1+Isl1+Nkx2.5+ cells from in vitro differentiated ES cells represent a multipotent cardiovascular progenitor that can give rise to cells of the endothelial, smooth muscle, and cardiac lineages. Kattman et al reported that Brachyury+Flk-1+ cells from in vitro differentiated ES cells could generate cardiomyocyte, endothelial, and vascular smooth muscle cells.10 Flk-1+ mesoderm may consist of hemangiogenic and cardiogenic mesodermal cell populations; however, clear demonstration of two such distinct mesodermal cell populations has not been established, nor has the precise regulation of hemangiogenic versus cardiogenic development been addressed.
There seems to be an antagonistic relationship between hematopoietic and cardiac differentiation. For example, scl and etsrp (ie, Er71) expression in zebrafish embryos expanded hematopoietic and endothelial cell specification while concurrently reducing the myocardial field. Conversely, scl and etsrp morpholino injection expanded the boundaries of cardiac gene expression, suggesting reciprocal regulation between the hematopoietic/vascular and cardiovascular systems.11 Similarly, enforced ER71 expression in ES cells increased the expression of the blood and endothelial cell-lineage genes and decreased expression of the cardiac cell-lineage genes.12 Conversely, hematopoietic and endothelial cell genes were down-regulated, but cardiac genes were up-regulated, in Er71 mutant embryos.12 The hematopoietic program was inhibited by enforced Mesp1 expression in ES cells, which enhanced cardiac differentiation.13 Intriguingly, activation of the Wnt/β-catenin pathway in the early phases during ES differentiation was shown to enhance cardiomyocyte generation while suppressing hematopoietic and vascular cell generation.14,15
Previous studies have established that ER71 is indispensable for hematopoietic and endothelial cell-lineage development.12,16,17 In the present study, we investigated whether ER71 could regulate hemangiogenic versus cardiogenic cell-lineage commitment. We demonstrate that ER71 is cell-autonomously required for hematopoietic and endothelial cell development. Unexpectedly, Flk-1+ mesoderm was still generated from Er71−/− ES cells. Er71-deficient Flk-1+ mesoderm coexpressed PDGFR-α and generated cardiac and SMCs upon further differentiation. Enforced ER71 expression enhanced Flk-1+PDGFR-α− mesoderm, which generated hematopoietic and endothelial cells. ER71 was able to convert committed cardiogenic mesoderm to hemangiogenic fate. Gene-expression analyses between Er71-enforced and Er71-deficient Flk-1+ mesoderm identified Wnt signaling genes as potential downstream targets. We show herein that ER71 inhibited Wnt signaling and cardiac mesoderm development. β-Catenin was able to rescue cardiac mesoderm that was inhibited by ER71 overexpression. We propose that Flk-1 mesoderm specification into hemangiogenic versus cardiogenic outcome by ER71 is regulated at least in part through Wnt signaling.
Methods
Mouse strain and embryo analysis
Heterozygous Er71+/− mice were crossed to generate Er71−/− embryos, as described previously.12 The heart trunk was dissected from Er71+/+ and Er71−/− embryos at embryonic day 9.5. Cdh5 gene expression was analyzed by quantitative RT-PCR (qRT-PCR). Yolk sacs were used for genotyping analyses, as described previously.12 All experiments were approved by the Washington University institutional animal care committee.
ES cell generation and in vitro analysis
Er71+/+, Er71+/−, and Er71−/− ES cell lines were established from blastocysts obtained from Er71+/− mouse matings. The primer sequences used for genotyping are shown in supplemental Table 3 (available on the Blood Web site; see the Supplemental Materials link at the top of the online article). To generate inducible β-catenin-2A-Er71 (iβ-catenin-2A-Er71) ES cells, we made a bicistronic construct containing the coding sequence for β-catenin and Er71 fused to a V5 tag at the 3′ end, separated by a 2A peptide sequence,18 in the tet-responsive locus of A2Lox ESCs.19 A2Lox cells were engineered to constitutively express the reverse tetracycline transactivator from the Rosa26 locus. In addition, these ES cells contain a targeting site upstream of the HPRT locus, so a transgene is under the regulation of the tetracycline operator after site-specific recombination. After the correct targeting event was confirmed by a tet-responsive locus/cDNA vector-specific PCR, inducible β-catenin and ER71 expression with 1 μg/mL of doxycycline (DOX) was verified by RNA and Western blot analyses. ES cell culture, in vitro differentiation, hematopoietic replating, flow cytometry, and qRT-PCR analyses were performed as described previously.20-22
Chimeric mouse generation and microsatellite PCR analysis
Chimeric mice were generated by injecting Er71−/− or Er71+/+ ES cells (129 × C57BL/6 genetic background) into C57BL/6 blastocysts. The resulting chimeric mice were examined after 8-10 weeks of postnatal life. Chimerism was determined by 129-derived agouti coat color contribution and 129-strain–specific microsatellite PCR analysis, as described in supplemental Methods. Briefly, the fluorescently labeled PCR products were separated according to size through capillary electrophoresis on a genetic analyzer (3130 × 1; Applied Biosystems). The time of migration was then converted to the number of base pairs using Genemapper Version 4.0 software. 129 Strain-specific microsatellite PCR was also performed on genomic DNA extracted from tail, peripheral blood, bone marrow, spleen, heart, kidney, liver, and VE-cadherin+ endothelial cells sorted from lung tissue. The percentage of 129 strain cells represents Er71+/+ or Er71−/− ES-derived cells in different tissues.
Flow cytometry
Embryoid bodies (EBs or in vitro differentiated ES cells) were harvested and dissociated into single cells using Accutase (eBioscience). For intracellular staining, cells were fixed and permeabilized with Cytofix/Cytoperm solution (BD Pharmingen) before staining. Primary Abs included: PE-α-Flk-1 (1μg/mL, AVAS12 α1); PE-α-CD31 (1μg/mL, MEC 13.3); FITC-α-CD41 (2.5μg/mL, MWReg30, all from BD Pharmingen); APC-α-PDGFRα (1μg/mL, APA5; eBioscience); biotin-α-PDGFRα (1μg/mL, APA5; eBioscience); APC-α-CD45 (1μg/mL, 30-F11; BioLegend); FITC-α-smooth muscle α-actin (SMAα; 230ng/mL, 1A4; Sigma-Aldrich), biotin-α-VE-cadherin (2.5μg/mL, eBioBV13; eBioscience); and α-cardiac troponin T (α-cTnT, 2μg/mL, 1C11; Abcam). Secondary detection reagents included SA/APC (0.5μg/mL; eBioscience) and APC-α-mouse IgG1 (2μg/mL; Jackson ImmunoResearch Laboratories). Data were acquired on a FACSCalibur flow cytometer (BD Biosciences) and analyzed using FlowJo Version 8.8.7 software (TreeStar). Cells were sorted from day 3 or 4 EBs using a MoFlo high-speed flow cytometer (Dako Cytomation).
OP9 culture system
Various Flk-1+ mesoderm populations were sorted from day 3-4 EBs and cultured on OP9 cells in α-MEM with 20% selected FBS, L-glutamine (2mM), and ascorbic acid (50μg/mL).23 After 5-6 days of culture, there was an approximately 20- to 30-fold expansions in cell number (from 4 × 104 Flk-1+ mesoderm input to > 1 × 106 differentiated progeny). The resulting differentiated progeny cells of Flk-1+ mesoderm were analyzed for CD45+ or CD41+ (blood), CD31+ or VE-cadherin+ (endothelial cells), SMAα+ (SMCs), and cTnT+ (cardiomyocytes). Gene-expression analyses were also performed to confirm FACS data.
Beating EBs and cardiac differentiation
Single EBs were removed from culture after 5 days of differentiation and plated individually into gelatinized 96-well tissue culture plates in ES cell–differentiation medium. The number of beating colonies was counted 2 days later. Three independent experiments were performed.
Electrophysiological study
Er71+/+ and Er71−/− ES cells were differentiated in serum to produce spontaneously beating clusters. On day 7, cells in cluster were lightly plated on laminin-coated dishes and cultured for another 3 days. Whole-cell recordings were obtained as described in supplemental Methods.
Gene-expression analysis
Large-scale gene-expression analysis was performed using the GeneChip Mouse Exon 1.0 ST Array (Affymetrix). Data were normalized and expression values were modeled using the Affymetrix Expression Console, along with the provided gene-annotation files as described in supplemental Methods. Differentiated gene expression was validated by qRT-PCR analysis with the primers listed in supplemental Table 3. Raw data are available at the Gene Expression Omnibus repository under accession number GSE35793.
ChIP assay and ChIP-Seq analysis
The ChIP assay was performed as described previously.12 Briefly, cross-linked chromatin from Er71-inducible EBs on day 3.5 was fragmented by sonication and incubated with anti-V5 Ab (ChIP grade, Abcam, ab9116) or control Rb IgG (2729; Cell Signaling Technology). The immunoprecipitates were eluted and reverse cross-linked. Libraries were generated using the ChIP-Seq DNA Sample Prep Kit (Illumina) and sequenced with the Genome Analyzer II (Illumina) according to the manufacturer's instructions. Four samples were sequenced, including 2 ChIP replicates and 2 IgG control replicates. Sequence reads of 36 bp were aligned to the mouse reference genome (build37/mmp9) with Illumina Pipeline Version 1.5 software, allowing up to 2 mismatches. The uniquely mapped reads from ChIP samples (28.8M) and Input samples (31.9M) were generated for further analysis. The Er71-binding sites were identified using MACS Version 1.3.7 software with a P cutoff of 1 × 10−8. Read alignment profiles in the wig format were generated and visualized using the UCSC genome browser. qRT-PCR was performed with the SYBR Green master mix (Applied Biosystems), and enrichment was calculated using the -fold enrichment method (see the ChIP analysis online guide at http://www.invitrogen.com/site/us/en/home/Products-and-Services/Applications/RNAi-Epigenetics-and-Gene-Regulation/Chromatin-Remodeling/Chromatin-Immunoprecipitation-ChIP/chip-analysis.html). Primers were designed to flank the binding site of ER71 in the Cdh5 promoter region. ChIP–qRT-PCR mouse IGX1A negative control primers (QIAGEN) were used to detect a specific sequence within a 900-kb open reading frame–free intergenic region containing no known or predicted transcription start sites on mouse chromosome 6.
Immunoprecipitation and Western blot analysis
The cytosolic and nuclear fractions of cells were prepared as described in supplemental Methods. Immunoprecipitation and western analyses were performed using standard protocols. The following Abs were used: α- β-tubulin (Abcam), α-lamin (Abcam), α-GAPDH (Santa Cruz Biotechnology), α-VE-cadherin (eBioBV13; eBioscience), α-β-catenin (Cell Signaling Technology), and α-Flk-1 (55B11; Cell Signaling Technology).
Transfection and reporter gene assay
ST2 cells, VE-cadherin–knockout and wild-type EBs, or sorted Flk-1+ cells from day 3 Er71+/+, Er71−/−, and iEr71 EBs were cotransfected with 0.1μg of Lef1-luciferase reporter, 0.1μg of Er71 expression plasmid (pMSCV-Er71 for ST2 only), and 0.1μg of β-catenin expression vector using Lipofectamine 2000 (Invitrogen). After transfection, Wnt3a conditional medium was added to ST2 cells. ER71 was induced by DOX addition. Forty-eight hours later, the dual-luciferase reporter assay system (Promega) was used to measure the luciferase activity according to the manufacturer's instructions. Reporter gene activity was normalized to the Renilla luciferase value to correct the variations in transfection efficiency.
Statistics
The results of qRT-PCR, FACS analysis, and hematopoietic replating were analyzed by Student t test. P < .05 was considered significant.
Results
Er71-deficient cells cannot contribute to hematopoietic and endothelial cell lineages in chimeric mice
Er71−/− animals display early embryonic lethality because of defects in hematopoietic and vascular development.12 To further understand the mechanisms by which ER71 regulates hematopoietic and vascular development, we established Er71-deficient ES cells from blastocysts derived from crosses between Er71+/− mice (Figure 1A). First, we analyzed chimeric mice generated between Er71−/− or Er71+/+ ES cells (129 × C57BL/6 genetic background) and C57BL/6 blastocysts. The contribution of ES cells in chimeric mice was calculated by semiquantified PCR using 129-strain–specific microsatellite sequences present in the parental Er71−/− and Er71+/+ ES cells (supplemental Figure 1A). No detectable 129-derived microsatellite sequences (ie, Er71−/− ES cell derived), were observed in hematopoietic tissues, blood, bone marrow, or spleen (Table 1). The absence of Er71−/− ES contribution in these mice was confirmed by Er71−/− allele–specific PCR (supplemental Figure 1B). In addition, no detectable 129-specific microsatellite sequences were amplified from endothelial (VE-cadherin+) cells sorted from chimeric mouse lungs (Table 1). Er71−/− ES cells could contribute to all other tissues, including the heart (supplemental Figure 1B and Table 1). Moreover, Er71−/− ES cells, when analyzed in vitro, generated no detectable levels of blast colonies, the progeny of the blast colony-forming cells (an in vitro measure of hemangioblasts24 ) or primitive erythroid colonies (Figure 1B). The frequency of CD45+, CD41+, VE-cadherin+, and CD31+ cells was also greatly reduced in Er71−/− EBs (Figure 1C-D). ER71 is cell-autonomously required for primitive, definitive hematopoietic, and endothelial cell development.
ER71 regulates Flk-1+PDGFRα− hemangiogenic and Flk-1+PDGFRα+ mesoderm development. (A) PCR genotyping is shown for Er71+/+, Er71+/−, and Er71−/− ES cells and tail DNA from Er71+/− mice. (B) Er71+/+ and Er71−/− EBs were subjected to blast colony-forming cells (day 3) and primitive erythroid colony (Eryp) replating (day 4). (C-D) Day 6 Er71+/+ and Er71−/− EBs were analyzed for the expression of hematopoietic and endothelial cell markers. Numbers indicate the percentage of live cells gated within each quadrant. (E) Er71+/+ and Er71−/− EBs were analyzed for Flk-1 and PDGFRα expression at the indicated times. Representative results from 9 experiments are shown. (F-G) Flk-1+PDGFRα+ and Flk-1+PDGFRα− cell populations were sorted from day 3.5 A2 EBs. Expression of T/Brachyury (T/Bry) and Er71 (F) as well as Isl1, Mesp1, Scl, and Lmo2 (G) were analyzed by qRT-PCR. Unsorted day 3.5 EBs were used for comparison. (H) Differentiated progeny cells of the sorted Flk-1+PDGFRα+ and Flk-1+PDGFRα− cell populations cultured on OP9 cells were analyzed by qRT-PCR. (I) Flk-1 and PDGFRα expression in iEr71 EBs (± DOX) were analyzed as in panel E. Data are presented as the means ± SD of at least 4 independent experiments.
ER71 regulates Flk-1+PDGFRα− hemangiogenic and Flk-1+PDGFRα+ mesoderm development. (A) PCR genotyping is shown for Er71+/+, Er71+/−, and Er71−/− ES cells and tail DNA from Er71+/− mice. (B) Er71+/+ and Er71−/− EBs were subjected to blast colony-forming cells (day 3) and primitive erythroid colony (Eryp) replating (day 4). (C-D) Day 6 Er71+/+ and Er71−/− EBs were analyzed for the expression of hematopoietic and endothelial cell markers. Numbers indicate the percentage of live cells gated within each quadrant. (E) Er71+/+ and Er71−/− EBs were analyzed for Flk-1 and PDGFRα expression at the indicated times. Representative results from 9 experiments are shown. (F-G) Flk-1+PDGFRα+ and Flk-1+PDGFRα− cell populations were sorted from day 3.5 A2 EBs. Expression of T/Brachyury (T/Bry) and Er71 (F) as well as Isl1, Mesp1, Scl, and Lmo2 (G) were analyzed by qRT-PCR. Unsorted day 3.5 EBs were used for comparison. (H) Differentiated progeny cells of the sorted Flk-1+PDGFRα+ and Flk-1+PDGFRα− cell populations cultured on OP9 cells were analyzed by qRT-PCR. (I) Flk-1 and PDGFRα expression in iEr71 EBs (± DOX) were analyzed as in panel E. Data are presented as the means ± SD of at least 4 independent experiments.
ER71 is cell-autonomously required for blood and endothelial cell generation
| . | Tail . | PB . | BM . | Spleen . | Heart . | Kidney . | Liver . | Lung Vecad+ . |
|---|---|---|---|---|---|---|---|---|
| Mouse no. | %129 | %129 | %129 | %129 | %129 | %129 | %129 | %129 |
| 6155 | 25 | 0* | 0* | 0* | 28 | 37 | 41 | 0* |
| 6160 | 28 | 0* | 0* | 0* | 22 | 39 | 21 | 0* |
| 6154 | 36 | 0* | 0* | 0* | 36 | 38 | 43 | 0* |
| 6175 | 27 | 61 | 65 | 59 | 44 | 48 | 39 | 32 |
| 6170 | 35 | 63 | 72 | 63 | 50 | 51 | 47 | 38 |
| 6168 | 40 | 54 | 55 | 53 | 56 | 44 | 59 | 46 |
| . | Tail . | PB . | BM . | Spleen . | Heart . | Kidney . | Liver . | Lung Vecad+ . |
|---|---|---|---|---|---|---|---|---|
| Mouse no. | %129 | %129 | %129 | %129 | %129 | %129 | %129 | %129 |
| 6155 | 25 | 0* | 0* | 0* | 28 | 37 | 41 | 0* |
| 6160 | 28 | 0* | 0* | 0* | 22 | 39 | 21 | 0* |
| 6154 | 36 | 0* | 0* | 0* | 36 | 38 | 43 | 0* |
| 6175 | 27 | 61 | 65 | 59 | 44 | 48 | 39 | 32 |
| 6170 | 35 | 63 | 72 | 63 | 50 | 51 | 47 | 38 |
| 6168 | 40 | 54 | 55 | 53 | 56 | 44 | 59 | 46 |
Different tissues from chimeric mice generated with Er71+/+ or Er71−/− ES cells were analyzed for the ES contribution by utilizing 129 strain specific micro-satellite sequence. Numbers indicate the percentage of 129 strain DNA sequence, which represents ES derived cells. Numbers 6155, 6160 and 6154 are chimeric mice generated with Er71-/- ES cells and 6175, 6170 and 6168 are chimeric mice generated with Er71+/+ ES cells.
0* indicates < 5% detection limit of 129 contribution by calculating the 129/BL6 peak height ratio with the standard curve, which was produced by mixing 129 and BL6 DNA. Tissues analyzed include peripheral blood (PB), BM, and VE-cadherin+ cells (lung Vecad+) sorted from lung tissue.
ER71-deficient Flk-1+ mesoderm, which can be identified as Flk-1+PDGFRα+, is enriched for cardiogenic potential
We reported previously that ER71 can induce Flk-1+ cells in ES cells and that Flk-1 and CD31 expression was greatly reduced in ER71-deficient animals.12 Therefore, it was expected that ER71-deficient ES cells would generate very little, if any, Flk-1+ cells. As expected, Flk-1+ cells were generated at reduced levels from Er71−/− ES cells compared with those from wild-type controls (Figure 1E and supplemental Figure 2A). However, Flk-1+ cells were still generated at sizeable levels. Intriguingly, these Flk-1+ cells also expressed PDGFRα, which is expressed in paraxial-lateral mesoderm in the early primitive streak stages of embryos (Figure 1E and supplemental Table 1). Er71−/− ES cells generated enhanced levels of the PDGFRα+ cell population during EB development (Figure 1E, supplemental Figure 2B, and supplemental Table 1). Because paraxial-lateral mesoderm ultimately generates SMCs and cardiomyocytes, we reasoned that Flk-1+PDGFRα+ cells generated in the absence of ER71 could represent cardiogenic progenitors. Therefore, we first determined whether cardiogenic and hemangiogenic genes were differentially expressed in Flk-1+PDGFRα+ and Flk-1+PDGFRα− cells. To this end, Flk-1+PDGFRα+ and Flk-1+PDGFRα− cells present between days 2.5 and 4 were sorted from wild-type EBs and subjected to gene-expression analysis. Both the Flk-1+PDGFRα+ and the Flk-1+PDGFRα− cell populations expressed Brachyury/T, indicating that they indeed represent mesoderm (Figure 1F). Er71 was expressed in both the Flk-1+PDGFRα+ and Flk-1+PDGFRα− cell populations. Whereas Islet1 and Mesp1 expression was greatly enriched within freshly sorted Flk-1+PDGFRα+ cells, Scl and Lmo2 expression was greatly enriched within Flk-1+PDGFRα− cells (Figure 1G). When such sorted cells were further differentiated on OP9 cells, we observed that Myl4 and Myl7, mature cardiomyocyte markers, were preferentially expressed from the Flk-1+PDGFRα+ progeny cells, but globin genes were preferentially expressed from the Flk-1+PDGFRα− progeny (Figure 1H). Therefore, Flk-1+ mesoderm can be further divided into Flk-1+PDGFRα+ and Flk-1+PDGFRα− mesoderm. Whereas cardiac potential is enriched within Flk-1+PDGFRα+, hematopoietic potential is enriched within Flk-1+PDGFRα− mesoderm.
Enhanced SMC and cardiomyocyte generation from Er71−/− ES cells is at the level of Flk-1+ mesoderm
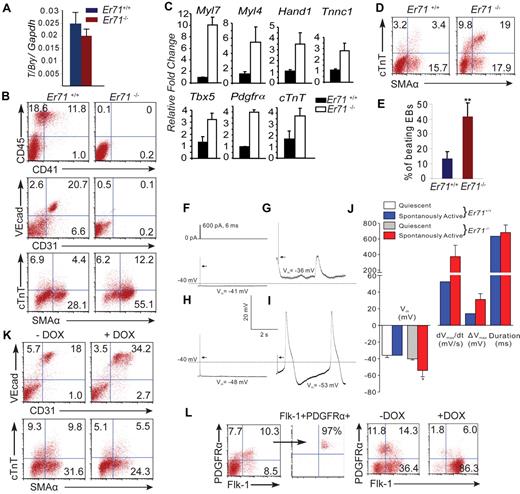
Flk-1+PDGFRα+ cells derived from Er71−/− ES cells also expressed the Brachyury gene (Figure 2A). To determine the developmental potential of Er71-deficient Flk-1+PDGFRα+ mesoderm, Er71-deficient Flk-1+ mesoderm was sorted and cultured on OP9 cells, and only SMCs and cardiomyocytes were generated. No hematopoietic (CD41+, 0.2% ± 0.1% vs 13.6% ± 2.0%; CD45+, 34.6% ± 3.1% vs 0.3% ± 0.1%; P < .0001, n = 5) or endothelial cells (VE-cadherin+CD31+, 0.2% ± 0.1% vs 18.6% ± 5.0%, P < .0001, n = 5) were generated (Figure 2B). cTnT+SMAα+ cardiomyocytes were generated at enhanced levels from Er71-deficient Flk-1+ mesoderm compared with control Flk-1+ mesoderm (12.4% ± 4.4% vs 5.8% ± 3.0%, respectively; P = .024, n = 5; Figure 2B). Moreover, cTnT−SMAα+ SMCs were also generated at higher levels from Er71-deficient Flk-1+ mesoderm (48.7% ± 4.7% vs 32.0% ± 13.5%, respectively; P = .031, n = 5; Figure 2B). Cardiac gene expression levels were consistently higher when the OP9-expanded progeny of the Er71-deficient Flk-1+ mesoderm was analyzed compared with those from the wild-type Flk-1+ mesoderm (Figure 2C). We did not detect any of the cardiac genes in OP9 cells (data not shown).
ER71 is inhibitory for cardiogenic development. (A) T/Brachyury (T/Bry) expression in sorted Flk-1+ mesoderm from day 3.5 Er71+/+ or Er71−/− EBs. (B) Flk-1+ mesoderm was sorted as in panel A and plated on OP9 cells. Cells were analyzed for CD41, CD45, CD31, and VE-cadherin (day 4) or cTnT and α-SMA expression (day 6). Representative results from 5 independent experiments are shown. (C) Flk-1+ mesoderm was sorted as in panel A, cultured on OP9, and analyzed for gene expression after 6 days. Expression levels relative to Gapdh are shown as means ± SD (n = 3). (D) Intracellular cTnT and SMAα staining of day 8 Er71+/+ and Er71−/− EBs are shown. (E) The frequency of Er71+/+ and Er71−/− EBs exhibiting spontaneous beating. Data shown are means ± SD (n = 3). **P < .05 compared with Er71+/+ EBs. (F-J) Increased electrophysiological activities in spontaneously beating clusters from Er71−/− EBs. Whole-cell current clamp recordings were obtained from spontaneously beating clusters in day 8 Er71+/+ and Er71−/− EBs. Vm in Er71+/+ (F) and Er71−/− (H) EBs, and maximal rates of rise of the spontaneous membrane depolarizations (dVmax/dt) and membrane depolarization amplitudes (ΔVmax) in Er71+/+ (G) and Er71−/− (I) EBs were measured. Mean values ± SEM are summarized in panel J. (K) iEr71 ES cells were differentiated in the presence (+DOX) or absence (−DOX) of DOX. Flk-1+ mesoderm was sorted and cultured on OP9. Cells were analyzed for CD31, VE-cadherin, cTnT, and SMAα expression, as described in panel B. (I) Flk-1+PDGFRα+ cells were sorted from day 3 iEr71 EBs and re-aggregated in the presence or absence of DOX. Flk-1 and PDGFRα expression were analyzed after 24 hours.
ER71 is inhibitory for cardiogenic development. (A) T/Brachyury (T/Bry) expression in sorted Flk-1+ mesoderm from day 3.5 Er71+/+ or Er71−/− EBs. (B) Flk-1+ mesoderm was sorted as in panel A and plated on OP9 cells. Cells were analyzed for CD41, CD45, CD31, and VE-cadherin (day 4) or cTnT and α-SMA expression (day 6). Representative results from 5 independent experiments are shown. (C) Flk-1+ mesoderm was sorted as in panel A, cultured on OP9, and analyzed for gene expression after 6 days. Expression levels relative to Gapdh are shown as means ± SD (n = 3). (D) Intracellular cTnT and SMAα staining of day 8 Er71+/+ and Er71−/− EBs are shown. (E) The frequency of Er71+/+ and Er71−/− EBs exhibiting spontaneous beating. Data shown are means ± SD (n = 3). **P < .05 compared with Er71+/+ EBs. (F-J) Increased electrophysiological activities in spontaneously beating clusters from Er71−/− EBs. Whole-cell current clamp recordings were obtained from spontaneously beating clusters in day 8 Er71+/+ and Er71−/− EBs. Vm in Er71+/+ (F) and Er71−/− (H) EBs, and maximal rates of rise of the spontaneous membrane depolarizations (dVmax/dt) and membrane depolarization amplitudes (ΔVmax) in Er71+/+ (G) and Er71−/− (I) EBs were measured. Mean values ± SEM are summarized in panel J. (K) iEr71 ES cells were differentiated in the presence (+DOX) or absence (−DOX) of DOX. Flk-1+ mesoderm was sorted and cultured on OP9. Cells were analyzed for CD31, VE-cadherin, cTnT, and SMAα expression, as described in panel B. (I) Flk-1+PDGFRα+ cells were sorted from day 3 iEr71 EBs and re-aggregated in the presence or absence of DOX. Flk-1 and PDGFRα expression were analyzed after 24 hours.
Similarly, day 8 Er71−/− EBs had a higher cTnT+SMAα+ cell population compared with the population from wild-type EBs (15.2% ± 1.8% vs 3.2% ± 0.6%, respectively; P = .0002, n = 7; Figure 2D). Gene-expression analyses of day 8 EBs also showed higher cardiac gene expression levels in Er71−/− EBs than in Er71+/+ EBs (supplemental Figure 3). Moreover, the frequency of EBs exhibiting spontaneous beating was greatly enhanced in Er71−/− EBs compared with wild-type EBs (42% ± 4% vs 13.8% ± 2.7%, respectively; P = .0005, n = 3; Figure 2E). Using the whole-cell current-clamp technique, we further examined the passive and active membrane properties of cells in spontaneously beating clusters from Er71+/+ and Er71−/− EBs. These experiments revealed no significant differences (P = .165) in resting membrane potentials (Vm) between quiescent Er71+/+ (mean ± SEM: −36 ± 3 mV; n = 15) and Er71−/− (mean ± SEM: −40 ± 1 mV; n = 20) cells (Figure 2F, 2H, and 2J). Conversely, the Vm (mean ± SEM, −54 ± 8 mV) in beating Er71−/− EBs were markedly (P = .011) lower than in nonbeating cells. Spontaneous membrane depolarizations were observed in 9 of 29 (31%) Er71−/− cells, but in only 1 of 16 (6%) Er71+/+ EBs (Figure 2G and I-J). Therefore, the loss of ER71 increases the frequency of cells with spontaneous membrane depolarizations.
To further establish an inhibitory role for ER71 in cardiac cell lineage development, we next determined the stage requirement for ER71 in cardiogenic inhibitory function by using DOX-inducible ER71 ES cells.12 When Er71 was induced during the formation of Flk-1+ mesoderm (ie, iEr71 ES cells were differentiated and DOX was added from days 2-3), Flk-1+PDGFRα− cells were generated at much enhanced levels, with concurrent reduction in Flk-1+PDGFRα+ cells (Figure 1I and supplemental Table 2). When such Er71-enforced Flk-1+ mesoderm was sorted and cultured on OP9 cells, we observed enhanced endothelial cell generation with concurrent reduction in cTnT+SMAα+ cells (Figure 2K). Because DOX treatment during Flk-1+ mesoderm formation in EBs (ie, days 2-3) had suggested that ER71 could induce Flk-1+PDGFRα− at the expense of Flk-1+PDGFRα+ cells, we investigated whether Er71 could convert the committed Flk-1+PDGFRα+ mesoderm into Flk-1+PDGFRα− mesoderm. Therefore, we next sorted Flk-1+PDGFRα+ cells from day 3 EBs and cultured them for another 24 hours in the presence or absence of DOX. After reaggregation, the majority of Flk-1+PDGFRα+ cells down-regulated either Flk-1 or PDGFRα and became Flk-1+PDGFRα− or Flk-1−PDGFRα+ (Figure 2I). However, after Er71 induction, Flk-1+PDGFRα− cells were mainly generated (Figure 2I). We conclude that Flk-1+ mesoderm outcome (ie, cardiogenic versus hemangiogenic) is still permissive at this stage and that Er71 can convert a committed cardiogenic fate into a hemangiogenic fate.
Identification of ER71 target genes using gene-expression profiling
To better understand the mechanisms by which ER71 regulates hematopoietic and endothelial cell versus cardiac cell lineage development, we performed global gene-expression analyses between Flk-1+ mesoderm sorted from induced Er71 and control EBs. Flk-1+ mesoderm sorted from Er71+/+ and Er71−/− EBs was also subjected to microarray analyses. All microarray data are available on the Gene Expression Omnibus repository under accession number GSE35793. Expression of all 4 Flk-1+ mesoderm populations (ie, Er71-overexpressed vs control and Er71-deficient vs control Flk-1+ mesoderm) was compared. Using the cutoff of a 2-fold change, the expression of 296 genes was found to be higher and 171 genes lower in Er71-overexpressed Flk-1+ mesoderm compared with control cells. We found the expression of 251 genes to be lower and 120 genes higher in Er71−/− Flk-1+ mesoderm compared with wild-type control cells. These differentially expressed genes represented many genes critical for hematopoietic and endothelial cell development, which were increased by enforced Er71 expression but decreased by Er71 deficiency. These include VE-cadherin (Cdh5), Fli1, Erg, Lmo2, and Tie2 (Figure 3A). Intriguingly, genes involved in cardiac, smooth muscle, and skeletal muscle cell lineage development and the Wnt pathway showed the reverse trend: these genes were decreased by enforced Er71 expression but increased by Er71 deficiency. These genes included Isl1, Hand1, Tbx5, Pdgfrα, Wnt5a, and Lef1 (Figure 3A). Corresponding gene-expression levels were validated by qRT-PCR (Figure 3B-E).
Global gene-expression analysis of hemangiogenic versus cardiogenic Flk-1+ mesoderm. (A) Flk-1+ cells were sorted from day 3 Er71+/+, Er71−/−, and iEr71 EBs (± DOX, DOX was added from days 2-3) and subjected to microarray analysis. Representative clusters of the indicated lineage-specific genes are shown in the heat map. Red shading indicates increased expression and blue shading indicates decreased expression. (B-E) Expression of the indicated genes was validated by qRT-PCR in Flk-1+ mesoderm prepared as in panel A.
Global gene-expression analysis of hemangiogenic versus cardiogenic Flk-1+ mesoderm. (A) Flk-1+ cells were sorted from day 3 Er71+/+, Er71−/−, and iEr71 EBs (± DOX, DOX was added from days 2-3) and subjected to microarray analysis. Representative clusters of the indicated lineage-specific genes are shown in the heat map. Red shading indicates increased expression and blue shading indicates decreased expression. (B-E) Expression of the indicated genes was validated by qRT-PCR in Flk-1+ mesoderm prepared as in panel A.
ER71 strongly inhibits Wnt signaling and β-catenin can rescue cardiac mesoderm inhibited by ER71
From the potential downstream target genes, we focused on Wnt signaling genes because previous studies have established that Wnt signaling is critical for cardiac commitment and cardiac progenitor proliferation.14,15,25,26 We first determined whether Wnt activation during the Flk-1+ mesoderm specification stage was sufficient for enhanced cardiac mesoderm output. Indeed, CHIR99021 (a Wnt agonist) treatment during days 2-3 resulted in enhanced Flk-1+PDGFRα+ cardiac mesoderm formation (Figure 4A). ER71 was able to inhibit CHIR99021-mediated cardiac enhancement (Figure 4A). Moreover, after CHIR99021 treatment, ER71-deficient ES cells generated Flk-1+PDGFRα+ cardiac mesoderm at even higher levels compared with controls, which was inhibited by DKK1 (Figure 4B). To further establish a direct relationship between ER71 and Wnt signaling, we determined whether ER71 could inhibit β-catenin–mediated Wnt signaling. Indeed, ER71 repressed Wnt3a- or β-catenin–induced Lef1-luciferase expression27 in ST2 cells (Figure 4C-D). Enforced Er71 (+DOX) expression dramatically decreased β-catenin–induced Lef1-luciferase expression (Figure 4E). If ER71 could inhibit Wnt signaling in Flk-1+ mesoderm, Er71-deficient Flk-1+ mesoderm might display elevated levels of Wnt activity. Therefore, Flk-1+ mesoderm was sorted from Er71−/− or Er71+/+ EBs, transfected with a Lef1-luciferase reporter, and the luciferase activity was measured. Er71-deficient Flk-1+ mesoderm displayed a higher basal level of Lef1-luciferase activity compared with control Flk-1+ mesoderm (Figure 4F). Er71 re-introduction to Er71-deficient Flk-1+ mesoderm reduced β-catenin–mediated transcription activity as measured by Lef1-luciferase activity (Figure 4F).
ER71 inhibits canonical Wnt signaling. (A) iEr71 ES cells were differentiated in the absence (Control) or presence (+CHIR99021, 1μM) of CHIR99021 from days 2-3 of differentiation, either with (+DOX) or without (−DOX) DOX from days 2-3 of differentiation. Flk-1 and PDGFRα expression were analyzed at day 3. (B) Er71−/− ES cells were differentiated and treated with CHIR99021 or DKK1 from day 2. Flk-1 and PDGFRα expression was analyzed at day 3. (C-D) ST2 cells were cotransfected with Lef1-luciferase ± MSCV-Er71 and ± Wnt3a conditioned medium (C) or ± β-catenin expression vector (D). Luciferase activity was measured 48 hours later. Firefly luciferase activity was normalized by Renilla luciferase activity. (E) Flk-1+ mesoderm sorted from iEr71 EBs was cotransfected with Lef1-luciferase and β-catenin. DOX was added to culture and luciferase activity was measured 48 hours later. (F) Flk-1+ mesoderm sorted from Er71+/+ and Er71−/− EBs were cotransfected with Lef1-luciferase ± MSCV-Er71. Luciferase activity was measured 48 hours later. Data are presented as the means ± SD of at least 4 independent experiments. *P < .05; **P < .01; *** P < .001.
ER71 inhibits canonical Wnt signaling. (A) iEr71 ES cells were differentiated in the absence (Control) or presence (+CHIR99021, 1μM) of CHIR99021 from days 2-3 of differentiation, either with (+DOX) or without (−DOX) DOX from days 2-3 of differentiation. Flk-1 and PDGFRα expression were analyzed at day 3. (B) Er71−/− ES cells were differentiated and treated with CHIR99021 or DKK1 from day 2. Flk-1 and PDGFRα expression was analyzed at day 3. (C-D) ST2 cells were cotransfected with Lef1-luciferase ± MSCV-Er71 and ± Wnt3a conditioned medium (C) or ± β-catenin expression vector (D). Luciferase activity was measured 48 hours later. Firefly luciferase activity was normalized by Renilla luciferase activity. (E) Flk-1+ mesoderm sorted from iEr71 EBs was cotransfected with Lef1-luciferase and β-catenin. DOX was added to culture and luciferase activity was measured 48 hours later. (F) Flk-1+ mesoderm sorted from Er71+/+ and Er71−/− EBs were cotransfected with Lef1-luciferase ± MSCV-Er71. Luciferase activity was measured 48 hours later. Data are presented as the means ± SD of at least 4 independent experiments. *P < .05; **P < .01; *** P < .001.
If indeed ER71-mediated Wnt inhibition was the cause of cardiac mesoderm suppression, we reasoned that β-catenin expression in the context of ER71 overexpression should rescue the suppressed cardiac phenotype. To investigate this possibility, we coexpressed ER71 and β-catenin using a foot-and-mouth disease virus 2A peptide in a DOX-inducible manner (pTRE-βcat-2A-ER71) using A2 ES cells that constitutively express the reverse tetracycline transactivator from the Rosa26 locus. Specifically, both β-catenin and ER71 were induced from day 2 (+DOX) and cells were analyzed on day 3 for PDGFRα and Flk-1 expression. When β-catenin was coexpressed with ER71, cardiac mesoderm was generated at levels similar to control (Figure 5A). Consequently, exaggerated hematopoietic and endothelial cell output by ER71 overexpression was reduced when β-catenin was coexpressed with ER71 (Figure 5B-C). Moreover, mature cardiac cells were also rescued by β-catenin in the context of ER71 overexpression (Figure 5D). We conclude that ER71 regulates Flk-1+ mesoderm specification through Wnt signaling.
Coexpression of β-catenin in the context of ER71 overexpression rescues cardiogenesis. (A-D) iEr71 and iβ-catenin-2A-Er71 ES cells were differentiated with (+DOX) or without (−DOX) DOX from days 2-3 of differentiation and analyzed for Flk-1 (A) and PDGFRα on day 3.25 (note that there is a great increase in cells expressing Flk-1 and PDGFRα from day 3-3.25 compared with Figure 1I), CD41 and CD45 on day 6 (B), VE-cadherin and CD31 on day 6 (C), and cTnT and SMAα on day 8 (D). Data are presented as means ± SD of at least 3 independent experiments.
Coexpression of β-catenin in the context of ER71 overexpression rescues cardiogenesis. (A-D) iEr71 and iβ-catenin-2A-Er71 ES cells were differentiated with (+DOX) or without (−DOX) DOX from days 2-3 of differentiation and analyzed for Flk-1 (A) and PDGFRα on day 3.25 (note that there is a great increase in cells expressing Flk-1 and PDGFRα from day 3-3.25 compared with Figure 1I), CD41 and CD45 on day 6 (B), VE-cadherin and CD31 on day 6 (C), and cTnT and SMAα on day 8 (D). Data are presented as means ± SD of at least 3 independent experiments.
Wnt signaling is additionally inhibited through ER71 and VE-cadherin in Flk-1+PDGFRα− hemangioblast specification
One of the genes that shows dramatic changes by ER71 is VE-cadherin (Figure 3A). VE-cadherin is expressed in the mesoderm and its expression can be used to enrich the Flk-1+ hemangioblast cell population.28,29 Previous studies have suggested that a cross-talk between VE-cadherin and Wnt signaling can be achieved by β-catenin. For example, VE-cadherin can recruit β-catenin to the adherin junction in endothelial cells.30 We first established that initiation of VE-cadherin expression coincided with that of Flk-1 and that VE-cadherin was expressed in Flk-1+PDGFRα− but not in Flk-1+PDGFRα+ cardiac mesoderm (Figure 6A and supplemental Figure 4). VE-cadherin/Cdh5 expression was greatly reduced in Er71-deficient Flk-1+ embryos and mesoderm (Figure 6B-C). Conversely, VE-cadherin/Cdh5 expression was greatly increased by enforced ER71 expression (Figure 6B). VE-cadherin protein levels were correlated with gene expression (Figure 6D). We identified VE-cadherin/Cdh5 as an ER71 direct target gene in genome-wide ChIP-sequencing studies (F.L., K.C., et al, unpublished data). We validated ER71 binding to the VE-cadherin/Cdh5 promoter region (−5.8kb), which was identified by ChIP-Seq (Figure 6E-F).
ER71 up-regulates VE-cadherin expression, which forms a VE-cadherin/ β-catenin/Flk-1 complex. (A) Cdh5 gene expression is shown in Flk-1+PDGFRα+ (DP) and Flk-1+PDGFRα− (SP) cell populations. (B-C) qRT-PCR analyses of Cdh5 gene expression in Er71+/+, Er71−/−, and iEr71 EBs (± DOX, with DOX during days 2-4) on day 4 (B; n = 4) and embryonic day 9.5 heart trunk region of Er71+/+ and Er71−/− embryos (n = 12; C). (D) Western blot analyses of VE-cadherin expression in day 4 Er71+/+, Er71−/−, or iEr71 EBs (± DOX, with DOX during days 2-4). (E) ER71 ChIP-Seq peaks in the Cdh5 gene region. The number of ChIP-Seq–aligned tags near the mouse Cdh5 gene locus is displayed in the UCSC genome browser. The location of the enriched ER71 ChIP-Seq peak relative to the transcription start site of the Cdh5 gene (−5.48 kb) is indicated with an arrow. (F) ChIP–qRT-PCR analysis for ER71 binding on the Cdh5 promoter region in iEr71 ES cells. Primers flanking an open reading frame–free intergenic region in mouse chromosome 6 were used as a negative control. Primers flanking the Flk-1 promoter region were used as a positive control. The relative enrichment of ER71 binding is represented as the -fold change. (G) Day 4 iEr71 EBs (± DOX) were subjected to immunoprecipitation using VE-cadherin (left), β-catenin (middle), or Flk1 Ab (right). Western blot analyses were performed using the Abs indicated on the left. DOX was added from day 2. (H-I) Day 4 iEr71 (H) and iβ-catenin-2A-Er71 (I) EBs (± DOX) were separated for cytosolic or nuclear fractions, and β-catenin levels were analyzed by Western blot. Cytosolic and nuclear signals were normalized to β-tubulin and lamin B, respectively. Data are presented as means ± SD of at least 4 independent experiments.
ER71 up-regulates VE-cadherin expression, which forms a VE-cadherin/ β-catenin/Flk-1 complex. (A) Cdh5 gene expression is shown in Flk-1+PDGFRα+ (DP) and Flk-1+PDGFRα− (SP) cell populations. (B-C) qRT-PCR analyses of Cdh5 gene expression in Er71+/+, Er71−/−, and iEr71 EBs (± DOX, with DOX during days 2-4) on day 4 (B; n = 4) and embryonic day 9.5 heart trunk region of Er71+/+ and Er71−/− embryos (n = 12; C). (D) Western blot analyses of VE-cadherin expression in day 4 Er71+/+, Er71−/−, or iEr71 EBs (± DOX, with DOX during days 2-4). (E) ER71 ChIP-Seq peaks in the Cdh5 gene region. The number of ChIP-Seq–aligned tags near the mouse Cdh5 gene locus is displayed in the UCSC genome browser. The location of the enriched ER71 ChIP-Seq peak relative to the transcription start site of the Cdh5 gene (−5.48 kb) is indicated with an arrow. (F) ChIP–qRT-PCR analysis for ER71 binding on the Cdh5 promoter region in iEr71 ES cells. Primers flanking an open reading frame–free intergenic region in mouse chromosome 6 were used as a negative control. Primers flanking the Flk-1 promoter region were used as a positive control. The relative enrichment of ER71 binding is represented as the -fold change. (G) Day 4 iEr71 EBs (± DOX) were subjected to immunoprecipitation using VE-cadherin (left), β-catenin (middle), or Flk1 Ab (right). Western blot analyses were performed using the Abs indicated on the left. DOX was added from day 2. (H-I) Day 4 iEr71 (H) and iβ-catenin-2A-Er71 (I) EBs (± DOX) were separated for cytosolic or nuclear fractions, and β-catenin levels were analyzed by Western blot. Cytosolic and nuclear signals were normalized to β-tubulin and lamin B, respectively. Data are presented as means ± SD of at least 4 independent experiments.
We next assessed whether ER71 could up-regulate VE-cadherin expression and modulate β-catenin localization and canonical Wnt signaling in Flk-1+PDGFRα− hemangiogenic mesoderm. We observed VE-cadherin/β-catenin/Flk-1 complex formation after VE-cadherin up-regulation in Flk-1+ mesoderm (Figure 6G). The total β-catenin levels remained unchanged when ER71 expression was induced. However, after Er71 induction and VE-cadherin/β-catenin/Flk-1 complex formation, we observed a reduction in nuclear β-catenin levels (Figure 6H). As expected, we observed robust nuclear β-catenin levels when we coexpressed β-catenin and ER71 (Figure 6I). We next determined the linear relationship for ER71, VE-cadherin, and Wnt signaling by assessing the effect of ± ER71 and/or ± β-catenin in VE-cadherin−/− EBs. β-catenin–mediated Wnt signaling was elevated in the absence of VE-cadherin (supplemental Figure 5). However, ER71 could still block β-catenin–mediated Wnt signaling in VE-cadherin–deficient cells (supplemental Figure 5). We conclude that ER71 can inhibit Wnt signaling in a VE-cadherin–dependent and –independent manner. We propose that ER71 could promote Flk-1+PDGFRα− hemangiogenic mesoderm by up-regulating VE-cadherin and inhibiting Wnt signaling via a VE-cadherin–dependent mechanism. Alternatively, Wnt signaling inhibition may be maintained through VE-cadherin within the Flk-1+PDGFRα− hemangiogenic mesoderm or ER71 may antagonize Flk-1+PDGFRα+ cardiogenic mesoderm formation by inhibiting Wnt signaling in a VE-cadherin–independent manner.
Discussion
In the present study, we demonstrated that Flk-1+ mesoderm, as defined by Brachyury and Flk-1 expression and present in day 2.5-4 EBs, could be further segregated into Flk-1+PDGFRα+ and Flk-1+PDGFRα− mesoderm. Flk-1+PDGFRα+ mesoderm expressed high levels of cardiac genes and preferentially generated cardiac and SMCs upon further differentiation. Flk-1+PDGFRα− mesoderm expressed high levels of hematopoietic and endothelial cell genes and predominantly generated hematopoietic and endothelial cells. In the absence of ER71, only the Flk-1+PDGFRα+ mesoderm was generated, which produced cardiomyocytes and SMCs. Conversely, enforced ER71 expression enhanced Flk-1+PDGFRα− mesoderm formation. Our findings are consistent with recent reports that hematopoietic and endothelial versus cardiogenic output was inversely correlated by the ER71 status.31,32 This view is also supported by a recent study showing that cardiac mesoderm from mouse and human ES cells can be identified as Flk-1+PDGFRα+.33 We propose that ER71 promotes Flk-1+PDGFRα− hemangiogenic mesoderm commitment by inhibiting Flk-1+PDGFRα+ cardiogenic mesoderm formation and that ER71-deficient Flk-1+PDGFRα+ mesoderm could represent “pure” cardiac progenitors. It will be important to determine in future studies whether cardiogenic mesoderm devoid of endothelial cell potential can be derived routinely by ER71 inhibition from other mouse and human pluripotent stem cells. Ultimately, such knowledge will be directly relevant to future regenerative studies using ES and induced pluripotent stem cells to derive “pure” cardiac progenitor cells.
Wnt signaling is critical for primitive streak and mesoderm formation in the developing mouse embryo.25,34 It has been demonstrated that Flk-1+ mesoderm develops from Brachyury+ mesoderm during ES differentiation.35 In this process, Wnt signaling is required for Brachyury+ and Brachyury+Flk-1+ mesoderm formation.12,36-38 In the present study, we further delineated Wnt signaling requirements and showed that Wnt activation during the mesoderm-specification step was sufficient for enhancing Flk-1+PDGFRα+ cardiogenic mesoderm outcome. Our findings are consistent with previous studies showing that Wnt pathway activation in differentiating ES cells during the early phases results in an increase in cardiac outcome, presumably via cardiac mesodermal progenitor expansion.14,15 Previous studies have demonstrated that Wnt signaling is required for Flk-1+ mesoderm–derived second heart field (SHF) development. Specifically, Wnt signaling was required for Islet1-expressing (Isl1+) cardiovascular progenitor proliferation and SHF development.25 Moreover, conditional deletion of β-catenin using Isl1-cre mice results in right ventricle formation defects from SHF and conditional overexpression of β-catenin using Isl1-cre mice results in SHF expansion.25 Whereas these studies have demonstrated a critical role for β-catenin as a major Wnt-signaling component in mesoderm formation and cardiogenesis, β-catenin–mediated signaling does not appear to play a major role in hematopoietic and vascular development. Specifically, β-catenin deletion within Flk-1–expressing cells results in CNS regional angiogenesis defects without affecting systemic endothelial cell development.39 We observed that Flk-1+/Cre;β-cateninfloxed/floxed yolk sacs contained similar levels of hematopoietic progenitors compared with control yolk sacs (F.L., K.C., et al, unpublished data). Moreover, β-catenin deletion within endothelial cells using Tie2-Cre results in endothelial cell structural defects.40
Gene-expression analyses have indicated that cardiac genes and Wnt-signaling genes might be negatively regulated by ER71. In the present study, we have investigated the ER71 and Wnt signaling axis and demonstrated that ER71 indeed inhibits β-catenin–mediated Wnt signaling. β-Catenin was able to rescue cardiac defects caused by enforced ER71 expression. Conversely, Er71-deficient Flk-1+ mesoderm displayed elevated levels of Wnt activity. The elevated Wnt activity was reduced by Er71 re-introduction. Whether cardiac progenitors in Er71−/− embryos display activated Wnt signaling needs to be addressed in future studies. We also have shown herein that enhanced cardiac outcome from Er71-deficient Flk-1+ mesoderm could be reduced by DKK1 treatment, because the number of cTnT+SMAα+ cells or cTnT−SMAα+ cells generated from Er71-deficient Flk-1+ mesoderm in the presence of DKK1 became comparable to that from control Flk-1+ mesoderm (supplemental Figure 6), suggesting that Wnt signaling is essential for cardiogenic mesoderm specification and differentiation. Ishitobi et al recently identified a novel Flk1 enhancer directing early mesodermal expression in embryo and ES differentiation.41 This enhancer marks both hemangiogenic and cardiogenic mesoderm/progenitors because the enhancer-expressing cells can form blast colonies24 and cardiac colonies.10 ER71, Tcf4, and Lef1 can efficiently bind to this enhancer region, suggesting that Wnt and ER71 are upstream of Flk-1 in regulating an antagonistic relationship between hemangiogenic versus cardiogenic outcome of Flk-1+ mesoderm. We propose Wnt-signaling inhibition as a key mechanism by which ER71 promotes hemangiogenic outcome of the Flk-1+ mesoderm, and that ER71 is not required for Wnt-mediated Brachyury+ mesoderm formation stage. However, ER71 subsequently functions to regulate Wnt signaling for mesoderm specification into hemangiogenic and cardiogenic mesoderm.
The online version of this article contains a data supplement.
The publication costs of this article were defrayed in part by page charge payment. Therefore, and solely to indicate this fact, this article is hereby marked “advertisement” in accordance with 18 USC section 1734.
Acknowledgments
The authors thank Dr Fanxin Long (Washington University Medical School, St Louis, MO), for the Lef1-luciferase reporter, constitutive β-catenin expression vector, and Wnt3a conditional medium; Elizabeth Arentson (Washington University Medical School, St Louis, MO), for excellent technical support; the staff at the Rheumatic Disease Core Center at Washington University (St Louis, MO; National Institutes of Health [NIH] P30-AR48335) for help with microsatellite PCR; and the staff at the Alvin J. Siteman Cancer Center at Washington University School of Medicine and Barnes-Jewish Hospital (St Louis, MO), for the use of the high-speed cell sorter core.
This work was supported by grants from the American Heart Association (postdoctoral fellowship 10POST4570022 to F.L.) and by the National Heart, Lung, and Blood Institute of the NIH (HL034161 to J.M.N. and HL63736 and HL55337 to K.C). The Siteman Cancer Center is supported in part by a National Cancer Institute Center (support grant P30-CA91842).
National Institutes of Health
Authorship
Contribution: F.L., I.K., and C.P. designed and performed the experiments; L.-W.C. performed the bioinformatic analyses; W.W. and J.M.N. performed the electrophysiological studies; D.L. and D.-S.L. provided the Er71−/− mice; D.V. provided the VE-cadherin−/− ES cells; and K.C. and F.L. designed the experiments and wrote the manuscript.
Conflict-of-interest disclosure: The authors declare no competing financial interests.
The current affiliation for C.P. is the University of Illinois at Chicago College of Medicine, Chicago, IL.
Correspondence: Kyunghee Choi, Washington University Medical School, 660 S Euclid Ave, Box 8118, St Louis, MO 63110; e-mail: kchoi@wustl.edu.






This feature is available to Subscribers Only
Sign In or Create an Account Close Modal