Abstract
The bone marrow (BM) is an organ extremely efficient in mediating long-term survival of plasma cells (PCs), ensuring an immune humoral memory. This implies that the BM must provide continuously key PC survival factors. Our results show that the BM is an organ constitutively rich in a proliferation-inducing ligand (APRIL), a member of the tumor necrosis factor superfamily implicated in PC survival. APRIL production is induced during hematopoiesis in myeloid cells by non–lineage-committing factors such as stem cell factor, thrombopoietin, IL-3, and FMS-like tyrosine kinase 3 ligand. Notably, APRIL production, both in the human and mouse systems, peaks in myeloid precursor cells, before dropping in fully mature granulocytes. Myeloid cells secrete APRIL that circulates freely in BM plasma to act on PCs, usually at distance from APRIL production sites. Selective APRIL in vivo antagonism and in vitro coculture experiments further demonstrated that myeloid precursor cells mediates PC survival in an APRIL-dependent manner Thus, APRIL production by myeloid precursor cells shows that the 2 main BM functions, hematopoiesis and long-term PC survival, are linked. Such constitutive and high APRIL production may explain why BM mediates long-term PC survival.
Introduction
After their generation in lymphoid organs, antibody-producing plasma cells (PCs), highly dependent on environmental factors for survival,1 enter the bloodstream to seek survival niches, such as the niches present in the bone marrow (BM).2,3 The chemokine CXCL-12 mediates BM homing of PCs.4 Once in BM, PCs are held in a VLA-4/VCAM-1 adhesion manner in specific places, defined as survival niches.5 These niches are believed to provide all the PC survival factors needed. It is widely accepted that these niches are limited in number, because BM aspiration revealed that PCs constitute no more than 0.5% to 1% of the total BM cellularity.
A proliferation-inducing ligand (APRIL) is a member of the tumor necrosis factor (TNF) superfamily implicated in PC survival.6 Indeed, recombinant APRIL ameliorates PC survival in vitro.7-10 This function was confirmed in vivo in APRILnull mice.10-12 APRIL binds to 2 receptors, B-cell maturation antigen and transmembrane activator, calcium modulator, and cyclophilin ligand interactor.13 In addition, APRIL uses heparan sulfate proteoglycans (HSPGs) as coreceptors.14,15 The coexpression of B-cell maturation antigen and the heparan sulfate proteoglycan (HSPG) CD138 by PCs7,16 is consistent with the induction of a survival signal by APRIL in these terminally differentiated, nonproliferative cells.
In situ studies showed that megakaryocytes,17 eosinophils, and a subset of monocytes18 produce APRIL in mouse BM. In addition, in vitro-differentiated osteoclasts also produce APRIL.19-21 All these cell types constitute only a minor fraction of total BM cells. By studying human BM, we observed a strikingly different situation, with a production mediated by cells from the most abundant BM compartment, the myeloid lineage, both at their immature and mature state.
Methods
Human and animal experimentation
Human and animal experimentations were approved by the Geneva hospital ethical committee and the Geneva veterinary office, respectively. C57/Bl6 APRIL−/− mice were obtained from Dr R. Askhenazy (Genentech). Trephine BM aspirates and biopsies were obtained from individuals undergoing marrow hematologic check-up that proved to be healthy. Hematopoietic stem cells (HSCs) were obtained from human cord blood samples using anti-CD34–coated beads and magnetic isolation as described previously.22
Cytology and immunohistochemistry
Cytospins were analyzed by Giemsa staining on Gr-1lo– and Gr-1hi–purified cells using a FACStar flow cytometer (BD Biosciences). Human BM biopsies were fixed and decalcified by an overnight treatment with formic acid at room temperature before paraffin embedment. Alternatively, decalcification was performed in EDTA solution for 48 hours at room temperature. One BM was embedded without decalcification. Human tonsils were used as positive controls. Stalk-1, Aprily-2, Aprily-6, and Aprily-8 were used as described previously.23 The anti-CD138 (1/25) was obtained from Dako. 10e4 and 3g10 obtained from Seikagaku Corporation were used at 5 and 2 μg/mL, respectively. 3g10 staining was performed after treatment with a mixture of heparitinase I and II (Seikagaku Corporation) in heparitinase buffer (50mM HEPES, 50mM NaOAc, 150mM NaCl, 9 mMCaCl2, and 0.1% BSA, pH 6.5). The enzymes were used at 4 mIU/mL for 4 hours at 37°C, replacing the enzyme after 2 hours. Antigen retrieval by boiling in citrate buffer, pH 5.0, was performed for Ap-2, Stalk-1, and the anti-CD138. Detection was performed with the rabbit or mouse Envision kit (Dako), except for 10e4 (mouse IgM) revealed with the VECTASTAIN kit (Vector Laboratories). Images were visualized with an Axiophot I microscope (Carl Zeiss) equipped with a Plan Neofluar 20×/0.5 air objective (Figures 1A and 4), or 100×/1.30 oil-immersion objective lens (Figures 2A, 6A, and inset in 4). Images were captured with an Axiocam color CDD camera, and treated on a Pentium III computer with Axiovision software (Carl Zeiss).
Flow cytometry
Cell suspensions were obtained from BM aspirates for human cells, and from BM flushes for mouse cells, after lysis of red blood cells. Cells were permeabilized with formaldehyde/saponin before Stalk-1 (2 μg/mL) staining. An Alexa 488-conjugated goat anti–rabbit Ig serum (Invitrogen) was used as secondary reagent. Fluorochrome-conjugated anti–human CD13, CD14, CD16, CD34, CD45, and CD138; anti–mouse Gr-1, and CD138 antibodies (BD Biosciences) were also used. Fluorescence was analyzed by flow cytometry on an FACScanto flow cytometer (BD Biosciences). For mouse cells, stainings were performed in the presence of an anti-CD16/CD32 (BD Biosciences). Purification was performed on a FACStar flow cytometer.
Quantitative PCR
Cells were sorted from BM cell suspensions, total RNAs were extracted using TRIzol (Invitrogen), and cDNAs were generated using random primers and the SuperScript II reverse transcriptase (Invitrogen). mRNA expression was measured by real-time PCR using the iCycler iQ Real-Time PCR Detection system (Bio-Rad Laboratories) and a SYBR Green-based kit (iQ Supermix; Bio-Rad Laboratories). The intron-spanning forward 5′-atgggtcaggtggtgtctcg-3′ and reverse 5′-tccccttggtgtaaatggaaga-3′ primers were used for the detection of human APRIL. Forward 5′-ctggaggcccagggagacat-3′ and reverse 5′-gcacggtcaggatcagaagg-3′ were used for mouse APRIL. Results were quantified using a standard curve generated with serial dilutions of input DNA. Expression levels were normalized to 18S rRNA with forward 5′-cttagagggacaagtggcg-3′ and reverse 5′-acgctcagccagtcagtgta-3′ and to β-actin with forward 5′-cagaaggagattactgctctggct-3′ and reverse 5′-ggagccaccgatccacaca-3′ for human and mouse APRIL, respectively. Samples were assayed twice in triplicates. Results are shown as relative expression, with a value of 1 given arbitrarily to immature myeloid cells.
Furin-like protease activity
10e4 FACS-sorted cells were lysed in 50 μL DMEM without red phenol containing 0.25% Triton X-100. Protein content in lysates was measured with a Bradford colorimetric assay (Bio-Rad Laboratories) and adjusted to 0.35 μg per test. Furin-like protease activity was determined by the cleavage of 100μM of the substrate N-t-butoxycarbonyl-Arg-Val-Arg-Arg-7-amido-4-methylcoumarine (Bachem), and fluorescence measurement after 4 hours at 380 nm excitation and 460 nm emission wavelengths. Absorbance obtained with medium alone was subtracted. A value of 100% was given arbitrarily to the sample giving the highest furin-like protease activity. Samples were assayed twice.
In vitro hematopoiesis
CD34+ cells were obtained from human cord blood samples using anti-CD34–coated beads and magnetic isolation. CD34+ cells were then cultured in IMDM supplemented with 10% FCS, 1% sodium pyruvate, 1% penicillin/streptomycin, and combinations of the following cytokines: stem cell factor (SCF; 50 ng/mL), thrombopoietin (TPO; 50 ng/mL), IL-3 (25 ng/mL), FMS-like tyrosine kinase 3 ligand (FLT-3; 50 ng/mL), and erythropoietin (EPO; 10 IU/mL; all from PeproTech). Granulocyte colony-stimulating factor (G-CSF; 100 ng/mL; PeproTech) was added at day 4 of the culture. Viable cells were counted by trypan blue exclusion.
In vivo PC survival
C57Bl/6 mice were intraperitoneally challenged with 100 μg ovalbumin (OVA; Sigma-Aldrich) complexed with alum (Sigma-Aldrich) and 50 μg of the CpG-containing oligodeoxynucleotides 1856 (Coley Pharmaceutical Group). Ten days later, mice were intraperitoneally boosted with 100 μg OVA/alum complex. Three days later, mice were treated twice a week for 6 weeks with 100 μg of the blocking mAb to APRIL (Apry-1-1; Adipogen) or control Ig (cIg). For transfer experiment, splenocytes from OVA-vaccinated mice were harvested 4 days after boost and injected intravenously into recipient mice, injected intravenously 1 day before with 100 μg of Apry-1-1 or cIg. BM PCs producing anti-OVA Ig were quantified by enzyme-linked immunosorbent spot assay.
In vitro PC survival
FACS-sorted CD138+ PCs and Gr-1lo immature and Gr-1hi mature myeloid cells were incubated in RPMI 1640-10% FCS. An initial input of 2 × 104 PCs was used with a 10-fold excess of myeloid cells. After 2 days, CD138+ PCs were numerated by flow cytometry as described previously.24
APRIL ELISA
APRIL concentration was measured with an APRIL ELISA kit (Bender Medsystems). BM cells after red blood cell lysis obtained from aspirates were cultured in RPMI 1640-10% FCS at 2.5 × 106 cells/mL for 3 days.
Statistical analysis
Mann-Whitney test and 2-tailed paired t test were performed for large and small size samples, respectively.
Results
Abundant APRIL production in human BM
We studied APRIL expression in human BM with a pair of antibodies able to discriminate between APRIL-producing cells and secreted APRIL.23 By staining sections from healthy human BM with Stalk-1, the antibody-detecting cells producing APRIL, we observed numerous, up to 50%, positive cells (Figure 1A). In contrast, staining with Aprily-2, the antibody detecting the secreted part of APRIL, was negative. We also observed this absence of staining with 2 other tissue-reactive anti-APRIL mAbs, Aprily-6 and -8.23 This absence of reactivity was not because of the harsh acidic decalcification process applied to BM before immunohistochemistry, because a milder EDTA decalcification (data not shown) or an undecalcified BM showed no more reactivity. By contrast, control tonsils were positive for Aprily-2, whether decalcified or not (supplemental Figure 1A, available on the Blood Web site; see the Supplemental Materials link at the top of the online article). Heparan sulfate proteoglycans (HSPGs) retain secreted APRIL in tissues.8,23,25,26 In BM, we observed no reactivity with the anti–heparan sulfate (HS) mAb 10e4 in decalcified and nondecalcified BMs (supplemental Figure 1A). The 3g10 mAb, another anti-HS mAb reacting on heparitinase-treated tissues,27 was also negative except for some blood vessels and scarce, cytoplasm-stained cells, probably mastocytes according to their high content in intracellular HSPG28 (supplemental Figure 1B). These experiments indicate, first, that APRIL-producing cells readily secrete all the APRIL they produce; and second, that the BM microenvironment around these cells does not retain secreted APRIL, probably because of a lack of HSPG expression. Consistent with the absence of retention for secreted APRIL by the BM tissue, we detected high concentrations of secreted APRIL ex vivo in plasma obtained from BM aspirates (Figure 1B). Short-term culture of total BM cells obtained from these aspirates resulted in supernatants with similar high concentrations of APRIL, excluding contaminating blood as a major source of APRIL in aspirates from highly vascularized BM.
Abundant secretion of APRIL in BM plasma. (A) Serial decalcified BM sections were immunostained with Stalk-1, Ap-2, 10e4, and 3g10. The pictures are representative of 8 BM. Scale bar represents 250 μm. (B) APRIL concentration in plasma from BM aspirates or supernatant from 3-day cultures of total BM cells was determined by ELISA.
Abundant secretion of APRIL in BM plasma. (A) Serial decalcified BM sections were immunostained with Stalk-1, Ap-2, 10e4, and 3g10. The pictures are representative of 8 BM. Scale bar represents 250 μm. (B) APRIL concentration in plasma from BM aspirates or supernatant from 3-day cultures of total BM cells was determined by ELISA.
APRIL production peaks in myeloid precursor cells
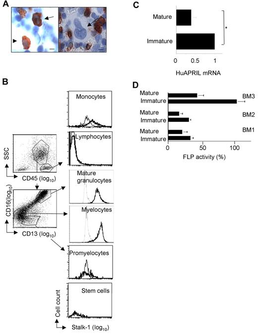
High magnification revealed that some, but not all, cells stained with the Stalk-1 antibody showed a segmented nucleus characteristic of mature neutrophils (Figure 2A). This is consistent with the production of APRIL by peripheral blood neutrophils that we reported previously.29 We did not observe Stalk-1 staining in megakaryocytes. The Stalk-1 antibody can also be used to stain APRIL-producing cells after cell permeabilization and flow cytometry.23 In cell suspensions from BM aspirates, we observed a positive subset (30.1% ± 14%, n = 6) in CD14+ monocytes (Figure 2B). Lymphocytes were negative, and mature granulocytes, mostly composed of neutrophils, were all positive. When we detailed the different myelopoiesis stages conducting to the generation of mature granulocytes, we observed that CD34+ HSCs were negative. However, early myeloid precursors were positive, because we detected a subset (51% ± 16%, n = 6) of promyelocytes, identified by a CD13loCD16− surface phenotype,30 stained by Stalk-1. The proportion of APRIL-producing cells reached 100% in the more differentiated myelocytes (CD13−CD16−). Stalk-1 still stained 100% of CD13+CD16+ mature granulocytes, but the staining intensity was reduced compared with myelocytes. Q-PCR analysis further showed that APRIL mRNA was indeed 3-fold higher in immature myelocytes compared with mature granulocytes (Figure 2C). Both cell types contained furin activity (Figure 2D), the enzyme implicated in APRIL secretion.31 Hence, APRIL production by granulocytes starts early in their differentiation, at the promyelocyte stage; the production peaks at the myelocyte stage, and then drops with continuing maturation. Immature and mature cells are both equipped to secrete the APRIL that they produce.
APRIL production peaks in myeloid precursor cells. (A) Left: Stalk-1–stained cells, overexposed to distinguish segmented (arrow) and nonsegmented (arrowhead) nuclei. Right: Absence of Stalk-1 staining for a megakaryocyte (arrow). Scale bars represent 5 μm (left panel), 10 μm (right panel). (B) BM cells were immunostained after cell permeabilization with stalk-1 (thick line) or control rabbit Ig (thin line) and analyzed by flow cytometry. Gating was performed on CD14+ and CD34+ cells for monocytes and HSCs, respectively, and as indicated in the left panel for myeloid cells. Overlaid histogram plots are shown in the right panel. Stainings are representative of 6 BMs. (C) APRIL mRNA was analyzed by Q-PCR in purified immature CD13−CD16− myelocytes and mature CD13+CD16+ granulocytes from human BM. (D) Furin activity was analyzed in purified myelocytes and mature granulocytes from human BM. Means and minimum/maximum value bars from a duplicate assay are shown.
APRIL production peaks in myeloid precursor cells. (A) Left: Stalk-1–stained cells, overexposed to distinguish segmented (arrow) and nonsegmented (arrowhead) nuclei. Right: Absence of Stalk-1 staining for a megakaryocyte (arrow). Scale bars represent 5 μm (left panel), 10 μm (right panel). (B) BM cells were immunostained after cell permeabilization with stalk-1 (thick line) or control rabbit Ig (thin line) and analyzed by flow cytometry. Gating was performed on CD14+ and CD34+ cells for monocytes and HSCs, respectively, and as indicated in the left panel for myeloid cells. Overlaid histogram plots are shown in the right panel. Stainings are representative of 6 BMs. (C) APRIL mRNA was analyzed by Q-PCR in purified immature CD13−CD16− myelocytes and mature CD13+CD16+ granulocytes from human BM. (D) Furin activity was analyzed in purified myelocytes and mature granulocytes from human BM. Means and minimum/maximum value bars from a duplicate assay are shown.
Myelopoiesis can be reproduced in vitro.32 Hematopoietic stem cells incubated with SCF, TPO, FLT-3L, and G-CSF gave rise to a population of granulocytes, mainly at an immature (CD13loCD16−) stage (Figure 3A left panel). We detected a much higher secretion of APRIL during myeloid than during erythroid differentiation obtained with SCF, IL-3, and EPO (Figure 3A right panel). In this culture, SCF alone reduced cell proliferation (data not shown), did not change the immature to mature ratio (data not shown), but was able to induce by itself APRIL expression (Figure 3B). Addition of TPO, FLT-3L, or IL-3 to SCF variably affected cell proliferation without changing the immature-to-mature ratio, but it increased APRIL production per cell. This latter effect of SCF combined to IL-3 may explain the small amount of APRIL production observed with the erythroid differentiation cocktail that contained both molecules (Figure 3A right panel). Removal of G-CSF from the granulocyte-promoting cytokine cocktail did not modulate APRIL production. SCF, TPO, FLT-3L, and IL-3 are considered as early hematopoietic factors acting on noncommitted cells and are able to induce multiple lineage pathways, whereas G-CSF selectively drives differentiation toward the granulocyte lineage.33 Hence, these experiments show that cytokines acting early in hematopoiesis are involved in APRIL production by myeloid precursor cells.
Early hematopoietic factors induce APRIL expression in myeloid precursor cells. (A) Human HSCs were induced to differentiate in granulocytes or erythrocytes. (Left) CD13 and CD16 expression on cells at the end of a granulocyte differentiation culture. Percentages of cells in each subset are indicated. (Right) APRIL secretion determined by ELISA in culture supernatants. The results are representative of 3 independent experiments. (B) HSCs were induced to differentiate with the indicated cytokines (S, SCF; T, TPO; F, FLT3-L; G, G-CSF; I, IL-3). The production of APRIL (nanograms per 105 cells) at day 8 is shown. Data are representative of 3 independent experiments.
Early hematopoietic factors induce APRIL expression in myeloid precursor cells. (A) Human HSCs were induced to differentiate in granulocytes or erythrocytes. (Left) CD13 and CD16 expression on cells at the end of a granulocyte differentiation culture. Percentages of cells in each subset are indicated. (Right) APRIL secretion determined by ELISA in culture supernatants. The results are representative of 3 independent experiments. (B) HSCs were induced to differentiate with the indicated cytokines (S, SCF; T, TPO; F, FLT3-L; G, G-CSF; I, IL-3). The production of APRIL (nanograms per 105 cells) at day 8 is shown. Data are representative of 3 independent experiments.
Myeloid precursor cells promote PC survival in an APRIL-dependent manner
Analysis of serial BM sections revealed that CD138+ PCs were not necessarily in zones of high density for APRIL-producing cells and not necessarily in contact with APRIL-producing cells (Figure 4 top panel). The minimal distance estimated in this serial analysis between a single PC and an APRIL-producing cell was 4μM, with some PCs being more than 200μM distant from their nearest Stalk-1+ cell (Figure 4 bottom panel). We next analyzed the role of APRIL for BM PC survival. APRIL inhibition by the mouse APRIL antagonist mAb Apry-1-1 for 6 weeks reduced the number of OVA-specific PCs recovered in the BM of OVA-challenged mice (Figure 5A). To exclude an effect of the anti-APRIL earlier than at the stage of survival in BM, we also tested APRIL blockade in the survival of BM PCs originating from the transfer of OVA-primed spleen plasmablasts into antigen-free recipient mice. In this assay, a 1-shot treatment with Apry-1-1, 1 day before cell transfer, was sufficient to reduce by more than 2-fold the number of recovered PCs (Figure 5B). In mouse BM, immature myeloid cells are present in a cell population defined by a low expression of the myeloid marker Gr-1.34 We confirmed that Gr-1lo BM cells contained early stages of myeloid differentiation (myeloblasts, promyelocytes, and myelocytes) characterized by the presence of large cells with a small nuclear opening when present, as defined by Chervenick et al35 (Figure 6A). Eosinophils, reported to produce APRIL in mouse BM,18 were not predominant in this population. Gr-1hi cells contain more mature cells (metamyelocytes, band cells, and neutrophils) characterized by the presence of cells harboring nucleus with a larger opening that progresses toward full segmentation. Q-PCR on FACS-sorted purified cells revealed that immature Gr-1lo cells expressed more APRIL mRNA than mature Gr-1hi cells (Figure 6B), very similarly to our observation in the human system. In coculture experiments, immature Gr-1lo cells were more efficient than mature Gr-1hi cells in sustaining PC survival (Figure 6C-D). This enhanced PC survival was APRIL dependent, because abolished using myeloid cells from APRIL−/− mice and the blocking Apry-1-1 mAb. Taken together, these experiments indicate that APRIL secretion by myeloid precursor cells in BM plasma serves to sustain PC survival.
PCs are distant from APRIL-producing cells. Serial BM sections were immunostained with CD138 and Stalk-1. Inset shows high magnification of a CD138+ BM PC. Scale bars represent 80 μm, inset 3 μm. (Bottom) Estimated distances between single PCs and their most proximal Stalk-1+ cell, for a total of 6 BM sections.
PCs are distant from APRIL-producing cells. Serial BM sections were immunostained with CD138 and Stalk-1. Inset shows high magnification of a CD138+ BM PC. Scale bars represent 80 μm, inset 3 μm. (Bottom) Estimated distances between single PCs and their most proximal Stalk-1+ cell, for a total of 6 BM sections.
In vivo APRIL antagonism reduces PC numbers in BM. (A) Mice were primed/boosted with OVA and treated for 6 weeks with Apry-1-1 or cIg. The figure shows the number of PCs secreting anti-OVA Igs recovered from BM after treatment. (B) Splenocytes from OVA-primed/boosted mice were transferred into recipient mice treated previously with Apry-1-1 or cIg. The figure shows the number of BM PCs secreting anti-OVA Igs 2 days after transfer.
In vivo APRIL antagonism reduces PC numbers in BM. (A) Mice were primed/boosted with OVA and treated for 6 weeks with Apry-1-1 or cIg. The figure shows the number of PCs secreting anti-OVA Igs recovered from BM after treatment. (B) Splenocytes from OVA-primed/boosted mice were transferred into recipient mice treated previously with Apry-1-1 or cIg. The figure shows the number of BM PCs secreting anti-OVA Igs 2 days after transfer.
APRIL produced by myeloid precursor cells sustains PC survival. (A) Pictures show the cytological analysis of purified mouse Gr-1lo and Gr-1hi BM cells. Scale bar represents 3 μm. (B) Purified Gr-1lo and Gr-1hi myeloid cells were analyzed by Q-PCR for APRIL mRNA. The results are representative of 4 mice. (C) The indicated purified BM myeloid cells from wild-type (WT) and APRIL−/− (KO) mice were incubated with purified CD138+ PCs. Two days later, CD138+ PCs were numerated by flow cytometry. (D) Similar myeloid cell and PC cocultures were performed in the presence of Apry-1-1 or control Ig (cIg) used at 3 μg/mL.
APRIL produced by myeloid precursor cells sustains PC survival. (A) Pictures show the cytological analysis of purified mouse Gr-1lo and Gr-1hi BM cells. Scale bar represents 3 μm. (B) Purified Gr-1lo and Gr-1hi myeloid cells were analyzed by Q-PCR for APRIL mRNA. The results are representative of 4 mice. (C) The indicated purified BM myeloid cells from wild-type (WT) and APRIL−/− (KO) mice were incubated with purified CD138+ PCs. Two days later, CD138+ PCs were numerated by flow cytometry. (D) Similar myeloid cell and PC cocultures were performed in the presence of Apry-1-1 or control Ig (cIg) used at 3 μg/mL.
Discussion
Investigating APRIL production in human BM led us to the finding that hematopoiesis is involved in BM PC survival. This is because of myeloid precursor cells producing high amounts of APRIL before getting fully mature and reaching the blood circulation. Myeloid cells secrete APRIL, but the surrounding tissue does not retain secreted APRIL, in contrast to what we have observed previously in mucosa-associated lymphoid tissues (MALT) and other tissues. In these tissues, HSPG mediates APRIL retention,36 confirming in vitro interactions between these 2 molecules.14,15 In fact, the BM tissue is mostly negative with HS-reactive mAbs, even with the 3g10 mAb that is considered to date as the mAb with the widest reactivity against HS.27 We further did not detect HS by flow cytometry on total cell suspension from BM cell aspirations (data not shown), excluding putative HS denaturation by the different chemical treatments performed to the BM tissue before immunostaining. As a consequence of this absence of retention, soluble APRIL circulates freely in BM plasma. It has been estimated that a BM is making 1 to 2 × 1011 mature granulocytes per day in a normal adult.37 Such an active process with so many cells generated explains APRIL concentrations in the nanogram per milliliter range observed in the steady state in BM. Hence, APRIL seems to be largely in excess compared with the limited number of PCs in BM. This indicates that high APRIL production by BM myeloid cells may explain BM efficiency to sustain PC survival in the long-term range but that APRIL is certainly not the survival factor limiting PC numbers in BM.
Megakaryocytes and eosinophils have been reported previously to produce APRIL and to be part of PC survival niches in mouse BM.17,18 We have not yet been able to study Stalk-1 reactivity with eosinophils from human BMs, because of the paucity of these cells and the lack of a relevant marker differentiating eosinophils from the neutrophil bulk after cell permeabilization. By contrast, we observed that Stalk-1 did not stain human megakaryocytes. This could reflect a species difference. Alternatively, we cannot exclude that APRIL expression is below the detection level of Stalk-1 or that the stalk fragment in megakaryocytes is somehow different from the one present in Stalk-1+ cells. This discrepancy warrants further investigation. Nevertheless, myeloid cells are so abundant in BM that one can consider APRIL production by megakaryocytes and eosinophils as minor compared with the production mediated by myeloid precursor cells. Notably, we observed no close contact between APRIL-producing myeloid cells and PCs in human BM, indicating that APRIL-producing cells are not part of the PC survival niche.
BM behaves differently in term of APRIL production compared with MALT, also known to contain PCs.38 In MALT, APRIL production is inflammation dependent, provided by neutrophils and toll-like receptor–stimulated epithelial cells; therefore, strikingly different from the constitutive secretion shown here in BM. This difference fits very well with PC half-life in these 2 organs. In animal models, it has been calculated that PCs survive in BM from 90 days3 to more than 1 year39 without proliferating or being regenerated from precursor cells, consistent with the long antibody persistence observed after a systemic infection.40 PC longevity in MALT has not been precisely calculated. However, the much shorter antibody persistence generated after mucosal compared with systemic infection40 strongly suggests that PC survival is rather short in MALT. This is consistent with the inflammatory nature of the PC survival niches, rich in APRIL, observed in MALT. Such inflammation-driven control of PC survival may keep a sufficient number of mucosal PCs for a local humoral response until resolution of the infection. This contrasts with the constitutively high secretion of APRIL in the BM plasma that is more prone to maintain a persistent humoral systemic immune memory.
The online version of the article contains a data supplement.
The publication costs of this article were defrayed in part by page charge payment. Therefore, and solely to indicate this fact, this article is hereby marked “advertisement” in accordance with 18 USC section 1734.
Acknowledgments
This work was supported by the Henri Dubois Ferrière/Dinu Lipatti Foundation, the Swiss National Science Foundation, the Leenaards Foundation, the Swiss Cancer League, and the Jacques and Gloria Gossweiller stiftung.
Authorship
Contribution: I.D.-S., M.-L.S.-R., and B.H. performed experiments; T.M., K.-H.K., O.D., T.M.K., and J.P. provided reagents and analyzed data; T.M. T.M.K., and B.H. wrote the manuscript; and B.H. designed the study.
Conflict-of-interest disclosure: The authors declare no competing financial interests.
The current affiliation for J.P. is Hematology, University Hospital, Basel, Switzerland.
Correspondence: Bertrand Huard, Department of Pathology-Immunology, University Medical Centre, Geneva, 1211, Switzerland; e-mail: bertrand.huard@unige.ch.






This feature is available to Subscribers Only
Sign In or Create an Account Close Modal