Abstract
Approximately 25% of childhood acute lymphoblastic leukemias carry the ETV6/RUNX1 fusion gene. Despite their excellent initial treatment response, up to 20% of patients relapse. To gain insight into the relapse mechanisms, we analyzed single nucleotide polymorphism arrays for DNA copy number aberrations (CNAs) in 18 matched diagnosis and relapse leukemias. CNAs were more abundant at relapse than at diagnosis (mean 12.5 vs 7.5 per case; P = .01) with 5.3 shared on average. Their patterns revealed a direct clonal relationship with exclusively new aberrations at relapse in only 21.4%, whereas 78.6% shared a common ancestor and subsequently acquired distinct CNA. Moreover, we identified recurrent, mainly nonoverlapping deletions associated with glucocorticoid-mediated apoptosis targeting the Bcl2 modifying factor (BMF) (n = 3), glucocorticoid receptor NR3C1 (n = 4), and components of the mismatch repair pathways (n = 3). Fluorescence in situ hybridization screening of additional 24 relapsed and 72 nonrelapsed ETV6/RUNX1-positive cases demonstrated that BMF deletions were significantly more common in relapse cases (16.6% vs 2.8%; P = .02). Unlike BMF deletions, which were always already present at diagnosis, NR3C1 and mismatch repair aberrations prevailed at relapse. They were all associated with leukemias, which poorly responded to treatment. These findings implicate glucocorticoid-associated drug resistance in ETV6/RUNX1-positive relapse pathogenesis and therefore might help to guide future therapies.
Introduction
The ETV6/RUNX1 (E/R) fusion gene (also known as TEL/AML1) results from the chromosomal translocation t(12;21) and is present in approximately 25% of childhood B-cell precursor acute lymphoblastic leukemia (BCP ALL).1 This leukemia subtype is generally associated with good prognostic parameters and excellent molecular response to treatment.2-6 Although almost all children can be treated successfully, predominantly late relapses occur nevertheless in up to 20% of the patients.7-9
In the multistep model of E/R leukemia development, the gene fusion represents the first transforming event. It virtually always takes place during fetal development but is per se unable to generate overt disease.10,11 One of the earliest and most prominent of the many currently recognized lesions that drive the disease process is the deletion of the second, nonrearranged ETV6 allele, which is found in approximately two-thirds of the cases.12,13 Already a decade ago, the observation of distinct ETV6 deletions together with incongruent clonotypic immunoglobulin (Ig)/T-cell receptor (TCR) rearrangement patterns at diagnosis and relapse suggested that the majority of relapses do not represent a genuine reemergence of the original clone. Rather, both the initial and relapse leukemia seemed to evolve from a shared ancestral clone.14-19 These observations further implied that such preleukemic/leukemic ancestral subclones must resist treatment to be able to once more expand to a full-blown, treatment-responsive, disease.
Genome-wide single nucleotide polymorphism (SNP) genotyping serves to identify recurrent copy number aberrations (CNAs) that may contribute to the pathogenesis of childhood BCP ALL.20-22 CNAs compose deletions, duplications, and amplifications that preferentially target genes involved in key cellular signaling pathways, in particular the development and differentiation of B cells, cell-cycle regulation, DNA repair, and drug resistance. Although initial analyses focused especially on the evaluation of CNA in diagnostic samples, consecutive studies also compared diagnostic and relapse CNA patterns.23-25 The latter are frequently more pronounced and affect regions containing genes that are also functionally relevant in the same pathways. The fact that several such abnormalities, which were apparently exclusively present in relapse, were subsequently also identified in a minute cell compartment at diagnosis, proves that relapses can indeed originate from small preexistent subclones.23 So far, CNA studies of childhood ALL composed the whole heterogeneous spectrum of genetic subgroups and therefore paid no particular attention to potentially relevant subgroup-specific characteristics.
To gain further insights into the molecular mechanisms that contribute to the development of relapses in E/R-positive leukemias, we assessed genome-wide CNA changes of 18 matched diagnosis and relapse samples and, for comparison and further evaluation, complemented them with previously published SNP array data from 47 nonrelapsed cases.20
Methods
Patients
This study was composed of 18 cases of E/R-positive relapsed BCP ALL. Thirteen were selected according to the availability of material and a blast count of more than 85% in leukemic samples. Five cases were taken from an earlier study.23 All patients, patients' parents, or legal guardians gave written informed consent, in accordance with the Declaration of Helsinki, for inclusion into this study. The study was approved by the ethical committee of the CCRI and St Anna Kinderspital. Nine patients were from Austria (3-11) and 4 from Germany (1, 2, 14, and 15). The SNP array data of 5 further patients (12, 13, 16-18; IDs: TEL-AML1-SNP-#48/#48GL/#48R, TEL-AML1-SNP-#49/#49GL/#49R, TEL-AML1-SNP-#10/#10R, TEL-AML1-SNP-#44/#44R, and TEL-AML1-SNP-#50/#50R) were kindly provided by C.G. Mullighan, St Jude Children's Research Hospital.23 The Austrian and German patients were enrolled in the ALL-BFM 90 and 95 treatment protocols.4 Seventeen of the 18 patients had a bone marrow (BM) relapse and one (patient 11) an isolated relapse in the testis. In the latter case, we isolated leukemic cells from the testis for SNP profiling. To determine the constitutional genotype, early remission BM samples were available in cases 1 to 14.
Median age of patients 1 to 11, 14, and 15 at diagnosis was 4.0 years (range, 2.1-9.3 years), and median first remission duration was 44.5 months (range, 16-79 months). Clinical findings are summarized in Table 1. To evaluate the potential relevance of CNA and affected genes of our cases, we compared the 14 cases with paired remission samples and the diagnosis- or relapse-specific CNA of the remaining 4 cases with previously published data from 47 E/R-positive cases.20 Although 3 of these 47 patients were reported to have relapsed later,23 this did not influence our statistical evaluation.
Clinical characteristics of 18 E/R-positive relapse cases that were analyzed with SNP arrays
| Patient ID . | Sex . | Age, y . | Remission, mo . | Relapse site . | MRD . | Outcome, mo . | Source . |
|---|---|---|---|---|---|---|---|
| 1 | Male | 3.7 | 46 | BM | NA | SCT, relapse,* | Germany |
| 2 | Male | 4.2 | 51 | BM | NA | SCT, remission 96 | Germany |
| 3 | Male | 2.3 | 19 | BM | NA | SCT, relapse* | Austria |
| 4 | Male | 3.7 | 78 | BM | IR | SCT* | Austria |
| 5 | Male | 4.3 | 50 | BM | LR | Remission 126 | Austria |
| 6 | Male | 3.4 | 16 | BM | IR | SCT, remission 86 | Austria |
| 7 | Male | 2.1 | 43 | BM | NA | SCT, remission 78 | Austria |
| 8 | Male | 4.7 | 40 | BM | NA | Remission 21 | Austria |
| 9 | Female | 3.6 | 32 | BM | IR | SCT, remission 23 | Austria |
| 10 | Male | 9.3 | 29 | BM | IR | SCT, relapse, remission 26 | Austria |
| 11 | Male | 3.3 | 79 | Testis | IR | SCT, remission 69 | Austria |
| 12 | Male | NA | NA | BM | NA | NA | St Jude #48 |
| 13 | Female | NA | NA | BM | NA | NA | St Jude #49 |
| 14 | Male | 3.2 | 68 | BM | LR | Remission 14 | Germany |
| 15 | Male | 4.5 | 27 | BM | IR | Remission 35 | Germany |
| 16 | Male | NA | NA | BM | NA | NA | St Jude #10 |
| 17 | Male | NA | NA | BM | NA | NA | St Jude #44 |
| 18 | Female | NA | NA | BM | NA | NA | St Jude #50 |
| Patient ID . | Sex . | Age, y . | Remission, mo . | Relapse site . | MRD . | Outcome, mo . | Source . |
|---|---|---|---|---|---|---|---|
| 1 | Male | 3.7 | 46 | BM | NA | SCT, relapse,* | Germany |
| 2 | Male | 4.2 | 51 | BM | NA | SCT, remission 96 | Germany |
| 3 | Male | 2.3 | 19 | BM | NA | SCT, relapse* | Austria |
| 4 | Male | 3.7 | 78 | BM | IR | SCT* | Austria |
| 5 | Male | 4.3 | 50 | BM | LR | Remission 126 | Austria |
| 6 | Male | 3.4 | 16 | BM | IR | SCT, remission 86 | Austria |
| 7 | Male | 2.1 | 43 | BM | NA | SCT, remission 78 | Austria |
| 8 | Male | 4.7 | 40 | BM | NA | Remission 21 | Austria |
| 9 | Female | 3.6 | 32 | BM | IR | SCT, remission 23 | Austria |
| 10 | Male | 9.3 | 29 | BM | IR | SCT, relapse, remission 26 | Austria |
| 11 | Male | 3.3 | 79 | Testis | IR | SCT, remission 69 | Austria |
| 12 | Male | NA | NA | BM | NA | NA | St Jude #48 |
| 13 | Female | NA | NA | BM | NA | NA | St Jude #49 |
| 14 | Male | 3.2 | 68 | BM | LR | Remission 14 | Germany |
| 15 | Male | 4.5 | 27 | BM | IR | Remission 35 | Germany |
| 16 | Male | NA | NA | BM | NA | NA | St Jude #10 |
| 17 | Male | NA | NA | BM | NA | NA | St Jude #44 |
| 18 | Female | NA | NA | BM | NA | NA | St Jude #50 |
MRD indicates minimal residual disease; NA, not available; SCT, hematopoietic stem cell transplantation; IR, intermediate risk; and LR, low risk.
Death.
DNA extraction and sample preparation
DNA was extracted from BM mononuclear cells at diagnosis, remission, and relapse and, in one instance, from leukemic cells of the testis as described previously.26 Hybridization to Affymetrix GeneChip Human Mapping 250K Nsp and 250K Sty arrays (n = 6) or to Affymetrix Genome-Wide Human SNP Array 6.0 (n = 7) were performed by imaGenes.
Copy number analysis
Raw signal intensities were analyzed for CNA with the Partek Genomic Suite software, Version 6.4 (Partek). We applied the genomic segmentation algorithm for detection of CNA-containing regions and normalized segmented DNA copy numbers to a median of 2 copies.27 Segmentation parameters were chosen as follows: 5 minimum genomic markers per segment (defining how small a region can be), a P value threshold of .001 (controlling for outlying probes), and a signal-to-noise value of 1. Diagnosis- and relapse-specific somatic CNAs were identified by comparison with the matched germline remission pattern. In case this was not possible, a HapMap reference, consisting of 270 or 794 HapMap samples (depending on array type), was used for comparison, and detected CNA were compared with known copy number variations that were provided in a Copy Number Variant Database from Partek. Copy number changes detected by genomic segmentation were verified by comparison with the log2 ratio visualization in the Partek Genome Browser.
In the final tables, figures, and counts, we excluded all those deletions and duplications that might have resulted from known copy number variation or Ig and TCR gene rearrangement-related processes at 2p11.2 (IGK), 7p14.1 (TCRG), 7q34 (TCRB), 14q11.2 (TCRD/A), 14q32.33 (IGH), and 22q11.22 (IGL). Deletions of the latter region were only excluded if they derived from an IGL rearrangement but not if they resulted from a focal deletion of VPREB1.
FISH for BMF and NR3C1 gene deletions
BMF and NR3C1 copy numbers were determined by fluorescence in situ hybridization (FISH) on methanol/acetic acid fixed cells using the following probes: BAC clone CTD-2251F23 (122kb; obtained from Invitrogen Research Genetics), which encompasses the entire BMF gene, was hybridized together with the α-satellite centromer-specific reference probe D15Z1; NR3C1 gene locus-specific BAC clones RP11-278J6 (165 kb; obtained from imaGenes) and RP11-138C1 located at 5p13. FISH was performed according to standard procedures, and at least 100 interphase nuclei per sample were scored. The cut-off for heterozygous deletions was more than 20%.
BMF mRNA quantification
Total RNA was isolated either using the RNeasy Mini Kit (QIAGEN) or Trizol Reagent (Invitrogen). Random hexamer priming and SuperScript II (Invitrogen) were used to generate cDNA. Quantification of BMF mRNA abundance was done using TaqMan real-time RT-PCR. ABL and GUS were used for endogenous control amplification. Primer sequences, PCR conditions, and interpretation of results are available as supplemental data (available on the Blood Web site; see the Supplemental Materials link at the top of the online article).
Mutational screening of BMF
Mutational screening of BMF was performed using primers flanking the coding exons 3, 4, and 5 (details provided in supplemental data).
shRNA-mediated knock-down of BMF in REH cells
ETV6/RUNX1-positive REH cells were cultured as described previously.28 Lentiviral vectors expressing shRNA sequences directed against the human (pHR-THT-sh-hBMF-SFFV–eGFP) BMF or murine (pHR-THT-sh-mBmf-SFFV–eGFP) Bmf, nontargeting the human BMF,29 were used to transduce REH cells. Details on shRNA sequences and lentiviral supernatant production and transduction are provided in the supplemental data.
Glucocorticoid treatment and apoptosis assay
REH cells transduced with shRNA against BMF or control shRNA were treated with 1 mg/mL prednisolone (SoluDacortin, Merck) over a time period of 96 hours. Prednisolone treatment was performed 11 days after lentiviral transduction and apoptosis assessed by annexin V/propidium iodide staining as reported previously.30
Information on bioinformatic analysis, pathway analysis targeted by presentation- or relapse-specific CNA, and statistical analysis are provided as supplemental data.
Results
Comparison of CNA in matched diagnosis and relapse samples
The results of our genome-wide copy number analysis of the 14 cases with paired remission samples are summarized in Table 2, Figure 1A, and supplemental Table 1. CNAs in paired samples were identical, partially shared, or completely different (Table 2). Overall, 73% of copy number losses and 54% of copy number gains remained stable. In 13 of the 14 cases, several of the lesions that were observed at diagnosis were also seen in relapse, although all cases also lost and/or acquired some lesions in relapse. Only in one patient (patient 5), the 2 CNA patterns were completely different. Overall, 31 of 105 CNAs present at diagnosis were lost in relapse, whereas 101 were gained. Thus, the mean diagnosis-specific CNA number per case was significantly lower (mean, 2.2; range, 0-7) than the relapse-specific one (mean, 7.2; range, 2-16; P = .0001, Welch unpaired t test). Moreover, 3 cases (21.4%) acquired new CNA at relapse but did not lose any, whereas 11 (78.6%; including the one case with the complete change) lost as well as acquired several alterations. Data from patients without remission sample are similar to the paired samples, as they show similar patterns of distinct CNA between diagnosis and relapse but tend to have higher shared CNA counts, which most probably can be explained by the contribution of copy number variation (supplemental Tables 1, 2). Comparison of high-quality heterozygous SNP calls showed concordance between paired samples in all cases.
Frequency of somatic CNAs in 14 E/R-positive cases at diagnosis and relapse
| Patient ID . | CNAs . | ||||||||
|---|---|---|---|---|---|---|---|---|---|
| Losses . | Gains . | All . | |||||||
| Diagnosis . | Relapse . | Shared . | Diagnosis . | Relapse . | Shared . | Diagnosis . | Relapse . | Shared . | |
| 1 | 4 | 7 | 0 | 2 | 2 | 1 | 6 | 9 | 1 |
| 2 | 6 | 12 (1) | 6 | 0 | 0 | 0 | 6 | 12 (1) | 6 |
| 3 | 7 | 6 | 6 | 0 | 2 | 0 | 7 | 8 | 6 |
| 4 | 4 | 9 | 3 | 0 | 0 | 0 | 4 | 9 | 3 |
| 5 | 1 | 7 (1) | 0 | 2 | 1 | 0 | 3 | 8 (1) | 0 |
| 6 | 6 | 10 (1) | 6 | 2 | 3 | 2 | 8 | 13 (1) | 8 |
| 7 | 3 | 5 | 2 | 0 | 1 | 0 | 3 | 6 | 2 |
| 8 | 7 (1) | 9 | 5 | 0 | 1 | 0 | 7 (1) | 10 | 5 |
| 9 | 10 | 11 | 7 | 0 | 1 | 0 | 10 | 12 | 7 |
| 10 | 14 (1) | 13 | 10 | 1 | 7 | 0 | 15 (1) | 20 | 10 |
| 11 | 8 (1) | 8 (1) | 2 (1) | 1 | 0 | 0 | 9 (1) | 8 (1) | 2 (1) |
| 12 | 3 | 14 (1) | 2 | 0 | 0 | 0 | 3 | 14 (1) | 2 |
| 13 | 10 (1) | 18 (1) | 10* (1) | 2 | 2 | 2 | 12 (1) | 20 (1) | 13 (1) |
| 14 | 9 | 16 (3) | 8 | 3 | 10 | 2 | 12 | 26 (3) | 10 |
| Total | 92 (4) | 145 (9) | 67 (2) | 13 | 30 | 7 | 105 (4) | 175 (9) | 74 (2) |
| Mean | 6.6 | 10.4 | 4.8 | 0.9 | 2.1 | 0.5 | 7.5 | 12.5 | 5.3 |
| Patient ID . | CNAs . | ||||||||
|---|---|---|---|---|---|---|---|---|---|
| Losses . | Gains . | All . | |||||||
| Diagnosis . | Relapse . | Shared . | Diagnosis . | Relapse . | Shared . | Diagnosis . | Relapse . | Shared . | |
| 1 | 4 | 7 | 0 | 2 | 2 | 1 | 6 | 9 | 1 |
| 2 | 6 | 12 (1) | 6 | 0 | 0 | 0 | 6 | 12 (1) | 6 |
| 3 | 7 | 6 | 6 | 0 | 2 | 0 | 7 | 8 | 6 |
| 4 | 4 | 9 | 3 | 0 | 0 | 0 | 4 | 9 | 3 |
| 5 | 1 | 7 (1) | 0 | 2 | 1 | 0 | 3 | 8 (1) | 0 |
| 6 | 6 | 10 (1) | 6 | 2 | 3 | 2 | 8 | 13 (1) | 8 |
| 7 | 3 | 5 | 2 | 0 | 1 | 0 | 3 | 6 | 2 |
| 8 | 7 (1) | 9 | 5 | 0 | 1 | 0 | 7 (1) | 10 | 5 |
| 9 | 10 | 11 | 7 | 0 | 1 | 0 | 10 | 12 | 7 |
| 10 | 14 (1) | 13 | 10 | 1 | 7 | 0 | 15 (1) | 20 | 10 |
| 11 | 8 (1) | 8 (1) | 2 (1) | 1 | 0 | 0 | 9 (1) | 8 (1) | 2 (1) |
| 12 | 3 | 14 (1) | 2 | 0 | 0 | 0 | 3 | 14 (1) | 2 |
| 13 | 10 (1) | 18 (1) | 10* (1) | 2 | 2 | 2 | 12 (1) | 20 (1) | 13 (1) |
| 14 | 9 | 16 (3) | 8 | 3 | 10 | 2 | 12 | 26 (3) | 10 |
| Total | 92 (4) | 145 (9) | 67 (2) | 13 | 30 | 7 | 105 (4) | 175 (9) | 74 (2) |
| Mean | 6.6 | 10.4 | 4.8 | 0.9 | 2.1 | 0.5 | 7.5 | 12.5 | 5.3 |
Included are only cases with available remission samples. Indicated are all CNAs in the respective leukemia; in case of biallelic deletions, the number is given in parentheses.
For simplicity reasons, 2 deletions at relapse overlapping with 1 deletion at diagnosis were counted as 1 deletion (details about the affected regions can be found in supplemental Tables 1 and 5).
Heatmaps ofCNAs in 18 relapsed E/R-positive leukemias. (A) Overview of somatic CNA in diagnosis and relapse samples. Copy number changes are mapped according to their chromosomal position and indicated by color (blue represents losses; and red, gains) for each chromosome from 1 to X (row) and each sample (column). Each row represents a segment of the genome with a CNA across samples. Regions in the genome without CNA events are not shown in the heatmap. Each column is labeled with the patient IDs at the bottom of the graph, and sample types are indicated by the color bars: white represents diagnosis; and gray, relapse. Samples with and without paired remission samples are separated by a bold vertical line. (B-C) Heatmaps for recurrent genomic deletions were constructed by zooming in on genes of interest and plotting along chromosomal coordinates (y-axis) color-coded presence (blue for monoallelic/black for biallelic) and absence (white) of deletions. Deletions of tumor suppressor genes and cell differentiation markers at 12p13.2 (ETV6, BCL2L14, CDKN1B), 12q21.33 (BTG1), 9p21.3 (CDKN2A/B), 9p13.2 (PAX5), 5q33.3 (EBF1), and 7p12.2 (IKZF1) are shown in panel B, and deletions of genes implicated in GC signaling and MMR at 5q31.3 (NR3C1), 4q31.22 (NR3C2), 2p21 (MSH2), 3p21.3 (MLH1), and 15q15.1 (BMF) are shown in panel C. Genome position (Mb) according to the University of California Santa Cruz Genome Browser (NCBI Build 36.1) is given for each graph.
Heatmaps ofCNAs in 18 relapsed E/R-positive leukemias. (A) Overview of somatic CNA in diagnosis and relapse samples. Copy number changes are mapped according to their chromosomal position and indicated by color (blue represents losses; and red, gains) for each chromosome from 1 to X (row) and each sample (column). Each row represents a segment of the genome with a CNA across samples. Regions in the genome without CNA events are not shown in the heatmap. Each column is labeled with the patient IDs at the bottom of the graph, and sample types are indicated by the color bars: white represents diagnosis; and gray, relapse. Samples with and without paired remission samples are separated by a bold vertical line. (B-C) Heatmaps for recurrent genomic deletions were constructed by zooming in on genes of interest and plotting along chromosomal coordinates (y-axis) color-coded presence (blue for monoallelic/black for biallelic) and absence (white) of deletions. Deletions of tumor suppressor genes and cell differentiation markers at 12p13.2 (ETV6, BCL2L14, CDKN1B), 12q21.33 (BTG1), 9p21.3 (CDKN2A/B), 9p13.2 (PAX5), 5q33.3 (EBF1), and 7p12.2 (IKZF1) are shown in panel B, and deletions of genes implicated in GC signaling and MMR at 5q31.3 (NR3C1), 4q31.22 (NR3C2), 2p21 (MSH2), 3p21.3 (MLH1), and 15q15.1 (BMF) are shown in panel C. Genome position (Mb) according to the University of California Santa Cruz Genome Browser (NCBI Build 36.1) is given for each graph.
Comparison of CNA in relapse and nonrelapse cases
The CNA frequency of our 14 diagnosis and relapse samples was comparable with the one established in the 47 nonrelapse cases (Table 3). As regards specific CNA in individual cases, however, on average only median 75% (range, 25%-100%) remained identical on both occasions. Approximately 30% of the diagnosis samples contained deletions of tumor suppressor and cell cycle regulator genes. Heterozygous and homozygous CDKN2A/B and CDKN1B deletions, in particular, were present with an equal frequency in diagnosis and relapse samples (Figure 1B; supplemental Tables 1, 2). Because ETV6, VPREB1, CDKN2A/B, CD200, BTLA, TBL1XR1, and PAX5 deletions already prevail at diagnosis and recur mostly unchanged in relapse samples, they are presumed to reflect a very early and essential event in leukemia development. The fact that specific patterns of individual deletions were only identical in 50% to 80% of matched samples (Table 3; supplemental Figure 2) seems to indicate that they may also arise at a later stage during the course of the disease. Therefore, the sequence of such events may actually be quite variable.
Frequency of recurrent CNAs in 14 E/R-positive relapse patients at diagnosis and relapse with paired analysis compared with those observed at diagnosis in 47 nonrelapse patients
| Cytoband . | Gene . | 47 without relapse . | 14 with relapse . | ||||||
|---|---|---|---|---|---|---|---|---|---|
| Diagnosis . | Diagnosis . | Relapse . | Shared . | ||||||
| N . | % . | N . | % . | N . | % . | N . | % . | ||
| Losses | |||||||||
| 12p13.2 | ETV6 | 33 | 70 | 8 | 57 | 8 | 57 | 7 | 88 |
| 22q11.22 | VPREB1 | 32 | 68 | 8 (3) | 57 (38) | 10 (5) | 71 (50) | 8 (2) | 100 (20) |
| 9p21.3 | CDKN2A | 12 | 26 | 3 (1) | 21 (33) | 4 (1) | 29 (25) | 3 (0) | 100 (0) |
| 3q13.2 | CD200, BTLA | 7 | 15 | 5 | 36 | 4 | 29 | 3 | 60 |
| 9p21.3 | CDKN2B | NA | NA | 3 (1) | 21 (33) | 3 (1) | 21 (33) | 2 (0) | 67 (0) |
| 3q26.32 | TBL1XR1 | 6 | 13 | 4 | 29 | 3 | 21 | 3 | 75 |
| 9p13.2 | PAX5 | 13 | 28 | 3 | 21 | 3 | 21 | 2 | 67 |
| 12p13.1 | ATF7IP | NA | NA | 5 | 36 | 6 | 43 | 4 | 80 |
| 12p13.3 | VWF | NA | NA | 4 | 29 | 1 | 7 | 1 | 25 |
| 12p13.2 | BCL2L14, CDKN1B | NA | NA | 5 | 36 | 5 | 36 | 3 | 60 |
| 9p21.3 | MTAP | NA | NA | 2 (0) | 14 (0) | 3 (1) | 21 (33) | 2 (0) | 100 (100) |
| 12q21.33 | BTG1 | 6* | 13* | 3 | 21 | 0 | 0 | 0 | 0 |
| 15q15.1 | BMF | 0 | 0 | 2† | 14 | 2† | 14 | 2† | 100 |
| 6q21 | ARMC2, SESN1 | 7 | 15 | 1 | 7 | 1 | 7 | 0 | 0 |
| 5q31.3 | NR3C1 | 6 | 13 | 0 | 0 | 3‡ (1) | 21 (33) | 0 | 0 |
| 21q22.12 | RUNX1 | 3§ | 6§ | 2 | 14 | 2 | 14 | 2 | 100 |
| 9p21.3 | IFN cluster | 0‖ | 0‖ | 1 | 7 | 1 | 7 | 1 | 100 |
| 12p13.2 | GABARAPL1 | NA | NA | 4 | 29 | 4 | 29 | 3 | 75 |
| 5q33.3 | EBF1 | 5 | 11 | 0 | 0 | 2 | 14 | 0 | 0 |
| 7p12.2 | IKZF1 | 0 | 0 | 0 | 0 | 1 | 7 | 0 | 0 |
| 4q31.22 | NR3C2 | 5¶ | 11¶ | 0 | 0 | 2 | 14 | 1 | 50 |
| 2p21 | MSH2 | 0 | 0 | 0 | 0 | 1 | 7 | 0 | 0 |
| 3p21.3 | MLH1 | 0 | 0 | 0 | 0 | 0# | 0 | 0 | 0 |
| Gains | |||||||||
| 21q | Includes RUNX1 | 4 | 9 | 5 | 36 | 4 | 29 | 3 | 60 |
| Cytoband . | Gene . | 47 without relapse . | 14 with relapse . | ||||||
|---|---|---|---|---|---|---|---|---|---|
| Diagnosis . | Diagnosis . | Relapse . | Shared . | ||||||
| N . | % . | N . | % . | N . | % . | N . | % . | ||
| Losses | |||||||||
| 12p13.2 | ETV6 | 33 | 70 | 8 | 57 | 8 | 57 | 7 | 88 |
| 22q11.22 | VPREB1 | 32 | 68 | 8 (3) | 57 (38) | 10 (5) | 71 (50) | 8 (2) | 100 (20) |
| 9p21.3 | CDKN2A | 12 | 26 | 3 (1) | 21 (33) | 4 (1) | 29 (25) | 3 (0) | 100 (0) |
| 3q13.2 | CD200, BTLA | 7 | 15 | 5 | 36 | 4 | 29 | 3 | 60 |
| 9p21.3 | CDKN2B | NA | NA | 3 (1) | 21 (33) | 3 (1) | 21 (33) | 2 (0) | 67 (0) |
| 3q26.32 | TBL1XR1 | 6 | 13 | 4 | 29 | 3 | 21 | 3 | 75 |
| 9p13.2 | PAX5 | 13 | 28 | 3 | 21 | 3 | 21 | 2 | 67 |
| 12p13.1 | ATF7IP | NA | NA | 5 | 36 | 6 | 43 | 4 | 80 |
| 12p13.3 | VWF | NA | NA | 4 | 29 | 1 | 7 | 1 | 25 |
| 12p13.2 | BCL2L14, CDKN1B | NA | NA | 5 | 36 | 5 | 36 | 3 | 60 |
| 9p21.3 | MTAP | NA | NA | 2 (0) | 14 (0) | 3 (1) | 21 (33) | 2 (0) | 100 (100) |
| 12q21.33 | BTG1 | 6* | 13* | 3 | 21 | 0 | 0 | 0 | 0 |
| 15q15.1 | BMF | 0 | 0 | 2† | 14 | 2† | 14 | 2† | 100 |
| 6q21 | ARMC2, SESN1 | 7 | 15 | 1 | 7 | 1 | 7 | 0 | 0 |
| 5q31.3 | NR3C1 | 6 | 13 | 0 | 0 | 3‡ (1) | 21 (33) | 0 | 0 |
| 21q22.12 | RUNX1 | 3§ | 6§ | 2 | 14 | 2 | 14 | 2 | 100 |
| 9p21.3 | IFN cluster | 0‖ | 0‖ | 1 | 7 | 1 | 7 | 1 | 100 |
| 12p13.2 | GABARAPL1 | NA | NA | 4 | 29 | 4 | 29 | 3 | 75 |
| 5q33.3 | EBF1 | 5 | 11 | 0 | 0 | 2 | 14 | 0 | 0 |
| 7p12.2 | IKZF1 | 0 | 0 | 0 | 0 | 1 | 7 | 0 | 0 |
| 4q31.22 | NR3C2 | 5¶ | 11¶ | 0 | 0 | 2 | 14 | 1 | 50 |
| 2p21 | MSH2 | 0 | 0 | 0 | 0 | 1 | 7 | 0 | 0 |
| 3p21.3 | MLH1 | 0 | 0 | 0 | 0 | 0# | 0 | 0 | 0 |
| Gains | |||||||||
| 21q | Includes RUNX1 | 4 | 9 | 5 | 36 | 4 | 29 | 3 | 60 |
Numbers represent cases/percentages with genomic aberrations; number of cases with biallelic deletions in parentheses.
NA indicates not applicable.
3′ of BTG1.
One additional case with a conserved BMF deletion in the group with unpaired analysis.
One additional case with a relapse-specific deletion among the cases with unpaired analysis.
Immediately distal to RUNX1.
Analyzed in only 13 patients.
Telomeric to NR3C2.
Two cases with a relapse-specific deletion among the cases with unpaired analysis (supplemental Tables 1 and 2).
Irrespective of the apparently equal frequency of recurrent CNA at diagnosis and relapse, we were able to discern particular alterations that might be either predictive or characteristic of relapse. Apart from the gene deletions that are described in more detail in the next paragraph, a deletion of the EBF1 gene, which encodes an early transcriptional regulator of B-cell development, was exclusively seen in 2 cases at relapse. In one of these cases (patient 8), it concurred with a deletion of the IKZF1 gene, which encodes the lymphoid transcription factor IKAROS (Table 3, Figure 1B, supplemental Tables 1-2, and supplemental Figure 3).
Deletions of genes involved in GC receptor signaling, drug resistance and MMR pathways
Of great interest were deletions of genes that so far had not been directly associated with E/R-associated leukemogenesis (Figure 1C; supplemental Table 1). They encode factors of the nuclear receptor subfamily 3 (NR3C1, NR3C2) and key components of the mismatch repair (MMR) pathway (MSH2, MLH1). Although the development of relapses from drug-resistant clones is well known in childhood ALL, this particular matter is not considered to pose a significant therapeutic problem in the E/R-positive subgroup.7,24,31-33
For the following analyses, also relapse-specific CNA encompassing these gene loci from patients without paired remission samples were included. Deletions of the NR3C1 gene that encodes the glucocorticoid (GC) receptor were seen exclusively at relapse in 4 of the cases, including one homozygous deletion (patient 12). The NR3C1 deletion in patient 7 was confirmed with FISH (supplemental Figure 4). The NR3C2 gene, encoding the mineralocorticoid receptor, was deleted in 2 cases, in one of them only at relapse (Figure 1C, Table 3, supplemental Figure 5).
MLH1 and MSH2 genes encode key components of the MMR pathway. Deletions of the one or the other of these genes were found only in the relapse samples of 3 cases (Figure 1C, Table 3, supplemental Tables 1, 2, supplemental Figure 4). The respective MMR proteins form different heterodimers and initiate repair by binding to DNA mismatches.34 MMR gene deletions concurred with that of the NR3C2 gene in one case (patient 4).
Deletion of BMF
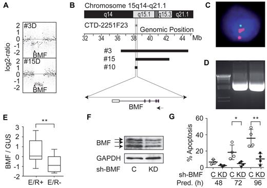
SNP profiling also revealed a novel deletion at 15q15.1 in both the diagnosis and relapse samples of 3 of 18 cases (Figure 1C; Figure 2A-B). BMF, the only gene located in the overlapping minimal deleted region, encodes a member of the BH3-only group of Bcl2-related proteins, which together with other proapoptotic proteins plays a role in mitochondrial regulation of apoptosis, cancer development, and drug resistance.35
BMF deletions and functional consequences of reduced BMF expression in E/R-positive ALL. (A) Log2-ratio copy numbers of genomic deletions encompassing BMF (indicated by an arrow) are shown for 2 patients with a deletion at 15q15.1. (B) Segmental deletions at 15q15.1 in 3 cases (3, 10, and 15). (Top) A partial ideogram of the 15q region and the position of the FISH probe used for confirmation of the deletions. The scale indicates genomic positions of the deletions in megabases according to the University of California Santa Cruz Genome Browser (NCBI Build, Version 36.1). Each black horizontal bar represents a deletion in a single patient as inferred by SNP array. Vertical lines indicate the overlapping region encompassing the only commonly deleted gene (BMF) (bottom). (C) Verification of the BMF deletion by FISH in patient 10 in 57% of nuclei (green represents BMF; and red, chromosome 15 centromer). (D) Genomic breakpoint of the BMF deletion from case 10 was cloned (details provided in supplemental data; accession code #GU984796) and sequence information used for nested PCR. The resulting PCR products from initial diagnosis (middle lane) and relapse (right lane) are shown. Left lane indicates size marker. (E) Quantification of BMF expression in E/R-positive (E/R+, n = 15) and E/R-negative (E/R−, n = 15) BCP ALL cases without relapse. Data represent relative expression values of BMF compared with GUS. Boxes include values between the 25th and 75th percentile, and whiskers indicate the minimal and maximal values. The black line indicates the median BMF expression of all samples. For statistical evaluation, Welch unpaired t test was used. (F) Western blot analysis of REH cells on BMF repression by RNAi. Protein lysates were prepared from green fluorescent protein-sorted cells expressing the shRNA vector targeting human BMF (KD) or a nontargeting control shRNA (C). BMF isoforms (BMF1, BMF2, and BMF3, top-down) are marked with arrows. GAPDH levels were used as a loading control. (G) Glucocorticoid-induced apoptosis on BMF repression in REH cells. BMF silenced cells were treated with prednisolone for the indicated times, and apoptosis was assessed by annexin V/propidium iodide staining in green fluorescent protein-positive cells carrying the lentiviral shRNA construct. Apoptosis was calculated by subtraction of annexin single-positive cells in untreated from prednisolone-treated cells. Percentages of 4 independent experiments from 3 separate infections are shown. Bars represent mean ± SD. *P < .05 (paired Student t test). **P < .01 (paired Student t test).
BMF deletions and functional consequences of reduced BMF expression in E/R-positive ALL. (A) Log2-ratio copy numbers of genomic deletions encompassing BMF (indicated by an arrow) are shown for 2 patients with a deletion at 15q15.1. (B) Segmental deletions at 15q15.1 in 3 cases (3, 10, and 15). (Top) A partial ideogram of the 15q region and the position of the FISH probe used for confirmation of the deletions. The scale indicates genomic positions of the deletions in megabases according to the University of California Santa Cruz Genome Browser (NCBI Build, Version 36.1). Each black horizontal bar represents a deletion in a single patient as inferred by SNP array. Vertical lines indicate the overlapping region encompassing the only commonly deleted gene (BMF) (bottom). (C) Verification of the BMF deletion by FISH in patient 10 in 57% of nuclei (green represents BMF; and red, chromosome 15 centromer). (D) Genomic breakpoint of the BMF deletion from case 10 was cloned (details provided in supplemental data; accession code #GU984796) and sequence information used for nested PCR. The resulting PCR products from initial diagnosis (middle lane) and relapse (right lane) are shown. Left lane indicates size marker. (E) Quantification of BMF expression in E/R-positive (E/R+, n = 15) and E/R-negative (E/R−, n = 15) BCP ALL cases without relapse. Data represent relative expression values of BMF compared with GUS. Boxes include values between the 25th and 75th percentile, and whiskers indicate the minimal and maximal values. The black line indicates the median BMF expression of all samples. For statistical evaluation, Welch unpaired t test was used. (F) Western blot analysis of REH cells on BMF repression by RNAi. Protein lysates were prepared from green fluorescent protein-sorted cells expressing the shRNA vector targeting human BMF (KD) or a nontargeting control shRNA (C). BMF isoforms (BMF1, BMF2, and BMF3, top-down) are marked with arrows. GAPDH levels were used as a loading control. (G) Glucocorticoid-induced apoptosis on BMF repression in REH cells. BMF silenced cells were treated with prednisolone for the indicated times, and apoptosis was assessed by annexin V/propidium iodide staining in green fluorescent protein-positive cells carrying the lentiviral shRNA construct. Apoptosis was calculated by subtraction of annexin single-positive cells in untreated from prednisolone-treated cells. Percentages of 4 independent experiments from 3 separate infections are shown. Bars represent mean ± SD. *P < .05 (paired Student t test). **P < .01 (paired Student t test).
FISH screening of patients 3 to 11, 14, and 15 verified the presence of heterozygous BMF deletions in patients 3, 10, and 15 in 50% to 80% of nuclei (Figure 2C). To further assess the frequency of BMF deletions in a larger cohort of E/R-positive leukemias, we screened another 24 relapse as well as 72 consecutively recruited nonrelapse cases. The identification of 4 additional heterozygous BMF deletions in the relapse and another 2 in the nonrelapse group proved that the frequency of BMF deletions is indeed higher in relapse cases (16.6% vs 2.8%; P = .02, Fisher exact test). Because 4 cases with a BMF deletion experienced an early and 3 a late relapse (defined as shorter and longer than 30 months in remission), the presence of such a deletion could, however, not be used to predict time to relapse. The remission of the 2 cases in the relapse-free cohort, on the other hand, has already lasted almost 10 years, and we consider it therefore unlikely that they will still relapse. In consideration of the potential tumor suppressor function of BMF, a notion that is based on the accelerated development of thymic lymphomas in Bmf deficient mice,36 we also amplified and sequenced all coding exons (exons 3-5) of BMF at the genomic level in 15 relapsed cases (including 5 with a deletion) but did not detect any mutations.
Quantitative RT-PCR of E/R-positive and E/R-negative BCP ALL (in long-term remission) revealed that BMF is significantly higher expressed in E/R-positive leukemias (Figure 2E). However, within this genetic subgroup, mRNA levels were significantly lower in the relapse cohort, irrespective of their BMF deletion status (supplemental Figure 6). Because BMF is induced by GC before GC triggered cell death and GC is used as a systemic one-week induction monotherapy in ALL BFM-treatment protocols, we examined the sequential expression profiles of sorted leukemic cells (with > 95% purity), which were obtained from 9 E/R-positive and 13 E/R-negative BCP ALL cases during their in vivo GC treatment.29 In line with the quantitative RT-PCR data, basal BMF transcription (ie, before GC treatment) was significantly higher in E/R-positive than in E/R-negative BCP ALL (P = .05, Welch unpaired t test). Although statistically not significant, there was a more pronounced induction of BMF expression in E/R-positive than in E/R-negative cases (data not shown). Thus, E/R-positive blasts exhibit higher BMF expression and this is, at least in some cases, increased during initial GC therapy.
Finally, to assess a potential functional consequence of a heterozygous BMF deletion, we transduced REH cells with lentiviral vectors expressing 2 different shRNA targeting BMF and subjected these cells to glucocorticoid treatment. As shown in Figure 2F and supplemental Figure 7A, a significant reduction of BMF levels was achieved, which resulted in increased resistance to prednisolone (Figure 2G; supplemental Figure 7B). Thus, these data suggest that impaired BMF function may also have an impact on GC-induced apoptosis in primary leukemias.
Comparison of CNA with clone-specific Ig/TCR gene rearrangement patterns
Given the frequent differences of clone-specific Ig/TCR rearrangements between initial diagnosis and relapse in E/R-positive ALL,14,15,18 we investigated to which extent the respective Ig/TCR rearrangement and CNA patterns correlate. Although recurrent CNAs are part of leukemogenesis, clone-specific Ig/TCR rearrangements are not. They arise from V(D)J recombination, the process that mediates the formation of a functional immune receptor during lymphoid development. Hence, Ig/TCR rearrangements are frequently assessed and used as a clone-specific marker for the detection of minimal residual disease.
Data from 9 cases (patients 3-11) are given in supplemental Tables 3 and 4. A total of 28 identical and 2 related rearrangements of the 40 rearrangements present at initial diagnosis were preserved at relapse (75%), and identical Ig/TCR rearrangements significantly outnumbered related and changed rearrangements (P = .0001, Welch unpaired t test).
When viewed separately, both the Ig/TCR rearrangements and CNA patterns revealed a clear relationship between the original predominant and relapse clone in all but one case (patient 5). Ig/TCR rearrangements were identical, modified by ongoing recombination, or completely different. However, it was not possible to merge the results of the 2 investigations into a single clonal development scheme because the information derived from the Ig/TCR rearrangement analyses did not concur with that of the CNA.
Nevertheless, we propose that, in the majority of cases, both the CNA and Ig/TCR rearrangement-generating mechanism must at least be operative during the same period of time (provided in supplemental Figure 8). A rare complete clonal change (patient 5), on the other hand, might indicate that distinct subclones were derived from an E/R-rearranged hematopoietic stem cell. This notion is supported by recent findings demonstrating that this gene fusion and its subsequent expression may indeed transform already uncommitted hematopoietic stem cells.37,38 Because many of the consecutive secondary leukemia-promoting changes are mediated by V(D)J recombination, they can only take place during early B-cell development.20,39,40
Discussion
To elucidate the routes leading to disease recurrence in E/R-positive leukemias, we compared SNP array-derived CNA configurations of 18 matched diagnosis and relapse samples. The changes of CNAs in the majority of relapse cases (89%) was the result of a mixture of genuinely acquired novel deletions and duplications as well as to the absence of deletions that were originally present in the corresponding diagnostic sample. Only one case had a complete clonal change. Despite the considerable discordance of various recurrent deletions in the diagnosis and relapse samples of individual cases, the overall frequency of CNAs affecting genes that are involved in B-cell development and differentiation as well as cell cycle regulation was nevertheless comparable. This observation suggests that, although these clones are closely related, in most instances the relapse clone does not evolve directly from the one identified at diagnosis, but rather that both clones are derived from a shared ancestor. Except for a few specific and intriguing exceptions, the overall CNA frequency and pattern did also not significantly differ from nonrelapse cases, thereby precluding their application as predictive prognostic markers.
Two cases had acquired a deletion encompassing the EBF1 gene; one of them even had an IKZF1 deletion. Although this constellation has been reported previously in E/R-negative relapse cases in which the respective genes were deleted in 4.2% and 8.9% versus 25% and 35% at diagnosis and relapse, respectively,24,41 it has, to the best of our knowledge, not yet been documented in E/R-positive relapse cases. Given that both EBF1 and IKZF1 expression is required for early B-cell development and precedes PAX5 expression during lineage commitment, the presence of these deletions in the recurrent leukemia suggests that the relapse clone probably originates from a slightly less differentiated cell. In support of this notion, one of the relapse cases actually had a PAX5 deletion at diagnosis that was, however, absent in the EBF1-deleted relapse clone. Moreover, and at least in this particular case, the concurrence of other deletions in both samples further suggests that impairment of B-cell differentiation seems to occur late during the transformation process. However, the immunophenotype as well as clonotypic Ig/TCR rearrangements of these cases appeared unchanged. Whether late-appearing IKZF1 deletions confer a poor prognosis similar to those already present at diagnosis in BCR/ABL-positive or “BCR/ABL-like” ALL cases13,20,24,40,41 needs to be assessed in a large group of relapse patients.
Recent studies reported deletions of CDKN2A/B, which encode the p16INK4A /p14ARF and p15INK4B proteins, respectively, in the diagnostic samples of poor prognosis E/R-negative cases, on the one hand, and a higher frequency of such deletions in the relapse samples,23,24,31-33 on the other hand, whereas another study did not.42 In line with the latter, the frequency of CDKN2A/B and CDKN1B (p27KIP) deletions at diagnosis in our cohort concurs with that at relapse as well as with the 26% overall frequency of nonrelapse E/R-positive cases.20 Notably, the fact that CDKN2A/B deletions at diagnosis did not forecast a shorter time to relapse, as has been proposed for E/R-negative leukemias,24 further emphasized the lack of any prognostic relevance in our E/R-positive leukemia cohort.
The deletion of the nonrearranged ETV6 gene, a transcription factor required for bone marrow hematopoiesis, is one of the most frequent secondary aberrations that probably also collaborates with E/R in leukemia development.12 Even though this deletion is presumably one of the earliest genomic alterations, we identified different deletions in the diagnosis and relapse samples of 3 cases, a finding that precludes the relapse clone as having evolved directly from the one originally present. (The genomic boundaries of the various deletions are provided in supplemental Table 6.) These properties concur with similar earlier observations, which also demonstrated that, although both clones derive from the same source, some of their genetic features might, nevertheless, differ completely.14,16,19 Taking into account that, even in cases without a deletion the nonrearranged ETV6 gene is generally not expressed,43,44 it appears likely that ETV6 inactivation is a critical step in the pathogenesis of E/R-positive leukemia.
Other noteworthy findings in our study were the identification of novel deletions affecting BMF, NR3C1, and genes encoding key proteins of the MMR pathway. BMF deletions were in all instances detected already at diagnosis and preserved at relapse, whereas NR3C1 and MMR gene deletions either prevailed or were only detected at relapse. All these genes play a pivotal role in apoptosis, GC, and MMR pathways and contribute to GC-induced apoptosis. This association suggests that drug resistance is perhaps also relevant for disease recurrence in these cases. BMF is a central player in GC-mediated induction of apoptosis, as its down-regulation renders leukemic cell lines GC resistant.29,35 In line with these reports, our data provide the first evidence that BMF deletions lead to haploinsufficency and resistance to GC treatment in E/R-expressing leukemias. Conversely, forced expression of BMF makes leukemic cells highly drug-sensitive,29,35 and the observed increase of BMF transcripts in E/R-positive leukemias together with its induction after in vivo GC treatment,29 correlates well with the known GC sensitivity of E/R-positive leukemias and might thus contribute to their favorable prognosis.7 In E/R-positive relapses, however, expression seems to be relatively decreased, irrespective of whether BMF is deleted or not. It is therefore conceivable that a reduced BMF expression may attenuate GC response35 and raises the possibility that also epigenetic mechanisms could inactivate BMF in these cases. In line with this notion, it was recently shown that histone deacetylase-inhibitors preferentially up-regulate BMF expression in a broad range of cancer cell lines and that hyperacetylation of the BMF promoter region induces its transcriptional activation.45
The physiologic role of BMF in the human system is largely unknown. However, Bmf deficiency in mice results in an abnormal resistance of B cells to apoptotic stimuli and the development of a B-cell restricted lymphadenopathy.36 In light of these data, it is therefore possible that, apart from an increased resistance to apoptosis induction, BMF deletions, which seem to occur in an early stage of leukemia development, also confer a survival advantage to preleukemic cells, particularly in growth factor-restricted unfavorable conditions. Moreover, BMF may also act as a tumor suppressor, as evidenced by the accelerated development of thymic lymphomas in Bmf-deficient mice.36 There are only indirect signs for a similar function in humans. BMF was found to be lost in breast and lung cancers,35 and it may be affected in those rare childhood ALL cases with 15q13–15 deletions.46 Along this line is the considerably higher frequency of BMF deletions in E/R-positive relapse compared with nonrelapse cases, be it at diagnosis or relapse, as seen in our analysis.
NR3C1 deletions were found almost exclusively at relapse in 28% of our patients. This comparatively high frequency differs from that obtained in an earlier study in which such GC receptor deletions were far less common.47 Whether this difference is the result of the higher resolution of the SNP arrays used in our study or whether it results from a selection bias remains elusive. However, in another study of 61 relapsed ALL that merely included 5 E/R-positive cases, Mullighan et al also identified only 2 cases with NR3C1 deletions at diagnosis (conserved at relapse) and in additional 3 cases solely at relapse.23 Of further interest is an earlier study of 242 childhood ALL cases that incorporated 47 E/R-positive ALL cases. The fact that 6 of 9 NR3C1 deleted cases were E/R-positive corroborates our observations and the notion that NR3C1 deletions are characteristic of this particular genetic subgroup.20 Although the mode of GC resistance has been the subject of controversial discussions for a long time, recent evidence suggests that the GC receptor expression level, as well as the GC-induced regulation of both proapoptotic and antiapoptotic BCL2 family member-dependent pathway components, plays a major role.29,48 Minimal residual disease response evaluation in 3 of our NR3C1-deleted cases revealed a poor blast cell clearance in the BM after 2 months of treatment with equal or more than 10−3 cells, a leukemic cell load that is currently used as indication for stem cell transplantation in BFM-based therapy protocols.49 NR3C1 deletions acquired at relapse were not considered as sole progression markers because other genomic alterations that were present at diagnosis had not been retained. Although it is not known when the NR3C1 deletions had actually taken place, their identification only at relapse does not necessarily preclude that they already preexisted in a minute cell fraction much earlier, as was previously recorded in a single late relapse case.47
Defects in the MMR pathway can alter the apoptotic response to DNA-damaging agents and can therefore also cause resistance to drugs that are used for treatment of childhood ALL.34 Binding of an MSH2 and MSH6 heterodimer (MutSα complex) to the mispair sets off DNA repair, followed by binding of an MLH1 and PMS2 heterodimer (MutLα complex), which then initiates excision and replacement of the respective mispair. The third MSH2 and MSH3 complex (MutSβ) detects small insertion or deletion loops in the DNA. Thus, attenuation of either component of these 3 heterodimers, for instance, because of the heterozygous MSH2 and MLH1 gene deletions encountered in 3 of 18 relapse patients, is expected to lead to a reduced MMR function. In support of this notion, Yang et al reported MSH6 and MSH2 deletions together with a decreased MSH6 expression in 2 of 20 E/R-negative ALL that concurred with mercaptopurine and, of particular interest in the context of our findings, also with GC resistance, even though MMR is apparently not directly related to this specific pathway.24 However, it remains to be shown whether chemotherapy is indeed a relevant factor for the selection of MMR-defective clones and to which extent certain commonly used drugs may even directly cause such defects and thereby contribute to disease recurrence. Although E/R-positive leukemias are in general exceptionally drug sensitive,2-6 it is not yet clear to which degree this is also true for relapses. Even though the currently available clinical data seem to implicate that the majority of E/R-positive relapses achieve a second remission with an overall good outcome, only long-term follow-up studies, currently not available, could substantiate this view because in this particular subgroup relapses may still occur after long remission periods.7 Neither CNA nor GC response nor molecular minimal residual disease parameters, alone or in combination, were able to provide consistent and conclusive information with regard to disease resistance at first presentation.6 Although minimal residual disease persisted beyond day 33 of initial treatment in 7 of 8 analyzed cases, which included 6 with deletions of the aforementioned genes, no concordance with any of the particular deletions or first remission duration became evident. Of note, 5 of the 7 BMF-deleted cases (3 identified with SNP arrays and 4 with FISH) experienced a second relapse, 4 of 5 after stem cell transplantation and another one as a result of resistant disease. Even though these observations leave the impression that certain CNAs could indeed be of predictive value, they still have to be interpreted with caution because they derive from a small number of patients. Nevertheless, these preliminary findings seem to justify further investigations of this issue in a larger cohort of unselected patients with sufficiently long follow-up periods.
In conclusion, the heterogeneous and divergent CNA patterns in E/R-positive diagnosis and relapse leukemias unequivocally prove that both diseases can frequently evolve from a common ancestral clone. A substantial proportion of the associated deletions affect genes that play an important role in B-cell development as well as the GC and MMR pathways, which in turn may explain, to some extent, disease recurrence and a poorer treatment response in these patients. Of note in this context is the high incidence of BMF gene deletions in patients who experienced a second relapse even after hematopoietic stem cell transplantation. Particularly for this patient group, novel treatment approaches seem to be warranted. In the future, such alternative therapy options may include, for instance, BH3 mimetics or histone deacetylase-inhibitors, which are currently already evaluated in clinical trials and which will help to restore the function of the GC pathway.50,51
The online version of this article contains a data supplement.
The publication costs of this article were defrayed in part by page charge payment. Therefore, and solely to indicate this fact, this article is hereby marked “advertisement” in accordance with 18 USC section 1734.
Acknowledgments
The authors thank patients and their parents as well as physicians involved in this study, Margit König for excellent technical assistance in FISH analysis, Andishe Attarbaschi and Manuela Krumbholz for providing clinical data, Ruth Joas for helping with figures and tables, and Marion Zavadil for proofreading.
This work was supported by the Austrian National Bank (ÖNB 12213 and 13466) and the St Anna Kinderkrebsforschung (R.P.-G.), GENAU-CHILD Projekt (GZ200.136/1-VI/1/2005) (R.P.-G., R.K., and S.S.), the ONCOTYROL Program (R.K., J.R.), the Wilhelm-Sander Foundation, and the ELAN programm of the University of Erlangen (M.M.). This study was performed using the network of the Biology group of the International Berlin-Frankfurt-Münster Group.
Authorship
Contribution: L.K. performed SNP array analysis, compiled data, and contributed to the writing of the manuscript; R.G. conducted lentiviral-mediated BMF silencing; G.F., U.K., G.K., C.M., and R.M. carried out additional experimental work; A.H. provided SNP arrays and contributed to the analysis of arrays; A.I. contributed to the analysis of SNP arrays and performed experiments; G.M., M.M., L.H.M., and J.H. provided patient samples and clinical data; S.S. was responsible for FISH studies; M.K. conducted bioinformatic analysis; J.R. and R.K. provided expression data; O.A.H. provided expertise in the interpretation of data and assisted in writing the paper; R.P.-G. conceived the study, analyzed and interpreted data, and wrote the manuscript; and all authors read and approved the manuscript.
Conflict-of-interest disclosure: The authors declare no competing financial interests.
Correspondence: Renate Panzer-Grümayer, Children's Cancer Research Institute, Zimmermannplatz 10, 1090 Vienna, Austria; e-mail: renate.panzer@ccri.at.


This feature is available to Subscribers Only
Sign In or Create an Account Close Modal