Abstract
The NKG2D receptor activates natural killer (NK) cell cytotoxicity and cytokine production on recognition of self-molecules induced by cellular stress under different conditions such as viral infections. The importance of NKG2D in the immune response to human cytomegalovirus (HCMV) is supported by the identification of several viral molecules that prevent the expression of NKG2D ligands by infected cells. In this study we report that, paradoxically, a significant, selective, and transient reduction of NKG2D expression on NK cells is detected during HCMV infection of peripheral blood mononuclear cells if needed. Antagonizing type I interferon (IFN), interleukin-12 (IL-12), and IFNγ prevented HCMV-induced down-regulation of surface NKG2D. Moreover, treatment of purified NK cells with recombinant IFNβ1 and IL-12 mimicked the effect, supporting a direct role of these cytokines in regulating NKG2D surface expression in NK cells. The loss of NKG2D expression selectively impaired NK-cell cytotoxicity against cells expressing NKG2D ligands but preserved the response triggered through other activating receptors. These results support that down-regulation of NKG2D expression on NK cells by cytokines with a key role in antiviral immune response may constitute a physiologic mechanism to control NK-cell reactivity against normal cells expressing NKG2D ligands in the context of inflammatory responses to viral infections.
Introduction
NKG2D is a C-type lectin-like molecule expressed by natural killer (NK) cells, as well as αβ+ CD8+, γδ+, and some human CD4+ T lymphocytes. NKG2D is evolutionary conserved and encoded in human chromosome 12 within the NK gene complex.1,2 Human NKG2D is expressed as a homodimer assembled with the DAP10 adaptor molecule, which facilitates cell surface expression and promotes signaling by phosphatidylinositol 3-kinase (PI3K) and Grb2-Vav pathways2-4 regulating NK-cell cytotoxicity and cytokine production.5 NKG2D-dependent activation may override inhibitory signals delivered by NK receptors for major histocompatibility complex class I molecules1,6,7 and costimulates T-cell receptor–dependent activation of CD8+ T cells.1,8
Human NKG2D specifically interacts with different self-ligands, including major histocompatibility complex class I chain–related molecules A and B (MICA and MICB) and UL-16 binding proteins (ULBP-1, -2, -3, -4, and -5), the latter belonging to the retinoic acid early transcript 1 family.1,4,9,10 The expression of NKG2D ligands is tightly regulated at both a transcriptional and posttranscriptional level. NKG2D ligands are inducible in response to a variety of stimuli, including genotoxic and oxidative stress, heat shock, differentiation factors, viral infections, and tumor transformation.10,11 MICA and MICB are minimally expressed on normal tissues, but they appear up-regulated in epithelial tumors and infected cells.10,11 ULBP transcripts are expressed in a wide range of adult and fetal tissues, and their surface expression is commonly found on T-cell leukemia blasts.10-12
Several lines of evidence show the contribution of NKG2D in the immune response to tumors6,7,13,14 and infectious pathogens.15-17 However, a role for NKG2D-mediated activation has been documented in graft rejection,18,19 as well as in autoimmune and chronic inflammatory disorders.20,21 Moreover, a role for NKG2D-dependent NK killing of activated immune cells has been proposed as a mechanism to dampen immune responses. Expression of NKG2D ligands, potentially activating NK cells, has been reported in activated peripheral blood T lymphocytes,22,23 interferon α (IFNα)–stimulated dendritic cells (DCs),24 and Toll-like receptor–activated monocytes and macrophages.25
Surface expression of NKG2D has been shown to be modulated under different conditions. Some cytokines (ie, interleukin-2 [IL-2], IL-15, and IL-7) increase NKG2D transcripts, whereas others (ie, TGFβ, IL-21) have the opposite effect.26-28 Additional factors for decreasing surface expression of NKG2D include catabolites produced on macrophage activation (ie, reactive oxygen species and L-kynurenine)29,30 and chronic interaction with NKG2D ligands which promote the internalization and subsequent degradation of the receptor in NK cells31 and T lymphocytes.32
Human cytomegalovirus (HCMV) is a β herpesvirus that establishes a latent infection undergoing occasional subclinical reactivation in immunocompetent persons but causes an important morbidity in immunocompromised patients and during fetal development. An effective defense against HCMV is dependent on both NK and T cells.33 Among several known viral immune evasion strategies, several molecules from HCMV and murine CMV (MCMV) have been shown to prevent surface expression of NKG2D ligands in infected cells,34 presumably reflecting the strong evolutionary pressure of this recognition system in immune defense.
In this study we report that in vitro HCMV infection of peripheral blood mononuclear cells (PBMCs) induced a marked, transient, and selective down-regulation of NKG2D on NK cells, associated to their activation. Analysis of the mechanism underlying the observed effect indicates that cytokines with a key role in antiviral defense (ie, type I IFN andIL-12) inhibit the expression and function of NKG2D early during HCMV infection. This might represent a physiologic regulatory mechanism to prevent a putative NK-cell response against normal bystander cells displaying NKG2D ligands in the context of inflammatory responses.
Methods
Subjects
Peripheral blood samples were obtained from adults. Written informed consent was obtained in accordance with the Declaration of Helsinki, and the study protocol was approved by the Comité de Ética e Investigación Clínica-Institut Municipal d'Assistència Sanitària. Standard clinical diagnostic tests were used to analyze serum samples for circulating immunoglobulin G (IgG) antibodies against HCMV (Abbott Laboratories).
Antibodies
Anti-MICA (clone BAM195, IgG1) and anti-NKG2D (clone BAT221, IgG1) monoclonal antibodies (mAbs) have been previously described35 ; anti-NKp30 (clone AZ20) and -NKp46 (clone BAB281) mAbs were kindly provided by Prof A. Moretta (University of Genova); anti-ILT-2 (clone HP-F1)36 and anti-myc mAb (clone 9E10, IgG1) were used as a tissue culture supernatants. MICB (clone 236511), ULBP-1 (clone 170818), ULBP-2 (clone 165903), and ULBP-3 (clone 166510) specific mAbs were purchased from R&D Systems; anti-ULBP-4 mAb was kindly provided by D.P. Blocking antibody against IFN receptor chain 2 (IFNAR; clone MMHAR-2, IgG2a) was from Calbiochem; a neutralizing mAb for human IL-12 (clone 20C2, IgG1) was obtained from ATCC. Neutralizing mAb for IL-15 (clone 34 559) was from R&D Systems. Anti–CD25-phycoerythrin (PE), anti–CD69-PE, and anti–CD8-fluorescein isothiocyanate (FITC) were from Immunotools. Anti–CD3-peridin-chlorophyll-protein (PerCP), anti–CD56-allophycocyanin (APC), anti–CD56-FITC, anti–NKG2D-APC (clone 1D11), anti–CD16-PE, isotypic control IgG2a-PE, and anti–CD107a-FITC were from BD Biosciences. Indirect immunofluorescence analysis was conducted with a PE-tagged F(ab′)2 rabbit anti–mouse immunoglobulin antibody (Dako).
Cells and cell lines
PBMCs were isolated by centrifugation on Ficoll-Hypaque (Lymphoprep; Axis-Shield). Cells were cultured at 1 × 106 cells/mL in RPMI 1640 supplemented with 10% (vol/vol) heat-inactivated fetal calf serum, antibiotics (complete medium), and 50 U/mL recombinant human IL-2 (Proleukin).
NK cells were isolated from PBMCs by negative selection with the use of EasySep human NK cell enrichment kit (StemCell Technologies), following the manufacturer's procedure, and were cultured in complete medium supplemented with 100 U/mL recombinant IL-2 (rIL-2).
The MRC-5 human fibroblast cell line was grown in Dulbecco minimal essential medium (Gibco) supplemented with 10% (vol/vol) heat-inactivated fetal calf serum, penicillin (100 U/mL), and streptomycin (10 μg/mL). The C1R-MICA cells were kindly provided by Dr V. Gröh (Fred Hutchinson Cancer Research Center) and the Chinese hamster ovary (CHO), CHO-MICB, and CHO-ULBP3 cells were kindly provided by Dr H. Reyburn (Centro Nacional de Biotecnología-CSIC).
Flow cytometry
Three- and 4-color flow cytometric analyses were performed as previously described37 with a FACSCalibur analyzer and the CellQuest Pro Software (BD Biosciences). For indirect immunofluorescence staining of PBMCs, cells were pretreated with 10 μg/mL human aggregated immunoglobulin to block Fc receptors and incubated with unlabeled mAb followed by a PE-tagged F(ab′)2 rabbit anti–mouse immunoglobulin (Dako). Subsequently, samples were incubated with anti–CD3-PerCP and anti–CD56-APC. For direct immunofluorescence staining, PBMCs were incubated with NKG2D (1D11)–APC, CD3-PerCP, and anti–CD56-FITC.
HCMV preparation and infection of PBMCs
Purified stocks of HCMV strain TB40/E38 (kindly provided by Christian Sinzger, Institute for Medical Virology, University of Tubingen) were prepared by infecting MRC-5 cells at low multiplicity of infection. Infected cell supernatants were recovered when maximum cytopathic effect was reached and cleared of cellular debris by centrifugation at 1750g for 10 minutes. Virus was pelleted twice through a sorbitol cushion [20% D-sorbitol in Tris-buffered saline (25mM Tris [tris(hydroxymethyl)aminomethane]–HCl, pH7.4, 137mM NaCl] by centrifugation 90 minutes at 27 000g at 15°C. Pelleted virus was resuspended in serum-free Dulbecco minimal essential medium, stored at −80°C, and titered by standard plaque assays on MRC-5 cells.
Inactivation of viral stocks was achieved by UV light using an UV-crosslinker (Bio-Rad GS genelinker UV chamber). A fraction of viral stocks was passed through 0.1-μm filter to eliminate viral particles. Viral UV light inactivation and the absence of infectious virus in filtered viral stocks were confirmed by treating the MRC-5 fibroblast cell line with the viral preparations, followed by detection of the viral IE-1/IE-2 antigen with a mouse anti-CMV mAb (clone mab810; Millipore). MRC-5 cells were grown on coverslips and incubated for 2 hours with supernatants containing virus. After 24 hours cells were fixed with cold methanol. Samples were blocked with phosphate-buffered saline containing 1% bovine serum albumin, permeabilized in Triton X-100, and incubated with the IE-1/IE-2 mAb and Alexa 488–conjugated rabbit anti–mouse (Fab′)2 fragments. Nuclei were counterstained with DAPI (4′-6′-diamidine-2-phenylindole; Sigma-Aldrich) for 5 minutes at room temperature. Slides were examined with a Leica DM6000B fluorescence microscope. Images were analyzed with the Leica FW4000 Fluorescence Workstation software (Leica). No infected cells could be detected in MRC-5 monolayers incubated with UV-inactivated TB40/E or filtered viral stocks. In contrast, IE-1 nuclear staining was observed in 100% of MRC-5 cells treated with TB40/E.
After Ficoll-Hypaque separation, PBMCs were cultured in complete RPMI and were either mock-treated or cultured with the TB40/E HCMV strain (multiplicity of infection, ranging from 2.5 to 5, based on total cell number), and the NK-cell phenotype was monitored at different time points. In some experiments anti–IL-12, anti-IFNAR, anti–IL-15, anti-IFNγ (clone B27 from BD PharMingen), anti-MICA, anti-MICB, and anti-ULBP-3 mAbs were added at the beginning of the coculture. Antagonistic effect of the mAbs used was verified.
To detect infected cells in PBMC cultures, cells with high forward and side light scatter appearing in the HCMV-treated cultures were sorted, based on their light scatter parameters. Recovered cells were cytospined on coverslips, and HCMV infection was determined by staining with the anti-CMV IE-1/IE-2 mAb as already explained in this section.
Functional assays
Cell proliferation was assessed with the carboxyfluorescein succinimidyl ester (CFSE) dilution assay. PBMCs were labeled with CFSE and subsequently cultured in the presence of HCMV. After 3 days, PBMCs were stained with anti–CD3-PerCP, anti–CD56-APC, and anti-NKG2D (BAT221), and CFSE dilution was analyzed by flow cytometry.
Supernatants of mock-treated or HCMV-exposed PBMCs were collected 48 and 72 hours after infection and frozen at −80°C. Thawed samples were assayed by enzyme-linked immunoabsorbent assay (ELISA) for IFNγ and IFNα (Bender MedSystems), human IL-12 (p70) (e-Biociences Inc), and soluble MICA (R&D Systems).
NK-cell degranulation was measured by the CD107a mobilization assay.39 PBMCs were either mock-treated or infected with TB40/E; after 3 days, cells were harvested and incubated with 1μg of anti–CD107a-FITC and 5 ng/mL monensin for 4 hours at 37°C with 10% CO2, either alone or in the presence of different target cells, including: the K562 erythroleukemia cell line, P815 murine mastocytoma cell line, the HLA class I defective C1R human B-cell line, and its transfectant overexpressing MICA (C1R-MICA), CHO, and its transfectants CHO-MICB, CHO-ULBP-3. After coculture, cells were analyzed by immunofluorescence and flow cytometry.
Isolated NK cells were cultured with different combinations of rIL-12 (30 ng/mL; PeproTech), rIFNβ1 (1200 U/mL; Merck Serono), and rIFNγ (50 ng/mL; PeproTech). NKG2D and CD69 expression was monitored after 48 hours by flow cytometry. In some experiments anti-IFNγ (clone B27; BD) was added at the beginning of the culture.
Measurement of mRNA levels
For RNA and cDNA preparation, NK cells (1 × 106) were isolated by negative selection at day 3 after exposure of PBMCs to HCMV. Cells were lysed in RLT buffer (300 μL; RNeasy system; QIAGEN), and total RNA was isolated with the same system. RNA was quantified in a NanoDrop (ND-1000 Spectrophotometer) and 50 to 100 ng was retrotranscribed to cDNA with the use of SuperScript III reverse transcriptase and random primers (Invitrogen). For real-time quantitative polymerase chain reaction, Light Cycler 480 SYBR Green I Master (Roche) and a Roche LightCycler 480 detection system (Roche Molecular Biochemical) were used, following the instructions provided by the manufacturers. A melting curve was performed at the end of each run to verify that there was a single amplification product and a lack of primer dimers. Standard curves obtained with a serial 10-fold dilution of human primary NK-cell cDNA were generated to determine the level of each amplified transcript, and all samples were normalized to glyceraldehyde-3-phosphate dehydrogenase mRNA levels with the use of the LightCycler 480 software. Primers used for quantifying the expression of the different mRNAs were as follows: 5′-gCC ATC AAT gAC CCC TTC ATT-3′ (forward) and 5′-TTg ACg gTg CCA Tgg AAT TT-3′ (reverse) for glyceraldehyde-3-phosphate dehydrogenase; 5′-AgC CAg gCT TCT TgT ATg TCT CA-3′ (forward) and 5′-CAT CCA ATg ATA TgA CTT CAC CAg TT-3′ (reverse) for NKG2D; 5′-CAg gCT CTT gTT CCg gAT-3′ (forward) and 5′-CCT gCC Tgg CAT gTT gAT-3′ (reverse) for DAP10. NK cells (1 × 106) isolated from PBMCs and incubated with rIL-12 (30 ng/mL), IFNβ1 (1200 U/mL), or both for 36 hours were processed as already described in this section.
Results
HCMV interaction with PBMCs selectively inhibits NKG2D expression in NK cells
To characterize the NK-cell response to HCMV infection, PBMCs from healthy donors were incubated, in the presence of IL-2, with the endotheliotropic TB40/E strain, and different NK-cell receptors were analyzed by flow cytometry. Remarkably, a significant reduction of surface NKG2D expression was observed on NK cells after PBMC exposure to TB40/E for 72 hours, compared with control samples (Figure 1A). The effect was selective because surface expression of other receptors (ie, NKp30, NKp46, ILT-2, and CD16) was not significantly altered (Figure 1A; supplemental Figure 1, available on the Blood Web site; see the Supplemental Materials link at the top of the online article). Decreased NKG2D expression was observed in both CD56bright and CD56dim NK cells (supplemental Figure 1). The inhibition of NKG2D expression was observed in all donors tested (n = 22), although to a variable extent (ie, d1 vs d2; Figure 1B) and regardless of their serologic status for HCMV (d1 and d2 vs d3 and d4; Figure 1B). By contrast, NKG2D expression in T cells remained rather stable, except for a reduction of the fluorescence intensity in a minor proportion of CD3+ cells brightly stained by anti-NKG2D observed in some donors (Figure 1B d2 and d4); yet, no changes of NKG2D expression were detected gating the CD8+ T-cell subset (not shown). NKG2D down-regulation was a transient effect, perceived at 24 hours that peaked at 48 to 72 hours and mostly recovered by day 7 after exposure to TB40/E (Figure 1C).
Selective loss of surface NKG2D expression on NK cells from HCMV-exposed PBMCs. PBMCs from healthy donors were cultured for 3 days either alone (mock-treated) or in the presence of HCMV (TB40/E). Samples were analyzed by 3-color flow cytometry with a panel of mAbs specific for NKG2D (BAT221), NKp30 (AZ20), NKp46 (BAB281), and ILT-2 (HP-F1) in combination with anti-CD3 and -CD56 reagents. (A) Dot plots display the surface staining for each NK-cell receptor on gated CD56+CD3− cells. (B) NKG2D expression on NK (CD56+CD3−) and CD3+ T cells from mock-treated cultures (gray profiles) or exposed to TB40/E (bold lines); thin lines correspond to the isotype control staining. Data correspond to samples from HCMV seronegative (d1, d2) and seropositive (d3, d4) donors, representative of 22 studied. (C) Surface expression of NKG2D was analyzed at days 1, 3, and 7 on CD56+CD3− cells from HCMV- (bold lines) or mock-treated (gray profiles) PBMCs.
Selective loss of surface NKG2D expression on NK cells from HCMV-exposed PBMCs. PBMCs from healthy donors were cultured for 3 days either alone (mock-treated) or in the presence of HCMV (TB40/E). Samples were analyzed by 3-color flow cytometry with a panel of mAbs specific for NKG2D (BAT221), NKp30 (AZ20), NKp46 (BAB281), and ILT-2 (HP-F1) in combination with anti-CD3 and -CD56 reagents. (A) Dot plots display the surface staining for each NK-cell receptor on gated CD56+CD3− cells. (B) NKG2D expression on NK (CD56+CD3−) and CD3+ T cells from mock-treated cultures (gray profiles) or exposed to TB40/E (bold lines); thin lines correspond to the isotype control staining. Data correspond to samples from HCMV seronegative (d1, d2) and seropositive (d3, d4) donors, representative of 22 studied. (C) Surface expression of NKG2D was analyzed at days 1, 3, and 7 on CD56+CD3− cells from HCMV- (bold lines) or mock-treated (gray profiles) PBMCs.
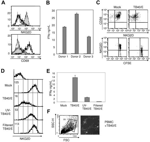
As shown in Figure 2A, virtually all NK cells displayed the CD69 early activation marker at 48 hours after PBMC exposure to TB40/E, whereas no increase of CD69 expression was detected on CD8 T cells (not shown). TB40/E induced IFNγ secretion, assessed by ELISA in culture supernatants, comparable in samples from HCMV+ and HCMV− donors (Figure 2B); by contrast, no proliferation of NK cells was detected after 72 hours by the CFSE dilution assay (Figure 2C). Altogether the data indicate that TB40/E effectively promoted NK-cell activation, associated with the down-regulation of NKG2D expression.
NK-cell activation and infection of PBMCs are associated with HCMV-induced down-regulation of NKG2D expression. (A) PBMCs were cultured with or without TB40/E for 2 days. The expression of surface NKG2D and CD69 in CD56+CD3− NK cells was monitored by flow cytometry. Histograms correspond to the isotype controls (thin lines), mock-treated (gray profiles), and TB40/E-infected samples (bold lines). Results from a representative donor of 4 tested are shown. (B) IFNγ was detected by ELISA in supernatants of mock- and TB40/E-treated PBMCs (72 hours). Data correspond to experiments with samples from 3 representative donors (mean ± SD). Empty and gray bars correspond to mock- and HCMV-treated cultures, respectively. (C) Cell proliferation, assessed by the carboxyfluorescein succinimidyl ester (CFSE) dilution assay, and surface NKG2D expression on CD56+CD3− cells from PBMCs cultured for 72 hours with TB40/E. Results from one donor of 3 tested are shown. (D) PBMCs were cultured alone and in the presence of either TB40/E, UV-TB40/E, or filtered TB40/E. NKG2D surface expression was assessed at 72 hours by 3-color flow cytometric analysis with CD3, CD56, and NKG2D (BAT221) specific mAbs. Histograms showing NKG2D surface expression on CD56+CD3− cells correspond to samples from a representative donor of 4 studied. Geometric mean values for relative fluorescence intensity are included. (E) IFNγ was measured by ELISA in supernatants harvested at 72 hours from samples studied in panel D. (F) PBMCs cocultured with TB40/E included in the R1 gate, containing mainly myelomonocytic cells (not shown), were sorted, and cytospin preparations were labeled by indirect immunofluorescence with an anti–IE1/IE-2 mAb; nuclei were counterstained with DAPI (4′-6′-diamidine-2-phenylindole). Image acquisition information: 40×/0.75 HCX FLUOTAR; Dako fluorescence mounting medium; see also “HCMV preparation and infection of PBMCs.”
NK-cell activation and infection of PBMCs are associated with HCMV-induced down-regulation of NKG2D expression. (A) PBMCs were cultured with or without TB40/E for 2 days. The expression of surface NKG2D and CD69 in CD56+CD3− NK cells was monitored by flow cytometry. Histograms correspond to the isotype controls (thin lines), mock-treated (gray profiles), and TB40/E-infected samples (bold lines). Results from a representative donor of 4 tested are shown. (B) IFNγ was detected by ELISA in supernatants of mock- and TB40/E-treated PBMCs (72 hours). Data correspond to experiments with samples from 3 representative donors (mean ± SD). Empty and gray bars correspond to mock- and HCMV-treated cultures, respectively. (C) Cell proliferation, assessed by the carboxyfluorescein succinimidyl ester (CFSE) dilution assay, and surface NKG2D expression on CD56+CD3− cells from PBMCs cultured for 72 hours with TB40/E. Results from one donor of 3 tested are shown. (D) PBMCs were cultured alone and in the presence of either TB40/E, UV-TB40/E, or filtered TB40/E. NKG2D surface expression was assessed at 72 hours by 3-color flow cytometric analysis with CD3, CD56, and NKG2D (BAT221) specific mAbs. Histograms showing NKG2D surface expression on CD56+CD3− cells correspond to samples from a representative donor of 4 studied. Geometric mean values for relative fluorescence intensity are included. (E) IFNγ was measured by ELISA in supernatants harvested at 72 hours from samples studied in panel D. (F) PBMCs cocultured with TB40/E included in the R1 gate, containing mainly myelomonocytic cells (not shown), were sorted, and cytospin preparations were labeled by indirect immunofluorescence with an anti–IE1/IE-2 mAb; nuclei were counterstained with DAPI (4′-6′-diamidine-2-phenylindole). Image acquisition information: 40×/0.75 HCX FLUOTAR; Dako fluorescence mounting medium; see also “HCMV preparation and infection of PBMCs.”
To assess whether infection was required to inhibit NKG2D expression, PBMCs were cultured with either TB40/E, UV-inactivated TB40/E (UV-TB40/E) or filtered viral stocks (depleted of viral particles). As described before, a marked reduction of NKG2D expression by NK cells was observed in samples cultured with TB40/E (Figure 2D). By contrast, UV-inactivated TB40/E had a limited effect on NKG2D expression, whereas no change was observed in samples treated with filtered viral stocks (TB40/E) (Figure 2D). Note that high levels of IFNγ production were also detected only when PBMCs were treated with TB40/E; UV-TB40/E induced a much lower IFNγ secretion that was undetectable in PBMC samples cultured with filtered viral stocks (Figure 2E).
To directly verify TB40/E infection, cells with high forward and side scatter (Figure 2F R1 gate) only observed in PBMC cultures exposed to TB40/E, which predominantly displayed a myelomonocytic phenotype (data not shown), were sorted and stained by immunofluorescence for the IE-1/IE-2 viral antigen. As shown in Figure 2F, a minor fraction of cells (< 2% of R1 cells, < 0.2% of total PBMCs) incubated with TB40/E displayed nuclear staining for IE-1/IE-2, directly confirming the presence of infected cells in these cultures. Altogether the data support that infective HCMV particles are required to efficiently induce NKG2D down-regulation concomitant to NK-cell activation.
Inhibition of surface NKG2D expression is associated to decreased NKG2D and DAP10 mRNA levels in NK cells
To approach the mechanism underlying HCMV-induced down-modulation of NKG2D, RNA was extracted from NK cells purified from PBMCs cultured with or without TB40/E for 72 hours, and NKG2D and DAP10 mRNA was assessed by real-time quantitative polymerase chain reaction. NKG2D requires to be assembled with the DAP10 adaptor to be stably expressed at the cell surface.3 As shown in Figure 3, a significant reduction of NKG2D and DAP10 mRNA levels was detected in NK cells from HCMV-treated PBMCs compared with control samples. Thus, the reduced surface expression of NKG2D was associated to a decreased availability of NKG2D and DAP10 transcripts.
NKG2D and DAP10 mRNA levels are decreased in NK cells displaying a reduced surface expression of NKG2D. Real-time reverse transcription–polymerase chain reaction was performed on mRNA isolated from NK cells purified from mock- or TB40/E-treated PBMCs for 72 hours. (A) Surface NKG2D expression on NK cells was analyzed by flow cytometry in PBMC samples. Histograms correspond to the isotype controls (thin lines), mock-treated (gray profiles), and TB40/E-infected (bold lines) samples from 1 representative donor. (B) Bar graphs indicate the expression levels of the NKG2D and DAP10 transcripts. The endogenous control glyceraldehyde-3-phosphate dehydrogenase (GAPDH) was used to internally standardize the levels of gene expression. Data are expressed as fold difference between mock-treated cells (whose levels of gene expression have been assumed as 1) and cells cultured in the presence of TB40/E. Bar graphs include results obtained with NK cells derived from 3 different donors (mean ± SD). Statistical significance (2-sided Mann-Whitney test) is shown; *P < .05.
NKG2D and DAP10 mRNA levels are decreased in NK cells displaying a reduced surface expression of NKG2D. Real-time reverse transcription–polymerase chain reaction was performed on mRNA isolated from NK cells purified from mock- or TB40/E-treated PBMCs for 72 hours. (A) Surface NKG2D expression on NK cells was analyzed by flow cytometry in PBMC samples. Histograms correspond to the isotype controls (thin lines), mock-treated (gray profiles), and TB40/E-infected (bold lines) samples from 1 representative donor. (B) Bar graphs indicate the expression levels of the NKG2D and DAP10 transcripts. The endogenous control glyceraldehyde-3-phosphate dehydrogenase (GAPDH) was used to internally standardize the levels of gene expression. Data are expressed as fold difference between mock-treated cells (whose levels of gene expression have been assumed as 1) and cells cultured in the presence of TB40/E. Bar graphs include results obtained with NK cells derived from 3 different donors (mean ± SD). Statistical significance (2-sided Mann-Whitney test) is shown; *P < .05.
Neutralization of type I IFN and IL-12 prevent NKG2D down-regulation
To explore the mechanisms underlying HCMV-mediated down-regulation of NKG2D, PBMCs and purified NK cells from the same donors were cultured in parallel with TB40/E. NKG2D expression remained unaltered in isolated NK cells incubated with viral particles, in contrast to the inhibition observed in PBMCs (supplemental Figure 2A), thus indirectly supporting the involvement of other cell types. The possibility that NKG2D down-regulation could be mediated by soluble factors, rather than by direct intercellular contact, was considered. To approach this issue, culture supernatants from PBMCs incubated with TB40/E were harvested at day 2. Fresh PBMCs or purified NK cells from the same donor were incubated with conditioned supernatants, either crude or depleted of viral particles by filtration. Supernatants markedly down-regulated the expression of NKG2D in PBMC samples, whereas they exerted only a partial effect when depleted of infective viral particles (supplemental Figure 2B). Remarkably, NKG2D was also partially reduced when purified NK cells were incubated with conditioned supernatants (supplemental Figure 2B). These results indicated that soluble factors secreted by other cell types directly acted on NK cells, reducing NKG2D surface expression. The fact that viral particle-containing supernatants promoted a stronger down-regulation of NKG2D in the context of PBMCs but not on isolated NK cells further supported the requirement of viral recognition by other cell types.
Studies on MCMV infection have shown the important regulatory role exerted on the NK-cell response by cytokines such as type I IFN and IL-12, secreted in response to the virus challenge.33,40 On that basis, we tested whether NK cell–activating cytokines might be involved in regulating NKG2D expression. To this end, specific mAbs for IL-12, IL-15, and/or IFNAR with neutralizing activity were included in PBMC cultures stimulated with TB40/E. As shown in Figure 4A, the inhibition of NKG2D expression was almost completely prevented by simultaneously antagonizing IL-12 and IFNAR, whereas the individual effect of both mAbs was only marginal, and an anti–IL-15 mAb did not significantly modify NKG2D expression. Conversely, CD69 expression induced by TB40 was abrogated by IL-12 and IFNAR neutralization (Figure 4B).
Effect of neutralizing HCMV-induced IL-12 and IFNAR on NKG2D expression and NK-cell activation. PBMCs were incubated alone or with TB40/E in the presence or absence of antagonizing antibodies for IL-12, IL-15, and IFNAR. NKG2D (A) and CD69 (B) expression on CD56+CD3− cells was monitored at 72 hours by flow cytometry. (C) IFNγ secretion measured by ELISA in supernatants from cultures described in Figure 5A (mean ± SD). Results are representative of data obtained in at least 3 different donors. (D) PBMCs were incubated alone or with TB40/E in the presence or absence of antagonizing antibodies for IFNγ and IFNAR. NKG2D expression on CD56+CD3− cells was monitored at 72 hours by flow cytometry. Representative data of 1 of 2 donors tested are shown. Geometric mean values of mean fluorescence intensity are indicated in all histograms.
Effect of neutralizing HCMV-induced IL-12 and IFNAR on NKG2D expression and NK-cell activation. PBMCs were incubated alone or with TB40/E in the presence or absence of antagonizing antibodies for IL-12, IL-15, and IFNAR. NKG2D (A) and CD69 (B) expression on CD56+CD3− cells was monitored at 72 hours by flow cytometry. (C) IFNγ secretion measured by ELISA in supernatants from cultures described in Figure 5A (mean ± SD). Results are representative of data obtained in at least 3 different donors. (D) PBMCs were incubated alone or with TB40/E in the presence or absence of antagonizing antibodies for IFNγ and IFNAR. NKG2D expression on CD56+CD3− cells was monitored at 72 hours by flow cytometry. Representative data of 1 of 2 donors tested are shown. Geometric mean values of mean fluorescence intensity are indicated in all histograms.
The effect of cytokine neutralization on IFNγ production was also assessed in parallel. Despite the limited effect on the expression of NKG2D, neutralization of IL-12 significantly inhibited IFNγ production that was also partially reduced by blocking IFNAR or neutralizing IL-15; the combination of IL-12 and IFNAR-specific mAbs almost completely inhibited IFNγ production (Figure 4C).
Because antagonizing type I IFN and IL-12 inhibited IFNγ production, we addressed whether this cytokine accounted for the changes in NKG2D expression. PBMCs were cultured with TB40/E and a neutralizing antibody for IFNγ in combination with anti-IFNAR (Figure 4D). Neutralization of IFNγ and IFNAR prevented the down-regulation of NKG2D, whereas mAb anti-IFNγ and anti-IFNAR had a comparable effect.
Incubation of PBMCs with TB40/E induced IFNα and IL-12 production (supplemental Figure 3), whereas low levels of IFNα production and no IL-12 could be detected in supernatants from UV-TB40/E–treated PBMCs, in line with previous studies in which IL-12 was only detected in HCMV-infected monocyte-derived DCs (G.M., A.M., N. Romo, A. Sáez-Borderías, D.P., A.A., A. Moretta, M.L.-B., NKp46 and DNAM-1 NK-cell receptors drive the response to human cytomegalovirus–infected myeloid dendritic cells, overcoming viral immune evasion strategies; manuscript in preparation).
NKG2D ligands, particularly MICA and MICB, have been reported to induce NKG2D internalization and degradation.31 Thus, the expression of NKG2D ligands and their putative participation in receptor down-regulation was assessed. After 72 hours of PBMC culture with TB40/E, NKG2D ligand expression was mainly detected on monocytes. Surface MICA and MICB increased; ULBP-1, ULBP-2, and ULBP-3 stayed rather stable; and no ULBP-4 could be detected after TB40/E treatment (Figure 5A; not shown). Down-modulation of NKG2D was not prevented by blocking mAbs specific for MICA, MICB, and ULBP-3 added to PBMC cocultures with TB40/E (Figure 5B), despite their capacity to antagonize NKG2D-NKG2D ligand interaction (Figure 5C). Moreover, no soluble MICA could be detected by ELISA in the supernatants in any of the conditions tested (data not shown). Altogether, the results render unlikely a significant contribution of these molecules to the observed inhibition of NKG2D expression.
NKG2D down-regulation is not prevented by blocking MICA, MICB, and ULBP3. PBMCs were incubated with or without TB40/E for 3 days. (A) Samples were analyzed by 3-color flow cytometry with a panel of mAbs specific for MICA (BAM195), MICB (MAB1599), ULBP-1 (MAB1380), ULBP-2 (MAB1298), and ULBP-3 (MAB1517) in combination with anti-CD3 and anti-CD56. Histograms correspond to the isotype controls (thin lines), mock-treated (gray profiles), and TB40/E-infected (bold lines) samples. Data from 1 representative donor of 3 tested is shown. (B) Anti-MICA, -MICB, and -ULBP3 blocking Abs were included in the PBMC cultures with or without TB40/E, and surface NKG2D expression (1D11) on CD56+CD3− cells was monitored by flow cytometry. Geometric mean values for mean fluorescence intensity are included. Data correspond to 1 representative donor of 4 tested. (C) PBMCs were incubated overnight with 50 U/mL IL-2 and were used as effector cells in degranulation assays with MICA-, MICB-, and ULBP-3–transfected cells in the presence or absence of specific blocking mAbs. Bar graphs present the percentage of CD107a+ CD56+CD3− cells in each condition.
NKG2D down-regulation is not prevented by blocking MICA, MICB, and ULBP3. PBMCs were incubated with or without TB40/E for 3 days. (A) Samples were analyzed by 3-color flow cytometry with a panel of mAbs specific for MICA (BAM195), MICB (MAB1599), ULBP-1 (MAB1380), ULBP-2 (MAB1298), and ULBP-3 (MAB1517) in combination with anti-CD3 and anti-CD56. Histograms correspond to the isotype controls (thin lines), mock-treated (gray profiles), and TB40/E-infected (bold lines) samples. Data from 1 representative donor of 3 tested is shown. (B) Anti-MICA, -MICB, and -ULBP3 blocking Abs were included in the PBMC cultures with or without TB40/E, and surface NKG2D expression (1D11) on CD56+CD3− cells was monitored by flow cytometry. Geometric mean values for mean fluorescence intensity are included. Data correspond to 1 representative donor of 4 tested. (C) PBMCs were incubated overnight with 50 U/mL IL-2 and were used as effector cells in degranulation assays with MICA-, MICB-, and ULBP-3–transfected cells in the presence or absence of specific blocking mAbs. Bar graphs present the percentage of CD107a+ CD56+CD3− cells in each condition.
Type I IFN and IL-12 exert a synergistic effect inhibiting surface NKG2D expression
To assess whether type I IFN, IL-12, and IFNγ directly influenced NKG2D expression, purified NK cells were incubated with rIL-12, IFNβ1 as an agonist of IFNAR, and/or IFNγ for 48 hours (Figure 6A left). A partial reduction in NKG2D expression was induced by IFNβ1 alone, whereas no effect was detectable in NK cells incubated with IL-12 and/or IFNγ. Interestingly, maximal inhibition of NKG2D expression was perceived in samples treated with IFNβ1 and IL-12 or a combination of all 3 cytokines. All cytokines induced the expression of the CD69 early activation marker, monitored in parallel (Figure 6A right). The highest levels of CD69 expression were reached with stimuli that induced NKG2D down-regulation. The fact that a neutralizing mAb for IFNγ did not prevent down-regulation of surface NKG2D induced by IFNβ1 and IL-12 (Figure 6B) confirmed the direct involvement of the latter. Note that inhibition of NKG2D expression showed faster kinetics when induced by recombinant cytokines (supplemental Figure 4) compared with the effect of HCMV infection (Figure 1C).
Type I IFN and IL-12 down-regulate NKG2D expression. (A) NK cells isolated by negative selection were left untreated (NT) or stimulated with recombinant IL-12 (30 ng/mL), IFNγ (50 ng/mL), and/or IFNβ1 (1200 U/mL). Surface expression of NKG2D (1D11) and CD69 was monitored at 48 hours by flow cytometry. Data correspond to a representative donor of 3 studied. (B) Isolated NK cells were left untreated or incubated with IFNβ1 (1200 U/mL) and IL-12 (30 ng/mL). A neutralizing antibody for IFNγ (20 μg/mL) was added at the beginning of the stimulation. Results from a donor of 3 tested are shown. Numbers in histograms indicate geometric mean values of mean fluorescence intensity for each parameter. (C) Real-time polymerase chain reaction was performed on mRNA isolated from purified NK cells treated with IFNβ1(1200 U/mL) and/or IL-12 (30 ng/mL) for 36 hours. Bar graphs indicate the fold change in the expression levels of NKG2D and DAP10 transcripts in each condition compared with nontreated NK cells (whose levels of gene expression have been assumed as 1). The endogenous control glyceraldehyde-3-phosphate dehydrogenase (GAPDH) was used to internally standardize the levels of gene expression. Bar graphs include results from 3 different donors (mean ± SD).
Type I IFN and IL-12 down-regulate NKG2D expression. (A) NK cells isolated by negative selection were left untreated (NT) or stimulated with recombinant IL-12 (30 ng/mL), IFNγ (50 ng/mL), and/or IFNβ1 (1200 U/mL). Surface expression of NKG2D (1D11) and CD69 was monitored at 48 hours by flow cytometry. Data correspond to a representative donor of 3 studied. (B) Isolated NK cells were left untreated or incubated with IFNβ1 (1200 U/mL) and IL-12 (30 ng/mL). A neutralizing antibody for IFNγ (20 μg/mL) was added at the beginning of the stimulation. Results from a donor of 3 tested are shown. Numbers in histograms indicate geometric mean values of mean fluorescence intensity for each parameter. (C) Real-time polymerase chain reaction was performed on mRNA isolated from purified NK cells treated with IFNβ1(1200 U/mL) and/or IL-12 (30 ng/mL) for 36 hours. Bar graphs indicate the fold change in the expression levels of NKG2D and DAP10 transcripts in each condition compared with nontreated NK cells (whose levels of gene expression have been assumed as 1). The endogenous control glyceraldehyde-3-phosphate dehydrogenase (GAPDH) was used to internally standardize the levels of gene expression. Bar graphs include results from 3 different donors (mean ± SD).
Because several cytokines have been described to regulate the levels of NKG2D transcripts, and NK cells from PBMCs cultured with TB40/E displayed a reduction in NKG2D and DAP10 mRNA (Figure 3), the levels of both transcripts were analyzed in isolated NK cells treated with IFNβ1 and/or IL-12. A 36-hour treatment with IFNβ1 induced an increase of NKG2D and DAP10 mRNA, whereas IL-12, either alone or in combination with IFNβ1, reduced the levels of both transcripts (Figure 6C). Altogether these results indicated that the combined action of type I IFN and IL-12 reduced NKG2D expression concomitantly to NK-cell activation.
Down-regulation of NKG2D preserves NK-cell responsiveness to other activation pathways
To evaluate the putative effect of NKG2D down-regulation on NK-cell function, PBMC samples cultured for 72 hours in the presence or absence of TB40/E were used as effector cells in degranulation assays against different NK-sensitive target cells, assessing CD107a expression on gated CD56+ CD3− cells (Figure 7). When confronted to K562 cells, which lack HLA class I molecules but express NKG2D ligands (ie, MICA, MICB, ULBP-1, and ULBP-2),41 a reduction in the numbers of degranulating NK cells was observed in PBMCs pretreated with TB40/E compared with mock-treated samples. Furthermore, the cytolytic activity of TB40/E-treated cells against a C1R−MICA+ transfectant was markedly reduced down to the levels detected against wild-type C1R cells. By contrast, the proportions of NK cells responding in redirected lysis assays triggered by the NKp46 receptor against P815 cells were comparable or even higher in TB40/E-treated samples (Figure 7). These results indicated that the decreased expression of NKG2D selectively limits the ability of NK cells to kill targets expressing high levels of NKG2D ligands, while preserving their cytotoxic potential triggered by other activating receptors.
NK cell–mediated cytolytic activity is selectively impaired on HCMV-induced down-regulation of NKG2D. Mock or TB40/E-treated PBMCs were harvested at 72 hours and incubated with different target cells. NK cell cytotoxic activity was assessed by CD107a expression in CD56+CD3− cells as described in “Functional assays.” Results obtained with 3 different donors are shown.
NK cell–mediated cytolytic activity is selectively impaired on HCMV-induced down-regulation of NKG2D. Mock or TB40/E-treated PBMCs were harvested at 72 hours and incubated with different target cells. NK cell cytotoxic activity was assessed by CD107a expression in CD56+CD3− cells as described in “Functional assays.” Results obtained with 3 different donors are shown.
Discussion
NKG2D is considered an important activating receptor involved in the NK-cell response against tumor and virus-infected cells where the expression of its specific ligands is induced. The role of NKG2D in CMV infection is indirectly supported by the identification of several immune evasion mechanisms developed by both HCMV and MCMV to prevent NKG2D-mediated recognition of infected cells, presumably reflecting the strong evolutionary pressure imposed by this defense system.34 In the present report we show that in vitro HCMV infection of PBMCs triggered a marked, transient, and selective down-regulation of surface NKG2D expression on NK cells, associated with decreased levels of NKG2D and DAP10 mRNA. Dissection of the mechanisms underlying this effect showed that, rather than representing another viral immune evasion strategy, the inhibition of NKG2D expression was paradoxically mediated by the endogenous production of cytokines with key roles in antiviral defense, which simultaneously led to NK-cell activation. Indeed, experiments based on the use of mAbs to antagonize cytokines and on the stimulation of purified NK cells with recombinant cytokines point out that type I IFNs and IL-12 are required to induce NKG2D down-regulation. Although rIL-12 and rIFNγ did not significantly modify surface NKG2D, alone or in combination, rIL-12 enhanced rIFNβ1-induced down-regulation of surface NKG2D expression on purified NK cells. In our system, IL-12 treatment reduced NKG2D and DAP10 transcripts, overcoming the increase in NKG2D mRNA induced by rIFNβ1 when both cytokines were combined. The possibility that IL-12 could indirectly participate in the process by stimulating NK cell–mediated secretion of IFNγ is unlikely because a neutralizing anti-IFNγ mAb did not prevent down-modulation of the receptor in NK cells stimulated with IFNβ1 and IL-12; moreover, rIFNγ alone or in combination with rIFNβ1 did not further inhibit surface NKG2D expression on purified NK cells. In previous reports, type I IFN or IL-12 was shown to induce an increase of NKG2D mRNA, whereas IFNγ reduced the levels of NKG2D mRNA.42,43 The fact that the effect of IL-12 on NKG2D transcription was previously studied with the use of leukemia-derived NK-cell lines might explain the discrepancy with our results. IL-12 alone decreased NKG2D mRNA without altering the cell surface expression, whereas type I IFNs reduced surface NKG2D but not mRNA levels. These results indicated that type I IFN and IL-12 regulated NKG2D expression by different mechanisms, consistent with the stronger effect observed when both cytokines acted in concert. However, in the context of PBMC infection by HCMV, not only anti-IFNAR and IL-12 mAbs prevented NKG2D down-regulation, but a similar effect was also observed by simultaneously antagonizing type I IFN and IFNγ, despite that the latter did not reduce surface NKG2D expression in purified NK cells. IFNγ might indirectly participate in the inhibition of NKG2D expression by stimulating the production of IL-12 in PBMC cultures.44 Antagonizing IFNγ would consequently decrease IL-12 production and, thus, prevent NKG2D down-modulation.
Together with cytokines, a putative involvement of NKG2D ligands in receptor down-modulation by HCMV infection was also considered because their ability to promote NKG2D internalization and degradation is well documented31,32 in NK and T cells. NKG2D ligands have been reported to be induced in virus-infected primary human skin fibroblasts and endothelial cells8 as well as on Toll-like receptor–dependent activation of macrophages and monocytes.25 Indeed, we observed that MICA and MICB were increased in monocytes from HCMV-infected PBMCs, whereas the expression of ULBP-1, -2, and -3 remained comparable with that of mock-treated samples. In this regard, MICA, MICB, and ULBP-3 specific mAbs did not prevent the loss of NKG2D expression in HCMV-infected cultures. Moreover, soluble MICA was undetectable in supernatants from HCMV-infected PBMCs, thus rendering unlikely its participation. In this line, elevated levels of reactive oxygen species in the sera of patients with end-stage renal disease have been reported to induce NKG2D down-modulation in NK and CD8+ T cells by a mechanism independent of the interaction with NKG2D ligands, despite the concomitant induction of MICA expression in monocytes.30
Regardless of the low numbers of cells displaying nuclear IE-1 staining, HCMV infection was required to induce a maximal down-modulation of NKG2D, whereas UV-inactivated viral particles had only a limited effect. Altogether the data suggest that inhibition of NKG2D expression may result from at least 2 complementary events, one dependent on viral particle sensing and a second associated with active HCMV infection. HCMV activates the secretion of type I IFN by plasmacytoid DCs,45 which could presumably account for the limited NKG2D down-modulation observed when PBMCs were exposed to UV-inactivated viral particles, resembling the partial effect of IFNβ1 on purified NK cells. By contrast, IL-12 was detected only in response to infective HCMV, probably contributing to promote the inhibition of NKG2D expression at later time points. Several cell types present in PBMCs could account for IL-12 production, including myeloid DCs, which have been reported to secrete IL-12 during HCMV infection, as well as IFNα-primed monocytes.46 Preliminary results from depletion experiments supported that both plasmacytoid DCs and myelomonocytic cells mainly contribute to the IFNα and IL-12 response.
The loss of surface NKG2D was highly selective, because other NK cell–activating receptors (ie, NKp30, NKp46, CD16) were preserved, and was associated with NK-cell activation. This resulted in a reduced NK-cell cytotoxicity against targets expressing NKG2D ligands, without affecting the function of other triggering receptors, ruling out that NK cells became refractory to other stimuli as previously described for murine NK cells.47 Recent studies have shown a dominant role for NKp46 and DNAM-1 in the response to autologous HCMV-infected monoctye-derived DCs with no detectable participation of NKG2D. In this context, results confirming the prediction that down-regulation of the lectin-like receptor should not impair the NK cell–mediated response against HCMV-infected myelomonocytic cells have been obtained (G.M., A.M., N. Romo, A. Sáez-Borderías, D.P., A. A., A. Moretta, M.L.-B., NKp46 and DNAM-1 NK cell receptors drive the response to human cytomegalovirus–infected myeloid dendritic cells, overcoming viral immune evasion strategies, manuscript in preparation).
It is of note that NKG2D down-regulation was observed in NK cells that were activated as a consequence of HCMV challenge but not on CD8+ T lymphocytes in which NKG2D costimulates T-cell receptor–mediated signaling. Whether NKG2D expression in CD8+ T lymphocytes specifically triggered by viral antigens might be also inhibited deserves attention. In this regard, Cerboni et al32 have recently shown that antigen-activated CD8+ T cells down-regulated NKG2D expression in the presence of CD4+ T cells, proposing that soluble MICB played a main role.
Cytokines inhibiting NKG2D expression may be produced in response to different danger signals that may simultaneously induce the expression of NKG2D ligands on activated immune cells. Indeed, NKG2D-mediated NK-cell killing of activated cells of the immune system has been previously reported.23,32,48,49 In this context, our data support that cytokine-mediated regulation of NKG2D expression likely represents a physiologic mechanism aimed to dampen the NK-cell reactivity against normal bystander cells that may display NKG2D ligands along the course of inflammatory responses.
The online version of this article contains a data supplement.
The publication costs of this article were defrayed in part by page charge payment. Therefore, and solely to indicate this fact, this article is hereby marked “advertisement” in accordance with 18 USC section 1734.
Acknowledgments
We thank Esther Menoyo for collaborating in obtaining blood samples, Dr Oscar Fornas for advice in flow cytometry, Dr Maria Buxadé for advice in quantitative PCR, Dr Veronica Gröh for kindly supplying the CIR-MICA transfectant, Dr Hugh Reyburn for kindly supplying CHO-MICB and CHO-ULBP3 transfectants, and blood donors.
This work was supported by Ministerio de Ciencia e Innovación (grant SAF2007-61814; M.L.-B.), Marie Curie Training Network, European Union (grant MRTN-CT-2005-019284), Red HERACLES, Instituto de Salut Carlos III (grant SAF2008-00 382; A.A.). A.M. has received a fellowship from Juan de la Cierva Program (MICINN). G.M. is supported by a Marie Curie Training Network (European Union).
Authorship
Contribution: A.M. designed and performed experiments, analyzed results, and wrote the paper; M.L.-B. designed the research, analyzed results, and wrote the paper; G.M. made relevant original observations and discussed the data; and A.A. and D.P. provided reagents and scientific advice.
Conflict-of-interest disclosure: The authors declare no competing financial interests.
Correspondence: Aura Muntasell, Immunology Unit, University Pompeu Fabra, Parc de Recerca Biomèdica de Barcelona, Dr Aiguader 88, 08003 Barcelona, Spain; e-mail: aura.muntasell@upf.edu.







This feature is available to Subscribers Only
Sign In or Create an Account Close Modal