Abstract
Statin inhibitors, used to control hypercholesterolemia, trigger apoptosis of hematologic tumor cells and therefore have immediate potential as anticancer agents. Evaluations of statins in acute myelogenous leukemia and multiple myeloma have shown that statin efficacy is mixed, with only a subset of tumor cells being highly responsive. Our goal was to distinguish molecular features of statin-sensitive and -insensitive myeloma cells and gain insight into potential predictive markers. We show that dysregulation of the mevalonate pathway is a key determinant of sensitivity to statin-induced apoptosis in multiple myeloma. In sensitive cells, the classic feedback response to statin exposure is lost. This results in deficient up-regulation of 2 isoforms of hydroxymethylglutaryl coenzyme A reductase: the rate-limiting enzyme of the mevalonate pathway and hydroxymethylglutaryl coenzyme A synthase 1. To ascertain the clinical utility of these findings, we demonstrate that a subset of primary myeloma cells is sensitive to statins and that monitoring dysregulation of the mevalonate pathway may distinguish these cancers. We also show statins are highly effective and well tolerated in an orthotopic model of myeloma using cells harboring this dysregulation. This determinant of sensitivity further provides molecular rationale for the significant therapeutic index of statins on these tumor cells.
Introduction
Statins are a family of hydroxymethylglutaryl coenzyme A reductase (HMGCR) inhibitors commonly used to treat patients with hypercholesterolemia that are also known to induce apoptosis in a variety of tumor cells. To date, there are several lines of preclinical and epidemiologic evidence to support the anticancer potential of statins.1,2 Some epidemiologic analyses have demonstrated up to a 50% reduction in cancer risk among statin users3-5 and partial or complete responses have been observed in some, but not all, patients undergoing early phase 1/2 trials.6-12 These mixed responses underscore the importance of reliably identifying the appropriate subset of patients who stand to benefit most from statin-based anticancer therapy. To ultimately advance statins as anticancer agents, it is therefore crucial to understand the molecular mechanisms involved in their anticancer activity and to delineate markers that distinguish the subset of tumors that are sensitive to statin-induced apoptosis.
Statin-induced apoptosis results directly from inhibiting HMGCR, the rate-limiting enzyme of the mevalonate (MVA) pathway.2 The MVA pathway is a complex biochemical pathway required for the generation of several fundamental end-products, including cholesterol, isoprenoids, dolichol, ubiquinone, and isopentenyladenine.2,13 Both HMGCR and the MVA pathway received considerable attention 20 to 30 years ago through the Nobel Prize-winning efforts of Goldstein and Brown and the development of statins as blockbuster cholesterol-lowering drugs. This work defined how inhibition of HMGCR in nontransformed cells triggers a robust homeostatic feedback response that ensures the cells up-regulate the MVA pathway.13 Once statins have blocked HMGCR and depleted the intracellular end-products of the MVA pathway, cytoplasmic transcription factors known as sterol regulatory element-binding proteins are activated.14 These transcription factors translocate to the nucleus, bind DNA at promoter regions containing sterol response elements (SREs), and induce the transcription of several key target genes, including HMGCR and the low-density lipoprotein receptor (LDLR). Up-regulated LDLR on the cell surface then binds and internalizes extracellular LDL-laden cholesterol, thus reducing plasma cholesterol. It is this extraordinary feedback mechanism that has been successfully exploited to control hypercholesterolemia with statins.15,16
A tumor type that our laboratory and others have shown to be sensitive to statin-induced apoptosis is multiple myeloma (MM).17-21 MM is a plasma cell malignancy with a median survival time of 5 to 10 years despite the use of high-dose chemotherapy and autologous stem cell transplantations.22,23 As such, there is an urgent need for advances in both molecular diagnosis and treatments. Novel therapeutics are currently under investigation in MM, but most, with the recent exceptions of bortezomib, thalidomide, and lenalidomide, have yet to show substantial efficacy and will require considerable preclinical and toxicity testing. Statins have an established track record for safety, and statin-induced apoptosis is tumor-specific with limited collateral damage to nontransformed cells.24,25 These agents are therefore poised to make an immediate impact on cancer patient care. In our previous study, we determined that MM cell lines show a dichotomized response to lovastatin.21 Of 17 MM cell lines assayed, approximately 50% were relatively sensitive to lovastatin-induced apoptosis, whereas the rest were relatively insensitive. This provided us with an ideal model system to further study the molecular determinants of statin sensitivity.
Methods
Cell culture and compounds
All cell lines were assayed as asynchronously growing cells as described previously.21 Lovastatin powder was a gift of Apotex Corp and was activated and dissolved in ethanol as described previously.25 Atorvastatin calcium (21 CEC Pharmaceuticals Ltd) was dissolved in ethanol; 3-4,5-dimethylthiazolyl-2,2,5-diphenyl tetrazolium bromide (MTT) was purchased from Sigma-Aldrich.
Array data preprocessing
For each cell line analyzed by microarray (KMS11, H929, LP1, and SKMM1), 3 lovastatin-treated biologic replicates and 3 vehicle (ethanol)–treated replicates were hybridized separately to Affymetrix U133 Plus 2.0 microarrays. The data were loaded into the R statistical environment (Version 2.7.2) using the affy package (Version 1.18.2) of the BioConductor open-source library.26 All arrays showed minimal distributional or spatial heterogeneity. Array data were preprocessed using the gcrma algorithm, as implemented in the gcrma package (Version 2.12.1) of BioConductor.27 A custom, alternative CDF (hgu133plus2hsentrezgcdf, Version 11.0.0) was used to ensure an updated and one-to-one mapping of ProbeSets to Entrez Gene IDs.28 Raw and preprocessed data have been deposited into the GEO database (accession no. GSE15946; reviewer link: http://www.ncbi.nlm.nih.gov/geo/query/acc.cgi?token = bziljueimeeyunw&acc = GSE15946).
Statistical analysis
To identify genes significantly affected by lovastatin treatment, we modeled the signal intensity of each ProbeSet as a linear sum of cell line effects and cell line-lovastatin interactions. A contrast matrix was then used to identify the effects of lovastatin on each individual cell line. This model was fit in the R statistical environment (Version 2.7.2) using the limma package (Version 2.14.7). Coefficients and P values were extracted and then subjected to an empirical Bayes moderation of SE29 and a false discovery rate adjustment for multiple testing.
Downstream analysis
Parameter sensitivity was assessed using P value sensitivity analyses, where the number of differentially expressed genes was plotted as a function of the P value threshold. Analysis was performed in the R statistical environment (Version 2.7.2), and visualization used the lattice (Version 0.17-15) and latticeExtra (Version 0.5-3) packages using unsupervised machine-learning with multiple variance, signal intensity, and F-statistic thresholds.30 Genes were filtered by each threshold and their signal intensities subjected to divisive hierarchical clustering using the DIANA algorithm, as implemented in the cluster package (Version 1.11.11) for the R statistical environment (Version 2.7.2). Pathway-specific clustering was performed by extracting genes with the gene ontology annotation GO:0016125 from the AmiGo database (database version, January 1, 2009) and mapping them to Entrez Gene IDs by gene symbol. Preprocessed data were extracted for these genes and subjected to row- and column-jittering and divisive hierarchical clustering. Pearson correlation was used as a distance metric. Differential gene products in each cell line were subjected to GO ontologic analysis using the GOMiner tool.31 All human databases and all evidence codes were selected, and 1000 permutations were used to estimate the null distributions. Categories with fewer than 5 genes were omitted from the analysis.
Analysis of cell line panel basal expression
We mined a publically available dataset that evaluated basal mRNA levels of 46 MM cell lines using Affymetrix U133A Plus 2.0 arrays.32 Of the 46 cell lines, sensitivity to lovastatin was known for 16 (7 sensitive; 9 insensitive). Preprocessed data were associated with updated annotation using the Affymetrix NetAffx database (Version na22). We trichotomized the set of cell lines into statin-sensitive, statin-insensitive, and unknown. Pair-wise comparisons between sensitive and insensitive groups were performed using t tests with Welch adjustment for heteroscedasticity as implemented in the R statistical environment (Version 2.5.1). The resulting P value vectors were subjected to a false discovery rate adjustment for multiple testing. When multiple probes were present for a given gene, only median values were visualized.
Real-time PCR
Approximately 5 × 105 cells were seeded in 6-well tissue-culture plates overnight and were either harvested directly or treated with ethanol (solvent control) or lovastatin at the concentrations and times described. RNA was harvested from cells using TRIzol Reagent (Invitrogen), and cDNA was synthesized from 1 μg of RNA with SuperScript II (Invitrogen). Primers (supplemental Table 1, available on the Blood Web site; see the Supplemental Materials link at the top of the online article) to amplify total HMGCR, HMGCR-FL, HMGCR-D13, and glyceraldehyde-3-phosphate dehydrogenase (GAPDH) were used with SYBR Green master mix (Applied Biosystems), and TaqMan Gene Expression Assays (Applied Biosystems) were used for GAPDH (Hs99999905_m1), HMGCS (Hs00266810_m1), and LDLR (Hs01092525_m1) with TaqMan master mix (Applied Biosystems) to measure relative levels of transcript expression. Real-time polymerase chain reaction (PCR) acquisition and analysis were performed on an ABI Prism 7900 Sequence Detection System (Applied Biosystems). Experiments were conducted in triplicate, and expression of all transcripts relative to GAPDH was determined.
Immunoblotting
Approximately 5 × 105 cells were seeded overnight and treated as indicated. Cells were pelleted, washed in cold phosphate-buffered saline (PBS), and lysed (20mM Tris, pH 7.5, 150mM NaCl, 1mM ethylenediaminetetraacetic acid, 1mM ethyleneglycoltetraacetic acid, 1% Triton X-100, 2.5mM sodium pyrophosphate, 1mM 2-β-glycerolphosphate, 1mM Na3VO4, 1mM phenylmethylsulfonyl fluoride, 0.5 μg/mL antipain, 1 μg/mL leupeptin, 1 μg/mL aprotinin, and 1 μg/mL prepstatin A) on ice for 15 minutes. Precipitated cellular debris was pelleted and removed, an aliquot of the supernatant was set aside to measure protein concentration, and DTT was added to the remaining samples to a final concentration of 1M; 6× Laemmli loading dye was added at room temperature, and samples were never boiled to limit the aggregation of membrane proteins. Blots were probed with anti-HMGCR (catalog no. 07-572; Upstate Biotechnology), antitubulin (Santa Cruz Biotechnology), antiactin (Sigma-Aldrich), or BCL2 (kindly provided by Dr David Andrews, Hamilton, ON).
Expression vectors
Catalytic domain HMGCR cDNA was PCR-amplified from pHRed-102 (ATCC) with primers (supplemental Table 1) to insert the catalytic domain downstream of a strong consensus Kozak sequence, and then subcloned into the pGEM-T Easy shuttle vector (Promega). The cHMGCR sequence was cut out of pGEM-T Easy with EcoRI and inserted into the EcoRI restriction site in the pBabeMN-ires-green fluorescent protein (GFP) retroviral vector, as kindly provided by Dr Garry Nolan (Stanford University, Stanford, CA). The cHMGCR-D13 construct was made by site-directed mutagenesis (supplemental Table 1) to remove nucleotides corresponding to exon 13 from cHMGCR-FL. All cloning was verified by sequencing. All retroviral particles, including pBabeMN-ires-GFP-BCL2, were produced and target cells infected as described previously.21 Approximately equal levels of GFP-positive cells were obtained after infection with all viral constructs as determined by flow cytometry (data not shown).
MTT and fixed PI assays
The MTT assays were conducted as previously described,25 except that 5000 cells/well of a 96-well plate were plated and after 24 hours, cells were exposed to lovastatin (5-100μM) for 48 hours. For fixed propidium iodide (PI) assays, 5 × 105 cells were seeded subconfluently in 6-well tissue-culture plates overnight. Cells were treated as indicated, harvested, washed in cold PBS, and fixed in cold 80% ethanol. They were stained with PI and analyzed using a FACSCalibur cytometer (BD Biosciences) to determine the proportion of cells in different phases of the cell cycle. Cell death was assessed by measurement of subdiploid DNA content (% pre-G1).
Primary patient samples
Mononuclear cells freshly isolated from bone marrow aspirates were separated by Ficoll-Hypaque gradient sedimentation and plated at a cell density of 5 × 105 cells/mL in Iscove modified Dulbecco medium supplemented with 20% fetal bovine serum, 1% glutamine, and penicillin-streptomycin. Cells were cultured in the presence of vehicle control or 20μM lovastatin or 20μM atorvastatin. After 16 hours, a portion of the sample was sorted for the CD138-positive MM population using an EasySep CD138 kit (Stem Cell Technologies), and RNA was harvested for cDNA synthesis and real-time PCR. The remainder was exposed to statin or vehicle control for a total of 48 hours before being labeled with anti-CD138-phycoerythrin (Immunotech) and fluorescein isothiocyanate–conjugated annexin V (R&D Systems) for apoptosis analysis. Samples were analyzed by flow cytometry on a FACSCalibur flow cytometer and CellQuest software (BD Biosciences). Viable myeloma cells are defined as CD138-positive/annexin V–negative. Apoptotic myeloma cells fall within the CD138-negative/annexin V–positive population. Bone marrow aspirates were obtained with informed consent under a protocol approved by the University Health Network Research Ethics Board (Toronto, ON) in accordance with the Declaration of Helsinki.
Orthotopic MM model
Atorvastatin was evaluated in a previously described orthotopic model of MM.33 Whole-body irradiated (2.5 Gy) 7-week-old female nonobese diabetic severe combined immunodeficient (NOD/SCID) mice (Ontario Cancer Institute) were inoculated intravenously via the tail vein with 8 × 106 KMS11 cells stably expressing luciferase (KMS11-luc). Mouse experiments were approved by the University Health Network's Animal Care and Use Committee (Toronto, ON). Animals were housed in sterile filter-top cages with 12-hour light/dark cycles and fed sterile rodent chow and water containing neomycin (Sigma-Aldrich; 1 mg/mL). For early-stage disease treatment, dosing was initiated 2 days after KMS11-luc injection. Atorvastatin, suspended in PBS, was administered 3 times a week for 37 days by oral gavage at 10 mg/kg and 50 mg/kg. Control mice received PBS alone. Tumors were imaged on designated days by whole-body imaging using the IVIS imaging system (Xenogen). Briefly, mice were injected intraperitoneally with luciferin (150 mg/kg; Caliper Life Sciences) followed by anesthetization with isoflurane. Twelve minutes after luciferin injection, gray-scale images followed by bioluminescent maps of the mice were obtained using a charge-coupled device camera. Signal intensity was quantified using Living Image Version 2.50.2 (Xenogen) by summing detected photon counts from dorsal and ventral images. P values were calculated using one-way analysis of variance followed by a Tukey post test (P < .05 was considered significant). Survival curves (Kaplan-Meier survival analysis) were determined based on the time at which mice were humanely killed after the onset of hind-limb paralysis resulting from tumor burden.
Results
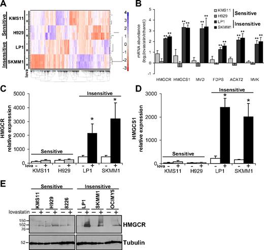
To better understand the determinants of sensitivity to statin-induced apoptosis, we exploited MM as a model system composed of both sensitive and insensitive cell lines21 (supplemental Figure 1). Microarray analysis was conducted to compare the mRNA levels of 2 sensitive (KMS11 and H929) and 2 insensitive (LP1 and SKMM1) MM cell lines. Cells were grown in the presence of 20μM lovastatin or vehicle control for 16 hours, a time point that precedes the first indication of apoptosis in these cells and that is therefore useful for identifying mechanisms of action independent of general apoptosis-related changes.21 An unsupervised and unbiased clustering analysis indicated that global expression patterns of the sensitive cells were more similar to one another, in contrast to the insensitive cells (Figure 1A). Interestingly, one of the transcripts identified as being differentially regulated by statins (supplemental Table 2) was HMGCR, the rate-limiting enzyme in the MVA pathway and the molecular target of the statin family of inhibitors. Whereas statin-insensitive cells up-regulated the expression of HMGCR in response to lovastatin exposure, sensitive cells did not. The lack of a classic feedback response in sensitive MM cells led us to hypothesize that these sensitive cells may harbor a dysregulated MVA pathway.
Microarray analysis reveals distinct differences in mRNA levels in response to lovastatin in sensitive and insensitive MM cells. Three independent biologic replicates of KMS11, H929, LP1, and SKMM1 cells were exposed to 20μM lovastatin or a vehicle control for 16 hours before being harvested for mRNA abundance profiling by microarray. (A) The entire dataset was visualized using unsupervised machine learning. The resulting heatmap demonstrates that global expression patterns of the sensitive cells were much more similar to each other than to insensitive cells. (B) Six MVA pathway genes, including HMGCR, are plotted from the microarray to show that all were up-regulated in both LP1 and SKMM1, but not substantially in KMS11 and H929 cells, in response to lovastatin exposure. **P < .0001 (model-based t test with Bayesian moderation of SE and false discovery adjustment). Results were validated by real-time PCR for both HMGCR (C) and HMGCS1 (D), measured relative to GAPDH. *P < .05 (Student t test with Welch adjustment for multiple testing comparing ethanol with lovastatin treatments). (E) MM cells were exposed to 20μM lovastatin or a vehicle control for 24 hours before being harvested for protein lysates. Immunoblots were probed with anti-HMGCR and antitubulin as a loading control. All experiments were performed a minimum of 3 times. Data are mean ± SD.
Microarray analysis reveals distinct differences in mRNA levels in response to lovastatin in sensitive and insensitive MM cells. Three independent biologic replicates of KMS11, H929, LP1, and SKMM1 cells were exposed to 20μM lovastatin or a vehicle control for 16 hours before being harvested for mRNA abundance profiling by microarray. (A) The entire dataset was visualized using unsupervised machine learning. The resulting heatmap demonstrates that global expression patterns of the sensitive cells were much more similar to each other than to insensitive cells. (B) Six MVA pathway genes, including HMGCR, are plotted from the microarray to show that all were up-regulated in both LP1 and SKMM1, but not substantially in KMS11 and H929 cells, in response to lovastatin exposure. **P < .0001 (model-based t test with Bayesian moderation of SE and false discovery adjustment). Results were validated by real-time PCR for both HMGCR (C) and HMGCS1 (D), measured relative to GAPDH. *P < .05 (Student t test with Welch adjustment for multiple testing comparing ethanol with lovastatin treatments). (E) MM cells were exposed to 20μM lovastatin or a vehicle control for 24 hours before being harvested for protein lysates. Immunoblots were probed with anti-HMGCR and antitubulin as a loading control. All experiments were performed a minimum of 3 times. Data are mean ± SD.
To determine whether the entire MVA pathway was dysregulated, we asked whether specific molecular pathways were differentially regulated in sensitive and insensitive MM cells (Table 1; supplemental Table 3). Using GO pathway analysis, no pathways were found to be enriched for differentially regulated genes after lovastatin exposure in both sensitive cell lines. In contrast, 22 GO pathways were identified as significantly enriched in both insensitive MM cell lines. Notably, the GO terms for cholesterol, sterol, steroid, and isoprenoid metabolic and biosynthetic processes were all enriched, supporting the notion that a dysregulated MVA pathway exists exclusively in sensitive MM cells. Selecting 6 key MVA pathway genes (HMGCR, hydroxymethylglutaryl coenzyme A synthase 1 [HMGCS1], mevalonate diphosphate decarboxylase, farnesyl pyrophosphate synthase, acetoacetyl-CoA thiolase 2, and mevalonate kinase), we found that all were up-regulated in response to lovastatin exposure from 3- to 10-fold in both statin-insensitive lines, but not substantially in the statin-sensitive lines (Figure 1B). These findings were validated by real-time PCR for HMGCR and HMGCS1 (Figure 1C-D) in cells that were exposed to 20μM lovastatin for 16 hours. In agreement with the array results, we observed that the insensitive MM cell lines were able to more robustly and significantly up-regulate the expression of HMGCR and HMGCS1, by approximately 5-fold, in response to lovastatin exposure. The differential was verified when HMGCR expression was assessed at the protein level in that insensitive MM cell lines up-regulated HMGCR protein more substantially than sensitive MM cells (Figure 1E).
GO pathway enrichment of gene products differentially regulated by lovastatin exposure as determined by mRNA microarray analysis in 2 or more cell lines
| GO . | Enrichment* . | Term . | |||
|---|---|---|---|---|---|
| Sensitive . | Insensitive† . | ||||
| H929 . | KMS11 . | LP1† . | SKMM1† . | ||
| GO:0006066 | 1.0 | 2.8 | 4.8 | 6.1 | Alcohol metabolic process |
| GO:0009058 | 1.2 | 1.2 | 2.3 | 2.8 | Biosynthetic process |
| GO:0003824 | 1.1† | 1.1 | 1.4 | 1.4 | Catalytic activity |
| GO:0044255 | 0.8 | 1.5 | 3.3 | 4.9 | Cellular lipid metabolic process |
| GO:0006695 | 0.4 | 20.5 | 25.2 | 40.8 | Cholesterol biosynthetic process |
| GO:0008203 | 0.7 | 6.6 | 11.0 | 16.6 | Cholesterol metabolic process |
| GO:0005737 | 1.2† | 1.4 | 1.3 | 1.4 | Cytoplasm |
| GO:0044444 | 1.1 | 1.8 | 1.5 | 1.8 | Cytoplasmic part |
| GO:0012505 | 1.0 | 1.8 | 2.0 | 2.6 | Endomembrane system |
| GO:0005789 | 0.9 | 3.2 | 2.8 | 4.3 | Endoplasmic reticulum membrane |
| GO:0044432 | 0.9 | 2.8 | 2.6 | 3.8 | Endoplasmic reticulum part |
| GO:0008299 | 0.7 | 17.1 | 30.5 | 43.2 | Isoprenoid biosynthetic process |
| GO:0006720 | 0.4 | 10.2 | 18.3 | 25.9 | Isoprenoid metabolic process |
| GO:0008610 | 1.0 | 3.1 | 5.6 | 8.3 | Lipid biosynthetic process |
| GO:0006629 | 0.8 | 1.2 | 3.0 | 4.3 | Lipid metabolic process |
| GO:0042175 | 0.9 | 3.1 | 2.9 | 4.2 | Nuclear envelope-ER network |
| GO:0031090 | 1.0 | 1.7 | 1.7 | 2.5 | Organelle membrane |
| GO:0016491 | 0.7 | 3.0 | 2.4 | 2.9 | Oxidoreductase activity |
| GO:0006694 | 0.4 | 10.7 | 12.7 | 20.6 | Steroid biosynthetic process |
| GO:0008202 | 0.6 | 4.7 | 7.3 | 11.2 | Steroid metabolic process |
| GO:0016126 | 0.3 | 24.0† | 25.0 | 40.5 | Sterol biosynthetic process |
| GO:0016125 | 0.6 | 9.1 | 12.3 | 18.8 | Sterol metabolic process |
| GO . | Enrichment* . | Term . | |||
|---|---|---|---|---|---|
| Sensitive . | Insensitive† . | ||||
| H929 . | KMS11 . | LP1† . | SKMM1† . | ||
| GO:0006066 | 1.0 | 2.8 | 4.8 | 6.1 | Alcohol metabolic process |
| GO:0009058 | 1.2 | 1.2 | 2.3 | 2.8 | Biosynthetic process |
| GO:0003824 | 1.1† | 1.1 | 1.4 | 1.4 | Catalytic activity |
| GO:0044255 | 0.8 | 1.5 | 3.3 | 4.9 | Cellular lipid metabolic process |
| GO:0006695 | 0.4 | 20.5 | 25.2 | 40.8 | Cholesterol biosynthetic process |
| GO:0008203 | 0.7 | 6.6 | 11.0 | 16.6 | Cholesterol metabolic process |
| GO:0005737 | 1.2† | 1.4 | 1.3 | 1.4 | Cytoplasm |
| GO:0044444 | 1.1 | 1.8 | 1.5 | 1.8 | Cytoplasmic part |
| GO:0012505 | 1.0 | 1.8 | 2.0 | 2.6 | Endomembrane system |
| GO:0005789 | 0.9 | 3.2 | 2.8 | 4.3 | Endoplasmic reticulum membrane |
| GO:0044432 | 0.9 | 2.8 | 2.6 | 3.8 | Endoplasmic reticulum part |
| GO:0008299 | 0.7 | 17.1 | 30.5 | 43.2 | Isoprenoid biosynthetic process |
| GO:0006720 | 0.4 | 10.2 | 18.3 | 25.9 | Isoprenoid metabolic process |
| GO:0008610 | 1.0 | 3.1 | 5.6 | 8.3 | Lipid biosynthetic process |
| GO:0006629 | 0.8 | 1.2 | 3.0 | 4.3 | Lipid metabolic process |
| GO:0042175 | 0.9 | 3.1 | 2.9 | 4.2 | Nuclear envelope-ER network |
| GO:0031090 | 1.0 | 1.7 | 1.7 | 2.5 | Organelle membrane |
| GO:0016491 | 0.7 | 3.0 | 2.4 | 2.9 | Oxidoreductase activity |
| GO:0006694 | 0.4 | 10.7 | 12.7 | 20.6 | Steroid biosynthetic process |
| GO:0008202 | 0.6 | 4.7 | 7.3 | 11.2 | Steroid metabolic process |
| GO:0016126 | 0.3 | 24.0† | 25.0 | 40.5 | Sterol biosynthetic process |
| GO:0016125 | 0.6 | 9.1 | 12.3 | 18.8 | Sterol metabolic process |
Enrichment scores denote a fold-change in the number gene products found in each category compared to the number expected by chance alone.
Bold values indicate statistically significant enrichment at a false-discovery rate of 10%.
Because the primary clinical function of statins is to reduce serum cholesterol levels, it is possible that the observed differential in statin sensitivity is the result of a corresponding differential in cholesterol content of the cells. The enrichment for altered expression of cholesterol biosynthetic genes in our array analysis would seem to support this theory. To address this possibility, we measured intracellular cholesterol content of representative statin-sensitive and -insensitive MM cells. No striking differences were observed in the levels of either free cholesterol or cholesteryl esters before or after statin exposure (supplemental Figure 2). This is consistent with the homeostatic maintenance of intracellular cholesterol through a balance of HMGCR activity and/or uptake of cholesterol from the extracellular environment. Our results, which show that cholesterol levels remain unchanged, suggest that other factors are responsible for mediating the differential gene expression and statin sensitivity.
An array technology developed to discover alternatively spliced transcripts recently identified a novel human splice variant of HMGCR.34 The splicing event leads to the loss of catalytic domain residues encoded by exon 13, but little work has been done to characterize the role and regulation of this alternatively spliced HMGCR (HMGCR-D13). To analyze the expression of each isoform in sensitive and insensitive MM cells, we used exon junction-spanning real-time PCR primers (Figure 2A). Expression of the unspliced, full-length HMGCR (HMGCR-FL; Figure 2B) was first assessed in sensitive KMS11 and insensitive LP1 cells exposed to either a range of concentrations of lovastatin for 16 hours (Figure 2B left) or to 20μM lovastatin for various lengths of time (Figure 2B middle). Only the statin-insensitive LP1 cells up-regulated HMGCR expression. This was confirmed in a broader panel of sensitive and insensitive cells exposed to 20μM lovastatin for 16 hours, where the insensitive cells were better able to up-regulate HMGCR-FL expression in response to lovastatin (Figure 2B right). Interestingly, the same pattern was observed for HMGCR-D13 (Figure 2C). One apparent exception to the pattern was the OCIMY5 cell line which, although insensitive to lovastatin-induced apoptosis, did not up-regulate expression of HMGCR transcripts in response to the drug. This cell line was able to up-regulate expression at the protein level (Figure 1E) and so appears to have developed a different mechanism to achieve the same result. Taken together, these data suggest that sensitive MM cells are unable to respond to statin exposure, and it is potentially this difference that ultimately results in the cells undergoing apoptosis.
Real-time PCR analysis shows that both HMGCR splice variants are preferentially up-regulated by insensitive MM cells exposed to lovastatin. (A) A schematic illustrating the real-time PCR strategy used to detect HMGCR-FL (i), HMGCR-D13 (ii), and total endogenous HMGCR (iii). MM cells were exposed to the indicated concentrations of lovastatin for various lengths of time and assayed for HMGCR-FL (B) or HMGCR-D13 (C) expression by real-time PCR using primers i and ii (A), respectively, measured relative to GAPDH. Both the dose range for 16 hours (left) and time course at 20μM lovastatin (middle) indicated that LP1 cells up-regulated HMGCR expression more significantly than KMS11 cells. This differential was extended to include other sensitive and insensitive MM cell lines exposed to 20μM lovastatin for 16 hours (right). *P < .05 (Student t test with Welch adjustment for multiple testing). All experiments were performed a minimum of 3 times. Data are mean ± SD.
Real-time PCR analysis shows that both HMGCR splice variants are preferentially up-regulated by insensitive MM cells exposed to lovastatin. (A) A schematic illustrating the real-time PCR strategy used to detect HMGCR-FL (i), HMGCR-D13 (ii), and total endogenous HMGCR (iii). MM cells were exposed to the indicated concentrations of lovastatin for various lengths of time and assayed for HMGCR-FL (B) or HMGCR-D13 (C) expression by real-time PCR using primers i and ii (A), respectively, measured relative to GAPDH. Both the dose range for 16 hours (left) and time course at 20μM lovastatin (middle) indicated that LP1 cells up-regulated HMGCR expression more significantly than KMS11 cells. This differential was extended to include other sensitive and insensitive MM cell lines exposed to 20μM lovastatin for 16 hours (right). *P < .05 (Student t test with Welch adjustment for multiple testing). All experiments were performed a minimum of 3 times. Data are mean ± SD.
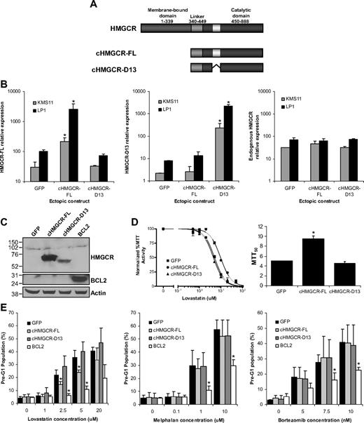
We next asked whether modulating expression of either HMGCR-FL or HMGCR-D13 could affect sensitivity to lovastatin-induced apoptosis. To date, studies of human HMGCR have been greatly limited by the lack of a successful overexpression strategy. As our own attempts to express the full-length protein have been similarly unsuccessful, we endeavored to overcome this challenge by expressing the catalytic region in the absence of its transmembrane domain that is known to harbor negative regulatory elements.35 We therefore expressed catalytic domains of the 2 splice variants (cHMGCR-FL and cHMGCR-D13; Figure 3A) in representative sensitive and insensitive MM cell lines. Using real-time PCR to assess the degree of overexpression achieved (Figure 3B), we observed substantial increases in both HMGCR-FL (left) and HMGCR-D13 (middle) expression. The sum of both FL and D13 endogenous HMGCR (right) did not change significantly on introduction of either ectopic construct. Ectopic expression was confirmed by immunoblotting (Figure 3C); and, in all cases, protein expression of the cHMGCR-FL construct was higher than cHMGCR-D13. Cells were then exposed to increasing concentrations of lovastatin, and the antiproliferative effect was measured by MTT assay (Figure 3D). Interestingly, we determined that the sensitive KMS11 cells expressing cHMGCR-FL had been rendered less sensitive than the parental cells and the MTT50, the concentration required to reduce viability of the population by 50%, doubled from approximately 5μM to 10μM. No change in sensitivity was observed in KMS11 cells expressing cHMGCR-D13. In addition, no changes in statin response were evident in insensitive LP1 cells expressing the ectopic cHMGCR constructs (data not shown).
Ectopic expression of catalytic domain HMGCR-FL, but not HMGCR-D13, reduces sensitivity to lovastatin in sensitive MM cells. (A) Schematic of the ectopic HMGCR catalytic domain constructs. (B) KMS11 and LP1 cell lines ectopically expressing the empty GFP vector control, cHMGCR-FL, or cHMGCR-D13 constructs were generated and assessed for transcript expression of HMGCR-FL (left), HMGCR-D13 (middle), and total endogenous HMGCR (right) using primers i, ii, and iii (Figure 2A), respectively, by real-time PCR, measured relative to GAPDH. (C) KMS11 cells ectopically expressing the empty GFP vector control, cHMGCR-FL, cHMGCR-D13, or BCL2 were assessed for protein expression with anti-HMGCR, anti-BCL2, and antiactin as a loading control. (D) KMS11 cells expressing the cHMGCR constructs were exposed to increasing concentrations of lovastatin in an MTT assay to measure cell viability (left). Only the cells expressing cHMGCR-FL demonstrated an increase in their MTT50 for lovastatin, the concentration that is required to reduce viability of the population by 50% (right). (E) Cells expressing the vector control, cHMGCR-FL, cHMGCR-D13, or BCL2 were also exposed to increasing concentrations of lovastatin (left), melphalan (middle), or bortezomib (right) and assayed for the proportion of their pre-G1 populations by fixed PI. *P < .05 (Student t test with Welch adjustment for multiple testing comparing expression in the ectopic construct expressing cells with the GFP control). All experiments were performed a minimum of 3 times. Data are mean ± SD.
Ectopic expression of catalytic domain HMGCR-FL, but not HMGCR-D13, reduces sensitivity to lovastatin in sensitive MM cells. (A) Schematic of the ectopic HMGCR catalytic domain constructs. (B) KMS11 and LP1 cell lines ectopically expressing the empty GFP vector control, cHMGCR-FL, or cHMGCR-D13 constructs were generated and assessed for transcript expression of HMGCR-FL (left), HMGCR-D13 (middle), and total endogenous HMGCR (right) using primers i, ii, and iii (Figure 2A), respectively, by real-time PCR, measured relative to GAPDH. (C) KMS11 cells ectopically expressing the empty GFP vector control, cHMGCR-FL, cHMGCR-D13, or BCL2 were assessed for protein expression with anti-HMGCR, anti-BCL2, and antiactin as a loading control. (D) KMS11 cells expressing the cHMGCR constructs were exposed to increasing concentrations of lovastatin in an MTT assay to measure cell viability (left). Only the cells expressing cHMGCR-FL demonstrated an increase in their MTT50 for lovastatin, the concentration that is required to reduce viability of the population by 50% (right). (E) Cells expressing the vector control, cHMGCR-FL, cHMGCR-D13, or BCL2 were also exposed to increasing concentrations of lovastatin (left), melphalan (middle), or bortezomib (right) and assayed for the proportion of their pre-G1 populations by fixed PI. *P < .05 (Student t test with Welch adjustment for multiple testing comparing expression in the ectopic construct expressing cells with the GFP control). All experiments were performed a minimum of 3 times. Data are mean ± SD.
As MTT assays measure the activity of a mitochondrial enzyme, it is not clear whether a decrease in metabolism of the MTT substrate is indicative of growth arrest, apoptosis, or senescence. As our previous work has indicated that sensitive MM cells undergo apoptosis in response to lovastatin,21 we performed fixed PI (Figure 3E) analysis as an assay for cell death after lovastatin exposure. In agreement with our MTT results, we showed that KMS11 cells expressing cHMGCR-FL, but not cHMGCR-D13, were less sensitive to statin-induced killing (left). This increase in resistance to lovastatin was specific as no added protection was conferred when cells were exposed to melphalan (middle) or bortezomib (right), 2 agents presently used in the management of MM. BCL2 was included as a positive control able to inhibit apoptosis induced by all agents.
Although it could be possible to exploit an expression regulatory defect as a biomarker of statin sensitivity, a difference that can be observed at the basal level would be more clinically tractable. Because our array analysis had indicated dysregulation of the MVA pathway at large (Figure 1; Table 1), we extended our study to include other sterol-regulated gene products. To this end, we mined a publically available dataset containing basal mRNA expression of a large panel of MM cell lines assayed using Affymetrix microarrays.32 Many of the cell lines included in this panel had been previously characterized for their sensitivity to statin-induced apoptosis, so we asked whether a subset of sterol-responsive genes were expressed differentially in sensitive cells compared with insensitive cells. We then evaluated the log2-fold differences between these subsets of MM cells (Figure 4A) as well as the statistical significance of these differences (Figure 4B). Interestingly, one of the most significant differentially expressed gene products was HMGCS1, the enzyme immediately upstream of HMGCR in the MVA pathway. It is also important to note that, although our previous array experiment (Figure 1) was not sufficiently powered to detect significant differences in expression at the basal level, we did see reproducibly higher basal HMGCR and HMGCS1 expression by real-time PCR (Figures 1C-D, 2B-C). To validate this basal difference, we harvested mRNA from representative sensitive and insensitive MM cells and determined the basal expression of HMGCS1 (Figure 4C). LDLR was assayed as a negative control that did not appear to be differentially expressed in sensitive and insensitive MM cells (Figure 4A-B,D). Indeed, whereas HMGCS1 was found to be expressed more highly in insensitive MM cells, LDLR expression was considerably more variable.
Analysis of the basal mRNA expression of sterol-responsive genes identified HMGCS1, but not LDLR, to be more highly expressed in insensitive MM cells compared with sensitive cells. A publically available dataset composed of basal expression profiles for many MM cell lines was mined for sterol-responsive genes that are differentially expressed in sensitive and insensitive MM cell lines. (A) The log2 fold difference between insensitive and sensitive MM cells revealed that HMGCS1 (black arrow) but not LDLR (white arrow) was more highly expressed in insensitive cells. (B) The P values assessing the significance of any given gene's differential expression showed that HMGCS1 (black arrow) expression was more significantly different in sensitive and insensitive MM cells than most other genes, including LDLR (white arrow). mRNA from representative sensitive and insensitive MM cell lines was harvested for real-time PCR analysis of the expression of HMGCS1 (C) and LDLR (D), measured relative to GAPDH.
Analysis of the basal mRNA expression of sterol-responsive genes identified HMGCS1, but not LDLR, to be more highly expressed in insensitive MM cells compared with sensitive cells. A publically available dataset composed of basal expression profiles for many MM cell lines was mined for sterol-responsive genes that are differentially expressed in sensitive and insensitive MM cell lines. (A) The log2 fold difference between insensitive and sensitive MM cells revealed that HMGCS1 (black arrow) but not LDLR (white arrow) was more highly expressed in insensitive cells. (B) The P values assessing the significance of any given gene's differential expression showed that HMGCS1 (black arrow) expression was more significantly different in sensitive and insensitive MM cells than most other genes, including LDLR (white arrow). mRNA from representative sensitive and insensitive MM cell lines was harvested for real-time PCR analysis of the expression of HMGCS1 (C) and LDLR (D), measured relative to GAPDH.
To resolve how the regulation of HMGCS1 expression compared with that of HMGCR, we next exposed representative sensitive and insensitive MM cells to a range of lovastatin concentrations for 16 hours (Figure 5A left) and to 20μM lovastatin for various lengths of time (Figure 5A middle). Although expression of HMGCS1 in KMS11 cells remained steady throughout all conditions, it was up-regulated substantially in both a dose- and time-dependent manner in insensitive MM cells. This expression pattern was consistent when additional cell lines were assayed (right), resulting in a pattern of expression very similar to that seen with both HMGCR variants. Conversely, the expression of LDLR was not up-regulated in either sensitive or insensitive MM cell lines (Figure 5B).
Like HMGCR, the expression of HMGCS1, but not LDLR, is also differentially regulated in response to lovastatin exposure in insensitive MM cells. MM cells were exposed to the indicated concentrations of lovastatin for various lengths of time and assayed for HMGCS1 (A) or LDLR (B) expression by real-time PCR, measured relative to GAPDH. Both the dose range for 16 hours (left) and time course at 20μM lovastatin (middle) indicated that LP1 cells up-regulated HMGCS1 expression, but not LDLR, more significantly than KMS11 cells. This differential was extended to include other sensitive and insensitive MM cell lines exposed to 20μM lovastatin for 16 hours (right). *P < .05 (Student t test with Welch adjustment for multiple testing). All experiments were performed a minimum of 3 times. Data are mean ± SD.
Like HMGCR, the expression of HMGCS1, but not LDLR, is also differentially regulated in response to lovastatin exposure in insensitive MM cells. MM cells were exposed to the indicated concentrations of lovastatin for various lengths of time and assayed for HMGCS1 (A) or LDLR (B) expression by real-time PCR, measured relative to GAPDH. Both the dose range for 16 hours (left) and time course at 20μM lovastatin (middle) indicated that LP1 cells up-regulated HMGCS1 expression, but not LDLR, more significantly than KMS11 cells. This differential was extended to include other sensitive and insensitive MM cell lines exposed to 20μM lovastatin for 16 hours (right). *P < .05 (Student t test with Welch adjustment for multiple testing). All experiments were performed a minimum of 3 times. Data are mean ± SD.
To establish whether these differences in expression could be extended to predicting the patients who might benefit from using statins as anticancer agents, we conducted a series of primary MM cell experiments. Over the span of several months, a sufficient number of myeloma cells were obtained from the bone marrow of 5 patients. These primary cells were exposed to 20μM lovastatin, 20μM atorvastatin, or a vehicle control. Atorvastatin was included in these experiments because it is expected to have better performance in vivo because of both a higher plasma half-life and higher physiologically achievable concentrations. After incubation for 16 hours, patient material was sorted for the CD138+ (MM cell) population and harvested for mRNA expression analysis. The remainder was incubated with drug for a total of 48 hours before being labeled for both CD138 and annexin V, to assess the percentage of viable myeloma cells by flow cytometry (Figure 6A). Two samples were identified as modestly sensitive with 8% to 40% reductions in the CD138-positive population and a reciprocal increase in annexin V–positive cells compared with vehicle control. The other 3 samples were insensitive to statin-induced apoptosis as MM cell viability remained relatively unchanged in response to statin exposure. Interestingly, primary patient cells that were insensitive to statin-induced apoptosis also showed higher HMGCR mRNA levels, both basally and as induced by the statins (Figure 6B). A differential was not as readily observed for HMGCS1 expression, possibly because of the small sample size. Taken together, these data suggest that expression of MVA pathway genes may identify a subset of patients with statin-sensitive tumors.
Statin-sensitive primary patient MM cells express lower levels of HMGCR and show a lack of its up-regulation on statin exposure. Mononuclear cells freshly isolated from bone marrow aspirates were cultured in the presence of a vehicle control, 20μM lovastatin, or 20μM atorvastatin. After 16 hours, a portion of the sample was sorted for the CD138+ MM population, and RNA was harvested for cDNA synthesis and real-time PCR. (A) The remainder was exposed to statin or control for a total of 48 hours before being labeled with anti-CD138–phycoerythrin and fluorescein isothiocyanate–conjugated annexin V for apoptosis analysis. Two samples were identified as being sensitive to statin-induced apoptosis by a decrease in the viable CD138+ MM population (top left quadrant) and 3 were insensitive; representative samples are shown. (B) Real-time PCR was used to assess the expression of HMGCR-FL, HMGCR-D13, and HMGCS1, all measured relative to GAPDH. Data represent individual measurements.
Statin-sensitive primary patient MM cells express lower levels of HMGCR and show a lack of its up-regulation on statin exposure. Mononuclear cells freshly isolated from bone marrow aspirates were cultured in the presence of a vehicle control, 20μM lovastatin, or 20μM atorvastatin. After 16 hours, a portion of the sample was sorted for the CD138+ MM population, and RNA was harvested for cDNA synthesis and real-time PCR. (A) The remainder was exposed to statin or control for a total of 48 hours before being labeled with anti-CD138–phycoerythrin and fluorescein isothiocyanate–conjugated annexin V for apoptosis analysis. Two samples were identified as being sensitive to statin-induced apoptosis by a decrease in the viable CD138+ MM population (top left quadrant) and 3 were insensitive; representative samples are shown. (B) Real-time PCR was used to assess the expression of HMGCR-FL, HMGCR-D13, and HMGCS1, all measured relative to GAPDH. Data represent individual measurements.
Finally, to demonstrate that the efficacy of statins observed in tissue culture with cell lines or primary cells can be recapitulated in vivo, we used an orthotopic murine model of MM. Sublethally irradiated NOD/SCID mice were intravenously injected with a sensitive cell line, KMS11, ectopically expressing luciferase. When subsequently injected with luciferin, the bioluminescent myeloma cells in these animals can be imaged and quantified. Importantly, the MM cells in this model colonize the bone marrow, a key feature of human disease.33 These animals received 10 or 50 mg/kg atorvastatin or a PBS vehicle control by oral gavage 3 times a week for 37 days, until the tumor bioluminescence in the control mice saturated the detectors. Impressively, tumor growth in the animals receiving atorvastatin was significantly lower than in the control mice (Figure 7A-B), and there were no overt signs of toxicity in the statin-treated mice. The groups receiving 10 or 50 mg/kg atorvastatin were essentially indistinguishable, suggesting that statin efficacy was maximized. After treatments ceased, survival of the animals was monitored over time. All mice that received PBS were killed before any of the statin-treated mice showed significant signs of disease (Figure 7C). These results show that anticancer statin therapy was both safe and effective in an in vivo model of myeloma using cells that display a dysregulated mevalonate pathway (Figures 1, 2, and 5), a characteristic that we conclude is a determinant of statin sensitivity.
When statin-sensitive MM tumors are identified, atorvastatin can be used safely and effectively to decrease tumor burden. Sublethally irradiated NOD/SCID mice were intravenously injected with KMS11-luc cells. The animals received 10 or 50 mg/kg atorvastatin or a PBS vehicle control by oral gavage 3 times a week for 37 days, until the tumor bioluminescence in the control mice saturated the detectors. When subsequently injected with luciferin, the bioluminescent myeloma cells in these animals were imaged (A; Day 31) and quantified over several weeks (B). *P < .001 (1-way analysis of variance comparing each atorvastatin group with the PBS group). (C) Survival curves were determined based on when the mice were humanely killed after the onset of hind-limb paralysis resulting from tumor burden. Arrows indicate the beginning (day 2) and endpoints (day 37) of treatment. Each group composed of 7 or 8 mice. Data are mean ± SD.
When statin-sensitive MM tumors are identified, atorvastatin can be used safely and effectively to decrease tumor burden. Sublethally irradiated NOD/SCID mice were intravenously injected with KMS11-luc cells. The animals received 10 or 50 mg/kg atorvastatin or a PBS vehicle control by oral gavage 3 times a week for 37 days, until the tumor bioluminescence in the control mice saturated the detectors. When subsequently injected with luciferin, the bioluminescent myeloma cells in these animals were imaged (A; Day 31) and quantified over several weeks (B). *P < .001 (1-way analysis of variance comparing each atorvastatin group with the PBS group). (C) Survival curves were determined based on when the mice were humanely killed after the onset of hind-limb paralysis resulting from tumor burden. Arrows indicate the beginning (day 2) and endpoints (day 37) of treatment. Each group composed of 7 or 8 mice. Data are mean ± SD.
Discussion
It is critical to reliably identify subsets of patients who can benefit from anticancer statin therapy. To attain this goal, we need to better understand the molecular mechanisms of statin-induced apoptosis and delineate specific determinants of sensitivity. It is well known that statins trigger tumor-specific apoptosis by inhibiting HMGCR, the rate-limiting enzyme of the MVA pathway.2 For many years, it was thought that the anticancer activity of statins was mediated by disrupting the signaling cascade downstream of Ras, an oncogenic protein that requires MVA-dependent isoprenylation, and that this would prove to be the key determinant of statin sensitivity. However, previous work indicates that this is probably an oversimplification and suggested that statins trigger apoptosis in sensitive tumor cells via the cumulative loss of all isoprenylation-dependent signaling cascades.21,36 As it appears that the isoprenylation status of Ras and any other individual isoprenylated proteins are not useful indicators of sensitivity, new options are required.
The results presented in this paper suggest that a key element of tumor cell sensitivity to statin-induced apoptosis lies in the feedback regulation of the MVA pathway. Our microarray data revealed that lovastatin exposure did not induce the expected feedback response in statin-sensitive MM cells, although this response was intact in statin-insensitive cells (Figure 1; Table 1). We hypothesize that this deficiency in up-regulating MVA pathway gene products, such as HMGCR (Figure 2), ultimately leads to tumor cell death. It is also of particular note that cholesterol metabolism genes have been previously linked to drug resistance in MM.37 This subset of genes, including HMGCR, was shown to be significantly increased in cells that had acquired drug resistance by either cell adhesion or selection. These results suggested that cholesterol biosynthesis, and HMGCR especially, may play a fundamental role in mediating both de novo and acquired drug resistance.
Further analysis of a publically available microarray dataset revealed that certain genes of the sterol response pathway are differentially expressed in statin-sensitive MM cells compared with insensitive cells at a basal level (Figure 4). Cumulatively, these differences have the potential to serve as statin-sensitivity determinants in MM and possibly other tumors. Whereas HMGCR and HMGCS1 are both sterol-responsive genes with SRE transcriptional regions within their promoters, other transcription factors have been found to have important roles in mediating their expression as well, either acting as coactivators or repressors.38-40 This may explain differences in the basal mRNA levels of SRE-regulated genes and further suggest that a unique combination of transcriptional regulators may drive the differential expression. It is also possible that specific oncogenic mutations underlie the observed dysregulation of MVA pathway gene expression as, for example, sterol regulatory element-binding proteins are known to be regulated by the phosphoinositide-3 kinase/AKT pathway.41,42 The expression of LDLR, another canonical SRE-regulated gene product, was not consistently up-regulated in either sensitive or insensitive MM cell lines (Figure 5B). Indeed, its variable expression suggests that LDLR regulation could be more universally aberrant, an observation that has been made in both AML and prostate cancer previously.43-45 It was also recently reported that MM patients generally present with hypocholesterolemia.46 When taken together, one could speculate that this may be a consequence of dysregulated LDLR expression in myeloma cells, resulting in increased clearance of LDL-cholesterol in those patients. Experimental validation of this hypothesis will be required to determine whether a differential exists between MM cells and normal cells that can be exploited in biomarker discovery and therapeutic targeting.
A novel splice variant of HMGCR, HMGCR-D13, has not yet been fully characterized. Although it has been shown to be widely expressed in a panel of normal tissues,34 little is known about the role and regulation of HMGCR-D13 in human cancer. Interestingly, direct evidence has shown that a single nucleotide polymorphism (rs3846662) in intron 13 regulates the alternative splicing of HMGCR.47 HMGCR-D13 has also recently been associated with a decreased cholesterol-lowering response in lymphocytes exposed to simvastatin.48 Differential expression of HMGCR-FL and HMGCR-D13 may impact both tumor etiology and statin sensitivity, and thus it will be critical to further evaluate. If HMGCR-D13 has enzymatic activity refractory to statin inhibition, it would predict that cancers that elevate its expression will also be refractory to statins. Conversely, loss of HMGCR-D13 could sensitize cells to the antiproliferative activity of statins.
In the present study, we monitored expression of both HMGCR-FL and HMGCR-D13. Although HMGCR-FL mRNA levels are approximately 10-fold higher than HMGCR-D13, they are both up-regulated 2- to 4-fold in response to lovastatin exposure and largely appear to be coregulated (Figure 2). Furthermore, ectopic expression cHMGCR-FL, but not cHMGCR-D13, decreased lovastatin-induced apoptosis of sensitive MM cells. The decreased sensitivity conferred by cHMGCR-FL was statin-specific as cells exposed to melphalan and bortezomib, agents commonly used in the clinical management of MM, did not display a differential insensitivity. Cells expressing the cHMGCR-D13 construct were just as sensitive to statin-induced apoptosis as cells expressing the empty vector (Figure 3C-D); however, it is possible that this was because of the expression of cHMGCR-D13 being considerably lower than that of cHMGCR-FL. Because control elements would be identical within each vector, this expression difference suggests that cHMGCR-FL could be more stable than cHMGCR-D13. This observation could have interesting implications on the nature and regulation of a cell's total HMGCR activity and warrants future investigation comparing the 2 isoforms. Nonetheless, our results do agree with one of the few previous studies on HMGCR-D13 in which HMGCR-D13 was unable to restore HMGCR activity when expressed in an HMGCR-deficient CHO cell line.47 Taken together, our data suggest that, although the expression of HMGCR-D13 may have diagnostic or prognostic potential as a determinant of statin sensitivity, it does not appear to have enzymatic activity equivalent to HMGCR-FL. More thorough analyses to elucidate the relative role and regulation of HMGCR-D13, how it compares with HMGCR-FL, and how it can impact patient prognosis and treatment will be of great interest in the future.
Our results show that normal feedback regulation of the MVA pathway is compromised in a subset of MM tumors. In nontransformed cells, this feedback response allows statins to work as cholesterol-lowering agents. It may be this same feedback response that also prevents a cell, normal or statin-insensitive tumor, from undergoing statin-induced apoptosis. Formulated from the results of tissue culture experiments, this model was further supported by our analysis of primary patient cells (Figure 6). Interestingly, deficient feedback control or increased expression and activity of HMGCR have been reported in some tumors.49,50 Although these observations suggest that a more global dysregulation of the pathway occurs in cancer, our work has shown that there are probably unique subsets of tumors with dysregulated MVA pathways. Indeed, dysregulation of the mevalonate pathway provides a molecular rationale for the significant therapeutic index of statins observed in sensitive tumor cells. When we specifically targeted such sensitive cells in an orthotopic murine model of MM, we demonstrated that statin therapy can be very effective and well tolerated (Figure 7). Although it should be noted that statins will probably be more effective when combined with other agents, the importance of selecting an appropriate group of patients to treat will be critical to the successful use of statins as anticancer agents. Ultimately, dysregulation of the MVA pathway may lead to the identification of an experimentally tractable biomarker that could be used to distinguish patients who would benefit most from the inclusion of statins in their anticancer regimens.
The online version of this article contains a data supplement.
The publication costs of this article were defrayed in part by page charge payment. Therefore, and solely to indicate this fact, this article is hereby marked “advertisement” in accordance with 18 USC section 1734.
Acknowledgments
The authors thank the Mayo Clinic Advanced Genomic Technology Center for performing important technical work, Audric Moses and Lena Li for their assistance with lipid analysis, Apotex for generously supplying lovastatin used in this study, Dr Garry Nolan and Dr David Andrews for kindly providing necessary reagents, and members of the L.Z.P. laboratory for helpful discussions and critical review of the manuscript.
This work was supported by the Canada Research Chairs Program, the Ontario Institute for Cancer Research (through funding provided by the Province of Ontario; L.Z.P., S.T.), the Canadian Institutes for Health Research (Excellence in Radiation Research for the 21st Century Strategic Training Initiative in Health Research awards; J.W.C., P.C.B.), the Canadian Institutes for Health Research (scholarship, A.P.; grants, R.L., S.T.), the Natural Sciences and Engineering Research Council (Canadian Graduate Scholarship; P.C.B.), the Leukemia & Lymphoma Society of Canada (fellowship; A.M.), an Ontario Graduate Scholarship (J.W.C.), IBM (I.J.), the Multiple Myeloma Research Foundation (S.T.), and the Ontario Ministry of Health and Long Term Care.
The views expressed do not necessarily reflect those of the Ontario Ministry of Health and Long Term Care.
Authorship
Contribution: J.W.C. designed research, performed experiments, analyzed data, and wrote the paper; A.P. contributed to research design, performed experiments, and analyzed data; Z.L. performed experiments and analyzed data; P.C.B. contributed to research design, performed bioinformatics analysis, and analyzed data; A.M. performed experiments; R.L. contributed to design, supervision, and support of lipid analyses; I.J. provided support and supervision for bioinformatics contributions; S.T. contributed to research design and provided support and supervision for key primary sample experiments; and L.Z.P. designed research, contributed to writing the paper, and provided support and supervision for all experiments.
Conflict-of-interest disclosure: The authors declare no competing financial interests.
The current affiliation of P.C.B. is Bioinformatics and Biocomputing Platform, Ontario Institute for Cancer Research, Toronto, ON.
Correspondence: Linda Z. Penn, Ontario Cancer Institute, 610 University Avenue, Toronto, ON, Canada M5G 2M9; e-mail: lpenn@uhnres.utoronto.ca.






