Abstract
We have previously shown that Sox7 was transiently expressed at the onset of blood specification and was implicated in the regulation of cell survival, proliferation, and maturation of hematopoietic precursors. Here, we assessed, using embryonic stem cell differentiation as a model system, whether Sox17 and Sox18, 2 close homologs of Sox7, may act similarly to Sox7 at the onset of hematopoietic development. Sox18-enforced expression led to the enhanced proliferation of early hematopoietic precursors while blocking their maturation, phenotype highly reminiscent of Sox7-enforced expression. In striking contrast, Sox17-enforced expression dramatically increased the apoptosis of these early precursors. Similarly to Sox7, Sox18 was transiently expressed during early hematopoiesis, but its expression was predominantly observed in CD41+ cells, contrasting with Sox7, mostly expressed in Flk1+ cells. Conversely, Sox17 remained marginally expressed during blood specification. Overall, our data uncover contrasting effect and expression pattern for Sox18 and Sox17 at the onset of hematopoiesis specification.
Introduction
Sox genes encode transcription factors belonging to the superfamily of high mobility group proteins. The 20 Sox genes identified to date in mammals are subdivided into 9 groups according to the degree of homology of their high mobility group region.1 They control many critical processes during embryonic development and often function in redundant mode. The subgroup F contains 3 genes: Sox7, Sox17, and Sox18, all involved in cardiogenesis and angiogenesis, playing a redundant role in these processes.2-9 They have also been assigned more specific functions: that is, Sox18 as a master regulator of lymphangiogenesis10 and Sox17 as a regulator of fetal hematopoietic stem cell proliferation.11 Furthermore, Sox7 and Sox17 are implicated in primitive and definitive endoderm specification, respectively.12-14 We recently showed that Sox7 is transiently expressed at the onset of hematopoiesis specification and that its sustained expression in blood precursors led to enhanced proliferation while blocking differentiation to mature lineages.15 Given the known redundant roles of Sox7, Sox17, and Sox18 in cardiovascular development and the importance of Sox7 at the onset of hematopoiesis, we investigated how Sox17- and Sox18-enforced expression may influence blood specification.
Methods
ES-cell growth and differentiation
Gene expression analysis
Gene expression was performed as previously described.16 Real-time polymerase chain reaction (PCR) was performed on an ABI 7900 system (Applied Biosystems) using the Exiqon universal probe library and primer designer (Roche Diagnostics). Expression data were calculated relative to actin as 2−ΔCt.
Flow cytometry
Embryoid bodies (EBs) were trypsinized (TryplE; Invitrogen) for 3 minutes, and the cell suspension was blocked with FcRγII/III antibody before staining with combinations of Flk1-bio, CD41-PE, CD34-bio, Ter119-PE, and CD11b-PE followed by strep-Cy7 (eBioscience). Cells were analyzed on a FACSCalibur or sorted on a FACSAria (BD Biosciences). Bromodeoxyuridine (BrdU) incorporation and apoptosis analysis were performed according to the manufacturer's instructions (Apoptosis kit and APC-BrdU kit; BD Biosciences PharMingen).
BAC
Bacterial artificial chromosome (BAC; ID 259I23) was purchased from the Sanger Institute. Recombineering steps were performed as published.17 Briefly, Sox18 coding sequence was replaced by a β-globin intronic-hCD4 cassette. Kanamycin in bacterial and neomycin in mammalian cells was used for selection.
Results and discussion
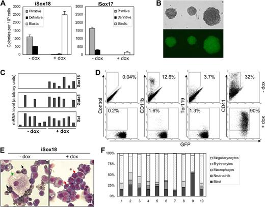
To determine the impact of Sox17 and Sox18 ectopic expression on blood precursor development, we established ES clones carrying either Sox17-2A-green fluorescent protein (GFP) or Sox18-2A-GFP construct (iSox17 and iSox18, respectively) using a doxycycline inducible system as described for Sox7.15 Without doxycycline, iSox17 and iSox18 cells from day 5 EBs formed primitive and definitive hematopoietic colonies, whereas with doxycycline few primitive or definitive colonies were detected (Figure 1A). Interestingly, on Sox18-enforced expression, a large number of colonies, blastic in appearance, developed; whereas in contrast, very few blastic colonies were observed on Sox17-enforced expression. The iSox18+ blastic colonies were uniformly GFP+ (Figure 1B) and besides Sox18, they expressed Gata1 and Scl indicative of hematopoietic specification (Figure 1C). Without doxycycline, analysis of pooled colonies revealed the expected maturation to myeloid and erythroid lineages as demonstrated by up-regulation of the maturation markers CD11b and Ter119 and by cell morphology. In contrast, little evidence of maturation was detected upon iSox18 induction; most cells retained an immature immunophenotype as indicated by CD41 expression and an immature morphology (Figure 1D-E). Removal of doxycycline resulting in the down-regulation of Sox18 allowed us to test the potential of Sox18-expressing cells. Individually picked iSox18+ colonies, cultured for 5 more days without doxycycline, generated multiple blood lineages, including erythrocytes and myeloid cells (Figure 1F). The expression of CD41 and CD34 allows subdivision of hematopoietic precursors into an early developing subset enriched in primitive erythrocyte precursors (CD41+CD34−) and into a subset appearing later during differentiation and enriched in definitive precursors (CD41+CD34+) as previously shown.18 To define the subsets affected by Sox18-enforced expression, we induced Sox18 expression in CD41+CD34− and CD41+CD34+ sorted populations (supplemental Figure 1A, available on the Blood Web site; see the Supplemental Materials link at the top of the online article). Interestingly, Sox18-enforced expression induced the formation of blastic colonies in both type of precursors, unlike Sox7, which primarily affected CD41+CD34− precursors.15 These results suggest some level of differential effect in the activity of Sox7 and Sox18 on enforced expression.
Sox18 blocks the maturation of hematopoietic precursors. (A) Cells from day 5 iSox18 and iSox17 embryoid bodies (EBs) were replated with (+) or without (−) doxycycline (dox) in clonogenic assay for hematopoietic progenitors. Definitive colonies represent all definitive colonies, including macrophage colonies, macrophage/erythrocyte colonies, granulocyte macrophage colonies, and mix granulocyte macrophage-erythroid colonies. All colony scoring data are shown from a representative experiment as the mean number of colonies from 3 dishes. Bars represent SEM. Similar results were obtained with 2 independent ES clones for both iSox17 and iSox18. (B) Representative pictures of iSox18+ blastic colonies obtained in clonogenic replating assay with doxycycline (original magnification ×40, inverted Leica DMIRB, Nikon Coolpix 995 camera, processed with Adobe Photoshop software). (C) Individual colonies derived from iSox18 EB cells and grown with or without doxycycline were tested for the expression of the indicated genes by real-time PCR. (D) Flow cytometric analysis for the indicated cell-surface markers of pooled colonies derived from iSox18 EB cells and grown for 5 days in semisolid clonogenic replating for hematopoietic progenitors with or without doxycycline. (E) May-Grünwald-Giemsa and O-dianosidine staining of cells derived from iSox18-sorted hematopoietic precursors grown for 6 days in liquid cultures with or without doxycycline (Zeiss, Mirax scan and software, 40× magnification). Black arrows indicate primitive erythrocytes; green arrows, macrophages; and red arrows, blast cells. (F) After May-Grünwald-Giemsa staining, the percentage of erythroid and myeloid cell types was scored for individual iSox18+ colonies grown for 5 days without doxycycline. For each colony, 100 cells were counted. All data are representative of at least 3 independent experiments.
Sox18 blocks the maturation of hematopoietic precursors. (A) Cells from day 5 iSox18 and iSox17 embryoid bodies (EBs) were replated with (+) or without (−) doxycycline (dox) in clonogenic assay for hematopoietic progenitors. Definitive colonies represent all definitive colonies, including macrophage colonies, macrophage/erythrocyte colonies, granulocyte macrophage colonies, and mix granulocyte macrophage-erythroid colonies. All colony scoring data are shown from a representative experiment as the mean number of colonies from 3 dishes. Bars represent SEM. Similar results were obtained with 2 independent ES clones for both iSox17 and iSox18. (B) Representative pictures of iSox18+ blastic colonies obtained in clonogenic replating assay with doxycycline (original magnification ×40, inverted Leica DMIRB, Nikon Coolpix 995 camera, processed with Adobe Photoshop software). (C) Individual colonies derived from iSox18 EB cells and grown with or without doxycycline were tested for the expression of the indicated genes by real-time PCR. (D) Flow cytometric analysis for the indicated cell-surface markers of pooled colonies derived from iSox18 EB cells and grown for 5 days in semisolid clonogenic replating for hematopoietic progenitors with or without doxycycline. (E) May-Grünwald-Giemsa and O-dianosidine staining of cells derived from iSox18-sorted hematopoietic precursors grown for 6 days in liquid cultures with or without doxycycline (Zeiss, Mirax scan and software, 40× magnification). Black arrows indicate primitive erythrocytes; green arrows, macrophages; and red arrows, blast cells. (F) After May-Grünwald-Giemsa staining, the percentage of erythroid and myeloid cell types was scored for individual iSox18+ colonies grown for 5 days without doxycycline. For each colony, 100 cells were counted. All data are representative of at least 3 independent experiments.
Next, to establish whether precursors responsive to Sox18-enforced expression could be identified in vivo, embryonic day (E)7.5 individual embryos obtained from an iSox18 transgenic mouse line were plated in clonogenic assay with or without doxycycline. At this stage of development, most embryos contained precursors for primitive erythrocyte colonies but no precursors for definitive colonies without doxycycline (supplemental Figure 2A). In the presence of doxycycline, only the cells derived from embryos carrying both rtTA and iSox18 transgenes gave rise to blastic colonies. These colonies were uniformly GFP+ and morphologically identical to the colonies derived from the in vitro culture experiments (supplemental Figure 2B). These data indicate that precursors responsive to Sox18-enforced expression are present in gastrulating embryos at the onset of hematopoietic specification.
Overall, the outcome of Sox18-enforced expression was reminiscent of the phenotype observed in Sox7-enforced expression: in both cases, a block in blood lineage maturation and the accumulation of blast-like colonies containing immature multipotent blood progenitors were observed.15 The very few blast-like colonies formed in Sox17-enforced expression presented a similar phenotype to iSox7+ and iSox18+ colonies and showed multipotential hematopoietic activity on doxycycline release (supplemental Figure 3).
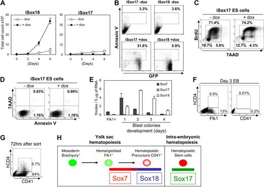
Considering the high degree of homology between the 3 Sox F genes and the known functional redundancy among them, it was surprising that Sox17-enforced expression led to an almost complete absence of colonies, either mature or immature. Intrigued by this result, we set to define the basis for such a difference. We previously showed that Sox7-enforced expression led to the enhanced proliferation of blood precursors.15 Similarly, Sox18 expression induced the massive proliferation of CD41+ blood precursors as assessed by total cell count and by BrdU incorporation (Figure 2A; supplemental Figure 1B); whereas in contrast, Sox17 expression led to a lower total cell count relative to the control culture (Figure 2A). Cell-death analysis via annexin V staining revealed that indeed Sox17-enforced expression caused an increase in apoptosis (Figure 2B). However, this apoptosis resulting from Sox17-enforced expression was cell-context dependent and specific to early hematopoietic precursors as Sox17 induction in undifferentiated ES cells did not impair proliferation (Figure 2C) or increase apoptosis (Figure 2D). On average, a 1.5-fold difference in GFP levels is observed between Sox17- and Sox18-expressing cells, suggesting that Sox levels, rather than specific Sox proteins, might be critical in promoting the phenotype observed. To address this alternative interpretation, we tested the clonogenic potential of cells expressing a high or low level of GFP. Regardless of GFP levels, Sox18-expressing cells formed blastic colonies at similar efficiency, whereas Sox17-expressing cells formed very few blastic colonies and mostly die (supplemental Figure 4). These results support the interpretation that different biologic outcomes are mediated by Sox18 and Sox17 when overexpressed in early hematopoietic precursors.
Sox18-sustained expression promotes the proliferation of early hematopoietic precursors, whereas Sox17-ectopic expression results in increased cell death. (A) iSox18 or iSox17 CD41+CD34− hematopoietic precursors sorted from day 5 EB were cultured for 6 days with (+) or without (−) doxycycline. Total cell count was determined every other day (n = 3). (B) Apoptosis detection by annexin V staining in CD41+CD34− cells sorted from iSox17 or iSox18 EBs day 5 and cultured for 24 hours with or without doxycycline. (C) The cell-cycle status was assessed after 1 hour of BrdU pulse on iSox17 embryonic stem (ES) cells cultured for 2 days with or without doxycycline. (D) Apoptosis detection in iSox17 ES cells cultured for 48 hours with or without doxycycline using 7-amino-actinomycin D (7AAD) and annexin V staining. (E) Absolute quantification of Sox7, Sox17, and Sox18 mRNA by real-time PCR was performed on sorted hemangioblast-enriched precursors (Flk1+) from day 3 EBs and in day 1 to 4 hemangioblast-derived blast colonies. Absolute quantification of transcripts was calculated using linear regression analysis on standard calibration of cDNA encoding each of these Sox genes. Data are presented as femtomoles per 5 μg of total RNA. (F) Analysis of Sox18-hCD4 expression relative to Flk1 and CD41 expression in day 3 EBs derived from ES-cell clone transgenic for a BAC hCD4-Sox18 construct. (G) Analysis of Sox18-hCD4 and CD41 expression in Flk1+ cells sorted from day 3 EBs and cultured for 72 hours in hemangioblast culture condition. (H) Schematic model depicting the expression pattern for Sox7, Sox17, and Sox18 genes during embryonic hematopoiesis.
Sox18-sustained expression promotes the proliferation of early hematopoietic precursors, whereas Sox17-ectopic expression results in increased cell death. (A) iSox18 or iSox17 CD41+CD34− hematopoietic precursors sorted from day 5 EB were cultured for 6 days with (+) or without (−) doxycycline. Total cell count was determined every other day (n = 3). (B) Apoptosis detection by annexin V staining in CD41+CD34− cells sorted from iSox17 or iSox18 EBs day 5 and cultured for 24 hours with or without doxycycline. (C) The cell-cycle status was assessed after 1 hour of BrdU pulse on iSox17 embryonic stem (ES) cells cultured for 2 days with or without doxycycline. (D) Apoptosis detection in iSox17 ES cells cultured for 48 hours with or without doxycycline using 7-amino-actinomycin D (7AAD) and annexin V staining. (E) Absolute quantification of Sox7, Sox17, and Sox18 mRNA by real-time PCR was performed on sorted hemangioblast-enriched precursors (Flk1+) from day 3 EBs and in day 1 to 4 hemangioblast-derived blast colonies. Absolute quantification of transcripts was calculated using linear regression analysis on standard calibration of cDNA encoding each of these Sox genes. Data are presented as femtomoles per 5 μg of total RNA. (F) Analysis of Sox18-hCD4 expression relative to Flk1 and CD41 expression in day 3 EBs derived from ES-cell clone transgenic for a BAC hCD4-Sox18 construct. (G) Analysis of Sox18-hCD4 and CD41 expression in Flk1+ cells sorted from day 3 EBs and cultured for 72 hours in hemangioblast culture condition. (H) Schematic model depicting the expression pattern for Sox7, Sox17, and Sox18 genes during embryonic hematopoiesis.
To compare and contrast enforced-expression phenotype to expression pattern, we analyzed the endogenous expression of Sox7, Sox17, and Sox18 at the onset of hematopoietic specification. The absolute quantification of these 3 transcripts during hemangioblast differentiation revealed that Sox7 was the most abundant transcript in Flk1+ cells and at day 1 of blast development (Figure 2E). Sox18 transcript became predominant at days 2 and 3, whereas Sox17 transcript was marginally present at all time points analyzed. Using a transgenic BAC approach, we showed previously that Sox7 was expressed in Flk1+ cells and down-regulated as these cells committed to hematopoiesis and up-regulated CD41.15 In a similar approach, using a truncated human CD4 (hCD4) reporter gene to monitor Sox18 expression (supplemental Figure 5), we observed that, unlike Sox7, Sox18 expression was barely detected in Flk1+ cells (Figure 2F). However, on further culture of Flk1-sorted cells, Sox18-hCD4 became strongly expressed in a fraction of CD41+ cells (Figure 2G). To address the relative importance of Sox18 expression at the onset of hematopoietic specification, we performed knock-down experiments during mesoderm specification using lentivirus encoding shRNA against Sox18 as illustrated in supplemental Figure 6A. Of 5 independent shRNA, only 2 resulted in a significant knock-down of Sox18 transcript level (supplemental Figure 6B). Data obtained for the 2 most efficient shRNA showed a significant decrease in the formation of both primitive and definitive hematopoietic precursors (supplemental Figure 6C), indicating that decreasing Sox18 expression levels impairs hematopoietic commitment from mesodermal precursors.
Altogether, these data reveal that Sox7 and Sox18 are both expressed transiently during blood specification, but that their respective expression is predominant in different subsets of developing blood precursors. The phenotype observed on their sustained expression may directly reflect a necessary down-regulation of their expression for hematopoietic maturation to proceed. In contrast, Sox17 is barely detected at this stage of hematopoiesis, and this may as well correlate with the negative effect observed on its ectopic expression. Overall, our data suggest that, despite the redundant roles generally observed for Sox F factors in cardiovascular development, their expression patterns and effects on enforced expression at the onset of blood development are different. Sox7 and Sox18 have partially overlapping expression pattern and their sustained expression promotes the proliferation of early blood precursors while blocking further differentiation (Figure 2H). In contrast, Sox17 expression remains marginal at the onset of blood development and its ectopic expression appears detrimental to the survival of these early precursors. Sox17 becomes critical later during embryonic hematopoiesis in the subset of precursors harboring long-term repopulation potential as shown by Kim et al.11 This observation delineates critical differences in the molecular control of cell proliferation for the specification of the hematopoietic system from mesodermal precursors versus its maintenance via a pool of stem cells. Given the expression pattern of Sox7 and Sox18 at the onset of blood development, it will be interesting to dissect further the specific role of each gene during hematopoiesis specification.
The online version of this article contains a data supplement.
The publication costs of this article were defrayed in part by page charge payment. Therefore, and solely to indicate this fact, this article is hereby marked “advertisement” in accordance with 18 USC section 1734.
Acknowledgments
The authors thank laboratory members for critical reading of the manuscript.
This work was supported by Cancer Research UK.
Authorship
Contribution: A.G.S. and A.G. designed and performed the research, analyzed the data, and wrote the manuscript; S.P. designed and performed the research; and V.K. and G.L. designed and supervised the research project, analyzed the data, and wrote the manuscript.
Conflict-of-interest disclosure: The authors declare no competing financial interests.
Correspondence: Valerie Kouskoff, Paterson Institute for Cancer Research, University of Manchester, Wilmslow Rd, M20 4BX Manchester, United Kingdom; e-mail: vkouskoff@picr.man.ac.uk.
References
Author notes
A.G.S. and A.G. contributed equally to this study.


This feature is available to Subscribers Only
Sign In or Create an Account Close Modal