Abstract
Mutations involving the nuclear factor-κB (NF-κB) pathway are present in at least 17% of multiple myeloma (MM) tumors and 40% of MM cell lines (MMCLs). These mutations, which are apparent progression events, enable MM tumors to become less dependent on bone marrow signals that activate NF-κB. Studies on a panel of 51 MMCLs provide some clarification of the mechanisms through which these mutations act and the significance of classical versus alternative activation of NF-κB. First, only one mutation (NFKB2) selectively activates the alternative pathway, whereas several mutations (CYLD, NFKB1, and TACI) selectively activate the classical pathway. However, most mutations affecting NF-κB–inducing kinase (NIK) levels (NIK, TRAF2, TRAF3, cIAP1&2, and CD40) activate the alternative but often both pathways. Second, we confirm the critical role of TRAF2 in regulating NIK degradation, whereas TRAF3 enhances but is not essential for cIAP1/2-mediated proteasomal degradation of NIK in MM. Third, using transfection to selectively activate the classical or alternative NF-κB pathways, we show virtually identical changes in gene expression in one MMCL, whereas the changes are similar albeit nonidentical in a second MMCL. Our results suggest that MM tumors can achieve increased autonomy from the bone marrow microenvironment by mutations that activate either NF-κB pathway.
Introduction
Multiple myeloma (MM) is a mostly incurable plasma cell malignancy, characterized by the accumulation of a monoclonal plasma cell population in the bone marrow. A variety of primary and secondary genetic events associated with disease progression have been observed.1 It has been suggested that activation of the nuclear factor-κB (NF-κB) pathway is important for the survival of healthy plasma cells2 and for MM tumors.3,4
The NF-κB family of transcription factors consists of NFKB1 (p50 and its precursor p105), NFKB2 (p52 and its precursor p100), RelA (p65), RelB, and c-Rel.5,6 There are 2 general pathways of activation: classical (or canonical) and alternative. In the classical pathway, activated IKK-β, which is part of an IKK-α–IKK-β–IKK-γ complex, phosphorylates the inhibitory subunits IkB-α, IkB-β, or IkB-ϵ, leading to their proteasomal degradation. As a result, NF-κB homodimers and heterodimers, composed mainly of RelA, RelC, and p50, accumulate in the nucleus. Classical RelA/p50 heterodimers are predominantly regulated by IkB-α. Many different stimuli, including external signaling through some tumor necrosis factor (TNF) and Toll-like receptors, activate the classical NF-κB pathway.5 Activation of classical NF-κB is required for a successful immune response and to amplify the survival and proliferation of cells. In the alternative pathway, NF-κB–inducing kinase (NIK) activates IKK-α, which phosphorylates NFKB2. This results in proteasomal removal of an inhibitory C-terminal IkB-δ domain, generating the p52 subunit, which leads to accumulation of p52/RelB heterodimers in the nucleus. The alternative NF-κB pathway, which is important in lymphoid development, is activated in response to a small subset of TNF family members, including CD40L, LTαβ, B cell–activating factor (BAFF), receptor activator of NF-κB ligand, and TNF-related weak inducer of apoptosis.7-9 Several recent reports indicate that the alternative NF-κB signaling is regulated mainly through the control of NIK turnover, with TRAF3, TRAF2, and cIAP1/2 critically involved in this process.10-14
Previously, we showed that nearly 50% of MM cell lines (MMCLs) and most primary MM samples had a high level of NF-κB activity, which was based on a transcription signature of 11 genes.15 We also reported that approximately 40% of MMCLs and at least 17% of primary MM tumors had mutations in components of the NF-κB pathway and that these mutations cluster in cells with a high level of NF-κB activity.15,16 The high level of NF-κB activity in most MM tumors results from extrinsic signaling. BAFF and APRIL, which are produced by bone marrow stromal cells, are 2 of the main survival factors for healthy plasma cells and MM cells.3,17 They share 2 receptors, TACI and BCMA, which activate the classical NF-κB pathway, but BAFF can also activate the alternative pathway through BAFF-R receptor.
Because the NF-κB pathway seems potentially important for therapeutic intervention in MM, we need to know more about extrinsic mechanisms and intrinsic mutations that activate this pathway in MM. Here, we show that different mutations can activate either the classical or alternative pathway. However, sometimes both pathways are activated as a result of increased NIK protein expression caused by mutations affecting NIK, TRAF2, TRAF3, or cIAP1/2. We also address the effects of predominant activation of the alternative or classical pathways caused, respectively, by NIK or constitutively active IKK-β overexpression in several MMCLs.
Methods
Cell culture and transfections
MM cell lines were maintained in RPMI 1640 or ACL-4 medium supplemented with 10% fetal calf serum (Hyclone) and penicillin/streptomycin (Invitrogen) with or without 10 ng/mL interleukin-6 (R&D Systems). Smac-mimetic was kindly provided by X. Wang (University of Texas Southwestern Medical Center). Anti-NIK-shRNA15 and constitutive active IKK-β constructs were kindly provided by Louis M. Staudt (National Institutes of Health, National Cancer Institute). The NIK gene was cloned into pRCMV retroviral vector. Transductions were performed by spin infection in the presence of 8 ng/mL polybrene (Sigma-Aldrich) as described previously.18 After 24 hours, the virus-containing medium was replaced with selection medium containing 2 ng/mL puromycin. After cell growth was stable, the cells were used in the experiments described.
Western blot, immunoprecipitation, and enzyme-linked immunosorbent assay
Protein was harvested from MM cell lines and fractionated using a Nuclear/Cytosol fractionation kit (BioVision). The purity of nuclear fraction was checked with β-tubulin antibodies (not shown). Protein was quantified using the bicinchoninic acid method (Pierce) and separated by sodium dodecyl sulfate–polyacrylamide gel electrophoresis on a 4% to 12% acrylamide gradient. For immunoprecipitation of endogenous NIK, 5 × 107 cells were pretreated with 10mM MG132 (Calbiochem) for 3 hours. Dynabeads ProteinA (Invitrogen) were used for immunoprecipitation (according to manufacturing protocols). The immunoprecipitated complexes were separated by sodium dodecyl sulfate–polyacrylamide gel electrophoresis and blotted with the indicated antibodies. The following antibodies were used: NIK, p65, p50/p105, RelB, histone H2B (Cell Signaling Technology), p52/p100 (Upstate Biotechnology), B-tubulin (Sigma-Aldrich), and IKK-β (Abcam). Nuclear protein was analyzed for NF-κB binding activity using the TransAm NF-κB family kit (Active Motif).
Quantitative RT-PCR
Total RNA from cells was isolated using the TRIZOL reagent (Invitrogen). First-strand complementary DNA synthesis was performed using the High Capacity cDNA RT Kit (Applied Biosystems). The following TaqMan probes were used: Hs00231528_m1 USF2, Hs00177695_m1 NIK, Hs00985031_g1 BIRC3, Hs00234712_m1 TNFAIP3, Hs00174517_m1 NFKB2, Hs00953624_m1 IL2RG, Hs0018492_m1 TRAF2, and the TaqMan Fast Universal PCR Master Mix Reagents kit (Applied Biosystems). The comparative threshold cycle (CT) method (ΔΔCT) was used for relative quantification of gene expression.
Affymetrix array analysis of gene expression
Supplemental data (available on the Blood Web site; see the Supplemental Materials link at the top of the online article) and Gene Expression Omnibus (National Center for Biotechnology Information GSE18047; www.ncbi.nlm.nih.gov/geo/) contain microarray data.
Genes composing the NF-κB index in myeloma
The NF-κB(10) index is the average of the log2 values of 10 of the genes (excluding BIRC3/cIAP2) used for the NF-κB(11) index,15 and was calculated using RMA-derived Affymetrix U133 Plus2 data normalized to the chip median. The NF-κB(3) index combined expression levels of TNFAIP3, IL2RG, BIRC3 (or NFKB2 for 3.1 index) genes, according to data from quantitative reverse-transcribed polymerase chain reaction (RT-PCR) analysis. The comparative CT method was used for relative quantification of gene expression (where −ΔΔCT is the log2 of the amount of target, normalized to an endogenous control gene [USF2] and relative to a control cell line). The NF-κB(3) index was calculated as an average of −ΔΔCT of 3 genes.
Results
NF-κB pathway mutations identified in most MMCL with high NF-κB activity
Previously, we developed an NF-κB(11) index, using 11 genes, 9 of which are well-known NF-κB targets that are down-regulated in MMCL treated either with MLN120b (IKK-β inhibitor) or NIK shRNA.15 We modified our NF-κB(11) index by excluding a gene (BIRC3/cIAP2) that is deleted in some MMCLs to calculate an NF-κB(10) index for a panel of 51 MMCLs (Table 1). We15,16 reported that approximately 40% of MMCLs have mutations in positive or negative regulators of the NF-κB pathways. Translocations or amplification usually are responsible for increased transcription of positive regulators (NIK, CD40, TACI, LTBR, and NFKB1), although there was one example of a translocation that deleted a negative regulatory region from NIK so that it was less susceptible to proteasomal degradation. Deletions, often biallelic, and mutations can inactivate negative regulators (CYLD, cIAP1&2, TRAF2, TRAF3, and NFKB2). Although TRAF2 and CYLD mutations previously were identified only in primary MM tumors, we now report MMCL that have inactivated these 2 genes. First, potential biallelic deletion of TRAF2 was identified by array comparative genomic hybridization in JMW1, a result that we confirmed by RT-PCR (data not shown). Second, CYLD, a known negative regulator of NF-κB signaling through the classical pathway,19-21 was found to be expressed only as a truncated protein of approximately 85 kDa in the Kp6 MMCL (Figure 1B). Array comparative genomic hybridization results showed a large deletion on chromosome 16 that eliminated one copy of CYLD, and sequence results demonstrated an AA dinucleotide insertion after nucleotide 2468 on the remaining copy (supplemental Figure 1). The CYLD protein expressed in Kp6 is interrupted after codon 731 and is predicted to terminate after 9 additional out-of-frame amino acids, consistent with the Western blot (Figure 1B). Similar to other reported CYLD mutations, the truncated form of CYLD in Kp6 lacks the C-terminal catalytic domain22 that is present in the 956 codon full-length 110 kDa CYLD protein. Table 1 summarizes all of the NF-κB mutations that have been identified in a panel of 51 MMCLs. With the exception of the LTBR mutation in FR4, it is striking that all of the other known NF-κB mutations occur in 21 of the 24 MMCLs with the highest NF-κB(10) indices.
NF-κB profiles of MM cell lines
| Systematic name . | NF-κB index (10) . | NF-κB mutation . | NF-κB pathway . |
|---|---|---|---|
| EJM | 11.81 | NIK | Both |
| ARP-1C* | 11.66 | NFKB2 | Mostly alternative |
| KMS20 | 11.64 | CIAP | Both |
| Kp6 | 11.38 | CYLD | Mostly classical |
| JMW1 | 11.36 | TRAF2 | Both |
| KMS28PE* | 11.24 | CIAP | Both |
| MM.1 | 11.24 | TRAF3 | Both |
| KMM1 | 11.19 | NFKB1 | Mostly classical |
| LP1 | 11.17 | TRAF3 | Both |
| KMS18 | 11.00 | CIAP | Both |
| XG2 | 10.99 | CD40 | Both |
| JK6L | 10.95 | NFKB2 | Mostly alternative |
| KMS12PE* | 10.91 | — | Mostly classical |
| JJN3 | 10.80 | NIK | Both |
| OciMy5 | 10.74 | NFKB1 | Mostly classical |
| OciMy1 | 10.70 | TRAF3 | Both |
| Karpas620 | 10.70 | — | Mostly classical |
| L363 | 10.44 | NIK | Both |
| RPMI8226 | 10.44 | TRAF3 | Both |
| U266 | 10.41 | TRAF3 | Both |
| KMS12BM* | 10.39 | — | Mostly classical |
| ANBL6 | 10.38 | TRAF3 | Both |
| KMS11 | 10.27 | TRAF3 | Both |
| KMS26 | 10.24 | TACI | Mostly classical |
| KMS28BM* | 10.09 | — | Weak classical |
| MM-S1 | 9.84 | — | Weak classical |
| H1112 | 9.72 | — | Weak classical |
| ARP-1* | 9.68 | — | Not done |
| KMS34 | 9.50 | — | Weak classical |
| OciMy7 | 9.19 | — | Not done |
| KHM1b | 9.17 | — | Not done |
| DP6 | 9.09 | — | Weak classical |
| FR4 | 9.06 | LTBR | Weak both |
| OPM2* | 9.03 | — | Weak classical |
| KHM11 | 8.97 | — | Weak classical |
| OPM1* | 8.88 | — | Not done |
| Sachi | 8.85 | — | Weak classical |
| Delta47 | 8.75 | — | Not done |
| UTMC2 | 8.68 | — | Not done |
| PE2 | 8.53 | — | Not done |
| SKMM1 | 8.47 | — | Weak both |
| H929 | 8.37 | — | Weak classical |
| JIM3 | 8.33 | — | Not done |
| FLAM76 | 8.30 | — | Weak classical |
| SKMM2 | 8.30 | — | Not done |
| INA6 | 8.26 | — | Weak classical |
| XG1 | 8.21 | — | Not done |
| KAS6.1 | 8.20 | — | Not done |
| XG6 | 8.13 | — | Not done |
| XG7 | 7.90 | — | Not done |
| PE1 | 7.79 | — | Weak classical |
| Systematic name . | NF-κB index (10) . | NF-κB mutation . | NF-κB pathway . |
|---|---|---|---|
| EJM | 11.81 | NIK | Both |
| ARP-1C* | 11.66 | NFKB2 | Mostly alternative |
| KMS20 | 11.64 | CIAP | Both |
| Kp6 | 11.38 | CYLD | Mostly classical |
| JMW1 | 11.36 | TRAF2 | Both |
| KMS28PE* | 11.24 | CIAP | Both |
| MM.1 | 11.24 | TRAF3 | Both |
| KMM1 | 11.19 | NFKB1 | Mostly classical |
| LP1 | 11.17 | TRAF3 | Both |
| KMS18 | 11.00 | CIAP | Both |
| XG2 | 10.99 | CD40 | Both |
| JK6L | 10.95 | NFKB2 | Mostly alternative |
| KMS12PE* | 10.91 | — | Mostly classical |
| JJN3 | 10.80 | NIK | Both |
| OciMy5 | 10.74 | NFKB1 | Mostly classical |
| OciMy1 | 10.70 | TRAF3 | Both |
| Karpas620 | 10.70 | — | Mostly classical |
| L363 | 10.44 | NIK | Both |
| RPMI8226 | 10.44 | TRAF3 | Both |
| U266 | 10.41 | TRAF3 | Both |
| KMS12BM* | 10.39 | — | Mostly classical |
| ANBL6 | 10.38 | TRAF3 | Both |
| KMS11 | 10.27 | TRAF3 | Both |
| KMS26 | 10.24 | TACI | Mostly classical |
| KMS28BM* | 10.09 | — | Weak classical |
| MM-S1 | 9.84 | — | Weak classical |
| H1112 | 9.72 | — | Weak classical |
| ARP-1* | 9.68 | — | Not done |
| KMS34 | 9.50 | — | Weak classical |
| OciMy7 | 9.19 | — | Not done |
| KHM1b | 9.17 | — | Not done |
| DP6 | 9.09 | — | Weak classical |
| FR4 | 9.06 | LTBR | Weak both |
| OPM2* | 9.03 | — | Weak classical |
| KHM11 | 8.97 | — | Weak classical |
| OPM1* | 8.88 | — | Not done |
| Sachi | 8.85 | — | Weak classical |
| Delta47 | 8.75 | — | Not done |
| UTMC2 | 8.68 | — | Not done |
| PE2 | 8.53 | — | Not done |
| SKMM1 | 8.47 | — | Weak both |
| H929 | 8.37 | — | Weak classical |
| JIM3 | 8.33 | — | Not done |
| FLAM76 | 8.30 | — | Weak classical |
| SKMM2 | 8.30 | — | Not done |
| INA6 | 8.26 | — | Weak classical |
| XG1 | 8.21 | — | Not done |
| KAS6.1 | 8.20 | — | Not done |
| XG6 | 8.13 | — | Not done |
| XG7 | 7.90 | — | Not done |
| PE1 | 7.79 | — | Weak classical |
An NF-κB index was calculated using the average expression of 10 NF-κB target genes (“Genes comprising the NF-κB index in myeloma”). Mutations were reported previously,15,16 except for 2 new mutations reported here: (1) biallelic deletion of TRAF2 in JMW1 and (2) mutation of CYLD gene in Kp6. Contribution of the classical and alternative NF-κB pathways in MMCLs was estimated from steady-state levels of NF-κB subunits and/or effect of IKKβ inhibitor.
— indicates no mutation identified.
It is not known whether different mutations in some pairs of cell lines represent different tumor subclones or occurred after generation of the cell lines.
Steady-state levels of components of the NF-κB pathway in MM cells. (A) Steady-state levels of NF-κB subunits in nuclear-enriched protein fraction from MMCLs. Nuclear extracts were prepared, and expression of the proteins indicated at right was analyzed on immunoblots: known and unknown (?). NF-κB mutations for MMCLs with high NF-κB index are indicated in parentheses. (B) Immunoblot for CYLD in MMCLs.
Steady-state levels of components of the NF-κB pathway in MM cells. (A) Steady-state levels of NF-κB subunits in nuclear-enriched protein fraction from MMCLs. Nuclear extracts were prepared, and expression of the proteins indicated at right was analyzed on immunoblots: known and unknown (?). NF-κB mutations for MMCLs with high NF-κB index are indicated in parentheses. (B) Immunoblot for CYLD in MMCLs.
Mutations can activate either NF-κB pathway but usually both pathways are activated
We estimated the contribution of the alternative NF-κB pathway by the nuclear levels of p52 (NFKB2) and RelB, and the classical pathway by the levels of p50 (NFKB1) and p65. In some cases (eg, KMS20), we concluded the presence of classical pathway activation when there was increased nuclear p50 (and RelB) but barely detectable nuclear p65. The level of nuclear p52 protein relative to the level of nuclear p100 protein is shown (Figure 1A) because it is known that p100 can inhibit NF-κB activation by p52/Rel.23 For most MMCLs with mutations in the NF-κB pathways, we found that both the alternative and classical pathways are activated (Figure 1A; Table 1). We found predominant alternative NF-κB pathway activation mainly in MMCLs with truncated NFKB2 (eg, JK6L cells in Figure 1A). Predominant classical pathway activation occurred more often, including MMCLs with NFKB1, CYLD, and TACI aberrations, and also in the MMCLs with a high NF-κB(10) index but no known NF-κB mutations (ie, KMS-12 and Karpas-620). Both pathways are active in cells with high levels of CD40 (which has been reported to activate NIK)24,25 or NIK protein, including MMCLs with abnormalities in negative regulators of NIK (TRAF3, TRAF2, and cIAP1/cIAP2) or expression of a NIK fusion protein that has lost the amino-terminal TRAF3 binding domain, that is, JJN-3 (Figure 1A; Table 1). Most MMCLs with a relatively low NF-κB(10) index show evidence of low levels of nuclear p50, p65, and sometimes RelB but little, if any, nuclear p52, consistent with weak NF-κB activity mediated only by the classical pathway.
TRAF3 enhances but is not essential for cIAP1/2-mediated degradation of NIK
Several publications have provided evidence that the proteasomal degradation of NIK occurs on assembly of a regulatory complex through TRAF3 recruitment of NIK10 and TRAF2, which is complexed with cIAP1 and cIAP2 (cIAP1/2:TRAF2::TRAF3:NIK).11-14 Because mutations in several components (NIK, TRAF3, TRAF2, and cIAP1&2) of the complex that mediates proteasomal degradation of NIK occur frequently in MM tumors and cell lines, we decided to examine the consequences of these mutations. We used MMCLs with a high NF-κB(10) index and mutations that inactivate TRAF3 (OCI-MY1, U266, LP1, and 8226), TRAF2 (JMW1), cIAP1/2 (KMS-20, KMS-28PE, and KMS18), and also a MMCL (JJN3) in which one copy of NIK is replaced by a fusion protein that has deleted the amino-terminal region containing a TRAF3 binding site. Several MMCLs that have a low NF-κB(10) index and no known NF-κB mutations were used as controls. Cells were treated with a smac-mimetic, which blocks cIAP activity.26,27 As expected, there was no increase in the level of NIK in the KMS20 (Figure 2A) and KMS-28PE (not shown) MMCLs that have biallelic deletions of cIAP1&2. However, the level of NIK was significantly increased in the MMCLs that have inactivated TRAF3 and substantially increased in the control MMCLs (Figure 2A). In the JJN3 cell line, there was a substantial increase in the normal NIK protein and in the NIK fusion protein lacking the TRAF3 binding site (Figure 2A,D; and other results not shown). Somewhat surprisingly, however, the JMW1 MMCL, which has inactivated TRAF2, showed a small increase in NIK protein but no increase in p52 or RelB after treatment with a smac-mimetic. Nuclear p52 and/or RelB was increased in all MMCLs showing a substantial increase in NIK, with the exception of OCI-My1, which showed an increase in nuclear RelB but not p52. In addition, there was no significant increase in nuclear p50 and p65, with the exception of some increase of nuclear p50 in H929 and OCI-MY1 (Figure 2A; and data not shown). The NF-κB(3.1) index (“Genes comprising the NF-κB index in myeloma”) was increased an average of approximately 8-fold (3 logs) in control MMCLs and an average of nearly 2-fold in MMCLs not expressing TRAF3, but there was an increase of no more than 10% in the MMCLs not expressing TRAF2, and no increase in the MMCLs that have deleted cIAP1&2 (Figure 2B). These results indicated that TRAF3 significantly increases the ability of cIAP1/2 to ubiquitinate NIK but that TRAF2 by itself could inefficiently recruit cIAP1&2 to NIK.
Effect of Smac-mimetic on NF-κB signaling in MMCLs with different genetic abnormalities of NF-κB pathway components. (A) Immunoblot of of MMCLs cultured for 16 hours in medium alone or in the presence of 50nM Smac-mimetic. Nuclear and cytosol extracts were prepared, and expression of the proteins indicated at the right was analyzed. NF-κB mutations in different MMCLs are indicated. (B) Activation of NF-κB target gene expression after incubation of cells with Smac-mimetic. The average expression of 3 target genes (TNFAIP3, NFKB2, and IL2RG) was detected by quantitative PCR in control cells and cells cultured for 16 hours in medium with 50nM Smac-mimetic. Four groups were compared: (1) 3 MMCLs with biallelic deletions of cIAP1/2, (2) 5 MMCLs with mutations in TRAF3, (3) one cell line with biallelic deletions of TRAF2, and (4) 3 MMCLs with low NF-κB index and no known mutations in NF-κB pathway. The ΔNF-κB(3.1) index was determined as the differences between treated and control samples. Data are mean ± SE (“Genes comprising the NF-κB index in myeloma”). (C) Immunoblot for TRAF2 coimmunoprecipitated with NIK in MMCLs. In some cases, the cells were incubated with MG132 for 3 hours to stabilize endogenous NIK. NIK was immunoprecipitated and loaded on the gel (IP:NIK), or cytosol extracts were directly loaded. Samples were analyzed with TRAF2 antibody. (D) Immunoblot for NIK in MMCLs cultured for 16 hours in medium alone or in the presence of 50nM Smac-mimetic or Smac-mimetic plus MG132. NF-κB mutations in different MMCLs are indicated. (E) Proposed mechanism of activation of the NF-κB pathways through NIK-protein in MM cells with different genetic abnormalities (top to bottom): WT, ΔcIAP1/2, ΔTRAF2, ΔTRAF3, and NIK lacking TRAF3-binding site.
Effect of Smac-mimetic on NF-κB signaling in MMCLs with different genetic abnormalities of NF-κB pathway components. (A) Immunoblot of of MMCLs cultured for 16 hours in medium alone or in the presence of 50nM Smac-mimetic. Nuclear and cytosol extracts were prepared, and expression of the proteins indicated at the right was analyzed. NF-κB mutations in different MMCLs are indicated. (B) Activation of NF-κB target gene expression after incubation of cells with Smac-mimetic. The average expression of 3 target genes (TNFAIP3, NFKB2, and IL2RG) was detected by quantitative PCR in control cells and cells cultured for 16 hours in medium with 50nM Smac-mimetic. Four groups were compared: (1) 3 MMCLs with biallelic deletions of cIAP1/2, (2) 5 MMCLs with mutations in TRAF3, (3) one cell line with biallelic deletions of TRAF2, and (4) 3 MMCLs with low NF-κB index and no known mutations in NF-κB pathway. The ΔNF-κB(3.1) index was determined as the differences between treated and control samples. Data are mean ± SE (“Genes comprising the NF-κB index in myeloma”). (C) Immunoblot for TRAF2 coimmunoprecipitated with NIK in MMCLs. In some cases, the cells were incubated with MG132 for 3 hours to stabilize endogenous NIK. NIK was immunoprecipitated and loaded on the gel (IP:NIK), or cytosol extracts were directly loaded. Samples were analyzed with TRAF2 antibody. (D) Immunoblot for NIK in MMCLs cultured for 16 hours in medium alone or in the presence of 50nM Smac-mimetic or Smac-mimetic plus MG132. NF-κB mutations in different MMCLs are indicated. (E) Proposed mechanism of activation of the NF-κB pathways through NIK-protein in MM cells with different genetic abnormalities (top to bottom): WT, ΔcIAP1/2, ΔTRAF2, ΔTRAF3, and NIK lacking TRAF3-binding site.
Although there is conflicting evidence regarding the ability of TRAF2 to bind to NIK28 so that cIAP1/2 can ubiquitinate NIK,29 we decided to explore this issue in the MMCLs. We found that TRAF2 was coimmunoprecipitated with NIK in all MMCLs tested, including MMCLs with deletion or inactivating mutations of TRAF3 (Figure 2C). This result confirms that TRAF2 can bind to NIK even in cells lacking TRAF3, indicating that TRAF3/TRAF2/cIAP1&2 and TRAF2/cIAP1&2 unequally participate in the NIK-degradative complex (Figure 2E). The fact that the level of NIK protein in the MMCLs with cIAP1/2 or TRAF2 inactivating mutations is higher than in MMCLs with TRAF3 inactivating mutations (Figure 2A,D)15 is consistent with our conclusion that TRAF3 enhances NIK degradation but is not absolutely essential for a low rate of degradation. Given these results, it is somewhat surprising that the postnatal phenotypes of Traf2−/− and Traf3−/− mice are similar,30,31 with ablation of TRAF2, cIAP1/2, or TRAF3 leading to constitutive activation of NF-κB.15,16 Perhaps partial inhibition of NIK proteasomal degradation substantially increases NF-κB activity, whereas a more robust inhibition results in a substantially higher level of NIK without much additional effect on the level of NF-κB activation (eg, NF-κB indices for TRAF2 or cIAP1/2 mutations only slightly higher than for TRAF3 mutations in MMCLs, Table 1).
It is notable that in all control and mutant (inactivation of TRAF3, TRAF2, and cIAP1&2) MMCLs, even after smac-mimetic treatment to inactivate cIAP proteins, the proteasome inhibitor MG132 resulted in a substantial increase of NIK (Figure 2D). Therefore, the proteasomal degradation of NIK is mediated not only by TRAF3-TRAF2-cIAP1/2 and TRAF2-cIAP1/2 complexes but presumably can also involve unknown ubiquitin ligases. In this regard, it is notable that MONARCH-1, a myeloid specific protein, can associate with and induce proteasome-mediated degradation of NIK.32,33
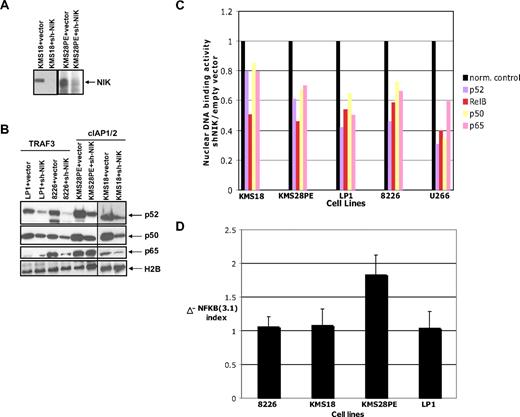
NIK shRNA inhibits both NF-κB pathways in MMCL with TRAF3 or cIAP1/2 mutations
Previously, we showed that induction of NIK shRNAs proved to be toxic for 4 MMCLs with high NIK protein expression.15 Two of these MMCLs had increased NIK RNA expression (EJM and L363), and 2 had normal NIK RNA levels but a mutant NIK protein (JJN-3) or biallelic deletion of cIAP1/2 (KMS-28PE). Induction of the NIK shRNA had no effect on cell viability in 4 other MMCLs: 2 with no NF-κB mutation and undetectable levels of NIK protein (H929 and KMS-28BM) and 2 with TRAF3 inactivation and minimal levels of NIK protein (ANBL6 and LP-1). Nuclear extracts of the MMCLs with NIK gene amplification (EJM) had reduced DNA-binding activity of p50, p65, p52, and RelB after NIK knockdown and a reduced NF-κB(11) index, but the 7 other lines were not analyzed with this assay. We further explored this issue by stable transfection of NIK shRNA into 3 MMCLs with TRAF3 inactivating mutations (8226, LP-1, and U266) and 2 MMCLs with biallelic deletion of cIAP1/2 (KMS-18 and KMS-28PE). We were able to confirm stable knockdown of NIK protein in KMS-18 and KMS-28PE (Figure 3A), but in the 3 MMCLs with TRAF3 deletions the barely detectable levels of NIK protein prevented us from documenting a knockdown of NIK protein. In 4 of the 5 MMCLs, we determined the nuclear levels of NF-κB subunits. For all 4 MMCLs, we found that inhibition of NIK decreased nuclear p50 and p52; and for 2 MMCLs (8226 and KMS-18), we found a significant decrease of nuclear p65 (Figure 3B). In addition, we showed that NIK shRNA caused reduction of nuclear DNA-binding activity of all 4 NF-κB subunits in all 5 MMCLs (Figure 3C). We also confirmed that the NIK shRNA causes a substantial decrease in the NF-κB(3.1) index in the 4 MMCLs analyzed (Figure 3D). Together, these data confirm that both the alternative and classical NF-κB pathways can be activated either by the marked increase of NIK protein associated with biallelic deletion of cIAP1/2 or the moderate increase of NIK protein associated with inactivating mutations of TRAF3.
Knockdown of NIK expression by RNA interference inhibits both NF-κB pathways. (A) Immunoblot of NIK protein levels after infection of NIK shRNA in MMCLs that have cIAP1/2 deletion. (B) Knockdown of NIK affects NF-κB signaling via classical and alternative pathways. Nuclear extracts were prepared, and expression of the proteins indicated at right was analyzed on Western blots. NF-κB mutations in different MMCLs are indicated. (C) Knockdown of NIK inhibits nuclear NF-κB DNA binding. DNA-binding activity of the indicated NF-κB subunits was quantified by enzyme-linked immunosorbent assay. (D) Inhibition of NF-κB target gene expression after knockdown of NIK in MM cells. The −ΔNF-κB(3.1) = decreased expression for average of 3 target genes (TNFAIP3, NFKB2, and IL2RG) in MM cells treated with NIK shRNA versus empty vector. Data are mean ± SE.
Knockdown of NIK expression by RNA interference inhibits both NF-κB pathways. (A) Immunoblot of NIK protein levels after infection of NIK shRNA in MMCLs that have cIAP1/2 deletion. (B) Knockdown of NIK affects NF-κB signaling via classical and alternative pathways. Nuclear extracts were prepared, and expression of the proteins indicated at right was analyzed on Western blots. NF-κB mutations in different MMCLs are indicated. (C) Knockdown of NIK inhibits nuclear NF-κB DNA binding. DNA-binding activity of the indicated NF-κB subunits was quantified by enzyme-linked immunosorbent assay. (D) Inhibition of NF-κB target gene expression after knockdown of NIK in MM cells. The −ΔNF-κB(3.1) = decreased expression for average of 3 target genes (TNFAIP3, NFKB2, and IL2RG) in MM cells treated with NIK shRNA versus empty vector. Data are mean ± SE.
NIK transfection activates the alternative but sometimes also the classical NF-κB pathway
Five MMCLs that have a low NF-κB index and no detectable NF-κB mutations were stably transfected with an NIK retroviral vector and empty vector. After selection in puromycin, RT-PCR analysis confirmed a high level of NIK RNA in all 5 transfected MMCLs (Table 2). Despite a high level of NIK RNA, NIK protein was increased markedly in one MMCL (FLAM76) but was barely detectable in the other 4 MMCLs (Figure 4A). However, in all 5 MMCLs, the expression of exogenous NIK was associated with an increase in nuclear p52. However, the level of nuclear p50 and p65 was increased in only 2 MMCLs (OPM-2 and KMS-28BM), with the H929 MMCL showing a significant decrease in nuclear p65. Confirming this result, NIK overexpression caused induction of nuclear DNA-binding activity of p52 and RelB in all 4 analyzed MMCLs, but p50 and/or p65 increased binding activity in only 2 MMCLs (OPM-2 and KMS-28BM; Figure 4B). All NIK transfectants showed a substantial increase (4- to 16-fold) of the NF-κB(3) index (Figure 4C). In contrast to the coactivation of both the alternative and classical NF-κB pathways in MMCLs having mutations that cause increased NIK protein expression, it is surprising that only 2 of 5 MMCLs that express high levels of transfected NIK appear to activate the classical NF-κB pathway despite a substantial activation of the alternative NF-κB pathway in all 5 MMCLs.
NIK RNA in cells infected with empty vector or NIK gene
| Cell line . | NIK-RNA concentration: MMCL/GP2-293 . |
|---|---|
| GP2-293 | 1.00 |
| L363 | 29.07 |
| OPM2/empty vector | 1.96 |
| OPM2/NIK | 72.57 |
| KMS28BM/empty vector | 1.90 |
| KMS28BM/NIK | 60.95 |
| FLAM76/empty vector | 2.62 |
| FLAM76/NIK | 69.77 |
| H929/ empty vector | 1.45 |
| H929/NIK | 53.20 |
| SACHI/empty vector | 2.03 |
| SACHI/NIK | 67.15 |
| Cell line . | NIK-RNA concentration: MMCL/GP2-293 . |
|---|---|
| GP2-293 | 1.00 |
| L363 | 29.07 |
| OPM2/empty vector | 1.96 |
| OPM2/NIK | 72.57 |
| KMS28BM/empty vector | 1.90 |
| KMS28BM/NIK | 60.95 |
| FLAM76/empty vector | 2.62 |
| FLAM76/NIK | 69.77 |
| H929/ empty vector | 1.45 |
| H929/NIK | 53.20 |
| SACHI/empty vector | 2.03 |
| SACHI/NIK | 67.15 |
NIK RNA was measured by quantitative RT-PCR, normalized to USF2 (−DCt) and then to the GP2-293 cell line (−DDCt).
Effect of overexpression of NIK in cell lines with low NF-κB index. (A) Immunoblot of MMCLs after infection with empty vector or NIK gene. Nuclear and cytosol extracts were prepared, and expression of the proteins indicated at right was analyzed on Western blots. (B) Overexpression of NIK and IKK-β activates nuclear NF-κB DNA binding. DNA-binding activity of the indicated NF-κB subunits was quantified by enzyme-linked immunosorbent assay. (C) Activation of NF-κB target gene expression after infection of cells with NIK gene. The Δ NF-κB(3) = increased expression for average of 3 target genes (TNFAIP3, BIRC3, and IL2RG) in MM cells infected with NIK gene versus empty vector. Data are mean ± SE.
Effect of overexpression of NIK in cell lines with low NF-κB index. (A) Immunoblot of MMCLs after infection with empty vector or NIK gene. Nuclear and cytosol extracts were prepared, and expression of the proteins indicated at right was analyzed on Western blots. (B) Overexpression of NIK and IKK-β activates nuclear NF-κB DNA binding. DNA-binding activity of the indicated NF-κB subunits was quantified by enzyme-linked immunosorbent assay. (C) Activation of NF-κB target gene expression after infection of cells with NIK gene. The Δ NF-κB(3) = increased expression for average of 3 target genes (TNFAIP3, BIRC3, and IL2RG) in MM cells infected with NIK gene versus empty vector. Data are mean ± SE.
Similar response to alternative versus classical NF-κB activation in different MMCLs
To investigate the influence of activation of alternative versus classical NF-κB pathways on gene expression profiles in MMCLs, we stably transfected NIK, constitutively active IKK-β, and the empty retroviral vector into both the H929 and SACHI MMCLs. For both MMCLs, NIK overexpression activates only the alternative pathway (Figure 4A), whereas constitutively active IKK-β activates only the classical pathway (Figures 4B,5A). Analysis of Affymetrix U133 plus 2.0 data showed a similar increase in the NF-κB(11) index with activation of either the alternative (NIK transfection) or classical (IKK-β transfection) NF-κB pathway (Figure 5B). Each of the 11 genes was up-regulated consistently with the 2 kinds of NF-κB activation, providing additional confirmation that our NF-κB(11) index is a reliable measure of NF-κB activity in MM tumor cells. This experiment also showed that 4 genes (BIRC3 > TNFAIP3 > IL2RG > NFKB2) show the highest level of activation in response to activation of either NF-κB pathway. This enabled us to develop NF-κB(3) indices (NF-κB(3) using the first 3 genes and NF-κB(3.1) using the last 3 genes) that are based on quantitative RT-PCR assays (additional details in “Genes comprising the NF-κB index in myeloma”). We used NF-κB(10) instead of NF-κB(11) and NF-κB(3.1) instead of NF-κB(3) when one of the MMCLs had a BIRC3 deletion. All 4 NF-κB indices are strongly correlated (Figures 4C,5B; and data not shown). However, not surprisingly, the NF-κB(3) and NF-κB(3.1) indices showed greater changes than the NF-κB(11) and NF-κB(10) indices given use of the stronger NF-κB targets (compare results for H929 and SACHI, Figures 4C,5B).
Effect of overexpression of NIK and IKK-β in cell lines with low NF-κB index. (A) Overexpression of IKK-β activates classical NF-κB pathway. Immunoblot of MMCLs after infection with empty vector or constitutively active IKK-β gene. Nuclear and cytosol extracts were prepared, and expression of the proteins indicated at right was analyzed. (B) Activation of NF-κB target gene expression after infection of cells with NIK or IKK-β. Average of 11 target gene expression in cells infected with NIK or IKK-β corrected by subtraction of expression in cells infected with empty vector. Data are mean ± SE.
Effect of overexpression of NIK and IKK-β in cell lines with low NF-κB index. (A) Overexpression of IKK-β activates classical NF-κB pathway. Immunoblot of MMCLs after infection with empty vector or constitutively active IKK-β gene. Nuclear and cytosol extracts were prepared, and expression of the proteins indicated at right was analyzed. (B) Activation of NF-κB target gene expression after infection of cells with NIK or IKK-β. Average of 11 target gene expression in cells infected with NIK or IKK-β corrected by subtraction of expression in cells infected with empty vector. Data are mean ± SE.
From triplicate U133 plus 2.0 results, we identified 457 and 417 genes, respectively, that are most probably significantly up- or down regulated when the SACHI MMCL is transfected with NIK and IKK-β; 305 of the combined 569 genes are shared by the NIK and IKK-β transfectants. The correlation coefficient comparing changes of expression of these 569 genes in the 2 kinds of SACHI transfectants is 0.98 (Figure 6A). Thus, the overall changes in gene expression in response to activation of either the classical or alternative NF-κB pathway are virtually identical in the SACHI MMCL. In addition, gene set enrichment analysis of Kyoto Encyclopedia of Genes and Genomes (KEGG) pathways also confirms a very similar result for activation of the classical versus alternative NF-κB pathway in SACHI (Table 3).
Correlation in expression changes of genes after infection of cells with NIK or IKK-β. (A) Correlation in expression changes of 569 total genes in SACHI cells. (B) Correlation in expression changes of 458 total genes in H929 cells.
Correlation in expression changes of genes after infection of cells with NIK or IKK-β. (A) Correlation in expression changes of 569 total genes in SACHI cells. (B) Correlation in expression changes of 458 total genes in H929 cells.
Gene set enrichment analysis on KEGG pathways for H929 and SACHI cell lines after overexpression of the NIK or IKKβ genes
| . | H929 . | SACHI . | ||
|---|---|---|---|---|
| IKKβ vs none . | NIK vs none . | IKKβ vs none . | NIK vs none . | |
| In 4 of 4 transfectants | ||||
| Autoimmune thyroid disease | + | + | + | + |
| Allograft rejection | + | + | + | + |
| GVHD | + | + | + | + |
| Type 1 diabetes mellitus | + | + | + | + |
| Antigen processing and presentation | + | + | + | + |
| In 3 of 4 transfectants | ||||
| Cytokine–cytokine receptor interaction | + | + | − | + |
| Cell adhesion molecules (CAMs) | − | + | + | + |
| Asthma | − | + | + | + |
| In 2 of 4 transfectants | ||||
| MAPK signaling pathway | + | − | + | − |
| Toll-like receptor signaling pathway | + | − | − | + |
| Glycerophospholipid metabolism | − | + | + | − |
| Primary immunodeficiency | + | + | − | − |
| Alanine and aspartate metabolism | − | − | + | + |
| Tyrosine metabolism | − | − | + | + |
| Ether lipid metabolism | − | − | + | + |
| Limonene and pinene degradation | − | − | + | + |
| Hematopoietic cell lineage | − | − | + | + |
| Vibrio cholerae infection | − | − | + | + |
| Phenylalanine metabolism | − | − | + | + |
| In 1 of 4 transfectants | ||||
| Bile acid biosynthesis | + | − | − | − |
| Apoptosis | + | − | − | − |
| Antigen processing and presentation | + | − | − | |
| Natural killer cell–mediated cytotoxicity | + | − | − | − |
| T-cell receptor signaling pathway | + | − | − | − |
| B-cell receptor signaling pathway | + | − | − | − |
| Circadian rhythm | + | − | − | − |
| Adipocytokine signaling pathway | + | − | − | − |
| Small cell lung cancer | + | − | − | − |
| Glycerolipid metabolism | − | − | + | − |
| Porphyrin and chlorophyll metabolism | − | − | + | − |
| Alkaloid biosynthesis II | − | − | + | − |
| Biosynthesis of unsaturated fatty acids | − | − | + | − |
| Epithelial cell signaling in Hp infection | − | − | + | − |
| Systemic lupus erythematosus | − | − | + | − |
| Histidine metabolism | − | − | − | + |
| Urea cycle and metabolism of amino groups | − | − | − | + |
| Aminosugars metabolism | − | − | − | + |
| β-Alanine metabolism | − | − | − | + |
| Metabolism of xenobiotics by cytochrome | − | − | − | + |
| Toll-like receptor signaling pathway | − | − | − | + |
| . | H929 . | SACHI . | ||
|---|---|---|---|---|
| IKKβ vs none . | NIK vs none . | IKKβ vs none . | NIK vs none . | |
| In 4 of 4 transfectants | ||||
| Autoimmune thyroid disease | + | + | + | + |
| Allograft rejection | + | + | + | + |
| GVHD | + | + | + | + |
| Type 1 diabetes mellitus | + | + | + | + |
| Antigen processing and presentation | + | + | + | + |
| In 3 of 4 transfectants | ||||
| Cytokine–cytokine receptor interaction | + | + | − | + |
| Cell adhesion molecules (CAMs) | − | + | + | + |
| Asthma | − | + | + | + |
| In 2 of 4 transfectants | ||||
| MAPK signaling pathway | + | − | + | − |
| Toll-like receptor signaling pathway | + | − | − | + |
| Glycerophospholipid metabolism | − | + | + | − |
| Primary immunodeficiency | + | + | − | − |
| Alanine and aspartate metabolism | − | − | + | + |
| Tyrosine metabolism | − | − | + | + |
| Ether lipid metabolism | − | − | + | + |
| Limonene and pinene degradation | − | − | + | + |
| Hematopoietic cell lineage | − | − | + | + |
| Vibrio cholerae infection | − | − | + | + |
| Phenylalanine metabolism | − | − | + | + |
| In 1 of 4 transfectants | ||||
| Bile acid biosynthesis | + | − | − | − |
| Apoptosis | + | − | − | − |
| Antigen processing and presentation | + | − | − | |
| Natural killer cell–mediated cytotoxicity | + | − | − | − |
| T-cell receptor signaling pathway | + | − | − | − |
| B-cell receptor signaling pathway | + | − | − | − |
| Circadian rhythm | + | − | − | − |
| Adipocytokine signaling pathway | + | − | − | − |
| Small cell lung cancer | + | − | − | − |
| Glycerolipid metabolism | − | − | + | − |
| Porphyrin and chlorophyll metabolism | − | − | + | − |
| Alkaloid biosynthesis II | − | − | + | − |
| Biosynthesis of unsaturated fatty acids | − | − | + | − |
| Epithelial cell signaling in Hp infection | − | − | + | − |
| Systemic lupus erythematosus | − | − | + | − |
| Histidine metabolism | − | − | − | + |
| Urea cycle and metabolism of amino groups | − | − | − | + |
| Aminosugars metabolism | − | − | − | + |
| β-Alanine metabolism | − | − | − | + |
| Metabolism of xenobiotics by cytochrome | − | − | − | + |
| Toll-like receptor signaling pathway | − | − | − | + |
KEGG pathways induced by activation of classical or alternative NF-κB pathways in H929 and Sachi MMCL.
The results are somewhat different when the same experiment is done using the H929 MMCL. With the NF-κB(11) index slightly lower in H929 cells transfected with NIK versus IKK-β (Figure 5B), only 40 genes showed apparent differences in expression after NIK transfection; whereas in IKK-β transfectants, 430 genes showed apparent expression changes compared with control transfectants. Only 12 genes were shared for the 2 kinds of transfectants. The correlation coefficient comparing changes of expression of the total 458 genes with expression changes in H929 cells is only 0.57 (Figure 6B). The lower correlation coefficient in H929 is partly explained by the slightly lower increase in the NF-κB index with NIK versus IKK-β transfection, which is consistent with gene set enrichment analysis showing that mostly the same KEGG pathways are implicated by activation of the classical versus alternative pathway in H929 (Table 3). In addition, the NF-κB targets used to calculate our 11-gene NF-κB index show similar changes with activation of either pathway. Therefore, it seems clear that, even in the H929 MMCLs, the changes in gene expression are substantially similar, albeit not identical, for activation of the classical versus alternative NF-κB pathway. Despite the similar changes of gene expression after activation of the 2 NF-κB pathways in each MMCL, it is important to note that the 2 cell lines have overlapping but nonidentical changes in gene expression after NF-κB activation (Table 3).
Discussion
The NF-κB pathway is activated extrinsically in many kinds of cells by TNF ligands that interact with TNF receptor (TNFR).9 For healthy plasma cells, BAFF and APRIL ligands generated by nontumor bone marrow cells can stimulate TACI or BCMA TNFR, and BAFF also can stimulate BAFF receptor.3,17,34 Although these are probably the major TNFRs for plasma cells, other TNFRs (eg, CD40) may contribute to activation of the NF-κB pathway when stimulated.8 Extrinsic signaling can cause activation of mostly the classical pathway (TACI and BCMA) or activation of the alternative (and sometimes) the classical pathway (BAFF receptor, CD40, and LTBR).7-9 However, activation of the classical pathway is probably predominant. It was reported that sequestration of APRIL and BAFF ligands by TACI.Fc resulted in a substantial decrease of murine bone marrow plasma cells.2 Previously, we showed that there is a high NF-κB index in healthy plasma cells, virtually all monoclonal gammopathy of undetermined significance (MGUS) tumors analyzed, more than 80% of MM tumors, and nearly 50% of MMCLs.15,16 As summarized here (Table 1), a mutation that dysregulates the NF-κB pathway has been identified in virtually all MMCLs that have a high NF-κB index. Nonetheless, treatment of MMCLs that lack NF-κB mutations and have a low NF-κB index (H929 and OPM2) with an IKK-β inhibitor decreased the NF-κB index (data not shown), suggesting that other intrinsic mechanisms can weakly activate the classical NF-κB pathway in MMCLs. By contrast, although NF-κB mutations cluster in the MM tumors with the highest NF-κB indices, there are many MM tumors that have a high NF-κB index despite the apparent absence of NF-κB mutations.15 Therefore, it seems probable that NF-κB activation results mainly from extrinsic TNFR signaling in healthy plasma cells and most MGUS and MM tumors.
Mutations that activate the NF-κB pathway have been identified in approximately 40% of MMCLs (Table 1) and at least 17% of MM tumors.16 Some of these mutations appear to activate mainly the classical pathway (CYLD, NFKB1, and TACI) and one mainly the alternative pathway (NFKB2), but most activate the alternative and, to a lesser extent, the classical pathway (cIAP1/2, NIK, TRAF2, TRAF3, and CD40; Table 1). Strikingly, mutations that result in increased levels of NIK protein (the third group with mutations that increase NIK protein levels) are overrepresented, a result that is determined by the substantial prevalence of TRAF3 mutations in both MMCLs (one-third of mutations) and MM tumors (> 50% of mutations)16 (Table 1). It is unclear why TRAF3 mutations are predominant but might be explained, at least in part, by the presence of TRAF3 on chromosome 14, one of the chromosomes lost most frequently in MM, and particularly in nonhyperdiploid tumors.35 Because the prevalence of NF-κB pathway mutations seems to be substantially higher in MMCLs compared with MM tumors, it is probable that NF-κB mutations often represent relatively late progression events, a conclusion that is supported by the heterogeneity of these mutations in some MM tumors.16 However, it is worth noting that MMCLs appear to be generated only infrequently from hyperdiploid tumors and that NF-κB mutations occur more often in nonhyperdiploid than in hyperdiploid MM tumors.
Several groups have suggested that a TRAF2/TRAF3 interaction recruits a TRAF2-cIAP1/2 ubiquitin ligase complex to a TRAF3-NIK complex, which results in the cIAP1/2-mediated K48 ubiquitination of NIK that marks it for rapid proteasomal degradation.11,12 The activation of some TNFRs (eg, CD40) results in an increased cIAP1/2-mediated K48 ubiquitination of TRAF3 that marks it for rapid proteasomal degradation, resulting in stabilization and activation of NIK that is not efficiently recruited to the TRAF2-cIAP1/2 complex. Mutations that inactivate TRAF3 also result in stabilization and activation of NIK, and consequent NFKB2 processing. Yet NIK protein levels are higher in MMCLs with inactivation of either cIAP1/2 or TRAF2 than in MMCLs with inactivation of TRAF3 (Figure 1A). This is explained by our finding that TRAF3 is not absolutely required for binding of TRAF2-cIAP1/2 to NIK in MMCLs, even though in the absence of TRAF3 the cIAP1/2-mediated degradation of NIK is substantially inhibited. However, our results confirm the critical role of TRAF2 in cIAP1/2-mediated NIK degradation and also demonstrate the binding of TRAF2 to NIK in TRAF3 null MMCLs, in contrast to the inability of others to identify an interaction of TRAF2 and NIK in other kinds of cells. We cannot rule out the possibility that some protein other than TRAF3 is required for the diminished interaction of TRAF2 with NIK in TRAF3-deficient MMCLs. For example, TNAP physically interacts with NIK, TRAF2, and TRAF3 and suppresses NIK kinase activity.36 It is worth noting there is a substantial increase in NIK protein levels and NF-κB activity in MMCLs that have inactivated TRAF3, but only a small additional increase of NF-κB activity in MMCLs that have inactivated either cIAP1/2 or TRAF2 despite a much higher level of NIK protein than in TRAF3 mutants (Figure 2E; Table 1).
Given the critical role of cIAP1/2 in controlling the levels of NIK, we suggest an alternative mechanism of resistance to dexamethasone of MM cells with low levels of TRAF3.16 Treatment of cells with dexamethasone induces expression of IkB-α, which inhibits the classical pathway, and cIAP2,37 which might block activity of the alternative NF-κB pathway. However, abnormalities of TRAF2, TRAF3, or cIAP1/2 might minimize the effect of increased cIAP1/2 and decrease the effectiveness of dexamethasone.
We have shown that high levels of NIK protein activate the alternative pathway but also the classical pathway in most cell lines. Others have shown that physiologic or pathologic increases in NIK expression can activate not only the alternative but also the classical pathway by a NIK- and IKK-α–dependent mechanism.38,39 However, it is not clear why there is a more severe defect in immune function in mice defective for NIK compared with mice that homozygously express kinase-defective IKK-α, and an even lesser effect in mice that are null for NFKB2.40 It is also curious that a substantial IKK-α shRNA knockdown has no apparent effect on NF-κB activity of either pathway unless the residual levels of IKK-α are sufficient for the NF-κB activity observed in the MMCLs.15,41
Because either or both NF-κB pathways can be activated by various mutations in MM tumor and MMCLs, it is possible that activation of either pathway has essentially the same effect. Alternatively, it is possible that some MM tumors or MMCLs have a specific requirement for activation of one or the other pathway.42 Although we cannot make a definitive choice between these 2 possibilities, we favor the former because we find that activation of either pathway mostly has the same consequences in MMCLs. First, regardless of which pathway is activated/inactivated, there is up-regulation/down-regulation of all 11 genes that were used to generate an 11-gene NF-κB index. This is true both for noninducible transfectants that stably express a transfected gene or shRNA but also immediately after a transfected gene or shRNA has been specifically induced in a tetracycline inducible system.15 Second, we have compared the long-term effects in 2 different MMCLs transfected with NIK, which selectively activates the alternative pathway, versus constitutively active IKK-β, which selectively activates the classical pathway. In the SACHI MMCL, the correlation coefficient comparing changes of gene expression after activation of the 2 pathways is 0.98, suggesting a virtually identical outcome for activation of either pathway. By contrast, for the H929 MMCL, the corresponding correlation coefficient was 0.57, indicating a similar but nonidentical gene expression pattern. Nevertheless, gene set enrichment analysis on KEGG pathways demonstrates that, compared with focusing on individual genes, the pathway analysis shows more overlap of expression changes for activation of the classical versus alternative pathway in the H929 MMCL, and also more overlap of the results for the 2 different MMCLs (Table 3).
Although more studies are needed, our tentative conclusion is that NF-κB mutations are a relatively late progression event in MM and that it does not matter whether the mutations activate the classical pathway, the alternative pathway, or both pathways. Regardless, it seems possible that most MGUS and MM tumors are dependent on activation of NF-κB. Currently, there is a phase 2 clinical trial43 using TACI.Fc to sequester APRIL and BAFF ligands that should at least partially inhibit extrinsic signaling that results in activation of the classical and/or alternative NF-κB pathways.2,44,45 There is good reason to think that, as they become available, combinations of NIK inhibitors, IKK-β inhibitors, and TACI.Fc may provide a therapeutic window to target MGUS and MM tumors, perhaps with the major side effect limited to a concomitant inhibition of healthy polyclonal plasma cells.
An Inside Blood analysis of this article appears at the front of this issue.
The online version of this article contains a data supplement.
The publication costs of this article were defrayed in part by page charge payment. Therefore, and solely to indicate this fact, this article is hereby marked “advertisement” in accordance with 18 USC section 1734.
Acknowledgments
The authors thank L. A. Brents for technical support and C. M. Annunziata and L. M. Staudt for reagents and helpful discussions.
This work was supported by the Intramural Research Program of the National Institutes of Health, National Cancer Institute, Center for Cancer Research (grants CA100707 and CA133966; P.L.B.).
National Institutes of Health
Authorship
Contribution: Y.N.D. and W.M.K. designed the study; Y.N.D., O.K.G., A.Z., J.J.K., and P.L.B. performed the research; and Y.N.D., O.K.G., and W.M.K. analyzed the data and wrote the paper.
Conflict-of-interest disclosure: The authors declare no competing financial interests.
Correspondence: W. Michael Kuehl, Genetics Branch, Center for Cancer Research, National Cancer Institute, National Institutes of Health, Bethesda Naval Hospital, Bldg 8, Rm 5101, Bethesda, MD 20889-5105;e-mail: wmk@helix.nih.gov.





