Rhesus macaques are resistant to infection by HIV-1 as a result of an innate cellular restriction mechanism attributable to the expression of rhTRIM5α, a member of the large tripartite motif (TRIM) protein family. TRIM5α-mediated restriction, which occurs before reverse transcription through targeting of the HIV-1 capsid, has been identified in a number of macaque primary cells and cell lines and is thought to occur in all macaque cell types. We report, however, that rhesus macaque dendritic cells (DCs) lack TRIM5α-mediated restriction and are equally permissive to HIV-1 infection as human DCs. Evidence suggests that, although TRIM5α RNA levels are normal in these cells, the protein may be dysfunctional. We propose that abrogation of TRIM5α-mediated restriction in DCs, although still operative in cells that replicate HIV-1 (macrophages, T lymphocytes), illustrates the need for innate mechanisms to not inhibit adaptive immune responses to ensure an optimal fight against pathogens.
Introduction
Primate cells can resist certain retroviral infections by expressing a dominant restriction factor named TRIM5α.1,2 This member of the tripartite motif (TRIM) protein family interferes specifically with the replication of various retroviruses in a species-specific manner. In Old World monkey (such as rhesus macaque) cells, TRIM5α is responsible for the postentry block of human immunodeficiency virus type 1 (HIV-1). This endogenous restriction, originally termed Lv1, was observed in several rhesus macaque cell lines, including LL-Cmk2, FRhK4, and FrHL-2 cells, or in primary cells, such as primary lung fibroblasts.3,,,–7 Thus, although no systematic study has been conducted so far, endogenous TRIM5α-mediated HIV-1 restriction is thought to occur identically in all rhesus macaque cells
In this work, we set out to compare TRIM5α-mediated restriction of HIV-1 infection in primary cell types that are important in vivo replication sites for HIV-1, namely, T lymphocytes, dendritic cells (DCs), and macrophages. Results revealed that, unlike primary lymphocytes, macaque DCs do not mediate TRIM5α restriction against HIV-1. We propose that the role of DCs as professional antigen-presenting cells (APCs) and their importance in stimulating host adaptive immunity preclude them from maintaining cellular restriction.
Methods
Primary cell isolation
Citrate human blood was obtained from healthy donors (Etablissement Français du Sang, Hôpital Necker, Paris, France) and heparin blood from rhesus macaques (Macaca mulatta) of Chinese origin. Animals were demonstrated to be seronegative for STLV-1 (Simian T Leukemia Virus type-1), SRV-1 (type D retrovirus), herpes-B viruses, and SIVmac. Animals were housed and cared for in compliance with existing French regulations, and ethical approval for their use was granted by the Institut Pasteur. Monocytes and peripheral blood lymphocytes (PBLs) were separated using adherence on plastic (45 minutes) after Ficoll gradient. PBLs were activated for 3 days with either phytohemagglutinin or concanavalin A, 10 and 5 μg/mL, respectively, unless otherwise stated, and then transduced or infected. Monocytes were differentiated to immature DCs by incubation for 7 days with 50 ng/mL of recombinant human granulocyte-macrophage colony-stimulating factor and 20 ng/mL of interleukin-4 (R&D Systems, Minneapolis, MN). Alternatively, monocytes were differentiated to macrophages by incubation for 7 days with 50 ng/mL of human recombinant granulocyte-macrophage colony-stimulating factor alone. Phenotypic characterization before infection was carried out by flow cytometry (BD Biosciences, San Jose, CA) using antibodies (from BD Biosciences) against CD3 (SP34), CD4 (SK3), CD20 (L27), HLA-DR (L243), CD14 (MφP9), CD1a (SK9), CD80 (L307.4), and CD86 (FUN-1). DCs were CD14−CD1a+CD80loCD86lo, and macrophages CD14+CD1alo.
RT-PCR
Total RNA was extracted from human or rhesus macaque CD4+ T lymphocytes or DCs using RNeasy Mini Kit (QIAGEN, Valencia, CA) and cDNA was prepared using SuperScript III Reverse Transcriptase (Invitrogen, Carlsbad, CA). Quantitative polymerase chain reaction (PCR) was performed in duplicate on 1 μL of cDNA on a Roche LightCycler, using the LightCycler Fast Start DNA Master SYBR Green 1 kit (Roche Diagnostics, Indianapolis, IN). The TRIM5α primer pair was designed to amplify both human and rhesus macaque TRIM5α cDNA: TTGGATCCTGGGGGTATGTGCTGG (forward) and TGATATTGAAGAATGAGACAGTGCAAG (reverse). TRIM5γ primers were: CATTATCATCAGCCACCCTGTGG (forward) andGGAGAATCATAAATCTTAAAACACGAG (reverse). For TRIM5 quantifications, a plasmid encoding either TRIM5α or TRIM5γ was used for setting standard values. Cyclophilin A (CypA) was used as an internal normalizing standard with the primer pair AGTGGTTGGATGGCAAGC (forward) and GATTCTAGGATACTGCGAGCAAA (reverse).
Results and discussion
DCs are the focus of much interest in the field of vaccination, where their role as professional APCs can be harnessed to elicit a strong and long-lasting cellular immune response. Our laboratory is implicated in a vaccination trial against SIV infection in macaque monkeys using lentiviral vectors. Unexpected in light of the described TRIM5α-mediated restriction in macaque cells6 was our in vivo observation that we obtain in macaques a potent immune response to antigens expressed on a HIV backbone (A. Beignon et al, manuscript submitted). Based on these results, we set out to analyze in greater depth this apparently attenuated cellular restriction in macaques comparing T cells and DCs, which are the main professional APCs.
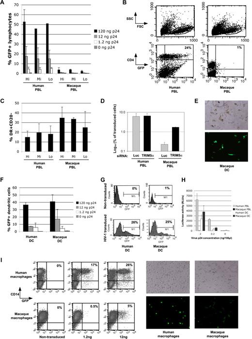
Activated PBLs and monocyte-derived DCs from macaque and human blood were transduced with an HIV-1–derived vector expressing the green fluorescent protein (GFP) under the control of the cytomegalovirus (CMV) promoter (ΔU3 CMV GFP) by incubation with vector supernatant from producer 293T cells followed by complementation with culture medium after 2 hours. Percentages of transduced cells were determined by flow cytometry 4 days after transduction. As expected, transduction of human PBLs was efficient (Figure 1A,B), giving rise to 40% to 60% transduced cells with 120 ng p24/100 μL, whereas macaque PBLs remained very poorly transduced (< 3 % even at 1200 ng p24/100 μL, Figure 1A; and data not shown) despite equivalent T-cell proliferation and activation status (Figure 1C). These data confirmed that there is a strong restriction of HIV-1 infection in macaque PBLs. This restriction is related to rhTRIM5α protein expression because nucleofection of 3 μg of an siRNA against TRIM5α (GCCUUACGAAGUCUGAAACdTdT) in macaque primary PBLs led to approximately 6-fold increase in infection with an envelope-defective VSV-G pseudotyped HIV virus ([VSV-G] NL43 GFP Δenv), whereas little or no effect was observed in human PBLs (Figure 1D).
Macaque DCs, in contrast to PBLs and macrophages, are permissive for HIV-1 infection. (A) Human and macaque PBLs were activated using 20, 10, or 1 μg/mL phytohemagglutinin (human) or 10, 5, and 1 μg/mL concanavalin A (macaque), referred to as high (Hi), intermediate (Mi), and low (Lo) activation stimuli, respectively. Cells (0.2 × 106) were then transduced with 10-fold dilutions (ng of p24/100 μL) of HIV-1 lentiviral vector TRIP ΔU3 CMV GFP. The percentage of GFP+ cells was evaluated by flow cytometry 4 days after transduction. Results are the mean of 3 experiments carried out on 3 separate human donors and 5 separate rhesus macaques plus or minus SD. (B) Representative flow cytometric data of transduced human and macaque PBLs (120 ng of p24 TRIP ΔU3 CMV GFP). (C) The activation phenotype of PBLs was monitored before transduction by HLA-DR surface labeling and flow cytometry. (D) Macaque and human PBLs were nucleofected with 3 μg of anti-TRIM5α or anti-Luc siRNA according to the manufacturer's instructions (Amaxa Biosystems, Gaithersburg, MD), and infected after 6 hours with 60 ng p24/300 μL of (VSV-G) NL43 GFP Δenv virus. The percentage of GFP+ cells was evaluated by flow cytometry 4 days after infection. (E) Images show phase contrast and GFP fluorescence of transduced macaque DCs acquired with a standard microscope (Carl Zeiss, Jena, Germany) with a 40× objective (LD Plan-Neofluar 40×/10.6 Corr) without immersion. Images were acquired using a Carl Zeiss AxioCam camera and AxioVision software. (F) Representative flow cytometric data of human and macaque DCs transduced or not with 120 ng of p24 TRIP ΔU3 CMV GFP. (G) Human and macaque DCs (0.2 × 106) were transduced with 10-fold dilutions (ng p24/100 μL) of TRIP ΔU3 CMV GFP. The percentage of GFP+ cells was assessed by flow cytometry 4 days after transduction. Results are the mean plus or minus SD of 3 experiments carried out on 3 separate human donors and 5 separate rhesus macaques. (H) PBLs and DCs were isolated and activated/differentiated from human or Indian rhesus macaque blood. Cells (5 × 105) were infected in 96-well plates with 2, 0.2, or 0 ng of p24 antigen/100 μL of (VSV-G) LAI-Luc pseudotyped virus. Luciferase activity in infected cells was measured 3 dpi by plate luminometer. (I) Human and macaque macrophages (0.6 × 106) were transduced with increasing doses of TRIP ΔU3 CMV GFP vector. At 7 days after transduction, cells were observed by epifluorescence microscopy (Carl Zeiss) for phase contrast and GFP fluorescence using a 10× objective (120 ng/100 μL dose shown). Cells were then gently detached using ethylenediaminetetraacetic acid, and the percentage of CD14+GFP+ cells was assessed by flow cytometry.
Macaque DCs, in contrast to PBLs and macrophages, are permissive for HIV-1 infection. (A) Human and macaque PBLs were activated using 20, 10, or 1 μg/mL phytohemagglutinin (human) or 10, 5, and 1 μg/mL concanavalin A (macaque), referred to as high (Hi), intermediate (Mi), and low (Lo) activation stimuli, respectively. Cells (0.2 × 106) were then transduced with 10-fold dilutions (ng of p24/100 μL) of HIV-1 lentiviral vector TRIP ΔU3 CMV GFP. The percentage of GFP+ cells was evaluated by flow cytometry 4 days after transduction. Results are the mean of 3 experiments carried out on 3 separate human donors and 5 separate rhesus macaques plus or minus SD. (B) Representative flow cytometric data of transduced human and macaque PBLs (120 ng of p24 TRIP ΔU3 CMV GFP). (C) The activation phenotype of PBLs was monitored before transduction by HLA-DR surface labeling and flow cytometry. (D) Macaque and human PBLs were nucleofected with 3 μg of anti-TRIM5α or anti-Luc siRNA according to the manufacturer's instructions (Amaxa Biosystems, Gaithersburg, MD), and infected after 6 hours with 60 ng p24/300 μL of (VSV-G) NL43 GFP Δenv virus. The percentage of GFP+ cells was evaluated by flow cytometry 4 days after infection. (E) Images show phase contrast and GFP fluorescence of transduced macaque DCs acquired with a standard microscope (Carl Zeiss, Jena, Germany) with a 40× objective (LD Plan-Neofluar 40×/10.6 Corr) without immersion. Images were acquired using a Carl Zeiss AxioCam camera and AxioVision software. (F) Representative flow cytometric data of human and macaque DCs transduced or not with 120 ng of p24 TRIP ΔU3 CMV GFP. (G) Human and macaque DCs (0.2 × 106) were transduced with 10-fold dilutions (ng p24/100 μL) of TRIP ΔU3 CMV GFP. The percentage of GFP+ cells was assessed by flow cytometry 4 days after transduction. Results are the mean plus or minus SD of 3 experiments carried out on 3 separate human donors and 5 separate rhesus macaques. (H) PBLs and DCs were isolated and activated/differentiated from human or Indian rhesus macaque blood. Cells (5 × 105) were infected in 96-well plates with 2, 0.2, or 0 ng of p24 antigen/100 μL of (VSV-G) LAI-Luc pseudotyped virus. Luciferase activity in infected cells was measured 3 dpi by plate luminometer. (I) Human and macaque macrophages (0.6 × 106) were transduced with increasing doses of TRIP ΔU3 CMV GFP vector. At 7 days after transduction, cells were observed by epifluorescence microscopy (Carl Zeiss) for phase contrast and GFP fluorescence using a 10× objective (120 ng/100 μL dose shown). Cells were then gently detached using ethylenediaminetetraacetic acid, and the percentage of CD14+GFP+ cells was assessed by flow cytometry.
The same experimental procedure was carried out in monocyte-derived immature DCs. Contrary to PBLs, both human and macaque DCs were efficiently transduced with TRIP ΔU3 CMV GFP, with up to 30% transduced cells with 120 ng p24/100 μL for both (Figure 1E-G). Equivalent transduction efficiencies were observed for human and macaque DCs, even at low multiplicity of infection, indicating that the observed transduction is not the result of a saturation of endogenous restriction in these cells. These experiments were carried out using blood from 3 different human donors and 5 different macaques to take into account possible interindividual sample variations. Macaque DC permissivity to HIV-1 was observed both with HIV-1–derived vectors and wild-type HIV-1 viruses, regardless of the method used to isolate and differentiate precursor monocytes into DCs (CD14+ magnetic bead-positive selection, macaque or human cytokines). Macaque DC permissivity to HIV-1 was also observed using blood from Indian macaques rather than Chinese (Figure 1H), indicating that this phenomenon is true regardless of the geographic origin of the rhesus monkeys.
To determine whether lack of TRIM5α-mediated restriction in macaque DC is a specific feature of professional APCs such as DCs, we undertook to assess the ability of HIV-1 to infect macaque macrophages. Human and macaque monocyte-derived macrophages were transduced with TRIP ΔU3 CMV GFP, and the percentage of transduced cells was assessed by flow cytometry and fluorescence microscopy at 7 days after transduction. Results revealed a strong restriction in macaque macrophages compared with human macrophages, particularly at low vector doses (Figure 1I). The observed restriction in macaque macrophages may be more easily saturable than that of macaque PBLs because the highest dose (120 ng/100 μL) could achieve 20% to 25% transduction in macrophages, and never more than 5% in PBLs.
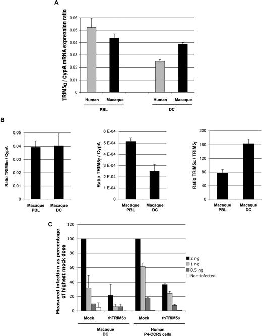
We next asked whether TRIM5α levels are lower in macaque DCs compared with PBLs. Because no completely specific TRIM5α antibody is available, we set out to measure TRIM5α mRNA levels using reverse transcription PCR (RT-PCR). Results showed equivalent levels in both PBLs and DCs from humans and macaques, indicating that TRIM5α is not transcriptionally silenced in macaque DCs (Figure 2A). We next set out to determine whether TRIM5γ, previously described as a transdominant negative of TRIM5α,6 might be overexpressed in macaque DCs. Whereas macaque DCs and PBLs express comparable levels of TRIM5α mRNA, DCs were found to express a relatively lower amount of TRIM5γ mRNA, leading to a higher TRIM5α/TRIM5γ mRNA ratio compared with PBLs (Figure 2B). This indicates that, if anything, TRIM5γ is marginally lower in macaque DCs and therefore that TRIM5α is not competed out by TRIM5γ overexpression in these cells. Nonetheless, overexpression of the rhTRIM5α protein in rhesus macaque DCs led to a decrease in HIV-1 infection (Figure 2C), indicating that, although TRIM5α mRNA levels are normal, endogenous proteins are not fully functional in macaque DCs. TRIM5α mRNAs may be inefficiently translated in macaque DCs, or translated proteins may undergo posttranslational modifications that affect their function or half-life or again be routed to an inappropriate subcellular compartment.
The lack of restriction in macaque DCs is the result of a dysfunctional TRIM5α protein. (A) Quantitative RT-PCR was carried out on human and macaque PBLs and DCs using specific primers to amplify either TRIM5α or CypA mRNA. Results are represented as mean relative expression ratios TRIM5α/CypA mRNA plus or minus SEM. (B) Quantitative RT-PCR was carried out on macaque PBLs and DCs to amplify TRIM5α, TRIM5γ, or CypA mRNA. Results show mean relative ratios for TRIM5α/CypA (left), TRIM5γ/CypA (middle), and TRIM5α/TRIM5γ (right) plus or minus SEM. (C) Rhesus TRIM5α was inserted downstream of the CMV promoter in a TRIP HIV-1–derived vector (TRIP ΔU3 CMV TRIM5α). Macaque DCs or P4-CCR5 indicator cells (Hela-CD4-LTR-LacZ)8 were transduced with TRIP ΔU3 CMV TRIM5α (rhTRIM5α) or with TRIP ΔU3 CMV GFP (mock). After 48 hours, cells were infected either with HIV-1 LAI-Luc, bearing the F-Luc gene downstream of env (DCs) or with HIV-1 NL43 (P4-CCR5). After a further 48 hours, cells were lysed and plate luminescence was used to measure luciferase and β-gal activity in DCs and P4-CCR5 cells, respectively. Results are represented as percentage (± SD) of the highest mock dose.
The lack of restriction in macaque DCs is the result of a dysfunctional TRIM5α protein. (A) Quantitative RT-PCR was carried out on human and macaque PBLs and DCs using specific primers to amplify either TRIM5α or CypA mRNA. Results are represented as mean relative expression ratios TRIM5α/CypA mRNA plus or minus SEM. (B) Quantitative RT-PCR was carried out on macaque PBLs and DCs to amplify TRIM5α, TRIM5γ, or CypA mRNA. Results show mean relative ratios for TRIM5α/CypA (left), TRIM5γ/CypA (middle), and TRIM5α/TRIM5γ (right) plus or minus SEM. (C) Rhesus TRIM5α was inserted downstream of the CMV promoter in a TRIP HIV-1–derived vector (TRIP ΔU3 CMV TRIM5α). Macaque DCs or P4-CCR5 indicator cells (Hela-CD4-LTR-LacZ)8 were transduced with TRIP ΔU3 CMV TRIM5α (rhTRIM5α) or with TRIP ΔU3 CMV GFP (mock). After 48 hours, cells were infected either with HIV-1 LAI-Luc, bearing the F-Luc gene downstream of env (DCs) or with HIV-1 NL43 (P4-CCR5). After a further 48 hours, cells were lysed and plate luminescence was used to measure luciferase and β-gal activity in DCs and P4-CCR5 cells, respectively. Results are represented as percentage (± SD) of the highest mock dose.
To our knowledge, this is the first report of the absence of TRIM5α-mediated restriction in macaque DCs. This absence of restriction consolidates the use of macaque monkeys as vaccination models using HIV-1–derived vectors to deliver antigens to DCs. The uniqueness of macaque DCs in terms of HIV-1 permissivity suggests the necessity for macaque monkeys to not compromise the antigen presentation capacity of DCs by maintaining restriction against a pathogen in these cells. Although macrophages are also APCs, they are, first and foremost, the main target and producer cells for HIV-1 infection in vivo, which would account for the maintenance of restriction in macaque macrophages. Moreover, in contrast to DCs, which are essential for the initiation of primary immune responses, macrophages are less efficient for priming naive T cells and more adapted for inducing recall antigenic responses. We speculate that the pivotal role of DCs in adaptive immunity precludes the presence of any form of cellular restriction in DCs. Infection must be tolerated to ensure endogenous presentation of neo-synthesized antigens. One can conceive how evolution would stipulate that innate immunity, of which TRIM5α proteins are part, should not hamper adaptive immunity.
The publication costs of this article were defrayed in part by page charge payment. Therefore, and solely to indicate this fact, this article is hereby marked “advertisement” in accordance with 18 USC section 1734.
Acknowledgments
This work was supported by the Agence Nationale de la Recherche sur le SIDA, the Institut Pasteur, and SIDACTION (all Paris, France).
Authorship
Contribution: N.J.A., S.N., and J.E. wrote the paper and performed and designed research; L.C., F.C., P.S., and A.B. performed research; and P.C. wrote the paper, designed research, and established the concept of the study.
Conflict-of-interest disclosure: The authors declare no competing financial interests.
Correspondence: Pierre Charneau, Molecular Virology and Vectorology, Institut Pasteur, 25-28 rue du Dr Roux, 75015, Paris, France; e-mail: charneau@pasteur.fr; or Nathalie J. Arhel, Molecular Virology and Vectorology, Institute of Virology, University Clinic of Ulm, Albert-Einstein-Allee 11, 89081 Ulm, Germany; e-mail: Nathalie.arhel@uniklinik-ulm.de.


This feature is available to Subscribers Only
Sign In or Create an Account Close Modal