High-level BCL2 expression is seen in most patients with chronic lymphocytic leukemia (CLL) in the absence of BCL2 chromosomal translocation. A single nucleotide polymorphism (SNP; −938C>A) within an inhibitory region of the BCL2 promoter has been reported to regulate BCL2 protein expression and to be associated with adverse prognostic features in CLL. We screened 276 patients with CLL for this SNP and 100 patients by quantitative Western blot for BCL2 expression. In contrast to the previous report, we found no association with BCL2 protein levels or with any clinical or laboratory parameters. BCL2 protein levels remained constant in 10 individual patients at different time points. A total of 19 patients with the lowest levels of BCL2 protein expression were biologically and clinically heterogeneous; 5 patients exhibited high-level BCL2 RNA expression and 4 were fludarabine resistant. BCL2 protein levels in CLL reflect a complex interplay of transcriptional and posttranscriptional controls, but do not appear to be associated with the −938C>A promoter SNP.
Introduction
One of the hallmarks of chronic lymphocytic leukemia (CLL) is high-level expression of the antiapoptotic protein BCL2. This has led to the development of therapeutic approaches targeting BCL2, either via antisense approaches to down-regulate BCL2 RNA1 or through the development of BH3 mimetics.2,3 The latter appear to be remarkably effective against CLL in vitro with a nanomolar EC50.3
What drives BCL2 expression in CLL is not clear. Unlike follicular lymphoma, most patients lack BCL2 chromosomal translocation.4 Different mechanisms have been proposed, including promoter hypomethylation,5 loss of microRNA (miRNA) expression (specifically, loss of miRNA-15a and miRNA-16-1 that are frequently deleted in CLL6 ), and expression of nucleolin.7 The 5′ untranslated region of BCL2 mRNA also contains an untranslated open-reading frame (uORF), which may repress translation.8 The relative importance of transcriptional and posttranscriptional mechanisms in the control of BCL2 protein levels in B-cell malignancies lacking t(14;18)(q32;q21) remains to be determined and may have therapeutic implications.
BCL2 transcription is controlled by 2 major promoters, P1 and P2.9 P1 is located 1386 to 1423 bp upstream of the translation initiation site and is a G-C–rich, TATA-less promoter with multiple transcription initiation sites.9 In contrast, P2, which lies 1300 bp proximally, contains a CCAAT box, an octamer motif, and a TATA element. Negative regulatory elements between P1 and P2 decrease transcription.10 In normal B cells, the P1 promoter is used predominantly, but in B-cell lymphoma cell lines with t(14;18)(q21;q23), P2 becomes active due to changes in transcription factor abundance.11
Although most CLLs express levels of BCL2 protein comparable to those seen in follicular lymphoma with t(14;18)(q32;q21.3), several studies have shown that some express lower levels.5,12,–14 The causes of this variation are unknown. It has recently been suggested that a single nucleotide polymorphism (SNP) within the inhibitory region of the BCL2 promoter may not only control levels of expression of BCL2 protein, but may also be associated with a number of clinical parameters.15 We sought to confirm these observations in a population-based series of patients with CLL attending a single center. We failed to confirm the association of the BCL2 promoter SNP with either expression of BCL2 protein or any other clinical parameter. Patients with CLL with low-level expression of BCL2 were heterogeneous, both biologically and clinically.
Methods
Blood samples were taken from 276 patients with CLL following informed, written consent and with University Hospitals Leicester Ethical Committee approval. Genomic DNA and total cellular RNA were isolated using Qiagen columns (Hilden, Germany) from leukemic mononuclear cells prepared by Ficoll gradient centrifugation. The SC-1 B-cell lymphoma cell line16 carrying t(8;14;18)(q24;q32;q21) chromosomal translocation was obtained from DSMZ (www.dsmz.de, Braunschweig, Germany). An Epstein-Barr virus (EBV)–transformed normal B-cell line HRC-57 was obtained from Dr Jude Fitzgibbon (Cancer Research UK [CRUK], London, United Kingdom). Amplification and sequence analysis of BCL2 promoter regions was performed by DNA polymerase chain reaction (PCR) as described.15 Amplification and analysis of IGHV rearrangements was performed according to BIOMED-2 protocols.17 Western blot was carried out as previously described.18 Blots were quantified by densitometry using ImageQuant software (GE Healthcare, Buckinghamshire, United Kingdom). BCL2 expression was normalized first against β-actin and then compared with the BCL2 expression of the SC-1 cell line as described in Document S1 (available on the Blood website; see the Supplemental Materials link at the top of the online article). Quantitative reverse transcription (QRT)–PCR for BCL2 and TBP on an ABI 7000 lightcycler (Applied Biosystems, Cheshire, United Kingdom) was performed as described in Document S1. Fluorescence in situ hybridization (FISH) was performed for detection of deletions in 13q14, 11q22 and 17p13, trisomy 12 and IGH breakpoints, and, in cases with IGH breakpoints, IGH-BCL2 fusions using methods described in the Document S1 and in Martin-Subero et al.19 Genotype-dependent differences in protein expression were assessed using 1-way analysis of variance (ANOVA). Association of the BCL2 SNP with sex, stage diagnosis, IGHV, treatment, and survival were analyzed using chi-square. Time to progression was calculated from date of diagnosis to first treatment in months and also analyzed using ANOVA and plotted using Kaplan-Meier. Statistical significance was assumed at a P value less than .05. All statistical tests were carried out using the GraphPad Prism Version 4.0 software (GraphPad Software, San Diego, CA).
Results and discussion
We assessed the frequency of the BCL2 promoter SNP −938A>C in 276 patients with CLL derived from our database. This database reflects a consecutive, population-based series of patients attending the hematology clinic in Leicester (A.M., R.W., S.G., R.S., D.B.J.K., and M.J.S.D., manuscript in preparation). Of these 276 patients, 97 were A/A genotype, 127 were A/C genotype, and 52 were C/C genotype. These data are very similar to those reported previously.15 We correlated the genotype with a number of parameters (Table 1) and with BCL2 protein expression (Figure 1A-D). We found no significant correlation of SNP genotype with either clinical parameters or laboratory parameters such as IGHV mutational status and interphase FISH abnormality. A total of 98 patients have been treated to date. In contrast to the previous study, there was no association with time to first treatment, as shown in Figure 1E. There were no differences in the SNP genotype between treated and nontreated patients (Table 1).
Clinical and laboratory data of CLL patients according to BCL2 gene polymorphism -938C>A
| . | Whole group . | AA . | AC . | CC . | P . |
|---|---|---|---|---|---|
| No. of cases | 276 | 97 | 127 | 52 | |
| Mean age at diagnosis (N = 276), (range) | 64 (30-97) | 63 (34-85) | 65 (35-89) | 64 (39-97) | .6 |
| Sex (N = 272) | |||||
| Male | 179 (66%) | 59 (61%) | 86 (69%) | 34 (67%) | .5 |
| Female | 93 (34%) | 37 (39%) | 39 (31%) | 17 (33%) | — |
| Male/female ratio | 1.9:1 | 1.6:1 | 2.2:1 | 2.0:1 | — |
| Stage (N = 251) | |||||
| AO | 121 (48%) | 48 (55%) | 54 (45%) | 19 (44%) | .1 |
| A | 67 (27%) | 25 (28%) | 31 (26%) | 11 (26%) | — |
| B | 51 (20%) | 14 (16%) | 25 (21%) | 12 (28%) | — |
| C | 12 (5%) | 1 (1%) | 10 (8%) | 1 (2%) | — |
| Genomic aberrations (N = 152) | |||||
| Deletion 13q14 | 50 | 15 | 25 | 10 | — |
| Trisomy 12 | 20 | 6 | 12 | 2 | — |
| Deletion 11q23 | 18 | 5 | 9 | 4 | — |
| Deletion 17p13 | 1 | 1 | 0 | 0 | — |
| t(14;18)/IGH-BCL2 fusion * | 5 | 2 | 1 | 1 | — |
| IGHV mutational status (N = 225) | |||||
| Mutated (<98% homology to germline) | 155 (69%) | 54 (71%) | 76 (70%) | 25 (63%) | .4 |
| Unmutated | 66 (29%) | 19 (25%) | 32 (29%) | 15 (37%) | — |
| Mean WCC at diagnosis (N = 249), (range) | 41 (4.3-554) | 37.9 (5.5-234) | 51.4 (4.5-554) | 33.8 (4.3-254) | .3 |
| Treatment status (N = 250) | |||||
| Treated | 98 (39%) | 35 (40%) | 46 (38%) | 17 (40%) | .9 |
| Untreated | 152 (61%) | 52 (60%) | 74 (62%) | 26 (60%) | — |
| Mean time from diagnosis to first treatment (N = 98), mo | 28.5 | 28 | 25.6 | 32 | .3 |
| Survival (N = 258) | |||||
| Dead | 34 (13%) | 14 (16%) | 16 (13%) | 4 (9%) | .5 |
| Alive | 224 (87%) | 76 (84%) | 106 (87%) | 42 (91%) | — |
| BCL2 expression (N = 100) | |||||
| High (BCL2:actin ratio/SC-1>0.48) | 80 (80%) | 31 (89%) | 32 (73%) | 17 (81%) | .7 |
| Low (BCL2:actin ratio/SC-1<0.48) | 20 (20%) | 4 (11%) | 12 (27%) | 4 (19%) | — |
| . | Whole group . | AA . | AC . | CC . | P . |
|---|---|---|---|---|---|
| No. of cases | 276 | 97 | 127 | 52 | |
| Mean age at diagnosis (N = 276), (range) | 64 (30-97) | 63 (34-85) | 65 (35-89) | 64 (39-97) | .6 |
| Sex (N = 272) | |||||
| Male | 179 (66%) | 59 (61%) | 86 (69%) | 34 (67%) | .5 |
| Female | 93 (34%) | 37 (39%) | 39 (31%) | 17 (33%) | — |
| Male/female ratio | 1.9:1 | 1.6:1 | 2.2:1 | 2.0:1 | — |
| Stage (N = 251) | |||||
| AO | 121 (48%) | 48 (55%) | 54 (45%) | 19 (44%) | .1 |
| A | 67 (27%) | 25 (28%) | 31 (26%) | 11 (26%) | — |
| B | 51 (20%) | 14 (16%) | 25 (21%) | 12 (28%) | — |
| C | 12 (5%) | 1 (1%) | 10 (8%) | 1 (2%) | — |
| Genomic aberrations (N = 152) | |||||
| Deletion 13q14 | 50 | 15 | 25 | 10 | — |
| Trisomy 12 | 20 | 6 | 12 | 2 | — |
| Deletion 11q23 | 18 | 5 | 9 | 4 | — |
| Deletion 17p13 | 1 | 1 | 0 | 0 | — |
| t(14;18)/IGH-BCL2 fusion * | 5 | 2 | 1 | 1 | — |
| IGHV mutational status (N = 225) | |||||
| Mutated (<98% homology to germline) | 155 (69%) | 54 (71%) | 76 (70%) | 25 (63%) | .4 |
| Unmutated | 66 (29%) | 19 (25%) | 32 (29%) | 15 (37%) | — |
| Mean WCC at diagnosis (N = 249), (range) | 41 (4.3-554) | 37.9 (5.5-234) | 51.4 (4.5-554) | 33.8 (4.3-254) | .3 |
| Treatment status (N = 250) | |||||
| Treated | 98 (39%) | 35 (40%) | 46 (38%) | 17 (40%) | .9 |
| Untreated | 152 (61%) | 52 (60%) | 74 (62%) | 26 (60%) | — |
| Mean time from diagnosis to first treatment (N = 98), mo | 28.5 | 28 | 25.6 | 32 | .3 |
| Survival (N = 258) | |||||
| Dead | 34 (13%) | 14 (16%) | 16 (13%) | 4 (9%) | .5 |
| Alive | 224 (87%) | 76 (84%) | 106 (87%) | 42 (91%) | — |
| BCL2 expression (N = 100) | |||||
| High (BCL2:actin ratio/SC-1>0.48) | 80 (80%) | 31 (89%) | 32 (73%) | 17 (81%) | .7 |
| Low (BCL2:actin ratio/SC-1<0.48) | 20 (20%) | 4 (11%) | 12 (27%) | 4 (19%) | — |
No significant association of the BCL2 promoter SNP was seen in this series with any variable assessed.
WCC indicates white cell count; and —, not applicable.
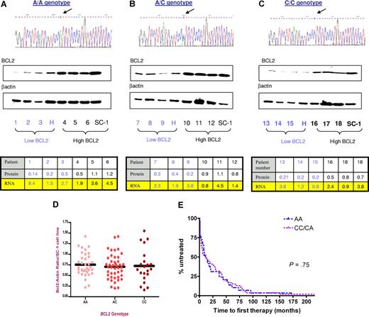
Lack of correlation of BCL2 SNP −938A>C with either BCL2 protein or mRNA levels in CLL. (A-C) Comparison of levels of BCL2 expression with −938A>C SNP. All 3 genotypes showed both low and high levels of BCL2 protein. β-actin was used as a standard for normalization of BCL2 expression, and then all samples were compared with levels observed in the cell line SC-1. For QRT-PCR, the samples were normalized to SC-1 RNA. The values represent the ratios of ΔΔCT SC-1 cell line to ΔΔCT patient RNA. Note that many of the patients with CLL with low BCL2 expression nevertheless expressed large amounts of BCL2 RNA. Arrows in top panels denote SNP −938C>A. (D) Range of levels of expression of BCL2 protein in 100 patients with CLL according to BCL2 promoter SNP −938 A>C. Horizontal bar denotes mean value for each group. There was no significant change in the levels of BCL2 protein expression with the SNP genotype. (E) Time to first treatment in the 98 patients from this cohort treated to date according to the BCL2 promoter SNP −938 A>C, showing lack of influence of the SNP in this series.
Lack of correlation of BCL2 SNP −938A>C with either BCL2 protein or mRNA levels in CLL. (A-C) Comparison of levels of BCL2 expression with −938A>C SNP. All 3 genotypes showed both low and high levels of BCL2 protein. β-actin was used as a standard for normalization of BCL2 expression, and then all samples were compared with levels observed in the cell line SC-1. For QRT-PCR, the samples were normalized to SC-1 RNA. The values represent the ratios of ΔΔCT SC-1 cell line to ΔΔCT patient RNA. Note that many of the patients with CLL with low BCL2 expression nevertheless expressed large amounts of BCL2 RNA. Arrows in top panels denote SNP −938C>A. (D) Range of levels of expression of BCL2 protein in 100 patients with CLL according to BCL2 promoter SNP −938 A>C. Horizontal bar denotes mean value for each group. There was no significant change in the levels of BCL2 protein expression with the SNP genotype. (E) Time to first treatment in the 98 patients from this cohort treated to date according to the BCL2 promoter SNP −938 A>C, showing lack of influence of the SNP in this series.
To assess possible linkage of BCL2 protein levels with the −938C>A SNP, we performed quantitative Western blotting on 100 patients using the cell lines SC-1 and HRC-57 as high- and low-level comparators, respectively. Both treatment-naive (64 patients) and previously treated patients (36) were studied. First, to ensure that BCL2 protein levels remained relatively constant over time, 10 patients for whom multiple samples were available were studied; in all 10 patients, there were no significant changes in BCL2 protein levels with time, despite all patients having received therapy (Figure S1). All 100 patients expressed BCL2 protein, but to variable levels. Overall, there was no association of BCL2 protein levels with the promoter SNP in either treatment-naive or treated subgroups (Figure 1A-D; data not shown).
BCL2 protein level was a continuous variable in CLL (Figure 1D). The 19 patients showing the lowest levels of BCL2 protein expression, comparable with those seen in HRC-57, were studied further (range, 0.16-0.48; mean levels of expression in HRC-57, 0.34). Patients expressing lower amounts of BCL2 were distributed equally between the different SNP −938 genotypes with no preferential association of the C/C genotype. There was no preferential expression of MCL1 in low BCL2-expressing CLL (data not shown). Within this subgroup there was both clinical and biological heterogeneity. A total of 5 of 15 patients examined by QRT-PCR showed high-level RNA expression comparable with that seen in the SC-1 cell line. A total of 4 patients expressing low amounts of BCL2 pursued an aggressive clinical course (Table S1). Low levels of BCL2 expression were not due to mutations involving the BCL2 epitope recognized by the antibody used in this study (Document S1), and did not reflect high level of normal residual T cells. All patients with either heterozygous or homozygous deletion of 13q14 showed high-level expression of BCL2 (Figure S2). BCL2 chromosomal translocations are seen rarely in CLL.4 A total of 5 typical CLLs with t(14;18)(q32;q21) were studied. All showed high-level BCL2 protein expression (Figure S3).
The possible prognostic significance of levels of the antiapoptotic proteins BCL2 and MCL1 or BCL2/BAX ratios in CLL remains controversial. A recent study showed no prognostic significance of any of these proteins in a large cohort of patients.20 We have failed to confirm that the −938C>A polymorphism associates with BCL2 protein levels and disease progression in CLL. Patients with CLL expressing lower levels of BCL2 protein were biologically and clinically heterogeneous. Overall, our data indicate that BCL2 protein levels reflect a complex interplay of transcriptional and posttranscriptional controls. Whether BCL2 levels determine outcome to BCL2-targeted therapies remains to be determined.
The online version of this article contains a data supplement.
The publication costs of this article were defrayed in part by page charge payment. Therefore, and solely to indicate this fact, this article is hereby marked “advertisement” in accordance with 18 USC section 1734.
Acknowledgments
This work was supported by the UK Medical Research Council, the Hope Foundation, and the Habilitierten Fund of the Medical Faculty Kiel.
Authorship
Contribution: A.M., O.T., R.W., S.G., and R.S. performed experiments, analyzed data, and wrote the paper. D.B.J.K. and M.J.S.D. designed research and contributed patient material. M.J.S.D. analyzed data and wrote the paper.
Conflict-of-interest disclosure: The authors declare no competing financial interests.
Correspondence: Martin J. S. Dyer, MRC Toxicology Unit/Leicester University, Hodgkin Bldg, Rm 402, Lancaster Road, Leicester, United Kingdom LE1 9HN; e-mail: mjsd1@le.ac.uk.
References
Author notes
A.M., O.T., and R.W. contributed equally to the work described in this manuscript.

This feature is available to Subscribers Only
Sign In or Create an Account Close Modal