Although interleukin 2 (IL-2) and IL-15 signal through the common gamma chain (γc) and through IL-2 receptor β–chain (CD122) subunits, they direct distinct physiologic and immunotherapeutic responses in T cells. The present study provides some insight into why IL-2 and IL-15 differentially regulate T-cell function by revealing that these cytokines are strikingly distinct in their ability to control protein synthesis and T-cell mass. IL-2 and IL-15 are shown to be equivalent mitogens for antigen-stimulated CD8+ T cells but not for equivalent growth factors. Antigen-primed T cells cannot autonomously maintain amino acid incorporation or de novo protein synthesis without exogenous cytokine stimulation. Both IL-2 and IL-15 induce amino acid uptake and protein synthesis in antigen-activated T cells; however, the IL-2 response is strikingly more potent than the IL-15 response. The differential action of IL-2 and IL-15 on amino acid uptake and protein synthesis is explained by temporal differences in signaling induced by these 2 cytokines. Hence, the present results show that cytokines that are equivalent mitogens can have different potency in terms of regulating protein synthesis and cell growth.
Introduction
Interleukin 2 (IL-2) and IL-15 are critical but functionally distinct regulators of peripheral T-lymphocyte proliferation and differentiation. IL-2 and IL-15 interact with T cells through cytokine receptor complexes consisting of the common gamma chain (γc), a common β-chain subunit (CD122), and a unique α-chain subunit that confers high-affinity cytokine binding.1,2 CD25 is the IL-2 receptor α (IL-2Rα) chain, and IL-15 binds with high affinity to the unique IL-15Rα subunit.3,4 IL-2 was the first cytokine shown to drive mitosis in activated T cells,5 but its mitogenic role can be supplanted by other γc cytokines in vivo.6 Nevertheless, IL-2 has essential nonredundant functions in vivo, including the efficient production of effector cytotoxic T cells, the control of regulatory T-cell survival,7 the maintenance of tolerance, and the continuance of T-cell expansion.8-13 IL-15 also has unique functions in vivo, where it has been shown to be crucial for NK-cell development and vital for the generation and maintenance of CD8+ memory T cells.1,14-16 The different physiologic functions of IL-2 and IL-15 are reflected by their differential actions as immunotherapeutic agents.17-20 In particular, compared with IL-2, IL-15 has been shown to act as a superior stimulus for the generation of memory and effector T cells after vaccination or adoptive transfer of tumor-specific T cells.21 Hence, interest in using exogenous IL-15 rather than IL-2 for immunotherapy has increased.
The different physiologic and immunotherapeutic functions of IL-2 and IL-15 are not easy to explain in molecular terms. In fibroblasts and dendritic cells, there is evidence that IL-15Rα subunits may signal to cell survival factors through pathways not used by IL-2.22,23 However, the immediate biochemical consequences of triggering T cells with IL-2 and IL-15 result in a common, indistinguishable biochemical response, a reflection of signaling through the common γc/CD122 complex.24,25 For example, IL-2 and IL-15 both activate the Janus kinases Jak-1 and Jak-3 and the transcription factor STAT5. Moreover, cDNA microarray analysis has revealed that immediate T-cell responses to IL-2 and IL-15 induce similar gene expression profiles.24 The commonality of immediate biochemical and transcriptional responses to IL-2 and IL-15 in T cells should mean that these cytokines dictate a common biologic outcome. However, the fact they do not means there are differences in the signaling pathways triggered by IL-2 and IL-15, explaining their unique functions. In this context, one study has documented differential sensitivity of IL-2– and IL-15–induced T-cell proliferation to the immunosuppressive agent rapamycin.26 This drug works by regulating the activity of the mammalian target of rapamycin (mTOR), a key regulator of mRNA translation and protein synthesis.27
Historically, IL-2 was called T-cell growth factor because of its ability to simultaneously induce cell-cycle progression and increased cell size.28 However, activated CD8+ T cells maintained in the presence of IL-15 are described as small compared with IL-2–maintained cells.29-31 This supports the idea that IL-2 and IL-15 may differ in their ability to regulate T-cell growth. In this context, analyses of IL-2 and IL-15 signal transduction have focused on their immediate biochemical and transcriptional programs,24,25,32 not on their effects on cell metabolism and cell growth. The question of how T-cell cytokines regulate T-cell growth is important because even if different cytokines can induce a common genetic program, differences in how they modify protein synthesis, cellular energy, and metabolism influence how this genetic program is executed. Indeed, the terms mitogen and growth factor are frequently used interchangeably to describe γc cytokines, even though they are not synonymous. A growth factor is a molecule that regulates cell metabolism, protein synthesis, and cell mass, whereas a mitogen controls cell division and proliferation. These are not the same processes, nor are growth and cell division necessarily directly coordinated in eukaryotic cells.33-35 Thus a potent mitogen may not be a potent growth factor. Accordingly, in the present study, the actions of IL-2 and IL-15 on protein synthesis and cell growth of antigen-activated T cells were compared. The results indicate that IL-2 and IL-15 are strikingly different growth factors for antigen-activated T cells, reflecting differences in the ability of these 2 cytokines to regulate cellular amino acid uptake and protein synthesis. The differential regulation of protein synthesis and T-cell mass by IL-2 and IL-15 offers insights that could be key to understanding the unique nonredundant actions of these cytokines.
Materials and methods
Mice
P14 T-cell receptor (TCR) transgenic mice36 were bred and maintained in the Cancer Research UK Biological Resources Unit and the Wellcome Trust Biocentre at the University of Dundee in compliance with UK Home Office Animals (Scientific Procedures) Act 1986 guidelines. The P14 TCR recognizes lymphocytic choriomeningitis virus (LCMV) gp33-41 (KAVYNFATM) in the context of H-2Db.
Cell culture
Spleens and lymph nodes were removed from 2- to 6-month-old P14 LCMV TCR transgenic mice, mashed in cell strainers, and suspended in RPMI with 10% FCS and 1 μM gp33-41 LCMV TCR-specific peptide for 2 days. The LCMV gp33-41 peptide KAVYNFATM was synthesized and purified in the Cancer Research UK Protein Production Laboratory. Thereafter, cells were washed out of peptide and cultured in recombinant human (rh) IL-2 (Proleukin; Chiron B.V., Leiden, The Netherlands) or rhIL-15 (Peprotech, Rocky Hill, NJ) or left in RPMI 1640/10% FCS (heat-inactivated)/50 μM βME as a control. Unless otherwise indicated, cytokine concentrations were 20 ng/mL, and cells were cultured at a density of 0.25 to 1 × 106/mL. To inhibit PI3K, the inhibitor LY294002 (Promega, Madison, WI)37,38 was added to cell cultures at a final concentration of 10 μM.
Flow cytometric analysis
Rat antimouse antibodies (PharMingen, San Diego, CA) were conjugated to fluorescein isothiocyanate (FITC), phycoerythrin (PE), or allophycocyanin (APC). TriColor (tricol) was obtained from Caltag (Burlingame, CA). Anti–mouse IL-15Rα antibody was obtained from R&D Systems (Minneapolis MN), phospho-S6 ribosomal protein (Ser235/236) antibody was obtained from Cell Signaling Technology (Beverly, MA), and secondary anti–goat and anti–rabbit FITC–conjugated antibodies were from Jackson ImmunoResearch Labs (West Grove, PA).
Samples were stained for surface expression of the following markers with antibody clonal typing in parentheses: CD25 (IL-2Rα chain, p55, 7D4, 3C7), CD62L (L-selectin, LECAM-1, Ly-22, MEL-14), common γ chain (γc) (4G3), IL-15Rα (R&D Systems), CD71 (transferrin receptor, C2F2), and CD98 (42F, H202-141). For identification of naive P14 TCR transgenic CD8+ T cells in spleen and lymph node and P14 TCR transgenic mouse blood typing, the following markers were used: Thy1.2 (CD90.2, 53-2.1), CD8a (Ly-2, 53-6.7, tricol 5H10), CD4 (L3T4, tricol RM4-5, GK1.5), Vα2 (TRC, B20.1), and Vβ8 (TCR, F23.1). In most cases, cells were blocked for 30 minutes at 4°C with mouse Fc block (CD16/32, Fc γ III/II receptor, 2.4G2). Cells were then stained with saturating concentrations of antibody at 4°C for 20 to 60 minutes at 1 × 106 cells per sample and were washed before analysis on a FACSCalibur (Becton Dickinson, San Jose, CA). Events were collected and stored ungated, and data were analyzed with CellQuest (Becton Dickinson) software. Live cells were gated according to their forward light scatter (FSC) and side light scatter (SSC) profiles.
Phospho-S6 ribosomal protein intracellular staining
T cells were washed and fixed in 0.5% PFA for 15 minutes at 37°C, washed twice in PBS, and permeabilized for 15 minutes in 90% methanol at –20°C. Cells were washed twice in PBS and blocked for 10 minutes at room temperature (RT) in BSA buffer (0.5% bovine serum albumin in PBS). Cells were incubated with 1:100 dilution of primary anti–phospho-S6 (Cell Signaling Technologies) in BSA buffer for 30 minutes at RT. Cells were washed once with BSA buffer and were incubated with 1 μg FITC-conjugated donkey anti–rabbit IgG (Jackson ImmunoResearch) for 30 minutes at RT in the dark. Samples were washed in BSA buffer and analyzed on a FACSCalibur. Pharmacologic stimulation for 30 minutes with 2 μg/mL of the phorbol ester, phorbol 12.13 dibutyrate (PdBu), was used to stimulate all available S6 protein in the cell and served as a positive control.
Proliferation assays
Antigen-activated P14 LCMV CD8+ T cells were resuspended in RPMI 1640/10% FCS/50 μM βME and were seeded in triplicate at 5 × 104 to 1 × 105 cells/well in 96-well, flat-bottom microtiter plates. Cells were cultured with medium alone or with different concentrations of cytokines IL-2, IL-15, or medium alone. Cells were then cultured at 37°C in a 5% CO2-humidified incubator for the indicated time. Before harvesting, 1 μCi (0.037 MBq) tritiated [3H]-thymidine (Amersham Biosciences, Amersham, United Kingdom) was added to each well, and cells were incubated for another 2 hours. Cells were harvested using vacuum aspiration onto glass matrix filters. Incorporated radioactivity was quantified with a β-microplate scintillation counter.
Amino acid uptake into cells
The rate of amino acid uptake into antigen-stimulated P14 LCMV CD8+ T cells in response to different concentrations of IL-2, IL-15, or medium alone was assayed by resuspending antigen-activated CD8+ T cells in RPMI 1640/10% FCS/50 μM βME and seeding in triplicate at 5 × 104 to 1 × 105 cells/well in 96-well, flat-bottom microtiter plates. Cells were then cultured at 37°C in a 5% CO2 humidified incubator for the indicated time. Tritiated [3H]–amino acid mix (Amersham Biosciences), 2 μCi/well (0.074 MBq), was added to the plates for 6 hours before harvesting by vacuum aspiration on glass matrix filters. Incorporated radioactivity was quantified using a β-microplate scintillation counter.
Amino acid incorporation into cellular protein
To determine amino acid incorporation into cellular protein, antigen-stimulated P14 LCMV CD8+ T cells were cultured in 20 ng/mL of IL-2, IL-15, or medium alone at 106 cells per milliliter for indicated time points. Cells were pulsed for 12 hours before harvest with 5 μCi (0.185 MBq)/mL tritiated [3H]-amino acid mix (Amersham Biosciences). Cell pellets were harvested in triplicate and lysed in 1 mL buffer (final 10-mL solution: 50 mM HEPES at pH 7.4, 150 mM NaCl, 10 mM NaF, 10 mM iodoacetamide [IAA], 1 mM phenylmethyl sulfonyl fluoride [PMSF], 1 mM sodium orthovanadate, 1 protease inhibitor cocktail tablet, 0.02 mg/mL EDTA-free pancreas extract, 0.02 mg/mL chymotrypsin, 0.02 mg/mL thermolysin, 0.02 mg/mL trypsin, and 0.33 mg/mL papain) (Roche, Basel, Switzerland) for 20 minutes at 4°C. The resultant extract was centrifuged at 15 000g for 15 minutes at 4°C, protein was precipitated in an equal volume of 70% acetone, and incorporated radioactivity was quantified on a β-scintillation counter.
Protein content
Cell pellets containing 106 cells was lysed at 4°C in 1 mL buffer (final 10-mL solution: 50 mM HEPES at pH 7.4, 150 mM NaCl, 10 mM NaF, 10 mM IAA, 1 mM PMSF, 1 mM sodium orthovanadate, 1 protease inhibitor cocktail tablet, 0.02 mg/mL EDTA-free pancreas extract, 0.02 mg/mL chymotrypsin, 0.02 mg/mL thermolysin, 0.02 mg/mL trypsin, and 0.33 mg/mL papain) (Roche). Protein content was quantified with the Bio-Rad (Hercules, CA) protein assay dye reagent referenced against a standard curve of bovine serum albumin.
Results
IL-2 and IL-15 are potent T-cell mitogens but differentially affect T-cell growth–related size and morphology
Experiments to compare the ability of IL-2 and IL-15 to regulate growth or cell mass used antigen-activated CD8+ T cells from the P14 TCR transgenic mouse model in which peripheral CD8+ T cells express a Vα2/Vβ8.1 TCR specific for the lymphocytic choriomeningitis virus glycoprotein (LCMV-GP) peptide gp33-41, presented by the major histocompatibility complex (MHC) class I molecule H-2Db.36 The rationale for this choice of model is that IL-2 and IL-15 are equivalent mitogens for antigen-primed P14 CD8+ T cells in vitro but regulate their differentiation by different methods. Antigen-primed P14 CD8+ T cells cultured in the presence of IL-2 differentiate into large cytotoxic effector T cells, whereas T cells maintained with IL-15 develop into small cells with a phenotype reminiscent of CD8+ memory T cells.29,30 Splenocytes were isolated from P14 LCMV mice and were cultured with gp33-41 (1 μM) peptide for 2 days to generate activated CD8+ T lymphoblasts. Figure 1A shows IL-2 and IL-15 induced equivalent DNA synthesis in antigen-primed CD8+ T cells and could sustain exponential division of these cells over 5 to 6 days (Figure 1B). During the early phase of this response, the cell-doubling time of T cells maintained in IL-2 or IL-15 was equivalent and resulted in a 200- to 500-fold increase in cell numbers. Thereafter, at days 6 to 8, responses to the 2 cytokines diverged: T cells maintained in IL-2 stopped proliferating and declined in number. This decline in cell numbers resulted from increased apoptosis.39 In contrast, T cells maintained for a similar time in IL-15 slowed in their division rate but survived for prolonged periods (Figure 1B).
During the exponential phase of cell proliferation, cells cultured in IL-2 or IL-15 were of a visually distinct size and morphology (Figure 2). Antigen-primed T cells proliferating in response to IL-2 are large granular blasts, whereas T cells proliferating in IL-15 are smaller and less granular. These differences are easily visible by light microscopy (Figure 2A) and by flow cytometric analysis of FSC and SSC profiles of IL-2– and IL-15–cultured T cells (Figure 2B). Flow cytometric analysis of FSC and SSC profiles estimates cell size and granularity but cannot distinguish whether cell volume has changed because of osmotic swelling or whether cell protein content has changed. The data in Figure 2C show the protein content of T cells maintained in IL-2 or IL-15. T cells cultured with IL-2 had substantially higher protein content than cells cultured in IL-15.
IL-2 and IL-15 are equivalent mitogens for antigen-primed CD8+ T cells. (A) Data show tritiated [3H]-thymidine incorporation into P14 LCMV CD8+ T cells primed with LCMV gp33-41 peptide for 2 days and thereafter cultured in the indicated concentration of IL-2 (CD8IL-2) or IL-15 (CD8IL-15) or in medium alone for 24 hours. (B) Cell numbers of antigen-activated CD8+ T cells maintained in exponential proliferation with 20 ng/mL IL-2 (CD8IL-2), 20 ng/mL IL-15 (CD8IL-15), and medium over the indicated period of days. Graphs represent the results of 7 or more experiments. Error bars indicate SD.
IL-2 and IL-15 are equivalent mitogens for antigen-primed CD8+ T cells. (A) Data show tritiated [3H]-thymidine incorporation into P14 LCMV CD8+ T cells primed with LCMV gp33-41 peptide for 2 days and thereafter cultured in the indicated concentration of IL-2 (CD8IL-2) or IL-15 (CD8IL-15) or in medium alone for 24 hours. (B) Cell numbers of antigen-activated CD8+ T cells maintained in exponential proliferation with 20 ng/mL IL-2 (CD8IL-2), 20 ng/mL IL-15 (CD8IL-15), and medium over the indicated period of days. Graphs represent the results of 7 or more experiments. Error bars indicate SD.
Antigen-primed T cells cultured in IL-2 are bigger than T cells cultured in IL-15. (A) Live low-light digital camera images of 2-day antigen-primed CD8+ T cells cultured for 5 days in either 20 ng/mL IL-2 (CD8IL-2) or 20 ng/mL IL-15 (CD8IL-15). Cells were allowed to settle on glass coverslips coated with 5 ng/mL recombinant mouse ICAM-1/Fc chimera, and were filmed in RPMI 1640 (10% FCS, pentstrep, 50 μm β-mercaptoethanol) using an Axiocam digital camera supported by a motorized microscope (Carl Zeiss, Oberkochen, Germany). Cells were visualized under phase-contrast by a 40 ×/0.75 numeric aperture objective lens; resulting images were analyzed with Axiovision software (Carl Zeiss). (B) FACS dot plots of FSC and SSC profiles. (C) Cellular protein content. Dot plots and graphs are representative of the results of 5 or more experiments. P < .05 for protein concentrations. Error bars indicate SD.
Antigen-primed T cells cultured in IL-2 are bigger than T cells cultured in IL-15. (A) Live low-light digital camera images of 2-day antigen-primed CD8+ T cells cultured for 5 days in either 20 ng/mL IL-2 (CD8IL-2) or 20 ng/mL IL-15 (CD8IL-15). Cells were allowed to settle on glass coverslips coated with 5 ng/mL recombinant mouse ICAM-1/Fc chimera, and were filmed in RPMI 1640 (10% FCS, pentstrep, 50 μm β-mercaptoethanol) using an Axiocam digital camera supported by a motorized microscope (Carl Zeiss, Oberkochen, Germany). Cells were visualized under phase-contrast by a 40 ×/0.75 numeric aperture objective lens; resulting images were analyzed with Axiovision software (Carl Zeiss). (B) FACS dot plots of FSC and SSC profiles. (C) Cellular protein content. Dot plots and graphs are representative of the results of 5 or more experiments. P < .05 for protein concentrations. Error bars indicate SD.
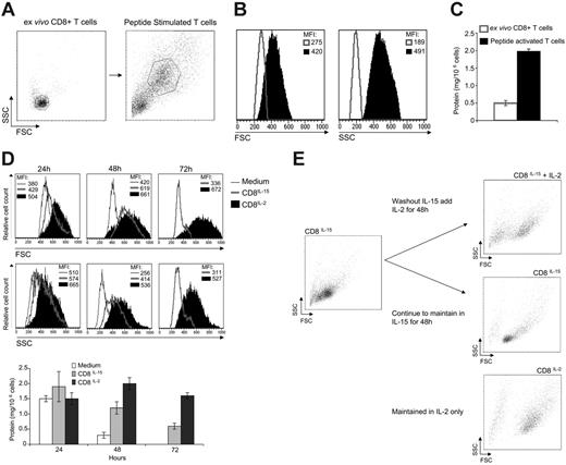
IL-2 and IL-15 differentially control cell size of antigen-activated CD8+ T cells
Antigen activation of naive T cells caused the cells to increase in size. The dramatic size difference between antigen-activated and primary naive T cells was readily demonstrated by flow cytometric analysis of FSC and SSC profiles, shown by the comparison of ex vivo CD8+ naive P14 TCR transgenic T cells and T cells stimulated for 2 days by the LCMV gp33-41 peptide–complexed antigen-presenting cells (Figure 3A-B). The size difference between quiescent CD8+ T cells and activated T-cell blasts was further defined by the 2- to 4-fold increase in cellular protein levels after resting CD8+ T cells were activated (Figure 3C).
The size and morphology of antigen-activated T lymphoblasts were comparable to those of effector T cells cultured in IL-2, whereas T cells cultured long term with IL-15 were markedly smaller (Figure 2). Hence, IL-2 could maintain the size of antigen-activated T cells, but IL-15 could not. The data in Figure 3D show the kinetics with which antigen-primed T cells cultured in IL-15 grew smaller over 24 to 72 hours. The first point to note is that antigen-activated T lymphoblasts cultured in medium alone, in the absence of exogenous antigen or cytokine stimuli, rapidly became smaller as judged by reductions in their flow cytometric FSC and SSC profiles (Figure 3D). These changes were seen within 24 to 48 hours of antigen depravation; at later time points, the cells died. When antigen-activated T cells were cultured with IL-2, their size was maintained (Figure 3D). In contrast, antigen-activated T cells cultured in IL-15 lost size and protein content. This was not an immediate response, as occurred with complete withdrawal of cytokine; rather, it occurred over 48 to 72 hours (Figure 3B). The first indication that IL-15 could not maintain the morphology of antigen-activated T cells was the similar protein content seen by comparison of the side scatter profiles of T cells maintained in IL-2 or IL-15 for 24 hours. Differences in the protein content of antigen-pulsed T cells cultured with IL-2 compared with IL-15 were slower to emerge, but T cells exposed to IL-15 for 48 to 72 hours had reduced FSC and SSC and lower protein content than T cells maintained for an equivalent time in IL-2 (Figure 3D). Changes to the morphology and size of antigen-activated T cells cultured in IL-15 were not permanent. They were reversible, as evidenced by the fact that IL-15–maintained T cells switched to a culture containing IL-2 rapidly increased in cell size (Figure 3E).
Kinetics of the change in cell size of antigen-activated CD8+ T-cell cultures stimulated with IL-2 or IL-15. (A-B) Data show dot plots and histograms of FSC and SSC of naive P14 LCMV transgenic CD8+ T cells or P14 LCMV CD8+ T cells activated with LCMV gp33-41 peptide for 2 days. Cells represented in histogram profiles were gated on size, as indicated in dot plots, and equal expression levels of the CD8a surface molecule (data not shown). (C) Cellular protein content (mg/mL) of 106 naive P14 LCMV transgenic CD8+ T cells or P14 LCMV CD8+ T cells activated with LCMV gp33-41 peptide for 2 days. (D) Data show FSC, SSC, and cellular protein content of 106 peptide-activated P14 LCMV CD8+ T cells cultured for 24, 48, and 72 hours in medium alone, 20 ng/mL IL-2 (CD8IL-2), or IL-15 (CD8IL-15). (C-D) Error bars indicate SD. (E) FACS dot plots with FSC and SSC profiles of antigen-activated P14 LCMV CD8+ T cells cultured in 20 ng/mL IL-15 (CD8IL-15) for 3 days. After 3 days in culture, CD8IL-15 cells were washed 3 to 4 times (to remove exogenous cytokine) and were recultured in 20 ng/mL IL-2 (CD8IL-15 + IL-2) or again in 20 ng/mL IL-15 (CD8IL-15) for another 48 hours. As a comparison, FSC and SSC profiles are shown of antigen-activated P14 LCMV CD8+ T cells maintained only in IL-2 (CD8IL-2) for 5 days. All histograms, dot plots, and graphs are representative of the results of 4 or more experiments. P < .05 for concentration differences 2-fold or greater.
Kinetics of the change in cell size of antigen-activated CD8+ T-cell cultures stimulated with IL-2 or IL-15. (A-B) Data show dot plots and histograms of FSC and SSC of naive P14 LCMV transgenic CD8+ T cells or P14 LCMV CD8+ T cells activated with LCMV gp33-41 peptide for 2 days. Cells represented in histogram profiles were gated on size, as indicated in dot plots, and equal expression levels of the CD8a surface molecule (data not shown). (C) Cellular protein content (mg/mL) of 106 naive P14 LCMV transgenic CD8+ T cells or P14 LCMV CD8+ T cells activated with LCMV gp33-41 peptide for 2 days. (D) Data show FSC, SSC, and cellular protein content of 106 peptide-activated P14 LCMV CD8+ T cells cultured for 24, 48, and 72 hours in medium alone, 20 ng/mL IL-2 (CD8IL-2), or IL-15 (CD8IL-15). (C-D) Error bars indicate SD. (E) FACS dot plots with FSC and SSC profiles of antigen-activated P14 LCMV CD8+ T cells cultured in 20 ng/mL IL-15 (CD8IL-15) for 3 days. After 3 days in culture, CD8IL-15 cells were washed 3 to 4 times (to remove exogenous cytokine) and were recultured in 20 ng/mL IL-2 (CD8IL-15 + IL-2) or again in 20 ng/mL IL-15 (CD8IL-15) for another 48 hours. As a comparison, FSC and SSC profiles are shown of antigen-activated P14 LCMV CD8+ T cells maintained only in IL-2 (CD8IL-2) for 5 days. All histograms, dot plots, and graphs are representative of the results of 4 or more experiments. P < .05 for concentration differences 2-fold or greater.
IL-2 and IL-15 differentially regulate protein synthesis
The ability of IL-2, but not IL-15, to maintain the protein content of antigen-activated T cells could be explained if these 2 cytokines could differentially regulate endogenous amino acid uptake and the de novo synthesis of protein. Initially, the ability of cytokine-treated T cells to incorporate a tritium-labeled amino acid mixture was used to quantify rates of amino acid uptake. The data in Figure 4A show that an antigen-activated T cell could not autonomously maintain amino acid uptake when cultured in medium alone. IL-2 and IL-15 were able to induce dose-dependent increases in amino acid uptake in antigen-activated T cells, but, strikingly, amino acid uptake in IL-2–activated cells was approximately double that of cells stimulated with IL-15 (Figure 4A). The differences between IL-2 and IL-15 in amino acid uptake translated to differences in protein synthesis. Hence, when the ability of these 2 cytokines to induce the incorporation of tritiated [3H] amino acids into cellular proteins was compared, the IL-2 response markedly exceeded the IL-15 response (Figure 4B). Differences between IL-2 and IL-15 in their ability to regulate cell size were not attributed to differences in their abilities to initiate DNA synthesis and cell-cycle progression. Hence, IL-2 and IL-15 were equivalent mitogens (Figure 1A), and the frequency of cells in the proliferative (S and G2) phases of the cell cycle was comparable in IL-2– and IL-15–cultured, antigen-primed T cells (23% and 11% vs 23% and 14%, respectively) (Figure 4C).
IL-2 and IL-15 regulation of amino acid (aa) uptake into cells and incorporation into cellular proteins. (A) Tritiated [3H]-amino acid uptake by P14 LCMV CD8+ T cells activated with LCMV gp33-41 peptide for 2 days and thereafter cultured for 24 hours with the indicated concentration of IL-2 or IL-15. (B) Incorporation of [3H]-tritiated amino acid into precipitated cellular protein of antigen-activated P14 LCMV CD8+ T cells cultured for 24 hours in 20 ng/mL IL-2, 20 ng/mL IL-15, or medium alone. Error bars indicate SD. (C) Cellular DNA content of antigen-activated P14 LCMV CD8+ T cells cultured for 24 hours with medium, 20 ng/mL IL-2, or 20 ng/mL IL-15. Graphs are representative of the results of 4 or more experiments. P < .05 (estimated).
IL-2 and IL-15 regulation of amino acid (aa) uptake into cells and incorporation into cellular proteins. (A) Tritiated [3H]-amino acid uptake by P14 LCMV CD8+ T cells activated with LCMV gp33-41 peptide for 2 days and thereafter cultured for 24 hours with the indicated concentration of IL-2 or IL-15. (B) Incorporation of [3H]-tritiated amino acid into precipitated cellular protein of antigen-activated P14 LCMV CD8+ T cells cultured for 24 hours in 20 ng/mL IL-2, 20 ng/mL IL-15, or medium alone. Error bars indicate SD. (C) Cellular DNA content of antigen-activated P14 LCMV CD8+ T cells cultured for 24 hours with medium, 20 ng/mL IL-2, or 20 ng/mL IL-15. Graphs are representative of the results of 4 or more experiments. P < .05 (estimated).
IL-2 and IL-15 differentially regulate expression of transferrin receptor CD71 and amino acid transporter subunit CD98
Amino acid uptake in hematopoietic cells is regulated by amino acid transporter complexes that include CD98 (42F) as a key component.40-43 Therefore, we assessed whether differences in the ability of IL-2 and IL-15 to regulate amino acid uptake were explained by differences in their ability to regulate CD98 expression. In addition, the uptake of amino acids is an energy-dependent process, and optimal growth responses in cytokine-stimulated lymphocytes are associated with the up-regulation of transferrin receptors that deliver iron, a necessary cofactor for a number of crucial metabolic reactions, to the cell interior. Accordingly, we compared the effect of IL-2 and IL-15 on the expression of CD71, the transferrin receptor. The data in Figure 5A show that antigen-activated CD8+ T cells maintained in IL-2 had high levels of surface CD98 compared with cells cultured with no cytokine (medium control). Similarly, antigen-activated T cells maintained in IL-2 expressed high levels of transferrin receptor (CD71), but these levels declined rapidly when cells were cultured in medium alone (Figure 5B). The data show that levels of CD98 and transferrin receptors in T cells maintained in IL-15 were reduced compared with T cells cultured with IL-2 (Figure 5A-B). The level of transferrin receptor expression in T cells cultured with IL-15 for 24 or 48 hours was also lower than in T cells cultured in the presence of IL-2. T cells cultured in IL-15 did not globally down-regulate all surface receptors: levels of L-selectin (CD62L) and common γ chain cytokine receptor subunit increased over 24 to 48 hours in the presence of IL-15 or medium alone compared with CD8+ T cells grown in the presence of IL-2 (Figure 5C).
Expression levels of amino acid transporter CD98 (42F) and transferrin receptor CD71. (A-B) FACS histograms of the expression of CD98 and CD71 on antigen-activated P14 LCMV CD8+ T cells cultured in 20 ng/mL IL-2 (CD8IL-2), 20 ng/mL IL-15 (CD8IL-15), or medium alone for 24 to 48 hours. (C) FACS histograms show expression levels of L-selectin (CD62L) and the common γc chain cytokine receptor subunit on antigen-activated P14 LCMV CD8+ T cells cultured in 20 ng/mL IL-2 (CD8IL-2), 20 ng/mL IL-15 (CD8IL-15), or medium alone for 24 to 48 hours. Histograms are representative of the results of 7 or more experiments.
Expression levels of amino acid transporter CD98 (42F) and transferrin receptor CD71. (A-B) FACS histograms of the expression of CD98 and CD71 on antigen-activated P14 LCMV CD8+ T cells cultured in 20 ng/mL IL-2 (CD8IL-2), 20 ng/mL IL-15 (CD8IL-15), or medium alone for 24 to 48 hours. (C) FACS histograms show expression levels of L-selectin (CD62L) and the common γc chain cytokine receptor subunit on antigen-activated P14 LCMV CD8+ T cells cultured in 20 ng/mL IL-2 (CD8IL-2), 20 ng/mL IL-15 (CD8IL-15), or medium alone for 24 to 48 hours. Histograms are representative of the results of 7 or more experiments.
Role of PI3K in IL-2 regulation of protein synthesis and T-cell growth
CD98 expression in the IL-3–responsive hematopoietic pro–B-cell line FL5.12 is controlled by the serine kinase AKT or protein kinase B (PKB), which is activated by phosphatidylinositol(3,4,5) triphosphate (PtdIns(3,4,5)P3), the lipid product of phosphoinositide 3-kinases (PI3Ks).40 Moreover, an evolutionarily conserved pathway for the regulation of cell metabolism and growth by PI3K is mediated by the serine/threonine kinase phospholipid-dependent kinase 1 (PDK1), which regulates the activity of PKB/Akt and the 70-kDa ribosomal S6 kinase 1 (S6K1).44-46 The importance of PDK1 for the regulation of T-cell size has been explored in transgenic mouse models. Accordingly, T-cell–specific deletion of PDK1 has an immediate impact on thymocyte growth and results in reduced cell size in proliferating pre–T cells.46 Conversely, expression of a constitutively active membrane-targeted PKB in T cells of transgenic mice causes an increase in T-cell size.47
We considered the possibility that differences between IL-2 and IL-15 in their ability to regulate CD98 expression, amino acid uptake, and protein synthesis reflected differences between them in their ability to induce PI3K/PDK1/PKB signaling. To test this hypothesis, we first assessed whether CD98 expression on T cells is regulated by PI3K. Figure 6A shows CD98 levels are markedly reduced when IL-2–cultured antigen-activated CD8+ T cells are treated with a pharmacologic inhibitor of PI3K LY294002 (LY). CD71 expression is also reduced in IL-2–activated T cells cultured with LY294002 (Figure 6B). The impact of LY294002 on the ability of IL-2 to sustain T-cell growth and cell size was also examined. The data in Figure 6C show the FSC profile of antigen-activated T cells maintained in IL-2 in the presence or absence of LY294002. IL-2–activated T cells treated with LY294002 are smaller than cells exposed to IL-2 alone. The data (Figure 6D-E) also show that LY294002 inhibited IL-2–induced amino acid uptake and incorporation into cellular protein. The protein content of IL-2–activated cells was reduced approximately 2- to 3-fold by LY294002 treatment, though it was not reduced to the lower level of protein present in T cells cultured with no cytokine (Figure 6F). In subsequent experiments, the impact of LY294002 on IL-15–induced protein synthesis was examined. The data show that LY294002 inhibited IL-15–induced cellular amino acid uptake (Figure 6G); cell size was correspondingly reduced (data not shown). IL-2 and IL-15 were potent survival factors for antigen-primed CD8+ T cells, and in many cells PI3K signals were crucial regulators of survival responses. IL-2– and IL-15–cultured T cells did not die in the presence of LY294002 but persisted as small, rounded cells (Figure 6C). LY294002 thus blocked T-cell growth but not survival. Moreover, the effects of LY294002 were reversible: T cells cultured with IL-2 plus LY294002 for 2 days could regain cell size and proliferate if they were washed free of drug and were recultured with IL-2 (data not shown).
Differential kinetics of IL-2– and IL-15–induced PDK1 signaling
The results in Figure 6 show that T-cell size and PI3K-sensitive pathways in T cells regulate amino acid transporters and uptake. Hence, differences between IL-2 and IL-15 in their ability to regulate cell growth could reflect that IL-2 and IL-15 differ in their ability to induce or sustain PI3K signaling. The downstream effector of PI3K in terms of cell growth regulation is the PDK1/PKB pathway, and a sensitive and quantitative method to monitor this pathway is to analyze phosphorylation of the ribosomal S6 subunit by flow cytometric analysis of intracellular staining with specific phospho-S6 antisera.46 S6 phosphorylation is mediated by S6K1, which requires phosphorylation by PDK1 if it is to be functional. S6 phosphorylation is also regulated by another PDK1 substrate, PKB, through TSC-1/2–mediated regulation of S6K1 function.48 Flow cytometric analysis of phospho-S6 thus examines phosphorylation in the single cells of a downstream target of PI3K/PDK1/PKB/S6K1 pathways if considerable signal amplification has occurred.
Role of PI3K in regulating protein synthesis and cell size of activated T cells. (A-B) FACS histograms show expression of the amino acid transporter subunit CD98 and the transferrin receptor CD71 on the surfaces of antigen-primed P14 LCMV CD8+ T cells cultured in medium alone, 20 ng/mL IL-2 (CD8IL-2), or 20 ng/mL IL-2 (CD8IL-2) plus 10 μM LY294002, a PI3K inhibitor, for 24 hours. (C) FACS dot plots and histograms of FSC and SSC profiles of antigen-primed P14 LCMV CD8+ T cells maintained for 48 hours in medium, 20 ng/mL IL-2 (CD8IL-2), or 20 ng/mL IL-2 (CD8IL-2) plus 10 μM LY294002. (D) Incorporation of tritiated [3H]-amino acid (aa) into precipitated cellular protein of antigen-primed P14 LCMV CD8+T cells maintained for 48 hours in medium, 20 ng/mL IL-2, or 20 ng/mL IL-2 plus 10 μM LY294002, a PI3K inhibitor. (E) Percentage maximum values of tritiated [3H]-amino acid (aa) uptake by antigen-primed P14 LCMV CD8+ T cells maintained for 48 hours in medium or in the indicated concentration of IL-2 ± 10 μM LY294002. (F) Protein concentration of antigen-primed P14 LCMV CD8+ T cells maintained for 48 hours in medium, 20 ng/mL IL-2 (CD8IL-2), or IL-2 plus 10 μM LY294002. (D,F) Error bars indicate SD. (G) Percentage maximum values of tritiated [3H]-amino acid (aa) taken up by antigen-primed P14 LCMV CD8+ T cells maintained for 48 hours in medium or in the indicated concentration of IL-15 ± 10 μM LY294002. Dot plots, histograms, and graphs are representative of the results of 5 or more experiments. (D-E, G) P = .001. (F) P = .05.
Role of PI3K in regulating protein synthesis and cell size of activated T cells. (A-B) FACS histograms show expression of the amino acid transporter subunit CD98 and the transferrin receptor CD71 on the surfaces of antigen-primed P14 LCMV CD8+ T cells cultured in medium alone, 20 ng/mL IL-2 (CD8IL-2), or 20 ng/mL IL-2 (CD8IL-2) plus 10 μM LY294002, a PI3K inhibitor, for 24 hours. (C) FACS dot plots and histograms of FSC and SSC profiles of antigen-primed P14 LCMV CD8+ T cells maintained for 48 hours in medium, 20 ng/mL IL-2 (CD8IL-2), or 20 ng/mL IL-2 (CD8IL-2) plus 10 μM LY294002. (D) Incorporation of tritiated [3H]-amino acid (aa) into precipitated cellular protein of antigen-primed P14 LCMV CD8+T cells maintained for 48 hours in medium, 20 ng/mL IL-2, or 20 ng/mL IL-2 plus 10 μM LY294002, a PI3K inhibitor. (E) Percentage maximum values of tritiated [3H]-amino acid (aa) uptake by antigen-primed P14 LCMV CD8+ T cells maintained for 48 hours in medium or in the indicated concentration of IL-2 ± 10 μM LY294002. (F) Protein concentration of antigen-primed P14 LCMV CD8+ T cells maintained for 48 hours in medium, 20 ng/mL IL-2 (CD8IL-2), or IL-2 plus 10 μM LY294002. (D,F) Error bars indicate SD. (G) Percentage maximum values of tritiated [3H]-amino acid (aa) taken up by antigen-primed P14 LCMV CD8+ T cells maintained for 48 hours in medium or in the indicated concentration of IL-15 ± 10 μM LY294002. Dot plots, histograms, and graphs are representative of the results of 5 or more experiments. (D-E, G) P = .001. (F) P = .05.
The results in Figure 7A show that ex vivo naive CD8+ T cells dramatically increase phospho-S6 levels after stimulation with LCMV gp33-41 peptide for 2 days. These high levels of phospho-S6 are lost if cells are removed from antigen and are cultured in medium alone (Figure 7B, top). Phospho-S6 levels are maintained when antigen-activated T cells are cultured with IL-2 (Figure 7B, middle), and this IL-2 response is dependent on the activation of PI3K because the coculture of T cells with IL-2 and the PI3K inhibitor LY294002 abrogates phospho-S6 staining (Figure 7C). Comparison of IL-2 and IL-15 regulation of the phospho-S6 pathway showed an equal ability to sustain S6 phosphorylation at an early 6-hour time point (Figure 7B, left). However, during prolonged exposure to cytokine, only IL-2 maintained high levels of phospho-S6, whereas the IL-15 response was more transient (Figure 7B). Thus, T cells maintained in IL-15 for 12 to 24 hours have markedly lower levels of phospho-S6 than cells maintained in IL-2. It should be emphasized that phospho-S6 levels in T cells cultured in IL-15 are higher than those seen in cells cultured in medium alone but are considerably lower than cells cultured in IL-2 (Figure 7B).
IL-2 and IL-15 regulation of S6 ribosomal protein phosphorylation. Flow cytometric analysis of phospho-S6 ribosomal protein in (A) naive CD8+ T cells and 2-day antigen-primed P14 LCMV CD8+ T cells and in (B) antigen-primed CD8+ T cells maintained for another 6 to 24 hours in medium, 20 ng/mL IL-2 (CD8IL-2), or 20 ng/mL IL-15 (CD8IL-15). (C) Antigen-primed P14 LCMV CD8+ T cells maintained for 24 hours in medium or 20 ng/mL IL-2 (CD8IL-2) ± 10 μM LY294002, a PI3K inhibitor. (D) Antigen-primed P14 LCMV CD8+ T cells maintained for 24 hours in 20 ng/mL IL-2 (CD8IL-2) or 20 ng/mL IL-15 (CD8IL-15) followed by no further treatment or by activation with 20 nM PdBu for 30 minutes before analysis. FACS histograms are representative of the results of 5 or more experiments.
IL-2 and IL-15 regulation of S6 ribosomal protein phosphorylation. Flow cytometric analysis of phospho-S6 ribosomal protein in (A) naive CD8+ T cells and 2-day antigen-primed P14 LCMV CD8+ T cells and in (B) antigen-primed CD8+ T cells maintained for another 6 to 24 hours in medium, 20 ng/mL IL-2 (CD8IL-2), or 20 ng/mL IL-15 (CD8IL-15). (C) Antigen-primed P14 LCMV CD8+ T cells maintained for 24 hours in medium or 20 ng/mL IL-2 (CD8IL-2) ± 10 μM LY294002, a PI3K inhibitor. (D) Antigen-primed P14 LCMV CD8+ T cells maintained for 24 hours in 20 ng/mL IL-2 (CD8IL-2) or 20 ng/mL IL-15 (CD8IL-15) followed by no further treatment or by activation with 20 nM PdBu for 30 minutes before analysis. FACS histograms are representative of the results of 5 or more experiments.
We considered the possibility that the difference between IL-2 and IL-15 in terms of their ability to regulate the phosphorylation of S6 protein reflected that CD8+ T cells maintained in IL-15 had lower levels of the substrate S6 protein than cells grown in IL-2. To explore this possibility, we examined the ability of T cells maintained in IL-2 or IL-15 to induce S6 phosphorylation in response to pharmacologic stimulation with the phorbol ester PdBu. The data in Figure 7D show that the levels of phospho-S6 in PdBu-treated cells maintained in IL-2 or IL-15 are comparable. Hence, T cells maintained in IL-15 or IL-2 have similar levels of S6 phosphorylation when activated pharmacologically and, thus, similar levels of total S6 protein.
Regulation of IL-2 and IL-15 receptors
Differences in the kinetics of IL-2 and IL-15 induction of phospho-S6 reveal that IL-15 initiates more transient signaling pathways than IL-2 in CD8+ T cells. A predominant mechanism used by T cells to terminate cytokine signaling is to regulate surface expression of cytokine receptors.5,49,50 The high-affinity binding of IL-2 is mediated by a complex consisting of the common cytokine receptor γ chain (γc), CD122 (the IL-2Rβ chain), and CD25 (the unique IL-2Rα chain). IL-15 interacts with cells by binding to the unique IL-15Rα subunit, which presents IL-15 in trans to γc and β (CD122) subunits present on nearby cells.3,4 IL-2 binding to its receptor triggers receptor internalization and ligand degradation but simultaneously up-regulates the expression of CD25,51 thereby preventing receptor down-regulation and allowing activated T cells to sustain proliferative and growth responses to IL-2. In contrast, exposure to IL-15 is reported to down-regulate the expression of high-affinity IL-15 receptors with a resultant loss of IL-15 responsiveness.52
To examine the possibility that IL-15 down-regulated expression of the IL-15Rα subunit in antigen-primed CD8+ mouse T cells, flow cytometry was used to quantify IL-15R and IL-2R subunits on the surfaces of antigen-activated T cells maintained in medium alone or in the presence of 20 ng/mL IL-2 or IL-15. Surface levels of CD25, the unique IL-2Rα chain, were markedly up-regulated when antigen-activated CD8+ T cells were grown in IL-2 rather than media alone (Figure 8A). IL-15 was not as potent as IL-2 at maintaining IL-2R levels, but it still stimulated CD25 expression when compared with media alone. Activated CD8+ T cells also expressed IL-15Rα, but surface levels of this receptor were not maintained in the presence of IL-15 (Figure 8B). IL-15Rα chain expression was relatively high in antigen-activated T cells cultured in media alone or in IL-2 but was relatively low in cells stimulated with IL-15. Hence, IL-2 and IL-15 differed in the way they regulated the expression of their receptors: IL-2 triggered a positive feedback mechanism that up-regulated expression of the IL-2Rα subunit, the key receptor subunit for high-affinity IL-2R expression. Conversely, levels of IL-15Rα chain declined in CD8+ T cells cultured with IL-15.
Discussion
IL-2 and IL-15 are potent mitogens for antigen-stimulated CD8+ T cells but differentially control T-cell differentiation. These 2 cytokines also have a differential impact when used therapeutically to modify immune responses. The present study provides some new insights into why IL-2 and IL15 differentially regulate T-cell function by revealing that these cytokines are strikingly distinct in their ability to control protein synthesis and T-cell size. IL-2 and IL-15 are thus equivalent mitogens for antigen-stimulated CD8+ T cells, but they are not equivalent growth factors. Antigen-activated CD8+ T cells are large blastoid cells, but they cannot autonomously maintain their size and are unable to maintain amino acid incorporation or de novo protein synthesis without exogenous cytokine stimulation. IL-2 and IL-15 are able to induce protein synthesis in antigen-activated T cells, but protein synthesis rates in IL-2–activated cells are approximately 2-fold those in IL-15–stimulated cells. The differential action of IL-2 and IL-15 on amino acid uptake and protein synthesis is associated with differences in the ability of these 2 cytokines to maintain surface levels of the amino acid transporter subunit CD98. IL-2 can induce high levels of CD98 expression and amino acid uptake in contrast to the relatively weak effects of IL-15. The difference in the ability of IL-2 and IL-15 to induce protein synthesis is approximately 2-fold. This may not seem like a huge difference, but IL-2 and IL-15 are potent and equivalent mitogens, and a 2-fold difference in protein synthesis in rapidly dividing cells quickly translates to a significant difference in the size of daughter cells and their subsequent progeny.
Expression levels of the cytokine receptor unique α chains IL-2Rα (CD25) and IL-15Rα on T cells cultured in IL-2 or IL-15. (A-B) FACS histograms show expression of IL-2Rα (CD25) and IL-15Rα subunits on antigen-primed P14 LCMV CD8+ T cells cultured in 20 ng/mL IL-2 (CD8IL-2), IL-15 (CD8IL-15), or medium alone for 24 hours.
Expression levels of the cytokine receptor unique α chains IL-2Rα (CD25) and IL-15Rα on T cells cultured in IL-2 or IL-15. (A-B) FACS histograms show expression of IL-2Rα (CD25) and IL-15Rα subunits on antigen-primed P14 LCMV CD8+ T cells cultured in 20 ng/mL IL-2 (CD8IL-2), IL-15 (CD8IL-15), or medium alone for 24 hours.
IL-15 can sustain mitosis and T-cell clonal expansion without maintaining T cells the size of IL-2. Hence, the level of cell growth induced by IL-2 exceeds that required for mitosis and may be more relevant to its ability to sustain the synthesis and production of effector molecules in cytotoxic T cells. The differential effect of IL-2 and IL-15 on general protein synthesis may resolve the puzzle of how IL-2 and IL-15 differentially direct CD8+ T-cell fate,30,31 even though they initially activate common signal transduction pathways and induce similar patterns of gene transcription.24,25 The differentiation of effector CTL takes several days. To sustain the production of cytokines or cytotoxic mediators, effector lymphocytes will have to maintain high rates of cell metabolism for a prolonged period. A sustained 2-fold difference in protein synthesis over a period of many hours or days would considerably diminish the ability of activated T cells to produce and secrete effector cytokines and chemokines with profound consequences for T-cell differentiation. The power of IL-2 in terms of its ability to induce protein synthesis could thus explain why it is required for T-cell expansion to be sustained in vivo even though it is not essential to initiate T-cell cycle progression.10,28 Moreover, it gives some insight into why this cytokine may have a unique role in vivo as a regulator of peripheral immune homeostasis.8 In particular, the potency of IL-2 in terms of its ability to drive protein synthesis could explain why antigen-stimulated T cells fail to secrete effector cytokines in the absence of IL-2 even though they appear to undergo normal cell division.12
The present data show that the ability of T cells to maintain protein synthesis is driven by constant signal input because the removal of cytokine immediately abrogates amino acid uptake and amino acid incorporation into proteins. The differential actions of IL-2 and IL-15 on amino acid uptake and T-cell growth correlates with the differential kinetics of the PI3K/PDK1 signaling pathway stimulated by these cytokines. Hence, in antigen-activated T cells, IL-2 and IL-15 stimulate PI3K/PDK1-mediated signal transduction pathways that culminate in the phosphorylation of the ribosomal S6 subunit. Initially, the IL-2 and IL-15 responses are equivalent in magnitude, but there is a significant difference in the prolonged response to these 2 cytokines. IL-2 has the capacity to sustain PI3K signaling at high levels, whereas IL-15 only transiently induces high levels of PI3K signaling and, during a sustained response, gives a low level of S6 phosphorylation. The major difference between IL-2 and IL-15 signaling to PKB and S6K1 is thus temporal and quantitative.
Why is IL-15 activation of the S6 pathway transient while the IL-2 response is sustained? We would exclude that IL-15 up-regulates a negative feedback pathway that globally antagonizes PI3K signals because T cells maintained in IL-15 can immediately up-regulate S6 phosphorylation and increase cell size if re-exposed to IL-2. It is possible that the different kinetics of IL-2 and IL-15 signaling result from differences in the way these cytokines are presented to T cells. IL-2 binds as a soluble ligand, whereas IL-15 is thought to be presented in trans by the IL-15Rα subunit to β/γ subunits on neighboring cells.3,4 The signal strength delivered by IL-15 presented in trans may be lower than that delivered by de novo binding of IL-2 to its trimeric receptor complex. However, an explanation for the relative transience of the IL-15/S6 response compared with the IL-2 sustained response also resides in differences in the way these 2 cytokines can modulate the expression of their own receptors. IL-2 signaling is sustained because IL-2 up-regulates the expression of its α subunit, which replenishes surface levels of high-affinity IL-2 receptors that are then available for occupancy by additional IL-2 molecules. Hence, during the sustained response to IL-2, new IL-2/IL-2R complexes are constantly formed.5,49,51 In contrast, IL-15R levels have been shown to decline during continued exposure to IL-15, thus reducing the number of available IL-15Rs during sustained exposure to cytokine.52 In this respect, IL-15R regulation is reminiscent of IL-7 signaling whereby IL-7 exposure results in the down-regulation of IL-7R expression as a mechanism to prevent T cells from competing for limited quantities of cytokine once the appropriate cell response has been stimulated.50
IL-2 and IL-15 induce different biologic functions in T cells in which IL-2 promotes the differentiation of effector cytotoxic T lymphocyte (CTL), whereas IL-15 promotes memory T-cell development.1,53 In addition, IL-15 is increasingly considered to be superior to IL-2 for immunotherapy regarding dose toxicity. Are the different biologic actions of IL-2 and IL-15 explained by temporally quantitative differences in signal transduction by these cytokines? Data that support this theory include the fact that low doses of IL-2 mimic IL-15 and induce the differentiation of memory T cells rather than effector CTLs.29 It is also known that low doses of IL-2 are more valuable immunotherapeutically than high doses.54 The relevance of these data to the present study is that low doses of IL-2 result in transient signaling because activated T cells consume (ie, internalize and degrade) IL-2 and at low doses rapidly deplete the cytokine from culture medium, making it available only transiently to the T-cell population.
In summary, the present study demonstrates that cytokines that are equivalent mitogens can have different potency for regulating T-cell growth or protein synthesis. IL-2 and IL-15 perform very different actions as inducers of protein synthesis and T-cell growth, though they are equivalent in their ability to drive T-cell cycle progression. The differences between IL-2 and IL-15 are explained by temporal differences in signaling that translate into differences in protein synthesis. In particular, the ability of IL-2 to sustain high levels of PI3K/PDK1 signal transduction allows this cytokine to sustain T-cell protein synthesis at high levels for a prolonged period. The differential effects of IL-2 and IL-15 on T-cell protein synthesis can promote rational decisions in choosing IL-2 rather than IL-15 for immunotherapy. IL-2 is useful for short-term expansion of potent effector T cells but is less valuable for immune replenishment because it promotes more protein synthesis than needed for T-cell mitosis. This is beneficial in the short term but it demands great energy, which may explain why T cells cultured in IL-2 are susceptible to apoptosis. IL-15 appears to more closely match levels of protein synthesis to mitosis and would be the cytokine of choice for efficient proliferative expansion of T cells.
Prepublished online as Blood First Edition Paper, April 4, 2006; DOI 10.1182/blood-2005-12-4827.
Supported by The Jenner Institute for Vaccine Research, Cancer Research UK, and a Wellcome Trust Principal Research Fellowship.
An Inside Blood analysis of this article appears at the front of this issue.
The publication costs of this article were defrayed in part by page charge payment. Therefore, and solely to indicate this fact, this article is hereby marked “advertisement” in accordance with 18 U.S.C. section 1734.
We thank R. Clarke, D. Davies, A. Eddaoudi, C. Simpson, and G. Warnes for help with flow cytometry; P. Hagger, S. Hoskins, G. Hutchinson, C. Croucher, C. Watkins, L. Malone, D. Tennant, T. Mallard, and B. Weir for mouse care; Peter Beverley for valuable discussions; and P. Crocker, C. Watts, and H. Hinton for critical comments on the manuscript.
![Figure 1. IL-2 and IL-15 are equivalent mitogens for antigen-primed CD8+ T cells. (A) Data show tritiated [3H]-thymidine incorporation into P14 LCMV CD8+ T cells primed with LCMV gp33-41 peptide for 2 days and thereafter cultured in the indicated concentration of IL-2 (CD8IL-2) or IL-15 (CD8IL-15) or in medium alone for 24 hours. (B) Cell numbers of antigen-activated CD8+ T cells maintained in exponential proliferation with 20 ng/mL IL-2 (CD8IL-2), 20 ng/mL IL-15 (CD8IL-15), and medium over the indicated period of days. Graphs represent the results of 7 or more experiments. Error bars indicate SD.](https://ash.silverchair-cdn.com/ash/content_public/journal/blood/108/2/10.1182_blood-2005-12-4827/2/m_zh80140698540001.jpeg?Expires=1765883510&Signature=gHon9txipb-yRDocZuVtCF3AzFidTsJcbXOsoKDwxBLqUVUqNuRtyNivxMKNAnIsdef4w9AH5afUrnLxknoyHS8mLe7VCQ7bx0ZLJdw7jEFMSiZ1fJejn95VamxQR8L9VmQOUrDbCphHUz2PRzydznkBCmugD2QXPLatw5OaEeVhHWaG5C~jtdxqHAnCJrWI5wgZCXR6X88woxtr4-ILBdSpNAYFn3jWV0scZvTZdFnZ5YAmbvB20A41Qt7b~r34SEzUPjaaladCoeNLi-q50Jky90wnZruV4FvVwKoBYrq-7CfNolyTELJ5h~wDLquxLhLOTU06b6j2I8HxrgUbTQ__&Key-Pair-Id=APKAIE5G5CRDK6RD3PGA)


![Figure 4. IL-2 and IL-15 regulation of amino acid (aa) uptake into cells and incorporation into cellular proteins. (A) Tritiated [3H]-amino acid uptake by P14 LCMV CD8+ T cells activated with LCMV gp33-41 peptide for 2 days and thereafter cultured for 24 hours with the indicated concentration of IL-2 or IL-15. (B) Incorporation of [3H]-tritiated amino acid into precipitated cellular protein of antigen-activated P14 LCMV CD8+ T cells cultured for 24 hours in 20 ng/mL IL-2, 20 ng/mL IL-15, or medium alone. Error bars indicate SD. (C) Cellular DNA content of antigen-activated P14 LCMV CD8+ T cells cultured for 24 hours with medium, 20 ng/mL IL-2, or 20 ng/mL IL-15. Graphs are representative of the results of 4 or more experiments. P < .05 (estimated).](https://ash.silverchair-cdn.com/ash/content_public/journal/blood/108/2/10.1182_blood-2005-12-4827/2/m_zh80140698540004.jpeg?Expires=1765883510&Signature=SP8TVOTTn5o~E3xDxe5GOfMGT0sfvQcaDqywZlR59hoyaQqYBGE~LB0jB1At5paUxikk1glwOiue5RxL4O9xs4LbrVMd-Avu4vVfeTU66ii0OKQFlO0nlTMuMKiorzeW9P9AYp2TVkvzYZcO8-Wh10MzE2oTAC32LIyMmVAwYddZ7XD0HJeYduzHyoWEMhR9P~QlxEc6Vj5xXhRJBPmAOVlNezkUAjL3MNEPS0pe-j4IjH-AU~hkh4eug0p2IxoLBR3GV25oOuv1TaqXnq~DKxBAOeYrj1~S0eZL1vloNqM9oPNZ3~M-dZ1-AcTElOMup5Az3efkkVe6YHZvnlfrZQ__&Key-Pair-Id=APKAIE5G5CRDK6RD3PGA)

![Figure 6. Role of PI3K in regulating protein synthesis and cell size of activated T cells. (A-B) FACS histograms show expression of the amino acid transporter subunit CD98 and the transferrin receptor CD71 on the surfaces of antigen-primed P14 LCMV CD8+ T cells cultured in medium alone, 20 ng/mL IL-2 (CD8IL-2), or 20 ng/mL IL-2 (CD8IL-2) plus 10 μM LY294002, a PI3K inhibitor, for 24 hours. (C) FACS dot plots and histograms of FSC and SSC profiles of antigen-primed P14 LCMV CD8+ T cells maintained for 48 hours in medium, 20 ng/mL IL-2 (CD8IL-2), or 20 ng/mL IL-2 (CD8IL-2) plus 10 μM LY294002. (D) Incorporation of tritiated [3H]-amino acid (aa) into precipitated cellular protein of antigen-primed P14 LCMV CD8+T cells maintained for 48 hours in medium, 20 ng/mL IL-2, or 20 ng/mL IL-2 plus 10 μM LY294002, a PI3K inhibitor. (E) Percentage maximum values of tritiated [3H]-amino acid (aa) uptake by antigen-primed P14 LCMV CD8+ T cells maintained for 48 hours in medium or in the indicated concentration of IL-2 ± 10 μM LY294002. (F) Protein concentration of antigen-primed P14 LCMV CD8+ T cells maintained for 48 hours in medium, 20 ng/mL IL-2 (CD8IL-2), or IL-2 plus 10 μM LY294002. (D,F) Error bars indicate SD. (G) Percentage maximum values of tritiated [3H]-amino acid (aa) taken up by antigen-primed P14 LCMV CD8+ T cells maintained for 48 hours in medium or in the indicated concentration of IL-15 ± 10 μM LY294002. Dot plots, histograms, and graphs are representative of the results of 5 or more experiments. (D-E, G) P = .001. (F) P = .05.](https://ash.silverchair-cdn.com/ash/content_public/journal/blood/108/2/10.1182_blood-2005-12-4827/2/m_zh80140698540006.jpeg?Expires=1765883510&Signature=Wz-6pLdiCmdfXwcvoE~wdaCK~GabD2XzcMC8seMPWmXcjGrNaCkGd011GRskKiUv8IzFlRSz2yPqsjfjtmPAQyFvIduNvaY5PfXjUicqNrC7-xl-FESaNSq-yznX4RBXSg0G0ca5weib2xs7z4fw-jkkvri1DYoAYhdrh8OtMI7-uHsevykPUx0iJYOReQm1kIqSHJwyrh7T6kqGPvSnxZ7LY1ofe0FlHpoT2LYCG3ZTLtAy28-flO3okNZmAWe2w9WDytMgUVdjDAavgctCqF9mTOPbmit3yLYZq26OZdM4Q3BLRyL3YCMU6AnGKOGD~rJEKr082Qgt2mIBJWBjtw__&Key-Pair-Id=APKAIE5G5CRDK6RD3PGA)


This feature is available to Subscribers Only
Sign In or Create an Account Close Modal