Abstract
Primary effusion lymphoma (PEL) is a B-cell lymphoma in which human herpesvirus-8 (HHV-8) is found within all tumor cells and represents a target for selectively destroying tumor cells. HHV-8 is latent in most PEL cells and, hence, resistant to antiviral agents that inhibit lytic replication. We demonstrate that PEL cell lines containing HHV-8 without and with coinfection with Epstein-Barr virus responded to the antiseizure medication valproate with entry into the lytic cascade and production of infectious virus. Minimal cell death occurred when noninfected BL-41 cells were incubated with valproate, whereas apoptosis occurred in response to valproate in PELs that supported lytic replication of HHV-8. The anti-viral agents ganciclovir and phosphonoformic acid (PFA) blocked valproate-induced production of infectious virus without blocking entry into the lytic cascade, and apoptosis occurred at levels that were as high as when virus production was not blocked. Ganciclovir and PFA also prevented most valproate-induced expression of the late lytic viral transcript open reading frame 26 (ORF-26), but they did not block the induction of either viral interleukin-6 (vIL-6) or viral G protein-coupled receptor (vGPCR). These studies provide evidence that incubation of PELs with valproate in the presence of ganciclovir or PFA can selectively target tumor cells for apoptosis without increasing viral load.
Introduction
Human herpesvirus 8 (HHV-8; also known as Kaposi sarcoma herpesvirus or KSHV) is a large double-stranded DNA virus of the gamma herpesvirus family that is involved in the pathogenesis of both Kaposi sarcoma (KS) and primary effusion lymphoma (PEL).1,2 B lymphocytes serve as a reservoir for HHV-8, with viral infection persisting throughout the lifetime of the host.3-5 HHV-8-infected B lymphocytes can undergo malignant transformation, resulting in PELs.6-9 These rare B-cell lymphomas present as effusions without major lymph node or solid organ involvement.7,9 PEL cells are universally infected with HHV-8, and they are often coinfected with Epstein-Barr virus (EBV).10,11 They also contain multiple chromosomal abnormalities.11,12
The ability of HHV-8 to enter a latent state plays a key role in the development of HHV-8-associated tumors. During latency, the few viral proteins that are expressed help replicate the viral genome during cellular replication and ensure the survival of the infected population of cells.2,13 The disruption of important regulatory pathways that occurs during latency makes cells more susceptible to acquiring additional genetic or epigenetic changes that promote tumor development. All latently infected cells express the latency-associated nuclear antigen (LANA), a protein that is required for the replication of the viral episome and tethers it to cellular chromosomes during cell division.14-16 This ensures that the viral episome is maintained during cellular division so that the HHV-8 undergoes clonal expansion as latently infected cells replicate. LANA also disrupts the function of the tumor suppressor proteins p53 and Rb.17,18 Latently infected cells also express viral cyclin (v-cyclin) and viral Fas-associated death domain (FADD)-like interleukin-1β-converting enzyme inhibitory protein (v-FLIP).19,20 The expression of v-cyclin contributes to unregulated proliferation of cells by activating cyclin dependent kinase 4 (cdk4) and cdk6, and it is resistant to inhibition by p21 and p16, unlike its cellular counterpart cyclin D.21-23 The v-FLIP protein inhibits apoptosis by activating the transcription factor nuclear factor-κB (NF-κB) and by preventing the activation of caspase 8.24-26 Together, the few viral genes that are expressed in latently infected cells enhance cell proliferation and reduce cell death.
The presence of HHV-8 in all PEL and KS cells3 provides a target for selective destruction of tumor cells without harming uninfected normal cells. HHV-8 is latent in most PEL cells but has the potential to switch to lytic replication.27,28 Lytic replication involves a complex cascade of viral gene expression to produce proteins required for replicating viral DNA and packaging it into infectious virions. Viral gene products expressed during lytic replication inhibit cellular gene expression and cellular replication, thereby conserving resources for viral production.29-31 Viral DNA polymerase is exclusively expressed during the lytic cascade and is required for lytic replication of viral DNA and expression of late lytic viral gene products.32-34 At appropriate concentrations, both ganciclovir and phosphonoformic acid (PFA, clinically known as foscarnet) can inhibit viral DNA polymerase, thereby preventing production of infectious virus.35 Ganciclovir is an acyclic nucleoside that undergoes phosphorylation by viral enzymes expressed during the lytic cascade. Phosphorylated ganciclovir inhibits viral DNA polymerase and can also be incorporated into cellular and viral DNA, leading to premature chain termination,36 whereas PFA is inhibitory to viral DNA polymerase without modification.37-39
In this study, we explored the consequences of combining viral DNA polymerase inhibitors with valproate (2-propylpentanoate). Valproate is clinically used to control partial and generalized epileptic seizures and neuropathic pain and to stabilize mood,40,41 and it is structurally and functionally similar to butyrate in its ability to induce lytic replication of HHV-8.42 We demonstrate that valproate inhibited proliferation and induced apoptosis of BCBL-1 and JSC-1 cells, PEL cell lines that are infected with HHV-8 in the absence and presence of coinfection with EBV, respectively.43 In contrast, valproate was nontoxic to a noninfected Burkitt lymphoma B-cell line. The valproate-induced production of infectious HHV-8 from BCBL-1 and JSC-1 cells was blocked by either ganciclovir or PFA, whereas apoptosis continued to occur. These studies indicate that the combined use of valproate and viral DNA polymerase inhibitors can selectively target HHV-8-infected cells for apoptotic death without increasing the viral load.
Materials and methods
Cell culture
BCBL-1 cells (HHV-8-positive, EBV-negative) and BL-41 cell line (HHV-8-negative, EBV-negative) were obtained from the National Institutes of Health AIDS Research and Reference Program (Rockville, MD). JSC-1 cells were kindly provided by Dr Richard Ambinder (Johns Hopkins University, Baltimore, MD). All cells were maintained in RPMI 1640 medium supplemented with 10% fetal calf serum, 2 mM l-glutamine, 100 U penicillin, and 10 U streptomycin. A reporter cell line for quantification analysis of infectious HHV-8, T1H6,44 was maintained in Dulbecco modification of Eagle medium (Cellgro, Herndon, VA) supplemented with 10% fetal bovine serum, 2 mM l-glutamine, 200 U/mL penicillin, 10 U/mL streptomycin, and 50 μg/mL hygromycin B (Invitrogen, Carlsbad, CA) and split 1:10 every 3 to 4 days. Valproate (2-propylpentanoic acid), butyrate, ganciclovir, and phosphonoformic acid were purchased from Sigma-Aldrich (St Louis, MO).
Northern blot analysis
Total cellular RNA was isolated using Trizol (GibcoBRL, Grand Island, NY) and was size fractionated on a 1% agarose/formaldehyde gel.45 RNA was transferred to nitrocellulose and covalently linked by ultraviolet irradiation using a Stratalinker (Stratagene, La Jolla, CA) and by baking in vacuo for 2 hours at 80°C. DNA probes for viral interleukin 6 (vIL-6),46 viral G protein-coupled receptor (vGPCR), open reading frame 26 (ORF-26), and glyceraldehyde-3-phosphate dehydrogenase (GAPDH)47 were radiolabeled using an oligolabeling kit (Stratagene) with 32P deoxycytidine triphosphate (dCTP) according to the manufacturer's recommendations. Hybridizations were performed at 42°C in 20 × standard saline citrate (SSC), 10% sodium dodecyl sulfate (SDS), 50 × Denhart, 100 μg/mL denatured salmon sperm DNA, 50% formamide, 10% dextran sulfate, and 100 ng 32P-dCTP-labeled DNA at a specific activity of 1 × 108 cpm/μg. Nitrocellulose was washed with a final stringency of 0.2 × SSC in 0.1% SDS at 55°C. Blots were serially probed for the genes indicated, and the nitrocellulose was stripped using boiling water prior to rehybridization with other probes. Autoradiography was performed with an intensifying screen at –80°C.
Immunofluorescence
Cytospin preparations from BCBL-1 and JSC-1 cells were air-dried and fixed in ice-cold acetone. Slides were rehydrated with phosphate-buffered saline (PBS) for 10 minutes. The terminal deoxynucleotidyl transferase (TdT) nick end labeling (TUNEL) assay was done according to the manufacturer's recommendation (DeadEnd Fluorometric TUNEL System; Promega, Madison, WI). After the terminal deoxynucleotidyl transferase (TdT) enzyme incubation and the termination of the reaction with 2 × SSC, slides were washed 3 times with PBS and subjected to immunohistochemical staining for DNA polymerase processivity factor (PPF) using a mouse monoclonal antibody to PPF, the product of ORF-59 (anti-ORF-59, 1:100; Advanced Biotechnologies, Columbia, MD). Slides were blocked with goat serum for 10 minutes at 37°C prior to overnight incubation at 4°C in a wet chamber with anti-ORF-59 in 5% goat serum. Slides were then washed 3 times and incubated for 45 minutes at 37°C with goat anti-mouse Alexa Fluor 567 (Molecular Probes, Eugene, OR). Slides were washed 3 times with PBS and then mounted with antifading agent. Imaging was performed using a Nikon Eclipse E-800 microscope equipped with an oil immersion 100×/1.3 objective lens and an Optronics MagnaFire S99800 digital camera. The emission patterns of the 2 fluorescences were collected separately. Identical exposure times were used for data acquisition from each slide for the individual fluorescent probes.
Assessment of cell viability and apoptosis
Cell viability was determined by trypan blue exclusion and direct counting with a hemacytometer. Apoptosis was determined by using the DeadEnd Fluorometric TUNEL System (Promega) according to the manufacturer's recommendation. Cells (2 × 106) were fixed in ice-cold 1% formaldehyde, washed with PBS, and permeabilized with 70% ethanol for 24 hours at -20°C. The fragmented DNA of apoptotic cells was identified by catalytically incorporating fluorescein-12-dUTP at 3′-OH DNA ends, using the enzyme TdT in TdT incubation buffer. As a control, cells were treated with incubation buffer that did not contain TdT enzyme. Cells were analyzed using a FACScan flow cytometer (Becton Dickinson, San Jose, CA).
Assay for infectious HHV-8 production using the T1H6 cell line
The T1H6 reporter cell line contains the lacZ gene under a control of the PAN promoter and responds to infection with HHV-8 in a sensitive and quantitative manner that accurately assesses the amount of infectious HHV-8 present.44,48,49 Briefly, 8 × 104 T1H6 cells/well were seeded in 48-well plates in triplicate. The next day, 200 μL medium from PEL cells was assayed for infectious virus by filtering it through a 0.45-μm filter and then adding it to T1H6 cells in the presence of 8 μg/mL polybrene (Sigma, St Louis, MO). Plates with T1H6 cells were centrifuged at 400g for 30 minutes at room temperature and incubated at 37°C for 1.5 hours. The medium was changed, and cells were incubated for 2 days at 37°C. After 3 freeze-thaw cycles with 50 μL PBS, cell lysates were harvested, and their β-galactosidase activities were measured by Luminescent β-galactosidase assay (Clontech, Palo Alto, CA) using LUMIstar Galaxy luminometer (BMG LabTechnologies, Durham, NC). For the standard curve, dilution series of infectious virus were used as well as serial dilutions of the β-galactosidase.
Results
Changes in cell number and production of infectious virus resulting from incubation with valproate
There is extensive clinical information on the safety and toxicity of valproate in patients treated for neurologic conditions. Plasma concentrations during chronic oral treatment typically range from 0.28 mM to 0.69 mM.40 We previously demonstrated that a concentration of valproate between 0.03 and 3 mM induced the expression of lytic cycle-associated HHV-8 genes.42 Here, we examined changes in cell proliferation, cell survival, and production of infectious virus using a concentration of valproate that is clinically encountered. When BCBL-1 cells were incubated with 0.6 mM valproate, there was an inhibition of the increase in cell number that occurred over time that was very similar to the inhibition that occurred using 0.6 mM butyrate (Figure 1A). Untreated cells showed a more than 7-fold increase in cell number over 3 days, and then cell numbers plateaued. When valproate was present, the plateau occurred much earlier, with a more than 50% reduction in total cell number compared with control cells. The TUNEL assay was used to assess the role of apoptosis in the changes in cell number. Incubation with valproate caused a time-dependent increase in the percentage of cells undergoing apoptosis, with 40% of cells being TUNEL-positive on day 2 and more than 70% by day 3 (Figure 1B). In contrast, approximately 10% of control cells were undergoing apoptosis, and this remained relatively constant over a 4-day period.
Valproate induced changes in cell number, apoptosis, and viral production in BCBL-1 cells. BCBL-1 cells were grown in the absence or presence of valproate (0.6 mM; ▪) or butyrate (0.3 or 0.6 mM; ▴) for the indicated times. ♦ indicates control cells. (A) The total number of cells at each time point in the absence and presence of valproate or butyrate. (B) The percentage of cells that were apoptotic at each time point as assessed by flow cytometric analysis of TUNEL-positive cells. (C) The relative amount of infectious virus in conditioned medium at each time point based on β-galactosidase produced by the T1H6 reporter cell line. Values shown in panels A and C are the mean ± SD from 3 and 6 replicate determinations, respectively.
Valproate induced changes in cell number, apoptosis, and viral production in BCBL-1 cells. BCBL-1 cells were grown in the absence or presence of valproate (0.6 mM; ▪) or butyrate (0.3 or 0.6 mM; ▴) for the indicated times. ♦ indicates control cells. (A) The total number of cells at each time point in the absence and presence of valproate or butyrate. (B) The percentage of cells that were apoptotic at each time point as assessed by flow cytometric analysis of TUNEL-positive cells. (C) The relative amount of infectious virus in conditioned medium at each time point based on β-galactosidase produced by the T1H6 reporter cell line. Values shown in panels A and C are the mean ± SD from 3 and 6 replicate determinations, respectively.
A number of steps need to be successfully completed in the lytic cascade of HHV-8 for infectious virus to be produced. We have previously reported that incubation with 3 mM butyrate induces apoptosis prior to completion of virus production, whereas apoptosis occurs at later time points that do not prevent the production of intact virions when the concentration of butyrate is reduced to 0.3 mM.46 We thus compared the amount of infectious virus that was present in the conditioned medium at various time points after incubation with either 0.6 mM valproate or 0.3 mM butyrate. The amount of extracellular infectious virus in conditioned medium was determined by using the T1H6 reporter cell line that contains an HHV-8 Rta-dependent promoter linked to a β-galactosidase gene, and the expression of β-galactosidase is directly proportional to the amount of infectious virus present.44,48,49 There was a low level of infectious virus detected in the conditioned medium from BCBL-1 cells 3 days following stimulation with either valproate or butyrate, whereas there was no detectable infectious virus in conditioned medium from control cells (Figure 1C). By day 4, the amount of infectious virus in the conditioned medium showed a sharp increase in response to both valproate and butyrate, with levels peaking by day 5. There was no further increase in the amount of infectious virus in the medium during longer incubations (data not shown). When BCBL-1 cells were incubated with 0.6 mM valproate, more infectious virus was produced than when cells were incubated with 0.3 mM butyrate (Figure 1C). Thus, the apoptosis that resulted from incubation with valproate did not prevent the release of infectious virus, suggesting that apoptosis occurred after the completion of virus production in many of the cells.
Sensitivity of HHV-8-infected and uninfected B-cell lines to valproate and antivirals
A nonvirally infected Burkitt lymphoma B-cell line (BL41) was compared with HHV-8-infected BCBL-1 cells to determine whether the apoptosis that resulted from valproate was due to cellular changes independent of HHV-8. For all conditions examined, incubation with valproate did not significantly reduce the number of BL41 cells (Figure 2A), whereas there was more than a 50% reduction in cell number when BCBL-1 cells were incubated with valproate (Figure 2B). Ganciclovir at 2 and 20 μM was well tolerated by both cell types, whereas 200 μM ganciclovir was toxic to both cell types, causing a 70% reduction in the number of BL41 cells and a 50% reduction in the number of BCBL-1 cells (Figure 2A-B). The cell death resulting from ganciclovir at 200 μM was not related to the antiviral effects of ganciclovir since the BL41 cells were not virally infected. PFA at either 100 or 750 μM was well tolerated by BL41 cells, but there was a 25% reduction in BCBL-1 cell number resulting from incubation with 750 μM PFA. The reduction occurred independent of valproate-induced entry into the lytic cascade.
Effect of ganciclovir and PFA on valproate induced mRNA expression
Concentrations of ganciclovir and PFA that are effective at blocking viral DNA polymerase should inhibit the expression of late lytic viral mRNAs, a group of viral transcripts that are dependent on lytic viral DNA replication for expression.1,5 Northern blot analysis demonstrated that incubation with valproate for 4 days induced high levels of expression of the late lytic transcript ORF-26 (Figure 3). Both ganciclovir and PFA caused a concentration-dependent reduction in ORF-26 expression. Incubation with 750 μM PFA blocked all valproate-induced expression of ORF-26, whereas expression of ORF-26 was reduced but not fully blocked by ganciclovir at 2 to 20 μM or PFA at 100 μM. Valproate also induced high levels of expression of vIL-6 and vGPCR, but neither ganciclovir nor PFA prevented their induction. This was expected since viral transcripts expressed early in the lytic cascade are not dependent on viral DNA polymerase for expression. The slight reduction in the amount of vIL-6 and vGPCR that occurred when valproate-stimulated cells were incubated with PFA of 750 μM was accompanied by less GAPDH mRNA, suggesting that it was due to loading differences in mRNA or the toxic effects that were noted at this concentration. The levels of the cellular mRNA GAPDH decreased when cells were incubated with valproate both in the absence and presence of ganciclovir and PFA, consistent with the known inhibition of cellular gene transcription that occurs during lytic replication.30,31
The effect of viral DNA polymerase inhibitors on cell number. Uninfected (BL41 cells; A) and HHV-8-infected (BCBL-1 cells; B) B-cell lymphoma cells were examined for changes in cell number resulting from incubation with ganciclovir (2-200 μM) and PFA (100 or 750 μM) in the absence (▪) and presence (▦) of valproate (0.6 mM). Viable cells were counted by direct visualization of cells that excluded trypan blue by using a hemocytometer on day 3. The number of cells present in the untreated control on day 3 for each cell type was labeled 100%, and the mean number of cells present for each condition was compared with this value. Data shown are mean ± SD from triplicate determinations.
The effect of viral DNA polymerase inhibitors on cell number. Uninfected (BL41 cells; A) and HHV-8-infected (BCBL-1 cells; B) B-cell lymphoma cells were examined for changes in cell number resulting from incubation with ganciclovir (2-200 μM) and PFA (100 or 750 μM) in the absence (▪) and presence (▦) of valproate (0.6 mM). Viable cells were counted by direct visualization of cells that excluded trypan blue by using a hemocytometer on day 3. The number of cells present in the untreated control on day 3 for each cell type was labeled 100%, and the mean number of cells present for each condition was compared with this value. Data shown are mean ± SD from triplicate determinations.
The changes in viral gene expression resulting from incubation with ganciclovir or PFA in the absence and presence of valproate. BCBL-1 cells were incubated in the absence or presence of valproate (0.6 mM) in medium that contained the indicated concentration of ganciclovir or PFA (μM). After a 4-day incubation, total cellular RNA was isolated, and 20 μg RNA of each sample was size fractionated and analyzed by Northern blot analysis for the indicated transcripts. The nitrocellulose was stripped with boiling water prior to each hybridization.
The changes in viral gene expression resulting from incubation with ganciclovir or PFA in the absence and presence of valproate. BCBL-1 cells were incubated in the absence or presence of valproate (0.6 mM) in medium that contained the indicated concentration of ganciclovir or PFA (μM). After a 4-day incubation, total cellular RNA was isolated, and 20 μg RNA of each sample was size fractionated and analyzed by Northern blot analysis for the indicated transcripts. The nitrocellulose was stripped with boiling water prior to each hybridization.
Inhibition of valproate-induced production of HHV-8 by ganciclovir and PFA
Inhibition of ORF-26 expression provided evidence that PFA at 750 μM was the most effective inhibitor of valproate-induced production of infectious virus, with 20 μM ganciclovir nearly as effective. We explored the relative efficacy of the agents in more detail by using the T1H6 reporter cell line to assess the amount of infectious virus released by BCBL-1 cells since viral particles can often be defective and noninfectious. When BCBL-1 cells were incubated with valproate for 5 days, there was a large increase in the amount of infectious virus in the conditioned medium, leading to a large increase in reporter cell activity (Figure 4). When either ganciclovir (2 or 20 μM) or PFA (100 or 750 μM) were present during incubation with valproate, the increased production of infectious virus was almost completely blocked. Thus, the low level of late gene expression that was observed when valproate-stimulated BCBL-1 cells were incubated with ganciclovir at 2 to 20 μm or PFA at 100 μM was accompanied by minimal release of infectious virus.
Valproate-induced apoptosis in BCBL-1 cells incubated with ganciclovir and PFA
Incubation of BCBL-1 cells with valproate for 3 days increased the percentage of cells undergoing apoptosis by approximately 4-fold (Figure 5). When ganciclovir or PFA was present to inhibit viral DNA replication and late lytic gene expression, there was no reduction in the amount of apoptosis that occurred (Figure 5A-B), indicating that valproate-induced apoptosis was not dependent on viral DNA replication or on the expression of late viral gene products. Incubation with valproate for 4 days induced nearly the entire population of BCBL-1 cells to enter the lytic phase of viral replication, reflected by the expression of DNA polymerase processivity factor (PPF), a protein encoded by ORF-59 that is exclusively expressed during the lytic cascade50 (Figure 5C). Most cells that were expressing PPF were undergoing apoptosis at this time point, and the apoptosis was not blocked by ganciclovir (Figure 5C) or PFA (data not shown).
The effect of viral DNA polymerase inhibitors on extracellular HHV-8. BCBL-1 cells were induced into the lytic phase using valproate (0.6 mM; ▧), and the ability of ganciclovir and PFA to inhibit viral production was determined by assaying the amount of infectious virus present in the conditioned medium after a 5-day incubation using the T1H6 reporter cell line. ▪ indicates control cells. Each data point represents the mean ± SD from 6 replicate determinations.
The effect of viral DNA polymerase inhibitors on extracellular HHV-8. BCBL-1 cells were induced into the lytic phase using valproate (0.6 mM; ▧), and the ability of ganciclovir and PFA to inhibit viral production was determined by assaying the amount of infectious virus present in the conditioned medium after a 5-day incubation using the T1H6 reporter cell line. ▪ indicates control cells. Each data point represents the mean ± SD from 6 replicate determinations.
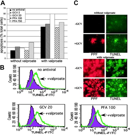
Apoptosis resulting from valproate, ganciclovir, and PFA. BCBL-1 cells were incubated in the absence or presence of valproate (0.6 mM) for 3 or 4 days. Where indicated, ganciclovir (GCV) or PFA was present throughout the incubation at the indicated concentration (μM). Cells were assessed for the percentage of apoptotic cells using the TUNEL assay with flow cytometry. (A) The percentage of the total cells that were apoptotic after a 3-day incubation is graphically shown for each condition. ▪ indicates cells not treated with an antiviral agent; ▧, 2 μM GCV; □, 20 μM GCV; ▨, 100 μM PFA; and ▦, 750 μM PFA. (B) Representative flow cytometric profiles are shown for cells incubated in the absence (filled curve) and presence (open curve) of valproate in combination with the indicated antiviral agent. (C) Cells were fixed and processed for dual immunofluorescence looking at the early lytic viral protein PPF and for TUNEL. Filters were used that selectively detected either the red using Alexa Fluor 567 (PPF) or green using fluorescein isothiocyanate (FITC) (TUNEL) fluorescence. Where indicated, ganciclovir was present at 20 μM.
Apoptosis resulting from valproate, ganciclovir, and PFA. BCBL-1 cells were incubated in the absence or presence of valproate (0.6 mM) for 3 or 4 days. Where indicated, ganciclovir (GCV) or PFA was present throughout the incubation at the indicated concentration (μM). Cells were assessed for the percentage of apoptotic cells using the TUNEL assay with flow cytometry. (A) The percentage of the total cells that were apoptotic after a 3-day incubation is graphically shown for each condition. ▪ indicates cells not treated with an antiviral agent; ▧, 2 μM GCV; □, 20 μM GCV; ▨, 100 μM PFA; and ▦, 750 μM PFA. (B) Representative flow cytometric profiles are shown for cells incubated in the absence (filled curve) and presence (open curve) of valproate in combination with the indicated antiviral agent. (C) Cells were fixed and processed for dual immunofluorescence looking at the early lytic viral protein PPF and for TUNEL. Filters were used that selectively detected either the red using Alexa Fluor 567 (PPF) or green using fluorescein isothiocyanate (FITC) (TUNEL) fluorescence. Where indicated, ganciclovir was present at 20 μM.
While BCBL-1 cells are infected with HHV-8 and not with EBV, most PELs, including JSC-1 cells, are coinfected with both HHV-8 and EBV.51 We examined the response of JSC-1 cells to valproate in the absence and presence of antivirals to determine whether coinfected PELs were also susceptible to valproate-induced lytic replication and apoptosis. There was a time-dependent increase in cell number when JSC-1 cells were incubated under control conditions, and the increase in cell number was reduced by incubation with valproate at either 0.6 or 1.2 mM (Figure 6A). Incubation with valproate induced the accumulation of infectious virus in the medium, with more virus produced when cells were incubated with 1.2 mM valproate than with 0.6 mM valproate (Figure 6B). Both ganciclovir and PFA effectively blocked the valproate-induced production of infectious virus. JSC-1 cells that were incubated with valproate underwent apoptosis, and inhibition of virus production did not prevent valproate-induced apoptosis (Figure 6C). Immunofluorescent analysis demonstrated that the majority of JSC-1 cells incubated with valproate expressed PPF, and the PPF-positive cells became TUNEL positive, similar to the BCBL-1 cells shown in Figure 5C (data not shown). Thus, the HHV-8 in PELs responded to valproate with entry into the lytic cascade and apoptosis irrespective of whether EBV was present or absent.
Responsiveness of PELs dually infected with HHV-8 and EBV to valproate and antivirals. JSC-1 cells were incubated in the absence or presence of valproate. Where indicated, ganciclovir or PFA was present through the incubation at the indicated concentration (μM). (A) The total number of cells at each time point in the absence (♦) and presence (▪, 0.6 mM; ▵, 1.2 mM) of valproate. (B) The percentage of cells that were apoptotic at each time point as assessed by flow cytometric analysis of TUNEL-positive cells. □ indicates absence of valproate; ▪, 0.6 mM valproate; ▨, 1.2 mM valproate. (C) The relative amount of infectious virus in conditioned medium at each time point based on β-galactosidase produced by the T1H6 reporter cell line. □ indicates absence of valproate; ▪, 0.6 mM valproate. Values shown are the mean ± SD from 3 replicate determinations.
Responsiveness of PELs dually infected with HHV-8 and EBV to valproate and antivirals. JSC-1 cells were incubated in the absence or presence of valproate. Where indicated, ganciclovir or PFA was present through the incubation at the indicated concentration (μM). (A) The total number of cells at each time point in the absence (♦) and presence (▪, 0.6 mM; ▵, 1.2 mM) of valproate. (B) The percentage of cells that were apoptotic at each time point as assessed by flow cytometric analysis of TUNEL-positive cells. □ indicates absence of valproate; ▪, 0.6 mM valproate; ▨, 1.2 mM valproate. (C) The relative amount of infectious virus in conditioned medium at each time point based on β-galactosidase produced by the T1H6 reporter cell line. □ indicates absence of valproate; ▪, 0.6 mM valproate. Values shown are the mean ± SD from 3 replicate determinations.
Discussion
These studies demonstrate that incubation with valproate induced HHV-8 in PEL cells to enter the lytic cascade, leading to production of infectious virus and the death of most cells by apoptosis. Minimal cell death occurred when noninfected BL-41 cells were incubated with valproate, providing evidence that the apoptosis that occurred in PEL cells was more closely linked to the lytic replication of HHV-8 than to cellular changes induced by valproate. The induction of lytic replication of HHV-8 that occurred with valproate was seen with PELs both with and without coinfection with EBV. Both ganciclovir and PFA blocked valproate-induced production of HHV-8 without blocking entry into the lytic cascade, and apoptosis continued to occur at levels that were as high as when virus production was not blocked. This indicates that the apoptosis was not dependent on replication of viral DNA or on completion of the lytic cascade.
Apoptosis represents an important mechanism used by the host to eliminate virally infected cells.52-55 There are viral gene products expressed during both latent and lytic replication that inhibit apoptosis,17,20,56-60 yet these did not prevent apoptosis in cells supporting lytic replication of HHV-8. Immunofluorescent studies examining PPF demonstrated that a few cells that spontaneously entered the lytic cascade were TUNEL positive, whereas surrounding cells that did not express PPF were TUNEL negative. This indicates that apoptosis occurred in cells that entered the lytic cascade independent of incubation with valproate. Similarly, lytic replication induced by either 12-O-tetradecanoylphorbol-13-acetate (TPA) or butyrate leads to apoptosis of BCBL-1 cells.46,49,61 More transcripts and proteins are expressed at high levels during the lytic cascade than during latency, and this increases the likelihood of detection by cellular defenses.46,49,61,62 Apoptosis occurred when viral late gene expression was blocked, indicating that changes occurring early in the lytic cascade were sufficient to induce apoptosis despite expression of viral proteins with antiapoptotic activity. The transient expression of some antiapoptotic proteins limits their ability to suppress apoptosis. For example, overexpression of viral interferon (IFN) regulatory factor 1 (vIRF-1) can suppress apoptosis,56,63 but vIRF-1 is expressed relatively early in the lytic cascade, and its expression is transient because of a short half-life, thereby limiting its ability to block apoptosis.49 The increase in viral DNA that occurs during lytic replication is not required for the apoptotic response since inhibition of viral DNA replication did not reduce the level of apoptosis that occurred. This suggests that viral transcripts and/or proteins expressed during the lytic cascade were responsible for triggering apoptosis.
The concentration of valproate that we used to induce lytic replication of HHV-8 was in the range that is present in the plasma of patients treated with valproate for neurologic diseases.40 This indicates that patients taking valproate who are latently infected with HHV-8 are at risk for lytic reactivation of HHV-8 and production of infectious virus unless virus production is blocked. This could increase the likelihood of developing HHV-8-associated diseases such as KS since the development of new KS lesions is more likely to occur when circulating virus is detected.64,65 Valproate and butyrate are very similar in structure and display nearly identical dose-response curves for lytic gene induction.42 Both valproate and butyrate function as histone deacetylase inhibitors and affect the expression of both cellular and viral genes.66-69 BCBL-1 cells respond to high concentrations of butyrate and valproate with apoptosis prior to production of infectious virus, but this does not occur in response to TPA.46 This suggests that the apoptosis that results from valproate and butyrate has a cellular component that augments the apoptosis triggered by lytic replication, consistent with the ability of these agents to induce apoptosis in some nonvirally infected cells.66,67,69-71
The apoptosis that occurs as a consequence of valproate-induced lytic reactivation represents an opportunity to selectively kill virally infected cells while blocking production of infectious virus. PFA directly inhibits the viral DNA polymerase by binding to the pyrophosphate-binding site at concentrations that do not affect the cellular polymerase,72-74 whereas ganciclovir must first undergo phosphorylation by either HHV-8 viral thymidine kinase (ORF-21) or viral phosphotransferase (ORF-36), proteins that are expressed exclusively during the lytic cascade.37 The phosphorylated ganciclovir can then undergo additional phosphorylation by cellular enzymes, thereby creating an acyclic nucleic acid that can be incorporated into either viral or cellular DNA. PFA was as effective at preventing viral production as ganciclovir, and apoptosis continued to occur. This indicates that incorporation of acyclic nucleotides into DNA is not required for induction of apoptosis, suggesting that the apoptosis occurs in large part as a cellular response to viral products expressed during the lytic cascade.
The tumor cells for both PEL and KS harbor HHV-8 that is primarily latent. Pharmacokinetic studies of valproate, PFA, and ganciclovir demonstrate that concentrations that were effective in this study can be safely achieved in patients.40,75,76 This suggests that combined treatment with valproate and antiviral agents could selectively target tumors that are infected with HHV-8 for destruction without killing noninfected cells. Either PFA or ganciclovir should prevent valproate-induced production of HHV-8 without preventing apoptosis, and this should limit any long-term problems associated with virus dissemination or paracrine responses to viral proteins such as vIL-6 that are expressed early in the lytic cascade.
Prepublished online as Blood First Edition Paper, February 1, 2005; DOI 10.1182/blood-2004-09-3569.
Supported by the US Public Health Service (grant RO-1 CA 79402).
The publication costs of this article were defrayed in part by page charge payment. Therefore, and solely to indicate this fact, this article is hereby marked “advertisement” in accordance with 18 U.S.C. section 1734.






This feature is available to Subscribers Only
Sign In or Create an Account Close Modal