Although CD8 T cells are thought to be a principal effector population of graft-versus-host disease (GVHD), their dynamics and specificity remain a mystery. Using a mouse model in which donor and recipient were incompatible at many minor histocompatibility antigens (minor H Ags), the CD8 T-cell response was tracked temporally and spatially through the course of GVHD. Donor CD8 T cells in the circulation, spleen, lung, and liver demonstrated virtually identical kinetics: rapid expansion and then decline prior to morbidity. Remarkably, up to one fourth of the CD8 T cells were directed against a single minor antigen, H60. Extreme H60 immunodominance occurred regardless of sampling time, site, and genetic background. This study is the first to analyze the T cells participating in GVHD in “real-time,” demonstrates the exceptional degree to which immunodominance of H60 can occur, and suggests that such superdominant minor H Ags could be risk factors for GVHD.
Introduction
Allogeneic bone marrow transplantation (BMT) after total body irradiation is a common treatment for nonmalignant and malignant hematologic disorders.1 However, it is greatly complicated by graft-versus-host disease (GVHD), in which donor T cells generate a response against host alloantigens. There are 2 critical gaps in understanding the pathogenesis of GVHD. The first is in the cellular progression of this disease. It is established that GVHD is a consequence of donor CD4 and CD8 T cells causing damage to target organs, such as skin, gut, liver, and lung.2 3Alloreactive donor CD8 T cells are thought to be responsible for much of the tissue damage, but remarkably little is known concerning the sequence of events by which this occurs.
The second gap is the antigenic basis of GVHD. In major histocompatibility complex (MHC)–matched individuals, GVHD is widely considered to be a consequence of T-cell responses against minor histocompatibility antigens (minor H Ags).2,4 Given that minor H Ags arise as a side product of naturally occurring polymorphisms in a wide array of genes,5 hundreds to thousands of them could be operative in any donor-recipient setting. A key issue, therefore, is how many minor H Ags participate in the graft-versus-host (GVH) response. Although CD8 T cells directed against an immunodominant minor H Ag, HA-1, have been associated with human GVHD,6 a thorough assessment of the immunodominant minor H Ag issue would be best approached using mouse models. Recent advances have led to the molecular identification of a number of mouse minor H Ags that are immunodominant in certain experimental settings7 8; however, there is a paucity of information on mouse minor H Ags against which T cells are directed during GVHD. Here, taking advantage of well-defined minor H Ag immunogenetics and molecular information of minor H Ags, we elucidate the specificity and dynamics of CD8 T cells involved in systemic and local immune responses during GVHD and identify H60 as a remarkably dominant minor H Ag in this disease.
Materials and methods
Mice
C57BL/6J (B6) female mice were used as donors of bone marrow (BM) and spleen cells. C.B10-H2b/LiMcdJ (BALB.B), A.BY-H2bH2-T18b/SnJ (A.BY), LP/J, 129P3/J 129 male mice were used as recipients. Congenic mouse strains, B6.C-H60c/Dcr,8B10.CE-H13bAw(30NX)/Sn, B10.129-H46bH47b(21M)/Sn, and B6.C-H28c/By, were used for establishment and maintenance of cytotoxic T-lymphocyte (CTL) lines. Donor and recipient mice were 8 to 12 weeks old and were maintained under specific pathogen-free conditions.
Induction of GVHD
Recipient animals were irradiated with split doses of 450 cGy from a 137Cs source with a 4-hour interval, and injected with BM and spleen cells from B6 female mice 4 hours after the second irradiation. Irradiated BALB.B mice not given BM typically died within 10 days. BM cells were flushed from femurs and tibiae of the donor mice with phosphate-buffered saline (PBS). A single-cell suspension of donor BM and spleen cells was filtered through sterile nylon mesh, washed, and resuspended in PBS. Then, 5 × 106 BM cells and 2 × 107 splenocytes were admixed in PBS and injected intravenously in a volume of 200 μL into a lateral tail vein.
Cell lines
Cell lines were maintained in Dulbecco modified Eagle medium (DMEM; Life Technologies, Grand Island, NY) supplemented with 5% fetal bovine serum (FBS; Hyclone, Logan, UT). Transporter associated with antigen presentation (TAP)–deficient human T2 cells expressing H-2Db (T2-Db) and H-2Kb(T2-Kb) were provided by P. Cresswell (Yale University, New Haven, CT). The H60b-specific H-2Kb–restricted CTL line SP/H60, the H13b-specific H-2Db–restricted CTL line SP/H13, the H4b-specific H-2Kb–restricted CTL clone M9,9 and the HY (Uty)–specific H-2Db–restricted CTL clone CTL-1010 have been described. The H28-specific CTL line B6.2/H28 was generated by immunizing C57BL/6J mice with cells from H28 congenic B6.C-H28c/By mice. CTL lines were maintained by weekly restimulation with appropriate stimulator cells and 50 U/mL recombinant interleukin 2 (rIL-2).11
Cell-mediated lysis assay
A modified 51Cr release assay has been described.8 For peptide loading, 51Cr-labeled T2-Db and T2-Kb cells were incubated with a 100-nM concentration of synthetic peptides for 30 minutes at 37°C and washed twice with PBS. Synthetic peptides used were LTFNYRNL for H60,7 ILENFPRL for H28,12 SGIVYIHL for H4b (S.M., manuscript in preparation), SSVIGVWYL for H13b,13 and WMHHNMDLI for HY-UTY,14 respectively.
Purification of resident liver- and lung-infiltrating leukocytes
Isolation of liver and lung leukocytes was performed based on the procedure of Masopust et al.15 To deplete circulating peripheral blood leukocytes (PBLs), recipient mice were perfused with PBS/heparin (75 U/mL; Sigma, St Louis, MO) prior to being killed. Livers were pressed through stainless steel mesh and suspended in 5% fetal calf serum (FCS)–PBS. The cell suspensions were admixed with 33% Percoll containing 100 U/mL heparin and were then centrifuged 2000 rpm for 15 minutes at room temperature. The pellets were resuspended in red blood cell (RBC) lysis solution, washed twice, and resuspended in 5% FCS-PBS. Lungs were cut into small pieces, washed with 1 × Hanks balanced salt solution (HBSS)/HEPES (N-2-hydroxyethylpiperazine-N′-2-ethanesulfonic acid; 10 mM), and were incubated in 20 mL digestion solution (1 × HBSS/HEPES, 150 U/mL collagenase, Sigma; 1 mM MgCl2, 1 mM CaCl2, and 5% FCS) at 37°C for 30 minutes. After washing twice with 5% FCS-PBS, the cells were admixed with 33% Percoll and spun at 2000 rpm for 15 minutes. The cells were washed and resuspended in 5% FCS-PBS.
Cell staining and flow cytometry
Fresh PBLs, splenocytes, or lymphocytes harvested from liver and lung were incubated at 4°C for 50 minutes in staining buffer (1 × PBS with 0.1% bovine serum albumin [BSA] and 0.1% sodium azide) containing phycoerythrin (PE)–labeled H60/H-2Kb, H13b/H-2Db, and HY/H-2Db tetramers and saturating amounts of fluorescein isothiocyanate (FITC)–conjugated anti-CD8 monoclonal antibody (mAb; 53-6.72, Jackson Laboratory) or allophycocyanin (APC)–conjugated anti-CD8 (Pharmingen, San Diego CA) and FITC-conjugated anti-CD11a (2D7; Pharmingen) mAbs. PE-labeled tetramers for H60/H-2Kb (LTFNYRNL), H13b/H-2Db (SSVIGVWYC), and HY/H-2Db (WMHHNMDLI) were prepared as described.8 FITC-conjugated anti-β2-microglobulin B (anti-β2mb; S19.8, Jackson Laboratory Flow Cytometry Facility) was used to distinguish donor B6 (β2-mb) from recipient (β2-ma) cells.16 Other mAbs were APC-conjugated anti–Mac-1 (M1/70; Pharmingen), Cy3-conjugated or PE-conjugated anti-CD4 (GK1.5), FITC-conjugated anti–GR-1 (RB6-8C5), and PE-conjugated anti-CD8 53-6.72 (Jackson Laboratory Flow Cytometry Facility). The stained cells were analyzed using a FACScan or FACSCalibur equipped with CellQuest software (Becton Dickinson, San Diego CA).
Results
Dramatic expansion of circulating and peripheral organ-resident donor CD8 T cells during GVHD
To elicit acute minor H Ag–mediated GVHD, a B6 female donor inoculum consisting of a mixture of BM and splenocytes (as a source of mature T cells) was injected into MHC-matched (H-2b), lethally irradiated BALB.B male recipient mice.17 18Morbidity started at day 21 after allogeneic transfer and reached about 75% by 60 days (Figure 1A). The allogeneic BALB.B recipients exhibited typical clinical signs of acute GVHD (ruffled fur, diarrhea, and loss of body weight), whereas B6 recipients of syngeneic B6 donor cells remained healthy. To elucidate the temporal dynamics of the CD4 and CD8 T cells, PBLs were collected serially from recipients of allogeneic or syngenic cells and analyzed for CD8/CD4 ratios. Allogeneic donor leukocytes (distinguished from recipient cells serologically by allelic expression of β2-m were rare in BALB.B recipient blood up to about day 4 after adoptive transfer, suggesting their sequestration in recipient tissues (Figure 1B). Donor CD4 and CD8 T cells were readily detected by day 7 (Figure 1C; 100% of CD8 T cells and 87.3% of CD4 T cells were donor-derived). The CD8 T cells greatly outnumbered CD4 T cells between days 7 to 14 after transplantation and then decreased. In contrast, after syngenic transfer, a normal CD8/CD4 ratio was maintained in both syngeneic BALB.B and B6 recipients (0.2 and 0.3-0.7, respectively; Figure 1D).
GVHD in B6 → BALB.B mice.
Splenocytes (2 × 107) along with 5 × 106BM cells from B6 female mice were injected intravenously into irradiated (900 cGy) allogeneic BALB.B male (B6 → BALB.B) or syngeneic (B6 → B6) recipients. (A) Percent survival and mean weight plot (number of survivors indicated for some data points). (B) Recipient leukocytes disappear and transferred allogeneic donor leukocytes appear in the spleen and liver before they are detected in the blood. B6 recipient cells were distinguished from donor cells using the β2-mb allotypic marker. In 1B, squares indicate spleen cells; diamonds, liver cells; and circles, PBLs. Open symbols represent recipients and closed symbols represent donors. (C) Seven days after allogeneic transfer, all CD8 cells and a majority of CD4 T cells in host blood are of donor origin (β2-mb+). (D) Kinetics of donor-derived CD4 and CD8 T cells from host blood after allogeneic and syngeneic transfer. Data are representative of 2 to 3 independent experiments.
GVHD in B6 → BALB.B mice.
Splenocytes (2 × 107) along with 5 × 106BM cells from B6 female mice were injected intravenously into irradiated (900 cGy) allogeneic BALB.B male (B6 → BALB.B) or syngeneic (B6 → B6) recipients. (A) Percent survival and mean weight plot (number of survivors indicated for some data points). (B) Recipient leukocytes disappear and transferred allogeneic donor leukocytes appear in the spleen and liver before they are detected in the blood. B6 recipient cells were distinguished from donor cells using the β2-mb allotypic marker. In 1B, squares indicate spleen cells; diamonds, liver cells; and circles, PBLs. Open symbols represent recipients and closed symbols represent donors. (C) Seven days after allogeneic transfer, all CD8 cells and a majority of CD4 T cells in host blood are of donor origin (β2-mb+). (D) Kinetics of donor-derived CD4 and CD8 T cells from host blood after allogeneic and syngeneic transfer. Data are representative of 2 to 3 independent experiments.
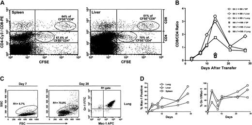
Similar patterns were observed with resident leukocytes from perfused lymphoid and nonlymphoid peripheral organs (Figures 1B and2). On day 3 after allogeneic transfer, spleen, liver, and lung of perfused BALB.B recipients showed low cellularity, but β2-mb+ donor-derived CD4 and CD8 T cells were detected (Table 1). To determine the order in which the donor CD4 and CD8 T cells responded and proliferated, splenocytes and liver leukocytes were harvested from perfused BALB.B recipients of CFSE (S-carboxyfluorescein diacetate succinimidyl ester)–labeled B6 splenocytes on day 4 after transfer. Donor CD4 T cells had undergone more cell cycling, more than 3 doublings compared with CD8 T cells (Figure 2A). Rapid expansion of B6 donor-derived resident CD8 T cells in spleen, liver, and lung of BALB.B recipients then occurred between days 3 and 7 (Table 1). The CD8/CD4 ratios of liver and lung exactly paralleled those observed for spleen (Figure 2B), from 0.6 on day 7 to a peak of 3 on day 14 after transplantation at which time CD8 T cells reached a peak of 37% to 40% (liver and lung) and 8% (spleen) of leukocytes, and then declined (data not shown).
Kinetics of donor-derived resident CD4 and CD8 T cells from lymphoid and nonlymphoid target organs of perfused GVHD mice.
(A) Analysis of spleens and livers 4 days after allogeneic transfer of CFSE-labeled B6 female donor splenocytes plus unlabeled BM into BALB.B male recipients. (B) CD8/CD4 ratios of lymphocytes from spleens, livers, and lungs of hosts after allogeneic (B6 → BALB.B) and syngeneic (BALB.B → BALB.B) transfer. (C) Resident lung leukocytes from B6 → BALB.B mice on day 7 and day 28 after transplantation were analyzed by forward scatter (FSC) and side scatter (SSC) after staining with anti–Mac-1 and –Gr-1 antibodies. Most of the large granular cells on day 28 were Mac-1+ and Gr-1+. (D) Percentages of Mac-1+/Gr-1+ lung, liver and splenic leukocytes were determined at time points after allogeneic transfer. In panels A to D, data are from pooled samples from 3 mice and are representative of 3 independent experiments.
Kinetics of donor-derived resident CD4 and CD8 T cells from lymphoid and nonlymphoid target organs of perfused GVHD mice.
(A) Analysis of spleens and livers 4 days after allogeneic transfer of CFSE-labeled B6 female donor splenocytes plus unlabeled BM into BALB.B male recipients. (B) CD8/CD4 ratios of lymphocytes from spleens, livers, and lungs of hosts after allogeneic (B6 → BALB.B) and syngeneic (BALB.B → BALB.B) transfer. (C) Resident lung leukocytes from B6 → BALB.B mice on day 7 and day 28 after transplantation were analyzed by forward scatter (FSC) and side scatter (SSC) after staining with anti–Mac-1 and –Gr-1 antibodies. Most of the large granular cells on day 28 were Mac-1+ and Gr-1+. (D) Percentages of Mac-1+/Gr-1+ lung, liver and splenic leukocytes were determined at time points after allogeneic transfer. In panels A to D, data are from pooled samples from 3 mice and are representative of 3 independent experiments.
Leukocytes recovered from peripheral organs of GVHD mice*
| . | Spleen . | Liver . | Lung . |
|---|---|---|---|
| B6 female → BALB.B male | |||
| Day 3 after transplantation | 2 × 106 | 3 × 105 | 1 × 105 |
| % donor CD4 T cells† | 11 | 4 | 15 |
| % donor CD8 T cells† | 35 | 52 | 56 |
| Day 7 after transplantation | 2.6 × 107 | 2.7 × 106 | 2.7 × 106 |
| % donor CD4 T cells† | 90 | 99 | 99 |
| % donor CD8 T cells† | 87 | 97 | 97 |
| Day 14‡ | 6.4 × 107 | 6 × 106 | 4.3 × 106 |
| Day 28‡ | 2.3 × 107 | 8.8 × 106 | 10.3 × 106 |
| BALB.B male → BALB.B male | |||
| Day 14 after transplantation | 4.8 × 107 | 1.2 × 106 | 1.2 × 106 |
| . | Spleen . | Liver . | Lung . |
|---|---|---|---|
| B6 female → BALB.B male | |||
| Day 3 after transplantation | 2 × 106 | 3 × 105 | 1 × 105 |
| % donor CD4 T cells† | 11 | 4 | 15 |
| % donor CD8 T cells† | 35 | 52 | 56 |
| Day 7 after transplantation | 2.6 × 107 | 2.7 × 106 | 2.7 × 106 |
| % donor CD4 T cells† | 90 | 99 | 99 |
| % donor CD8 T cells† | 87 | 97 | 97 |
| Day 14‡ | 6.4 × 107 | 6 × 106 | 4.3 × 106 |
| Day 28‡ | 2.3 × 107 | 8.8 × 106 | 10.3 × 106 |
| BALB.B male → BALB.B male | |||
| Day 14 after transplantation | 4.8 × 107 | 1.2 × 106 | 1.2 × 106 |
Means of nucleated cells from 3 mice.
Percent of donor-derived T cells in total CD4 or CD8 T cells. Donor B6 cells were distinguished from recipient BALB.B cells by allelic expression of β2-m: B6, β2-mb; BALB.B, β2-ma.
About 100% of lymphocytes were donor-derived. Data are representative of 2 experiments.
The reduction of CD8 T cells was followed by a remarkable increase in myeloid lineage cells. Although the myeloid cells present immediately following transplantation were likely of both donor and recipient origin (Figure 1B), they increased in frequency to the extent that by day 28 after transplantation, 50% to 63% of immune cells recovered from the liver and lung, respectively, were Mac-1+, of which 90% were also Gr-1+ (Figure 2C,D), implying an influx of mature granulocytes of donor origin into the organs of allogeneic recipients. In contrast, BALB.B recipients of syngeneic transfer showed no skewing toward Mac-1+ cells (not shown) and maintained a normal CD8/CD4 ratio (0.3-0.5:1).
Dominance of H60-specific CD8 T cells during GVHD
To determine the specificities of circulating CD8 T cells during GVHD, serial PBL samples pooled from 10 allogeneic BALB.B recipients were analyzed by flow cytometric analysis using PE-conjugated tetramers for H60/H2-Kb, H13b/H2-Db, and HY/H2-Db minor H Ag/MHC complexes along with FITC-conjugated anti-CD8 mAb. The frequency of H60 tetramer-positive CD8 T cells increased dramatically from undetectable on day 4 to 9% of CD8 T cells on day 10, then declined to 1% to 2% of CD8 T cells on day 30 after transplantation (Figure 3A). (Because GVHD mortality began on day 21, the results after that day were biased in that they were from PBLs of survivors.) In contrast to readily detectable H60-specific cells, only a small percentage of H13 tetramer–binding cells was detectable on days 10 and 14 after transplantation and no HY tetramer–positive CD8 cells were detected.
H60 dominates the CD8 T-cell response regardless of timing and tissue site.
(A) Serially obtained PBLs from male BALB.B recipients of allogeneic female B6 cells were stained with anti-CD8 mAb and tetramers for H60, H13, and HY minor H Ags and analyzed by flow cytometry. Data are from pooled samples from 10 mice and are representative of multiple experiments. (B) Lymphocytes from the spleens, livers, and lungs from groups of 3 perfused male BALB.B recipients of female B6 cells were prepared at each time point after transfer, stained with the indicated reagents, and analyzed by flow cytometric analysis. Data are representative of 2 independent experiments.
H60 dominates the CD8 T-cell response regardless of timing and tissue site.
(A) Serially obtained PBLs from male BALB.B recipients of allogeneic female B6 cells were stained with anti-CD8 mAb and tetramers for H60, H13, and HY minor H Ags and analyzed by flow cytometry. Data are from pooled samples from 10 mice and are representative of multiple experiments. (B) Lymphocytes from the spleens, livers, and lungs from groups of 3 perfused male BALB.B recipients of female B6 cells were prepared at each time point after transfer, stained with the indicated reagents, and analyzed by flow cytometric analysis. Data are representative of 2 independent experiments.
To determine the specificities of the CD8 T cells residing in GVH target organs, resident leukocytes from perfused liver, lung, and spleen were stained with anti-CD8 mAb-APC–, anti-CD11a mAb-FITC–, and PE-conjugated tetramers for H60, H13, and HY minor H Ags (Figure 3B). H60-tetramer–binding CD8 T cells expanded between days 3 and 7, peaking at 18% to 23% of CD8 T cells on day 7, followed by an approximate 8-fold drop to 3% to 4% of CD8 T cells by day 21 after transplantation. All H60 tetramer–positive cells showed a CD11ahigh phenotype, indicating prior activation. In contrast, a low frequency of H13 tetramer–positive CD8 T cells was detected only from spleens (4%), whereas no HY tetramer–positive cells were detected. These combined profiling experiments demonstrated that in the B6 → BALB.B GVHD model the immune response to H60 dominated temporally and spatially over responses to H13 and HY. Additionally, the approximate doubling of the frequency of H60 tetramer–positive CD8 T cells in the peripheral organs versus PBLs suggests that H60 immunodominance was intensified at these sites.
To assess the functional activity of minor H Ag–specific CD8 T cells during development of GVHD, specific cytolytic potential was evaluated. Ex vivo splenocytes harvested on day 10 after allogenic transfer were predominantly blast cells. Consistent with the apoptosis and anergy usually associated with excessive antigen stimulation,19-21 these cells yielded low but significant cytolytic activity against H60 peptide–loaded T2-Kb target cells (12% specific lysis) without any specific cytotoxicity against other minor H Ags (data not shown). To enrich CD8 T effector cells, splenic leukocytes harvested 7 and 10 days after allogeneic transplantation were cultured in vitro with irradiated BALB.B male splenocytes in the presence of exogenous IL-2. The effector cells were then tested for cytolytic activity against T2-Kb or T2-Db target cells loaded with synthetic peptides corresponding to a number of known minor H epitopes, including those known to act as dominant minor H Ags (H28 and H4). Only H60-specific cytolytic activity was detected (Figure 4A). Similar results were obtained from the analysis using lymphocytes from spleen, liver, and lung of perfused BALB.B recipients. In all cases, appreciable H60-specific cytotoxic activity was detected, with the highest levels (55%) from lung leukocytes, whereas no significant cytotoxicity was detected against H28, H13, H4, or HY peptide–loaded targets (Figure 4B). These results suggest that H60 dominates during the GVH response to the extent that it precludes the generation of CTLs against minor H Ags, which themselves are known to behave in a dominant fashion in other experimental settings.8,12 22
Cell-mediated lympholysis (CML) analysis of cells from GVHD mice.
(A) Analysis of spleens harvested from BALB.B recipients of B6 allogeneic cells on days 7 and 10 after transfer. Splenocytes were cultured in mixed leukocyte culture (MLC) with irradiated splenocytes from male BALB.B stimulator cells. The effector cells were tested for their ability to lyse H60, H28, H4, H13, and HY minor H Ag-peptide loaded, 51Cr-labeled T2-Kb or T2-Db target cells. Minor H Ag–specific CTL lines, SP/H60, B6.2/H28, SP/H13, M9, and CTL-10 CTL lines were included as positive controls. (B) Analysis of spleens, livers, and lungs harvested from perfused allogeneic BALB.B recipients on day 10 after transplantation. Data are from pooled organs from 3 mice. Minor H Ag–specific CTL lines were included as positive controls.
Cell-mediated lympholysis (CML) analysis of cells from GVHD mice.
(A) Analysis of spleens harvested from BALB.B recipients of B6 allogeneic cells on days 7 and 10 after transfer. Splenocytes were cultured in mixed leukocyte culture (MLC) with irradiated splenocytes from male BALB.B stimulator cells. The effector cells were tested for their ability to lyse H60, H28, H4, H13, and HY minor H Ag-peptide loaded, 51Cr-labeled T2-Kb or T2-Db target cells. Minor H Ag–specific CTL lines, SP/H60, B6.2/H28, SP/H13, M9, and CTL-10 CTL lines were included as positive controls. (B) Analysis of spleens, livers, and lungs harvested from perfused allogeneic BALB.B recipients on day 10 after transplantation. Data are from pooled organs from 3 mice. Minor H Ag–specific CTL lines were included as positive controls.
The H60-specific response dominates in GVHD regardless of recipient-donor combination
A critical issue concerning immunodominant minor H Ags in GVHD is whether H60 dominates in diverse donor-recipient combinations. To test this possibility, BM and splenocytes from B6 female mice were transferred into H-2b–matched mouse strains of diverse genetic origins: A.BY, LP/J, and 129, along with BALB.B mice. PBLs from 10 recipient cohorts were pooled and tested for tetramer staining. All the recipients showed a frequency of H60 tetramer–positive CD8 T cells indistinguishable from BALB.B recipients (Figure 5). One peculiarity was that even though HY has been known as an easily dominated antigen,23 24 HY-specific responses dominated over the responses to H13 in A.BY and 129 recipients with a little deviation from typical immune response kinetics. This result suggests that variation in background genetics can alter the immunodominance hierarchy of subordinate minor H Ags; however, the dominance of the H60-specific immune response was invariant.
H60 immunodominance occurs on different genetic backgrounds.
H-2b–matched A.BY, BALB.B. LP/J and 129/J male mice were injected with a mixture of splenocytes and BM cells from female B6 mice. After allogeneic transfer, pooled PBLs from 10 recipients were collected serially and stained with anti-CD8 mAb and tetramers for H60, H13, and HY minor H Ags. Data are representative of 3 experiments.
H60 immunodominance occurs on different genetic backgrounds.
H-2b–matched A.BY, BALB.B. LP/J and 129/J male mice were injected with a mixture of splenocytes and BM cells from female B6 mice. After allogeneic transfer, pooled PBLs from 10 recipients were collected serially and stained with anti-CD8 mAb and tetramers for H60, H13, and HY minor H Ags. Data are representative of 3 experiments.
Discussion
Temporal and spatial profiles of the GVH response after allogeneic BMT
Although it is well established that CD4 and CD8 T cells contribute to the GVHD process, remarkably little is known concerning the cellular progression involved. Our T-cell profiling studies clarify this issue by suggesting a predictable sequence of events that precede the morbidity associated with acute GVHD. Soon after transplantation, donor T cells were immediately sequestered from the circulation (Figure1B). This was a direct consequence of alloantigenic stimuli because syngeneic cell transfer yielded circulating T cells immediately (data not shown), and therefore, this is likely to have been a consequence of T-cell activation–dependent up-regulation of adhesion molecules such as CD44 and leukocyte function-associated antigen 1 (LFA-1).25 Donor CD4 T cells were the first to undergo appreciable clonal proliferation (Figure 2A); in doing so, they presumably provided help to facilitate subsequent CD8 T-cell proliferation. Donor CD8 T cells then proliferated and rapidly outnumbered CD4 T cells resulting in a CD8/CD4 T-cell ratio inversion. This temporal relationship is consistent with an established requirement for both CD4 and CD8 T cells in acute GVHD across minor H Ag disparities,26 and is likely a requirement to amplify the low precursor frequency of naı̈ve minor H Ag-specific CD8 T cells to numbers sufficient to cause pathology.
However, it remains to be established how this pathology comes about. Recipient macrophages have been shown to be important for promoting the early stages of GVHD.27 In addition to cell-mediated cytotoxicity (perforin- and Fas-mediated),28 cytokines (ie, tumor necrosis factor α, interferon γ, and IL-12) released by the highly activated effector CD8 T cells could also contribute to acute GVHD as direct soluble mediators or by recruiting other cells such as macrophages and granulocytes to the GVHD sites.29The decline in CD8 T cells observed after their peak is consistent with clonal exhaustion as a consequence of activation-induced cell death.30 The progressive accumulation of donor granulocytes and other myeloid lineage cells in target organs may exacerbate that damage, leading to morbidity.31
Immune responses are generally thought to occur in the peripheral lymphoid organs, followed by release into the circulation. It is thus surprising that the CD8 T-cell kinetics in nonlymphoid target organ, including H60-specific T cells, paralleled or even preceded those found in the circulation. It is possible that at least some CD8 T cells used GVHD target organs as sites for ectopic activation and clonal expansion, leading to immediate organ damage. Alternatively, the immediate accumulation of activated CD8 T cells in target organs may reflect very efficient lymph organ egress and recruitment mediated by GVHD- and Th1-associated chemokines and their receptors.32 33
H60 is a dominant minor H Ag in mouse GVHD
Although there have been efforts to elucidate the minor H Ags that participate in GVHD in the mouse model,17,22 the preponderance of information regarding the specificity of CD8 T cells involved in the GVH response is derived from human studies in which CD8 T cells were isolated from patients with GVHD.6,34 One of those, HA-1, has been implicated in a risk factor for severe GVHD in Dutch and US populations,35 but not in a Japanese population.36 A key unsolved issue is whether, among a large number of potential minor H Ag disparities that distinguish a typical MHC-matched donor and recipient, there are immunodominant antigens that could account for a disproportionate percentage of the GVH response.
This study is the first to identify a mouse minor H Ag that is a natural target of the GVH CD8 T-cell response. Importantly, H60 immunodominance was manifested on genetically varied backgrounds with diverse sets of subordinate minor H Ags.37 BALB.B mice differ from male B6 at an array of molecularly defined minor H Ags, including H13, H4, H7, H28, H60, and HY. Immunization of normal B6 mice with BALB.B cells results in the generation of CD8 T cells directed primarily at the immunodominant H60, H28, H4, and H7 minor H Ags.8 Our results are striking in the degree to which H60 immunodominance is exaggerated in the GVHD model at the expense of other minor H Ags, including those such as H28 and H4 that exhibit the properties of immunodominance in other experimental settings. We have additionally observed that H7, which has been implicated in GVHD,22 is similarly subordinate to H60 (data not shown). Although we have shown that a surprisingly high percentage of the CD8 T-cell response is directed against the H60 minor H epitope, it remains to be determined whether H60 poses a survival risk for GVHD.
The mechanism by which H60 achieves its extreme immunodominance in the GVH setting is a matter of speculation. It is intriguing to consider the possibility that this attribute is related to the natural in vivo function of the H60 glycoprotein as a ligand for the stimulatory natural killer (NK) receptor (NKG2D), engagement of which could provide activation/costimulatory signals to NK cells and CD8 T cells and consequent enhancement of immunity.38 Interestingly, the H60 minor H octamer peptide partially inhibits NKG2D from binding the H60 glycoprotein, suggesting that the peptide encompasses a critical NKG2D-binding site.39 However, it is difficult to envision how the H60 protein could lead to dominance specific for the H60 minor H peptide-driven CD8 T-cell immune response. It is more likely that H60 immunodominance is a property of T cells responding in a more conventional manner to the H60 peptide/Kbcomplex.40
In summary, our study shows the extreme level to which immunodominance can assert itself in a GVH setting and supports the concept that a single dominant minor H Ag can play an unexpectedly important role in the GVH response.
We thank Leo Lefrancios for sharing his liver and lung leukocyte protocols and Elizabeth Simpson and David Serreze for editorial comments.
Prepublished online as Blood First Edition Paper, August 22, 2002; DOI 10.1182/blood-2002-05-1299.
Supported by National Institutes of Health grants R01 HL56579, AI28802, and HL54977.
The publication costs of this article were defrayed in part by page charge payment. Therefore, and solely to indicate this fact, this article is hereby marked “advertisement” in accordance with 18 U.S.C. section 1734.
References
Author notes
Derry C. Roopenian, Jackson Laboratory, 600 Main St, Bar Harbor, ME 04609; e-mail: dcr@jax.org.





This feature is available to Subscribers Only
Sign In or Create an Account Close Modal