Key Points
Intestinal dysbiosis drives genotype-specific immune responses at the intestinal barrier in CGD.
The differential immune responses identified potential genotype-specific therapeutic targets for CGD-associated IBD.
Visual Abstract
Chronic granulomatous disease (CGD) is an inborn error of immunity that is caused by defects in any 1 of the 5 subunits (gp91phox, p47phox, p22phox, p67phox, p40phox) that form the NAD phosphate oxidase complex 2 (NOX2) or in the chaperone protein essential for reactive oxygen species (ROS) that supports its assembly. These defects lead to severely reduced phagocyte-derived ROS production. Almost 50% of patients with CGD have inflammatory bowel disease (IBD) associated with dysbiosis, and the age of IBD onset may vary according to the CGD genotype. Although we previously demonstrated that the intestinal microbiota determines colitis susceptibility in CGD mice, the underlying mechanisms remain unknown. We hypothesized that NOX2 defects are associated with distinct intestinal microbiome signatures and immune responses, which impact colitis severity. Chemical colitis susceptibility was evaluated in 2 strains of CGD mice (gp91phox–/– and p47phox–/–) with distinct microbiotas from 2 different animal facilities, while also evaluating the impact of microbiota standardization and colitogenic microbiota transfer on mucosal immune responses at the intestinal barrier. Although p47phox–/– and gp91phox–/– mice that harbored a colitogenic microbiota had increased colitis severity, the intestinal epithelial cells from p47phox–/– mice produced more ROS, which was associated with increased NOX isoform gene expression. In contrast, gp91phox–/– mice had decreased mucin production and a mucosal immune response profile suggestive of increased inflammasome activation at the intestinal barrier when compared with control and p47phox–/– mice. Our findings suggest that the microbiota impacts colitis susceptibility in a CGD genotype–specific manner, thereby potentially explaining differences in the timing of IBD onset in patients with different CGD genotypes and identifying potential novel and personalized therapeutic targets.
Introduction
Chronic granulomatous disease (CGD) is an inborn error of immunity that is caused by defects in any 1 of the 5 subunits (gp91phox, p47phox, p22phox, p67phox, p40phox) that form the NAD phosphate oxidase complex 2 (NOX2)1 or chaperone protein (essential for reactive oxygen species [ROS])2 that supports its assembly. NOX2 is mainly present in phagocytes. Therefore, individuals with CGD have severely reduced phagocyte-derived ROS production, which is necessary for several functions, including pathogen clearance, neutrophil extracellular trap formation,3 cell signaling, and inflammasome activation.4 Individuals with CGD present with recurrent infections5 and inflammatory complications,6 especially in the gut. Almost 50% of patients with CGD, independent of genotype, have inflammatory bowel disease (IBD), but its onset is almost 2 decades later in individuals with p47phox defects than in those with gp91phox defects.7,8
The role of the intestinal microbiota in the pathogenesis of conventional IBD (ie, Crohn disease, ulcerative colitis) is well described.9 We previously demonstrated that although mice with CGD do not spontaneously develop colitis, the intestinal microbiota established at birth can significantly impact colitis susceptibility in mice with a p47phox defects,10 which may explain the previously reported variability in colitis susceptibility in different strains of CGD mice.11-16 We also showed that individuals with CGD and IBD (CGD-IBD) have distinct intestinal microbiome and metabolomic signatures.17 However, the mechanisms by which the microbiota impacts intestinal inflammation in CGD remain elusive. These investigations may uncover novel treatments for patients with CGD-IBD who are more vulnerable to infectious complications from immunomodulators used to treat IBD.18
The intestinal epithelium and underlying dendritic cells (DCs) sense luminal microbes and help orchestrate immune responses in the lamina propria (LP) to maintain homeostasis.19 Intestinal ROS levels, which help maintain barrier integrity,20,21 are tightly regulated by NOX2 and its homologues in the intestinal epithelium (NOX1, NOX4, and DUOX2)22 and can be modulated by the microbiota.23-26 Hyperinflammation in CGD is associated with increased activation of the nucleotide-binding domain and leucine-rich-repeat–containing protein 3 (NLRP3) inflammasome in peripheral blood cells, which leads to increased systemic levels of proinflammatory cytokines, such as interleukin-1 beta (IL-1β).27-29 However, NLRP3 inflammasome hyperactivation has not been explored at the intestinal barrier in CGD where the microbiota may serve as a priming signal.
We examined colitis susceptibility in distinct CGD mouse models and demonstrated that the microbiota is not only a major driver of colitis severity but that the host responses to intestinal dysbiosis differ based on the affected NOX2 subunit. This key finding may explain the differences in IBD onset in individuals with CGD caused by defects in gp91phox compared to those with p47phox defects and may uncover novel CGD genotype–specific therapeutic targets.
Methods
Mice
Wild-type (WT) C57BL/6J, gp91phox-deficient B6.129S-Cybbtm1Din/J (gp91phox–/–), and p47phox-deficient B6N.129S2-Ncf1tm1Shl/J (p47phox–/–) mice (Jackson Laboratory) were inbred at the Montreal Clinical Research Institute (IRCM) animal facility for ≥2 generations. WT and gp91phox–/– mice (Jackson Laboratory) and C57BL/6NTac and p47phox-deficient B6.129S2-Ncf1tm1shl N14 mice (Taconic Farms) were inbred at the National Institute of Allergy and Infectious Diseases, the National Institutes of Health (NIH) animal facility for ≥14 generations. Because Cybb (gp91phox) mutations are X-linked, heterozygous females were bred with hemizygous males to standardize the microbiota between WT and gp91phox–/– littermates (WT [littermate] and gp91phox–/– [littermates]) and only males were used. After weaning, littermates were cohoused in a 1:1 ratio to maintain a standardized microbiota. WT or gp91phox–/– pups from synchronized breeders were cross-fostered (CF) with p47phox–/– dams, and vice versa, within 1 to 3 days of birth for 28 days. B6(Cg)-Cybbtm1.1Abk/J mice (gp91flox) were crossed with vil-cre B6.Cg-Tg(Vil1-cre)1000Gum/J mice (Jackson Laboratory) to delete Cybb in the intestinal epithelium (gp91flox/vilin-cre). All experiments were performed on age- and sex-matched 8- to 10-week-old mice in a specific pathogen-free environment. Unless otherwise indicated, there were 3 to 5 mice per experimental group, and experiments were performed at least twice. Animal experiments were performed according to the standards of the Canadian Council of Animal Care and were approved by the IRCM and the National Institute of Allergy and Infectious Diseases Animal Care Committees.
Dextran sulfate sodium colitis induction
Mice were administered filter-sterilized 3.5% (weight-to-volume ratio) dextran sulfate sodium (DSS; molecular weight, 36 000-50 000; MP Biomedicals) in drinking water for 7 days, followed by 1 day of filter-sterilized water. Mice were monitored daily for weight, disease activity index, and survival. Disease activity index consisted of the sum of the scores attributed to weight loss (0-4), stool consistency (0, 2, 4), and the presence of fecal blood (0, 2, 4) divided by 3.30 Colons were harvested for length measurement, histology, and cell extraction.
Histology and mucus thickness measurement
Colons were fixed overnight in 10% formalin and embedded in paraffin. Sections of 5 μm thickness were stained with hematoxylin and eosin and scored blindly by E.D. as described.10 For mucus thickness measurement, distal colon samples containing a fecal pellet were harvested after treatment with 3.5% DSS for 3 days, preserved overnight in Carnoy’s fixative (Lab Alley),31 embedded in paraffin, and 5-μmthick sections were stained with Alcian blue (pH 2.5). Images were captured using a straight bright-field microscope (DM4000B; Leica) equipped with a 5× lens objective and OsteoMeasure software (OsteoMetrics). Mucus thickness was estimated by taking the average of 8 measurements of the thickest section for each animal using Aperio ImageScope 12.4.6 (Leica Biosystems).
Colon cell suspensions
Colon epithelial cells (CECs) were isolated from fresh mouse colons that were cut into 2 cm pieces, washed in Hanks’ balanced salt solution (HBSS) lacking Ca2+ and Mg2+ (Multicell) with 25 mM HEPES (N-2-hydroxyethylpiperazine-N′-2-ethanesulfonic acid; Fisher Scientific), and incubated in prewarmed HBSS with 15 mM HEPES, 10% fetal bovine serum (Gibco), 5 mM EDTA, and 1 mM dithiothreitol for 15 minutes at 37°C with shaking every 5 minutes. Samples were filtered through a 100 μm cell strainer and CECs were sorted using a FACSAria III Cell Sorter (BD Biosciences). LP cell suspensions were generated by incubation in prewarmed 5 mL Iscove Modified Dulbecco Media (Gibco) with 1% penicillin-streptomycin-glutamine (Gibco), 340 μL Liberase (2 mg/mL sterile water), and 15 μL DNase I (Roche) for 1 hour at 37°C with shaking every 15 minutes. After filtering through 100 and 40 μm strainers, LP cell suspensions were layered on 30% to 100% (volume-to-volume ratio) Percoll gradients (GE Healthcare Life Sciences), and lymphocyte-enriched populations were isolated at the 30% to 100% interface after 20 minutes of centrifugation at 700g (without brake) at room temperature.
Statistical analysis
Statistical analyses were performed using GraphPad Prism 9.4.1. Groups were compared using the Mann-Whitney U test or Kruskal-Wallis tests or the unpaired t test and 1- or 2-way analysis of variance for normally distributed data. Normality was evaluated using the Shapiro-Wilk test. The log-rank test (Mantel-Cox) was used to compare survival. Unless otherwise indicated, numerical values represent means, and error bars represent the standard error of the mean. A P value of <.05 was considered statistically significant. The figures were assembled using Adobe Illustrator or Inkscape.
Results
DSS colitis severity in mice with CGD is driven by the intestinal microbiota
Mice with CGD do not spontaneously develop colitis. We previously demonstrated that the intestinal microbiome established from birth is an important mediator of colitis susceptibility in p47phox–/– mice.10 To extend these findings, we evaluated DSS colitis severity in gp91phox–/– and p47phox–/– mice maintained in 2 distinct animal facilities (IRCM and NIH). Consistent with our previous findings, homozygously bred p47phox–/– mice from both animal facilities had increased colitis severity when compared with WT mice (Figure 1A-B). Although the NIH gp91phox–/– mice did not have increased DSS colitis severity, those from IRCM had significantly increased colitis severity when compared with the WT mice (even more so than the p47phox–/– mice), which was likely driven by the gp91phox defects in the hematopoietic compartment because mice with selective gp91phox deficiency in the intestinal epithelium (gp91flox/vilin-cre mice) showed no difference in colitis severity when compared with controls (gp91flox; supplemental Figure 1A, available on the Blood website). This finding also supports that gp91phox is not expressed in the intestinal epithelium, which was also verified by immunoblotting (supplemental Figure 1B). Standardizing the intestinal microbiota, as shown in the comparison between littermate gp91phox–/– and WT mice at IRCM, led to no difference in colitis severity between the 2 groups (supplemental Figure 1C). To demonstrate that DSS colitis severity can be transferred by a colitogenic microbiota to less susceptible CGD mice, we cross-fostered gp91phox–/– pups from NIH (less susceptible to DSS colitis) with p47phox–/– dams from NIH known to harbor a colitogenic microbiota10 and induced colitis with DSS. Colonization of gp91phox–/– mice with the microbiota from p47phox–/– mice was demonstrated by principal coordinates analysis of β-diversity of the fecal microbiome (Figure 1C). CF NIH gp91phox–/– mice developed more severe colitis than WT or non-CF gp91phox–/– mice (Figure 1D; colon histology shown in Figure 1B), whereas p47phox–/– mice that were colonized with the microbiota from NIH gp91phox–/– mice had a modest decrease in colitis severity (supplemental Figure 1D). These findings are consistent with our previous work and demonstrate that manipulating the intestinal microbiota from birth can have important impacts on colitis severity in mice with CGD.10
DSS colitis susceptibility in mice with CGD is driven by the intestinal microbiota. DSS-treated WT, gp91phox–/–, and p47phox–/– mice from IRCM (n = 13-22) (A), the NIH (n = 15-25) (B), and gp91phox–/– mice cross-fostered with p47phox–/– mice from the NIH (CF p47phox–/–; n = 3) (C-D) were evaluated for body weight, disease activity index, survival, colon length, and histology score. Representative distal colon sections stained with hematoxylin and eosin (original magnification ×20) are shown in panels A and B. All scale bars, 50 μm. (C) Principal coordinates analysis (PCoA) of β-diversity measured using Bray-Curtis dissimilarity for the comparison of gp91phox–/–, p47phox–/–, and gp91phox–/– (CF p47phox–/–) mice from the NIH at baseline. P values for the pairwise comparisons are shown in the table. All data are presented as means ± the standard error of the mean (SEM) from 2 to 4 independent experiments. Significance was determined using 1-way analysis of variance (ANOVA) and 2-way ANOVA with Holm-Šídák multiple comparison test. ∗P <. 05; ∗∗P < .01; ∗∗∗P < .001; ∗∗∗∗P < .0001.
DSS colitis susceptibility in mice with CGD is driven by the intestinal microbiota. DSS-treated WT, gp91phox–/–, and p47phox–/– mice from IRCM (n = 13-22) (A), the NIH (n = 15-25) (B), and gp91phox–/– mice cross-fostered with p47phox–/– mice from the NIH (CF p47phox–/–; n = 3) (C-D) were evaluated for body weight, disease activity index, survival, colon length, and histology score. Representative distal colon sections stained with hematoxylin and eosin (original magnification ×20) are shown in panels A and B. All scale bars, 50 μm. (C) Principal coordinates analysis (PCoA) of β-diversity measured using Bray-Curtis dissimilarity for the comparison of gp91phox–/–, p47phox–/–, and gp91phox–/– (CF p47phox–/–) mice from the NIH at baseline. P values for the pairwise comparisons are shown in the table. All data are presented as means ± the standard error of the mean (SEM) from 2 to 4 independent experiments. Significance was determined using 1-way analysis of variance (ANOVA) and 2-way ANOVA with Holm-Šídák multiple comparison test. ∗P <. 05; ∗∗P < .01; ∗∗∗P < .001; ∗∗∗∗P < .0001.
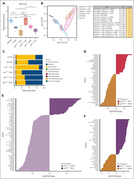
Mice with CGD from 2 different animal facilities have distinct intestinal microbiome signatures
To evaluate the impact of the CGD genotype on the composition of the intestinal microbiome and to help explain differences in colitis severity, 16S ribosomal RNA gene sequencing analysis was performed on DNA extracted from stool from WT and CGD mice from NIH and IRCM. WT mice from IRCM and gp91phox–/– mice from NIH had a more diverse microbiome than IRCM gp91phox–/– mice and p47phox–/– mice from IRCM and NIH (Figure 2A) that also had increased colitis severity. β-Diversity analysis showed that there was overlap in the fecal bacterial composition between NIH gp91phox–/– mice and IRCM WT mice and between p47phox–/– and gp91phox–/– mice from IRCM, which clustered separately from the other experimental groups. As previously reported,10 samples from NIH p47phox–/– mice clustered separately from NIH WT mice samples (Figure 2B; supplemental Figure 2A). Each experimental group had distinct intestinal microbiome profiles (Figure 2C). Differential abundance analysis that compared the intestinal microbiome of gp91phox mice from NIH with those from IRCM showed that stool from NIH gp91phox–/– mice was enriched in several taxa, including Helicobacter, Aestuariispira, Dubosiella, and Emergencia spp, whereas IRCM gp91phox–/– mice were enriched in Hoylesella, Hallella, Leyella, and Bifidobacterium spp (Figure 2D). Although both the NIH and IRCM p47phox–/– mice have colitogenic microbiota, several taxa were differentially represented between the 2 groups, thereby underlining the impact of the animal facility on microbiome composition (Figure 2E). Meanwhile, differential abundance analysis that compared the intestinal microbiome of gp91phox–/– and p47phox–/– mice from IRCM showed that although both strains were bred in the same animal facility, several taxa were differentially enriched between the 2 mouse strains (Figure 2F). Furthermore, Linear discriminant analysis Effect Size revealed bacterial biomarkers that distinguished each experimental group (supplemental Figure 2B). Standardization of the intestinal microbiota with heterozygous breeding of gp91phox+/− mice was confirmed by overlaying clusters in the principal coordinates analysis of β-diversity (supplemental Figure 3B) and the absence of significant differences in the alpha diversity (supplemental Figure 3A) between littermate gp91phox–/– and WT mice.
Mice with CGD from 2 different animal facilities have distinct intestinal microbiome signatures. (A) Comparison of the α-diversity, as measured by the Shannon diversity index, for the WT (n = 5), gp91phox–/– (n = 5), and p47phox–/– (n = 4) mice from IRCM and the WT (n = 4), gp91phox–/– (n = 5), and p47phox–/– (n = 6) mice from the NIH at baseline. (B) PCoA of β-diversity as measured by Jaccard distances. (C) Relative abundance of phyla present in the stool from mice at baseline. EdgeR was used for the identification of specific taxonomic markers for the comparison between IRCM gp91phox–/– mice and the NIH gp91phox–/– mice (D), IRCM p47phox–/– mice and the NIH p47phox–/– mice (E), and gp91phox–/– and p47phox–/– mice from IRCM (F) showing the log10 fold changes and Kruskal-Wallis cutoffs. P ≤ .05. ∗P < .05; ∗∗P < .01; ∗∗∗P < .001; ∗∗∗∗P < .0001.
Mice with CGD from 2 different animal facilities have distinct intestinal microbiome signatures. (A) Comparison of the α-diversity, as measured by the Shannon diversity index, for the WT (n = 5), gp91phox–/– (n = 5), and p47phox–/– (n = 4) mice from IRCM and the WT (n = 4), gp91phox–/– (n = 5), and p47phox–/– (n = 6) mice from the NIH at baseline. (B) PCoA of β-diversity as measured by Jaccard distances. (C) Relative abundance of phyla present in the stool from mice at baseline. EdgeR was used for the identification of specific taxonomic markers for the comparison between IRCM gp91phox–/– mice and the NIH gp91phox–/– mice (D), IRCM p47phox–/– mice and the NIH p47phox–/– mice (E), and gp91phox–/– and p47phox–/– mice from IRCM (F) showing the log10 fold changes and Kruskal-Wallis cutoffs. P ≤ .05. ∗P < .05; ∗∗P < .01; ∗∗∗P < .001; ∗∗∗∗P < .0001.
To explore whether some of the microbiome perturbations observed in mice with CGD were also present in humans with CGD, we performed a comparative analysis between species using our data set from our previously reported evaluation of the intestinal microbiome of patients with CGD17 (supplemental Figure 3C-E). Consistent with previous reports of limited overlap between mouse and human intestinal microbiome signatures,32 we identified only 2 bacterial taxa that were common to mice (from NIH and IRCM) and humans with gp91phox-deficient CGD (ie, Blautia spp and Butyricicoccaceae). We did, however, identify some predicted microbiome-associated functional pathways that were common to mice from both facilities and humans with CGD (eg, caprolactam degradation and stilbenoid, diarylheptanoid, and gingerol biosynthesis).
Colitogenic microbiotas increase ROS production and NAD phosphate oxidase gene expression in the colon epithelium in a CGD genotype–specific manner
Given that the microbiota interacts with the intestinal epithelium and that ROS produced by both bacteria and host cells can impact intestinal barrier integrity,11,20,21 we measured superoxide (O2–) production in CECs in response to the distinct microbiota that colonized WT and CGD mice. Signal specificity was confirmed by adding superoxide dismutase, which catalyzes the conversion of O2–into H2O2 (supplemental Figure 4A). CECs from mice treated with DSS that were known to be colonized with colitogenic microbiota (ie, NIH and IRCM p47phox–/– mice) produced more O2– than WT mice (Figure 3A). Although intestinal epithelial cells are not known to express NOX2, they do express NOX2 homologues (ie, NOX1, NOX4, DUOX2).22 Increased CEC-derived O2– production was associated with increased expression of genes that code for NOX1 subunits, such as NOX1 and p22phox (Nox1 and Cyba), and the NOX chaperones essential for reactive oxygen species and Rubicon (Cybc1 and Rubcn; Figure 3B; supplemental Figure 4B). To determine whether the impact of the microbiota on CEC ROS production and NOX isoform gene expression could be transferred to mice without CGD, we cross-fostered WT pups with p47phox–/– dams at birth, thereby colonizing WT mice with the colitogenic p47phox–/– microbiota. As expected, CECs from CF WT (WT CF p47phox–/–) mice produced more O2– and had increased Nox1 expression in response to the p47phox–/– microbiota (Figure 3C-D). CECs from NIH gp91phox–/– mice that did not have increased DSS colitis susceptibility did not have increased O2– production or the associated NOX isoform gene expression (Figure 3E-F, top). Surprisingly, CECs from IRCM gp91phox–/– mice that did have increased DSS colitis susceptibility when compared with WT mice showed little increase in O2– production and no changes in NOX isoform gene expression (Figure 3E-F, bottom). CECs from littermate gp91phox–/– and WT mice had similar levels of O2– production and NOX isoform and chaperone gene expression with the exception of increased NOX2 expression in gp91phox–/– (littermate) mice that was caused by increased expression of a stable Cybb transcript that yielded dysfunctional protein, as previously reported10 (supplemental Figure 4B-C). There was no difference in CEC mitochondrial ROS production among the IRCM gp91phox–/–, p47phox–/–, and WT mice, suggesting that increased colitis severity in the IRCM gp91phox–/– mice was not caused by compensatory mitochondrial ROS production (Figure 3G).
Colitogenic microbiotas increase superoxide production at the intestinal epithelial barrier and are associated with altered patterns of NAD phosphate oxidase gene expression. Superoxide (O2–) production measured in RLU, normalized to WT mice, performed on CECs sorted from p47phox–/– mice at IRCM or the NIH (A), WT mice cross-fostered with p47phox–/– mice from the NIH (CF p47phox–/–) (C), and gp91phox–/– mice at IRCM or the NIH (E) after DSS colitis induction. The data are from 2 independent experiments for IRCM mice and 1 experiment for the NIH mice (n = 3-5 mice per group). (B,D,F) NOX isoform messenger RNA expression levels relative to WT mice in indicated mice from IRCM (n = 5-9) and the NIH (n = 3). The data are presented as medians with interquartile ranges and represent 1 to 2 independent experiments. Significance was determined using the Mann-Whitney U test (∗P < .05). (G) Relative mitochondrial ROS levels measured by MitoSOX in CECs sorted from WT, gp91phox–/–, and p47phox–/– mice from IRCM after DSS colitis induction (n = 3-4). RLU, relative light units.
Colitogenic microbiotas increase superoxide production at the intestinal epithelial barrier and are associated with altered patterns of NAD phosphate oxidase gene expression. Superoxide (O2–) production measured in RLU, normalized to WT mice, performed on CECs sorted from p47phox–/– mice at IRCM or the NIH (A), WT mice cross-fostered with p47phox–/– mice from the NIH (CF p47phox–/–) (C), and gp91phox–/– mice at IRCM or the NIH (E) after DSS colitis induction. The data are from 2 independent experiments for IRCM mice and 1 experiment for the NIH mice (n = 3-5 mice per group). (B,D,F) NOX isoform messenger RNA expression levels relative to WT mice in indicated mice from IRCM (n = 5-9) and the NIH (n = 3). The data are presented as medians with interquartile ranges and represent 1 to 2 independent experiments. Significance was determined using the Mann-Whitney U test (∗P < .05). (G) Relative mitochondrial ROS levels measured by MitoSOX in CECs sorted from WT, gp91phox–/–, and p47phox–/– mice from IRCM after DSS colitis induction (n = 3-4). RLU, relative light units.
Gene expression analysis revealed CGD genotype–specific mucosal immune responses during colitis
Given that increased intestinal mucosal ROS production was likely not contributing to the increased colitis severity in gp91phox–/– mice, we performed RNA sequencing (RNA-seq) analyses on CECs extracted from gp91phox–/–, p47phox–/–, and WT mice at baseline and after treatment with DSS to uncover potential CGD genotype–specific mechanisms that contribute to the increased colitis severity in gp91phox–/– mice (Figure 4). CECs from mice from all groups had similar gene expression profiles at baseline, but DSS colitis induction revealed significantly distinct CEC transcriptomes in gp91phox–/–, p47phox–/–, and WT mice (Figure 4A). When comparing the CEC transcriptomes from gp91phox–/– and p47phox–/– mice at baseline, 46 differentially expressed genes (DEGs) were revealed, and 36 of those were upregulated in gp91phox–/– mice (supplemental Figure 5). Gene Ontology Biological Process analysis revealed that these 46 DEGs were involved in 167 epithelial defense response pathways, including in the response to type 2 interferons (IFNs; P = 2.17e−13) and antigen processing and presentation (P = 1.22e−11; Figure 4B). After removing genes induced by DSS that were common to gp91phox–/–, p47phox–/–, and WT mice (ie, genes that were impacted by DSS independent of host factors), we identified 912 genes that were differentially expressed between the gp91phox–/– and p47phox–/– mice (Figure 4C-D). Gene Ontology Biological Process analysis revealed that DEGs upregulated in gp91phox–/– mice coded for IFN-stimulated proteins (eg, Ifit, Tnfsf13b), major histocompatibility complex–related proteins (eg, H2, Cd74), and caspase-1–activating inflammasome-related proteins (eg, Nlrc5, Nlrp6, Casp1), whereas genes related to mucus production were only increased in p47phox–/– CECs (eg, Wfdc2, codes for antiprotease and antimicrobial protein,33 and Muc1 and Muc3 [code for mucin]; Figure 4E). These data suggest that although both CGD mouse strains had increased DSS colitis susceptibility associated with colitogenic microbiota, their specific genotype may be associated with distinct mucosal immune responses, including a more immune-activated profile in gp91phox–/– mice.
RNA-seq reveals a differential genotype-driven transcriptome at the intestinal epithelial barrier. RNA-seq was performed on CECs sorted from WT, gp91phox–/–, and p47phox–/– mice from IRCM at baseline and after DSS treatment (n = 3). (A) PCA of CEC transcriptomes; each dot represents 1 mouse. The cumulative Q2 and R2 values for PC1 were 0.596 and 0.659, respectively, and 0.591 and 0.752 for PC2. (B) The bar graph represents the top 20 (out of 167) significant pathways generated by Gene Ontology Biological Process (GO:BP) analysis of the 46 DEGs between gp91phox–/– and p47phox–/– mice at baseline. The top 20 enriched GO:BP terms were selected to avoid redundancy while keeping the most general terms. (C) Venn diagram showing 865 DEGs common to all baseline and DSS comparisons (red ellipse; WT DSS vs WT baseline, gp91phox–/– DSS vs gp91phox–/– baseline, p47phox–/– DSS vs p47phox–/– baseline), and number of DEGs identified in the following 3 comparisons: p47phox–/– vs WT with DSS (green ellipse), gp91phox–/– vs p47phox–/– with DSS (blue ellipse), and gp91phox–/– vs WT with DSS (purple ellipse). (D) Venn diagram extracted from panel C showing the 912 DEGs in the gp91phox–/– vs p47phox–/– samples with DSS comparison after exclusion of 865 common DSS-induced genes. All numbers indicate significant DEGs (P < .05) across comparisons. DEGs from each comparison are listed in supplemental Tables 2 and 3. (E) Heat map showing the expression levels of DEGs (from the 912 DEGs derived from the gp91phox–/– vs p47phox–/– with DSS comparison) involved in the immune response pathway according to the GO:BP analysis. Each column represents a mouse and each row a gene. The ranges of gene expression are shown; blue indicates high expression and yellow indicates low expression. padj, adjusted P value; PC1, principal component 1; PC2, principal component 2.
RNA-seq reveals a differential genotype-driven transcriptome at the intestinal epithelial barrier. RNA-seq was performed on CECs sorted from WT, gp91phox–/–, and p47phox–/– mice from IRCM at baseline and after DSS treatment (n = 3). (A) PCA of CEC transcriptomes; each dot represents 1 mouse. The cumulative Q2 and R2 values for PC1 were 0.596 and 0.659, respectively, and 0.591 and 0.752 for PC2. (B) The bar graph represents the top 20 (out of 167) significant pathways generated by Gene Ontology Biological Process (GO:BP) analysis of the 46 DEGs between gp91phox–/– and p47phox–/– mice at baseline. The top 20 enriched GO:BP terms were selected to avoid redundancy while keeping the most general terms. (C) Venn diagram showing 865 DEGs common to all baseline and DSS comparisons (red ellipse; WT DSS vs WT baseline, gp91phox–/– DSS vs gp91phox–/– baseline, p47phox–/– DSS vs p47phox–/– baseline), and number of DEGs identified in the following 3 comparisons: p47phox–/– vs WT with DSS (green ellipse), gp91phox–/– vs p47phox–/– with DSS (blue ellipse), and gp91phox–/– vs WT with DSS (purple ellipse). (D) Venn diagram extracted from panel C showing the 912 DEGs in the gp91phox–/– vs p47phox–/– samples with DSS comparison after exclusion of 865 common DSS-induced genes. All numbers indicate significant DEGs (P < .05) across comparisons. DEGs from each comparison are listed in supplemental Tables 2 and 3. (E) Heat map showing the expression levels of DEGs (from the 912 DEGs derived from the gp91phox–/– vs p47phox–/– with DSS comparison) involved in the immune response pathway according to the GO:BP analysis. Each column represents a mouse and each row a gene. The ranges of gene expression are shown; blue indicates high expression and yellow indicates low expression. padj, adjusted P value; PC1, principal component 1; PC2, principal component 2.
Functional studies support differential CGD genotype–driven mucosal immune responses to colitogenic microbiota
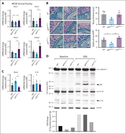
The DEGs of interest between gp91phox–/– and p47phox–/– DSS-treated mice were confirmed by reverse transcriptase–quantitative polymerase chain reaction assays. CECs from p47phox–/– mice had significantly increased expression of Wfdc2, Muc1, Muc2, and Muc3 when compared with CECs from gp91phox–/– mice (Figure 5A). We validated this finding by measuring mucus thickness and counting the number of mucus-producing goblet cells in ex vivo colons (Figure 5B). As expected, mucus thickness was decreased in gp91phox–/– mice when compared with p47phox–/– and WT mice. We then evaluated the expression of inflammasome-related genes of interest (Nlrp3, Il-1β, Nlrp6, Nlrc5) in CECs by using reverse transcriptase–quantitative polymerase chain reaction (Figure 5C; supplemental Figure 6A), and confirmed increased expression of Nlrp3 and a trend toward increased Il-1β expression, but there was no difference in Nlrc5 expression and decreased Nlrp6 expression in CECs from gp91phox–/– mice. The expression of select genes was also evaluated in NIH CF mice and IRCM heterozygously bred mice to further highlight the genotype-specific immune responses to different microbiome signatures at the intestinal barrier in mice with CGD (supplemental Figure 6B-C). Increased NLRP3 inflammasome activation in CECs from gp91phox–/– mice was demonstrated by increased expression of procaspase-1 and p20 (active subunit of caspase-1) and increased expression of the cleaved form of the proinflammatory cytokine IL-1β by western blot (Figure 5D).
Evaluation of the responses to colitogenic microbiota at the intestinal barrier identified by RNA-seq. (A) Fold change relative to the WT in the genes related to mucus production in CECs from IRCM WT, gp91phox–/–, and p47phox–/– mice treated with DSS (n = 4-5). The data represent medians with interquartile ranges. Significance was determined using the Kruskal-Wallis test (∗P < .05). (B) Alcian blue staining of distal colon sections containing a fecal pellet harvested from IRCM WT, gp91phox–/–, and p47phox–/– mice treated with DSS (left). Black lines delineate the mucus layer. Scale bars, 50 μm. Bar graphs show the mucus thickness measurement and goblet cell count in the same high-power field for all mice (right, n = 3 per group). Significance was determined using a 1-way ANOVA test (∗P < .05; ∗∗P < .01). (C) Fold change relative to the WT of genes related to inflammasome activation in CECs from IRCM WT, gp91phox–/–, and p47phox–/– mice treated with DSS (n = 4-5). (D) Western blot analysis of CEC lysates showing the expression of IL-1β (pro and active form), caspase-1 (procaspase-1 and active p20 fragment), and β-actin (loading control). Active forms of caspase-1 and secreted IL-1β are indicated with the black arrowhead. Bar graph represents the quantification of the IL-1β band intensity as fold change normalized to pro–IL-1β.
Evaluation of the responses to colitogenic microbiota at the intestinal barrier identified by RNA-seq. (A) Fold change relative to the WT in the genes related to mucus production in CECs from IRCM WT, gp91phox–/–, and p47phox–/– mice treated with DSS (n = 4-5). The data represent medians with interquartile ranges. Significance was determined using the Kruskal-Wallis test (∗P < .05). (B) Alcian blue staining of distal colon sections containing a fecal pellet harvested from IRCM WT, gp91phox–/–, and p47phox–/– mice treated with DSS (left). Black lines delineate the mucus layer. Scale bars, 50 μm. Bar graphs show the mucus thickness measurement and goblet cell count in the same high-power field for all mice (right, n = 3 per group). Significance was determined using a 1-way ANOVA test (∗P < .05; ∗∗P < .01). (C) Fold change relative to the WT of genes related to inflammasome activation in CECs from IRCM WT, gp91phox–/–, and p47phox–/– mice treated with DSS (n = 4-5). (D) Western blot analysis of CEC lysates showing the expression of IL-1β (pro and active form), caspase-1 (procaspase-1 and active p20 fragment), and β-actin (loading control). Active forms of caspase-1 and secreted IL-1β are indicated with the black arrowhead. Bar graph represents the quantification of the IL-1β band intensity as fold change normalized to pro–IL-1β.
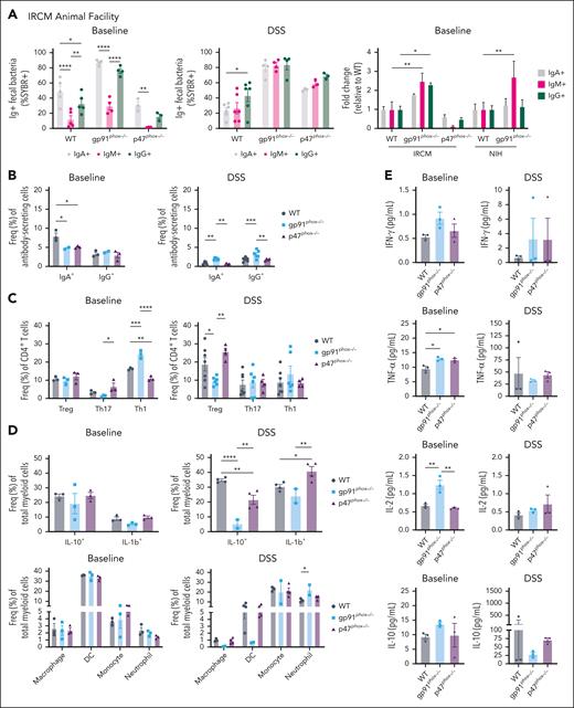
We also observed increased expression of the IFN-inducible gene Tnfsf13b (encodes B-cell activation factor [BAFF]) in CECs from gp91phox–/– mice (Figure 4E). Considering the role of BAFF in B-cell responses and immunoglobulin class switching34,35 and the impact of immunoglobulin isotype coating of intestinal microbiota on the maintenance of mucosal immune homeostasis,36,37 we evaluated the levels of immunoglobulin A (IgA), IgM, and IgG-bound bacteria in fecal pellets from WT, gp91phox–/–, and p47phox–/– mice using flow cytometry (Figure 6A; supplemental Figure 7A). We found that IRCM gp91phox–/– mice, which were colonized with a colitogenic microbiota, had significantly increased IgM and IgG-coated bacteria and a trend toward increased IgA-coated bacteria when compared with WT mice at baseline, whereas the p47phox–/– mice did not (Figure 6A, far right). Consistent with their noncolitogenic microbiota, NIH gp91phox–/– mice had similar levels of IgG- and IgA-coated bacteria (but increased IgM-coated bacteria) when compared with WT mice from the NIH at baseline. Similar findings were observed in littermate gp91phox–/– and WT mice (supplemental Figure 7B) in which the microbiotas have been standardized for the experimental groups, but it ultimately resembled that of gp91phox–/– mice more than that of WT mice (supplemental Figure 3B). During DSS colitis, IgG and IgM coating was favored over IgA in all mouse strains (Figure 6A; supplemental Figure 7A-B). However, IgG, IgM, and IgA coating was highest for IRCM gp91phox–/– mice. To validate these results, we analyzed the colon LP antibody-secreting cells (ASCs), which are terminally differentiated B cells, using flow cytometry. At baseline, there were more IgA- than IgG-producing ASCs in the LP of WT mice than in that of IRCM CGD mice (Figure 6B, left). During DSS, we observed significantly more IgA- and IgG-secreting ASCs in the LP of gp91phox–/– mice than in that of WT and p47phox–/– mice (Figure 6B, right).
Differential CGD genotype–driven host immune responses at the intestinal barrier. Multicolor flow cytometry analysis of WT, gp91phox–/–, and p47phox–/– mice from IRCM before and after DSS treatment showing IgA, IgM, or IgG-coated bacteria (SYBR+) from mouse fecal pellets and fold change relative to WT (bar graph) (A); colon LP frequencies of IgA+ and IgG+ ASCs (CD138+) (B); Treg (FoxP3+), Th17 (RORγT+), and Th1 (T-bet+) CD4+ T cells (C); and frequencies of IL-10+, IL-1β+, myeloid cells (CD11b+, TCRb–), macrophages (F4/80+), DCs (MHCII+, CD11c+), monocytes (Ly6C+), and neutrophils (Ly6G+) (D). (E) Measurements of IFN-γ, TNF-ɑ, IL-2, and IL-10 levels in sera from WT, gp91phox–/–, and p47phox–/– mice from IRCM at baseline and after DSS treatment. The data are presented as means ± standard error of the means. All baseline data are from 1 experiment (n = 3-4 mice per group) and all DSS data are representative of 2 independent experiments (n = 3-4 mice per group). Significance was determined using 1-way and 2-way ANOVA with Holm-Šídák multiple comparison test (∗P < .05; ∗∗P < .01; ∗∗∗P < .001; ∗∗∗∗P < .0001). Freq, frequency; TNF, tumor necrosis factor; Treg, regulatory T cell.
Differential CGD genotype–driven host immune responses at the intestinal barrier. Multicolor flow cytometry analysis of WT, gp91phox–/–, and p47phox–/– mice from IRCM before and after DSS treatment showing IgA, IgM, or IgG-coated bacteria (SYBR+) from mouse fecal pellets and fold change relative to WT (bar graph) (A); colon LP frequencies of IgA+ and IgG+ ASCs (CD138+) (B); Treg (FoxP3+), Th17 (RORγT+), and Th1 (T-bet+) CD4+ T cells (C); and frequencies of IL-10+, IL-1β+, myeloid cells (CD11b+, TCRb–), macrophages (F4/80+), DCs (MHCII+, CD11c+), monocytes (Ly6C+), and neutrophils (Ly6G+) (D). (E) Measurements of IFN-γ, TNF-ɑ, IL-2, and IL-10 levels in sera from WT, gp91phox–/–, and p47phox–/– mice from IRCM at baseline and after DSS treatment. The data are presented as means ± standard error of the means. All baseline data are from 1 experiment (n = 3-4 mice per group) and all DSS data are representative of 2 independent experiments (n = 3-4 mice per group). Significance was determined using 1-way and 2-way ANOVA with Holm-Šídák multiple comparison test (∗P < .05; ∗∗P < .01; ∗∗∗P < .001; ∗∗∗∗P < .0001). Freq, frequency; TNF, tumor necrosis factor; Treg, regulatory T cell.
Our RNA-seq data (Figure 4) also showed increased IFN-inducible genes in CECs from gp91phox–/– mice, which is suggestive of a proinflammatory environment. This was supported by significantly increased frequencies of T helper 1 (Th1) cells and lower frequencies of Th17 cells at baseline in the LP of gp91phox–/– mice (Figure 6C, left). Moreover, we observed a significant reduction in regulatory T cells during DSS colitis in the LP of gp91phox–/– mice when compared with WT and p47phox–/– mice (Figure 6C, right). Accordingly, the expression of IL-10 by LP myeloid cells from gp91phox–/– mice was significantly reduced, whereas IL-1β production was increased in all mice with DSS (Figure 6D, right). Interestingly, we also observed that DSS-treated gp91phox–/– mice presented decreased frequencies of DC and macrophage populations in their LP when compared with WT and p47phox–/– mice, whereas the neutrophil frequencies were increased (Figure 6D, bottom right). Finally, we measured markers of systemic inflammation in sera from IRCM mice before and after DSS colitis. We observed increased IFN-γ, tumor necrosis factor ɑ, and IL-2 levels at baseline and decreased IL-10 levels after DSS colitis induction in gp91phox–/– mice (Figure 6E). Together, these data suggest that gp91phox–/– and p47phox–/– mice have distinct mucosal immune responses to intestinal dysbiosis and that gp91phox–/– mice have a proinflammatory profile at baseline, as shown by disturbed T-cell, ASC, and fecal bacteria immunoglobulin coating profiles. All of which, in the context of DSS, are likely augmented by increased NLRP3 and IFN activity in CECs.
Discussion
We previously demonstrated that the microbiota is a key driver of colitis susceptibility in p47phox–/– mice,10 and our follow-up human studies showed that patients with CGD have a distinct microbiome that can be used distinguish between those with and those without IBD.17 This study expands on the work by demonstrating the following key points: (1) different strains of CGD mice have distinct microbiome signatures, and those with a colitogenic microbiota can transfer increased colitis susceptibility to mice with less susceptibility; (2) intestinal dysbiosis in p47phox–/– but not gp91phox–/– mice is associated with increased NOX isoform/chaperone gene expression and ROS production at the intestinal barrier; and (3) in contrast, gp91phox–/– mice have a distinct intestinal proinflammatory profile at baseline that is augmented during DSS colitis and is characterized by less mucus production and increased NLRP3 inflammasome and IFN activity at the intestinal barrier. Together, these data uncovered CGD genotype–specific mechanisms by which the microbiota may contribute to the pathogenesis of CGD-IBD.
We showed that NOX2 defects (gp91phox and p47phox deficiencies) alter the intestinal microbiota, which impacts colitis susceptibility. NOX2-defective phagocytes may compromise the intestinal barrier through aberrant immunosurveillance and increasing oxygen tension caused by less ROS production, which is important for colonic restitution.15 Both mechanisms affect the composition of the intestinal microbiota by potentially enabling the enrichment of pathobionts and ROS-producing bacteria that can compensate for NOX2 deficiency in phagocytes.11 Our study highlighted increased epithelial ROS production in response to colitogenic microbiotas as an additional mechanism to help restore homeostasis at the intestinal barrier in CGD. These findings are in line with previous work that showed that microbiota-driven Toll-like38 and endogenous formyl peptide receptor20 signaling in CECs lead to increased NOX1-derived ROS production and improved intestinal barrier repair.
Previous studies of colitis susceptibility in mice with NOX2 defects have been conflicting11-16; our study suggests that discrepant results were likely caused by differences in the microbiota in different animal facilities while also underscoring the need to standardize the microbiota between experimental groups and to strategically manipulate the microbiota to establish more consistent CGD mouse models. Such manipulations may include colonization with colitogenic microbiotas through cross-fostering, as done in this study, but it may also be extended to gnotobiotic mouse models in which germ-free mice are colonized with human microbiotas (eg, stool from healthy individuals vs patients with CGD with and without IBD) or with the microbiota from wild mice (or simply using wild mice), which is more diverse and has been demonstrated to more accurately model human immune responses than conventional mouse models.39-41
The animal facility effect was best demonstrated in our NIH and IRCM gp91phox–/– mice, which had strikingly different susceptibilities to colitis that were supported by distinct microbiome signatures and fecal bacteria immunoglobulin coating patterns. However, we extended our investigation to host mucosal immune responses, which uncovered that gp91phox–/– mice respond differently to colitogenic microbiotas than p47phox–/– mice, thereby suggesting that there is a CGD genotype–driven response to intestinal dysbiosis. This CGD genotype–specific response may explain why patients with gp91phox defects tend to develop IBD at <7 years of age, whereas patients with p47phox defects are largely diagnosed with IBD in their 20s.8 Our data suggest that p47phox–/– mice have increased NOX-derived ROS and mucus production at the intestinal barrier in response to dysbiosis, whereas gp91phox–/– mice have increased intestinal NLRP3 inflammasome activity at baseline, which is augmented with colitis. These data are consistent with previous studies that showed increased systemic inflammasome activation in patients with CGD (without genotype discrimination).27-29 A recent study demonstrated that increased IgG isotype coating of intestinal commensals in patients with ulcerative colitis activated the NLRP3 inflammasome via Fc gamma receptor signaling in colon LP phagocytes.36 This prompted us to investigate whether there were differences in the immunoglobulin isotype coating of intestinal bacteria in our CGD mouse models. As expected, we found that the IRCM gp91phox–/– mice, which were colonized with a colitogenic microbiota and had increased intestinal inflammasome activity, also had elevated bacterial IgG coating at baseline that increased along with IgA and IgM coating during DSS colitis, more so than in WT and p47phox–/– mice. Consistently, IgG-ASCs were also increased in the LP of gp91phox–/– mice when compared with WT and p47phox–/– mice. These findings suggest a potential mechanism through which the intestinal microbiota in the context of gp91phox deficiency can contribute to IBD.
Gp91phox–/– mice had increased LP Th1 cells and fewer regulatory T cells in response to DSS than WT and p47phox–/– mice, which is consistent with the drastic drop in DCs and IL-10 expressing myeloid populations and with the dysregulated immunoglobulin isotype coating of intestinal bacteria. This aligns with the RNA-seq data from the CECs of gp91phox–/– mice that showed increased transcription of IFN-inducible genes, such as Tnfsf13b, which encodes BAFF, a protein that is likely to promote T-independent immunoglobulin isotype switching.34,35
Although our study uncovered mechanisms that may explain how host-microbiota interactions at the intestinal barrier contribute to CGD-IBD, our study has some limitations. Mice with CGD do not spontaneously develop colitis.10 We therefore used DSS, at a concentration previously validated in our CGD mouse models,10 to rapidly induce acute colitis through a mechanism that is independent of adaptive immune responses and facilitates interactions between microbial antigens, the intestinal epithelium, and its underlying immune cells.42 Although this model is commonly used and was well suited for our research objectives, DSS can be toxic to epithelial cells and impact the gene expression profiles. We addressed this limitation by sorting for live CECs and functionally validating our findings. Follow-up studies may include chronic DSS colitis models in which lower doses are used for longer durations to evaluate recovery profiles and models that may query the role of adaptive immune responses, such as the 2,4,6-trinitrobenzene sulfonic acid colitis model. Although our focus was primarily on CECs because of their direct interaction with the microbiota, our analysis of LP cells highlights the need for deeper investigations (eg, single-cell transcriptomics) into microbiome–epithelium–immune cell cross talk.
In conclusion, our study increases our understanding of how the microbiota drives intestinal inflammation in CGD while potentially explaining genotype-specific differences in the CGD-IBD age of onset and uncovering novel and personalized therapeutic targets, such as NLRP3 inflammasome inhibition in patients with X-linked CGD or manipulation of the intestinal microbiota to improve intestinal barrier integrity and dampen proinflammatory tendencies.
Acknowledgments
The authors thank the following individuals for their support with specific aspects of this study: Ovidiu Jumanca, Manon Laprise, Mariane Canuel, and Aude Daigneault (Montreal Clinical Research Institute [IRCM] Animal Care facility); Dominic Fillion (IRCM Imaging platform); Anabelle Bouchard-Bourque (IRCM Histology platform); Sarah Boissel (IRCM Molecular Biology and Functional Genomics core); and Caroline Grou and Virginie Calderon (IRCM Bioinformatics platform). The authors also thank Noé St-Onge for his assistance in graphic design and image processing.
E.L.F. is supported by a Tier 2 Canada Research Chair (CRC2) in Role of the Microbiome in Inborn Errors of Immunity and Post-Infectious Conditions and the Fonds de Recherche du Québec (FRQ). E.D. is supported by the FRQ. This work was supported by the National Institutes of Health (NIH), National Institute of Allergy and Infectious Diseases (NIAID) Transition Program in Clinical Research Award (ZIA AI001216-03), the CRC2, the FRQ Clinical Research Scholars-Junior 1 Establishment Funds for Young Investigators, the John R. Evans Leaders Fund from the Canadian Foundation for Innovation, the J-Louis Lévesque Foundation Research Chair, the Mirella and Lino Saputo Foundation, the IRCM Foundation, and the Intramural Research Program of the NIH, NIAID.
Authorship
Contribution: E.D., J.P., and E.L.F. conceptualized the study; E.D., P.C., Y.H., Á. Donkó, T.L.L., J.P., and E.L.F. contributed to methodology and study design; Á. Donkó, A. Desjardins, E.L.F., Y.H., and E.D. performed the experiments; E.D., P.C., Y.H., Á. Donkó, and K.D.M. analyzed the data; E.D., P.C., K.D.M., and E.L.F. wrote the manuscript draft; S.M.H. and E.L.F. acquired funding; J.P. and E.L.F. supervised the study; and all the authors edited the manuscript.
Conflict-of-interest disclosure: The authors declare no competing financial interests.
Correspondence: Emilia Liana Falcone, Center for Immunity, Inflammation and Infectious Diseases, Montreal Clinical Research Institute, 110 Pine Ave W, Montreal, QC, H2W 1R7, Canada; email: emilia.falcone@ircm.qc.ca.
References
Author notes
Raw 16S ribosomal RNA gene amplicon and RNA sequencing data have been deposited in the Sequence Read Archive (accession numbers PRJNA1128158 [mouse data] and GSE220260 [human data]).
The online version of this article contains a data supplement.
There is a Blood Commentary on this article in this issue.
The publication costs of this article were defrayed in part by page charge payment. Therefore, and solely to indicate this fact, this article is hereby marked “advertisement” in accordance with 18 USC section 1734.













