Key Points
Flt3ITD activates distinct transcriptional programs via distinct enhancers when it cooperates with NUP98 and Runx1 mutations.
Flt3ITD and NUP98-HOXD13 selectively activate type I interferon signaling and thus create a context-specific pathway dependency.
Abstract
Acute myeloid leukemia (AML) initiation requires multiple rate-limiting mutations to cooperatively reprogram progenitor cell identity. For example, FLT3 internal tandem duplication (FLT3ITD) mutations cooperate with a variety of different initiating mutations to reprogram myeloid progenitor fate. These initiating mutations often skew toward either pediatric or adult AML patient populations, though FLT3ITD itself occurs at similar frequencies in both age groups. This raises the question of whether FLT3ITD might induce distinct transcriptional programs and unmask distinct therapeutic vulnerabilities when paired with pediatric, as opposed to adult AML-initiating mutations. To explore this possibility, we compared AML evolution in mice that carried Flt3ITD/NUP98-HOXD13 (NHD13) or Flt3ITD/Runx1DEL mutation pairs, which are respectively most common in pediatric and adult AML. Single-cell analyses and epigenome profiling revealed distinct interactions between Flt3ITD and its cooperating mutations. Whereas Flt3ITD and Flt3ITD/Runx1DEL caused aberrant expansion of myeloid progenitors, Flt3ITD/NHD13 drove the emergence of a pre-AML population that did not resemble normal hematopoietic progenitors. Differences between Flt3ITD/Runx1DEL and Flt3ITD/NHD13 cooperative target gene expression extended to fully transformed AML as well. Flt3ITD/NHD13 cooperative target genes were enriched in human NUP98-translocated AML. Flt3ITD/NHD13 selectively hijacked type I interferon signaling to drive expansion of the pre-AML population. Blocking interferon signaling delayed AML initiation and extended survival. Thus, common AML driver mutations, such as FLT3ITD, can coopt different mechanisms of transformation in different genetic contexts. Furthermore, pediatric-biased NUP98 fusions convey actionable interferon dependence.
Introduction
FLT3-internal tandem duplication (FLT3ITD) is one of the most common mutations found in both pediatric and adult acute myeloid leukemia (AML).1,2 It typically arises late in AML evolution,3 and it is insufficient to cause AML by itself.4 Instead, Flt3ITD cooperates with a range of different initiating mutations to drive AML.5-12 When paired with Tet2, Runx1, or Npm1 mutations, Flt3ITD induces changes in gene expression and epigenome organization that are not observed with any of these individual mutations alone.9-11,13 The target gene profiles overlap,10 suggesting that Flt3ITD may activate a core set of AML effectors irrespective of which mutations it cooperates with. However, the prior studies all described interactions between Flt3ITD and mutations that occur more commonly in adult AML than in pediatric AML. Approximately, 70% of early childhood AML carry translocations that express fusion oncoproteins, whereas only ∼10% of older adult AML are driven by fusion proteins.1 FLT3ITD may therefore convey distinct mutation profile- and age-specific gene dependencies when it pairs with pediatric fusions as opposed to adult initiating mutations.
Cryptic NUP98 translocations (NUP98-t) are AML driver mutations that arise most often in young children and frequently cooccur with FLT3ITD.1,14-16 NUP98 has several fusion partners, including NSD1, KDM5A, HOXA9, and HOXD13.14 NUP98 fusion proteins create phase-separated condensates at target gene loci to physically approximate enhancer and promoter elements.17,18 They recruit transcriptional coactivators, including MLL1 and NSL complexes, to HOX genes to promote transcript expression.19-22,HOX gene products then reprogram hematopoietic progenitors and drive aberrant self-renewal programs.19-21 NUP98 fusions require cooperating mutations to induce AML, with FLT3ITD being the most common cooperating mutation (>50%).1,14,15,22,23 Mouse and human models confirm that NUP98-t is not sufficient to initiate AML by itself.12,22,24,25 FLT3ITD interactions with NUP98-t therefore offer a prototypical case for comparing pediatric and adult mutation cooperation.
To understand how pediatric and adult initiating mutations might differentially orient FLT3ITD-driven transcriptional states, we tested whether Flt3ITD has similar or distinct functions in the setting of a pediatric-biased NUP98-HOXD13 (NHD13) mutation as compared to an adult-biased Runx1 loss-of-function mutation. Through bulk and single-cell sequencing approaches, we found that Flt3ITD activated vastly different target genes and different target enhancers when paired with NHD13 as compared to Runx1 mutations. Flt3ITD/NHD13 elicited a robust type I interferon (IFN-1) response that was not evident in Flt3ITD/Runx1 mutant progenitors and has not been described for other models of Flt3ITD cooperation.6,7,10,11,13 Ifnar1 (IFN-1 receptor) deletion depleted NHD13-dependent pre-AML cells and reduced expression of genes that have been shown to drive AML self-renewal (eg, Cdk6 and Msi2). This impeded AML initiation and extended survival. Our findings show that FLT3ITD coopts different mechanisms of transformation when it pairs with a pediatric-biased NUP98 fusion as compared to adult-biased mutations. Furthermore, the data uncover a therapeutically actionable IFN-1 sensitivity in NUP98-translocated AML.
Methods
Mouse lines
All mouse lines are previously published and were obtained from the Jackson Laboratory.26-29
Cell analyses and transplantation assays
Cells were isolated, stained, analyzed, and transplanted as previously described.10,30-35 Western blotting, cell cycle, and annexin V assays were performed as previously described in the study by Porter et al.10 Expanded descriptions of these previously published methods are available in the supplemental Methods, available on the Blood website. Extreme Limiting Dilution Analysis was used to calculate repopulating cell frequencies and to compare genotypes.36
CITE-seq library construction, sequencing, and analysis
Bone marrow cells were c-kit selected and stained with tagged Total-Seq B antibodies (BioLegend). We isolated Lineage−c-Kit+ cells (LK) by using flow cytometry and generated libraries with 10× Genomics Chromium Next GEM Single Cell 3′ v3.1, Chromium Single Cell 3′ Feature Barcode Library, Dual Index NT Set A, and Dual Index TT Set A kits according to the manufacturer’s instructions. Libraries were sequenced, aligned, and filtered as previously described.30,37 We performed Iterative Clustering and Guide-gene Selection (ICGS, version 2) with the AltAnalyze toolkit.38 Gene Set Variation Analysis was performed using a Gaussian kernel.39 Human RNA-seq data were procured from TARGET,1 St. Jude Cloud,40 or The Cancer Genome Atlas.2
RNA-seq, ATAC-seq and ChIPmentation
RNA was isolated with RNeasy plus micro kits (Qiagen). Libraries were generated with Clontech SMARTer kits, sequenced on a HiSeq3000 sequencing system, and aligned to mouse Ensembl release 76 top-level assembly using STAR version 2.0.4b.41 Linear modeling (limma/voom) was used to compare gene expression across samples.42 False discovery rates (FDRs) were calculated using the Benjamini-Hochberg method. Pathway analysis was performed with Reactome,43 Generally Applicable Gene-set Enrichment44 or Gene Set Enrichment Analysis.45 The IFN-1 target gene set was previously described in the study by Li et al.30 ATAC-seq and ChIPmentation libraries were generated and analyzed as previously described30,31,46,47 using established pipelines.48-50
Survival studies
Survival of Vav1-Cre; Flt3ITD; NHD13; Ifnar1+/− and Vav1-Cre; Flt3ITD; NHD13; Ifnar1−/− mice was compared with the log-rank test. For retrovirus driven leukemias, 500 000 LK cells were isolated from P0 mice, transduced with MSCV-Flt3ITD-IRES-mCherry retrovirus, and split among 5 recipients per transduction. Three independent replicates were performed.
Results
Flt3ITD has different effects on MPP expansion and function in the setting of NHD13 and Runx1 mutations
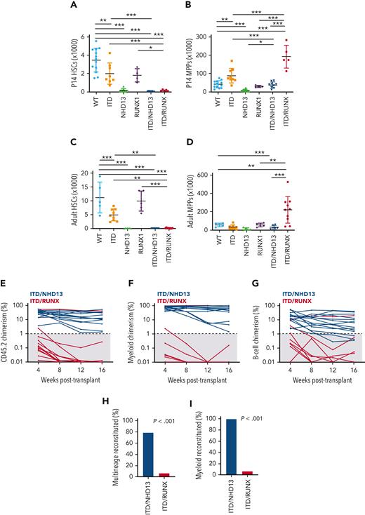
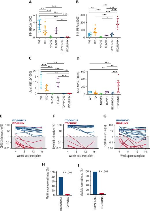
We used transgenic and targeted mouse alleles to test whether Flt3ITD has distinct effects on hematopoiesis when it cooperates with a pediatric-biased NUP98 fusion protein as compared to an adult-biased Runx1 deletion. We crossed Flt3ITD knock-in mice with Vav1-NUP98-HOX13 (NHD13) transgenic mice to yield Flt3ITD/NHD13 compound mutants.27,29 We separately generated Vav1-Cre;Flt3ITD/+;Runx1fl/+ (Flt3ITD/Runx1DEL) mice.10 We quantified hematopoietic stem cells (HSCs; CD150+CD48−Lineage−Sca1+Kit+) and multipotent progenitors (MPPs; CD48+Lineage−Sca1+Kit+) in compound and single-mutant littermates at postnatal day (P)14. This age was chosen because NUP98-t is most frequently associated with early-mid childhood AML. Young adult mice were subsequently analyzed as well. Flt3ITD/NHD13 and Flt3ITD/Runx1DEL mutation combinations had similar effects on HSCs but dichotomous effects on MPPs. HSCs were severely depleted in both Flt3ITD/NHD13 and Flt3ITD/Runx1DEL mice at P14 (Figure 1A; supplemental Figure 1). In contrast, Flt3ITD/Runx1DEL caused a dramatic expansion of the MPP population, whereas Flt3ITD/NHD13 did not (Figure 1B). The FLT3ITD inhibitor, gilteritinib, partially suppressed MPP expansion in Flt3ITD/Runx1DEL mice after 10 days of treatment (P21-31), whereas it did not significantly reduce MPP numbers in similarly treated Flt3ITD/NHD13 mice (supplemental Figure 2). Similar changes in HSC and MPP numbers were also observed in 8-week-old adult mice (Figure 1C-D), indicating that the impact of these mutations was not restricted to early postnatal stages of ontogeny.
Flt3ITD/Runx1DELand Flt3ITD/NHD13 have distinct effects on MPP expansion and repopulating activity. (A-D) HSC and MPP numbers in 2 hindlimbs from P14 or 8-week-old adult mice of the indicated genotypes. n = 4 to 13, ∗P < .05, ∗∗P < .01, ∗∗∗P < .001 by one-way ANOVA with Holm-Sidak posthoc test. Error bars reflect the standard deviation. (E-G) Percentage of CD45.2+ leukocytes (E), CD11b+Gr1+ myeloid cells (F), or B220+ B cells (G) in recipient mice after the transplantation of 200 sorted MPPs of the indicated genotypes, along with 300 000 CD45.1 competitor cells. Each line tracks donor chimerism for an individual recipient. n = 13 to 14. (H-I) Percentage of recipients with multilineage (lymphoid + myeloid) or myeloid donor cell chimerism >1%, 16 weeks post-transplant for the indicated donor genotypes. P values are shown based on Fisher exact test. ANOVA, analysis of variance.
Flt3ITD/Runx1DELand Flt3ITD/NHD13 have distinct effects on MPP expansion and repopulating activity. (A-D) HSC and MPP numbers in 2 hindlimbs from P14 or 8-week-old adult mice of the indicated genotypes. n = 4 to 13, ∗P < .05, ∗∗P < .01, ∗∗∗P < .001 by one-way ANOVA with Holm-Sidak posthoc test. Error bars reflect the standard deviation. (E-G) Percentage of CD45.2+ leukocytes (E), CD11b+Gr1+ myeloid cells (F), or B220+ B cells (G) in recipient mice after the transplantation of 200 sorted MPPs of the indicated genotypes, along with 300 000 CD45.1 competitor cells. Each line tracks donor chimerism for an individual recipient. n = 13 to 14. (H-I) Percentage of recipients with multilineage (lymphoid + myeloid) or myeloid donor cell chimerism >1%, 16 weeks post-transplant for the indicated donor genotypes. P values are shown based on Fisher exact test. ANOVA, analysis of variance.
Because HSCs were almost completely depleted in both Flt3ITD/NHD13 and Flt3ITD/Runx1DEL mice, we tested whether Flt3ITD/NHD13 or Flt3ITD/Runx1DEL MPPs acquire ectopic repopulating activity that could sustain hematopoiesis. We transplanted 200 sorted MPPs from P14 Flt3ITD/NHD13 or Flt3ITD/Runx1DEL mice, along with 300 000 wild-type CD45.1 competitor bone marrow cells, into lethally irradiated CD45.1 recipient mice. Flt3ITD/NHD13 MPPs were capable of long-term myeloid and lymphoid reconstitution (Figure 1E-I). In contrast, Flt3ITD/Runx1DEL MPPs failed to repopulate a majority of irradiated recipient mice despite their expanded numbers (Figure 1E-I). Thus, Flt3ITD/NHD13 and Flt3ITD/Runx1DEL MPPs are functionally distinct, with NHD13, but not Runx1DEL, conveying ectopic repopulating activity.
Flt3ITD/NHD13 and Flt3ITD/Runx1 induce distinct patterns of cooperative gene expression and enhancer activation, including an NHD13-specific IFN-1 signature
Prior studies have described overlapping cooperative target gene profiles for Flt3ITD when it pairs with Tet2, Runx1, or Npm1 mutations.10,11,13 This suggests that Flt3ITD might engage a core set of AML effectors, irrespective of which mutations it cooperates with. However, the distinct effects of Flt3ITD/NHD13 and Flt3ITD/Runx1DEL on MPP function suggest that Flt3ITD may engage different effectors when it cooperates with pediatric fusion proteins, such as NHD13. To test this, we performed RNA-seq on P14 Flt3ITD/NHD13 and Flt3ITD/Runx1DEL MPPs, as well as wild-type and single-mutant littermate controls. We initially focused on P14 to maintain consistency with the phenotypic and functional studies described above. Principal component analysis revealed strikingly different gene expression profiles in Flt3ITD/NHD13 and Flt3ITD/Runx1DEL MPPs relative to one another and to single-mutant controls (Figure 2A). We identified subsets of genes that were significantly activated in either Flt3ITD/NHD13 or Flt3ITD/Runx1DEL MPPs relative to wild-type controls (defined as FDR <0.05, fold change ≥2, Figure 2B; supplemental Table 1). We then defined “cooperative target genes” as those that were significantly increased in compound mutant MPPs relative to each respective single mutant population (eg, increased in Flt3ITD/NHD13 vs Flt3ITD and NHD13 alone; FDR <0.05). We observed very little overlap between Flt3ITD/NHD13 and Flt3ITD/Runx1DEL cooperative target gene sets (Figure 2C). As an alternative approach, we calculated “interaction scores” for each expressed gene as previously described by Liu et al.51 This scoring system identified genes within Flt3ITD/NHD13 and Flt3ITD/Runx1DEL MPPs that exhibited greater changes in expression than could be explained through additive effects of each mutation (supplemental Figure 3A). Again, we observed very little overlap between genes that were cooperatively regulated by Flt3ITD/NHD13 and Flt3ITD/Runx1DEL (supplemental Figure 3B-C; supplemental Table 1).
Flt3ITD/Runx1DELand Flt3ITD/NHD13 induce distinct cooperative changes in gene expression and enhancer activation. (A) Principal component analysis for MPPs for the indicated genotypes at P14, based on bulk RNA-seq. n = 4 per genotype. (B) Heatmap displaying the expression of genes that were induced in either Flt3ITD/NHD13 or Flt3ITD/Runx1DEL MPPs, relative to wild-type (FDR < 0.05, positive fold change ≥2). (C) Venn diagram showing minimal overlap between Flt3ITD/NHD13 and Flt3ITD/Runx1DEL cooperative target genes, defined as genes from panel B with significantly higher expression in compound mutant MPPs relative to both single-mutant MPPs (FDR < 0.05). (D) Heatmap showing H3K27ac levels for enhancers (defined as overlapping ATAC-seq and H3K4me1 peaks) that were more highly active in Flt3ITD/NHD13 MPPs relative to wild-type MPPs, and one or both single mutants (based on H3K27ac peak heights, FDR < 0.1 by DiffBind analysis). Peaks are clustered based on whether H3K27ac levels in the compound mutant are elevated relative to Flt3ITD or NHD13 single mutant MPPs, or both (cooperative target enhancers). (E) A similar heatmap as in panel D, except showing enhancers that were more highly active in Flt3ITD/Runx1DEL MPPs. (F-G) Aggregate peak heights for cooperative target enhancers from panels D-E, respectively. (H) Venn diagram showing the minimal overlap between Flt3ITD/NHD13 and Flt3ITD/Runx1DEL cooperative target enhancers.
Flt3ITD/Runx1DELand Flt3ITD/NHD13 induce distinct cooperative changes in gene expression and enhancer activation. (A) Principal component analysis for MPPs for the indicated genotypes at P14, based on bulk RNA-seq. n = 4 per genotype. (B) Heatmap displaying the expression of genes that were induced in either Flt3ITD/NHD13 or Flt3ITD/Runx1DEL MPPs, relative to wild-type (FDR < 0.05, positive fold change ≥2). (C) Venn diagram showing minimal overlap between Flt3ITD/NHD13 and Flt3ITD/Runx1DEL cooperative target genes, defined as genes from panel B with significantly higher expression in compound mutant MPPs relative to both single-mutant MPPs (FDR < 0.05). (D) Heatmap showing H3K27ac levels for enhancers (defined as overlapping ATAC-seq and H3K4me1 peaks) that were more highly active in Flt3ITD/NHD13 MPPs relative to wild-type MPPs, and one or both single mutants (based on H3K27ac peak heights, FDR < 0.1 by DiffBind analysis). Peaks are clustered based on whether H3K27ac levels in the compound mutant are elevated relative to Flt3ITD or NHD13 single mutant MPPs, or both (cooperative target enhancers). (E) A similar heatmap as in panel D, except showing enhancers that were more highly active in Flt3ITD/Runx1DEL MPPs. (F-G) Aggregate peak heights for cooperative target enhancers from panels D-E, respectively. (H) Venn diagram showing the minimal overlap between Flt3ITD/NHD13 and Flt3ITD/Runx1DEL cooperative target enhancers.
Next, we tested whether differences between Flt3ITD/NHD13 and Flt3ITD/Runx1DEL target gene expression were age specific. We previously showed that Flt3ITD/Runx1DEL has only modest effect on gene expression in P0 MPPs.10 In contrast, gene set variation analysis (GSVA)39 showed that Flt3ITD/NHD13 cooperative target genes were already induced by P0 in Flt3ITD/NHD13 mice (supplemental Figure 3D). Flt3ITD/NHD13 and Flt3ITD/Runx1DEL cooperative target genes were maintained with similar, genotype-specific patterns in 4-week-old MPPs (supplemental Figure 3E-F). Thus, Flt3ITD has distinct cooperative interactions with NHD13 and Runx1DEL across multiple ages.
We used ChIPmentation and ATAC-seq to test whether Flt3ITD has cooperating mutation-specific effects on the epigenome. To this end, we identified active enhancers (ie, ATAC-seq peaks with overlapping histone H3K4me1 and histone H3K27ac peaks) in Flt3ITD/NHD13 and Flt3ITD/Runx1DEL MPPs. Among these, 2928 Flt3ITD/NHD13 MPPs, and 1518 enhancers in Flt3ITD/Runx1DEL MPPs, were hyperactivated relative to wild-type MPPs based on H3K27ac levels that were significantly elevated in the compound mutants with FDR <0.1 (Figure 2D-E; supplemental Table 2). We identified 90 enhancers that were cooperatively activated by Flt3ITD/NHD13 mutations and 244 enhancers that were cooperatively activated by Flt3ITD/Runx1DEL (ie, significantly greater H3K27ac levels in double mutants compared with every single mutant with FDR <0.1) (Figure 2F-G; supplemental Figure 4A-D). Flt3ITD/NHD13 and Flt3ITD/Runx1DEL cooperative target enhancers were largely nonoverlapping (Figure 2H). Both enhancer classes were enriched for ETS and RUNX1 binding sites. Flt3ITD/NHD13 target enhancers were also enriched for NKX, GATA, and Zinc-finger family transcription factor binding sites that were not observed in Flt3ITD/Runx1DEL target enhancers (supplemental Figure 4E). In contrast, Flt3ITD/Runx1DEL target enhancers were enriched for STAT, TCF, AP-1, and IRF binding sites that were not observed in Flt3ITD/NHD13 target enhancers (supplemental Figure 4F). The latter finding is consistent with data from human AML showing that in adults, FLT3ITD activates AP-1–dependent enhancers via the MAP-kinase pathway.52 Together, these data show that Flt3ITD activates distinct enhancers, via distinct complements of transcription factors, when paired with a pediatric-biased NUP98 fusion as compared to an adult-biased–Runx1 loss-of-function mutation.
We next sought to identify molecular pathways that might be uniquely activated in Flt3ITD/NHD13 MPPs, given the limited overlap between Flt3ITD/NHD13 and Flt3ITD/Runx1DEL cooperative target genes. We performed Reactome pathway analysis on cooperative Flt3ITD/NHD13 target genes and found striking enrichment for IFN-1 target genes (Figure 3A). Indeed, almost half of all Flt3ITD/NHD13 cooperative target genes were IFN-1 targets, based on a previously compiled gene set (Figure 3B).30 IFN-1 target expression was much higher in Flt3ITD/NHD13 MPPs than in any other genotype (Figure 3C). Gene set enrichment analysis confirmed that IFN-1 targets were activated by both Flt3ITD and NHD13 alone, but they were further activated when the mutations cooperated (Figure 3D). Interestingly, Flt3ITD/Runx1DEL cooperation suppressed the IFN-1 signature relative to Flt3ITD alone (Figure 3D). Serum from P14 Flt3ITD/NHD13 contained high levels of IFN-α (Figure 3E) but not IFN-β (data not shown). IFN-1 target gene activation was evident even by P0 in Flt3ITD/NHD13 MPPs (Figure 3F). Thus, Flt3ITD cooperates with NHD13 but not Runx1DEL to induce IFNα expression and IFN-1 target genes.
Flt3ITD/NHD13 cooperation results in IFN-1 target gene hyperactivation, in contrast to Flt3ITD/Runx1DELcooperation. (A) Reactome pathway analysis of Flt3ITD/NHD13 target genes. (B) Almost half of all genes induced in Flt3ITD/NHD13 MPPs were IFN-1 targets, based on a previous comparison of wild-type and Ifnar1−/− MPPs.30 Only ∼3% of genes induced in Flt3ITD/Runx1DEL MPPs were IFN-1 targets. (C) Heatmap showing expression of IFN-1 targets from panel B in MPPs with the indicated genotypes. (D) Gene set enrichment analysis showing enrichment of IFN-1 targets in Flt3ITD/NHD13 and Flt3ITD/Runx1DEL MPPs relative to indicated wild-type and single-mutant MPPs. Both Flt3ITD and NHD13 alone activated IFN-1 targets (top row), but the effects were greatly amplified in Flt3ITD/NHD13 MPPs (bottom row). In contrast, the IFN-1 signature was repressed in Flt3ITD/Runx1DEL MPPs relative to Flt3ITD alone. (E) IFNα levels in the serum of P14 mice of the indicated genotypes, as measured by ELISA. n = 3 to 4. Error bars reflect the standard deviation. ∗P < .05, ∗∗P < .01, ∗∗∗P < .001 by one-way ANOVA with Holm-Sidak posthoc test. (F) GSEA showing activation of IFN-1 targets in Flt3ITD/NHD13 MPPs at P0. ANOVA, analysis of variance; ELISA, enzyme-linked immunosorbent assay; GSEA, gene set enrichment analysis.
Flt3ITD/NHD13 cooperation results in IFN-1 target gene hyperactivation, in contrast to Flt3ITD/Runx1DELcooperation. (A) Reactome pathway analysis of Flt3ITD/NHD13 target genes. (B) Almost half of all genes induced in Flt3ITD/NHD13 MPPs were IFN-1 targets, based on a previous comparison of wild-type and Ifnar1−/− MPPs.30 Only ∼3% of genes induced in Flt3ITD/Runx1DEL MPPs were IFN-1 targets. (C) Heatmap showing expression of IFN-1 targets from panel B in MPPs with the indicated genotypes. (D) Gene set enrichment analysis showing enrichment of IFN-1 targets in Flt3ITD/NHD13 and Flt3ITD/Runx1DEL MPPs relative to indicated wild-type and single-mutant MPPs. Both Flt3ITD and NHD13 alone activated IFN-1 targets (top row), but the effects were greatly amplified in Flt3ITD/NHD13 MPPs (bottom row). In contrast, the IFN-1 signature was repressed in Flt3ITD/Runx1DEL MPPs relative to Flt3ITD alone. (E) IFNα levels in the serum of P14 mice of the indicated genotypes, as measured by ELISA. n = 3 to 4. Error bars reflect the standard deviation. ∗P < .05, ∗∗P < .01, ∗∗∗P < .001 by one-way ANOVA with Holm-Sidak posthoc test. (F) GSEA showing activation of IFN-1 targets in Flt3ITD/NHD13 MPPs at P0. ANOVA, analysis of variance; ELISA, enzyme-linked immunosorbent assay; GSEA, gene set enrichment analysis.
Flt3ITD/Runx1DEL and Flt3ITD/NHD13 cooperation yield distinct, emergent progenitor populations
Our functional studies and bulk RNA-seq data raised the question of whether Flt3ITD differentially reprograms the differentiation trajectories of hematopoietic progenitors in the setting of NHD13 and Runx1DEL mutations. Since bulk RNA-seq and MPP surface markers might not adequately capture the transcriptional heterogeneity of mutant progenitors, we performed CITE-seq to better delineate how Flt3ITD/NHD13 and Flt3ITD/Runx1DEL mutations cooperate to reprogram cell identity. We profiled control (×2), Flt3ITD (×2), Runx1DEL, Flt3ITD/Runx1DEL, NHD13, and Flt3ITD/NHD13 LK cells at P14 (supplemental Table 3). We used Iterative Clustering and Guide Gene Selection, version 2 (ICGS2) to cluster the cells in an unsupervised manner and then overlaid surface marker phenotypes for various progenitor populations based on tagged feature barcodes (Figure 4A; supplemental Figure 5A).38,53 We observed strong concordance between the replicate control and Flt3ITD samples (Figure 4B). Several clusters within the control LK cells aligned with well-defined progenitor populations, based on both surface marker phenotypes and gene expression (Figure 4A-B; supplemental Figure 5B; supplemental Table 4). These included cluster 18 (HSCs/MPPs), cluster 25 (MPP), and clusters 2 and 11 (granulocyte-monocyte progenitors [GMPs]) (supplemental Figure 5B). Control and Runx1DEL samples had very similar cluster distributions (Figure 4B), indicating that heterozygous Runx1DEL has a very limited effect on hematopoiesis, consistent with the bulk RNA-seq data.
Flt3ITD/NHD13 and Flt3ITD/Runx1DELdifferentially reprogram hematopoietic progenitors. (A) Heatmap showing clustering of single cells and marker genes based on ICGS2. Clusters are designated by colors in the top bar and numbers assigned by the ICGS2 algorithm. Reactome pathway analyses for marker genes for clusters 10, 11, and 13 are shown to the right. (B) Uniform Manifold Approximation and Projection (UMAP) plots demonstrating clusters of cells from ICGS2 for the indicated genotypes. The gray background indicates cells not included in the indicated genotype. Cluster colors are identical to the coloring scheme in panel A. (C) Bar graph showing percentages of cells for each genotype that populate clusters 7, 10, 11, and 13. ∗∗∗P < .0001 by χ2 test relative to wild-type. The cluster 13 population size was also significantly larger in Flt3ITD/NHD13 relative to single mutants (P < .0001). Cluster 10 and 11 sizes were significantly larger in Flt3ITD/Runx1DEL relative to single mutants (P < .0001). (D) Expression of Irf7, a canonical IFN-1 target, and Pbx3, a canonical NHD13 target, projected onto the UMAP plot. The expression was largely restricted to cluster 13 cells. (E) H3K27ac traces for enhancers that map within 100 kb of marker genes for clusters 10, 11, and 13. ICGS2, Iterative Clustering and Guide Gene Selection version 2.
Flt3ITD/NHD13 and Flt3ITD/Runx1DELdifferentially reprogram hematopoietic progenitors. (A) Heatmap showing clustering of single cells and marker genes based on ICGS2. Clusters are designated by colors in the top bar and numbers assigned by the ICGS2 algorithm. Reactome pathway analyses for marker genes for clusters 10, 11, and 13 are shown to the right. (B) Uniform Manifold Approximation and Projection (UMAP) plots demonstrating clusters of cells from ICGS2 for the indicated genotypes. The gray background indicates cells not included in the indicated genotype. Cluster colors are identical to the coloring scheme in panel A. (C) Bar graph showing percentages of cells for each genotype that populate clusters 7, 10, 11, and 13. ∗∗∗P < .0001 by χ2 test relative to wild-type. The cluster 13 population size was also significantly larger in Flt3ITD/NHD13 relative to single mutants (P < .0001). Cluster 10 and 11 sizes were significantly larger in Flt3ITD/Runx1DEL relative to single mutants (P < .0001). (D) Expression of Irf7, a canonical IFN-1 target, and Pbx3, a canonical NHD13 target, projected onto the UMAP plot. The expression was largely restricted to cluster 13 cells. (E) H3K27ac traces for enhancers that map within 100 kb of marker genes for clusters 10, 11, and 13. ICGS2, Iterative Clustering and Guide Gene Selection version 2.
Next, we compared the cluster distributions of Flt3ITD, Flt3ITD/NHD13, and Flt3ITD/Runx1DEL progenitors to determine whether each genotype confers unique cell identities, and the degree to which mutant progenitors resemble normal progenitors. By itself, Flt3ITD caused the expansion of a GMP-like cluster (#11) that was also evident in wild-type mice, and it led to the emergence of MPP-like clusters (#7 and #10) that were not present in wild-type mice (Figure 4A-C). Concomitant Flt3ITD/Runx1DEL mutations markedly expanded clusters 10 and 11 at the expense of other normal populations without causing any additional clusters to emerge (Figure 4B-C; supplemental Figure 5C-D). Thus, Runx1DEL largely amplifies Flt3ITD-dependent changes in hematopoiesis rather than conveying new emergent transcriptional states.
The Flt3ITD/NHD13 interaction had markedly different effects on cell identity compared with Flt3ITD/Runx1DEL. NHD13 caused a cluster (#13) to emerge that was not present in either wild-type or Flt3ITD mice (Figure 4A-C). This cluster contained cells with MPP surface marker phenotypes despite clear transcriptional differences between it and normal MPPs (supplemental Figure 5C-D). Flt3ITD/NHD13 cooperation expanded the emergent NHD13-specific population, but it did not cause any additional populations to form, nor did it cause the Flt3ITD-specific cluster 10 to emerge (Figure 4B-C). We used marker genes affiliated with clusters 10 and 11 (Flt3ITD/Runx1DEL) and cluster 13 (NHD13 and Flt3ITD/NHD13) to test whether the cooperating mutations activate different transcriptional programs and enhancer elements. Reactome pathway analysis showed enrichment of known FLT3ITD/STAT5 target genes, as well as p21 and p53 response genes, in the Flt3ITD- and Flt3ITD/Runx1DEL-specific cluster 10 (Figure 4A; supplemental Table 4). In contrast, it showed enrichment of IFN-1 target genes, such as Irf7, in the NHD13- and Flt3ITD/NHD13-specific cluster 13, in addition to canonical NUP98-fusion protein targets, such as Pbx3 (Figure 4A,D; supplemental Table 4). Enhancers that mapped within 100 kb of cluster 10 and 11 marker genes showed elevated H3K27ac in Flt3ITD/RunxDEL mice relative to all other genotypes, whereas enhancers that mapped near cluster 13 genes had elevated H3K27ac in Flt3ITD/NHD13 mice (Figure 4E; supplemental Figure 6). These data again show that Flt3ITD has profoundly different effects on gene expression, enhancer activation, and cell identity when it cooperates with NHD13 as compared to Runx1DEL mutations. Furthermore, they implicate cells within cluster 13 as putative cells of origin for Flt3ITD/NHD13-developed AML.
Enhanced Flt3ITD expression transforms a unique, isolatable population of Flt3ITD/NHD13 progenitors
To our surprise, Flt3ITD/NHD13 mice did not develop rapid, fully-penetrant AML, in contrast to a prior study.12 This complicated our efforts to test whether the emergent CITE-seq population (cluster 13) contained bona fide pre-AML cells. The Flt3ITD allele used in this study (Flt3tm1Dgg)27 differs from the allele used previously to generate AML (Flt3tm1.1Dosm)12 in that it retains a floxed PGK-neo cassette in intron 15 that could dampen Flt3ITD expression (Figure 5A). We therefore deleted the PGK-neo cassette with Vav1-Cre. Mice with the resulting “Flt3ITDΔ” allele had elevated STAT5 and extracellular signal-regulated kinase (ERK) phosphorylation in MPPs, relative to wild-type and Flt3ITD mice (Figure 5B). Furthermore, Flt3ITDΔ/NHD13 mice now developed rapid, fully penetrant AML within 4 to 6 weeks after birth (Figure 5C). AML cells ectopically expressed B220 (CD45R), consistent with the Flt3tm1.1Dosm model (Figure 5D).12
Enhanced FLT3ITDsignaling cooperates with NHD13 to create an emergent, isolatable pre-AML population. (A) Diagram showing removal of PGK-neo cassette with Vav1-Cre. (B) Western blot showing elevated STAT5 and ERK phosphorylation in Flt3ITDΔ MPPs. (C) Representative cytospin of Flt3ITDΔ/NHD13 AML. The scale bar indicates 20 μM. (D) Flow plot showing ectopic B220 expression in Flt3ITDΔ/NHD13 AML. (E) Normalized Bst2/CD317 expression in NHD13 and Flt3ITDΔ/NHD13 LK cells based on CITE-seq experiments in Figure 4. The NHD13 and Flt3ITDΔ/NHD13 columns reflect cells in cluster 13. “ALL” reflects cells in all other genotypes. ∗∗∗P < .0001 based on the Wilcoxon rank sum test. (F) Overview of limiting dilution experiment after selection of CD317+LK cells. (G) Flow cytometry plot showing CD317 expression in Flt3ITD/NHD13 LK cells. (H) Limiting dilution curves with comparison by extreme limiting dilution analysis.36 (I) UMAP plots demonstrating clusters of cells from ICGS2 for the indicated genotypes. The heatmap is shown in supplemental Figure 8. Runx1DEL clusters are also shown in supplemental Figure 8. (J) Bar graph showing percentages of cells for each genotype that populate clusters 15 and 33. Cluster 33 emerges with NHD13 and is amplified by Flt3ITD and Flt3ITDΔ (cluster 15 only emerges in Flt3ITDΔ/NHD13 mice). ∗∗∗P < .0001 by χ2 test relative to wild-type. Cluster 15 and 33 sizes were also significantly larger in Flt3ITDΔ/NHD13 relative to single mutants (P < .0001). (K) Reactome pathway analysis of cluster 33 and 15 marker genes. Significant gene ontology biological processes gene sets (FDR < 0.05) were ranked on the y-axis based on log(P values) shown on the x-axis. IFN-, tyrosine kinase- and RAS pathway-related gene sets are color coded as indicated. (L) GSVA scores for the IFN-1 target gene set in individual MPP3 or MPP4, based on surface barcode expression by CITE-seq. ∗∗∗P < .001 relative to wild-type. ### IFN-1 signature enrichment is elevated relative to all other genotypes by one-way ANOVA and Holm-Sidak posthoc test, P < .001. ˆˆˆIFN-1 signature enrichment is elevated relative to all other genotypes by one-way ANOVA and Holm-Sidak posthoc test, P < .001. (M) Cluster 15 and 33 markers were highly expressed in Flt3ITDΔ/NHD13 but not Flt3ITDΔ/Runx1DEL/DEL AML by GSVA. (N) GSVA analysis of cluster 33 markers in human NUP98-t AML relative to KMT2A-translocated or NPM1-mutated AML from combined TARGET and St. Jude pediatric data sets. (O) GSVA analysis of cluster 33 markers in human FLT3ITD-positive or negative AML from TARGET (pediatric) and TCGA (adult) data sets. For panels M-O, ∗P < .05, ∗∗∗P < .001 by Student t test. Box and whisker plots are shown by Tukey’s method. ANOVA, analysis of variance; ERK, extracellular signal-regulated kinase; ICGS2, Iterative Clustering and Guide Gene Selection version 2; TCGA, The Cancer Genome Atlas.
Enhanced FLT3ITDsignaling cooperates with NHD13 to create an emergent, isolatable pre-AML population. (A) Diagram showing removal of PGK-neo cassette with Vav1-Cre. (B) Western blot showing elevated STAT5 and ERK phosphorylation in Flt3ITDΔ MPPs. (C) Representative cytospin of Flt3ITDΔ/NHD13 AML. The scale bar indicates 20 μM. (D) Flow plot showing ectopic B220 expression in Flt3ITDΔ/NHD13 AML. (E) Normalized Bst2/CD317 expression in NHD13 and Flt3ITDΔ/NHD13 LK cells based on CITE-seq experiments in Figure 4. The NHD13 and Flt3ITDΔ/NHD13 columns reflect cells in cluster 13. “ALL” reflects cells in all other genotypes. ∗∗∗P < .0001 based on the Wilcoxon rank sum test. (F) Overview of limiting dilution experiment after selection of CD317+LK cells. (G) Flow cytometry plot showing CD317 expression in Flt3ITD/NHD13 LK cells. (H) Limiting dilution curves with comparison by extreme limiting dilution analysis.36 (I) UMAP plots demonstrating clusters of cells from ICGS2 for the indicated genotypes. The heatmap is shown in supplemental Figure 8. Runx1DEL clusters are also shown in supplemental Figure 8. (J) Bar graph showing percentages of cells for each genotype that populate clusters 15 and 33. Cluster 33 emerges with NHD13 and is amplified by Flt3ITD and Flt3ITDΔ (cluster 15 only emerges in Flt3ITDΔ/NHD13 mice). ∗∗∗P < .0001 by χ2 test relative to wild-type. Cluster 15 and 33 sizes were also significantly larger in Flt3ITDΔ/NHD13 relative to single mutants (P < .0001). (K) Reactome pathway analysis of cluster 33 and 15 marker genes. Significant gene ontology biological processes gene sets (FDR < 0.05) were ranked on the y-axis based on log(P values) shown on the x-axis. IFN-, tyrosine kinase- and RAS pathway-related gene sets are color coded as indicated. (L) GSVA scores for the IFN-1 target gene set in individual MPP3 or MPP4, based on surface barcode expression by CITE-seq. ∗∗∗P < .001 relative to wild-type. ### IFN-1 signature enrichment is elevated relative to all other genotypes by one-way ANOVA and Holm-Sidak posthoc test, P < .001. ˆˆˆIFN-1 signature enrichment is elevated relative to all other genotypes by one-way ANOVA and Holm-Sidak posthoc test, P < .001. (M) Cluster 15 and 33 markers were highly expressed in Flt3ITDΔ/NHD13 but not Flt3ITDΔ/Runx1DEL/DEL AML by GSVA. (N) GSVA analysis of cluster 33 markers in human NUP98-t AML relative to KMT2A-translocated or NPM1-mutated AML from combined TARGET and St. Jude pediatric data sets. (O) GSVA analysis of cluster 33 markers in human FLT3ITD-positive or negative AML from TARGET (pediatric) and TCGA (adult) data sets. For panels M-O, ∗P < .05, ∗∗∗P < .001 by Student t test. Box and whisker plots are shown by Tukey’s method. ANOVA, analysis of variance; ERK, extracellular signal-regulated kinase; ICGS2, Iterative Clustering and Guide Gene Selection version 2; TCGA, The Cancer Genome Atlas.
To test whether the CITE-seq-defined, NHD13-specific population (Figure 4B, cluster 13) was enriched for pre-AML cells, we sought surface markers that would enable isolation by flow cytometry. CD317 (Bst2) expression was significantly elevated in Flt3ITD/NHD13 cluster 13 cells, relative to NHD13 cells and all other clusters (Figure 5E). CD317 could therefore potentially enrich for pre-AML cells. We isolated CD317+LK or unfractionated bone marrow cells from P14 Flt3ITD/NHD13 mice, treated the cells briefly with Tat-Cre to delete the PGK-neo, and then performed limit dilution assays (Figure 5F-G).36 The CD317+LK fraction was highly enriched for engrafting cells (Figure 5H), and 12 of 14 engrafted recipients died of AML. These data confirm that the transcriptionally unique, IFN-1 responsive cell population in NHD13 and Flt3ITD/NHD13 mice can initiate AML. They also raise the question of whether further cooperative changes in gene expression might be observed if CITE-seq assays were performed with Flt3ITDΔ (ie, after removal of the PGK-neo cassette) rather than Flt3ITD. Of note, the Flt3ITD/Runx1DEL mice described above carry Vav1-Cre and could be more appropriately described as Flt3ITDΔ/Runx1DEL. A summary of these alleles is provided in supplemental Table 5.
We repeated CITE-seq assays with P14 control, Flt3ITDΔ, NHD13, and Flt3ITDΔ/NHD13 LK cells so that we could test whether enhanced FLT3ITD signaling elicits additional cooperative changes in gene expression, and for further comparison with Flt3ITDΔ/Runx1DEL. We included B220 and CD317 as surface barcode markers and excluded B220 from the flow cytometry lineage cocktail. Both markers were more highly expressed in Flt3ITDΔ/NHD13 LK cells than in other genotypes by both flow cytometry and CITE-seq (supplemental Figure 7). The B220+ population may mark nascent AML cells (supplemental Figure 7A). We integrated single-cell transcriptomes from the original analysis for comparison purposes. Flt3ITDΔ/NHD13 dramatically reprogrammed hematopoiesis, yielding 2 prominent clusters, numbers 15 and 33, that expressed MPP3/4 surface markers but did not cluster near normal hematopoietic progenitors (Figure 5I; supplemental Figure 8A,E; supplemental Table 4). They accounted for a significantly greater percentage of LK cells in Flt3ITDΔ/NHD13 mice than was observed in single mutants or Flt3ITD/NHD13 (Figure 5J), thus demonstrating greater cooperation between the Flt3ITDΔ and NHD13 alleles than was observed with the weaker Flt3ITD allele. Indeed, only 23% of the cells from the initial CITE-seq cluster 13 (Figure 4) mapped to cluster 33, and <0.2% mapped to cluster 15 (supplemental Figure 8B). Runx1 deletion amplified Flt3ITDΔ-driven expansion of MPP-like cluster 26 (supplemental Figure 8D-E). There was no overlap between clusters that emerged in Flt3ITDΔ/NHD13 and Flt3ITDΔ/Runx1DEL mice. Reactome pathway analysis redemonstrated enrichment for IFN-1 targets among cluster 33 marker genes and RAS pathway genes among cluster 15 markers (Figure 5K). Single-cell GSVA confirmed that IFN-1 target genes are significantly elevated in Flt3ITDΔ/NHD13 MPPs (based on CITE-seq tags) relative to Flt3ITDΔ/Runx1DEL and single-mutant MPPs, consistent with the prior analyses (Figure 5L).
We next tested whether genes that mark Flt3ITDΔ/NHD13 clusters are selectively expressed in NUP98-t mouse and human AML. We performed bulk RNA-seq on Flt3ITDΔ/NHD13 and previously collected Flt3ITDΔ/Runx1DEL/DEL AML specimens54 (deletion of both Runx1 alleles was required for frank transformation). Principal component analysis revealed dramatic differences in gene expression between these genetically distinct leukemias (supplemental Figure 9A). GSVA showed that cluster 15 and 33 marker genes were enriched in Flt3ITDΔ/NHD13 AML, but not in Flt3ITDΔ/Runx1DEL/DEL AML, as expected (Figure 5M). Importantly, cluster 33 (but not cluster 15) marker genes were highly expressed NUP98-translocated AML from 2 large pediatric AML RNA-seq data sets (TARGET and St. Jude),1,40 relative to KMT2A-rearranged and NPM1-mutated AML (Figure 5N; supplemental Figure 9B). The latter 2 mutations hyperactivate HOX genes, much like NUP98-t, and NPM1 frequently cooperates with FLT3ITD making these good benchmarks for comparison. Cluster 33 (but not cluster 15) marker genes were also highly expressed in pediatric but not adult FLT3ITD-positive AML (The Cancer Genome Atlas) (Figure 5O; supplemental Figure 9C). Together, these observations show that FLT3ITD and NUP98-t cooperate to elicit changes in gene expression and cell identity that are maintained in fully transformed AML and conserved in humans. Moreover, the changes are specific to pediatric FLT3ITD-positive AML. Flt3ITDΔ/NHD13 mutations hyperactivate IFN-1 target genes, raising the question of whether IFN-1 promotes NUP98-t–AML initiation.
IFN-1 signaling promotes Flt3ITD/NHD13 AML initiation
We tested whether IFN-1 sustains Flt3ITD/NHD13 pre-AML cells by measuring HSC, MPP, pregranulocyte-monocyte progenitor (pGM), and GMP numbers (supplemental Figure 10A-B) in Flt3ITD/NHD13 mice, on either Ifnar1+/− or Ifnar1−/− backgrounds, at P0 or P14. Ifnar1 encodes the IFN-1 receptor. Ifnar1+/− served as a control, rather than Ifnar1+/+, to simplify breeding strategies. We confirmed that Ifnar1 heterozygosity had no perceivable effect on hematopoiesis in Flt3ITD/NHD13 mice (supplemental Figure 10C-G). Ifnar1 deletion caused a near-complete loss of MPP2 and MPP3/4 subpopulations (CD150+CD48+Lineage−Sca1+Kit+ and CD150−CD48+Lineage−Sca1+Kit+, respectively) at P14, particularly in mice with NHD13 or Flt3ITD/+; NHD13 genotypes (Figure 6A-B). Ifnar1 deletion also caused a concomitant expansion of phenotypic pGMs (Lineage–Sca1–Kit+CD150–CD105–CD16/32–) and GMPs (Lineage−Sca1−Kit+CD150−CD105−CD16/32+) in Flt3ITD/NHD13 mice (Figure 6C-D), without altering pGM or GMP proliferation or death rates (supplemental Figure 11A-D). Similar changes were observed at P0 (supplemental Figure 11E-H). Ifnar1 deletion reduced the colony-forming activity of Flt3ITD/NHD13 MPP3/4s (Figure 6E), but competitive transplantation assays and limiting dilution transplants unexpectedly showed no difference in the repopulating activity of Flt3ITD/+; NHD13; Ifnar1+/− and Flt3ITD/+; NHD13; Ifnar1−/− bone marrow cells despite profound MPP depletion in the absence of Ifnar1 (Figure 6F-G). Instead, phenotypic Flt3ITD/NHD13 pGMs repopulated recipient mice and offset the loss of MPPs (Figure 6H-J). These observations suggest that functional properties of hematopoietic progenitors, such as repopulating activity, may be decoupled from conventional surface marker phenotypes in Flt3ITD/NHD13 mice, especially after Ifnar1 deletion (Figure 6K).
Ifnar1 deletion in NHD13 and Flt3ITD/NHD13 mice leads to phenotypic MPP depletion and myeloid progenitor expansion, without compromising repopulating activity. (A-D) MPP2, MPP3/4, pGM, and GMP numbers in P14 bone marrow for the indicated genotypes. n = 5 to 19. (E) CFUs per 1000 sorted MPP3/4s for the indicated genotypes. n = 3 to 7. (F) CD45.2 chimerism in recipients of 300 000 donor bone marrow cells of the indicated genotype competed with 300 000 CD45.1 wild-type bone marrow. n = 13 to 14. (G) Limiting dilution transplants from Flt3ITD/NHD13 bone marrow (on Ifnar1+/− and Ifnar1−/− backgrounds). Multilineage and myeloid engraftment results (reconstitution >1%) are shown. n = 10 to 14 per genotype per dose. There was no significant difference in repopulating activity by extreme limiting dilution analysis. (H) CD45.2 chimerism in recipients of 200 pGM or GMP of the indicated genotype competed with 300 000 CD45.1 wild-type bone marrow. n = 13 to 14. (I-J) Percent of recipients with myeloid or B-cell reconstitution after pGM and GMP transplants. (K) Conventional surface marker phenotypes do not reflect self-renewal capacity or lineage potential in Flt3ITD/NHD13 mice, particularly after Ifnar1 deletion. Phenotypic MPPs and pGMs can self-renew, instead. For all panels, error bars reflect the standard deviation. ∗P < .05, ∗∗P < .01, ∗∗∗P < .001 by one-way ANOVA with Holm-Sidak posthoc test. ANOVA, analysis of variance.
Ifnar1 deletion in NHD13 and Flt3ITD/NHD13 mice leads to phenotypic MPP depletion and myeloid progenitor expansion, without compromising repopulating activity. (A-D) MPP2, MPP3/4, pGM, and GMP numbers in P14 bone marrow for the indicated genotypes. n = 5 to 19. (E) CFUs per 1000 sorted MPP3/4s for the indicated genotypes. n = 3 to 7. (F) CD45.2 chimerism in recipients of 300 000 donor bone marrow cells of the indicated genotype competed with 300 000 CD45.1 wild-type bone marrow. n = 13 to 14. (G) Limiting dilution transplants from Flt3ITD/NHD13 bone marrow (on Ifnar1+/− and Ifnar1−/− backgrounds). Multilineage and myeloid engraftment results (reconstitution >1%) are shown. n = 10 to 14 per genotype per dose. There was no significant difference in repopulating activity by extreme limiting dilution analysis. (H) CD45.2 chimerism in recipients of 200 pGM or GMP of the indicated genotype competed with 300 000 CD45.1 wild-type bone marrow. n = 13 to 14. (I-J) Percent of recipients with myeloid or B-cell reconstitution after pGM and GMP transplants. (K) Conventional surface marker phenotypes do not reflect self-renewal capacity or lineage potential in Flt3ITD/NHD13 mice, particularly after Ifnar1 deletion. Phenotypic MPPs and pGMs can self-renew, instead. For all panels, error bars reflect the standard deviation. ∗P < .05, ∗∗P < .01, ∗∗∗P < .001 by one-way ANOVA with Holm-Sidak posthoc test. ANOVA, analysis of variance.
To reconcile this discrepancy, we performed additional CITE-seq experiments to clarify population-specific, IFN-1-dependent transcriptional changes using an approach that would not be confounded by changes in surface marker expression. We profiled control, Flt3ITD, NHD13, and Flt3ITD/NHD13 progenitors, all on Ifnar1+/− or Ifnar1−/− backgrounds, clustered the cells with ICGS2 and overlaid established surface marker phenotypes for MPP and myeloid progenitor populations. As in Figure 4, we observed an emergent NHD13-dependent population (cluster #19 in this case) that expanded in the presence of Flt3ITD (Figure 7A-B; supplemental Figure 12). The surface marker phenotypes of NHD13 and Flt3ITD/NHD13 cells changed with Ifnar1 deletion, shifting from a predominantly MPP2 phenotype to pGM/GMP phenotypes (Figure 7C-D). This likely explains why Flt3ITD/+; NHD13; Ifnar1−/− bone marrow cells retained repopulating activity despite near-complete loss of MPPs; the pGM/GMP-like cells were transcriptionally similar to Flt3ITD/+; NHD13; Ifnar1+/− MPPs, irrespective of their different surface marker phenotypes. Ifnar1 deletion caused cluster 19 to contract in both NHD13 and Flt3ITD/NHD13 mice (Figure 7B). It reduced the expression of the direct NUP98-NSD1 target Cdk6;55 as well as self-renewal genes such as Gata2 and Msi2, and inflammatory genes such as Trim30a and Irf7 (Figure 7E; supplemental Table 6). Thus, IFN-1 modulates the size of an emergent pre-AML population in NHD13 and Flt3ITD/NHD13 mice, and it enhances the expression of potential effectors of AML initiation.
IFN-1 signaling potentiates Flt3ITD/NHD13 AML. (A) UMAP plots demonstrating clusters from ICGS2 for the indicated genotypes. In this case, cluster 19 demarcates an NHD13- and Flt3ITD/NHD13-specific cluster based on marker genes (supplemental Table 6). The heatmap is shown in supplemental Figure 12. (B) Bar graph showing percentages of cells for each genotype that populate clusters 19. Ifnar1 deletion depletes cluster 19 cells in NHD13 and Flt3ITD/NHD13 mice. ∗∗∗P < .0001 for Ifnar1+/− vs Ifnar1−/− by χ2 test. (C-D) Surface marker phenotypes within cluster 19 are Ifnar1-dependent. In the absence of Ifnar1, cells lose MPP phenotypes and acquire pGM and GMP phenotypes despite very similar gene expression profiles. This is evident in both NHD13 and Flt3ITD/NHD13 mice, indicating that conventional cell phenotypes do not adequately describe the transcriptional identities of cells that carry these mutations. ∗P < .05, ∗∗∗P < .0001 for Flt3ITD/NHD13/Ifnar1+/− vs Flt3ITD/NHD13/Ifnar1−/− by χ2 test. (E) Violin plots showing expression of several genes that are differentially expressed between Flt3ITD/NHD13/Ifnar1+/− and Flt3ITD/NHD13/Ifnar1−/− cluster 19 cells. ∗∗∗P < .001 by Wilcoxon Rank Sum test. (F) Survival curves for Vav1-Cre; Flt3ITD; NHD13; Ifnar1+/− and Vav1-Cre; Flt3ITD; NHD13; Ifnar1−/− mice. (G) Schematic overview of survival experiments for an adoptive transfer model. LK cells were isolated from NHD13 mice on Ifnar1+/− or Ifnar1−/− backgrounds and transduced with Flt3ITD-expressing retrovirus. The cells were transplanted, and recipient survival was monitored. (H) mCherry chimerism for the indicated Ifnar1 genotypes at 4 weeks after transplantation. (I) Survival curves for recipient mice that were transplanted with cells of the indicated genotypes. For panels F and I, survival curves were compared by the log-rank test. Group sizes are indicated in the panels. Adoptive transfer data reflect 4 independent experiments. ICGS2, Iterative Clustering and Guide Gene Selection version 2.
IFN-1 signaling potentiates Flt3ITD/NHD13 AML. (A) UMAP plots demonstrating clusters from ICGS2 for the indicated genotypes. In this case, cluster 19 demarcates an NHD13- and Flt3ITD/NHD13-specific cluster based on marker genes (supplemental Table 6). The heatmap is shown in supplemental Figure 12. (B) Bar graph showing percentages of cells for each genotype that populate clusters 19. Ifnar1 deletion depletes cluster 19 cells in NHD13 and Flt3ITD/NHD13 mice. ∗∗∗P < .0001 for Ifnar1+/− vs Ifnar1−/− by χ2 test. (C-D) Surface marker phenotypes within cluster 19 are Ifnar1-dependent. In the absence of Ifnar1, cells lose MPP phenotypes and acquire pGM and GMP phenotypes despite very similar gene expression profiles. This is evident in both NHD13 and Flt3ITD/NHD13 mice, indicating that conventional cell phenotypes do not adequately describe the transcriptional identities of cells that carry these mutations. ∗P < .05, ∗∗∗P < .0001 for Flt3ITD/NHD13/Ifnar1+/− vs Flt3ITD/NHD13/Ifnar1−/− by χ2 test. (E) Violin plots showing expression of several genes that are differentially expressed between Flt3ITD/NHD13/Ifnar1+/− and Flt3ITD/NHD13/Ifnar1−/− cluster 19 cells. ∗∗∗P < .001 by Wilcoxon Rank Sum test. (F) Survival curves for Vav1-Cre; Flt3ITD; NHD13; Ifnar1+/− and Vav1-Cre; Flt3ITD; NHD13; Ifnar1−/− mice. (G) Schematic overview of survival experiments for an adoptive transfer model. LK cells were isolated from NHD13 mice on Ifnar1+/− or Ifnar1−/− backgrounds and transduced with Flt3ITD-expressing retrovirus. The cells were transplanted, and recipient survival was monitored. (H) mCherry chimerism for the indicated Ifnar1 genotypes at 4 weeks after transplantation. (I) Survival curves for recipient mice that were transplanted with cells of the indicated genotypes. For panels F and I, survival curves were compared by the log-rank test. Group sizes are indicated in the panels. Adoptive transfer data reflect 4 independent experiments. ICGS2, Iterative Clustering and Guide Gene Selection version 2.
We next tested whether IFN-1 signaling promotes Flt3ITD/NHD13-driven AML. We generated Flt3ITDΔ; NHD13; Ifnar1+/− and Flt3ITDΔ; NHD13; Ifnar1−/− mice and compared their survival. Flt3ITDΔ; NHD13; Ifnar1−/− mice survived significantly longer than Flt3ITDΔ; NHD13; Ifnar1+/− mice (Figure 7F). We next took an orthogonal strategy that allowed us to activate Flt3ITD after NHD13, rather than in parallel, to better mimic the sequential acquisition of mutations that occurs in humans. We isolated P0 LK cells from NHD13; Ifnar1+/− and NHD13; Ifnar1−/− mice and transduced them with MSCV-FLT3ITD-IRES-mCherry retrovirus (Figure 7G). We transplanted the transduced cells into irradiated recipient mice and monitored survival. We observed similar engraftment efficiencies for each genotype (Figure 7H), but recipients of NHD13; Ifnar1−/− cells survived significantly longer than recipients of NHD13; Ifnar1+/− cells (Figure 7I). The mice died of acute megakaryoblastic leukemia (AMKL), irrespective of the Ifnar1 genotype, based on CD41 expression within the mCherry-positive population (supplemental Figure 13A-B). STAT5 and ERK phosphorylation in the AMKL cells was comparable to levels in Flt3ITDΔ; NHD13 AML (supplemental Figure 13C). RNA-seq followed by GAGE pathway analysis showed that Ifnar1-deficient leukemias had the reduced expression of genes associated with cell cycle progression and RNA processing/splicing (supplemental Figure 13D; supplemental Table 7). IFN-1, therefore, promotes AML/AMKL initiation.
The bulk RNA-seq and CITE-seq studies all predict that IFN-1 dependence should be specific to Flt3ITD/NHD13 AML initiation and not observed in Flt3ITD/Runx1DEL AML. The Ifnar1 and Runx1 alleles are closely linked on mouse chromosome 16, making it impractical to test this hypothesis through conventional breeding strategies. Instead, we isolated HSCs/MPPs from Flt3ITDΔ; Ifnar1+/− and Flt3ITDΔ; Ifnar1−/− mice at P14 and inactivated Runx1 by electroporating cells with a Runx1-specific–gRNA/Cas9 complex (supplemental Figure 14A). The cells were subsequently transplanted into lethally irradiated recipient mice. Editing efficiencies of >70% were confirmed by next-generation sequencing. Recipients began dying of AML at ∼2 months after the transplant (supplemental Figure 14B-D). Ifnar1 deletion did not affect survival. Thus, Flt3ITD/NHD13 cooperation conveys sensitivity to IFN-1 inactivation that is not observed with Flt3ITD/Runx1DEL cooperation.
Discussion
Our findings add a layer of complexity to established paradigms for oncogenic cooperation during AML initiation. Prior work has shown that Flt3ITD elicits cooperative changes in gene expression and enhancer activation when paired with Npm1, Tet2, or Runx1 mutations,10,11,13 and the cooperative target gene profiles for these mutations overlap.10 Activating Nras mutations (eg, NrasG12D) demonstrate similar patterns of cooperation with either Tet2 or Ezh2 mutations.51,56 However, whereas prior studies examined interactions involving mutations that occur most commonly in adult AML, our current study suggests that interactions involving pediatric AML fusion proteins may be fundamentally different. Cooperative Flt3ITD/NHD13 target genes barely overlap with cooperative Flt3ITD/Runx1DEL target genes (Figure 2). Furthermore, Flt3ITD/NHD13 cooperation creates an emergent progenitor population that does not resemble normal hematopoietic progenitors or Flt3ITD-mutant MPPs despite the expression of MPP surface markers (Figures 4 and 5). This emergent population can give rise to AML (Figure 5H), and cluster-specific marker genes are conserved in human pediatric NUP98-t AML (Figure 5M-N). The data show that Flt3ITD coopts different mechanisms of transformation when it pairs with a pediatric-biased NUP98-t than with other, adult-biased AML mutations. These differences may ultimately create age- and cooperating mutation-specific vulnerabilities.
Our data reveal a context-specific role for IFN-1 signaling in AML initiation. We have shown that IFN-1 modulates the size of the emergent NHD13-dependent population of preleukemic progenitors, promotes the expression of self-renewal genes within that population, and potentiates leukemogenesis. Additional studies will be needed to test whether IFN-1 dependence extends to other cooperative interactions, such as those involving NrasG12D or other NUP98 fusions. IFN-1 signaling is clinically actionable via IFNAR1/2 blocking antibodies or inhibitors of downstream signal transduction proteins (eg, the TYK2 inhibitor deucravacitinib).57,58 Further studies will help identify patients who are most likely to benefit from IFN-1–directed therapies.
Acknowledgments
This work was supported by grants to J.A.M. from the National Institutes of Health (NIH), National Heart, Lung, and Blood Institute (R01 HL152180 and R01 HL136504) and the NIH, National Cancer Institute (NCI) (U01 CA267031), Alex’s Lemonade Stand Foundation (“A” Award), Hyundai Hope On Wheels, the Alvin J. Siteman Cancer Center Investment Program (supported by the Foundation for Barnes-Jewish Hospital and NIH, NCI Cancer Center Support Grant P30 CA091842), the Leukemia and Lymphoma Society, and the Children’s Discovery Institute of Washington University and St. Louis Children’s Hospital. J.A.M. is a Leukemia and Lymphoma Society Scholar.
Authorship
Contribution: J.A.M. designed and oversaw all experiments and secured the funding; J.A.M. and Y.L. conducted experiments, interpreted data and wrote the manuscript; W.Y. performed all bioinformatic analyses; R.M.P., E.B.C., E.D., P.R.-L., and J.M.-C. performed experiments and interpreted data; and all authors reviewed and edited the manuscript.
Conflict-of-interest disclosure: The authors declare no competing financial interests.
Correspondence: Jeffrey A. Magee, Washington University School of Medicine, 660 S. Euclid Ave, Box 8208, St. Louis, MO 63110; e-mail: mageej@wustl.edu.
References
Author notes
Data sets generated are available at Gene Expression Omnibus under the SuperSeries accession GSE200559.
Data are available on request from the corresponding author, Jeffrey A. Magee (mageej@wustl.edu).
The online version of this article contains a data supplement.
There is a Blood Commentary on this article in this issue.
The publication costs of this article were defrayed in part by page charge payment. Therefore, and solely to indicate this fact, this article is hereby marked “advertisement” in accordance with 18 USC section 1734.















