Background: Chronic graft-versus-host disease (cGVHD) is a major cause of morbidity and mortality after allogeneic hematopoietic stem cell transplantation (allo-HSCT). The roles of bone marrow niche in cGVHD pathogenesis have gained increasing attention in recent years. Nestin+ mesenchymal stem cells (MSCs) is an important component of bone marrow niche. However, the potential implication of Nestin+ MSCs in the pathophysiology of cGVHD has not been completely clarified.
Methods: A total of 68 patients with hematologic malignancies who underwent allo-HSCT at Nanfang Hospital between April 2016 and October 2018 were enrolled in this experimental study. We analyzed expanded Nestin+ MSCs from patients with cGVHD and compared them with patients without cGVHD. The diagnosis and grade of cGVHD was made at the time of sample collection according to National Institutes of Health criteria (Howard M.S. et. al. BBMT 2015). The results were compared using one-way ANOVA and unpaired two-tailed Student t-test. Statistical significance was defined as P value of <.05.
Result:
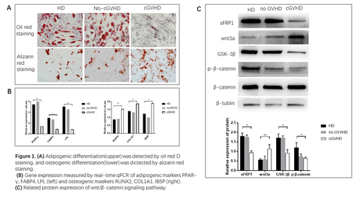
The Nestin+ MSCs from both groups showed similar morphology, immunophenotype, proliferation, and apoptosis. However, the adipogenic differentiation capacity of Nestin+ MSCs in patients with cGVHD was significantly reduced compared with patients without cGVHD (relative expression of PPARγ 2.22±0.27, and 6.82±0.87, respectively, P<0.05). The osteogenic differentiation capacity was significantly increased in patients with cGVHD (relative expression of RUNX2 3.84±0.38, and 1.95±0.52, respectively, P<0.05)(Figure 1A,B). These abnormal differentiations were more significant in patients with moderate/severe cGVHD. Furthermore, β-catenin phosphorylation decreased and nuclear β-catenin increased in the Nestin+ MSCs of cGVHD patients(Figure 1 C).
Conclusion: These results demonstrate that Nestin+ MSCs from cGVHD patients had abnormal differentiation characterized by decreased adipogenic differentiation capacity and enhanced osteogenic capacity. The reduction of phosphorylation of β-catenin play an important role in these abnormal differentiations.
No relevant conflicts of interest to declare.
Author notes
Asterisk with author names denotes non-ASH members.
