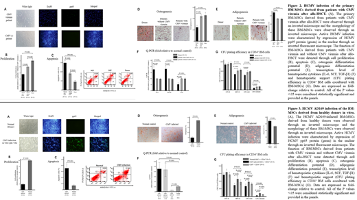
Human cytomegalovirus (HCMV) infection could lead to life-threatening complications in immunocompromised and immunosuppressed populations, especially after allogeneic hematopoietic stem cell transplantation (allo-HSCT). Reactivated CMV infections can contribute to poor graft function (PGF) characterized by multilineage hematopoietic failure after allo-HSCT. Bone marrow derived mesenchymal stem cells (BM-MSCs) play an important role in supporting hematopoiesis and modulating differentiation of hematopoietic primitive stem cells. Nevertheless, little is known about the dysfunctions and underlying mechanism closely associated with hematopoiesis of BM-MSCs after HCMV infection and no previous studies have concentrated on the dysfunctions of primary BM-MSCs from patients with CMV viremia following allo-HSCT. In the current study, we explored whether BM-MSCs could be infected by HCMV and evaluated the function of BM-MSCs with HCMV infection and the relationship between the dysfunction and mitogen activated protein kinases (MAPKs). Moreover, we retrospectively investigated the relation between CMV infection and PGF among 801 patients who received allo-HSCT in Nanfang Hospital. Our results showed that HCMV infection was detected both in BM-MSCs with HCMV AD169 infection in vitro and in BM-MSCs derived from patients with CMV viremia following allo-HSCT. Dysfunctional BM-MSCs with HCMV infection, which were characterized by impaired proliferation, osteogenesis potential, mRNA level of stem cell growth factor (SCF), colony-forming unit (CFU) plating efficiency and higher levels of apoptosis, adipogenesis potential, mRNA level of interleukin 6 (IL-6) and transforming growth factor β1 (TGF-β1) were revealed. Activation of p38 was detected in BM-MSCs with HCMV infection and function of infected BM-MSCs were enhanced by SB203580 treatment in vitro. Retrospective clinical data analysis showed that haploidentical donor (HRD) transplant and CMV infection (in 30 days) were risk factors of PGF. In summary, dysfunctional BM-MSCs were observed after HCMV infection which might induce hematopoiesis suppression and SB203580 treatment in vitro functionally improved BM-MSCs through downregulation of the p38MAPK pathway and our clinical analysis showed that CMV infection is a risk factor of PGF which further demonstrated hematopoietic inhibition of CMV.
No relevant conflicts of interest to declare.
Author notes
Asterisk with author names denotes non-ASH members.
