Key Points
Circulating levels of murine CCL9 and human homolog CCL15 are increased during cGVHD.
Targeting CCL9 in vivo reverses murine cGVHD.
Abstract
Improved diagnostic and treatment methods are needed for chronic graft-versus-host disease (cGVHD), the leading cause of late nonrelapse mortality (NRM) in long-term survivors of allogenic hematopoietic cell transplantation. Validated biomarkers that facilitate disease diagnosis and classification generally are lacking in cGVHD. Here, we conducted whole serum proteomics analysis of a well-established murine multiorgan system cGVHD model. We discovered 4 upregulated proteins during cGVHD that are targetable by genetic ablation or blocking antibodies, including the RAS and JUN kinase activator, CRKL, and CXCL7, CCL8, and CCL9 chemokines. Donor T cells lacking CRK/CRKL prevented the generation of cGVHD, germinal center reactions, and macrophage infiltration seen with wild-type T cells. Whereas antibody blockade of CCL8 or CXCL7 was ineffective in treating cGVHD, CCL9 blockade reversed cGVHD clinical manifestations, histopathological changes, and immunopathological hallmarks. Mechanistically, elevated CCL9 expression was present predominantly in vascular smooth muscle cells and uniquely seen in cGVHD mice. Plasma concentrations of CCL15, the human homolog of mouse CCL9, were elevated in a previously published cohort of 211 cGVHD patients compared with controls and associated with NRM. In a cohort of 792 patients, CCL15 measured at day +100 could not predict cGVHD occurring within the next 3 months with clinically relevant sensitivity/specificity. Our findings demonstrate for the first time the utility of preclinical proteomics screening to identify potential new targets for cGVHD and specifically CCL15 as a diagnosis marker for cGVHD. These data warrant prospective biomarker validation studies.
Introduction
Chronic graft-versus-host disease (cGVHD) occurs in approximately 30% to 50% of allogenic hematopoietic cell transplantation (allo-HCT) patients and is the leading cause of late morbidity and nonrelapse mortality (NRM).1-6 Despite advances in understanding of cGVHD pathobiology,7-9 clinical management remains challenging. Standard cGVHD treatment relies on nonselective systemic immune suppression, which may render patients susceptible to infection and relapse of primary malignancy. The diagnosis of cGVHD depends largely on clinical examinations following the National Institutes of Health (NIH) diagnosis criteria.10,11 cGVHD management is complicated by factors such as variations of time and site of disease onset, lack of fully distinctive manifestations in the early stage, overlapping symptoms with acute GVHD (aGVHD), and lack of qualified biomarkers.12,13
There has been increasing interest in identifying cGVHD biomarkers, driven by the applications in diagnosis, disease stratification, and guiding treatment strategies.12,14 Different types of biomarkers have been identified. For example, B-cell activating factor plasma levels before or at cGVHD diagnosis were associated with subsequent cGVHD and NRM, respectively.15,16 Regulatory T cells (Tregs) have been inversely correlated with cGVHD severity17 and incidence18 and may be used for cGVHD diagnosis19 and prediction.20 The majority of published biomarkers are generated from hypothesis-driven studies in which a putative causative factor was specifically quantified. This method is limited by current knowledge regarding cGVHD pathogenesis. In contrast, proteomics analysis is a strategy to study the broad spectrum of differentially expressed proteins from disease and control individuals, which has proven useful in identifying new biomarkers.13,21-23 Using this strategy, we have discovered that plasma matrix metalloproteinase-3 is associated with lung cGVHD,24 manifested as a bronchiolitis obliterans (BO) syndrome, the most lethal form of cGVHD, as well as a biomarker of 4 proteins (ST2/IL-33R, CXCL9, matrix metalloproteinase-3, and osteopontin) that correlated with cGVHD diagnosis and prognosis.25 Plasma soluble CD163, a monocyte/macrophage scavenger receptor, has been associated with de novo onset of cGVHD,26 whereas CXCL9 and/or CXCL10 are strongly correlated with cGVHD.27,28 In other studies, a pattern of 14 differently secreted peptides in urine allowed for accurate detection of cGVHD.29
Although cGVHD biomarker studies are making strides, significant heterogeneity from distinct biological and/or clinical profiles can impede the discovery of new biomarkers.10 In contrast, mouse models using inbred strains housed in a specific-pathogen free facility and studied contemporaneously present an opportunity to study a more homogeneous biology with fewer confounding clinical and temporal variations, providing leads that can be used for human cGVHD interrogation.30
Here, we conducted full spectrum proteomic analysis of serum samples from a well-established murine multiorgan system cGVHD model that incorporates clinically relevant regimens and develops auto/allo immune responses and systemic fibrosis including BO. Using high-throughput, discovery-based tandem mass spectrometry (MS) technology, we identified 4 potential biomarkers of cGVHD, of which CCL15 proved druggable and was verified in a highly characterized and previously reported patient cohort.
Materials, methods, and patient cohorts are described in the supplemental Methods (available on the Blood Web site).
Results
Murine cGVHD proteome profiling discovers novel druggable candidate biomarkers
Using a well-established experimental model of multiorgan system cGVHD with BO manifestations,31,32 we performed a proteomics-based approach using Tandem Mass Tag (TMT) labeling with improvement in the workflow used for our recent manuscripts24,25 that includes a new depletion column, high pH reverse phase separation, and new instrumentation (shotgun MS analysis on the Thermo Scientific Orbitrap fusion MS on a 2-hour gradient). We compared 2 serum pools in the same experiment. Pool 1 contained serum from 3 mice without cGVHD; pool 2 contained serum from 3 mice with cGVHD, all collected on day 56 post-HCT. Each pool contained 100 μL of serum and was labeled with a different TMT tag, allowing for differential quantification (see supplemental Methods). There were 3 replicates for each pool, and analysis was performed as described.24,25 A total of 885 proteins were identified. Fifty-six proteins were quantified in at least 1 replicate that had a ratio cGVHD/no cGVHD >1.2-fold increase (supplemental Table 1). Among these 56 proteins, 4 lead candidates (CRKL, CCL8, CXCL7, and CCL9) were selected based on the likelihood of their biological relevance for cGVHD and the availability of murine neutralizing antibody or knockout donors, permitting in vivo cause-and-effect testing.
CRK/CRKL−/− T cells do not cause cGVHD-mediated BO
CRKL, together with CRKI and CRKII, belongs to the CRK adaptor proteins family. Via interactions through their protein-binding Src Homology 2 and 3 domains, Crk family proteins regulate a wide variety of signaling pathways.33-37 The role of CRK adaptor proteins in GVHD has been recently reported in an aGVHD model.38 CRK/CRKL−/− donor T cells do not induce aGVHD but can generate a graft-versus-leukemia effect; CRK/CRKL−/− T cells show defects in integrin-dependent adhesion and diapedesis to inflammatory sites while generally retaining homing to lymphoid organs.38
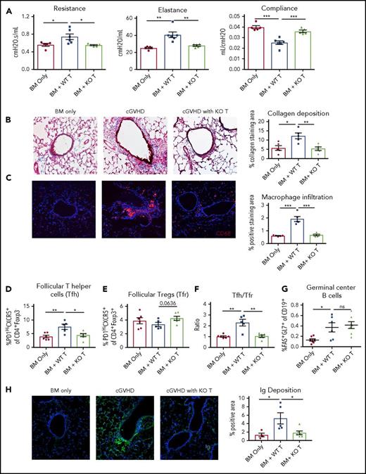
To study the role of CRK proteins in cGVHD, conditioned B10.BR mice were given bone marrow (BM) alone or together with wild-type (WT) or CRK/CRKL−/− T cells.31 Pulmonary dysfunction (indicated by increased pulmonary resistance and elastance and decreased compliance) is a hallmark feature of cGVHD in the BO model39 that occurs as a result of macrophage-mediated collagen deposition and fibrosis in peribronchial areas,40 pathologically linked to immunoglobulin deposition associated with a germinal center (GC) response.31 Mice receiving BM with WT T cells developed cGVHD pulmonary dysfunction, but those receiving CRK/CRKL−/− T cells did not (Figure 1A). Collagen deposition (Figure 1B) and macrophage infiltration (Figure 1C) in peribronchial areas were significantly lower in mice that received CRK/CRKL−/− vs WT T cells. Although there was a trend for better survival in the CRK/CRKL−/− T-cell recipients, this did not reach significance (100% vs 75%; P = .090); the ∼10% mean weight loss seen in WT T-cell recipients was not present in CRK/CRKL−/− T-cell recipients (supplemental Figure 1).
CRK/CRKL−/−T cells do not cause cGVHD-mediated BO. Conditioned B10.BR mice were transplanted with B6 donor BM only or plus 70 000 WT or CRK/CKRL−/− T cells. (A) Pulmonary tests including lung resistance, elastance, and compliance suggest CRK/CKRL−/− donor T cells did not cause cGVHD. (B) Masson’s Trichome staining in lung identified collagen in blue. Quantification of blue areas suggests recipients of CRK/CKRL−/− donor T had significantly lower collagen deposition the WT T-cell recipients. (C) Immunofluorescence staining of macrophage marker CD68 suggests significantly lower macrophage infiltration in the CRK/CRKL−/− T recipients. (D-G) Flow cytometry analysis of cell frequencies in GC reactions including (D) Tfh, (E) Tfr, (F) Tfh/Tfr ratio, and (G) GC B cell. GC analysis suggests CRK/CKRL−/− donor T cells did not induce GC reactions. (H) Immunofluorescence staining of immunoglobulin deposition in the lung. Quantification suggests recipients of CRK/CKRL−/− donor T cells have lower immunoglobulin deposition. Images were taken by Olympus FV1000 upright confocal at ×200 magnification. Data shown are representative of 2 independent experiments with 5 to 8 mice per group. An unpaired Student t test was used when comparing 2 groups. Significance: *P < .05; **P < .01; ***P < .001; ****P < .0001. KO, knockout.
CRK/CRKL−/−T cells do not cause cGVHD-mediated BO. Conditioned B10.BR mice were transplanted with B6 donor BM only or plus 70 000 WT or CRK/CKRL−/− T cells. (A) Pulmonary tests including lung resistance, elastance, and compliance suggest CRK/CKRL−/− donor T cells did not cause cGVHD. (B) Masson’s Trichome staining in lung identified collagen in blue. Quantification of blue areas suggests recipients of CRK/CKRL−/− donor T had significantly lower collagen deposition the WT T-cell recipients. (C) Immunofluorescence staining of macrophage marker CD68 suggests significantly lower macrophage infiltration in the CRK/CRKL−/− T recipients. (D-G) Flow cytometry analysis of cell frequencies in GC reactions including (D) Tfh, (E) Tfr, (F) Tfh/Tfr ratio, and (G) GC B cell. GC analysis suggests CRK/CKRL−/− donor T cells did not induce GC reactions. (H) Immunofluorescence staining of immunoglobulin deposition in the lung. Quantification suggests recipients of CRK/CKRL−/− donor T cells have lower immunoglobulin deposition. Images were taken by Olympus FV1000 upright confocal at ×200 magnification. Data shown are representative of 2 independent experiments with 5 to 8 mice per group. An unpaired Student t test was used when comparing 2 groups. Significance: *P < .05; **P < .01; ***P < .001; ****P < .0001. KO, knockout.
Previously, we showed that cGVHD mice develop a GC reaction and that disrupting GC formation can ameliorate cGVHD in this model.31 The GC reaction occurs as a result of increased T-follicular helper (Tfh)/T-follicular regulatory (Tfr) ratio and is the immunological hallmark of cGVHD in this model.31,32 Analysis of splenic GC B cells and Tfh and Tfr frequencies revealed decreased Tfh frequencies (Figure 1D) and a lower Tfh/Tfr ratio (Figure 1F) compared with WT T-cell recipients. Although GC B-cell frequencies did not differ (Figure 1G), lung immunoglobulin deposition was significantly lower in recipients of CRK/CRKL−/− vs WT T cells, consistent with an earlier GC reaction effect (Figure 1H). Together, these results show that CRK/CRKL signaling in donor T cells is required for cGVHD development and/or maintenance, suggesting that CRK proteins may be therapeutic targets.
CCL9 but neither CXCL7 nor CCL8 blockade in vivo reverses established cGVHD
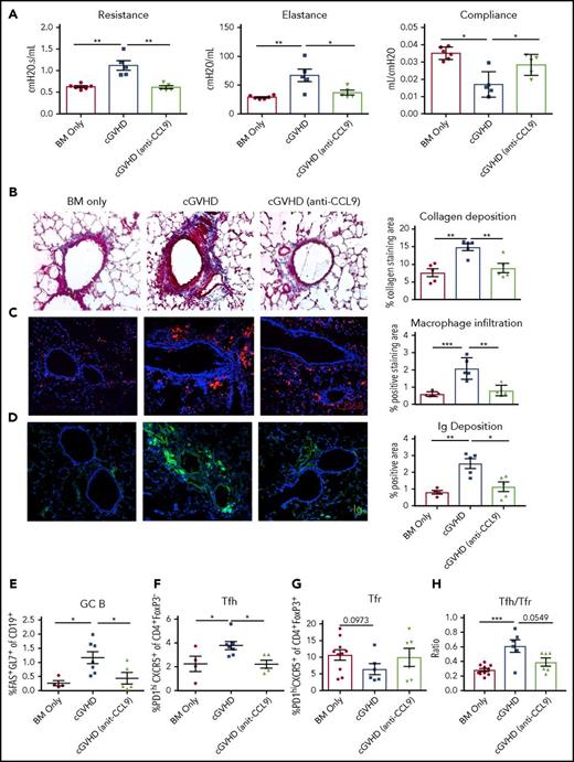
To determine the potential role of CXCL7, CCL8, and CCL9 in cGVHD pathogenesis, in vivo antibody blockade studies were performed. To evaluate the therapeutic role of blocking each chemokine, cGVHD mice were given each antibody intraperitoneally from day 28, when cGVHD lung dysfunction is readily evident, to experiment completion. Neutralizing antibody (100 µg/dose) to CCL8 did not significantly improve cGVHD and was not further pursued. Although neutralizing antibody (100 µg/dose) to CXCL7 showed a trend toward disease reduction, increased CXCL7 antibody dose (200 µg) was not advantageous, resulting in similar pulmonary dysfunction as nontreated cGVHD mice (supplemental Figure 2). CCL9 blockade at a lower dose (50 µg) incompletely reduced lung disease (data not shown), whereas an increased dose at 100 µg significantly improved pulmonary function parameters (Figure 2A); spleen but not lung or liver GVHD histopathology was reduced (supplemental Figure 3). Survival and weights of anti-CCL9 treated mice did not significantly differ between groups, with both parameters comparable between BM only and cGVHD control groups (supplemental Figure 4).
CCL9 blockade reverses cGVHD clinical manifestations and immunological hallmark. Transplanted mice were treated with anti CCL9 (100 mg) from day 28 after bone marrow transplant. Experiments were terminated at days 42 through 56. (A) Pulmonary function tests suggest CCL9 blockade reverses cGVHD lung disease. (B) Collagen deposition, (C) macrophage infiltration, and (D) immunoglobulin deposition were significantly reduced by CCL9 blockade. (E-H) Splenic GC reactions analysis. Frequency of (E) GC B cells, (F) Tfh, (G) Tfr, and (H) Tfh/Tfr ratio were normalized by CCL9 blockade. Data shown are representative of 2 to 3 independent experiments with 5 to 8 mice per group. An unpaired Student t test was used when comparing 2 groups. Significance: *P < .05; **P < .01; ***P < .001; ****P < .0001. Ig, immunoglobulin.
CCL9 blockade reverses cGVHD clinical manifestations and immunological hallmark. Transplanted mice were treated with anti CCL9 (100 mg) from day 28 after bone marrow transplant. Experiments were terminated at days 42 through 56. (A) Pulmonary function tests suggest CCL9 blockade reverses cGVHD lung disease. (B) Collagen deposition, (C) macrophage infiltration, and (D) immunoglobulin deposition were significantly reduced by CCL9 blockade. (E-H) Splenic GC reactions analysis. Frequency of (E) GC B cells, (F) Tfh, (G) Tfr, and (H) Tfh/Tfr ratio were normalized by CCL9 blockade. Data shown are representative of 2 to 3 independent experiments with 5 to 8 mice per group. An unpaired Student t test was used when comparing 2 groups. Significance: *P < .05; **P < .01; ***P < .001; ****P < .0001. Ig, immunoglobulin.
CCL9 and its human analog CCL15 are well-recognized for their role in the recruitment of CCR1+ myeloid cells that can promote tumor metastases41 and T-cell and macrophages that may participate in wound repair and fibrosis generation, including autoimmune diseases such as sarcoidosis42 and myelofibrosis.43 We examined lung collagen deposition by trichrome staining. CCL9 blockade significantly reduced collagen deposition compared with nontreated cGVHD mice (Figure 2B). CCL9 plays an important role in the chemotaxis of innate myeloid suppressor cells44-46 and adaptive immune cells such as CD4 and CD8 T cells.47-49 Thus, we sought to determine whether CCL9 blockade has an effect on macrophage infiltration into the lungs of cGVHD mice, which has been proven to participate to cGVHD pathogenesis.40,50 CCL9 blockade significantly reduced macrophage infiltration compared with cGVHD controls (Figure 2C). CCL9 blockade also significantly reduced lung immunoglobulin deposition (Figure 2D), along with splenic GC B cells and Tfh frequencies and the Tfh/Tfr ratio (Figure 2E-H).
Increased CCL9 expression in spleen vascular SMCs and lung during and prior cGVHD
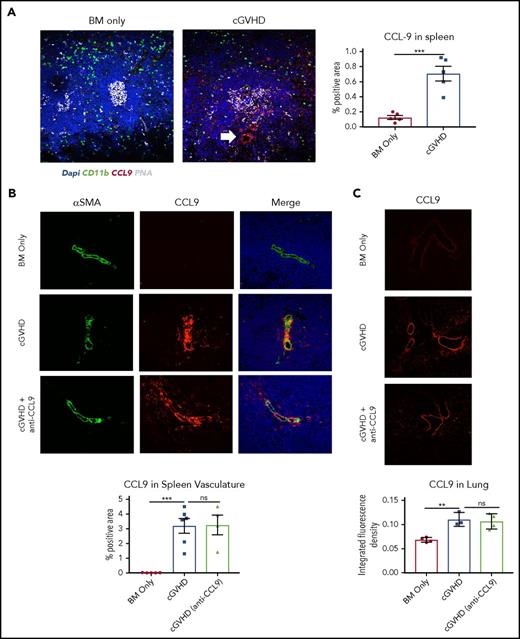
To determine the cellular source that contributed to increased serum CCL9 concentrations in cGVHD, we examined CCL9 expression in the spleen, the site of the GC response. CCL9 expression was significantly higher in cGVHD mice than in BM-only mice (Figure 3A). However, neither GC nor CD11b myeloid cells were the main CCL9 source (Figure 3A). Instead, CCL9 was dominantly expressed in the vasculature (Figure 3A), but not in CD45+ hematopoietic cells (supplemental Figure 5A). To further explore CCL9-producing cells during cGVHD, we costained CCL9 with smooth muscle marker α smooth muscle actin (αSMA) (Figure 3B) and the endothelial cell marker CD31 (supplemental Figure 5B). CCL9 was mainly produced by smooth muscle cells (SMCs) but not endothelial cells in cGVHD mice. CCL9 expression in splenic SMCs was seen in cGVHD mice, but not BM-only mice (Figure 3B), pointing toward CCL9 expression as being induced by donor T cells that cause cGVHD. We next examined CCL9 expression in the lung, where fibrosis occurs as a result of GC reaction and macrophage activation. CCL9 expression around the vasculature was also increased in lung sections during cGVHD (Figure 3C).
Spleen vascular smooth muscle cells and lung increase CCL9 expression during cGVHD. (A) Immunofluorescence staining (×200 magnification) of spleen sections of BM only and cGVHD mice at day 58 post-HCT. White arrow indicates CCL9 was dominantly expressed by spleen vasculature, but not CD11b cells or cells in the GC areas. Quantification of CCL9 staining areas suggests cGVHD mice have increased CCL9 expression in spleen. (B) Costaining of αSMA with CCL9 in the spleen. Images were taken at ×400 magnification. αSMA-positive cells of cGVHD mice had increased CCL9 expression that was not altered by CCL9 blockade. Images were quantified by Fiji software “color segmentation” plugin. (C) CCL9 expression in lung. Quantification was done by Fiji software “measure” function. Data shown are representative of 2 to 3 independent experiments with 5 to 8 mice per group. An unpaired Student t test was used when comparing 2 groups. Significance: *P < .05; **P < .01; ***P < .001; ****P < .0001. DAPI, 4′,6-diamidino-2-phenylindole.
Spleen vascular smooth muscle cells and lung increase CCL9 expression during cGVHD. (A) Immunofluorescence staining (×200 magnification) of spleen sections of BM only and cGVHD mice at day 58 post-HCT. White arrow indicates CCL9 was dominantly expressed by spleen vasculature, but not CD11b cells or cells in the GC areas. Quantification of CCL9 staining areas suggests cGVHD mice have increased CCL9 expression in spleen. (B) Costaining of αSMA with CCL9 in the spleen. Images were taken at ×400 magnification. αSMA-positive cells of cGVHD mice had increased CCL9 expression that was not altered by CCL9 blockade. Images were quantified by Fiji software “color segmentation” plugin. (C) CCL9 expression in lung. Quantification was done by Fiji software “measure” function. Data shown are representative of 2 to 3 independent experiments with 5 to 8 mice per group. An unpaired Student t test was used when comparing 2 groups. Significance: *P < .05; **P < .01; ***P < .001; ****P < .0001. DAPI, 4′,6-diamidino-2-phenylindole.
We next sought to determine whether GC reduction by CCL9 blockade was unique to cGVHD. We immunized naïve mice with sheep red blood cells (SRBCs) to induce GC reactions and treated a cohort with anti-CCL9 antibody (100 μg) on days −1, +1, and +3. In contrast to cGVHD, CCL9 expression in vessel areas of SRBC-immunized mice was not increased (supplemental Figure 6A). GC B cells and Tfh cell frequencies were unaltered by CCL9 blockade (supplemental Figure 6B), in accordance with lack of increased CCL9 expression in spleen SMC. This result suggests that CCL9 expression in vascular SMC is uniquely induced during cGVHD.
A recent study suggested that angiogenesis occurs early after allo-HCT and plays an important role in initiating aGVHD.51 Because SMC are a major vascular wall cellular component, we explored whether cGVHD has higher SMC volume. We quantified αSMA and found that cGVHD spleens have significantly larger αSMA-positive areas than BM-only mice, which may be indicative of an association of neoangiogenesis with cGVHD. Increased smooth muscle volume was not altered by CCL9 blockade (supplemental Figure 7), suggesting that CCL9 acts downstream of increased SMCs during cGVHD pathogenesis. To determine if CCL9 release occurs early, we further stained spleen and lung sections at day 30 after T-cell injection and found elevated CCL9 (supplemental Figure 8). Together, these results suggest that during cGVHD and before cGVHD-induced survival or weight loss, CCL9 expression is specifically induced in splenic and lung SMC, and that the phenotypic reversal resulting from CCL9 neutralizing antibody may result from inhibition of CCL9 chemotaxis rather than blocked expression.
CCL15, the human homolog of murine CCL9, is a diagnostic biomarker for cGVHD and predicts NRM in a well-defined cohort of 211 HCT patients
Because CCL9 blockade and deletion of CRK/CRKL−/− in donor T cells both significantly ameliorated mouse cGVHD, we asked if CCL9 or CRKL could serve as biomarkers for human disease by comparing plasma from patients with and without cGVHD. We also tested CXCL7 as a negative control to confirm the strength of our workflow focusing on mechanistically relevant markers. Of note, CCL8 was not tested both because of the limited volume of samples and that CCL8 has been found elevated in many proteomics studies of inflammatory and tumoral diseases52-54 as well as lack of cGVHD inhibition by anti-CCL8 antibody. Concentrations of these 3 proteins in samples were measured from a well-defined cohort consisting of 178 HCT patients with cGVHD and 33 HCT controls without cGVHD (Table 1). We also measured the proteins in 15 healthy donors to determine baseline plasma concentrations. Patient and GVHD characteristics for the 2 groups are presented in Table 1. Patient sex and median age at the time of transplantation were similar between the 2 groups. There was a trend toward overrepresentation of unrelated donors in the cGVHD group. As expected, the use of peripheral blood stem cells was a risk factor for cGVHD, whereas full-intensity conditioning was not. Prior aGVHD incidence was similar in both groups. According to the NIH global severity score,10,11 7% had mild, 58% moderate, and 35% severe cGVHD. Plasma samples were collected at similar times from both cGVHD patients and controls: a median of 391 days (192–1852 days) post-HCT in the cGVHD group compared with 369 days (161 to 3641 days) post-HCT in the control group (P = .84).
As hypothesized based on murine cGVHD data, there was no significant difference in CXCL7 levels between patients with and without cGVHD (data not shown). Using a customized CRKL1 enzyme-linked immunosorbent assay (ELISA) kit >95% of the plasma values were below the detection level of 1.2 ng/mL even when using undiluted plasma. Thus, we have no evidence of CRKL1 elevation in cGVHD patients.
In contrast, CCL15 concentrations were significantly increased in cGVHD patients compared with allo-HCT patients without cGVHD (Figure 4A; P = .0125). We evaluated whether elevated plasma CCL15 was associated with cGVHD severity. Very few patients had mild cGVHD; thus, these patients were combined with those who presented with moderate cGVHD. CCL15 differences between each of the 2 severity groups and controls were statistically significant (P = .02 and P = .03, respectively), but not between the severity groups (P = .99) (Figure 4B). cGVHD patients with CCL15 values above the median were at higher risk of NRM than patients with low CCL15 levels (hazard ratio, 2.89 [1.1-7.4], P = .03) (Figure 4C). Because the cohort consisted entirely of patients with multiorgan involvement, CCL15 was not associated with any specific target organ (supplemental Table 2A). Distribution of organ involvement and NIH severity at cGVHD onset in the diagnostic cohort are shown in supplemental Table 3. Altogether, these data suggest that CCL15 represents a clinically relevant biomarker as well as a therapeutic target with in vivo activity.
Increased CCL15 levels are associated with high nonrelapse mortality rate but not disease severity. (A) Plasma concentrations of CCL15 were measured by ELISA in a cohort of 178 cGVHD patients, 33 no-cGVHD transplant recipients, and 15 healthy donors. Differences of CCL15 levels between patients with and without cGVHD were compared with Wilcoxon 2-sample tests. CCL15 concentration was significantly higher in cGVHD patients as compared with no cGVHD. (B) cGVHD patients were subcategorized into 2 groups based on severity of disease. Data are illustrated as box-and-whisker plots, with the whiskers indicating the 90th and 10th percentiles. P values compare controls (n = 33) vs patients with mild to moderate cGVHD (n = 116), and patients with mild to moderate cGVHD vs those with severe cGVHD (n = 62), according to Wilcoxon 2-sample tests. CCL15 levels were not different between severity groups. (C) NRM stratified by CCL15 concentrations. The cumulative incidence of NRM is plotted (total of 21 NRM deaths), divided according to the median value of CCL15 among patients with cGVHD. The NRM at 48 months was higher for the group above the median value HR, 2.89 (1.1-7.4), P = .03). HR, hazard ratio; ns, not significant.
Increased CCL15 levels are associated with high nonrelapse mortality rate but not disease severity. (A) Plasma concentrations of CCL15 were measured by ELISA in a cohort of 178 cGVHD patients, 33 no-cGVHD transplant recipients, and 15 healthy donors. Differences of CCL15 levels between patients with and without cGVHD were compared with Wilcoxon 2-sample tests. CCL15 concentration was significantly higher in cGVHD patients as compared with no cGVHD. (B) cGVHD patients were subcategorized into 2 groups based on severity of disease. Data are illustrated as box-and-whisker plots, with the whiskers indicating the 90th and 10th percentiles. P values compare controls (n = 33) vs patients with mild to moderate cGVHD (n = 116), and patients with mild to moderate cGVHD vs those with severe cGVHD (n = 62), according to Wilcoxon 2-sample tests. CCL15 levels were not different between severity groups. (C) NRM stratified by CCL15 concentrations. The cumulative incidence of NRM is plotted (total of 21 NRM deaths), divided according to the median value of CCL15 among patients with cGVHD. The NRM at 48 months was higher for the group above the median value HR, 2.89 (1.1-7.4), P = .03). HR, hazard ratio; ns, not significant.
CCL15 levels measured in day +100 post-HCT samples are not associated in a clinically relevant manner with future cGVHD occurrence in an independent cohort of 792 patients
We next measured the plasma concentrations of CCL15 on approximately day +100 after HCT in 792 patients from a second cohort for whom day +100 samples were available to evaluate their potential prognostic value before the diagnosis of cGVHD (Table 2). There were 114 cGVHD events within the first 3 months (14%) following day 100 post-HCT and 678 without cGVHD, including 70 competing events (58 relapses, 12 deaths). CCL15 at day +100 post-HCT was associated statistically, but not with clinical relevance with subsequent development of cGVHD within 3 months (median time from sample to diagnosis of 56 days; range, 9-91 days), with an area under the curve of 0.56 (P = .02; Table 3). The combination of CCL15 with clinical covariates increased the area under the curve to 0.62, which was mainly driven by the clinical covariates (P = .001; Table 3). An analysis of any cGVHD after day 100 also did not show any association of day +100 CCL15 levels and cGVHD, P = .86. Early CCL15 levels were not associated with any specific target organ (supplemental Table 2B).
Discussion
Using high-throughput, discovery-based tandem MS technology, we conducted full-spectrum proteomic analysis of serum samples from a well-established murine multiorgan system cGVHD model and identified 56 differentially expressed proteins, 4 of which were potential biomarkers of cGVHD. We identified 2 proteins, CRK/CRKL and CCL9, which were shown to be essential for inducing and maintaining murine cGVHD. Of these, the human homolog of CCL9, CCL15, was found to be increased in cGVHD patient plasma at and before onset of clinical signs and correlated with NRM rate, suggesting that CCL15 may serve as a potential biomarker for cGVHD diagnosis.
cGVHD patients continue to have limited treatment options, with the primary treatment modality being steroids. To date, only 1 drug, ibrutinib, has been approved for the treatment of cGVHD patients who failed 1 or more prior therapies and of most that did not achieve complete responses. New therapies are clearly needed. CCL9 targeting in a mouse model reversed cGVHD clinical manifestations and cGVHD-induced immunological imbalance. There is no human CCL9 and in-depth genome analysis of the syntenic regions between the murine and human genomes in the CC chemokine regions have been used to correctly assign species counterparts.55,56 These analyses indicate that the mouse homolog of human CCL15 is CCL9. CCL9 and CCL15 signal through CCR1 and CCR3.55 Of interest, blocking RANTES (CCL5), which is increased in the lung after allo-HCT57 and shares the same receptor CCR1 with CCL15, has been shown to alleviate aGVHD,58 suggesting that CCL15 may be useful as a cGVHD biomarker and a therapeutic target that warrants evaluation in aGVHD patients.
CCL15 is produced in a wide variety of tissue and cell types59 in steady state and is increased in autoimmune diseases such as rheumatoid arthritis60 and asthma.61 Similar to CCL15, CCL9 is expressed constitutively in murine tissues and cells of both hematopoietic and nonhematopoietic origin. CCL9 produced by structural cells such as follicle-associated epithelium,48 airway smooth muscle,62 and lung endothelial cells63 contributes to disease pathogenesis by recruiting dendritic cells and monocytes and contributes to disease pathogenesis. In this study, we show increased CCL9 expression in cGVHD spleens in αSMA-positive vascular SMCs areas but not in CD11b myeloid cells or CD45 hematopoietic cells. Vascular SMCs can be converted into chemokine-expressing cells that trigger immune cell recruitment in response to inflammatory signals.64,65 Increased CCL9 expression in splenic SMCs during cGVHD is not due to pretransplantation conditioning or a consequence of GC reactions; neither BM-only recipients nor SRBC-immunized mice display this pattern. A recent study suggests that neoangiogenesis occurs early after allo-HCT, preceding inflammation and playing an active role in the initiation of aGVHD.51 We found that SMCs, the major cellular component of the vascular wall, were also increased in spleen during cGVHD. Thus, increased CCL9 expression in cGVHD spleen was a combined effect of increased SMC volume and increased CCL9 expression from SMC. To identify cell populations recruited by CCL9 in spleen, we costained CD11b, CD4, and CD68 but were unable to find a positive correlation between CCL9 and any 1 given cell population (data not shown).
Increased CCL9 was also noted in cGVHD lungs; blocking CCL9 reduced macrophage infiltration, collagen deposition, and improved pulmonary function. Previously we reported that macrophages infiltrate the cGVHD lung and contribute to cGVHD pathogenesis by producing transforming growth factor-β.40 Thus cGVHD reversal by CCL9 blockade may be at least partially the result of blocking macrophage chemotaxis by the CCR1/CCL9 axis. We hypothesize that, during cGVHD, splenic SMCs and the lung bronchiolar wall are activated by alloresponsive donor T cells to recruit cells for GC reactions in spleen and macrophages in lung, as previously shown for other diseases.38,66 This model might explain why antibody-mediated blocking of CCL9 function reverses cGVHD. One limitation of our study is that CCL9 appears to be differentially involved in target organ manifestations. Histology of the spleen showed a statistical trend (P = .06) in anti-CCL9 monoclonal antibody–treated mice. Although anti-CCL9 monoclonal antibody improved pulmonary function, the lack of histopathological improvement may be due to a small sampling of the lung in contrast to functional studies, which assess the entire lung. Similarly, liver histopathology, which showed less injury by semiquantitative scoring than the lung, was not improved; however, liver function has not been explored. We also did not explore the skin, which is not involved in the model used and would have required a second murine model67 that was not explored because of the high cost of the neutralizing antibodies. However, we hypothesize though that CCL15 neutralization will ameliorate the skin in the sclerotic model67 and that SMC, likely myofibroblasts, are the main source of CCL9/CCL15 in skin and other organs with fibrotic evolution (lung, mucosa, joints) in mice and humans.
Although CXCL7 and CCL8 levels were increased in murine cGVHD sera, neutralizing antibodies were ineffective in reversing cGVHD. Both CXCL7 and CCL8 can be produced in response to inflammatory stimuli and exert chemotactic functions toward neutrophils and T helper 2 cells, respectively.68,69 We hypothesize that CXCL7 and CCL8 are produced as a result of tissue damage and donor T-cell alloresponses. Based upon neutralizing antibody results, it appears that CXCL7 and CCL8 are not directly involved in cGVHD pathogenesis. We did not test CCL8 in human plasma both because of its total lack of cGVHD inhibition and its elevation in several inflammatory and tumoral diseases52-54 lacking specificity as a possible cGVHD plasma marker. CRK/CRKL are intracellular adaptors proteins that can regulate immune responses.70 Both our mice proteomics data and a previous report35 suggest CRK/CRKL can be released into the extracellular milieu. However, patient plasma CRK/CRKL levels were below the detection limit when measured by ELISA; therefore, definitive conclusions cannot be made on the potential role of these proteins as biomarkers until more sensitive ELISAs become available. Because deletion of these proteins in donor T cells ameliorates both aGVHD and cGVHD, these molecules may be useful as therapeutic targets; however, as intracellular adapter proteins, it would be challenging to disrupt their function in vivo.
We have previously identified biomarkers of cGVHD using proteomics data from patient samples,25 but CCL15 was not found and only 4 proteins among 56 (ENO1, SERPIN7A, SPP2, PCOLCE) were found in both the human and murine experiments. There are several possible explanations. First, the murine model does not replicate all human cGVHD manifestations. Second, there may be time-dependent effects. Third, the experiments were not comparable (TMT vs ITRAQ labeling, different depletion column, different number of fractions). Fourth, with nearly a million possible proteins, and limitation of current mass spectrometry to identify approximately 2000 to 4000 proteins per experiment, the reproducibility between experiments is still low (<30%). Fifth, the sensitivity for detection with MS of low abundant proteins such as B-cell activating factor, ST2, CXCL9, and CXCL10 is low, and these molecules cannot currently be detected with this technology unless concentrations are in the hundreds of nanograms, which was the case for ST2 in aGVHD nonresponders21 but not in cGVHD patients.25 Sixth, differences between patient groups, conditioning, GVHD prevention, or treatment cannot be replicated in rodents. Furthermore, 1 possible explanation for the lack of correlation of CCL15 levels with organ involvement in patients is that simply analyzing organ involvement and biomarkers may miss the different organ phenotypes (ie, the difference between inflammatory and fibrotic skin is not reflected if we simply analyze skin present/absent or skin severity).
In summary, we conducted for the first time full-spectrum proteomic analysis of a well-characterized murine model of cGVHD as a novel discovery engine for potential cGVHD biomarkers that could be translated into the clinic. This has led to the identification of 2 candidate biomarkers that could be blocked in vivo, of which the human homolog of CCL9, CCL15, was associated with cGVHD diagnosis in a cohort of 211 HCT patients but was not clinically relevant as a cGVHD prognosis marker in a cohort of 792 HCT patients. This study highlights the potential of CCL9/CCL15 as a diagnosis biomarker for cGVHD and prediction of NRM, but not as a prognosis marker. Further validation on another large independent cohort is warranted.
The online version of this article contains a data supplement.
The publication costs of this article were defrayed in part by page charge payment. Therefore, and solely to indicate this fact, this article is hereby marked “advertisement” in accordance with 18 USC section 1734.
Acknowledgments
The authors thank the clinicians at all of the institutions who participated in accrual of samples and the Fred Hutchinson Cancer Research Center data managers, particularly Kate Chilson, for excellent management of the database and biobank.
This work was supported by grants from the National Institutes of Health (NIH) National Cancer Institute (R01CA168814) (S.P.) (R01CA118953 and U54CA163438) (S.J.L.) (P01CA142106) (B.R.B.), NIH National Institute of Allergy and Infectious Diseases (P01 AI056299) (B.R.B.), and the NIH National Heart Lung and Blood Institute (R01HL128551) (J.K.B.); Leukemia & Lymphoma Society Scholar Award (1293-15) (S.P.); Translational Research Grant (6452-15) (B.R.B.); Lilly Physician Scientist Initiative Award (S.P.); and the Cancer Research Institute/Irvington Postdoctoral Fellowship (N.H.R.). The Chronic GVHD Consortium (U54 CA163438) is part of the National Center for Advancing Translational Science (NCATS) Rare Diseases Clinical Research Network (RDCRN). RDCRN is an initiative of the Office of Rare Disease Research, NCATS, funded through a collaboration between NCATS and the National Cancer Institute. The Fred Hutchinson Cancer Research Center Proteomics Facility is partially funded by a National Institutes of Health Cancer Center Support grant (P30 CA015704). The Fusion Orbitrap mass spectrometer was purchased with a grant from the M.J. Murdock Charitable Trust.
The content of this article is solely the responsibility of the authors and does not necessarily represent the official views of the NIH.
Authorship
Contribution: J.D. designed and performed research, analyzed data, and wrote the paper; R.F., K.P., H.-G.R., N.H.R., J.K.B., W.M., and J.T. designed and performed research and analyzed data; Y.O., Q.Z., and P.R.G. designed, performed, and analyzed proteomics data; B.E.S. was the study statistician; S.J.L. performed clinical data collection and quality assurance and interpreted the patient data; B.R.B and S.P. conceived the project, designed experiments, analyzed data, and wrote the paper.
Conflict-of-interest disclosure: S.P. is an inventor on the patent Methods of detection of graft-versus-host disease (13/573766). J.K.B. is an inventor on the patent Compositions and methods for treating autoimmune and inflammatory disease (15/114572). The remaining authors declare no competing financial interests.
Correspondence: Sophie Paczesny, Indiana University, Wells Center For Pediatric Research, 1044 W. Walnut St, Room R4-425, Indianapolis, IN 46202; e-mail: sophpacz@iu.edu; or Bruce R. Blazar, University of Minnesota, Department of Pediatrics, Masonic Cancer Center, 420 Delaware St SE, MMC 109, Minneapolis, MN 56456; e-mail: blaza001@umn.edu.
References
Author notes
B.R.B. and S.P. contributed equally to this work.









