Abstract
INTRODUCTION: The myelodysplastic syndromes (MDS) are a group of hematologic disorders characterized by ineffective hematopoiesis and increased risk of transformation to acute myeloid leukemia (AML). Aberrant DNA methylation is the dominant and most well-studied epigenetic alteration in MDS. Various genes, including cell cycle regulators, apoptotic genes, and DNA repair genes, are epigenetically silenced and play a role in pathogenesis and transformation to leukemia. The clinical response of MDS and AML to drugs that revert the aberrant hypermethylation, such as 5-aza-2x-deoxicitidine and 5-azacitidine (AZA), suggests that this hypermethylation could have an important role in the disease and it is not a secondary effect to other mechanisms.
The aim of this study was to define the methylation pattern of DNA at diagnosis in patients with high-risk MDS and secondary AML to determine if there are some pattern predictive for response to AZA treatment or relapse.
MATERIAL AND METHODS: Genomic DNA was obtained from bone marrow (n=100): 39 patients at diagnosis prior AZA treatment (24 MDS, 10 AML and 5 CMML), 10 control samples (peripheral blood of donors of bone marrow stimulated with hematologic growth factors) and 51 samples at different moments of follow-up (3 months, 6 months, 12 months and/or 18 months). Genome-wide DNA methylation profiling was performed using the Illumina Infinium 450K methylation array. We have used the IWG-2006 criteria for classifying the responders versus non responders.
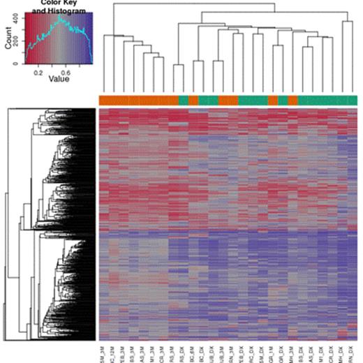
RESULTS: We have focused on MDS patients treated with AZA comparing methylation profiles at diagnosis and at the time of first detected response to treatment (mostly at 3 months). We performed different experiments of DNA methylation assays using RnBeads tool. The global methylation dendogram (Fig.1) clearly demonstrate that the subgroup of responders (7 patients) show strong demethylation after the treatment, while in non-responders methylation profiles has not changed that dramatically even after 6 months from the beginning of the treatment. We also have found several hundreds differentially methylated regions (DMR) at gene promoters, gene bodies and other genomic locations, which are significantly hypomethylated after the treatment in responders, while remain almost unchanged after the treatment in non responders.
CONCLUSIONS: Illumina Infinium 450K methylation array serves as an informative methodology to study the methylation changes in bone marrow samples. A more detailed investigation of obtained DMR might shed light on the mechanisms of the response to AZA treatment and as result to allow detection of methylation markers of response to treatment or relapse.
Acknowledgments: Instituto de Salud Carlos III, Ministerio de Sanidad y Consumo, Spain (PI 11/02519); 2014 SGR225 (GRE) Generalitat de Catalunya; Fundació Josep Carreras, Obra Social "La Caixa" and Celgene Spain. Diana Domínguez for her excellence technical assistance.
Bi-clustering of the methylation levels of gene promoters in responders (green: diagnosis and orange: response)
Bi-clustering of the methylation levels of gene promoters in responders (green: diagnosis and orange: response)
Valcárcel:Celgene Corporation: Honoraria, Membership on an entity's Board of Directors or advisory committees, Speakers Bureau; Amgen: Honoraria, Membership on an entity's Board of Directors or advisory committees, Speakers Bureau; Novartis: Honoraria, Membership on an entity's Board of Directors or advisory committees; GlaxoSmithKline: Membership on an entity's Board of Directors or advisory committees, Speakers Bureau.
Author notes
Asterisk with author names denotes non-ASH members.
