Abstract
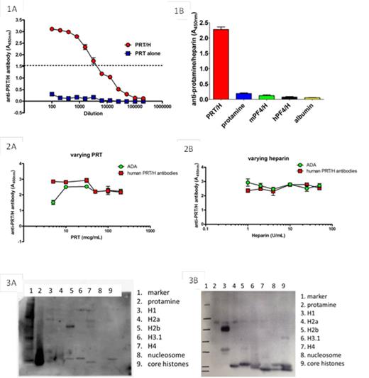
Protamine/heparin (PRT/H) antibodies (Ab) are a newly described class of heparin-dependent Abs found in ~25% of patients exposed to protamine and heparin during cardiopulmonary bypass surgery (CPB). Studies indicate that PRT/H Abs may be biologically similar to PF4/H Abs, the causative antibodies in heparin-induced thrombocytopenia (HIT). Like PF4/H Abs, PRT/H Abs show heparin-dependent reactivity and elicit platelet activation. These recent studies also showed that PRT/H Abs may be associated with adverse outcomes in the setting of protamine re-exposure (Lee, Blood 2013; Bakchoul, Blood 2013; Singla, Transfusion 2013). To understand the mechanisms of PRT/H Ab pathogenicity, we examined the biologic activities of both patient-derived polyclonal antibodies and a recently developed monoclonal antibody to PRT/H complexes (ADA). With Duke IRB approval, patient-derived PRT/H Abs (designated + CPB Abs) or control samples (- CPB Abs) were obtained from the HIT 5801 Study, a prospective multi-center study of patients with HIT undergoing cardiac surgery. ADA, an IgG3 monoclonal PRT/H Ab, was developed after immunization of BALB/c mice with PRT/H complexes and fusion of splenocytes with P3U.1 murine myeloma cells. A hybridoma clone showing reactivity to PRT/H >> PRT was identified among 152 screened hybridomas and further subcloned by limiting dilution. As shown in Figure 1A, ADA was specific for PRT/H complexes and did not bind to other positively charged proteins (Figure 1B).
Using these reagents, we performed a series of experiments to examine the biologic activities of PRT/H Abs. HIT Abs show limited binding to PF4/H complexes over a narrow stoichiometric range of PF4 and heparin concentrations (Kelton, Blood 1994). To determine if PRT/H Abs show similar protamine or heparin-dependent reactivity, binding of CPB Abs and ADA was measured at fixed concentrations of heparin (4 U/mL) and varying protamine concentration (0-200 mcg/mL; Figure 2A) or at a fixed concentration of protamine (31 mcg/mL) and varying heparin (0-50 U/mL; Figure 2B). Both ADA and CPB Abs did not bind to heparin alone. ADA did not bind to protamine alone while CPB Abs demonstrated binding to protamine alone. However, unlike PF4/H Abs, which lose binding at high heparin concentrations, neither ADA nor CPB Abs showed loss of reactivity at high protamine or heparin concentrations.
Because protamines and histones are highly homologous proteins, we next examined the binding properties of ADA and CPB Abs to histones by protein immunoblot. For these studies, 1 ug of protamine, histones (H1, H2a, H2b, H3.1 and H4), nucleosomes and core histones were separated by protein electrophoresis. After transfer, cross-reactivity was examined using CPB Abs or ADA. As shown in Figure 3A, we noted that CPB Abs bind to protamine, histones H1, H2b, H3.1, H4 and core histones while ADA, which does not bind to protamine, binds to all histones, including H2a and native nucleosomes (Figure 3B). By contrast, no binding was seen with – CPB Abs or IgG3 isotype control. In other preliminary studies, we show that both CPB Abs and ADA activate neutrophils in the presence of protamine and PRT/H, as measured by neutrophil degranulation and myeloperoxidase release. Taken together, these studies show that the biologic activities of ADA, a new monoclonal PRT/H Ab, mirrors that of polyclonal patient-derived PRT/H Abs. As well, we demonstrate that PRT/H Abs cross-react with histones and may have pathogenic potential in inflammatory conditions associated with neutrophil activation and histone release.
No relevant conflicts of interest to declare.
Author notes
Asterisk with author names denotes non-ASH members.
