Key Points
Ikaros inhibits megakaryocyte specification and terminal differentiation by suppressing key megakaryocyte genes.
The GATA switch inhibits Ikaros expression during megakaryocyte development.
Abstract
The transcription factor Ikaros regulates the development of hematopoietic cells. Ikaros-deficient animals fail to develop B cells and display a T-cell malignancy, which is correlated with altered Notch signaling. Recently, loss of Ikaros was associated with progression of myeloproliferative neoplasms to acute myeloid leukemia and increasing evidence shows that Ikaros is also critical for the regulation of myeloid development. Previous studies showed that Ikaros-deficient mice have increased megakaryopoiesis, but the molecular mechanism of this phenomenon remains unknown. Here, we show that Ikaros overexpression decreases NOTCH-induced megakaryocytic specification, and represses expression of several megakaryocytic genes including GATA-1 to block differentiation and terminal maturation. We also demonstrate that Ikaros expression is differentially regulated by GATA-2 and GATA-1 during megakaryocytic differentiation and reveal that the combined loss of Ikzf1 and Gata1 leads to synthetic lethality in vivo associated with prominent defects in erythroid cells and an expansion of megakaryocyte progenitors. Taken together, our observations demonstrate an important functional interplay between Ikaros, GATA factors, and the NOTCH signaling pathway in specification and homeostasis of the megakaryocyte lineage.
Introduction
Megakaryocytic differentiation is controlled by cell-intrinsic transcription factors as well as by cytokines and the stromal microenvironment. In the classical hierarchy of hematopoiesis, the erythroid and megakaryocytic lineages arise from a common megakaryocyte and erythrocyte bipotential progenitor.1 A number of transcription factors play specific roles in erythroid cells or megakaryocytes, while many others are essential for the development of both lineages. Among the latter group, GATA-1 is an essential transcriptional regulator of specific genes in erythro-megakaryocytic lineages, which simultaneously antagonizes development of other myeloid lineages, in part by inhibiting PU.1.2,3 Another member of the GATA family, GATA-2, plays a major role in hematopoietic stem cells and in early stages of erythro-megakaryocytic differentiation.4,5 GATA-1 and GATA-2 bind overlapping sets of genes to regulate their expression and control the balance between proliferation and differentiation. During the transition from immature progenitors to committed erythrocytes and megakaryocytes, GATA-1 displaces GATA-2 from key regulatory elements of genes, such as Kit, Sfpi1 (which encodes PU.1), and Gata2, leading to cell-cycle exit and terminal differentiation.3,6-8 The importance of a tight control of this switch is highlighted by the presence of GATA1 mutations, leading to defective GATA-1 function, in virtually all cases of Down syndrome (DS) acute megakaryoblastic leukemia (AMKL). Therefore, a precise identification of the factors regulated by this switch is required to understand how the terminal megakaryocyte differentiation program is established.
A number of studies have uncovered roles for several factors originally associated with the specification of lymphoid lineages, such as the Kruppel-type zinc finger Ikaros (Ikzf1) and Notch, in the regulation of myelopoiesis. Loss of Ikaros in mice leads to a loss of B cells and development of T-cell lymphoblastic leukemia.9-14 Several natural isoforms of Ikaros, including ones that lost zinc fingers through alternate splicing (eg, IK6 and IK7) leading to a reduced DNA-binding affinity, are expressed in specific hematopoietic lineages and may have a dominant-negative effect on full-length Ikaros or Ikaros family members (reviewed in Francis et al15 ). In addition to lymphocytes, Ikaros is also expressed in megakaryocyte and erythrocyte bipotential progenitors16 and myeloid precursors.13 Analyses of a mouse strain that expresses green fluorescent protein (GFP) under the control of the Ikaros promoter revealed that hematopoietic progenitors expressing low, intermediate, or high levels of Ikaros displayed functional attributes of erythro-megakaryocyte specific, erythromyeloid-mixed, and myeloid-specific lineages, respectively.17 Interestingly, expression of Ikaros is required for the development of the erythroid lineage, as expression of the Ikaros 6 dominant-negative isoform inhibits proliferation and induces apoptosis during human erythropoiesis.18 In contrast, the loss of Ikaros is associated with increased megakaryopoiesis and thrombocytosis.11,17,19 Together, these studies support the hypothesis that Ikaros functions at multiple steps during hematopoiesis. However, the molecular bases of Ikaros’ function, including the regulation of its expression at the transcriptional level and of its targets in the context of myeloid lineages commitment and differentiation, are unclear.
The Notch signaling pathway has also historically been associated with lymphopoiesis.20 Recently, Notch signaling has been implicated in the specification of the erythroid-megakaryocytic fate in mouse adult hematopoietic stem cells at the expense of other myeloid cells.21,22 Constitutive activation of Notch also favors the megakaryocytic fate both in vitro and in vivo. This positive effect of Notch signaling on megakaryopoiesis is dependent on the canonical pathway associated with the cleavage of the Notch receptor at the cell surface, migration of the intracellular notch (ICN) to the nucleus, and activation of transcription by an ICN/RBPJ/MAML complex.21 The Notch pathway plays an important role during normal T-cell development and NOTCH1 is targeted by activating mutations in over 50% of cases of human acute T-lymphoblastic leukemia.20,23 Interestingly, Notch activation has been reported during leukemic transformation of T-cell leukemogenesis of IkL/L mice, harboring a hypomorphic mutation resulting from the insertion of the β-galactosidase reporter into the Ikaros locus.14 Although the precise molecular basis for this interaction between Ikaros and Notch signaling remains controversial, it has been proposed that Ikaros suppresses expression of Notch targets controlled by the RBPJ transcription factor24-26 and that Ikaros represses intragenic promoters at the Notch1 locus to prevent ligand-independent activation of the pathway.27,28 However, whether Ikaros and Notch interact during normal megakaryopoiesis is unknown.
Several observations suggest that Notch and Ikaros may also participate in transformation of myeloid lineages. First, the OTT-MAL fusion oncogene, which is specifically associated with non-DS infant AMKL, induces an aberrant Notch pathway signature.29 Second, the Notch pathway acts as a tumor suppressor in myeloid cells and Notch loss-of-function mutations are found in patients with chronic myelomonocytic leukemia.22 Third, mice harboring a Gata1 mutation analogous to those seen in DS-AMKL express high levels of Ikaros in fetal megakaryocytes.30 Finally, loss of Ikaros has been associated with progression of myeloproliferative neoplasms to acute myeloid leukemia.31 Here, we formally investigated the relationship between Ikaros and NOTCH signaling in megakaryopoiesis and reveal a new functional interaction between Ikaros, the NOTCH signaling pathway, and GATA factors.
Methods
Cell cultures and retroviral vector transductions
OP9-GFP and OP9-DL1 stromal cells were cultured in OP9 media: α-minimum essential medium (MEM) (Gibco) containing 20% fetal bovine serum (Gibco), 50 μM 2-mercaptoethanol (Chemicon), 2 mM glutamine (Gibco), 0.2% sodium bicarbonate (Gibco), 100 U/mL penicillin, and 0.1 mg/mL streptomycin (Gibco). The OP9 cells were plated on day 0 in 24-well plates at a density of 2 × 104 cells/well. Retroviral supernatants were obtained as described elsewhere.5 Lin−Sca1+cKit+ cells (LSKs), common myeloid progenitors (CMPs), and whole bone marrow cells were transduced with retroviral vectors MSCV-IK1-IRES GFP or MSCV-IK7-IRES GFP.32 For OP9 coculture, sorted progenitors were plated onto the stromal cells in OP9 media. To promote megakaryocytic differentiation, transduced whole bone marrow cells were cultured in RPMI 1640, penicillin-streptomycin, L-glutamine, 10% fetal bovine serum (FBS), 10 ng/mL mouse thrombopoietin (THPO), and stem cell factor (SCF) supernatants for 3 days. 6133 and G1ME cells were cultured as previously described.21,29,33 G1ME cells were transduced twice with retroviral vectors Migr1-Gata1 or Banshee-shGata2 and GFP sorted at 48 hours for RNA or protein extraction, or cultured for 2 additional days with THPO supernatant.
Mouse experiments
Ikaros−/− mice (Ik–/–) were generated by interbreeding of Ikaros+/− heterozygotes mice.11 The Gata1ΔneoΔHS murine model (G1KD) has been described elsewhere.34 Complete blood count analysis was performed with a Hemavet (HV950FS; Drew Scientific). Phenotypic characterization of the G1KD/Ik−/− fetuses was performed from at least 3 timed-pregnant females. Animal studies were approved by the Northwestern University Animal Care and Use Committee.
Cell purification and flow cytometry analysis
LSK and CMP cells were obtained as described previously.35 Briefly, murine bone marrow cells were magnetically depleted of lineage-positive cells (Ter119, B220, CD3, CD4, CD8, IL7-R, CD19, and Gr1). Residual lineage-positive cells were detected using a goat-anti-rat phycoerythrin-Cy5.5–conjugated antibody. To obtain the LSK population, cells were subsequently stained with anti-CD34, c-kit, Sca-1, and FcγRII/III (Abcam) antibodies and sorted using a FACSAria (BD Biosciences). For in vitro cocultures of LSK cells with stroma, analyses were gated on forward/side scatter profile and CD45+ or CD45+GFP+ cells. For transduction of LSK and CMP, 2 × 104 freshly sorted cells were transduced on retronectin-coated plates for 60 minutes at 2000 rpm with viral supernatant in Iscove modified Dulbecco medium containing 20% FBS, 20 ng/mL mouse interleukin 6 (mIL6; R&D Systems), 10 ng/mL mouse SCF (Peprotech), 10 ng/mL mouse IL11 (Peprotech), 5 μg/mL Polybrene, and 7.5mM HEPES (N-2-hydroxyethylpiperazine-N′-2-ethanesulfonic acid) buffer. Cells were then washed and plated in OP9 media on stroma for 5 to 7 days before flow cytometry analysis. Cells analyzed by flow cytometry were stained in 1× phosphate-buffered saline supplemented with 2% FBS. Antibodies were purchased from Becton Dickinson unless otherwise mentioned. Cells were analyzed on FACSCantoII or LSRII flow cytometers (Becton Dickinson) and purified on FACSAriaIII cell sorters (Becton Dickinson). Postacquisition analyses were performed with FlowJo software (version 8.8.6).
Expression analyses and western blots
RNAs were isolated using the RNeasy Mini/Micro Kit (Qiagen) or TRIzol (Invitrogen). The expression levels of Hes-1 (Mm00468601_m1 assay), Nrarp (Mm00482529_s1 assay), Hes-6 (Mm00517097_g1 assay), and Dtx2 (Mm00470116_m1 assay), Cdkn1a (Mm00432448_m1 assay) were assessed by real-time reverse transcription–polymerase chain reaction (RT-PCR) on an Applied Biosystems 7500 Fast Real-Time PCR System and normalized to Gusb (00446956_m1 assay). Other gene expression data were assessed by real-time RT-PCR using SyBR Green (primers are available on request). Western blots were performed with the following antibodies: anti-Ikaros (sc-13039), anti–GATA-2 (sc-9008), anti–GATA-1 (sc-266), and anti-Hsc70 (sc-7298) from Santa Cruz Biotechnology.
Microarray study
6133 cells were transduced with an empty retroviral vector (MIE) or full-length Ikaros (IK1). RNA was isolated from GFP+ cells purified by flow cytometry 24 hours after transduction using the RNeasy Micro Kit (Qiagen) with on-column DNAse treatment. Hybridizations were performed for 3 independent biological replicates, in dye-swap, on whole-mouse genome 4 × 44K oligonucleotide microarrays (design 014850; Agilent Technologies). The microarray data presented in this article have been submitted to Array Express data repository at the European Bioinformatic Institute (http://www.ebi.ac.uk/arrayexpress/) under the accession number E-MTAB-897.
ChIP-Seq experiments
6133 cells were transduced with a retroviral vector encoding full-length Ikaros (IK1). GFP+ cells were sorted 48 hours posttransduction and then crosslinked in 1% formaldehyde. Chromatin immunoprecipitation (ChiP) was performed using an anti-Ikaros antibody (sc-9859; Santa Cruz Biotechnology). Ten nanograms of ChIP and input material were subjected to single-end sequencing on an Illumina GAIIX. The 36-bp reads were mapped to the mouse genome (mm9) using the Illumina pipeline. Peak calling was completed with the FindPeaks program on the Homer ChIP-Seq analysis software package.36 Peaks were filtered to allow only those that contained at least 30 tags (stringent) or 20 tags (relaxed) per 1 × 106 total tags. All other settings were set to the default values for transcription factors. Motif analysis was performed with the FindMotifsGenome program on Homer on default settings. To assay for significant enrichment of motifs in 1 data set versus another, 1 data set was used as the background. To test for independence of groups based on categorical data, χ2 analysis with the Yates correction for large sample sizes was used.
Statistical analysis
Data are depicted as means ± SEM or SD as denoted. P values were calculated using the Student t test (2-tailed, unpaired).
Results
Ikaros partly inhibits NOTCH-induced megakaryocyte specification
Ikaros null mice display thrombocytosis19 and progenitors with low levels of Ikaros show an increase in erythro-megakaryocyte cell-fate determination.17 Moreover, previous studies have implicated Ikaros in the regulation of Notch target genes in T lymphocytes.24-26 Based on these observations, we hypothesized that Ikaros may control megakaryopoiesis by regulating Notch, which itself is known to control murine megakaryopoiesis.21 To investigate the intersection of Ikaros and Notch signaling in megakaryopoiesis, we first assayed the effect of full-length Ikaros (IK1) overexpression on an in vitro model of Notch-induced megakaryocyte lineage specification. Expression of IK1 in LSKs or CMPs significantly reduced the production of CD41+Mac1− megakaryocytic cells upon Notch stimulation on OP9-DL1 cocultures compared with control transduced cells (Figure 1; supplemental Figure 1, available on the Blood website). However, Ikaros expression inhibits megakaryocyte specification to a lesser degree than that of dominant-negative MAML1, a component of the ICN transcription complex.21 Of note, there is an increased proportion of Mac1+CD41− myeloid cells in IK1-expressing cells (54% ± 0.6% for control vector compared with 67% ± 0.9% for IK1-transduced cells, P = .0051, n = 3) relative to the Mac1−CD41+ population, which is consistent with the observation that inhibition of Notch signaling pathway favors myeloid cell fate21,22 and that stem cells and progenitors with high levels of Ikaros have an increased capacity to form colony-forming unit–granulocyte macrophage colonies.17 Taken together, these data indicate that ectopic expression of Ikaros interferes with, but cannot completely abolish, Notch-induced megakaryocyte specification from hematopoietic progenitors.
Ikaros partly inhibits Notch-mediated megakaryocyte differentiation. LSK and CMP cells purified by flow cytometry from wild-type C57BL/6 mice were transduced with an empty retroviral vector (MIE) or encoding full-length Ikaros encoding (IK1) and plated directly on OP9 and OP9-DL1 stroma for 5 and 7 days, respectively. A representative flow cytometry analysis is shown and lower panel bar graphs depict the means ± SD for 3 independent experiments. *P = .04; #P = .007.
Ikaros partly inhibits Notch-mediated megakaryocyte differentiation. LSK and CMP cells purified by flow cytometry from wild-type C57BL/6 mice were transduced with an empty retroviral vector (MIE) or encoding full-length Ikaros encoding (IK1) and plated directly on OP9 and OP9-DL1 stroma for 5 and 7 days, respectively. A representative flow cytometry analysis is shown and lower panel bar graphs depict the means ± SD for 3 independent experiments. *P = .04; #P = .007.
Ikaros expression inhibits growth of transformed AMKL cells
To better understand how Ikaros antagonizes Notch-related megakaryocyte development, we assayed the effect of ectopic expression of full-length Ikaros IK1 or a dominant-negative isoform IK7, that lacks a DNA-binding domain,15 on the growth of the AMKL cell line 6133. This cell line, derived from an OTT-MAL transgenic mouse, harbors an aberrant Notch target gene expression due to the expression of the fusion protein OTT-MAL, which interferes with ICN/RBPJ transcription complexes.29 As shown in Figure 2A, full-length IK1 expression blocked expansion of 6133 cells, while the dominant-negative isoform IK7 had no effect. This inhibition of growth was associated with reduced expression of the CD42 megakaryocyte-specific surface marker, reduced entry into S-phase, and increased apoptosis upon IK1 expression, but not of IK7 (Figure 2B-D). We also observed that IK1 reduced expression of the Notch target genes Hes1, Nrarp, Kit, and Cdkn1a but does not significantly affect Dtx2 or Hes6 expression (Figure 2E). Together, these data indicate that overexpression of full-length Ikaros is deleterious for the OTT-MAL–expressing 6133 cell line and is associated with inhibition of some, but not all, Notch target genes.
Ikaros inhibits growth of AMKL cells transformed with OTT-MAL. (A) The viability of GFP-sorted 6133 cells expressing GFP alone (MIE), full-length Ikaros (IK1), or the IK7 dominant-negative isoform was assessed over time by trypan blue exclusion. Means ± SD of triplicate experiments are shown. (B) c-Kit, CD41, and CD42 surface marker expression 48 hours after transduction of 6133 cells with MIE, IK1, or IK7. (Left panels) Representative experiment. (Right panels) Bar graph of the means ± SD of the percentages of CD41+CD42+ cells (n = 3). *P = .0004. (C) Annexin V, 7-AAD staining of 6133 cells was evaluated 24 and 48 hours after transduction by flow cytometry. (Top panel) Representative FACS plot at 48 hours. (Bottom panel) Bar graph depicts means ± SD of triplicate experiments. *P < .05. (D) Cell-cycle analysis of GFP- or IK1-expressing 6133 cells was measured by BrdU incorporation and 7-AAD staining coupled with flow cytometry. *P = .0004. (E) Expression of the Notch target gene Hes1, Nrarp, Kit, Cdkn1a, Dtx2, and Hes6 in 6133 cells expressing GFP or IK1 was measured by qRT-PCR. Means ± SD of 3 independent experiments are shown. *P ≤ .01. 7-AAD, 7-amino actinomycin D; FACS, fluorescence-activated cell sorter.
Ikaros inhibits growth of AMKL cells transformed with OTT-MAL. (A) The viability of GFP-sorted 6133 cells expressing GFP alone (MIE), full-length Ikaros (IK1), or the IK7 dominant-negative isoform was assessed over time by trypan blue exclusion. Means ± SD of triplicate experiments are shown. (B) c-Kit, CD41, and CD42 surface marker expression 48 hours after transduction of 6133 cells with MIE, IK1, or IK7. (Left panels) Representative experiment. (Right panels) Bar graph of the means ± SD of the percentages of CD41+CD42+ cells (n = 3). *P = .0004. (C) Annexin V, 7-AAD staining of 6133 cells was evaluated 24 and 48 hours after transduction by flow cytometry. (Top panel) Representative FACS plot at 48 hours. (Bottom panel) Bar graph depicts means ± SD of triplicate experiments. *P < .05. (D) Cell-cycle analysis of GFP- or IK1-expressing 6133 cells was measured by BrdU incorporation and 7-AAD staining coupled with flow cytometry. *P = .0004. (E) Expression of the Notch target gene Hes1, Nrarp, Kit, Cdkn1a, Dtx2, and Hes6 in 6133 cells expressing GFP or IK1 was measured by qRT-PCR. Means ± SD of 3 independent experiments are shown. *P ≤ .01. 7-AAD, 7-amino actinomycin D; FACS, fluorescence-activated cell sorter.
Ikaros inhibits the megakaryocytic transcriptional network
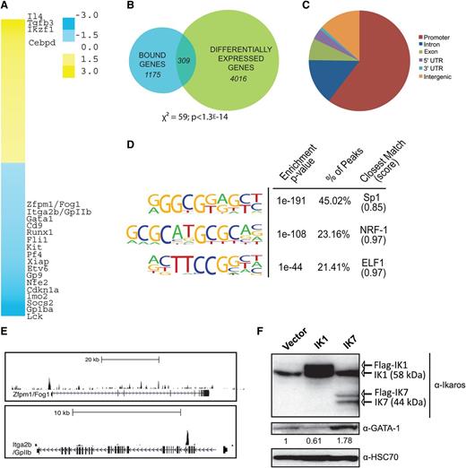
To gain further insight into the molecular basis for inhibition of megakaryopoiesis by Ikaros, we performed global gene expression analysis of IK1 vs control-transduced 6133 cells. Expression arrays revealed 4325 differentially expressed probe sets (P < .05) (Figure 3A). Cells transduced with IK1 displayed a ninefold upregulation of the full-length Ikaros transcript.
Ikaros binds and represses critical megakaryocytic genes. (A) Heatmap of the 4325 genes differentially expressed in 6133 cells overexpressing IK1. Selected genes of interest are shown. (B) Venn diagram of the overlap between bound and differentially expressed genes in 6133 cells overexpressing Ikaros. (C) Pie chart of the location of peaks relative to the 309 differentially expressed genes that are bound by Ikaros. Promoters are considered to be 2 kb upstream of the TSS. (D) De novo motif finding using 200 bp of sequence surrounding the peak center of the Ikaros peaks. A database of known transcription factor binding motifs was interrogated to find the closest match for each motif. The score indicates the similarity between the found motif and the motif in the database with 1 being a perfect match. (E) UCSC Genome Browser depiction of Ikaros chromatin occupancy in 6133 cells at selected megakaryocyte genes. (F) Western blot of Ikaros and GATA-1 expression in 6133 cells transduced with IK1, IK7, or GFP alone. HSC70 is included as a loading control. Quantification of band intensities relative to Hsc70 and normalized on protein extracted from cells transduced with the empty retroviral vector Migr1 are indicated (also see supplemental Figure 2B).
Ikaros binds and represses critical megakaryocytic genes. (A) Heatmap of the 4325 genes differentially expressed in 6133 cells overexpressing IK1. Selected genes of interest are shown. (B) Venn diagram of the overlap between bound and differentially expressed genes in 6133 cells overexpressing Ikaros. (C) Pie chart of the location of peaks relative to the 309 differentially expressed genes that are bound by Ikaros. Promoters are considered to be 2 kb upstream of the TSS. (D) De novo motif finding using 200 bp of sequence surrounding the peak center of the Ikaros peaks. A database of known transcription factor binding motifs was interrogated to find the closest match for each motif. The score indicates the similarity between the found motif and the motif in the database with 1 being a perfect match. (E) UCSC Genome Browser depiction of Ikaros chromatin occupancy in 6133 cells at selected megakaryocyte genes. (F) Western blot of Ikaros and GATA-1 expression in 6133 cells transduced with IK1, IK7, or GFP alone. HSC70 is included as a loading control. Quantification of band intensities relative to Hsc70 and normalized on protein extracted from cells transduced with the empty retroviral vector Migr1 are indicated (also see supplemental Figure 2B).
We confirmed that previously characterized Ikaros target genes were deregulated in our analysis (eg, upregulated by IK1: Il4, Tgfb3, and Cebpd; downregulated by IK1: Lck, Socs2, Inpp5d/SHIP) (Figure 3; supplemental Table 1; supplemental Figure 2A).37 Moreover, we observed that several transcription factors important for megakaryocyte development, including Gata1, Lmo2, Nfe2, Fli1, and Runx1, and structural genes involved in platelet formation, including Gp1ba and Gp9, were significantly repressed upon IK1 expression (Figure 3A; supplemental Table 1).
In contrast to our prediction that Ikaros blocked the growth of 6133 cells by directly inhibiting the Notch pathway, we did not observe a global decrease in expression of known NOTCH target genes or genes known to be bound by ICN/RBPJ complexes upon IK1 expression (supplemental Figure 3).38 Given that ectopic expression of Ikaros resulted in a more drastic reduction of proliferation than expression of an RBPJ dominant-negative form,29 these data further suggest that Ikaros overexpression regulates growth of the 6133 cells through a NOTCH-independent mechanism. Together, these observations strongly suggest that Ikaros alters megakaryocytic differentiation by inhibiting expression of critical megakaryocyte transcriptional regulators and structural genes rather than by global alteration of Notch target gene expression.
ChIP-Seq analyses reveal direct and indirect Ikaros targets in a megakaryocyte context
To determine whether these differentially expressed genes were direct targets of Ikaros, we performed global analysis of Ikaros chromatin occupancy in 6133 cells that overexpress IK1. By immunoprecipitation with an anti-Ikaros antibody coupled with next generation sequencing, we obtained 5 million uniquely mappable reads and identified 1546 Ikaros binding sites with the peak caller program in the HOMER ChIP-Seq analysis suite.36 After assigning these binding sites to the gene with the nearest transcriptional start site (TSS), we uncovered 1484 genes that are bound by Ikaros in 6133 cells. An overlap of the bound genes with the differentially expressed genes identified 309 direct Ikaros target genes (Figure 3B). Further analysis revealed that there was a significant association between binding and differential expression (P < 1.3-14, χ2 test), but no preference for gene upregulation or downregulation among these direct target genes (data not shown). Analysis of the location of the Ikaros binding sites at the differentially expressed genes indicate that 60% of the sites were at gene proximal promoters (within 2 kb upstream of TSS), while 27% of the binding sites were within genes (Figure 3C). We next performed de novo motif analysis on 200 bp of sequence surrounding the center of each of the 1546 Ikaros peaks. The top scoring motifs identified by this analysis were an Sp1-like motif, an NRF-1 motif, and an ETS (ELF1) motif (Figure 3D).
Given the recent report of Ikaros chromatin binding in murine thymocytes,39 we sought to determine whether Ikaros, when overexpressed in megakaryocytes, showed similar binding patterns. When we reanalyzed the thymocyte Ikaros ChIP-Seq data using our settings for HOMER, we identified 4203 Ikaros binding sites and discovered that only 128 of the 1546 Ikaros binding sites in megakaryocytes overlap with those in thymocytes (supplemental Figure 2C). We observed a similar preference for binding of Ikaros to proximal regulatory elements and also found that highly similar binding motifs (eg, ETS, Sp1, NRF-1) were significantly enriched in both cell types, although ETS motifs were more prevalent in the thymocyte cohort than in the megakaryocyte data set (supplemental Figure 2D). In contrast, Sp1 and NRF-1 motifs were enriched to a greater extent near the megakaryocyte binding sites. We also observed that among the 309 bound and differentially expressed genes in IK1-overexpressing 6133 cells, 72 were also bound in thymocytes with a significant association (P = 1.3-7 and x2 = 27.8) (supplemental Table 2).
Next, we observed that several megakaryocytic genes, including Gp9 and Itga2b/GpIIb (2 genes that encode platelet membrane proteins), Runx1, Fli1, and Zfpm1 (encoding the essential GATA-1 cofactor FOG-1) were bound and repressed by Ikaros (supplemental Table 1; Figure 3A,E-F). Although Gp1ba and Gata1 expression were downregulated by IK1 in 6133 cells (Figure 3A,F; supplemental Figure 2B), the binding of Ikaros to their loci was not significant. Together, these analyses reveal that although Ikaros binding is associated with similar motifs in lymphocytes and megakaryocytes, it binds to specific genes in a context-dependent manner.
Validation of Ikaros targets in primary megakaryocytes
To validate that the changes in gene expression upon Ikaros expression in 6133 cells are not limited to these cells, we assayed the effect of enforced Ikaros expression on differentiation of wild-type bone marrow cells cultured under megakaryocytic conditions. We observed that IK1 expression led to a decrease in the generation of CD42+ megakaryocytes indicative of a block in terminal maturation (supplemental Figure 4). Moreover, we found that all of the selected Ikaros target genes identified by our microarray were inhibited by IK1 after megakaryocytic differentiation. Of note, IK1-expressing cells exhibited a drastic and significant downregulation of Gp9, Itga2b/GpIIb, Gp1ba, Nfe2, Runx1, Zfpm1/Fog1, and Gata1 expression among others (Figure 4A). Conversely, overexpression of the dominant-negative isoform IK7 increased the expression levels of most of these genes (Figure 4A).
Validation of Ikaros targets in primary megakaryocytes. (A) Fold changes in expression of the selected Ikaros target genes in megakaryocytic cultures of bone marrow cells. IK1- or IK7-transduced whole bone marrow cells were GFP sorted at 48 hours and cultured under megakaryocytic conditions (SCF/THPO) for 3 days prior to RNA extraction. Genes bound by IK1 are in bold (defined as having >0, but <30 tags), and genes that are stringently bound (defined as having >30 tags) are bold and underlined. Means ± SD from 4 independent experiments are shown. *P ≤ .05; #P ≤ .01; $P ≤ .001. (B) Fold changes in expression of selected megakaryocytic genes in CD41-positive sorted cells isolated from 8- to 9-week-old wild-type, Ikaros+/−, and Ikaros-null mice. Means ± SD from 3 independent experiments are shown. *P ≤ .02 relative to Ik+/−.
Validation of Ikaros targets in primary megakaryocytes. (A) Fold changes in expression of the selected Ikaros target genes in megakaryocytic cultures of bone marrow cells. IK1- or IK7-transduced whole bone marrow cells were GFP sorted at 48 hours and cultured under megakaryocytic conditions (SCF/THPO) for 3 days prior to RNA extraction. Genes bound by IK1 are in bold (defined as having >0, but <30 tags), and genes that are stringently bound (defined as having >30 tags) are bold and underlined. Means ± SD from 4 independent experiments are shown. *P ≤ .05; #P ≤ .01; $P ≤ .001. (B) Fold changes in expression of selected megakaryocytic genes in CD41-positive sorted cells isolated from 8- to 9-week-old wild-type, Ikaros+/−, and Ikaros-null mice. Means ± SD from 3 independent experiments are shown. *P ≤ .02 relative to Ik+/−.
Because Ikaros-deficient animals are viable and display increased megakaryopoiesis from the MegP precursor stage to mature megakaryocytes11,17,19 (supplemental Figure 5), we also assayed Ikaros target genes in Ikaros-null megakaryocytes. We observed that loss of Ikaros is associated with significantly increased expression of genes encoding the megakaryocytic surface markers (Gp1bα, Cd9, and Gp9) as well as transcription factors known to regulate megakaryopoiesis (Gata1, Runx1, and Nfe2) (Figure 4B and data not shown). Taken together, these data confirm that Ikaros inhibits megakaryopoiesis through the transcriptional regulation of several important megakaryocyte genes.
Ikaros expression is regulated by the GATA switch in megakaryocytes
Based on our observations, we hypothesized that Ikaros would be downregulated during differentiation to allow for megakaryocyte maturation. Indeed, we found that Ikaros and Gata2 transcript levels declined during megakaryocyte maturation of wild-type murine lineage-negative progenitors cultured ex vivo, while Gata1 increased along with megakaryocyte-specific markers such as GpIIb and Pf4 (Figure 5A). To understand the basis for the downregulation of Ikaros, we used G1ME cells, a well-established cell culture system that allows for controlled initiation of megakaryocyte differentiation. The GATA-1–deficient erythro-megakaryocyte G1ME cell line can be induced to differentiate to erythroid cells or megakaryocytes upon restoration of GATA-1 and treatment with erythropoietin or THPO, respectively.33 Within GATA-1–expressing G1ME cells, we confirmed that Ikaros expression significantly decreased after 48 hours of culture with THPO compared with cells transduced with retroviral vector alone, while expression of the megakaryocyte-specific genes GpIIb, Pf4, and Tubb1 increased (Figure 5B and data not shown).
Ikaros expression is regulated by the GATA switch during megakaryopoiesis. (A) Lineage-negative wild-type bone marrow cells were grown in SCF/THPO media for 4 days and RNA extraction was performed each day. Expression of Ikaros, Gata2, and Gata1 were assessed by qRT-PCR analysis. Data were normalized to day 1. Means ± SD are shown from 4 independent experiments. *P < .05; #P ≤ .01. (B) G1ME cells were transduced with retroviral vectors Migr1 or Migr1-Gata1, GFP sorted, and cultured for 2 days prior to RNA extraction. Data are shown as means ± SD from 3 independent experiments. *P ≤ .005. (C) Genome browser picture of Ikzf1 locus with the indicated GATA-2 (dark blue), GATA-1 (red), and switch (green) binding sites. Data were extracted from GATA-2 and GATA-1 ChIP-Seq experiments.8 (D) qRT-PCR performed on RNA extracted from day 2 GFP-sorted G1ME transduced with banshee, banshee-shGata2, Migr1, and Migr1-Gata1 retroviral vectors. Means ± SD of triplicate experiments are shown. *P ≤ .01. (E) Western blots performed with nuclear extracts from day 2 GFP-sorted G1ME cells transduced with banshee, banshee-shGata2, Migr1, and Migr1-Gata1 retroviral vectors. Quantification of band intensities relative to Hsc70 and normalized to empty vector Banshee or Migr are indicated.
Ikaros expression is regulated by the GATA switch during megakaryopoiesis. (A) Lineage-negative wild-type bone marrow cells were grown in SCF/THPO media for 4 days and RNA extraction was performed each day. Expression of Ikaros, Gata2, and Gata1 were assessed by qRT-PCR analysis. Data were normalized to day 1. Means ± SD are shown from 4 independent experiments. *P < .05; #P ≤ .01. (B) G1ME cells were transduced with retroviral vectors Migr1 or Migr1-Gata1, GFP sorted, and cultured for 2 days prior to RNA extraction. Data are shown as means ± SD from 3 independent experiments. *P ≤ .005. (C) Genome browser picture of Ikzf1 locus with the indicated GATA-2 (dark blue), GATA-1 (red), and switch (green) binding sites. Data were extracted from GATA-2 and GATA-1 ChIP-Seq experiments.8 (D) qRT-PCR performed on RNA extracted from day 2 GFP-sorted G1ME transduced with banshee, banshee-shGata2, Migr1, and Migr1-Gata1 retroviral vectors. Means ± SD of triplicate experiments are shown. *P ≤ .01. (E) Western blots performed with nuclear extracts from day 2 GFP-sorted G1ME cells transduced with banshee, banshee-shGata2, Migr1, and Migr1-Gata1 retroviral vectors. Quantification of band intensities relative to Hsc70 and normalized to empty vector Banshee or Migr are indicated.
In erythroid cells, GATA-2 levels decline during terminal differentiation, while levels of GATA-1 increase. Concomitantly, there is an exchange of GATA factors on regulatory sites that lead to upregulation or downregulation of target genes.6,7 To identify megakaryocyte-specific genes that are controlled by a GATA switch, we generated genome-wide chromatin occupancy data for GATA-1 and GATA-2 in G1ME cells.8 We identified multiple GATA-1 and GATA-2 binding sites in the Ikaros locus, including 3 sequences (localized at −28 kb, −6.5 kb, and +26 kb relative to the transcription start site) that are bound by GATA-2 in parental proliferating G1ME cells and by GATA-1 in maturing G1ME cells that express GATA-1, suggesting that GATA factors directly and inversely regulate expression of Ikaros (Figure 5C). Indeed, the restoration of GATA-1 expression in G1ME cells led to a rapid and marked reduction in Ikaros protein whereas knockdown of GATA-2 in parental G1ME cells modestly reduced Ikaros at the transcriptional and protein level (Figure 5D-E). In contrast, neither GATA-2 nor GATA-1 is bound to the −6.5 kb GATA-switch site within the Ikaros promoter in the erythroid G1E cells (supplemental Figure 6).40 This lack of the GATA switch correlates with the observation from several groups that Ikaros is upregulated upon erythroid differentiation, and has an essential role in erythropoiesis.18,19,41-44 Together, these results show that GATA-1 and GATA-2 directly bind putative regulatory sites of the Ikaros gene in megakaryoblasts and that the replacement of GATA-2 with GATA-1 during terminal megakaryocytic maturation is associated with downregulation of Ikaros expression.
Loss of Ikaros and Gata1 synergize to expand megakaryocyte progenitors
To confirm that GATA factors directly control the expression of Ikaros during megakaryocyte development in vivo, we used primary fetal liver cells of embryonic day (E) 12.5 to 13.5 Gata1-knockdown embryos (Gata1ΔneoΔHS, G1KD).34 Due to the deletion of an upstream regulatory element, G1KD mice have no detectable Gata-1 expression in megakaryocytes and a fourfold to fivefold downregulation in erythroid cells. These mutant mice are viable and display thrombocytopenia, but not anemia. Previous experiments have shown that the G1KD megakaryocytes express significantly higher levels of Ikaros than their wild-type counterparts.45 By quantitative RT-PCR (qRT-PCR), we found that both knockdown of GATA-2 or overexpression of GATA-1 significantly inhibited Ikaros gene expression in in vitro culture of G1KD fetal liver cells (Figure 6A).
Functional interaction between Ikaros and Gata1 during fetal hematopoiesis. (A) GATA-2– and GATA-1–dependent Ikaros expression in 13.5-day G1KD fetal liver cells. qRT-PCR assays were performed on GFP-sorted 13.5-day G1KD FL cells transduced with banshee (empty vector), banshee-shGata2, Migr1, and Migr1-Gata1 retroviral vectors. Means ± SD from 5 to 6 independent experiments are shown. *P = .004; #P = .0007. (B) Images of G1KD-Ikaros-null and G1KD-Ik+/− fetuses at 3 different time points. (C) Histogram plots showing the cell numbers of E13.5 G1KD-Ikaros fetal livers before and after RCL. Data are shown as means ± SD (n = 5-6 fetal livers per group); *P < .001 relative to G1KD-Ikaros+/+. #P < .001 relative to G1KD-Ikaros+/−. (D) Bar graphs comparing the percentages of the CD71+/Ter119− and CD71+/Ter119+ positive cells of Ik+/+, Ik+/−, and Ik−/− fetal liver cells in a Gata1 Wt or G1KD background. Data are shown as means ± SD from 6 independent experiments; *P < .001 relative to G1KD-Ik+/+. #P < .001 relative to G1KD-Ik+/−. (E) Representative FACS plots of megakaryocytic subpopulations in E13.5 G1KD-Ik+/− and G1KD-Ik−/− fetal livers. (F) Histogram plots showing the increased percentage of the c-Kit+/CD41+ positive cells in the G1KD-Ik−/− E13.5 fetal livers. Data are shown as means ± SD from 7 independent experiments. *P < .001 relative to G1KD-Ik+/+; #P = .001 relative to G1KD-Ik+/−. RCL, red cell lysis; Wt, wild type.
Functional interaction between Ikaros and Gata1 during fetal hematopoiesis. (A) GATA-2– and GATA-1–dependent Ikaros expression in 13.5-day G1KD fetal liver cells. qRT-PCR assays were performed on GFP-sorted 13.5-day G1KD FL cells transduced with banshee (empty vector), banshee-shGata2, Migr1, and Migr1-Gata1 retroviral vectors. Means ± SD from 5 to 6 independent experiments are shown. *P = .004; #P = .0007. (B) Images of G1KD-Ikaros-null and G1KD-Ik+/− fetuses at 3 different time points. (C) Histogram plots showing the cell numbers of E13.5 G1KD-Ikaros fetal livers before and after RCL. Data are shown as means ± SD (n = 5-6 fetal livers per group); *P < .001 relative to G1KD-Ikaros+/+. #P < .001 relative to G1KD-Ikaros+/−. (D) Bar graphs comparing the percentages of the CD71+/Ter119− and CD71+/Ter119+ positive cells of Ik+/+, Ik+/−, and Ik−/− fetal liver cells in a Gata1 Wt or G1KD background. Data are shown as means ± SD from 6 independent experiments; *P < .001 relative to G1KD-Ik+/+. #P < .001 relative to G1KD-Ik+/−. (E) Representative FACS plots of megakaryocytic subpopulations in E13.5 G1KD-Ik+/− and G1KD-Ik−/− fetal livers. (F) Histogram plots showing the increased percentage of the c-Kit+/CD41+ positive cells in the G1KD-Ik−/− E13.5 fetal livers. Data are shown as means ± SD from 7 independent experiments. *P < .001 relative to G1KD-Ik+/+; #P = .001 relative to G1KD-Ik+/−. RCL, red cell lysis; Wt, wild type.
Finally, to assess the requirement for the interplay between GATA-1 and Ikaros in vivo, we crossed Ikaros-deficient mice with Gata1-knockdown mice. After examining the offspring of the G1KD/Ikaros cross, we discovered that G1KD/Ikaros−/− animals died before birth. Moreover, we observed that peripheral blood parameters of 8- to 9-week-old single transgenic G1KD or Ikaros null mice were comparable to the parental background (supplemental Figure 7).19,34 Subsequent analysis of embryos revealed that loss of Ikaros in the G1KD mutant background resulted in embryonic lethality around E15.5 (Figure 6B). Studies with G1KD/Ik−/− fetal liver cells at E13.5 indicate that the red cell numbers and CD71+Ter119+ erythroid progenitors were drastically reduced, while there was a concomitant increase of immature CD71+Ter119− cells (Figure 6C-D). In contrast, the proportion of c-Kit+CD41+ megakaryocytic progenitors was significantly increased compared with Ikaros-null or G1KD embryos individually, while the generation of mature CD41+CD42+ megakaryocytes was not altered (Figure 6E-F). Taken together, these results indicate that loss of Ikaros synergizes with GATA-1 deficiency to expand megakaryocyte progenitors.
Discussion
During adult hematopoiesis, Ikaros is expressed in early self-renewing hematopoietic stem cells and during hematopoietic cell specification, differentiation, and maturation of multiple lineages. Several studies have elegantly demonstrated a critical role for Ikaros in the regulation of myeloid vs lymphoid cell-fate decisions as well as in the commitment of granulomacrophage and erythroid-megakaryocytic progenitors.17 Moreover, Ikaros-null mice present with a mild anemia and an increased platelet count.19 These observations support the hypothesis that Ikaros functions at multiple steps during myelopoiesis. Here, we have described the molecular mechanisms involving Ikaros during development of the megakaryocytic lineage. Our data show that Ikaros restrains megakaryocyte development in part through inhibition of specification with interference with the Notch signaling pathway, and through inhibition of megakaryocyte differentiation and terminal maturation by controlling a subset of critical regulators, including GATA-1 (Figure 7). Importantly, we also show that expression of Ikaros during megakaryopoiesis is controlled by a GATA switch.
Regulation of megakaryopoiesis by Ikaros. We propose that Ikaros controls megakaryocytic development through 3 different mechanisms: Ikaros inhibits the NOTCH-induced megakaryocytic specification from hematopoietic progenitors, interferes with GATA-1 expression and function to inhibit differentiation and terminal maturation, and directly represses expression of several megakaryocytic genes.
Regulation of megakaryopoiesis by Ikaros. We propose that Ikaros controls megakaryocytic development through 3 different mechanisms: Ikaros inhibits the NOTCH-induced megakaryocytic specification from hematopoietic progenitors, interferes with GATA-1 expression and function to inhibit differentiation and terminal maturation, and directly represses expression of several megakaryocytic genes.
We demonstrate that Ikaros restricts Notch-induced megakaryocyte development in an in vitro system. In addition, we found that some genes known to be upregulated in response to NOTCH pathway activation were significantly downregulated upon Ikaros ectopic expression in murine progenitors cultured to terminally differentiated megakaryocytes (Cdkn1a and Runx1) and in the megakaryoblastic cell line 6133. However, in this latter model, we did not observe global decreased expression of known NOTCH targets genes. In addition, ChIP-Seq experiments in 6133 cells performed to identify an Ikaros DNA binding site in a megakaryocytic context did not show a global signature of Ikaros binding sites at NOTCH pathway genes. Based on these observations, we propose that Ikaros regulates early development toward the megakaryocyte lineage partly through inhibition of Notch pathway activation. However, interference of Ikaros with Notch signaling may not explain the striking phenotype of Ikaros-deficient mice on late megakaryopoiesis and platelet production. Therefore, these observations suggest that the molecular basis for Ikaros function during early megakaryocyte progenitor specification is different from its activity in megakaryocyte differentiation and late maturation.
In support of this idea, we have also identified the molecular circuitry controlled by Ikaros during megakaryocyte maturation. Specifically, we observed that Ikaros primarily binds proximal promoter regions rather than distal enhancer elements and that Ikaros binding sites are associated with Sp1 and NRF1 motifs. Importantly, these characteristics are shared with Ikaros binding site data recently reported in a lymphoid context (supplemental Figure 2),39 suggesting that Ikaros acts in a similar fashion to control gene expression in the 2 cell types. Although, the significance of the NRF1 motif at Ikaros binding sites is not well understood, it could indicate functional interaction between Ikaros and NRF-1, a transcription factor related to NF-E2 that plays an essential role during terminal megakaryocyte development and platelet production.46 Of note, Nfe2 is significantly downregulated by Ikaros in megakaryocytes (Figures 3A and 4A; supplemental Table 1). We also observed some differences in chromatin binding of Ikaros in the 2 cell types. For example, differences in the enrichment of binding sites for other transcriptional regulators, including ETS1 and Runx1, were noted. This observation could account for a potential antagonism between Ikaros and Ets protein during megakaryocytic maturation. Together, these results indicate that although some common targets are identified in both lymphocytes and megakaryocytes, context-specific targets exist and will require further functional validation.
An important finding of this study is the identification of a novel functional interaction between Ikaros and GATA-1. We demonstrate that the expression of Ikaros is controlled by GATA-1, leading to a downregulation of Ikaros expression during megakaryopoiesis. In erythroid cells and megakaryocytes, an inversion in the ratio of GATA-2 to GATA-1 protein is associated with commitment to terminal differentiation: GATA-2 expression declines while expression of GATA-1 increases. Along with this change in expression, there is a GATA occupancy switch on chromatin, whereby GATA-1 displaces GATA-2 from target gene regulatory regions.6-8 Here, we show that Ikaros is a target of the GATA switch: GATA-2 contributes to Ikaros expression in proliferating progenitors and during megakaryocytic differentiation, Ikaros expression declines while the chromatin sites that were bound by GATA-2 are bound by GATA-1. In contrast, Ikaros is not the target of the GATA switch in erythroid cells.40 Moreover, Ikaros is upregulated upon erythroid differentiation of human CD34+ cells,18 and several groups have reported an essential role of Ikaros in erythropoiesis through the regulation of expression or activity of erythroid-specific genes (including Gata1, EpoR, Nfe2) and in the control of fetal to adult globin switching.19,41-44 Accordingly, we report that loss of Ikaros synergizes with GATA1 deficiency to block terminal erythroid differentiation and further enhance megakaryopoiesis in vivo. In line with recent observations,44 our study emphasizes the functional interplay between Ikaros, GATA-1, and the NOTCH signaling pathway in a myeloid context.
Our observations further suggest that Ikaros restrains terminal megakaryocytic maturation through both GATA-1–independent and GATA-1–dependent mechanisms (Figure 7). We show that Ikaros interferes with GATA-1 function by inhibiting its expression, as well as that of several known targets of GATA-1, including GpIba and Lmo2. Of importance, this antagonism may also require the negative regulation of Zfpm1/FOG1, an essential cofactor of GATA-1, by Ikaros. This hypothesis is supported by the observation that Ikaros-low-expressing bone marrow progenitors cells present high GATA-1 transcripts and show an increased capacity to form erythroid and megakaryocytic colonies in vitro.17 Interestingly, no direct binding of Ikaros to the Gata-1 locus was detected by ChIP, suggesting that the effect on Gata-1 maybe indirect. As shown for GATA-1 and PU.1,47-49 several observations suggest that the GATA-1/Ikaros functional antagonism might not be limited to megakaryopoiesis. Indeed, there is an increased erythroid-gene expression signature, including high GATA-1 expression, observed in the lympho-myeloid–restricted progenitors of the Ikaros-null mice.37 Furthermore, the common lymphoid progenitor population, expressing Ikaros but not GATA-1,16,50 can be reprogrammed into megakaryocytic and erythroid lineages by GATA-1 overexpression. Taken together, these data support the idea that an Ikaros/GATA-1 functional antagonism might lie at multiple branchpoints during hematopoietic differentiation.
Understanding the role of Ikaros may also provide insights into several hematologic malignancies. Loss of Ikaros is associated with transformation of the B-cell lymphoid lineage by BCR-ABL,51 while its haploinsufficiency is observed during myeloproliferative neoplasm transformation.31 Our data suggest that regulation of Ikaros expression could indeed be associated with abnormal numbers of terminally differentiated cells. Partial or complete deletions of the chromosome 7 are recurrent events in acute megakaryoblastic leukemia52,53 but to date, functional implication of Ikaros (localized in 7p12.2) in AMKL leukemogenesis has not been reported. Finally, given that Ikaros expression induces growth arrest and apoptosis of acute megakaryoblastic leukemia cells, identification of the critical downstream targets of Ikaros and further insights into the pathways that regulate Ikaros expression may provide novel therapeutic strategies for this and related malignancies.
The online version of this article contains a data supplement.
There is an Inside Blood commentary on this article in this issue.
The publication costs of this article were defrayed in part by page charge payment. Therefore, and solely to indicate this fact, this article is hereby marked “advertisement” in accordance with 18 USC section 1734.
Acknowledgments
The authors thank Dr Olivier Bernard for helpful discussions and support, and also the Robert H. Lurie Comprehensive Cancer Center and the Institut Gustave Roussy Flow Cytometry Core Facilities for assistance.
This work was supported in part by a Leukemia & Lymphoma Society Special Fellowship (no. 5110-10; S.M.), a Fondation pour la Recherche Médicale grant (FDM20110622182; C.T.), an European Hematology Association-José Carreras Young Investigator fellowship (no. 2009/11; T.M.), the Fondation Gustave Roussy (T.M.), the Agence National Recherche (W.V., O.B., and T.M.: ANR-09-BLAN-0275-02-MEGON), the Chicago Center for Systems Biology (P50 GM081892; J.D.C.), the Samuel Waxman Cancer Research Foundation, and an R01 from the National Cancer Institute, National Institutes of Health (CA101774; J.D.C.).
Authorship
Contribution: S.M., C.T., T.M.C., L.C.D., and L.D. performed experiments, analyzed the data, and contributed to writing the paper; O.B., V.M., W.V., P.D., T.M., and J.D.C. analyzed the data and contributed to writing the paper; and S.W. contributed valuable reagents for the study.
Conflict-of-interest disclosure: The authors declare no competing financial interests.
Correspondence: John D. Crispino, Northwestern University, 303 East Superior St, Lurie 5-113, Chicago, IL 60611; e-mail: j-crispino@northwestern.edu; and Thomas Mercher, INSERM U985, Institut Gustave Roussy, 39 rue Camille Desmoulins, PR1-274, 94800 Villejuif, France; e-mail: thomas.mercher@inserm.fr.













