Abstract
Inflammation is a powerful response of the immune system against invading pathogens, and must be cancelled when unneeded or otherwise death inevitably follows. In macrophages, the anti-inflammatory response (AIR) is driven by STAT3 upon IL-10 signaling. The role of STAT3 is to stimulate the expression of specific genes that in-turn suppress the transcription of proinflammatory genes. Here we describe a systematic approach to identify the elusive STAT3-controlled effectors of the AIR. In vivo STAT3-binding sites were identified by ChIP-seq, coupled to expression analysis by RNA-seq, both in resting and IL-10–treated peritoneal macrophages. We report the genomic targets of STAT3 and show that STAT3's transcriptional program during the AIR is highly specific to IL-10–stimulated macrophages, that STAT3 is a positive transcriptional regulator, and we predict severalputative AIR factors that merit further investigation. This is the first in-depth study of the AIR by next-generation sequencing and provides an unprecedented degree of detail into this fundamental physiologic response.
Introduction
Inflammation is an evolutionarily conserved response to threats to homeostasis. The events leading to inflammation, both acute and chronic, have been best characterized in the context of infection and tissue injury in mammals, and the emerging picture portrays the intricate complexity of this essential process.1,2 Upon infection, macrophages and mast cells are the first cells to come into action by releasing inflammatory molecules, which in turn attract neutrophils and plasma proteins to the site of infection. A successful acute inflammatory response ends with the elimination of the invading pathogen, the resolution of the inflammatory state, and the repair of the local damaged tissue by tissue-resident macrophages.
The anti-inflammatory response (AIR) is an essential negative regulator of inflammation, and thus a topic of intense research and major clinical interest. The foremost and best-studied anti-inflammatory cytokine is IL-10, which is mainly produced by macrophages and dendritic cells (DCs) upon Toll-like receptor (TLR)–stimulation, and also from various T-cell subsets. IL-10 is essential and no other factor can compensate for the loss of this pathway. The IL-10 signaling cascade starts upon IL-10 binding to its heterodimeric receptor (composed of IL-10R1 and IL-10R2 chains, which are mainly expressed in macrophages and DCs) to bring about the phosphorylation and activation of STAT3 via the JAK1 kinase.3 STAT3 then travels to the nucleus where it stimulates the transcription of specific genes, which in-turn are thought to abrogate the inflammatory response by transcriptionally repressing proinflammatory cytokine genes such as IL-1, IL-6, IL-12, and TNF-α. STAT3 is essential for all characterized functions of IL-10, although it does not act to ultimately inhibit the transcription of all lipopolysaccharide (LPS)-induced genes, but only an estimated ∼ 15%-20% as previously determined in a microarray expression experiment using an early platform (reviewed by Murray4 ). Already several candidates have been implicated and contribute to greater or lesser degrees to the AIR, but without necessarily a proven link to STAT3 regulation. These include Bcl-3,5 ETV3 and SBNO-2,6 heme oxygenase 1,7 ABIN-3,8 IκBNS,9,10 Zfp36 (Tristetraprolin),11 and miR-155.12 However, none of these factors can account for the full AIR, and thus the identities of the major factors executing the AIR remain unknown.
Here we describe a systematic experimental/computational approach to predict the STAT3-regulated genes that are ultimately responsible for the AIR. We report the in vivo binding of STAT3 in macrophages during the AIR using chromatin immunoprecipitation (ChIP) coupled to next-generation sequencing (ChIP-seq).13 Dramatic differences in the binding pattern of STAT3 upon IL-10 stimulation are reported, underlining the high specificity of the transcriptional response controlled by STAT3. Moreover, we analyzed the transcriptomes of resting and IL-10–treated macrophages by RNA-seq to provide an integrated view of how STAT3 controls the AIR. By combining STAT3-binding patterns and expression data, we show that STAT3 works to positively regulate the transcription of its target genes. Finally, we propose a select set of putative effectors of the AIR. This is the first systematic approach to study the AIR by integrating next-generation genome-wide high-throughput sequencing technologies to achieve a comprehensive understanding of this essential physiologic process.
Methods
Mouse handling and cell culture
Peritoneal exudate cells (PECs) were isolated from the peritoneal cavity 3 days after intraperitoneal injection of 4% thioglycolate (Sigma-Aldrich). PECs were plated at a density of ∼ 5.5 million cells per 10-cm-plate and the cells were allowed to adhere to the tissue culture plates. Nonadherent cells were removed by washing after 24 hours. PEC macrophages were treated with IL-10 (R&D Systems) at a concentration of 100 ng/mL for 4 hours. All mice were strain C57Bl6/J, purchased from CLEA Japan Inc and manipulated in accordance with the Osaka University rules and regulations.
Western blot and qRT-PCR
Western blot for STAT3 was performed using standard laboratory procedures with the following antibodies: anti-STAT3 (Santa Cruz Biotechnology, sc-482, 1:1000), anti–phospho-Tyr705-STAT3 (Cell Signaling Technology; D3A7, 1:2000), and anti–glyceraldehyde-3-phosphate dehydrogenase (GAPDH; Ambion, AM4300, 1:40 000).
RNA for quantitative RT-PCR (qRT-PCR) was extracted from PEC macrophages using TRIzol (Invitrogen) and purified according to the manufacturer's protocol. RNA was converted to cDNA using the high-capacity archive kit (ABI) and qRT-PCR performed on an ABI7900 machine using Thunderbird SYBR qPCR kit (Toyobo), with custom primers designed to specific transcript isoforms (supplemental Table 5; see the Supplemental Materials link at the top of the article).
STAT3 ChIP, RNA preparation, high-throughput sequencing, and bioinformatic analyses
Full details are provided in supplemental Methods.
Data accession numbers
The ChIP-seq and RNA-seq data reported here can be found in the Gene Expression Omnibus (GEO) database (http://www.ncbi.nlm.nih.gov/geo/) with the series accession ID GSE31531.
Results
Genome-wide identification and characterization of STAT3-binding sites in vivo
To characterize the regions bound by STAT3 in peritoneal macrophages in vivo, we sequenced STAT3-bound fragments by ChIP-seq. For this, PECs were first treated with IL-10 (100 ng/mL) for 4 hours and, as expected, STAT3 was robustly phosphorylated upon IL-10 stimulation (Figure 1A). PEC macrophages were treated with increasing concentrations of IL-10 to determine the maximal phosphorylation of STAT3 in these cells (supplemental Figure 1). When treated with IL-10 (100 ng/mL) for 4 hours, STAT3 was robustly phosphorylated (Figure 1A). No evidence of endogenous IL-10 expression in the PEC macrophages was found in the RNA-seq data, and phosphorylated STAT3 was equally undetectable in the absence of IL-10 even after prolonged Western blot exposure (supplemental Figure 1). These findings are in agreement with the work of Lang and colleagues who showed that peritoneal macrophages do not express endogenous IL-10.14 Next, chromatin immunoprecipitation of STAT3, both in IL-10–treated and untreated (control) cells, was coupled to high-throughput sequencing. For each physiologic condition (with and without IL-10), 1 control ChIP-seq library consisting of total input DNA was produced. The number of reads produced for each library ranged from 4.8 to 5.3 million raw reads, and between 89%-94% of such reads could be aligned to the latest version of the mouse genome (mm9; supplemental Table 1). Peak identification was performed using model-based analysis for ChIP-seq (MACS) while including the control libraries for each physiologic condition. Overall, we identified 1352 and 602 peaks in the IL-10–treated and the untreated macrophages, respectively (supplemental Table 2). Only 12 peaks overlap between the 2 datasets, which suggests that the peaks identified in the untreated cells are not characteristic of the anti-inflammatory response, and were thus discarded from subsequent analyses.
Properties of STAT3-binding sites genome-wide. (A) Western blot showing phosphorylation of STAT3 in response to IL-10 stimulation. PEC macrophages were treated with IL-10 for 4 hours and protein was extracted and blotted for total STAT3, phospho-Y705-STAT3 (pSTAT3), and GAPDH as a loading control. There are 2 bands for phospho-STAT3, in agreement with the manufacturer's example blots. (B) STAT3 binds to its own promoter in IL-10–treated macrophages, but not in untreated cells. This is a genomic view of the STAT3 ChIP-seq tag density around the Stat3 gene. (C) De novo motifs recovered by MDmodule from the STAT3 binding sites with a RefSeq gene within 2 kb (left motif), and by HOMER from the entire list of STAT3 binding sites (right motif). (D) The STAT3 motif is usually found close to the STAT3 ChIP-seq peak summit (as defined by MACS). (E) The average phastCons vertebrate conservation score at each base centered at the peak summit of the STAT3-bound sites.
Properties of STAT3-binding sites genome-wide. (A) Western blot showing phosphorylation of STAT3 in response to IL-10 stimulation. PEC macrophages were treated with IL-10 for 4 hours and protein was extracted and blotted for total STAT3, phospho-Y705-STAT3 (pSTAT3), and GAPDH as a loading control. There are 2 bands for phospho-STAT3, in agreement with the manufacturer's example blots. (B) STAT3 binds to its own promoter in IL-10–treated macrophages, but not in untreated cells. This is a genomic view of the STAT3 ChIP-seq tag density around the Stat3 gene. (C) De novo motifs recovered by MDmodule from the STAT3 binding sites with a RefSeq gene within 2 kb (left motif), and by HOMER from the entire list of STAT3 binding sites (right motif). (D) The STAT3 motif is usually found close to the STAT3 ChIP-seq peak summit (as defined by MACS). (E) The average phastCons vertebrate conservation score at each base centered at the peak summit of the STAT3-bound sites.
The average STAT3 peak width in IL-10–treated macrophages is ∼ 340 bp, and the peaks present an approximate equal distribution across all mouse chromosomes when normalized for chromosome length. The quality of our STAT3 ChIP-seq library was assessed in several ways. First, a clear peak could be identified at the promoter of the Stat3 gene itself in IL-10–treated cells, but not in untreated cells (Figure 1B). Stat3 may thus regulate its own transcription, a positive self-regulatory pattern distinctive of many transcription factors (TFs) that may work to stabilize their own expression.15,16 Second, we scanned the 1352 peaks for the presence of STAT-binding motifs using the TRANSFAC library17 with the RSAT package.18 STAT-binding motifs were detected in ∼ 70% of the peaks, similar to previously published high-quality ChIP-seq libraries of other TFs.15 For those peaks where STAT-binding motifs could not be detected, we may argue that STAT3 is also known to regulate transcription by acting as a transcriptional coactivator without binding to DNA directly.19 In fact, many of the peaks lacking an identifiable STAT3-binding motif had some of the highest fold-enrichment scores. In a complementary strategy, de novo motif discovery using HOMER20 on all 1352 STAT3-bound peaks recovered a typical STAT3 homodimer motif (TTCCnGGAA),21 as shown in Figure 1C. Likewise, MDmodule22 was able to recover a very similar motif when inspecting peaks within 2 kb of an annotated RefSeq gene (Figure 1C). Finally, with regard to the location of the STAT3 motif relative to the peak summit (as calculated by MACS), we found that most STAT3-binding motifs (TTCnnnGAA) are located close to the summit (Figure 1D), which indicates that the position of the STAT3-binding site responsible for a peak can be largely predicted from the position of the summit alone. This has previously been observed in other TF ChIP-seq libraries, such as Foxa2.15 Our analyses suggest that the list of 1352 STAT3-bound peaks is a high-quality dataset that accurately reflects the transcriptional program controlled by STAT3 during the AIR.
Furthermore, analysis of the evolutionary conservation of the STAT3-binding sites with the phastCons score23 across 28 vertebrate species (from human to zebrafish) showed that STAT3-binding sites appear to be under evolutionary selection in comparison with random background (Figure 1E). The phastCons score of ∼ 0.165 at the peak center (which is a measure of the probability that any one base is evolutionarily conserved) is not particularly high. This agrees with the concept that enhancers involved in environmental responses may be less well-conserved than developmental ones, or that species conservation alone is overall a poor predictor of TF binding.24 We also analyzed the overlap between our list of STAT3-binding sites and those characterized in mouse embryonic stem cells16 and CD4+ T cells21 (also done by ChIP-seq), and found that the number of overlapping sites is only 34. This underlines the cell-type specific nature of STAT3 binding in peritoneal macrophages.
STAT3-binding sites are specifically associated with immune functions
GREAT25 was used to interpret the functional properties of the STAT3-binding sites genome-wide. Whereas most tools that use Gene Ontology (GO) terms to derive functional annotations base their calculations on a set of genes or binding events that are proximal to genes (thus discarding most binding events), GREAT takes into account the nonrandom distribution of the genome and is specifically suited for the genome-wide analysis of ChIP-seq data. GREAT has been shown to outperform standard GO term-enrichment methods, and the analysis on our set of 1352 STAT3-binding sites reported a clear enrichment of key immune functions. For instance, the top ontology in the GO Molecular Function category was “cytokine binding,” and the “Jak-STAT signaling pathways” ontology was clearly enriched in the MSigDB Pathway category. Figure 2 lists the enrichment values associated with the most popular categories (PANTHER Pathway, GO Biological Process, and Mouse Phenotype). Within the PANTHER Pathway category, terms related to inflammation and interleukin signaling were over-represented, which suggests that the action of the IL-10/JAK1/STAT3 pathway is to reinforce the expression of its own signaling. The GO Biological Process category was enriched in terms related to the regulation of T-cell function. Although STAT3 plays important roles in T-cell biology, these roles are very different from those in macrophages. In the Mouse Phenotype category, which is mainly derived from mouse genetic deletion experiments, a clear enrichment was observed for terms involved in abnormal immune-cell function, immune cell cytokine secretion, and other immune cell defects. Overall, the GREAT analysis strongly suggests that the majority of the STAT3-binding events reported here regulate key immune cell functions.
STAT3 binding sites strongly associate with immune-related GO terms. Over-represented GO terms resulting from the analysis of all 1352 STAT3-binding sites with GREAT, showing Biological Process (green), the MGI mouse phenotype (crimson), and the PANTHER signaling pathways (blue).
STAT3 binding sites strongly associate with immune-related GO terms. Over-represented GO terms resulting from the analysis of all 1352 STAT3-binding sites with GREAT, showing Biological Process (green), the MGI mouse phenotype (crimson), and the PANTHER signaling pathways (blue).
Transcriptome sequencing unveils a large number of transcript isoforms
High-throughput RNA sequencing (RNA-seq) was used to sequence the transcriptome of untreated and IL-10–treated macrophages. We sequenced a total of 4.2 billion bp, consisting of ∼ 12 million 90 bp paired-end reads for each sample. TopHat and Cufflinks Version 0.9.3 software26 were used to first map the reads to the most recent mouse genome assembly (mm9), and then assemble the reads into transcript fragments de novo (without an annotation map). Around 94% of the reads could be successfully aligned to the mouse genome (supplemental Table 1). Combining the 2 RNA-seq libraries, we could assemble 50 653 transcript fragments, of which 79% (40 015) could be unambiguously assembled (Figure 3A). Of the assembled transcripts, 46% (23 296) could be matched to a known Ensembl transcript, either as a complete assembly (12%, 6090), or as a partial assembly (34%, 17 206). Of the complete set of assembled transcripts, 33% were unreported in the same form in the mouse Ensembl database; of these, 24% (12 154) were putative novel isoforms of known Ensembl transcripts, 4% (1816) were putative novel transcripts entirely unknown to Ensembl, and a further 5% (2749) consists of unknown transcripts contained within introns of already known transcripts. The latter group could potentially be novel noncoding RNAs or artifactual pre-mRNA fragments. By overlapping the 40 015 unambiguously assembled transcripts with those of the Ensembl database, we estimate that 19% of the mouse Ensembl transcripts were detected in our RNA-seq libraries (Figure 3B).
RNA-seq reveals the changes in gene expression in response to IL-10 stimulation. (A) Proportion of de novo assembled transcripts corresponding to known genes, novel isoforms, novel genes, and transcript fragments with an ambiguous mapping. (B) Venn diagram showing the overlap of assembled genes with all transcripts from Ensembl. (C) qRT-PCR results of Stat3, Bcl3, Socs3, and Il4ra. PEC macrophages were treated with IL-10 and samples of RNA were harvested after 0 hours (untreated cells), 30 minutes and 1, 2, 4, 8, and 24 hours in the presence of IL-10. (D) FPKM values of selected transcripts for Il4ra, Bcl3, Socs3, Batf, Etv3, Nfil3, Sbno2, and the 5 assembled isoforms of STAT3 found in the RNA-seq data. Error bars are the lower and upper bounds of the 95% confidence interval.
RNA-seq reveals the changes in gene expression in response to IL-10 stimulation. (A) Proportion of de novo assembled transcripts corresponding to known genes, novel isoforms, novel genes, and transcript fragments with an ambiguous mapping. (B) Venn diagram showing the overlap of assembled genes with all transcripts from Ensembl. (C) qRT-PCR results of Stat3, Bcl3, Socs3, and Il4ra. PEC macrophages were treated with IL-10 and samples of RNA were harvested after 0 hours (untreated cells), 30 minutes and 1, 2, 4, 8, and 24 hours in the presence of IL-10. (D) FPKM values of selected transcripts for Il4ra, Bcl3, Socs3, Batf, Etv3, Nfil3, Sbno2, and the 5 assembled isoforms of STAT3 found in the RNA-seq data. Error bars are the lower and upper bounds of the 95% confidence interval.
The robustness of our RNA-seq libraries was evaluated in 2 ways. First, the expression of 4 known IL-10–induced genes (Stat3, Bcl3, Socs3, and Il4ra5 ) was measured by qRT-PCR. All 4 genes were strongly up-regulated in response to IL-10 (Figure 3C), and also in the corresponding RNA-seq library (Figure 3D). Interestingly, all 4 genes have a STAT3-binding site either at their transcription start site (TSS) or within 5 kb of the TSS (supplemental Figure 2). STAT3 had 5 assembled isoforms in our RNA-seq libraries, all differing subtly from the canonical forms of STAT3 of which only the α (untruncated) isoform of STAT327 was detected in our libraries. Further validation of the RNA-seq libraries included isoform-specific qRT-PCR for another 27 genes: plotting their qRT-PCR cycle thresholds against their FPKM (fragments per kilobase of exon model per million mapped fragments) gave a good correlation score of 0.71 (supplemental Figure 3). Nfil3, Sbno2, Etv3 and Batf were recently identified as targets of IL-10 signaling.28 Two isoforms of Nfil3 and Sbno2 were up-regulated in our experiment, but Batf and Etv3 were not up-regulated in our RNA-seq data (Figure 3D). These discrepancies can be explained as we only analyzed a single time-point (4 hours), whereas the expression of these genes peaks at 2 hours and then declines by 4 hours.28
We also observed 322 “isoform switching” events in our RNA-seq libraries, defined as those instances where a dominant transcript changes its expression level by at least 1.6-fold to a new dominant transcript isoform on IL-10 treatment (supplemental Figure 4). This phenomenon has been described previously.26
STAT3 positively regulates the transcription of target genes on IL-10 stimulation
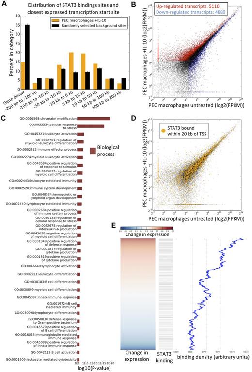
The integration of a TF's genome-wide binding pattern with expression data helps to unravel the major effect a TF has on the genes it regulates. STAT3-binding sites were annotated to the nearest expressed gene (TSS) according to our RNA-seq data, and binned on the distance to the closest TSS. Figure 4A displays not only the percentages of STAT3-binding sites in each distance category, but also the expected distribution of binding sites from a randomly selected background drawn from the control ChIP-seq library. Nearly ∼ 50% of the STAT3-binding sites preferentially lie within gene bodies, and only ∼ 15% are found at distances greater than 200 kb from the nearest TSS.
STAT3 binding positively regulates the expression of nearby genes. (A) Each STAT3 binding site was mapped to the nearest expressed RNA-seq TSS, and divided into categories based on its distance from the TSS. Twenty sets of randomly selected background sites were generated from the input control ChIP-seq library and similarly mapped relative to the RNA-seq data for comparison. (B) Scatter plot showing the expression values of all assembled transcript fragments. Expression is shown as the log2 of the FPKM, including up-regulated transcripts (red) and down-regulated transcripts (blue). (C) Summary of selected categories of over-represented GO terms as calculated by DAVID. Up-regulated genes (not transcripts) were used to determine GO term over-representation. The GO categories are listed on the left and ranked by their associated log10 P-values. (D) Scatter plot showing the association between putative STAT3 target genes and the values of the RNA-seq assembled transcripts. Transcript expression values are marked in orange if STAT3 is bound within 20 kb of the TSS. (E) Moving average plot of STAT3 binding sites. STAT3 is more probable to be bound in the vicinity of up-regulated genes. The red/blue panel shows the change in expression of each gene ranked from up-regulated to down-regulated transcripts. The black/white panel shows the presence (black) or absence (white) of STAT3 binding within 20 kb of the TSS of the transcript. Finally, the rightmost figure shows a moving average window of the density of STAT3 binding. The black dashed line is the mean, and the dashed red line represents 1 SD from the mean. STAT3 is more probable to be bound near the TSS of a gene that is up-regulated (red) as opposed to a down-regulated gene (blue).
STAT3 binding positively regulates the expression of nearby genes. (A) Each STAT3 binding site was mapped to the nearest expressed RNA-seq TSS, and divided into categories based on its distance from the TSS. Twenty sets of randomly selected background sites were generated from the input control ChIP-seq library and similarly mapped relative to the RNA-seq data for comparison. (B) Scatter plot showing the expression values of all assembled transcript fragments. Expression is shown as the log2 of the FPKM, including up-regulated transcripts (red) and down-regulated transcripts (blue). (C) Summary of selected categories of over-represented GO terms as calculated by DAVID. Up-regulated genes (not transcripts) were used to determine GO term over-representation. The GO categories are listed on the left and ranked by their associated log10 P-values. (D) Scatter plot showing the association between putative STAT3 target genes and the values of the RNA-seq assembled transcripts. Transcript expression values are marked in orange if STAT3 is bound within 20 kb of the TSS. (E) Moving average plot of STAT3 binding sites. STAT3 is more probable to be bound in the vicinity of up-regulated genes. The red/blue panel shows the change in expression of each gene ranked from up-regulated to down-regulated transcripts. The black/white panel shows the presence (black) or absence (white) of STAT3 binding within 20 kb of the TSS of the transcript. Finally, the rightmost figure shows a moving average window of the density of STAT3 binding. The black dashed line is the mean, and the dashed red line represents 1 SD from the mean. STAT3 is more probable to be bound near the TSS of a gene that is up-regulated (red) as opposed to a down-regulated gene (blue).
The analysis of the RNA-seq data allowed distinguishing between up- and down-regulated transcripts. A transcript was flagged as up- or down-regulated if Cufflinks found its expression level to be significantly different by P value between the 2 physiologic conditions. To exclude the less robustly assembled transcript fragments, those that did not have an FPKM > 21 in at least one of the 2 conditions were discarded, as previously suggested.26 These criteria produced 5110 up-regulated transcripts (corresponding to 3584 annotated genes plus 105 “novel” putative genes) and 4889 down-regulated transcript fragments (3690 annotated genes plus 86 “novel” putative genes) after 4 hours of IL-10 treatment (Figure 4B, supplemental Table 3). A few select examples of up-regulated genes are shown in supplemental Figure 5.
To obtain a global view of the changes in gene expression on IL-10 stimulation, the up-regulated transcripts were examined for over-represented GO terms using DAVID.29 Many immune-related terms were over-represented in the Biological Process category (Figure 4C), including “leukocyte mediated immunity” (indicating an active immune response) and “myeloid leukocyte activation” (showing that macrophages were being stimulated by IL-10). Moreover, the top-ranked term “chromatin modification” hints at major chromatin remodeling events associated with the onset of the AIR that will need to be explored further.
After STAT3 target gene assignment, the integration of expression data should unveil specific regulatory patterns for STAT3. If we superimpose the expression values of the up-regulated genes that possess a STAT3-binding site within 20 kb of their TSS on a scatter plot of the expression values of IL-10–treated and untreated macrophages, no obvious regulatory pattern can be discerned (Figure 4D). However, using a sliding window calculation to report the density of genes with a STAT3-binding site nearby clearly shows that STAT3 predominantly works to positively regulate the expression of its putative target genes on IL-10 stimulation (Figure 4E).
Prediction of putative AIR factors
New protein production is required for the AIR to take place,30 which indicates that STAT3 initiates the AIR indirectly by activating the expression of genes that are the ultimate effectors of the AIR. To date the main factor(s) ultimately responsible for executing the AIR remain unknown, but they may be found among the genes activated by STAT3. From the list of up-regulated genes, we selected those with a STAT3-binding site within 20 kb of their TSS to end up with a list of 351 genes (Figure 5A, supplemental Table 4). Expanding the window of STAT3 binding to within 200 kb from a TSS resulted in a dramatic increase in the number of genes (1764). Therefore we decided to work with the smaller set of 351 genes (supplemental Table 4). When ranked by fold-change, Socs3 was the 35th highest up-regulated gene, Bcl3 the 133rd, and Il4ra the 68th. Although the AIR may potentially be exerted by the release of signaling factors from IL-10–stimulated cells that suppress the inflammatory response of macrophages in a form of paracrine signaling, a simpler explanation would be that STAT3 activates the expression of key TFs that in turn abrogate the expression of proinflammatory cytokine genes. To annotate the changes in the TF repertoire in response to IL-10 treatment, the set of TFs were defined by combining the TFCat31 and DNA-binding domain (DBD)32 databases. These 2 databases are complementary because whereas TFCat has a relatively broad definition of the term “transcription factor,” DBD focuses specifically on well-defined DNA-binding protein domains. We identified 45 TFs (42 individual genes) that are up-regulated on IL-10 stimulation and which are potentially directly regulated by STAT3 binding (Figure 5B). As expected, both Stat3 and Bcl3 were recovered (Figure 5C). It must be noted that not all of these 45 TFs are full-length messages as some are fragmentary transcript assemblies, and 22 of them are novel isoforms. To validate this list of TFs as potential candidates in the AIR, isoform-specific primers were designed against 20 distinct transcripts (supplemental Table 5), and their expression time course was followed on IL-10 treatment over 8 hours (Figure 5D). Here we also included 3 interesting TFs that barely failed to pass our strict cutoff criteria: Ikaros (a potent developmental TF that displays up-regulation on IL-10 treatment albeit with a FPKM score < 21), Ppard (strongly up-regulated in our RNA-seq data and with a STAT3-binding site 23 kb away from its TSS), and Thra (thyroid hormone receptor).
Identification of candidate executors of the AIR by integrating STAT3 ChIP-seq and RNA-seq data. (A) Overlap of STAT3-binding sites within 20 kb of a transcription factor TSS, either up-regulated (red) or down-regulated (blue). (B) STAT3 bound genes (any TSS with a STAT3 binding site within 20 kb are labeled in green). (C) Heatmap showing the up-regulated TFs that have a STAT3 binding site within 20 kb of their TSS. Novel isoforms are marked in red. Fragments or full-length Ensembl transcripts are marked in black. (D) qRT-PCR of 23 TFs up-regulated on IL-10 treatment and with a STAT3 binding site within 20 kb of their TSS. Shown here is a time course of treatment including 0 hours (untreated), 30 minutes, and 1, 2, 4, and 8 hours after treatment. Isoform specific primers were used whenever possible.
Identification of candidate executors of the AIR by integrating STAT3 ChIP-seq and RNA-seq data. (A) Overlap of STAT3-binding sites within 20 kb of a transcription factor TSS, either up-regulated (red) or down-regulated (blue). (B) STAT3 bound genes (any TSS with a STAT3 binding site within 20 kb are labeled in green). (C) Heatmap showing the up-regulated TFs that have a STAT3 binding site within 20 kb of their TSS. Novel isoforms are marked in red. Fragments or full-length Ensembl transcripts are marked in black. (D) qRT-PCR of 23 TFs up-regulated on IL-10 treatment and with a STAT3 binding site within 20 kb of their TSS. Shown here is a time course of treatment including 0 hours (untreated), 30 minutes, and 1, 2, 4, and 8 hours after treatment. Isoform specific primers were used whenever possible.
As expected from the RNA-seq data, many of these TFs were found to be up-regulated in this time-course qRT-PCR set of experiments. Broadly 2 distinct patterns of up-regulation can be distinguished, both including peaks of expression at specific time points (Figure 5D). Some genes display high levels of sustained expression over the 8-hour period (eg, Stat3, Bcl3, Rlf, Cic), whereas other genes present more modest (albeit identifiable) levels of sustained expression (eg, Usf1, Hdac4, Fblim, Zmym2, Lrp1). Finally, for several transcripts little or no up-regulation was detected (eg, Batf3, Zscan12). We carefully designed primers specific for a particular transcript isoform, although this was not always possible. For instance, Zscan12 has 2 transcript fragments, only one of which is up-regulated, but the primer pairs used here targeted both isoforms.
The TFs that show up-regulation in the time course experiment can be functionally divided into 3 categories: (1) repressive TFs that have previously been linked to inflammation; (2) repressive TFs not previously implicated in inflammation; and (3) a mixed bag of TFs that do not fall into the 2 previous categories and about which very little is known. Among the repressive TFs related to inflammation, IKAROS (Ikzf1) is a zinc finger TF that combines with other transcriptional regulators to control gene expression via chromatin remodeling.33 Although IKAROS was first identified as a crucial lymphopoietic developmental TF, it also negatively regulates inducible nitric oxide synthase (iNOS) expression in macrophages, whose expression is induced by LPS.34 In a second example, PPARdelta (Ppard) negatively regulates IFN-γ and LPS-activated genes in macrophages in a manner that is reminiscent of IL-10–induced AIR.35 HDAC4 acts as a repressor by deacetylating histones, and has been found to repress the expression of IL-5 in eosinophils, an important proinflammatory cytokine. In this setting HDAC4 is recruited to the IL-5 promoter by CEBPb, GATA3, NFAT, and YY1, and its action can be reversed by p300 binding.36 Thyroid hormone receptor (THRA) has not explicitly been linked to inflammation, but it is related to Ppard and other nuclear receptors (many of which possess anti-inflammatory roles) and is known to act as a corepressor by recruiting NCORS and HDACs.37 Moreover, the serum the macrophages are cultured in contains thyroid hormone, and therefore Thra could be stimulated in our system. Two TFs are surprisingly implicated in the proinflammatory response: NFKBIZ (also known as IkBy, MAIL, and INAP) is activated by LPS and IL-138 and induces secondary genes by modulating the chromatin structure and recruiting NF-κB.39 Similarly, USF1 is involved in the activation of cyclooxygenase-2 in response to LPS.40 This unexpected functional overlap between inflammation and predicted anti-inflammatory function suggests the existence of shared mechanisms in the 2 responses.
The repressive TFs that have not been implicated in the regulation of inflammation before include 6430527G18Rik (interferon regulatory factor 2-binding protein like [Irf2bpl]), a protein related to IRF-2BP1 and IRF-2BP2. The latter are transcriptional corepressors that work in a histone deacetylation-independent manner to inhibit both enhancer-activated and basal transcription, such as that of the Irf2 gene,41 or in combination with NFAT1 to repress NFAT-responsive genes such as IL-2 and IL-4 in CD4+ T cells.42 Irf-2bp1 and Irf-2bp2 are both expressed in macrophages, but their expression levels remain unchanged on IL-10 treatment. Finally, CIC is an HMG box-containing protein, and the Drosophila homologue (Capicua) acts as a repressor in dorsoventral patterning.43
The third group is constituted by up-regulated TFs about which very little is known in the context of inflammation. These include the hematopoietic proto-oncogene and positive regulator of transcription VAV1, which binds to NFAT and NK-κB complexes as a requirement for transactivation but most probably in a non-DNA–dependent manner.44 Others include RLF (a zinc finger TF) and FBLIM1, a LIM-zinc finger-containing protein that cooperates with NKX2.5 to promote cardiac differentiation.45 Finally, BRD2 is a bromodomain-containing protein, a domain typically involved in binding to acetylated chromatin to act as a transcriptional activator. However, it was recently found that the genetic deletion of Brd2 causes severe obesity in mice (without causing type 2 diabetes), and among others, elevated levels of proinflammatory cytokines, which suggests that BRD2 might also act as a transcriptional corepressor.46
Discussion
The anti-inflammatory response is a key homeostatic mechanism that controls the degree and duration of the inflammatory response. Both in mouse and human macrophages and DCs, the AIR relies on the IL-10/JAK1/STAT3 signaling pathway, where the mission of STAT3 is to induce the expression of target genes that in-turn repress the transcription of proinflammatory cytokine genes. The AIR is so essential that IL-10–deficient mice infected with rapidly proliferating parasites such as Trypanosoma cruzi and Toxoplasma gondii die from excessive inflammation rather than from uncontrolled parasite proliferation.47,48 Despite the apparent simplicity of the IL-10/JAK1/STAT3 pathway and the fact that it plays a central role both in acute and chronic inflammation, the identities of the STAT3-induced effectors of the AIR have puzzled immunologists for well over a decade.4
In an effort to uncover the identities of the STAT3-regulated genes that execute the AIR, here we report the first genome-wide map of STAT3-binding sites in mouse peritoneal macrophages, both in resting cells and during the AIR on IL-10 stimulation. Currently, ChIP-seq is the most powerful and direct means to locate genes controlled by a TF in vivo, and it offers greater coverage, higher resolution, and less noise than ChIP-chip. We identified 1352 high-quality STAT3-binding sites on IL-10 stimulation, of which < 1% were also identified in resting macrophages, which suggests that phosphorylated STAT3 exerts a very specific transcriptional response during the AIR. The high reliability of our STAT3 ChIP-seq library came from several lines of evidence. For instance ∼ 70% of the STAT3-binding sites possess an identifiable STAT3 motif, which could also be recovered de novo using various computational tools. STAT3 was found to bind to its own promoter, a strategy whereby a TF might regulate its own transcription and which is characteristic of other TFs such as Foxa2.15 Most STAT3-binding sites preferentially locate within gene bodies or in adjacent regions, and STAT3 binding usually occurs in genomic regions of strong, albeit not extreme, evolutionary conservation. Furthermore, GREAT analysis provided strong evidence for the involvement of the STAT3-binding sites in immune functions (eg, “cytokine binding,” “JAK-STAT signaling pathways,” inflammation, interleukin signaling, and several immune-cell defects).
Vallania et al previously developed a computational strategy to describe the complete repertoire of STAT3 binding sites genome-wide, irrespective of the cell type or cellular condition.49 For this, they built a position weight matrix to represent bona fide STAT3 binding sites and used it to scan the genome for similar sequences, resulting in ∼ 1.35 million hits. This large number of sites does not account for cell-type specific determining factors, such as chromatin accessibility, or other properties such as physical constraints of TFs, or their need to form functional partnerships with other TFs. The study by Vallania et al might thus represent a potential “universe” of STAT3 binding sites,49 whereas our list of STAT3 binding events is specific to peritoneal macrophages. Of the sites that were validated in their study, we could find equivalent sites in our ChIP-seq data for Socs3, Il4ra, and Fos, but not for Sipa1, Mrps34, Irf1, Chd8, Uqcr, Il18rap, Tspan7, Sdc1, Nfil3, Gadd45b, Selp, or Flt4. It must be added that the final set of STAT3 binding sites reported by Vallania et al were ultimately selected based on gene expression changes in fibroblasts and may not be relevant to the AIR.49
Nfil3 was recently identified as a target-gene of IL-10 that represses the IL-12b gene.28,50 Nfil3 lies 77 kb away from the nearest STAT3-binding site identified in our study, and for this reason it was not included in the set of genes that passed our strict cutoff criteria (ie, those having a STAT3 binding site within 20 kb of the TSS). Of course this does not preclude STAT3 from being a potential transcriptional regulator of Nfil3, which should be explored further.
The examination by RNA-seq of the transcriptome of resting and IL-10–stimulated macrophages unveiled major transcriptional changes, with 3689 up-regulated and 3776 down-regulated genes. Integration of RNA-seq and ChIP-seq data indicates that STAT3 has a positive regulatory effect on its target genes, so the down-regulation of specific genes in our RNA-seq data must be a secondary transcriptional effect. Although it is known that STAT3 translocates to the nucleus within seconds on IL-10 stimulation,51 sustained protein synthesis is needed to maintain a prolonged and effective AIR, as shown in mouse and human macrophages,30,52 as well as in human monocytes and neutrophils.53 Because the major effectors of the AIR have not yet been found, we predicted a set of putative STAT3 targets that might be involved in executing the AIR. We identified 351 genes that are up-regulated and possess a STAT3-binding site (within 20 kb of their TSS), of which 45 are predicted TFs. Time-course expression analysis of selected TFs supported their putative involvement in the AIR, especially because many such TFs are well-characterized repressors.
In summary, this is the first characterization of the genomic targets of STAT3 during the AIR in macrophages. The main points addressed include the identification of the STAT3-binding sites in vivo, the transcriptional changes associated with the AIR, and the prediction of STAT3 targets and thus putative effectors of the AIR. The impairment of the AIR is not a primary cause of major diseases such as cancer, asthma, obesity, atherosclerosis, neurodegenerative diseases, and rheumatoid arthritis, but it contributes significantly to their pathogenesis.54 Current anti-inflammatory drugs such as anti–TNF-α humanised monoclonal antibodies or soluble TNF-α receptors target just one inflammatory mediator, and for this reason IL-10 is regarded as a general, attractive, drug target.4 However, a detailed network-based characterization of the AIR would be a tremendous contribution to the development of tailored anti-inflammatory therapies. We should be able to abrogate specific inflammatory mediators without suppressing the entire inflammatory response, which would inevitably leave us at the mercy of invading pathogens.
This article contains a data supplement.
The publication costs of this article were defrayed in part by page charge payment. Therefore, and solely to indicate this fact, this article is hereby marked “advertisement” in accordance with 18 USC section 1734.
Acknowledgments
The authors are grateful to Professors Kiyoshi Takeda and José Luis Gómez-Skarmeta for critical reading of the manuscript. They especially thank Drs Hisako Kayama and Yoshiyasu Ueda for technical advice.
This work was supported by the Japan Society for the Promotion of Science (JSPS) through the WPI-IFReC Research Program and a Kakenhi grant, the Kishimoto Foundation, and the ETHZ-JST Japanese-Swiss Cooperative Program.
Authorship
Contribution: A.P.H. and D.M.-S. designed and performed experiments, analyzed the data and wrote the paper; S.P. contributed experimentally; and all authors read and approved the final paper.
Conflict-of-interest disclosure: The authors declare no competing financial interests.
Correspondence: Diego Miranda-Saavedra, Osaka University, 3-1 Yamadaoka, Suita, 585-0871, Osaka, Japan; e-mail: diego@ifrec.osaka-u.ac.jp.









