Abstract
Oral tolerance is a key feature of intestinal immunity, generating systemic tolerance to fed antigens. However, the molecular mechanism mediating oral tolerance remains unclear. In this study, we examined the role of the B7 family members of costimulatory molecules in the establishment of oral tolerance. Deficiencies of B7-H1 and B7-DC abrogated the oral tolerance, accompanied by enhanced antigen-specific CD4+ T-cell response and IgG1 production. Mesenteric lymph node (MLN) dendritic cells (DCs) displayed higher levels of B7-H1 and B7-DC than systemic DCs, whereas they showed similar levels of CD80, CD86, and B7-H2. MLN DCs enhanced the antigen-specific generation of CD4+Foxp3+ inducible regulatory T cells (iTregs) from CD4+Foxp3− T cells rather than CD4+ effector T cells (Teff) relative to systemic DCs, owing to the dominant expression of B7-H1 and B7-DC. Furthermore, the antigen-specific conversion of CD4+Foxp3− T cells into CD4+Foxp3+ iTregs occurred in MLNs greater than in peripheral organs during oral tolerance under steady-state conditions, and such conversion required B7-H1 and B7-DC more than other B7 family members, whereas it was severely impaired under inflammatory conditions. In conclusion, our findings suggest that B7-H1 and B7-DC expressed on MLN DCs are essential for establishing oral tolerance through the de novo generation of antigen-specific CD4+Foxp3+ iTregs.
Introduction
The gastrointestinal tract is constantly exposed to a multitude of foreign materials that may be either harmful or beneficial to the organism.1,2 Consequently, the intestinal immune system has to balance protective immune responses to potentially pathogenic microorganisms with nonresponsiveness to commensal bacteria and food antigens to maintain immune homeostasis in this environment, a phenomenon known as oral tolerance.1-4 Although several mechanisms that induce the suppression of antigen-specific immune responses in oral tolerance have been proposed,1 including recessive tolerance mediated by clonal deletion and anergy as well as dominant tolerance involving active immune suppression by CD4+CD25+Foxp3+ regulatory T cells (Tregs)5-7 that encompass self-reactive thymic-derived naturally occurring Tregs (nTregs) and inducible Tregs (iTregs) generated from antigen-specific naive CD4+CD25−Foxp3− T cells in peripheral areas under certain environmental conditions, the exact molecular mechanisms mediating cellular characteristics in the intestinal mucosa are not yet fully understood.
The outcome and quality of an immune response is dependent on the multiple signals between antigen-presenting cells (APCs) and antigen-specific T cells, including antigen recognition by the T cell antigen receptor (TCR) interacting with peptide–major histocompatibility complex molecules on APCs as well as the provision of cytokines and membrane-bound costimulatory molecules, especially those of the B7-CD28 family.8,9 The classical B7-CD28 pathway includes 2 ligands, B7-1/CD80 and B7-2/CD86 on the APCs and at least 2 receptors, CD28 and cytotoxic T-lymphocyte antigen 4, on the T cells.8,9 More recently identified B7-homologs, including B7-H1/programmed death-ligand 1 (PD-L1), B7-DC/PD-L2, B7-H2/inducible costimulator ligand (ICOSL)/B7h/B7RP-1, B7-H3, and B7-H4/B7x/B7-S1 are expressed on APCs as well as on cells within nonlymphoid organs.8-10 Although B7-H4 remains an orphan, both B7-H1 and B7-DC interact with PD-1, whereas B7-H2 is known to bind to ICOS, and B7-H3, to Trem-like transcript 2.8-10 Although pathways in the B7-CD28 family provide the stimulatory and inhibitory signals needed for the activation, inhibition and fine-tuning of T-cell responses to defend against microbes and regulate self-tolerance, little is known about their precise role in intestinal immunity.
Dendritic cells (DCs) are essential APCs that initiate primary immune response. DCs consist of heterogeneous subsets, including conventional DCs and plasmacytoid DCs, distinguishable by surface and intracellular phenotypic markers, immunologic function, and anatomic distribution.11 Immature DCs (iDCs) serve as sentinels, recognizing the presence of invading pathogens through various pattern-recognition receptors, and become mature DCs (mDCs) with the up-regulated expression of major histocompatibility complex and costimulatory molecules under inflammatory conditions.11 Consequently, mDCs move via the afferent lymphatics into the T-cell area of secondary lymphoid tissues, where they prime rare antigen-specific naive T cells for differentiation into effector T cells (Teff), including T helper type (TH)1 cells, TH2 cells, and TH17 cells,11,12 depending on environmental conditions. DCs thereby play a crucial role in the link between innate and adaptive immunity.11 Conversely, accumulating evidence suggests that systemic iDCs are also crucial for the induction of immunologic tolerance under steady-state conditions, and the mechanisms involved include recessive and dominant tolerance in the periphery, a function of likely importance in self-tolerance as well as immune disorders and transplant rejection.13-15 Although much attention has been paid to characterizing DCs in the intestinal microenvironment, how the unique propensity of mucosal DCs would influence the establishment of protective immunity versus immune tolerance in the intestine remains poorly understood.
In this study, we addressed the mechanism responsible for the establishment of oral tolerance using mice deficient in B7 costimulatory molecules (B7−/− mice) and knockin mice expressing antigen-specific TCR and enhanced green fluorescent protein (EGFP) under the control of the Foxp3 gene.
Methods
Mice
BALB/c mice were purchased from Charles River Breeding Laboratories. Cd80/Cd86−/−C57BL/6 mice16 were purchased from The Jackson Laboratory. B7h1−/−C57BL/6 mice,17 B7dc−/−BALB/c mice,18 and B7h2−/−C57BL/6 mice19 have been generated previously. All C57BL/6 mice were backcrossed to the BALB/c background for 9 generations. Foxp3EGFPC57BL/6 mice20 were bred with DO11.10 ovalbumin (OVA) TCR transgenic BALB/c mice21 for 9 generations to obtain Foxp3EGFPDO11.10 OVA TCR transgenic BALB/c mice. Foxp3EGFPRag2−/−DO11.10 OVA TCR transgenic BALB/c mice were also generated by crossing Foxp3EGFPDO11.10 OVA TCR transgenic BALB/c mice with Rag2−/−DO11.10 OVA TCR transgenic BALB/c mice.21
All mice were used between 6 and 10 weeks of age and maintained in specific pathogen-free conditions and in accordance with guidelines of the Institutional Animal Care Committee of the RIKEN Institute.
Induction of oral tolerance and immunization with OVA
Mice (5 per group) were administered intragastrically with 25 mg of chicken OVA protein (A7642-1VL; Sigma-Aldrich) dissolved in phosphate-buffered saline (PBS). Control mice were given PBS alone. One week after OVA feeding, all mice were immunized subcutaneously with 100 μg of OVA protein emulsified in complete Freund adjuvent (Difco). Alternatively, mice were intraperitoneally injected with rat immunoglobulin G (IgG; Sigma-Aldrich) used as control Ig or anti-CD25 monoclonal antibody (mAb; PC61; each 500 μg/mouse) on days −7, −5, −3, and −1 before immunization to deplete CD25+ cells. In another experiment, mice were fed CpG oligodeoxynucleotide (ODN) 1668 (50 μg/mouse, Hokkaido System Science) on days −7 and −3 before immunization. Two weeks after immunization, Sp, MLNs, and sera were obtained from the mice.
Measurement of serum OVA-specific Ab titers
Serum OVA-specific IgG1 was assayed by enzyme-linked immunosorbent assay (ELISA) using a Mouse Anti-OVA-IgG1 ELISA KIT (Sibayagi) according to the manufacturer's instructions.
Preparation of T cells and CD11c+ DCs
Spleen (Sp) and MLNs were digested with collagenase type III (Worthington Biochemical) at 37°C for 20 minutes, and single-cell suspensions were obtained by forcing through a 100-μm cell strainer (BD Biosciences). CD4+ T cells or CD8+ T cells were purified with mouse CD4 T lymphocyte Enrichment Set-DM or mouse CD8 T lymphocyte Enrichment Set-DM (both from BD Biosciences), respectively. In some experiments, CD4+ T cells were sorted into CD25− T cells and CD25+ T cells by FACSVantage. Alternatively, KJ1-26+ T cells were sorted into Foxp3EGFP−CD25− T cells and Foxp3EGFP+CD25+ T cells by FACSVantage (BD Biosciences). CD11c+ DCs were purified by AutoMACS with mouse CD11c (N418) Microbeads (both from Miltenyi Biotec) with high purity (> 97% of CD11c+ cells).
Flow cytometry
Cells were stained with fluorescein-conjugated mAbs to mouse CD4 (RM4-5), CD11c (HL3), CD80 (16-10A1), CD86 (GL1), CD103 (M290), I-A/I-E (M5/114.15.2), interleukin-17 (IL-17; TC11-18H10), isotype-matched control mAb (all from BD Biosciences), B7-H1 (MIH5), B7-DC (TY25), B7-H2 (HK5.3), Foxp3 (FJK-16s; all from eBioscience), CD25 (7D5; Miltenyi Biotec), and mouse DO11.10 TCR (KJ1-26; Invitrogen). For the intracellular expression of cytokines, cells were incubated for 4 hours with phorbol 12-myristate 13-acetate (50 ng/mL; Sigma-Aldrich) and ionomycin (500 ng/mL; Sigma-Aldrich), plus GolgiPlug (BD Biosciences) during the final 2 hours. Subsequently, the cells were resuspended in Fixation-Permeabilization solution (BD Cytofix/Cytoperm kit; BD Biosciences) and intracellular cytokine staining was done according to the manufacturer's directions. Fluorescence staining was analyzed with a FACSCalibur flow cytometer and CELLQuest Software (both from BD Biosciences).
Culture of CD11c+ DCs
CD11c+ DCs (105) were cultured with or without CpG ODN 1668 (0.1μM) for 18 hours in 48-well culture plates (BD Bioscience). The culture supernatants were collected and stored at −80°C until assayed for cytokines.
Detection of cytokine
Culture supernatants were assayed for IL-6 and transforming growth factor-β1 (TGF-β1) using ELISA kits (both from Invitrogen) according to the manufacturer's instructions.
Antigen presentation assay
CD4+ T cells (2 × 105) or CD8+ T cells (2 × 105) were cultured with irradiated (15 Gy from a 137Cs source, Gammacell 40 Exactor; MDS Sciex) Sp CD11c+ DCs (2 × 104) in the presence or absence of OVA protein (0.1-1000 μg/mL) for 3 days in 96-well flat-bottomed plates (BD Biosciences). Alternatively, Rag2−/−KJ1-26+ CD25−Foxp3EGFP− T cells (105) were cultured with the irradiated Sp CD11c+ DCs or MLN CD11c+ DCs (104) in the presence or absence of OVA protein (0.1-100 μg/mL) or OVA peptide (OVAp)21 (.001-1μM) for 3 days in 96-well flat-bottomed plates. In some experiments, control rat Ig or anti–PD-1 mAb (RMP1-14)22 (each 10 μg/mL) was added to the culture. [3H]thymidine (GE Healthcare) incorporation was measured on day 3 for the last 18 hours.
In vitro CD4+ T-cell differentiation assay
For Foxp3EGFP+ iTregs differentiation in vitro, Rag2−/−KJ1-26+CD25−Foxp3EGFP− T cells (2 × 105) were cultured with Sp CD11c+ DCs or MLN CD11c+ DCs (2 × 104) in combination with OVAp (1μM), anti–interferon-γ mAb (10 μg/mL; R4-6A2), anti–IL-4 mAb (10 μg/mL; 11B11), and recombinant mouse IL-2 (0.2 ng/mL; Wako Pure Chemicals) as neutral conditions in the presence or absence of recombinant human TGF-β1 (10 ng/mL; Wako Pure Chemicals) and/or retinoic acid (RA; 10nM; Sigma-Aldrich) for 3 days in 96-well flat-bottomed plates. In some experiments, recombinant mouse IL-6 (20 ng/mL; Wako Pure Chemicals), CpG ODN 1668 (0.1μM), control rat Ig or anti–PD-1 mAb (RMP1-14)22 (each 10 μg/mL) was added to the culture. For TH17 cell differentiation in vitro, Rag2−/− KJ1-26+ CD25−Foxp3EGFP− T cells (2 × 105) were cultured with Sp CD11c+ DCs or MLN CD11c+ DCs (2 × 104) in neutral conditions in the presence or absence of recombinant human TGF-β1 (10 ng/mL), recombinant mouse IL-6 (20 ng/mL) and/or CpG ODN 1668 (0.1μM) for 3 days in 96-well flat-bottomed plates. Analysis of the expression of Foxp3EGFP or IL-17 among gated CD4+ T cells was performed by flow cytometry as described in “Flow cytometry.”
Adoptive transfer
Mice (5 per group) were intravenously injected with Rag2−/−KJ1-26+ CD25−Foxp3EGFP− T cells (5 × 106/mouse), and then intragastrically administered with OVA (25 mg/mouse) the next day. Control mice were given PBS alone. Alternatively, mice were fed CpG ODN 1668 (50 μg/mouse) on day 0 and 6 after adoptive transfer. After 11 days, CD4+ T cells were purified from Sp and MLNs in the recipient mice as described in “Preparation of T cells and CD11c+ DCs,” and the expression of CD25 and Foxp3EGFP among gated KJ1-26+ T cells was analyzed by flow cytometry. All mice experiments were approved by the Institutional Animal Care Committee of the RIKEN Institute.
In vivo suppression assay
Rag2−/−KJ1-26+ T cells obtained from Rag2−/−DO11.10 BALB/c mice were labeled with carboxyfluorescein diacetate-succinimidyl ester (CFSE; 2.5μM; Molecular Probes) at 37°C for 10 minutes, and washed twice with cold PBS. Subsequently, CFSE-labeled Rag2−/−KJ1-26+ T cells (3 × 106/mouse) and CD4+CD25+ T cells (106/mouse) obtained from OVA-fed and nonfed mice as described in “Preparation of T cells and CD11c+ DCs,” were intravenously injected into mice (5 per group) 24 hours before the intraperitoneal injection with OVA protein (100 μg/mouse). Three days after the intraperitoneal injection with OVA protein, CD4+ T cells were purified from Sp in the recipient mice as described in “Preparation of T cells and DC11c+ DCs,” and the gated KJ1-26+ T cells was analyzed for CFSE dilution to detect the dividing cells by flow cytometry.
Immunohistochemical analysis
Sp and MLNs kept flat were fixed at 4°C in a fresh solution of 4% paraformaldehyde (Wako Pure Chemicals). The samples were then washed in PBS, incubated overnight at 4°C in a solution of 30% sucrose, embedded in OCT compound (Sakura Finetechnical) and frozen in liquid N2. The tissue segments were sectioned with a cryostat at 8μm. Frozen sections were blocked in TNB buffer (PerkinElmer Life Science) containing 5% normal rat serum. To block endogenous biotin, the sections were further treated with the Streptavidin/Biotin Blocking Kit (Vector Laboratories), and endogenous peroxidase activity was quenched with 1% H2O2. The primary antibodies were R-phycoerythrin-conjugated anti–mouse DO11.10 TCR mAb (KJ1-26; BD Biosciences), Alexa Fluor 647 anti–mouse B220 mAb (RA3-6B2; BD Biosciences), and rabbit anti–GFP IgG-Alexa Fluor 488 conjugate (Invitrogen). The EGFP signal was amplified by sequential incubation with biotin-anti–rabbit IgG (PerkinElmer Life Science), streptavidin-HRP conjugate (PerkinElmer Life Science) followed by tyramide-FITC from the tyramide signal amplification (TSA) kit (PerkinElmer Life Science) according to the manufacturer's instructions. At the end of the staining, slides were washed and incubated with DAPI (4′,6′-diamidino-2-phenylindole; Sigma-Aldrich) and mounted with Fluoromount-G (SouthernBiotech). The stained slides were examined with a BIOREVO fluorescence microscope (BZ-9000; KEYENCE).
Statistical analyses
Data are expressed as the mean plus or minus SD. The statistical significance of the values obtained was evaluated by analysis of variance. A P value of less than .01 was considered significant.
Results
Requirement of B7-H1 and B7-DC for establishing oral tolerance
We first investigated the induction of oral tolerance in mice deficient in CD80/CD86, B7-H1, B7-DC and B7-H2. Oral administration of OVA before systemic immunization with OVA markedly suppressed the antigen-specific response of CD4+ T cells and CD8+ T cells as well as IgG1 production in wild-type (WT) mice (Figure 1A-B and supplemental Figure 1). Although Cd80/Cd86−/− mice and B7h2−/− mice showed a significantly or slightly lower antigen-specific immune response than WT mice, OVA feeding still inhibited the response (Figure 1C,D,I,J and supplemental Figure 1). In contrast, systemic immunization with OVA caused a greater antigen-specific immune response in B7h1−/− mice and B7dc−/− mice than WT mice, and OVA feeding had little or no effect on the response (Figure 1E-H and supplemental Figure 1).
Deficiencies of B7-H1 and B7-DC abrogate oral tolerance. Wild-type (WT) mice (A-B), Cd80/Cd86−/− mice (C-D), B7h1−/− mice (E-F), B7dc−/− mice (G-H), and B7h2−/− mice (I-J; 5 per group) were fed PBS (none) or OVA protein, and then systemically immunized with OVA protein 7 days after the oral priming. Subsequently, serum and Sp CD4+ T cells were collected from each group of mice 14 days after systemic immunization. (A,C,E,G,I) Serum OVA-specific IgG1 production was measured by ELISA. (B,D,F,H,J) Proliferative response of Sp CD4+ T cells to WT Sp CD11c+ DCs in the presence or absence of OVA protein was measured by [3H]thymidine incorporation. *P < .01 compared with nonfed mice. Data are the mean ± SD, and the results are representative of 4 independent experiments.
Deficiencies of B7-H1 and B7-DC abrogate oral tolerance. Wild-type (WT) mice (A-B), Cd80/Cd86−/− mice (C-D), B7h1−/− mice (E-F), B7dc−/− mice (G-H), and B7h2−/− mice (I-J; 5 per group) were fed PBS (none) or OVA protein, and then systemically immunized with OVA protein 7 days after the oral priming. Subsequently, serum and Sp CD4+ T cells were collected from each group of mice 14 days after systemic immunization. (A,C,E,G,I) Serum OVA-specific IgG1 production was measured by ELISA. (B,D,F,H,J) Proliferative response of Sp CD4+ T cells to WT Sp CD11c+ DCs in the presence or absence of OVA protein was measured by [3H]thymidine incorporation. *P < .01 compared with nonfed mice. Data are the mean ± SD, and the results are representative of 4 independent experiments.
Next, we examined the impact of the B7 family on the role of CD4+Foxp3+ Tregs in oral tolerance. Cd80/Cd86−/− mice and B7h2−/− mice, but not B7h1−/− mice or B7dc−/− mice, showed a significant or slight reduction in the frequency and the absolute number of CD4+Foxp3+ nTregs in Sp and MLNs compared with WT mice (supplemental Figure 2A-B). On the other hand, OVA feeding before systemic immunization with OVA increased the frequency of CD4+Foxp3+ Tregs in Sp and MLNs relative to the systemic immunization alone in WT mice, and similar results were observed in Cd80/Cd86−/− mice and B7h2−/− mice, but not in B7h1−/− mice or B7dc−/− mice (supplemental Figure 2C-D). Furthermore, depletion of CD4+CD25+Foxp3+ Tregs in Sp and MLNs with anti-CD25 mAb before systemic immunization with OVA markedly enhanced the antigen-specific immune response in OVA-fed and nonfed WT mice (supplemental Figure 3).
Involvement of B7-H1 and B7-DC in the suppressive effect of MLN DCs
Accumulating evidence supports the concept that MLNs are privileged sites in triggering oral tolerance, where DCs possibly migrating from lamina propria (LP) after sampling antigens present these antigens to naive CD4+ T cells.2,3 Although mucosal DCs are suggested to be immune suppressive compared with their counterparts at other anatomical sites,23 the molecular mechanism underlying the features of mucosal DCs remains to be understood. We therefore assessed the difference in the features of CD11c+ DCs between Sp and MLNs. MLN CD11c+ DCs displayed significantly or slightly higher levels of B7-DC as well as I-A/I-E and CD103 or B7-H1 than Sp CD11c+ DCs, but similar levels of CD80, CD86, and B7-H2 in WT mice and B7−/− mice with the respective targeted gene (Figure 2A and supplemental Figure 4). After stimulation with CpG ODN, MLN CD11c+ DCs exhibited a higher level of IL-6 than Sp CD11c+ DCs, while they produced a low level of TGF-β1 similar to that in WT mice (Figure 2B).
Role of the B7 family in the ability of systemic and MLN CD11c+ DCs to prime antigen-specific naive CD4+Foxp3– T cells. (A) Expression of the indicated molecules on Sp or MLN CD11c+ DCs in WT mice was analyzed by flow cytometry. Data are represented by a histogram, and numbers represent mean fluorescence intensity. Data are representative of 4 independent experiments. (B) Production of IL-6 (left panel) and TGF-β1 (right panel) by Sp or MLN CD11c+ DCs in WT mice stimulated or not stimulated with CpG ODN for 18 hours measured by ELISA. *P < .01 compared with Sp CD11c+ DCs. Data are the mean ± SD, and the results are representative of 4 independent experiments. (C-G) Proliferative response of Sp KJ1-26+Foxp3EGFP− T cells to Sp or MLN CD11c+ DCs obtained from WT mice (C), Cd80/Cd86−/− mice (D), B7h1−/− mice (E), B7dc−/− mice (F), and B7h2−/− mice (G) in the presence or absence of OVA protein (left panel) or OVAp (right panel) was measured by [3H]thymidine incorporation. *P < .01 compared with Sp CD11c+ DCs. Data are the mean ± SD, and the results are representative of 4 independent experiments.
Role of the B7 family in the ability of systemic and MLN CD11c+ DCs to prime antigen-specific naive CD4+Foxp3– T cells. (A) Expression of the indicated molecules on Sp or MLN CD11c+ DCs in WT mice was analyzed by flow cytometry. Data are represented by a histogram, and numbers represent mean fluorescence intensity. Data are representative of 4 independent experiments. (B) Production of IL-6 (left panel) and TGF-β1 (right panel) by Sp or MLN CD11c+ DCs in WT mice stimulated or not stimulated with CpG ODN for 18 hours measured by ELISA. *P < .01 compared with Sp CD11c+ DCs. Data are the mean ± SD, and the results are representative of 4 independent experiments. (C-G) Proliferative response of Sp KJ1-26+Foxp3EGFP− T cells to Sp or MLN CD11c+ DCs obtained from WT mice (C), Cd80/Cd86−/− mice (D), B7h1−/− mice (E), B7dc−/− mice (F), and B7h2−/− mice (G) in the presence or absence of OVA protein (left panel) or OVAp (right panel) was measured by [3H]thymidine incorporation. *P < .01 compared with Sp CD11c+ DCs. Data are the mean ± SD, and the results are representative of 4 independent experiments.
To visualize the role of the B7 family in the ability of peripheral and gut-associated DCs to convert antigen-specific naive CD4+Foxp3− T cells into CD4+Foxp3+ iTregs, we created Foxp3EGFPDO11.10 mice expressing OVAp-specific TCR(KJ1-26 clonotype)and EGFP under the control of the Foxp3 gene (Wang et al20 ; supplemental Figure 5A-C), and Foxp3EGFPRag2−/−DO11.10 mice lacking KJ1-26+CD25+Foxp3EGFP+ nTregs (Sato et al21 ; supplemental Figure 4D). MLN CD11c+ DCs showed a lesser capacity to activate KJ1-26+ CD25−Foxp3EGFP− T cells than Sp CD11c+ DCs in WT mice (Figure 2C). Similar differences were observed in those of Cd80/Cd86−/− mice or B7h2−/− mice although there was a significant or slight reduction of the CD4+ T-cell response compared with that in WT mice (Figure 2D,G). In comparison, a slight difference in the CD4+T-cell response between Sp CD11c+ DCs and MLN CD11c+ DCs was observed in B7h1−/− mice and B7dc−/− mice (Figure 2E-F).
Role of the B7 family expressed on systemic and MLN DCs in iTregs conversion
Recent studies indicate that mucosal DCs efficiently promote the TGF-β1–mediated conversion of CD4+Foxp3− T cells into CD4+Foxp3+ iTregs relative to systemic DCs in vitro,12,24,25 and similar results were obtained when the ability of Sp CD11c+ DCs and MLN CD11c+ DCs to induce the antigen-specific generation of KJ1-26+Foxp3EGFP+ Tregs from KJ1-26+Foxp3EGFP− T cells was compared in the presence of TGF-β1 or TGF-β1 and RA in WT mice (Figure 3). However, the stimulations with IL-6 or CpG ODN markedly inhibited the ability of Sp CD11c+ DCs and MLN CD11c+ DCs to induce their generation (supplemental Figure 6). On the other hand, the generation of KJ1-26+Foxp3EGFP+ T cells by Sp CD11c+ DCs and MLN CD11c+ DCs was markedly enhanced in Cd80/Cd86−/− mice, while the results in B7h2−/− mice were similar to those in WT mice (Figure 3). Importantly, this conversionwas dramatically decreased in B7h1−/− mice and B7dc−/− mice (Figure 3). We also addressed the influence of the blockade of PD-1 on the ability of systemic and MLN CD11c+ DCs to convert antigen-specific naive CD4+ T cells into CD4+Foxp3+ iTregs. The blockade of PD-1 enhanced the capacity of MLN CD11c+ DCs more than that of Sp CD11c+ DCs, to activate KJ1-26+CD25−Foxp3EGFP− T cells, while it had a suppression on the generation of KJ1-26+Foxp3EGFP+ T cells by these CD11c+ DCs in WT mice (supplemental Figure 7).
Role of B7 family members in the ability of systemic and MLN CD11c+ DCs to generate antigen-specific CD4+Foxp3+ iTregs from CD4+Foxp3– T cells. Generation of KJ1-26+Foxp3EGFP+ T cells from Sp KJ1-26+Foxp3EGFP− T cells by Sp or MLN CD11c+ DCs obtained from WT mice and the B7−/− mice in neutral conditions in the presence or absence of TGF-β1 (A-B) or TGF-β1 plus RA (C-D) was analyzed by flow cytometry. Data are represented by a dot plot, and numbers represent the proportion of Foxp3EGFP+ cells among gated CD4+ T cells in each quadrant (A,C) and are the percentage of positive cells (B,D). *P < .01 compared with WT mice. Data are the mean ± SD, and the results are representative of 4 independent experiments.
Role of B7 family members in the ability of systemic and MLN CD11c+ DCs to generate antigen-specific CD4+Foxp3+ iTregs from CD4+Foxp3– T cells. Generation of KJ1-26+Foxp3EGFP+ T cells from Sp KJ1-26+Foxp3EGFP− T cells by Sp or MLN CD11c+ DCs obtained from WT mice and the B7−/− mice in neutral conditions in the presence or absence of TGF-β1 (A-B) or TGF-β1 plus RA (C-D) was analyzed by flow cytometry. Data are represented by a dot plot, and numbers represent the proportion of Foxp3EGFP+ cells among gated CD4+ T cells in each quadrant (A,C) and are the percentage of positive cells (B,D). *P < .01 compared with WT mice. Data are the mean ± SD, and the results are representative of 4 independent experiments.
Role of the B7 family expressed on systemic and MLN DCs in TH17 cell conversion
The reciprocal TGF-β1–dependent conversion of naive CD4+ T cells into either CD4+Foxp3+ iTregs or TH17 cells under basal or inflammatory conditions led us to investigate the role of B7 family members in the capacity of systemic and mucosal DCs to drive TH17 cell differentiation (Figure 4). Similar to published reports,12,26 MLN CD11c+ DCs displayed a reduced capacity to generate antigen-specific IL-17-producing KJ1-26+ T cells from KJ1-26+Foxp3EGFP− T cells in the presence of IL-6 plus TGF-β1 or CpG ODN plus TGF-β1 compared with their splenic counterparts in WT mice. Such TH17 differentiation was enhanced in B7h1−/− mice and B7dc−/− mice or decreased in Cd80/Cd86−/− mice and B7h2−/− mice.
Role of B7 family members in the ability of systemic and MLN CD11c+ DCs to generate antigen-specific TH17 cells from CD4+Foxp3– T cells. Generation of KJ1-26+IL-17+ T cells from Sp KJ1-26+Foxp3EGFP− T cells by Sp (A-B) or MLN (A,C) CD11c+ DCs obtained from WT mice and the B7−/− mice in neutral conditions in the presence or absence of TGF-β1, IL-6 plus TGF-β1, or CpG ODN plus TGF-β1 was analyzed by flow cytometry. Data are represented by a dot plot, and numbers represent the proportion of IL-17+ cells among gated CD4+ T cells in each quadrant (A) and are the percentage of positive cells (B-C). *P < .01 compared with WT mice. Data are the mean ± SD, and the results are representative of 4 independent experiments.
Role of B7 family members in the ability of systemic and MLN CD11c+ DCs to generate antigen-specific TH17 cells from CD4+Foxp3– T cells. Generation of KJ1-26+IL-17+ T cells from Sp KJ1-26+Foxp3EGFP− T cells by Sp (A-B) or MLN (A,C) CD11c+ DCs obtained from WT mice and the B7−/− mice in neutral conditions in the presence or absence of TGF-β1, IL-6 plus TGF-β1, or CpG ODN plus TGF-β1 was analyzed by flow cytometry. Data are represented by a dot plot, and numbers represent the proportion of IL-17+ cells among gated CD4+ T cells in each quadrant (A) and are the percentage of positive cells (B-C). *P < .01 compared with WT mice. Data are the mean ± SD, and the results are representative of 4 independent experiments.
Essential roles of B7-H1 and B7-DC in peripheral and mucosal iTregs conversion during oral tolerance
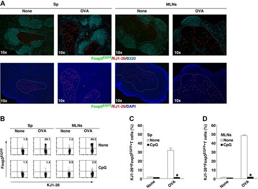
To assess antigen-specific differentiation of CD4+Foxp3+ iTregs from CD4+Foxp3− T cells during the induction of oral tolerance, we adoptively transferred KJ1-26+Foxp3EGFP− T cells into WT mice, fed these mice OVA, and monitored the generation of KJ1-26+Foxp3EGFP+ iTregs in Sp and MLNs. OVA feeding dramatically generated KJ1-26+Foxp3EGFP+ iTregs in the T-cell areas of MLNs more than those of Sp in WT mice under steady-state conditions (Figure 5A-D). In contrast, oral application of CpG ODN markedly abrogated the generation of these iTregs (Figure 5B-D) as well as oral tolerance (supplemental Figure 8) in OVA-fed WT mice.
Antigen-specific de novo generation of CD4+Foxp3+ iTregs from CD4+Foxp3– T cells in Sp and MLNs during the induction of oral tolerance. (A-D) Sp KJ1-26+Foxp3EGFP− T cells were transferred into WT mice (5 per group) that had been treated with CpG ODN (B-D), and the animals were subsequently fed PBS (none) or OVA protein the day after the adoptive transfer. (A) Immunofluorescent microscopic analysis of horizontal sections, stained as indicated, from Sp or MLNs on day 11 after the adoptive transfer. Image acquisition information: BIOREVO BZ-9000 fluorescence microscope (KEYENCE); immunofluorescence, 10×, 10×/0.25 objective lenses; room temperature; no imaging medium; Alexa Fluor 488, R-phycoerythrin, Alexa Fluor 647, DAPI fluorochromes; BZ-II Analyzer acquisition software (KEYENCE); JPEG, Preview 3.0.9 (Apple Inc). (B-D) Expression of Foxp3EGFP among gated KJ1-26+ T cells in Sp (B-C) and MLNs (B,D) on day 11 after the adoptive transfer was analyzed by flow cytometry. Data are represented by a dot plot, and numbers represent the proportion of Foxp3EGFP+ cells among gated KJ1-26+ T cells in each quadrant (B) and are the percentage of positive cells (C-D). *P < .01 compared with untreated mice. Data are the mean ± SD, and the results are representative of 4 independent experiments.
Antigen-specific de novo generation of CD4+Foxp3+ iTregs from CD4+Foxp3– T cells in Sp and MLNs during the induction of oral tolerance. (A-D) Sp KJ1-26+Foxp3EGFP− T cells were transferred into WT mice (5 per group) that had been treated with CpG ODN (B-D), and the animals were subsequently fed PBS (none) or OVA protein the day after the adoptive transfer. (A) Immunofluorescent microscopic analysis of horizontal sections, stained as indicated, from Sp or MLNs on day 11 after the adoptive transfer. Image acquisition information: BIOREVO BZ-9000 fluorescence microscope (KEYENCE); immunofluorescence, 10×, 10×/0.25 objective lenses; room temperature; no imaging medium; Alexa Fluor 488, R-phycoerythrin, Alexa Fluor 647, DAPI fluorochromes; BZ-II Analyzer acquisition software (KEYENCE); JPEG, Preview 3.0.9 (Apple Inc). (B-D) Expression of Foxp3EGFP among gated KJ1-26+ T cells in Sp (B-C) and MLNs (B,D) on day 11 after the adoptive transfer was analyzed by flow cytometry. Data are represented by a dot plot, and numbers represent the proportion of Foxp3EGFP+ cells among gated KJ1-26+ T cells in each quadrant (B) and are the percentage of positive cells (C-D). *P < .01 compared with untreated mice. Data are the mean ± SD, and the results are representative of 4 independent experiments.
To extend our understanding of the role of the B7 family in the antigen-specific development of CD4+Foxp3+ iTregs during the induction of oral tolerance, we examined the generation of KJ1-26+Foxp3EGFP+ iTregs in OVA-fed and nonfed B7−/− mice. The generation of KJ1-26+Foxp3EGFP+ iTregs in Sp and MLNs after oral priming was reduced in Cd80/Cd86−/− mice, but not in B7h2−/− mice, compared with WT mice (Figure 6A-C). On the other hand, the peripheral and mucosal generation of KJ1-26+Foxp3EGFP+ iTregs was severely reduced in B7h1−/− mice compared with WT mice after oral priming, while such generation was almost completely abolished in B7dc−/− mice (Figure 6A-C).
Role of the B7 family in antigen-specific de novo generation of CD4+Foxp3+ iTregs from CD4+Foxp3– T cells in Sp and MLNs. (A-C) Sp KJ1-26+Foxp3EGFP− T cells were transferred into WT mice and B7−/− mice (5 per group), and the animals were subsequently fed PBS (none) or OVA protein the day after the adoptive transfer. Expression of Foxp3EGFP among gated KJ1-26+ T cells in Sp (A-B) and MLNs (A,C) on day 11 after the adoptive transfer was analyzed by flow cytometry. Data are represented by a dot plot, and numbers represent the proportion of Foxp3EGFP+ cells among gated KJ1-26+ T cells in each quadrant (A) and are the percentage of positive cells (B-C). *P < .01 compared with WT mice. Data are the mean ± SD, and the results are representative of 4 independent experiments. (D-F) CFSE-labeled Sp Rag2−/−KJ1-26+ T cells (3 × 106/mouse) were transferred into WT mice (5 per group) with or without Sp CD4+CD25+ T cells (106/mouse) obtained from Foxp3EGFPDO11.10 mice (D,F), WT mice (E,F), and B7−/− mice (E-F) that had been fed PBS (none) or OVA protein, and the animals were subsequently injected with OVA protein the day after the adoptive transfer. CFSE dilution among gated KJ1-26+ T cells on day 3 after the injection with OVA protein was analyzed by flow cytometry. Data are represented by a dot plot, and numbers represent the proportion of CFSE dilution among gated KJ1-26+ T cells in each quadrant (D-E) and are the percentage of dividing cells (F). *P < .01 compared with Rag2−/−KJ1-26+ T cells plus OVA. Data are the mean ± SD, and the results are representative of 4 independent experiments.
Role of the B7 family in antigen-specific de novo generation of CD4+Foxp3+ iTregs from CD4+Foxp3– T cells in Sp and MLNs. (A-C) Sp KJ1-26+Foxp3EGFP− T cells were transferred into WT mice and B7−/− mice (5 per group), and the animals were subsequently fed PBS (none) or OVA protein the day after the adoptive transfer. Expression of Foxp3EGFP among gated KJ1-26+ T cells in Sp (A-B) and MLNs (A,C) on day 11 after the adoptive transfer was analyzed by flow cytometry. Data are represented by a dot plot, and numbers represent the proportion of Foxp3EGFP+ cells among gated KJ1-26+ T cells in each quadrant (A) and are the percentage of positive cells (B-C). *P < .01 compared with WT mice. Data are the mean ± SD, and the results are representative of 4 independent experiments. (D-F) CFSE-labeled Sp Rag2−/−KJ1-26+ T cells (3 × 106/mouse) were transferred into WT mice (5 per group) with or without Sp CD4+CD25+ T cells (106/mouse) obtained from Foxp3EGFPDO11.10 mice (D,F), WT mice (E,F), and B7−/− mice (E-F) that had been fed PBS (none) or OVA protein, and the animals were subsequently injected with OVA protein the day after the adoptive transfer. CFSE dilution among gated KJ1-26+ T cells on day 3 after the injection with OVA protein was analyzed by flow cytometry. Data are represented by a dot plot, and numbers represent the proportion of CFSE dilution among gated KJ1-26+ T cells in each quadrant (D-E) and are the percentage of dividing cells (F). *P < .01 compared with Rag2−/−KJ1-26+ T cells plus OVA. Data are the mean ± SD, and the results are representative of 4 independent experiments.
To further evaluate the antigen-specific regulatory function of CD4+CD25+Foxp3+ iTregs generated after oral priming, CFSE-labeled KJ1-26+Foxp3− T cells were adoptively transferred into WT mice with or without CD4+CD25+ T cells obtained from OVA-fed and nonfed Foxp3EGFP DO11.10 mice, WT mice and B7−/− mice, and the dilution of CFSE-labeled KJ1-26+ T cells as an indicator of in vivo proliferation was analyzed after systemic injection of OVA (Figure 6D-F). We observed that approximately more than 90% of CD4+CD25+ T cells obtained from each group of mice expressed Foxp3 protein (data not shown). The transfer of CD4+CD25+ T cells obtained from nonfed WT mice slightly suppressed the antigen-specific division of KJ1-26+ T cells, whereas those obtained from nonfed B7h1−/− mice and B7dc−/− mice had little or no effect on this response. In contrast, the transfer of CD4+CD25+ T cells obtained from OVA-fed WT mice as well as nonfed Foxp3EGFP DO11.10 mice markedly abrogated the antigen-specific proliferative response of KJ1-26+ T cells, while those obtained from OVA-fed B7h1−/− mice and B7dc−/− mice slightly enhanced this response.
Discussion
We show here the possible prerequisite role of B7-H1 and B7-DC expressed on MLN DCs in both the damping of antigen-specific CD4+ T-cell responses and induction of active immune regulation mediated through the de novo conversion of antigen-specific naive CD4+Foxp3− T cells into CD4+Foxp3+ iTregs under steady-state conditions, thereby leading to the establishment of oral tolerance.
Despite an extensive number of studies on the impact of the B7-CD28 family on peripheral immune response,8,9 the roles of these molecules in oral tolerance remain elusive. We showed that the antigen-specific immune response was enhanced in B7h1−/− mice and B7dc−/− mice or decreased in Cd80/Cd86−/− mice and B7h2−/− mice compared with WT mice after systemic immunization with antigen. Indeed, the ability of Sp CD11c+ DCs to activate antigen-specific naive CD4+ T cells was also higher in B7h1−/− mice and B7dc−/− mice or lower in Cd80/Cd86−/− mice and B7h2−/− mice than it was in WT mice. Therefore, B7-H1 and B7-DC serve as negative regulators, whereas CD80/CD86 and B7-H2 are positive costimulators for peripheral immune response. On the other hand, antigen feeding before systemic immunization inhibited the antigen-specific immune response in WT mice as well as Cd80/Cd86−/− mice and B7h2−/− mice, whereas this treatment failed to abrogate the response in B7h1−/− mice and B7dc−/− mice. Therefore, B7-H1 and B7-DC could be essential for establishing oral tolerance.
CD80/CD86:CD28 interactions reportedly regulate the development of self-reactive thymic-derived CD4+Foxp3+ nTregs on the C57BL/6 background.27 We showed that the frequency and the absolute number of CD4+Foxp3+ nTregs in Sp and MLNs was lower in Cd80/Cd86−/− mice and B7h2−/− mice than in WT mice, whereas it was similar in B7h1−/− mice or B7dc−/− mice with the BALB/c background. Previous studies suggest that IL-2 signaling is required for maintaining the homeostasis of CD4+Foxp3+ nTregs,6,27,28 and CD80/CD8629 and B7-H219 expressed on APCs are crucial for IL-2 production by CD4+ T cells. Therefore, costimulation through CD80/CD86:CD28 and B7-H2:ICOS is necessary for thymic development and IL-2–mediated expansion of CD4+Foxp3+ nTregs for maintaining their homeostasis in peripheral and intestinal mucosa. In contrast, antigen feeding enhanced the frequency of CD4+Foxp3+ Tregs in Sp and MLNs in WT mice as well as Cd80/Cd86−/− mice and B7h2−/− mice, whereas it had little or no effect in B7h1−/− mice and B7dc−/− mice. Thus, B7-H1 and B7-DC could be required for the antigen-specific generation and expansion of CD4+Foxp3+ Tregs in peripheral and intestinal mucosa during the induction of oral tolerance.
Analysis of WT mice and B7−/− mice revealed that the increased frequency of CD4+Foxp3+ Tregs in Sp and MLNs was clearly associated with the establishment of oral tolerance. In addition, the depletion of CD4+Foxp3+ Tregs in Sp and MLNs resulted in a failure to establish oral tolerance in WT mice. Therefore, the antigen-specific dominant tolerance involving CD4+Foxp3+ Tregs rather than the recessive tolerance mediated by anergy, exhaustion, and deletion of antigen-specific CD4+ T cells could mainly contribute to the B7-H1– and B7-DC–mediated establishment of oral tolerance.
We showed that MLN CD11c+ DCs exhibited higher levels of B7-H1 and B7-DC, but not other B7 family members, and a lesser capacity to activate antigen-specific naive CD4+ T cells than Sp CD11c+ DCs in WT mice. In addition, a similar capacity to activate antigen-specific naive CD4+ T cells between Sp CD11c+ DCs and MLN CD11c+ DCs was observed in B7h1−/− mice and B7dc−/− mice, but not in Cd80/Cd86−/− mice or B7h2−/− mice. Therefore, the dominant expression of B7-H1 and B7-DC could be responsible for the suppressive effect of MLN CD11c+ DCs on the CD4+ T cell-response. The reason why MLN CD11c+ DCs showed the prominent expression of B7-H1 and B7-DC as well as I-A/I-E and CD103 remains unclear, but constitutive exposure to commensal bacteria in an intestinal environment associated with a large amount of TGF-β1,30 may account for the up-regulated expression.
Much attention has been paid to cytokine-mediated differentiation into CD4+Foxp3+ iTregs and TH17 cells, but far less is known about the role of the B7-CD28 family in the program for the development of these cells. In WT mice, MLN CD11c+ DCs showed a greater capacity to induce the TGF-β1–mediated antigen-specific conversion of CD4+Foxp3− T cells into CD4+Foxp3+ iTregs than did Sp CD11c+ DCs in vitro. On the other hand, B7h1−/−CD11c+ DCs and B7dc−/−CD11c+ DCs impaired the ability to generate CD4+Foxp3+ iTregs, whereas Cd80/Cd86−/−CD11c+ DCs enhanced this capacity compared with WT CD11c+ DCs. In addition, the blockade of PD-1 was also effective in abrogating the capacity of Sp and MLN CD11c+ DCs to generate CD4+Foxp3+ iTregs in WT mice, suggesting that the interaction of B7-H1 and B7-DC with PD-1 play a crucial role in the conversion of CD4+Foxp3− T cells into CD4+Foxp3+ iTregs, whereas costimulation through CD80/CD86:CD28 abrogates this conversion. Collectively, the dominant expression of B7-H1 and B7-DC, in addition to a high level of RA,12,24,25 could be involved in the superior capacity of MLN CD11c+ DCs to generate CD4+Foxp3+ iTregs.
Consistent with previous reports,12,26 CD11c+ DCs required IL-6 plus TGF-β1 for the generation of TH17 cells from naive CD4+ T cells in vitro. In addition, Sp CD11c+ DCs exhibited a greater capacity to induce the development of TH17 cells than did MLN CD11c+ DCs under inflammatory conditions, but were less effective for the production of IL-6 than MLN CD11c+ DCs. On the other hand, B7h1−/−CD11c+ DCs and B7dc−/−CD11c+ DCs enhanced the ability to generate TH17 cells, while Cd80/Cd86−/−CD11c+ DCs and B7h2−/−CD11c+ DCs reduced this capacity compared with WT CD11c+ DCs, indicating that B7-H1 and B7-DC suppresses, whereas CD80/CD86 and B7-H2 participate in, TH17 cell differentiation. Thus, the higher expression of B7-H1 and B7-DC, regardless of the greater production of IL-6, could account for the reduced capacity of MLN CD11c+ DCs to prime antigen-specific naive CD4+ T cells for differentiation into TH17 cells compared with systemic CD11c+ DCs.
Our results obtained using an adoptive transfer system clearly showed that antigen feeding more effectively induced the antigen-specific generation of CD4+Foxp3+ iTregs from CD4+Foxp3− T cells in MLNs than Sp in WT mice. It has peen reported that antigen transport from LP via afferent lymphatics into MLNs is necessary for oral tolerance, although antigens entering the LP also disseminate via the circulation in minute amounts into peripheral tissues.2 These observations support the hypothesis that MLNs are primary sites for de novo generation of CD4+Foxp3+ iTregs after antigen feeding, and CD4+Foxp3+ iTregs that have migrated from MLNs into the circulation as well as those generated in peripheral tissues suppress systemic antigen-specific immune responses upon a subsequent systemic antigen challenge, resulting in the establishment of oral tolerance.
Previous studies suggest that the program for the generation and homeostasis of CD4+Foxp3+ iTregs requires TCR stimulation and cytokines including TGF-β and IL-2 in vivo,6 but the precise molecular mechanism involved remains unclear. We showed that the de novo generation of CD4+Foxp3+ iTregs in Sp and MLNs after oral priming was impaired in B7dc−/− mice more than in B7h1−/− mice compared with WT mice, and these phenomena were accompanied by a failure to establish oral tolerance. Therefore, these results suggest that B7-DC and B7-H1 are necessary for the de novo generation of CD4+Foxp3+ iTregs in vivo. On the other hand, Cd80/Cd86−/− mice had fewer of these CD4+Foxp3+ iTregs than WT mice, and the discrepancy regarding the influence of CD80/CD86 on the development of CD4+Foxp3+ iTregs between in vivo and in vitro might be due to the inefficiency of IL-2–mediated expansion.6,27 Collectively, these results suggest that B7-DC and B7-H1 play a crucial role in the differentiation of antigen-specific CD4+Foxp3− T cells into CD4+Foxp3+ iTregs, while CD80/CD86 participate in their IL-2–mediated expansion during the establishment of oral tolerance.
It has been suggested that oral tolerance is induced in the absence of CD4+Foxp3+ nTregs, and the establishment of oral tolerance correlates with the de novo induction of antigen-specific CD4+Foxp3+ iTregs.31 We showed that CD4+CD25+Foxp3+ T cells obtained from antigen-fed WT mice showed a more potent suppression on the activation of antigen-specific CD4+ T cells than those obtained from nonfed WT mice, implying that CD4+CD25+Foxp3+ iTregs generated after oral priming rather than CD4+CD25+Foxp3+ nTregs play a main role in the suppression of antigen-specific response of CD4+ T cells. On the other hand, CD4+CD25+Foxp3+ T cells obtained from antigen-fed B7h1−/− mice and B7dc−/− mice enhanced the antigen-specific CD4+ T-cell response, whereas those obtained from nonfed B7h1−/− mice and B7dc−/− mice failed to suppress this response. These findings led us to hypothesize that B7-H1 and B7-DC are required for the de novo generation of antigen-specific CD4+CD25+Foxp3+ iTregs and the maintenance of their function after oral priming that leads to the inhibition of antigen-specific immune response, to establish oral tolerance.
Series of studies have shown that B7-H1 is constitutively expressed on APCs and T cells as well as nonhematopoietic cells, whereas B7-DCs is expressed primarily on a small portion of DCs in peripheral tissues under steady-state conditions in vivo.8,9,22 We showed that B7-H1 and B7-DC were preferentially expressed on MLN CD11c+ DCs compared with Sp CD11c+ DCs. On the other hand, it has been reported that CCR7-dependent migration of DCs from the intestine to MLNs after antigen uptake is obligatory for oral tolerance.2 Therefore, these phenomena imply that MLN CD11c+ DCs play a pivotal role in the presentation of orally applied soluble antigen to naive CD4+Foxp3− T cells followed by the B7-H1- and B7-DC–mediated generation of antigen-specific CD4+Foxp3+ iTregs from naive CD4+Foxp3− T cells to establish oral tolerance, although other types of cells in peripheral and mucosal tissues also participate in this process to lesser degree.
We showed that not only antigen-specific de novo generation of CD4+Foxp3+ iTregs in Sp and MLNs but also the establishment of oral tolerance after oral priming was impaired by CpG ODN-induced gut inflammation. In addition, the capacity of Sp and MLN CD11c+ DCs to induce the TGF-β1–mediated antigen-specific generation of CD4+Foxp3+ iTregs was suppressed by IL-6 or CpG ODN. Therefore, these phenomena imply that the excessive intestinal inflammation not only impairs the capacity of MLN DCs to induce CD4+Foxp3+ iTregs conversion but also enhances their ability to generate inflammatory TH17 cells, leading to a blockade of oral tolerance and a promotion of inflammatory intestinal immune disorders.
Mucosal tolerance is suggest to prevent pathologic reactions against environmental and food antigens, and its failure results in exacerbated inflammation typical of food allergies and asthma.31 Although the precise role of B7 family members in the initiation and the promotion of human allergic diseases remains unclear, but the expression balance between CD80/CD86 and B7-H2 versus B7-H1 and B7-DC on the mucosal tissues may be involved in these immunopathologies. Further study will be needed to examine this possibility. In addition, recent study has shown that murine B7-H1-human IgG1 Fc fusion protein-coupled beads efficiently promoted CD4+Foxp3+ iTregs conversion.32 Therefore, oral administration of human B7-H1- and B7-DC-human IgG1 Fc fusion protein-coupled biodegradable nanoparticles may provide an advantageous means of the intervention for human allergic diseases. On the other hand, it has been suggested that mucosal tolerance is a limiting factor in successful oral immunization with vaccines to induce the protective immune responses against intestinal infectious diseases.33 Thus, the intervention of B7-H1- and B7-DC–mediated pathway by oral application of their blocking mAbs might be a potential strategy to improve the efficacy of human antimicrobial oral vaccine.
In conclusion, our findings suggesting that the fine-tuning of iTregs/Teff cell equilibrium by MLN DCs through B7 family members is instrumental in the maintenance of intestinal immune homeostasis, should promote understanding of the nature of intestinal immune pathophysiology and may open new avenues for exploring therapeutic strategies to mediate oral tolerance for immune disorders, and prevent tolerance to oral vaccines against infectious diseases.
The online version of this article contains a data supplement.
The publication costs of this article were defrayed in part by page charge payment. Therefore, and solely to indicate this fact, this article is hereby marked “advertisement” in accordance with 18 USC section 1734.
Acknowledgments
We thank M. Yamamoto and N. Uchimura for excellent assistance and all members of the Central Facility at the RIKEN Research Center for Allergy and Immunology for technical help in cell sorting.
This work was supported by Grants-in-aid for Scientific Research from the Ministry of Education, Science and Culture of Japan (c) 17790334 and 19590505 (K.S.).
Authorship
Contribution: Katsuaki Sato designed the research project, analyzed data and wrote the paper; T.F., H. Takagi, Y.S., Kaori Sato, K.E., and H. Taya performed the experiments; and T.S., L.C., C.D., M.A., H.Y., and B.M. contributed vital new reagents or analytical tools.
Conflict-of-interest disclosure: The authors declare no competing financial interests.
Correspondence: Katsuaki Sato, Laboratory for Dendritic Cell Immunobiology, Research Center for Allergy and Immunology, RIKEN Yokohama Institute, Suehiro-cho 1-7-22, Tsurumi, Yokohama, Kanagawa 230-0045 Japan; e-mail: katsuaki@rcai.riken.jp.
References
Author notes
T.F. and H. Takagi contributed equally to this work.
![Figure 1. Deficiencies of B7-H1 and B7-DC abrogate oral tolerance. Wild-type (WT) mice (A-B), Cd80/Cd86−/− mice (C-D), B7h1−/− mice (E-F), B7dc−/− mice (G-H), and B7h2−/− mice (I-J; 5 per group) were fed PBS (none) or OVA protein, and then systemically immunized with OVA protein 7 days after the oral priming. Subsequently, serum and Sp CD4+ T cells were collected from each group of mice 14 days after systemic immunization. (A,C,E,G,I) Serum OVA-specific IgG1 production was measured by ELISA. (B,D,F,H,J) Proliferative response of Sp CD4+ T cells to WT Sp CD11c+ DCs in the presence or absence of OVA protein was measured by [3H]thymidine incorporation. *P < .01 compared with nonfed mice. Data are the mean ± SD, and the results are representative of 4 independent experiments.](https://ash.silverchair-cdn.com/ash/content_public/journal/blood/116/13/10.1182_blood-2009-10-250472/4/m_zh89991057700001.jpeg?Expires=1765948769&Signature=WU4u6WAvWNAaInnstPnOoyfagaIQSS6A0O5O257CShQZRTK5RG7u5sICK3z~52CN37xdMToZCe9KcuXse2HX38aLNRwTdC6vSJ490ixfccQGS9bZlQ3X0cy0lHU2h358X3aRClnZ2XeKeM6LNA8C3~3wxFqDtaUlzRZb8LyHqJlPzD7aTBBaZP7mYi9w5xtxvNWqchAz0dMUXmVdtpDnw~21STZ7cMRQ7CD-bN6T34WhW4AgC6g9SuXgjPeaW9ToxFazSDWaKQPR6pwQdZ80pNuvITy1QYHBPUyehxyI0eCsBGc~eDTw~vkWKEG5DZtzVfT8nCHB8dOmaj~E19MKug__&Key-Pair-Id=APKAIE5G5CRDK6RD3PGA)
![Figure 2. Role of the B7 family in the ability of systemic and MLN CD11c+ DCs to prime antigen-specific naive CD4+Foxp3– T cells. (A) Expression of the indicated molecules on Sp or MLN CD11c+ DCs in WT mice was analyzed by flow cytometry. Data are represented by a histogram, and numbers represent mean fluorescence intensity. Data are representative of 4 independent experiments. (B) Production of IL-6 (left panel) and TGF-β1 (right panel) by Sp or MLN CD11c+ DCs in WT mice stimulated or not stimulated with CpG ODN for 18 hours measured by ELISA. *P < .01 compared with Sp CD11c+ DCs. Data are the mean ± SD, and the results are representative of 4 independent experiments. (C-G) Proliferative response of Sp KJ1-26+ Foxp3EGFP− T cells to Sp or MLN CD11c+ DCs obtained from WT mice (C), Cd80/Cd86−/− mice (D), B7h1−/− mice (E), B7dc−/− mice (F), and B7h2−/− mice (G) in the presence or absence of OVA protein (left panel) or OVAp (right panel) was measured by [3H]thymidine incorporation. *P < .01 compared with Sp CD11c+ DCs. Data are the mean ± SD, and the results are representative of 4 independent experiments.](https://ash.silverchair-cdn.com/ash/content_public/journal/blood/116/13/10.1182_blood-2009-10-250472/4/m_zh89991057700002.jpeg?Expires=1765948769&Signature=utpsBAqTbUPBQhG3RiLjzxJ6SO-Zjo0TdUOLbeWTYmjkArrD43BZqVeYaIH9nCWJaUJyTzBS1HbtL692dEwRIM4z7nVGcGTXvz3NCjaVodnRHT8POUwohJJglGuUNSMGEEi7K-Xl7b5pqVF-8wSWOXYChvde5RwnFhdk3FLZFkyFhV0WSkM4m~nBcfF-VKyKtUsNHd3Wxh8Jvij1UVy5r03FnTmgdDycvvda6-gEkixk1PGnuCGsu3qEjkfQzQDhNfwdb9RhMCMDcCaPV2o4-8Nqe7LJa59L9f5pqi1m~OBVa9GS4HKOPX6GYEgzmKHzODbQKEPq-BwWjDYX3uI4gg__&Key-Pair-Id=APKAIE5G5CRDK6RD3PGA)




![Figure 1. Deficiencies of B7-H1 and B7-DC abrogate oral tolerance. Wild-type (WT) mice (A-B), Cd80/Cd86−/− mice (C-D), B7h1−/− mice (E-F), B7dc−/− mice (G-H), and B7h2−/− mice (I-J; 5 per group) were fed PBS (none) or OVA protein, and then systemically immunized with OVA protein 7 days after the oral priming. Subsequently, serum and Sp CD4+ T cells were collected from each group of mice 14 days after systemic immunization. (A,C,E,G,I) Serum OVA-specific IgG1 production was measured by ELISA. (B,D,F,H,J) Proliferative response of Sp CD4+ T cells to WT Sp CD11c+ DCs in the presence or absence of OVA protein was measured by [3H]thymidine incorporation. *P < .01 compared with nonfed mice. Data are the mean ± SD, and the results are representative of 4 independent experiments.](https://ash.silverchair-cdn.com/ash/content_public/journal/blood/116/13/10.1182_blood-2009-10-250472/4/m_zh89991057700001.jpeg?Expires=1765948770&Signature=a40DeFYVhd5a44UbSjqgCN1hNykEehenmRo00SCOF65JM2jcHnSt7Nq0fVyBQhTLYZ9Lo5Kpr7exEmEDOTx-nidMlPJ6JNYr~h4UA97j6FGap0Syz6bd2zryapJEGBOSW82dysTkSirqq~NH-eMU-wInbxSon0guHims1nlG1CAWfHGA-geFN7Yr7JXAlNutXze-133jNdAYB0xdEy3aG3b85d40~h~Wb5bDtLlEDipVMc8BthWgPfzaevcNtHbB95uryTcRGXypo0R6EqYzycDLztjU~Nw-lMOkP7Zd2QlJJfPTZRAIdN-a9Op62VuXOzcqThrp7pkAxdN0R591ng__&Key-Pair-Id=APKAIE5G5CRDK6RD3PGA)
![Figure 2. Role of the B7 family in the ability of systemic and MLN CD11c+ DCs to prime antigen-specific naive CD4+Foxp3– T cells. (A) Expression of the indicated molecules on Sp or MLN CD11c+ DCs in WT mice was analyzed by flow cytometry. Data are represented by a histogram, and numbers represent mean fluorescence intensity. Data are representative of 4 independent experiments. (B) Production of IL-6 (left panel) and TGF-β1 (right panel) by Sp or MLN CD11c+ DCs in WT mice stimulated or not stimulated with CpG ODN for 18 hours measured by ELISA. *P < .01 compared with Sp CD11c+ DCs. Data are the mean ± SD, and the results are representative of 4 independent experiments. (C-G) Proliferative response of Sp KJ1-26+ Foxp3EGFP− T cells to Sp or MLN CD11c+ DCs obtained from WT mice (C), Cd80/Cd86−/− mice (D), B7h1−/− mice (E), B7dc−/− mice (F), and B7h2−/− mice (G) in the presence or absence of OVA protein (left panel) or OVAp (right panel) was measured by [3H]thymidine incorporation. *P < .01 compared with Sp CD11c+ DCs. Data are the mean ± SD, and the results are representative of 4 independent experiments.](https://ash.silverchair-cdn.com/ash/content_public/journal/blood/116/13/10.1182_blood-2009-10-250472/4/m_zh89991057700002.jpeg?Expires=1765948770&Signature=RQaix7FkyrND-jVIpbp6eJDKbsaPikflFHk9gQw3inB6y2p9VrAwBmT8ze~B1HK7yaF49w-RKj1vcFtOtBd5YiEe6Wd4wHF4IXlHF99-6ZRAblL3ol~MZ3604rdBNRz8ZAYykb4VR3~wFzALqiTz2N~T-B4Q-TM8m6jiMlkF0mTpt~6eoDQCuPophWb6Te1l8mXPTtPSkBcWACO7wT8dXOaraYryP2i-NnJZ9u1o12MnDdOMt26izq-ENGwNo7Dy4hoOiT70hdbMYdgeWRplHVvjyww60p0R8B7h0NC9nt7sGr9-a-s7MkN1Wat~bXqc8LUzSBAt8B7bCyyoo39vAw__&Key-Pair-Id=APKAIE5G5CRDK6RD3PGA)



