Abstract
Mediators of PI3K/AKT signaling have been implicated in chronic myeloid leukemia (CML) and acute myeloid leukemia (AML). Studies have shown that inhibitors of PI3K/AKT signaling, such as wortmannin and LY294002, are able to inhibit CML and AML cell proliferation and synergize with targeted tyrosine kinase inhi-bitors. We investigated the ability of BAG956, a dual PI3K/PDK-1 inhibitor, to be used in combination with inhibitors of BCR-ABL and mutant FLT3, as well as with the mTOR inhibitor, rapamycin, and the rapamycin derivative, RAD001. BAG956 was shown to block AKT phosphorylation induced by BCR-ABL–, and induce apoptosis of BCR-ABL–expressing cell lines and patient bone marrow cells at concentrations that also inhibit PI3K signaling. Enhancement of the inhibitory effects of the tyrosine kinase inhibitors, imatinib and nilotinib, by BAG956 was demonstrated against BCR-ABL expressing cells both in vitro and in vivo. We have also shown that BAG956 is effective against mutant FLT3-expressing cell lines and AML patient bone marrow cells. Enhancement of the inhibitory effects of the tyrosine kinase inhibitor, PKC412, by BAG956 was demonstrated against mutant FLT3-expressing cells. Finally, BAG956 and rapamycin/RAD001 were shown to combine in a nonantagonistic fashion against BCR-ABL– and mutant FLT3-expressing cells both in vitro and in vivo.
Introduction
Phosphatidylinositol 3-kinase (PI3K) is an integral component of signaling pathways involved in the development and progression of myeloid leukemias, such as chronic myeloid leukemia (CML) and acute myeloid leukemia (AML). CML is caused by BCR-ABL, which is the product of a reciprocal t(9;22) chromosome translocation in a hematopoietic stem cell.1 The 210 kDa BCR-ABL protein is expressed in CML patients, and the p190 kDa BCR-ABL protein occurs in Philadelphia chromosome positive (Ph+) acute lymphoblastic leukemia (ALL) patients and stems from a different breakpoint in the BCR gene.2,3 Constitutive activation of the PI3K/Akt (protein kinase B) kinases occurs in human leukemias.4,5
AML is characterized by a complete or partial block in cellular differentiation and aberrant proliferation of myeloid progenitor cells. Approximately 30% of AML patients and a portion of ALL patients express a mutated form of the class III receptor tyrosine kinase, FLT3 (Fms-Like Tyrosine kinase-3; STK-1, human Stem Cell Tyrosine Kinase-1; or FLK-2, Fet al Liver Kinase-2).6 Constitutively activated FLT3 occurs most often as internal tandem duplications (ITDs) within the juxtamembrane domain,7 and is observed in approximately 20% to 25% of AML patients, but in less than 5% of patients with myelodysplastic syndrome.7-15 We have previously demonstrated that FLT3-ITD induces AKT activation in Ba/F3 cells.16 Moreover, FLT3-ITD leukemia cell lines and primary AML blasts display constitutive AKT phosphorylation, which is inhibited by the mutant FLT3 inhibitor, PKC412.
The downstream effector of PI3K, AKT, is frequently hyperactivated in human cancers. Recent studies have shown that AKT is activated through phosphorylation in the majority of cases of AML.17-20 Because FLT3-ITD mutations have been associated with AKT activation,21 it has been suggested that the PI3K/AKT signaling pathway represents a critical, and shared, downstream target of these oncogenes. The signaling pathways used by FLT3 to transform cells are only partially known. In response to ligand, wild-type FLT3 activates pathways typical for type III tyrosine kinase receptors, including the PI3K/AKT, RAS/mitogen-activated protein kinase (MAPK), and STAT pathways. Of these pathways, studies demonstrated that STAT5 is activated by signaling from FLT3-ITD (Y589 and Y591) and that this is required for transformation in vivo.22 There is a PI3K binding site outside of the kinase insert in the carboxy tail of the wt FLT3 receptor,23 and FLT3 ligand (FL) stimulation of wt FLT3 and constitutively activated FLT3-ITD have been shown to activate Akt and phosphorylate Foxo transcription factors.16,24 The PI3K inhibitor, LY294002, but not the MAPK inhibitor, PD98059, abrogated wt FLT3 phosphorylation of AKT and Foxo protein.24 However, in FLT3-ITD transfected 32D cells, LY294002 caused dephosphorylation of Bad but onlyminimal apoptosis by itself unless combined with down-regulation of Bcl-X1.25
Mutations in N-RAS are common in AML, with a smaller number of mutations in K-RAS. In Ba/F3 cells, expression of most RAS point mutations, such as NRAS G12D (a common point mutation in AML), induces at least transient factor-independent proliferation, and studies with RAS mutants, which selectively activate downstream pathway (including Raf (Ras*T35S), phosphatidylinositol 3-kinase (Ras*Y40C) or RalGEFs (Ras*E37G) have suggested the activation of PI3K is essential.
An important downstream effector of the PI3K/Akt signaling pathway, which mediates the effects of both BCR-ABL and FLT3 and therefore contributes to tumorigenesis, is the highly conserved mammalian target of rapamycin (mTOR), which activates the 40S ribosomal protein S6 kinase (p70S6K) and the eukaryotic initiation factor 4E-binding protein-1 (4E-BP1).5 Inhibition of mTOR with rapamycin inhibits proliferation of cells from patients with AML and FLT3 mutations.26 Rapamycin binds to FKBP12 thereby inhibiting the kinase activity of mTOR complex 1 (mTORC1) consisting of mTOR, raptor, and mLST8 that regulates cell growth through effectors S6 kinase and 4E-BP1.27 In addition, prolonged rapamycin treatment leads to a progressive loss of the rictor-mTOR interaction (mTOR complex 2), resulting in AKT/PKB inhibition to an extent that varies with cell type.28 Thus, rapamycin may target different branches of the mTOR network as well as AKT/PKB, which may explain the potent ability of rapamycin to inhibit transformation of all 4 class I PI3Ks,29 elicit antileukemic effect in AML and CML26,30 and partially overcome imatinib resistance in CML.31 Of relevance, it has previously been shown that the combination of PKC412 and rapamycin is synergistic against cells expressing both PKC412-sensitive and PKC412-resistant mutant FLT3.30
As it has been demonstrated that pharmacologic inhibition of PI3K by LY294002 or wortmannin results in growth arrest and apoptosis of human CML and AML cells,17,32,33 and synergy has been demonstrated between targeted protein tyrosine kinase inhibitors and inhibitors of PI3K/AKT signaling,34 we predicted that targeting both a mutant oncogene, such as FLT3-ITD or BCR-ABL, and a critical downstream pathway mediating enhanced viability of leukemic cells, such as PI3K/AKT, was highly likely to be synergistic. Because FLT3, like BCR-ABL, activates PI3K, it was reasonable for us to test the combination of protein tyrosine kinase inhibitors (eg, PKC412 and BCR-ABL inhibitor nilotinib, respectively) plus an inhibitor of PI3K signaling.
The availability of new targeted agents is increasing rapidly, and we have been fortunate to obtain access to agents that deserve preclinical testing based on current signaling paradigms. In the present study, we show that a novel dual PDK-1/PI3K inhibitor, BAG956 (Novartis Pharma, Basel, Switzerland), the structure of which has been disclosed (structure 6 in Stauffer et al35 ), enhanced the activity of nilotinib against BCR-ABL–expressing cells, and the activity of PKC412 against mutant-FLT3 expressing cells. A positive combination effect between BAG956 and the rapamycin derivative, RAD001, was also observed when both agents were administered alone and in combination against both imatinib-sensitive and resistant, and PKC412-sensitive and resistant cell lines. Inhibition of the PI3K pathway by BAG956 was confirmed via immunoblotting, and positive enhancement of the antileukemic activity of both nilotinib and RAD001 by BAG956 was demonstrated in an in vivo imaging model of leukemia.
Methods
Cell lines and cell culture
FLT3-ITD–containing MSCV retroviruses were transfected into the interleukin-3 (IL-3)-dependent murine hematopoietic cell line Ba/F336 and PKC412-resistant Ba/F3 cell lines were expressing FLT3 harboring mutations in the ATP-binding pocket were previously developed.37 MOLM14 (human FLT3-ITD-positive AML),38 was provided to us by Dr Scott Armstrong (Dana-Farber Cancer Institute [DFCI], Boston, MA). Murine 32D.p210 cells39 were previously developed. 32D.p210 cells were modified to express luciferase and provided to us as 32D.p210-luc+ by Dr Andrew Kung (DFCI). The human CML cell line, KU812, was purchased from American Type Culture Collection (Manassas, VA). The human B-cell precursor leukemia cell line, BV-173, was obtained from DSMZ (Braunschweig, Germany). Ba/F3.p210 cells were previously described.40-42 Imatinib-resistant BCR-ABL constructs (pCI-neo Mammalian Expression Vector; Promega #E1841, Madison, WI) harboring the point mutations F317L, T315I, and M351T were stably transfected into Ba/F3 cells by electroporation and selected for neomycin (G418) resistance and IL3-independent growth. The C1498 (mouse AML), SUP-B15 (human Ph+ ALL), KG-1 (human AML), GDM-1 (myelomonoblastic leukemia), and Kasumi-1 (AML; 8;21 chromosomal translocation; AML1-ETO-positive) cell lines were purchased from American Type Culture Collection.
Ba/F3-ERB2 was developed by transfection of pCL-neo-ERB2 (her2; Neu) into Ba/F3 cells. Ba/F3-Tel/JAK2 (∼65-70 kDa) and Ba/F3-Tel/PDGFRβ have been described.43,44 CCRF-CEM (human T-ALL), Jurkat (human acute T-cell leukemia), and MEG-01 (human CML, megakaryocytic blast crisis) were all purchased from American Type Culture Collection. THP-645 (T-ALL) was a gift from Dr Thomas Look (DFCI).
All cell lines were cultured with 5% CO2 at 37°C in RPMI (Mediatech, Herndon, VA) with 10% fetal calf serum (FCS) and supplemented with 1% l-glutamine. Parental Ba/F3 cells were similarly cultured with 15% WEHI-conditioned medium as a source of IL-3. All transfected cell lines, with the exception of 32D.p210 and Ba/F3.p210, were cultured in media supplemented with 1 mg/mL G418.
Chemical compounds and biologic reagents
BAG956, nilotinib (AMN107), and PKC412 were synthesized by Novartis Pharma AG, and rapamycin was purchased from Calbiochem (San Diego, CA). Compounds were initially dissolved in dimethylsulfoxide to make 10 mM stock solutions, and then were serially diluted to obtain final concentrations for in vitro experiments.
Antibodies and immunoblotting
The rabbit polyclonal phospho-Akt (Ser473) antibody, rabbit polyclonal anti-AKT antibody, and phospho-S6 ribosomal protein (Ser240/244) antibody (2215) (Cell Signaling Technology, Danvers, MA) were each used at a 1:1000 dilution. The rabbit polyclonal cyclin D2 antibody (M-20, SC-593) (Santa Cruz Biotechnology, Santa Cruz, CA) was used at a 1:1000 dilution. The monoclonal anti-β-actin antibody (clone AC-15) and α-tubulin antibody (clone DM1A) (Sigma-Aldrich, St Louis, MO) were each used at a 1:2000 dilution.
Protein lysate preparation and immunoblotting were carried out as previously described.46
Proliferation studies
Cell counts for proliferation studies were determined using the Cell Titer 96 Aqueous One Solution Cell Proliferation Assay Kit (Promega), according to manufacturer's instructions. Cell counts for patient sample studies were determined using the trypan blue exclusion assay, as previously described.46
Drug combination studies
For drug combination studies, compounds were added simultaneously at fixed ratios to cells, and cell viability was determined using the MTS assay and expressed as the function of growth affected (FA) drug-treated versus control cells. Synergy was assessed by Calcusyn software (Biosoft, Ferguson, MO), using the Chou-Talalay method.47
Mouse studies and in vivo imaging
32D.p210 cells were transduced with a retrovirus encoding firefly luciferase (MSCV-Luc), and neomycin selected to produce the 32D.p210-luciferase (luc+) cell line. For administration to male NCR-nude mice (5-6 weeks of age; Taconic, NY), virus- and Mycoplasma-free cells were washed and resuspended in Hanks Balanced Salt Solution (Mediatech) and administered via intravenous tail vein injection (800 000 cells/mouse). Anesthetized mice were imaged 1 to 3 days after intravenous injection to generate a baseline used to establish treatment cohorts with matched tumor burden, and total body luminescence was measured as previously described.48
For all in vivo imaging studies, we estimated doses of BAG956, nilotinib, and RAD001 that would result in subcurative, partial suppression of tumor burden in mice with each agent used alone; 20 mg/kg nilotinib, 75 to 100 mg/kg BAG956, and 4 mg/kg RAD001 were determined to be ideal subcurative doses in vivo. The partial inhibition of tumor burden by each agent observed in vivo is analogous to the partial inhibition of BCR-ABL+ cell proliferation by each agent observed in vitro.
Colony assays
Normal murine bone marrow cells were obtained from mouse femurs. Plates of 5 × 104 cells in methylcellulose medium containing recombinant cytokines for colony assays of mouse cells (contents: methylcellulose in Iscove modified Dulbecco medium [IMDM], fetal bovine serum, bovine serum albumin, rh insulin, human transferrin, 2-mercaptoethanol, l-glutamine, rm SCF, rm IL-3, rh IL-6, and rh erythropoietin; MethoCult GFM3434, Stem Cell Technologies, Vancouver, BC) were prepared. These plates also contained BAG956 at the indicated concentrations. The plates were incubated for more than 1 week at 37°C in 5% CO2, and myeloid and erythroid colonies were then counted on an inverted microscope.
Human bone marrow cells were obtained from normal donors and leukemia patients after obtaining informed consent on a protocol approved by the institutional review board of DFCI. Mononuclear cells were isolated from normal bone marrow, CML patient bone marrow, and AML patient bone marrow by density gradient centrifugation through Ficoll-Plaque Plus (GE Healthcare, Little Chalfont, United Kingdom) at 2000 rpm for 30 minutes, followed by 2 washes in PBS. Normal human bone marrow was analyzed in a colony assay: plates of 5 × 104 cells in “complete” methylcellulose medium containing recombinant cytokines (contents: fetal bovine serum, rh SCF, rh GM-CSF, rh IL-3, bovine serum albumin, methylcellulose in IMDM, 2-mercaptoethanol, rh erythropoietin, and L-glutamine) (MethoCult GFH4434, Stem Cell Technologies) were prepared. The plates also contained BAG956 at the indicated concentrations. The plates were incubated at 37°C in 5% CO2 for more than 1 week, and then myeloid and erythroid colonies (early progenitors with erythroid and myeloid components: CFU-GM, CFU-E, BFU-E, and CFU-GEMM) were counted on an inverted microscope.
Human bone marrow cells were isolated (as above, using Ficoll-Plaque Plus) from the bone marrow aspirates of CML and AML patients and were investigated for responsiveness to BAG956 in liquid culture (IMDM, supplemented with 20% FCS) in the presence of different concentrations of drug. The mononuclear cells from one AML patient, AML7, were tested for colony forming ability in the absence and presence of BAG956 in a soft agar colony assay that used an upper layer of 3% Noble agar (Difco, Detroit, MI) in IMDM (HyClone Laboratories, Logan, UT), supplemented with FCS and l-glutamine, and a lower layer of 5% Noble agar in IMDM medium, also supplemented with FCS and l-glutamine, in each well of a 24-well plate. Agar was liquefied by microwaving, and then heated at 55°C before cooling to 45°C before plating and solidifying. Colonies were allowed to grow for more than 2 weeks before counting.
Results
BAG956 inhibits proliferation of human leukemia cells via inhibition of the PI3K/Akt pathway
We randomly screened BAG956 against a panel of human leukemia cell lines, including AML, ALL, and CML. All of the cell lines showed appreciable sensitivity to increasing concentrations of BAG956 after approximately 3 to 4 days of treatment, with a dose-dependent decline in cell viability and an average IC50 less than or equal to 100 nM for most cell lines analyzed (Figure 1A,B; Figures S1,S6 available on the Blood website; see the Supplemental Materials link at the top of the online article). Most cells were killed at 500 to 1000 nM BAG956. The murine Ba/F3 cell line was tested in parallel with several of the leukemia cell lines and was observed to be the least sensitive of the lines to BAG956. A direct comparison between parental Ba/F3 cells and Ba/F3.p210 cells showed an approximately 2- to 3-fold sensitivity difference between the 2 lines to 250 and 500 nM BAG956 (Figure 1C), suggesting selectivity of BAG956 for BCR-ABL in this system. The effect of BAG956 on colony formation of normal, primary human and murine bone marrow cells was assessed (Figure 1E). Significant inhibition of colony formation (≥ 70%-80%) was found to occur at concentrations of BAG956 more than 100 nM.
BAG956 inhibits proliferation of human leukemia cells. (A) BAG956 treatment (3-day) of Ba/F3, CCRF-CEM, Jurkat, THP-1, BV-173, KU812, MEG-01.(B) BAG956 treatment (4-day) of C1498, SUP-B15, KG-1, GDM-1. (C)BAG956 treatment (3-day) of Ba/F3 and Ba/F3.p210. (D) BAG956 treatment of primary AML patient bone marrow cells after 24 hours of treatment. (E) Left panel: Colony assay investigating effect of BAG956 on normal human bone marrow. Right panel: Colony assay investigating effect of BAG956 on primary murine bone marrow cells. (F) Colony assay investigating effect of BAG956 on primary AML patient bone marrow cells.
BAG956 inhibits proliferation of human leukemia cells. (A) BAG956 treatment (3-day) of Ba/F3, CCRF-CEM, Jurkat, THP-1, BV-173, KU812, MEG-01.(B) BAG956 treatment (4-day) of C1498, SUP-B15, KG-1, GDM-1. (C)BAG956 treatment (3-day) of Ba/F3 and Ba/F3.p210. (D) BAG956 treatment of primary AML patient bone marrow cells after 24 hours of treatment. (E) Left panel: Colony assay investigating effect of BAG956 on normal human bone marrow. Right panel: Colony assay investigating effect of BAG956 on primary murine bone marrow cells. (F) Colony assay investigating effect of BAG956 on primary AML patient bone marrow cells.
The results of the preliminary screen of cell lines prompted further investigation of the effectiveness of BAG956 as a single agent against a panel of AML and CML (blast crisis) patient cells using standard proliferation and colony formation assays (patient details are presented as Table S1). A group of AML patient samples (AML1, AML2, AML4, and AML5) showed various degrees of sensitivity to BAG956 after 24 hours of treatment, with inhibition of cellular proliferation observed at concentrations of BAG956 between 100 and 1000 nM (Figure 1D). The proliferation of 2 additional AML patient samples (AML3, AML6) treated for 48 and 72 hours with BAG956 was observed to be inhibited at concentrations between 100 and 1000 nM (Figure S5). AML1, which responded well to 1000 nM BAG956, had a high percentage of blasts (84%, Table S1) and showed a duplication of nt 1726 to 1800 (75 bp) in FLT3 (% mutant allele, 88%). AML4, which also responded well to 1000 nM BAG956, had a high percentage of blasts (75%, Table S1) and showed a duplication of nt 1770 to 1793 (24 bp) (% mutant allele, 40%). AML2, which showed less response to BAG956, had 16% blasts and showed an ITD of approximately 33 bp in length in FLT3 (% mutant allele, 1%), and a duplication extending from nt 1788 in exon 14 through IVS14 +4 (total = 54 bp) (% mutant allele, 19%). No mutations were detected in AML3, AML5, and AML6. BAG956 inhibited colony formation at 100 nM and 1000 nM in a soft agar colony assay performed on AML7 (Figure 1F), which had a high percentage of blasts (68%, Table S1) and harbored an FLT3-ITD mutation but no kinase domain mutations. Specifically, an 18 bp ITD was detected and comprised 40% of the FLT3 alleles detected. The duplicated sequence was in nucleotides 1790 to 1807.
Two CML blast crisis patient samples were tested in a liquid culture assay for responsiveness to BAG956. One of the samples, CML1, showed no significant response after treatment for 24 hours with 1000 nM imatinib, however, responded well to 1000 nM BAG956 after 24 hours of treatment (Figure S4).
Treatment of MOLM14 for 24 hours with 250 and 500 nM BAG956 caused significant cell-cycle (G1) arrest (42.693% G1 in control; 80.748% G1 in 250 nM BAG956-treated; 77.981% G1 in 500 nM BAG956-treated; Figure S2A). G1 arrest was also observed, although to a lesser extent, in 24-hour rapamycin (2.5 and 5 nM)-treated MOLM14 (42.693% G1 in control; 52.103% G1 in 2.5 nM rapamycin-treated; 58.352% G1 in 5 nM rapamycin-treated; Figure S2B). Treatment of MOLM14 cells for 72 hours with 250 and 500 nM BAG956 led to an induction of apoptosis (93.2% viable/6.7% apoptotic control cells; 77.5% viable/22.4% apoptotic for 250 nM BAG956-treated cells; 63.9% viable/35% apoptotic for 500 nM BAG956-treated cells; Figure S3A). There was no significant induction of apoptosis observed for rapamycin (2.5 and 5 nM)-treated MOLM14 cells for 72 hours (Figure S3A). A small increase in the percentage of apoptotic cells and the highest percentage of cells in G1 was observed for the BAG956 (250 nM) plus rapamycin (2.5 nM) treatment group, compared with either agent alone (Figure S3A). These data suggest different modes of action of each agent, with BAG956 being both cytostatic and cytotoxic in nature and rapamycin having a predominantly cytostatic effect on cells. Similar results, in terms of drug-induced cell- cycle inhibition and apoptosis, were observed with BAG956- and rapamycin-treated BCR-ABL–expressing cells (Figures S2B,S3B).
We next investigated the effects of BAG956 on PI3K/AKT signaling. The murine BCR-ABL–expressing cell line, Ba/F3.p210, was treated for 2 hours with 0 to 500 nM BAG956, and showed a concentration-dependent decrease in levels of p-AKT, with no observed change in expression of total AKT protein (Figure 2A). Ba/F3.p210 cells also showed a concentration-dependent decrease in cyclin D2 levels (Figure 2B). The human mutant FLT3-expressing cell line, MOLM14, was treated for 2 hours with BAG956 and showed a decrease in p-AKT and cyclin D2 levels at 500 nM, with no decrease in levels of total AKT (Figure S8).
BAG956 represses the PI3-K/AKT pathway in leukemia cells. (A,B) Treatment of Ba/F3.p210 cells for 2 hours with a range of concentrations of BAG956. (C) Treatment of Ba/F3.p210 cells for 0 to 12 hours with 200 nM BAG956. (D) Treatment of MOLM14 cells for 0 to 13 hours with 250 nM BAG956. (E) Treatment of MOLM14 cells for 2 hours with BAG956 alone, rapamycin alone, or a combination of BAG956 and rapamycin.
BAG956 represses the PI3-K/AKT pathway in leukemia cells. (A,B) Treatment of Ba/F3.p210 cells for 2 hours with a range of concentrations of BAG956. (C) Treatment of Ba/F3.p210 cells for 0 to 12 hours with 200 nM BAG956. (D) Treatment of MOLM14 cells for 0 to 13 hours with 250 nM BAG956. (E) Treatment of MOLM14 cells for 2 hours with BAG956 alone, rapamycin alone, or a combination of BAG956 and rapamycin.
Treatment of Ba/F3.p210 cells for various lengths of time up to 12 hours with 200 nM BAG956 (Figure 2C), and MOLM14 cells for up to 13 hours with 250 nM BAG956 (Figure 2D) led to a time-dependent decrease in levels of p-AKT, but no detectable change in levels of total AKT protein. Similarly, levels of cyclin D2 expression decreased in a time-dependent manner with increasing exposure to BAG956 (Figure 2C,D). MOLM14 cells treated for 2 hours with BAG956 (250, 500 nM) showed a slight decrease in p-AKT levels, with no change in levels of total AKT (Figure 2E). Rapamycin (2.5, 5 nM), in contrast, did not appear to have a significant effect on p-AKT (Figure 2E). Both BAG956 and rapamycin, alone and together, inhibited p-S6 ribosomal protein, a factor downstream of mTOR (Figure 2E). Similarly, p-S6 ribosomal protein was inhibited in Ba/F3.p210 cells treated with BAG956 and rapamycin (Figure S7).
Positive cooperativity between BAG956 and kinase inhibitors against BCR-ABL–expressing cells and mutant FLT3-expressing cells
BAG956 was tested in combination with imatinib and nilotinib, respectively, against Ba/F3.p210 cells, and positive enhancement effects were observed between the 2 sets of agents (Figure 3A,B; Table 1). Analysis of the combined effects of BAG956 + nilotinib, and BAG956 + imatinib suggests moderate antagonism to moderate synergy for BAG956 + nilotinib, and nearly additive effects to strong synergy for BAG956 + imatinib (Table 1). BAG956 and rapamycin were also tested in combination against Ba/F3.p210 cells, and both agents were found to enhance inhibition of cellular proliferation compared with each drug alone, with synergy to very strong synergy observed (Figure 3C; Table 1).
Positive cooperativity between BAG956 and kinase inhibitors against BCR-ABL–expressing cells and mutant FLT3-expressing cells. Investigation of the effects of BAG956 in combination with imatinib (A), nilotinib (B), and rapamycin (C), respectively, on the proliferation of Ba/F3.p210 cells after approximately 3 days of treatment. (D) Investigation of the effects of BAG956 in combination with PKC412 on the proliferation of Ba/F3-FLT3-ITD cells after approximately 3 days of treatment. Concentrations of BAG956 used: 0, 0.0275 (25% IC50), 0.055 (50% IC50), 0.11 (100% IC50), 0.22 (200% IC50), 0.44 (400% IC50) μM. Concentrations of imatinib used: 0, 0.075 (25% IC50), 0.15 (50% IC50), 0.3 (100% IC50), 0.6 (200% IC50), 1.2 μM (400% IC50). Concentrations of nilotinib used: 0, 0.00 125 (25% IC50), 0.0025 (50% IC50), 0.005 (100% IC50), 0.01 (200% IC50), 0.02 (400% IC50) μM. Concentrations of rapamycin used: 0, 0.00 025 (25% IC50), 0.0005 (50% IC50), 0.001 (100% IC50), 0.002 (200% IC50), 0.004 (400% IC50) μM. Concentrations of PKC412 used: 0, 0.00 125 (25% IC50), 0.0025 (50% IC50), 0.005 (100% IC50), 0.01 (200% IC50), 0.02 μM (400% IC50).
Positive cooperativity between BAG956 and kinase inhibitors against BCR-ABL–expressing cells and mutant FLT3-expressing cells. Investigation of the effects of BAG956 in combination with imatinib (A), nilotinib (B), and rapamycin (C), respectively, on the proliferation of Ba/F3.p210 cells after approximately 3 days of treatment. (D) Investigation of the effects of BAG956 in combination with PKC412 on the proliferation of Ba/F3-FLT3-ITD cells after approximately 3 days of treatment. Concentrations of BAG956 used: 0, 0.0275 (25% IC50), 0.055 (50% IC50), 0.11 (100% IC50), 0.22 (200% IC50), 0.44 (400% IC50) μM. Concentrations of imatinib used: 0, 0.075 (25% IC50), 0.15 (50% IC50), 0.3 (100% IC50), 0.6 (200% IC50), 1.2 μM (400% IC50). Concentrations of nilotinib used: 0, 0.00 125 (25% IC50), 0.0025 (50% IC50), 0.005 (100% IC50), 0.01 (200% IC50), 0.02 (400% IC50) μM. Concentrations of rapamycin used: 0, 0.00 025 (25% IC50), 0.0005 (50% IC50), 0.001 (100% IC50), 0.002 (200% IC50), 0.004 (400% IC50) μM. Concentrations of PKC412 used: 0, 0.00 125 (25% IC50), 0.0025 (50% IC50), 0.005 (100% IC50), 0.01 (200% IC50), 0.02 μM (400% IC50).
The combined effects of BAG956 and PKC412 were investigated against Ba/F3 cells expressing FLT3-ITD. A positive drug combination effect was observed for BAG956 and PKC412 against this line (Figure 3D; Table 1). Calcusyn analysis suggests nearly additive to synergistic effects across a range of doses (Table 1).
Effects of BAG956 on imatinib-sensitive and imatinib-resistant BCR-ABL–expressing cells, alone and in combination with rapamycin
BAG956 was tested as a single agent against Ba/F3.p210 cells, as well as imatinib resistant, BCR-ABL point mutant-expressing Ba/F3 cells. Significant inhibition (≥ 70%) was observed with BAG956 at a concentration of 100 nM for Ba/F3-T315I, Ba/F3-F317L, and Ba/F3-M351T (Figure 4A). Ba/F3.p210 cells were inhibited by BAG956 with an IC50 of approximately 250 nM (Figure 4A). BAG956 was tested in combination with rapamycin against Ba/F3-T315I, Ba/F3-F317L, and Ba/F3-M351T, and in every case the combination of BAG956 + rapamycin resulted in more cellular killing than either drug alone (Figure 4B-D). Calcusyn analysis suggests synergy to very strong synergy across a range of doses for the combination of BAG956 + rapamycin against all 3 imatinib-resistant cell lines (Table 1).
Effects of BAG956 on imatinib-sensitive and imatinib-resistant BCR-ABL–expressing cells, alone and in combination with rapamycin. (A) Treatment of imatinib-resistant BCR-ABL point mutant-expressing Ba/F3 cells with BAG956 after approximately 3 days of treatment. Investigation of the effect of the combination of BAG956 and rapamycin on proliferation of Ba/F3-T315I (B), Ba/F3-F317L (C), and Ba/F3-M351T (D). Concentrations of BAG956 used: 0, 0.0275 (25% IC50), 0.055 (50% IC50), 0.11 (100% IC50), 0.22 (200% IC50), 0.44 (400% IC50) μM. Concentrations of rapamycin used: 0, 0.00 025 (25% IC50), 0.0005 (50% IC50), 0.001 (100% IC50), 0.002 (200% IC50), 0.004 (400% IC50) μM.
Effects of BAG956 on imatinib-sensitive and imatinib-resistant BCR-ABL–expressing cells, alone and in combination with rapamycin. (A) Treatment of imatinib-resistant BCR-ABL point mutant-expressing Ba/F3 cells with BAG956 after approximately 3 days of treatment. Investigation of the effect of the combination of BAG956 and rapamycin on proliferation of Ba/F3-T315I (B), Ba/F3-F317L (C), and Ba/F3-M351T (D). Concentrations of BAG956 used: 0, 0.0275 (25% IC50), 0.055 (50% IC50), 0.11 (100% IC50), 0.22 (200% IC50), 0.44 (400% IC50) μM. Concentrations of rapamycin used: 0, 0.00 025 (25% IC50), 0.0005 (50% IC50), 0.001 (100% IC50), 0.002 (200% IC50), 0.004 (400% IC50) μM.
Effects of BAG956 on PKC412-sensitive and PKC412-resistant mutant FLT3-expressing cells, alone and in combination with rapamycin
BAG956 was tested as a single agent against PKC412-sensitive and resistant mutant FLT3-expressing Ba/F3 cells. Significant inhibition (> 70%) was observed with BAG956 at a concentration of 100 nM for all lines investigated (Figure 5A). BAG956 was tested in combination with rapamycin against PKC412-sensitive Ba/F3-FLT3-ITD cells, and PKC412-resistant Ba/F3-N676D and Ba/F3-G697R cells, and for each of the 3 cell lines, the combination of BAG956 + rapamycin resulted in more cellular killing than either drug alone (Figure 5B-D). Calcusyn analysis suggests synergy to strong synergy for Ba/F3-FLT3-ITD cells, and combination effects range from slight synergy to very strong synergy for the combination of BAG956 + rapamycin against the 2 PKC412-resistant cell lines (Table 1).
Effects of BAG956 on PKC412-sensitive and PKC412-resistant mutant FLT3-expressing cells, alone and in combination with rapamycin. (A) Effect of BAG956 on proliferation of PKC412-sensitive and PKC412-resistant mutant FLT3-expressing Ba/F3 cells after approximately 3 days of treatment. (B) Investigation of the effect of the combination of BAG956 and rapamycin on proliferation of Ba/F3-FLT3-ITD cells after approximately 3 days of treatment. (C) Investigation of the effect of combination of BAG956 and rapamycin on proliferation of Ba/F3-N676D cells after approximately 3 days of treatment. (C) Investigation of effect of combination of BAG956 and rapamycin on proliferation of Ba/F3-G697R cells after approximately 3 days of treatment. Concentrations of BAG956 used: 0, 0.0275 (25% IC50), 0.055 (50% IC50), 0.11 (100% IC50), 0.22 (200% IC50), 0.44 (400% IC50) μM. Concentrations of rapamycin used: 0, 0.00 025 (25% IC50), 0.0005 (50% IC50), 0.001 (100% IC50), 0.002 (200% IC50), 0.004 (400% IC50) μM.
Effects of BAG956 on PKC412-sensitive and PKC412-resistant mutant FLT3-expressing cells, alone and in combination with rapamycin. (A) Effect of BAG956 on proliferation of PKC412-sensitive and PKC412-resistant mutant FLT3-expressing Ba/F3 cells after approximately 3 days of treatment. (B) Investigation of the effect of the combination of BAG956 and rapamycin on proliferation of Ba/F3-FLT3-ITD cells after approximately 3 days of treatment. (C) Investigation of the effect of combination of BAG956 and rapamycin on proliferation of Ba/F3-N676D cells after approximately 3 days of treatment. (C) Investigation of effect of combination of BAG956 and rapamycin on proliferation of Ba/F3-G697R cells after approximately 3 days of treatment. Concentrations of BAG956 used: 0, 0.0275 (25% IC50), 0.055 (50% IC50), 0.11 (100% IC50), 0.22 (200% IC50), 0.44 (400% IC50) μM. Concentrations of rapamycin used: 0, 0.00 025 (25% IC50), 0.0005 (50% IC50), 0.001 (100% IC50), 0.002 (200% IC50), 0.004 (400% IC50) μM.
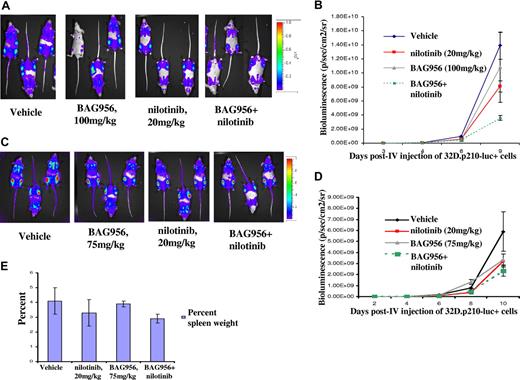
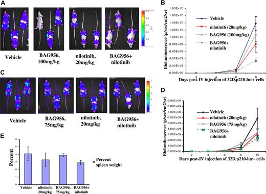
In vivo investigation of effects of BAG956 and nilotinib, alone and combined
Effects of BAG956 were investigated in vivo alone (at a dose of 100 mg/kg) and in combination with nilotinib (at a dose of 20 mg/kg) using mice IV injected with 32D.p210-luc+ cells. Overall tumor burden, as assessed by measured levels of bioluminescence in vehicle- and drug-treated mice, was observed to be the lowest in the BAG956 (100 mg/kg) + nilotinib (20 mg/kg)-treated group, compared with mice treated with vehicle or either agent alone (Figure 6A,B). However, for this study, one BAG956 + nilotinib-treated mouse was observed to be dehydrated and considerably smaller in size than all of the other mice, and died 1 week before the death of the remaining mice, which was 17 days after intravenous injection of 32D.p210-luc+ cells. At the time of death, there was no significant difference in percentage of spleen/total weights observed between vehicle- and drug-treated mice (Figure S9). For the last imaging day (day 9 after intravenous injection), Student t test was used for statistical evaluation of differences in bioluminescence and yielded: P ≤ .049 (vehicle vs nilotinib), P ≤ .595 (vehicle vs BAG956), P ≤ .006 (vehicle vs drug combination), P ≤ .006 (drug combination vs nilotinib), and P ≤ .222 (drug combination vs BAG956).
In vivo investigation of effects of BAG956 and nilotinib, alone and combined. For BAG956+ nilotinib combination studies, solutions of BAG956 and nilotinib, respectively, were prepared just before administration by dissolving 100 mg in 1.0 mL of NMP and diluting with 9.0 mL PEG300. Gavage volumes were fixed according to the average weight of the mice to achieve 20 mg/kg nilotinib, and 75 mg/kg or 100 mg/kg BAG956, respectively. For these studies, cohorts of mice were treated with oral administration of vehicle (10% NMP-90% PEG300), oral administration of 20 mg/kg per day nilotinib (formulated as above), oral administration of BAG956 (at 75 or 100 mg/kg), or an orally administered combination of BAG956 and nilotinib at the respective doses. (A) Raw photo images: experiment 1, 6-day treatment with BAG956 (100 mg/kg) and nilotinib (20 mg/kg) alone, and together. Mice injected with 800,000 32D.p210-luc+ cells each. For this study, the first imaging day and initial drug treatments were on day 3 after intravenous injection of cells. The final imaging day was on day 9 after intravenous injection (6-day treatment). Mice were monitored for a period of time after the last imaging day and before death. One BAG956+ nilotinib mouse died 1 week before the day when the remaining mice were killed (17 days after intravenous injection). Body and spleen weights for all mice were recorded, and tissues were preserved in 10% formalin for histopathologic analysis and confirmation of tumor burden in vital organs. (B) Bioluminescence results shown in A, graphed as total flux. (C) Raw photo images: experiment 2, 8-day treatment with BAG956 (75 mg/kg) and nilotinib (20 mg/kg) alone, and together. For this study, drug treatments were started 2 days after intravenous injection of cells (the first imaging day was on day 2 after intravenous injection of cells, as well). The last imaging day was performed on day 10 after intravenous injection of cells, and the last treatment day was on day 9 after intravenous injection of cells (mice were treated with drug or vehicle for a total of 8 days). At the planned end of this study (on day 11 after intravenous injection of cells), any remaining mice were killed. Body and spleen weights for all mice were recorded, and tissues were preserved in 10% formalin for histopathologic analysis and confirmation of tumor burden in vital organs. (D) Bioluminescence results shown in panel C, graphed as total flux. (E) Percent spleen/total weights assessed for mice shown in panel C.
In vivo investigation of effects of BAG956 and nilotinib, alone and combined. For BAG956+ nilotinib combination studies, solutions of BAG956 and nilotinib, respectively, were prepared just before administration by dissolving 100 mg in 1.0 mL of NMP and diluting with 9.0 mL PEG300. Gavage volumes were fixed according to the average weight of the mice to achieve 20 mg/kg nilotinib, and 75 mg/kg or 100 mg/kg BAG956, respectively. For these studies, cohorts of mice were treated with oral administration of vehicle (10% NMP-90% PEG300), oral administration of 20 mg/kg per day nilotinib (formulated as above), oral administration of BAG956 (at 75 or 100 mg/kg), or an orally administered combination of BAG956 and nilotinib at the respective doses. (A) Raw photo images: experiment 1, 6-day treatment with BAG956 (100 mg/kg) and nilotinib (20 mg/kg) alone, and together. Mice injected with 800,000 32D.p210-luc+ cells each. For this study, the first imaging day and initial drug treatments were on day 3 after intravenous injection of cells. The final imaging day was on day 9 after intravenous injection (6-day treatment). Mice were monitored for a period of time after the last imaging day and before death. One BAG956+ nilotinib mouse died 1 week before the day when the remaining mice were killed (17 days after intravenous injection). Body and spleen weights for all mice were recorded, and tissues were preserved in 10% formalin for histopathologic analysis and confirmation of tumor burden in vital organs. (B) Bioluminescence results shown in A, graphed as total flux. (C) Raw photo images: experiment 2, 8-day treatment with BAG956 (75 mg/kg) and nilotinib (20 mg/kg) alone, and together. For this study, drug treatments were started 2 days after intravenous injection of cells (the first imaging day was on day 2 after intravenous injection of cells, as well). The last imaging day was performed on day 10 after intravenous injection of cells, and the last treatment day was on day 9 after intravenous injection of cells (mice were treated with drug or vehicle for a total of 8 days). At the planned end of this study (on day 11 after intravenous injection of cells), any remaining mice were killed. Body and spleen weights for all mice were recorded, and tissues were preserved in 10% formalin for histopathologic analysis and confirmation of tumor burden in vital organs. (D) Bioluminescence results shown in panel C, graphed as total flux. (E) Percent spleen/total weights assessed for mice shown in panel C.
Because of the potential for poor tolerability of BAG956 and nilotinib administered together at a dose of 100 mg/kg BAG956, it was decided to repeat this study using a lower dose (75 mg/kg) of BAG956 in combination with the same dose (20 mg/kg) of nilotinib. For the next study (in which mice were administered vehicle, 75 mg/kg BAG956 alone, 20 mg/kg nilotinib alone, or a combination of 75 mg/kg BAG956 + 20 mg/kg nilotinib), the lowest tumor burden was observed to be in mice treated with both agents, compared with either agent alone or vehicle (Figure 6C,D). In this study, all mice were killed 2 days after the last imaging day (or after 12 days after intravenous injection of 32D.p210-luc+ cells). The percentage of spleen/total weights were observed to be lowest for the BAG956 + nilotinib-treated group, compared with each drug administered alone and the vehicle-treated group (Figure 6E). For the last imaging day (10 days after intravenous injection of cells), Student t test was used for statistical evaluation of differences in bioluminescence and yielded: P ≤ .004 (vehicle vs nilotinib), P ≤ .763 (vehicle vs BAG956), P ≤ .001 (vehicle vs drug combination), P ≤ .005 (drug combination vs BAG956), and P ≤ .884 (drug combination vs nilotinib). Student t test results for statistical evaluation of differences in percentage of spleen weights between the treatment groups in the experiment involving treatment of mice with 75 mg/kg BAG956 and 20 mg/kg nilotinib were as follows: P ≤ .395 (vehicle vs nilotinib), P ≤ .728 (vehicle vs BAG956), P ≤ .093 (vehicle vs drug combination), P ≤ .432 (nilotinib vs drug combination), P ≤ .013 (BAG956 vs drug combination).
In vivo investigation of effects of BAG956 and RAD001, alone and combined
The effect of BAG956 was investigated in vivo alone (at a dose of 75 mg/kg) or in combination with RAD001 (at a dose of 4 mg/kg) using mice intravenously injected with 32D.p210-luc+ cells. Two independent groups of mice administered both BAG956 + RAD001 showed overall lower tumor burden when data from both studies were pooled than mice treated with either agent alone, as assessed by bioluminescence and percent spleen/total weight (Figure 7). For the last imaging day of both studies, a Student t test was used for statistical evaluation of differences in bioluminescence for the 2 independent experiments combined and yielded: P ≤ .036 (vehicle vs RAD001), P ≤ .505 (vehicle vs BAG956), P ≤ .008 (vehicle vs drug combination), P ≤ .001 (RAD001 vs BAG956), P ≤ .055 (RAD001 vs drug combination), P ≤ .001 (BAG956 vs drug combination). Student t test results for statistical evaluation of differences in percent spleen weights between the treatment groups in the 2 experiments combined were as follows: P ≤ .771 (vehicle vs RAD001), P ≤ .089 (vehicle vs BAG956), P ≤ .014 (vehicle vs drug combination), P ≤ .182 (RAD001 vs drug combination), P ≤ .014 (BAG956 vs drug combination).
In vivo investigation of effects of BAG956 and RAD001, alone and combined. For BAG956+RAD001 combination studies, BAG956 was prepared as described in Figure 6, and gavage volumes were fixed to administer a final dose of 75 mg/kg BAG956. RAD001 was synthesized by Novartis Pharma, and was supplied as a 2% RAD microemulsion preconcentrate (active ingredient concentration 2% (w/w); formulation contained 20 mg RAD001/g; density of the formulation was 0.995 g/cm3). For a final concentration of 4 mg/kg for RAD001-treated mice, 0.049 g 2% RAD microemulsion was diluted in 1.4 mL water. For vehicle-treated mice, 0.049 g placebo microemulsion (same vehicle as used for RAD001) was diluted in 1.4 mL water. Gavage volumes were fixed according to the average weight of mice to achieve a final dose of 4 mg/kg RAD001 per mouse. In vivo imaging studies were performed that included treatment of mice with vehicle (both the vehicle used for BAG956 and the vehicle used for RAD001), BAG956 alone (75 mg/kg), RAD001 (4 mg/kg), or a combination of BAG956 (75 mg/kg) and RAD001 (4 mg/kg). Baseline imaging was performed for BAG956+RAD001 combination studies on the day after intravenous injection of cells, and drug treatments were started on that day as well. Two independent studies involving BAG956 and RAD001 treatments were performed, and data from both experiments were pooled. Histopathologic analysis and confirmation of tumor burden in vital organ tissues was carried out. (A) Raw photo images: experiment 1, 6-day treatment (1 times daily) with BAG (75 mg/kg) and RAD001 (4 mg/kg) alone, and together. First imaging day was 3 days after intravenous injection of cells. First treatment day was 4 days after intravenous injection of 32D.p210-luc+ cells. Last imaging day: 10 days after intravenous injection of cells. (B) Raw photo images: experiment 2, 7-day treatment with BAG (75 mg/kg) and RAD001 (4 mg/kg) alone, and together. First imaging day and first drug treatments were 1 day after intravenous injection cells. Last imaging day: 8 days after intravenous injection of cells. Mice were killed on day 8 after intravenous injection of cells, and total and spleen weights were obtained on the same day. (C) Bioluminescence results shown in panels A and B, pooled together and graphed as percent baseline (left panel) and as total flux (right panel). (D) Percent spleen/total weights assessed for mice shown in panels A and B. Additional mice that died within the last imaging day (but that died before imaging and therefore could not be imaged) were included for calculation of percent spleen weights for the BAG only, RAD001 only, and drug combination groups.
In vivo investigation of effects of BAG956 and RAD001, alone and combined. For BAG956+RAD001 combination studies, BAG956 was prepared as described in Figure 6, and gavage volumes were fixed to administer a final dose of 75 mg/kg BAG956. RAD001 was synthesized by Novartis Pharma, and was supplied as a 2% RAD microemulsion preconcentrate (active ingredient concentration 2% (w/w); formulation contained 20 mg RAD001/g; density of the formulation was 0.995 g/cm3). For a final concentration of 4 mg/kg for RAD001-treated mice, 0.049 g 2% RAD microemulsion was diluted in 1.4 mL water. For vehicle-treated mice, 0.049 g placebo microemulsion (same vehicle as used for RAD001) was diluted in 1.4 mL water. Gavage volumes were fixed according to the average weight of mice to achieve a final dose of 4 mg/kg RAD001 per mouse. In vivo imaging studies were performed that included treatment of mice with vehicle (both the vehicle used for BAG956 and the vehicle used for RAD001), BAG956 alone (75 mg/kg), RAD001 (4 mg/kg), or a combination of BAG956 (75 mg/kg) and RAD001 (4 mg/kg). Baseline imaging was performed for BAG956+RAD001 combination studies on the day after intravenous injection of cells, and drug treatments were started on that day as well. Two independent studies involving BAG956 and RAD001 treatments were performed, and data from both experiments were pooled. Histopathologic analysis and confirmation of tumor burden in vital organ tissues was carried out. (A) Raw photo images: experiment 1, 6-day treatment (1 times daily) with BAG (75 mg/kg) and RAD001 (4 mg/kg) alone, and together. First imaging day was 3 days after intravenous injection of cells. First treatment day was 4 days after intravenous injection of 32D.p210-luc+ cells. Last imaging day: 10 days after intravenous injection of cells. (B) Raw photo images: experiment 2, 7-day treatment with BAG (75 mg/kg) and RAD001 (4 mg/kg) alone, and together. First imaging day and first drug treatments were 1 day after intravenous injection cells. Last imaging day: 8 days after intravenous injection of cells. Mice were killed on day 8 after intravenous injection of cells, and total and spleen weights were obtained on the same day. (C) Bioluminescence results shown in panels A and B, pooled together and graphed as percent baseline (left panel) and as total flux (right panel). (D) Percent spleen/total weights assessed for mice shown in panels A and B. Additional mice that died within the last imaging day (but that died before imaging and therefore could not be imaged) were included for calculation of percent spleen weights for the BAG only, RAD001 only, and drug combination groups.
Discussion
Promising targets in the treatment of leukemia include the protein tyrosine kinases BCR-ABL, which causes CML, and FLT3, which is mutated in approximately one-third of AML patients. Imatinib mesylate (Gleevec, STI571; Novartis Pharma) targets the tyrosine kinase activity of BCR-ABL,49,50 inhibits PI3K/AKT signaling,51 and is a frontline therapy for CML. However, drug resistance due to the emergence of imatinib-resistant BCR-ABL point mutations is a significant problem in advanced stage CML and has led to the development of second generation Abl inhibitors, such as nilotinib,52 which are capable of overriding some forms of imatinib resistance. Similarly, although the protein tyrosine kinase inhibitor PKC412 has yielded promising results in mutant FLT3-expressing AML patients, of growing concern is the development of drug resistance resulting from emergence of point mutations. Approaches to overriding such resistance involve combining structurally unrelated inhibitors targeting the same pathway and/or inhibitors of different signaling pathways. In this report, we tested the ability of the dual PI3K/PDK-1 inhibitor, BAG956, to positively cooperate with kinase inhibitors that selectively target transforming pathways involved in the pathogenesis of CML and AML.
The PI3K pathway has been implicated in cell growth and transformation.53 The serine/threonine protein kinase Akt/PKB, the best investigated target of PI3K, was originally found to be activated by PI3K in platelet-derived growth factor (PDGF)-stimulated cells, and hence is an effector of PI3K that mediates several signaling pathways associated with growth factor–coupled survival and inhibition of programmed cell death.54 Akt/PKB and the Akt/PKB target, p70S6K, are substrates of phosphoinositide-dependent kinase-1 (PDK-1), a critical component of PI3K signaling that regulates multiple cellular activities in both a PI3K-dependent and -independent manner.55-57 Studies have implicated p70S6K in PI3K/Akt signaling during cell-cycle progression through the G1 phase, which is mediated by D-type cyclins.58-61
In previous studies,17,32,33 pharmacologic inhibition of PI3K using nonspecific pan-PI3K inhibitors, such as wortmannin or LY294002, blocks proliferation of CML and AML cells. Studies have also shown that inhibitors, such as imatinib, can act synergistically when used in combination with inhibitors of PI3K/AKT signaling.34 In the present study, we have shown that the dual PI3K/PDK-1 inhibitor, BAG956, inhibits AKT phosphorylation induced by the oncoprotein BCR-ABL and causes apoptosis of BCR-ABL–expressing cell lines. BAG956 also inhibits the proliferation of CML patient bone marrow cells at concentrations that inhibit PI3K signaling. Potentiation of the inhibitory effects of the tyrosine kinase inhibitors, imatinib and nilotinib, by BAG956 was demonstrated against BCR-ABL–positive cells both in vitro and in vivo. We have also shown that BAG956 is an effective inhibitor of proliferation of mutant FLT3-expressing cell lines and inhibits proliferation of AML patient bone marrow cells. Positive enhancement of the effects of the tyrosine kinase inhibitor, PKC412, by BAG956 was demonstrated against mutant FLT3-expressing cells. Finally, positive combination effects between BAG956 and rapamycin against BCR-ABL– and mutant FLT3-expressing cells were also shown both in vitro and in vivo.
Studies have shown aberrant PI3K signaling in both CML and AML, suggesting that this signaling pathway plays a significant role in both of these types of leukemia. The strong synergy observed between BAG956 and rapamycin may be because of the ability of the 2 compounds to interact with different components of the same signaling pathway and also to both effectively inhibit mTOR, a key player in CML and AML. The fact that BAG956 and rapamycin target PI3K/AKT signaling distinguishes this drug combination from the combination of BAG956 + nilotinib (an inhibitor of BCR-ABL) and BAG956 + PKC412 (an inhibitor of mutant FLT3). Disruption of signaling components from the same pathway by 2 agents as opposed to disruption of components from 2 independent signaling pathways by 2 agents may account for the differences observed in the level of synergy achieved by the different drug combinations.
Nilotinib and imatinib have been previously shown to induce apoptosis in BCR-ABL–expressing cells.46,62 BAG956 appears to be both cytostatic and cytotoxic in nature, whereas rapamycin inhibits cell-cycle progression with minimal induction of apoptosis. The 2 different mechanisms of cell growth inhibition may contribute to the synergy observed when the 2 agents are used in combination. The combination of 2 agents, such as BAG956 + rapamycin, both of which have cytostatic properties, differentiates this combination from the combined effects of agents like BAG956 + nilotinib or BAG956 + imatinib, both sets of which have cytotoxic properties. These different modes of cell killing may contribute to the differences in levels of synergy observed between the different drug combinations.
Nilotinib (Tasigna), which is well tolerated in patients and efficacious toward imatinib-resistant CML,63 has recently been FDA-approved for imatinib-resistant leukemia. Clinical data for rapamycin,64 although preliminary, suggest good patient tolerance with evidence for efficacy in imatinib-resistant CML patients. Similarly, PKC412 has recently moved toward phase 3 clinical trials because of its demonstrated efficacy in AML patients when combined with standard chemotherapy (with especially promising results in those patients harboring mutant FLT3).65-67 These findings, taken together with the preclinical data suggesting synergy between BAG956 and these agents, provide conviction for the testing of PI3K inhibitors, such as BAG956, in combination with BCR-ABL inhibitors (such as nilotinib), inhibitors of mTOR (such as rapamycin), and inhibitors of mutant FLT3 (such as PKC412) against patients harboring drug-resistant leukemia.
The online version of this article contains a data supplement.
The publication costs of this article were defrayed in part by page charge payment. Therefore, and solely to indicate this fact, this article is hereby marked “advertisement” in accordance with 18 USC section 1734.
Acknowledgments
The authors thank Michelle Haskins for her assistance with Calcusyn analysis.
This work was supported by National Institutes of Health grant CA66996 (J.D.G.), a Specialized Center of Research Award from the Leukemia and Lymphoma Society (J.D.G.), and National Institutes of Health grants CA36167 and DK50654 (J.D.G.).
National Institutes of Health
Authorship
Contribution: E.W. was responsible for generation of research findings reported in paper (design/performance of in vitro and in vivo imaging experiments), integrity and analysis of the data, and writing of the manuscript; L.B. was responsible for generation of research findings reported in paper (design/performance of in vitro experiments), integrity and analysis of the data, and writing of the manuscript; R.D.W. assisted with technical aspects of in vivo imaging experiments (specifically, intravenous injections, gavage, and collection of bioluminescence values); R.B. assisted with immunoblotting experiments, cell-cycle analysis, and annexin/pi staining experiments; A.R. assisted with immunoblotting experiments and histopathologic analysis of mice used in in vivo imaging experiments; D.M. assisted with technical aspects of in vivo imaging experiments (specifically, gavage); L.C. assisted with in vivo imaging studies; J.J. assisted with technical aspects of in vivo imaging experiments (specifically, drug preparations); E.H.-M. assisted with technical aspects of in vivo imaging experiments (specifically, gavage); M.S.-M. assisted with interpretation of research reported in the paper and analysis of the data; R.S. assisted with patient sample acquisition and analysis; I.G. assisted with patient sample acquisition and analysis; E.F. assisted with patient sample analysis; A.L.K. assisted with interpretation of research reported in the paper and analysis of the data; and J.D.G. was responsible for conception of research reported in the paper, integrity and analysis of the data.
Conflict-of-interest disclosure: M.-S.M. is an employee of Novartis Pharma, Basel, Switzerland. R.S., A.L.K., and J.D.G. have a financial interest with Novartis Pharma.
Correspondence: James D. Griffin, Department of Adult Oncology, Dana-Farber Cancer Institute, 44 Binney Street, Boston, MA 02115; e-mail: James_Griffin@dfci.harvard.edu.
References
Author notes
E.W. and L.B. contributed equally to this work.













