Several RNA binding proteins (RBPs) have been implicated in the progression of chronic myelogenous leukemia (CML) from the indolent chronic phase to the aggressively fatal blast crisis. In the latter phase, expression and function of specific RBPs are aberrantly regulated at transcriptional or posttranslational levels by the constitutive kinase activity of the BCR/ABL oncoprotein. As a result, altered expression/function of RBPs leads to increased resistance to apoptotic stimuli, enhanced survival, growth advantage, and differentiation arrest of CD34+ progenitors from patients in CML blast crisis. Here, we identify the mRNAs bound to the hnRNP-A1, hnRNP-E2, hnRNP-K, and La/SSB RBPs in BCR/ABLtransformed myeloid cells. Interestingly, we found that the mRNA encoding the transcription factor E2F3 associates to hnRNP-A1 through a conserved binding site located in the E2F3 3′ untranslated region (UTR). E2F3 levels were up-regulated in CML-BCCD34+ in a BCR/ABL kinase– and hnRNP-A1 shuttling–dependent manner. Moreover, by using shRNA-mediated E2F3 knock-down and BCR/ABL-transduced lineage-negative bone marrow cells from E2F3+/+ and E2F3−/− mice, we show that E2F3 expression is important for BCR/ABL clonogenic activity and in vivo leukemogenic potential. Thus, the complexity of the mRNA/RBP network, together with the discovery of E2F3 as an hnRNP-A1–regulated factor, outlines the relevant role played by RBPs in posttranscriptional regulation of CML development and progression.
Introduction
Chronic myelogenous leukemia (CML), a clonal myeloproliferative disorder of the pluripotent hematopoietic stem cell, is clinically characterized by a chronic phase (CML-CP) that, if untreated, progresses into a rapidly fatal blast crisis (CML-BC).1 Responsible for CML induction and maintenance is the BCR/ABL oncoprotein, product of the Philadelphia chromosome (Ph1) translocation t(9;22)(q34;q11). Although the mechanisms responsible for disease progression remain poorly understood, increased BCR/ABL expression in CML-BC significantly contributes to the phenotype of leukemic progenitors.2,–4 Enhanced and unrestrained BCR/ABL kinase activity alters processing, export, and translation of specific mRNAs, thereby controlling survival and differentiation of myeloid progenitors.5 In fact, aberrant expression of various RNA binding proteins (RBPs), which bind mRNA in a sequence-specific manner, is among the changes found in primary blasts from patients with CML-BC and in BCR/ABL-transformed murine myeloid progenitors.5 Different BCR/ABL-dependent mechanisms alter RBP expression/function, some of which involve PI-3K/Akt–, ERK-, or PKC-mediated phosphorylation events,5 leading to enhanced gene transcription (eg, hnRNP-K) or increased protein stability (eg, TLS/FUS, hnRNP-A1, hnRNP-E2, and La/SSB).6,,,,,–12 Conversely, expression of the RBP CUGBP1 inversely correlates with BCR/ABL activity and diminishes in CML-BC compared with CML-CP.13 Altered expression of these RBPs contributes to differentiation arrest and resistance to apoptosis of CML-BC progenitor cells,5 and results in either loss-of-function of tumor suppressors (eg, C/EBPα and PP2A),10,14 increased expression of proteins favoring BCR/ABL leukemogenesis (eg, MYC, Bcl-XL, SET, and MDM2),6,9,12,14 or altered expression of differentiation regulatory factors (eg, C/EBPβ, IL-3R, and G-CSFR).7,13 Moreover, molecular and/or pharmacologic interference with the expression/activity of these RBPs antagonizes BCR/ABL oncogenic potential both in vitro and in vivo by inhibiting survival, restoring differentiation, and/or impairing proliferation of BCR/ABL+ hematopoietic progenitors.6,,–9,11,,–14 Thus, increased BCR/ABL activity posttranscriptionally controls expression of factors essential for the establishment and/or maintenance of a CML-BC phenotype
Here, we used RIP (RNA immunoprecipitation)–Chip assays15 to characterize the mRNAs associated with those RBPs (hnRNP-A1, hnRNP-E2, hnRNP-K, and La/SSB) whose expression is altered in CML-BC.5 Among the identified RBP-associated mRNAs, several encode important factors whose gain- or loss-of-function has been associated with altered proliferation, survival, and/or differentiation of hematopoietic cells, or with malignant transformation.16,,,,,,,,,,–27 Interestingly, expression of the transcription factor and regulator of proliferation E2F328 is higher in CD34+ bone marrow (BM) progenitors from patients with CML-BC than those with CML-CP, and is regulated by BCR/ABL through hnRNP-A1. Furthermore, the clonogenic potential of primary mouse BCR/ABL+ lineage-negative (Lin−) progenitors and their ability to induce leukemia in mice is markedly impaired in BCR/ABL+ E2F3−/− myeloid progenitors and upon shRNA-mediated down-regulation of E2F3 expression. Thus, aberrant RBP expression plays an essential role in posttranscriptional control of BCR/ABL leukemogenesis.
Methods
Cell cultures and primary cells
The IL-3–dependent 32Dcl3, 32D-BCR/ABL, K562, and TonB210.1 cells were maintained in culture in Iscove modified Dulbecco medium (IMDM), 10% fetal bovine serum (FBS), and 2 mM l-glutamine (Gibco, Carlsbad, CA). Where indicated, 10% WEHI-conditioned medium was used as source of mIL-3. 32D-BCR/ABL– and K562-derivative lines were generated by retroviral infection followed by sorting of green fluorescent protein–positive (GFP+) cells or antibiotic-mediated selection.6,9,10,12 Frozen samples of CD34+ BM cells from healthy donors (NBM) were purchased from Cincinnati Children's Hospital (Cincinnati, OH). Frozen samples of mononuclear cells from the BM of unidentifiable patients with CML-CP and CML-BC were Ficoll-separated and directly lysed in Laemmli buffer (2 × 105 cells/20 μL) for Western blot analysis or used for isolation of the CD34+ fraction (CD34-MultiSort kit; Miltenyi Biotec, Auburn, CA). Prior to use in different assays, CD34+ progenitors from healthy donors and patients with CML were kept overnight in IMDM containing 30% FBS, 2 mM glutamine, rhIL-3 (20 ng/mL), rhIL-6 (20 ng/mL), rhFlt-3 ligand (100 ng/mL), and rhKL (100 ng/mL) (Stem Cell Technologies, Vancouver, BC). All studies with human specimens were performed with approval of The Ohio State University (OSU) institutional review board (IRB). Murine hematopoietic BM cells from femurs of wild-type and E2F3−/− mice underwent Lin− magnetic-activated depletion (magnetic-activated cell sorter [MACS]; Miltenyi Biotech) and were grown for 2 days in IMDM containing mKL (10 ng/mL), mIL-3 (2 ng/mL), IL-6 (1.2 ng/mL), mFlt3 ligand (5 ng/mL), and mGM-CSF (5 ng/mL) prior to infection with MigRI-BCR/ABL (W. Pear, University of Pennsylvania, Philadelphia) or MigR1 vector.
Plasmids
pSuper.retro-E2F3a and pSuper.retro-E2F3ab.
The shRNA retroviral constructs for E2F3a and E2F3ab were obtained by subcloning the E2F3a-specific (5′-CCCTTCCACCACGTCCTGT-3′) or the common E2F3ab (5′-GGGCAAAGGAAGAGCTGCA-3′) sequences, targeting mE2F3 mRNA (Accession number NM010093) at nucleotides 578 to 597 and 836 to 854, respectively, into the pSUPER.retro.neo + GFP vector (OligoEngine, Seattle, WA).
pSuper.retro-hnRNP-A1 and pSuper.retro-hnRNP-E2.
To generate shRNAs targeting hnRNP-A1 and hnRNP-2, the hnRNP-A1 (5′-AGCAAGAGATGGCTAGTGC-3′) and hnRNP-E2 (5′-GGGAATTGTCCTGAGAGAA-3′) sequences were subcloned into pSUPER.retro.neo + GFP. MigR1-A1-HA, MigR1-hnRNP-K-HA, pMSCV-Flag-hnRNP-E2, and pSUPER.retro.HNRPK were previously described.6,9,10,12,14
RNA immunoprecipitation, microarray hybridization, statistical and bioinformatics analysis, and PCR-mediated validation of microarray data
A total of 108 parental and hnRNP-A1-HA–, Flag-hnRNP-E2–, and hnRNP-K-HA–expressing K562 cells were washed with ice-cold phosphate-buffered saline (PBS); collected by low-speed centrifugation; lysed in approximately 2 pellets/vol of 10 mM HEPES (pH 7.0), 100 mM KCl, 1 mM MgCl2, 1 mM DTT, 0.5% NP-40, 100 U/mL RNase-OUT (Invitrogen, Carlsbad, CA), 0.2 mM PMSF, 1 mg/mL pepstatin A, 5 mg/mL bestatin, and 20 mg/mL leupeptin; and clarified (100 000g for 2.5 hours). To isolate hnRNP-A1–associated mRNAs, RNP-containing particles were purified from the S100 fraction by centrifugation (300 000g for 3 hours) and resuspended in 1 mL of 50 mM Tris (pH 7.4), 150 mM NaCl, 1 mM MgCl2, 0.05% NP-40, 100 U/mL RNase-OUT, 0.2 mM PMSF, and 20 mM EDTA. Immunoprecipitation (IP) and extraction of the hnRNP-A1–, hnRNP-K–, hnRNP-E2–, and La/SSB-bound mRNAs was performed as described.15 Antibodies used for IPs were: monoclonal anti–hnRNP-A1,29 anti-hLa Go-serum,30 anti-Flag (clone M2; Sigma, St Louis, MO) and anti-HA (Covance, Berkeley, CA). For hnRNP-A1, mRNA was extracted from HA–hnRNP-A1–expressing K562 cells using anti–hnRNP-A1 and anti-HA antibodies to isolate mRNAs associated to endogenous and exogenous hnRNP-A1, respectively. mRNAs isolated with anti-HA antibody from lysates of parental K562 cells served as negative controls. Signals were compared with those obtained by using mRNA from mRNP-enriched lysates (input) of HA–hnRNP-A1–expressing K562 cells. For the isolation of hnRNP-K– and hnRNP-E2–bound mRNAs, mRNA was obtained from anti-HA and anti-Flag IPs from HA–hnRNP-K– and Flag–hnRNP-E2–expressing K562 cells, respectively. Total RNA from the K562-derivative cell lines (input) was used as positive control, whereas anti-Flag or anti-HA immunoprecipitated mRNAs from parental K562 served as negative controls. To isolate La/SSB-associated mRNA, anti-hLa IPs from parental K562 lysates were used as source of mRNA. As a control, mRNA was isolated from IPs with nonrelated isotype-matched antibody and K562 cell lysates. Immunoprecipitated RNA (1.0 μg) was processed for labeling and hybridization with HG-U133AB (hnRNP-A1–associated mRNAs) or HG-U95 chips (hnRNP-E2–, hnRNP-K–, and La-associated mRNAs) by the University of Pennsylvania (UPENN) Microarray facility and OSU Comprehensive Cancer Center (CCC) Microarray Facility. Arrays were scanned using the Affymetrix Agilent scanner (Affymetrix, Santa Clara, CA), and the signal calculated for any given gene was the average of triplicate cDNA spots. Raw intensity files were processed using MicroArray Suite (MAS), version 5.0 (Affymetrix). Negative values with hybridization intensities below the background signal were excluded, and remaining signals were normalized after background subtraction using global median normalization (www.bioconductor.org). For each experiment, profiles were first statistically analyzed (pairwise comparison with P < .05) in Microsoft Excel (Redmond, WA) using as baseline the mRNA profile of HA-immunoprecipitated mRNA from parental K562 cells (which do not express any HA-tagged protein), and were subsequently compared with the input mRNP-enriched (or total) RNA profile. Comparison files for each experiment were then sorted to include mRNAs that were designated “present” in the RBP-associated fraction more than 10-fold over the negative control and more than 5-fold over the input. Resulting gene data lists were uploaded to the WebGestalt data mining system (http://genereg.ornl.gov/webgestalt) and analyzed for potential roles in cell growth, survival, and differentiation, and in cancer development/progression.31 The obtained lists of genes where further analyzed (1) for the presence in their untranslated regions (UTRs) of putative binding sites for the RBP to which they were found associated (hnRNP-A1 [UAGGGA/U],29 hnRNP-K [UC3-4(U/A)(U/A)],32 hnRNP-E2 [C3-5UC3-5],33 or La/SSB [GGGACCCU]12,34 ) and (2) through PubMed for selection, based on published literature, of candidate genes with strong potential to be regulators of BCR/ABL leukemogenesis. Selected lists of the hnRNP-A1–, hnRNP-E2–, hnRNP-K–, and La/SSB-associated mRNAs (20 mRNAs for each RBP studied) are depicted in Figure 1. It is noteworthy to mention that, due to the nature of this assay, which strictly depends on the sensitivity of the antibody used in the IP, this is a qualitative assay rather than a quantitative microarray-based expression analysis. Because these RIP-Chip assays are aimed at identifying the mRNA subset associated to a specific RBP, the experiment was performed 1 time for each RBP and was internally controlled by hybridization of arrays with mRNA immunoprecipitated with a nonspecific antibody (negative control) and with the RNP-enriched lysate (positive control) as described. Thus, the statistical analysis performed between the 3 data sets of each experiment will not provide a gene expression signature, but will rather allow for identification of mRNAs, which need to be singularly validated by reverse transcription–polymerase chain reaction (RT-PCR)–mediated IP-RNA analysis.
RIP-Chip analysis of the hnRNP-A1–, hnRNP-E2–, hnRNP-K–, and La/SSB-associated mRNAs in CML-BC–derived Ph1+ K562 cells. Left column: Venn diagram of the RNAs associated with (A) hnRNP-A1, (B) hnRNP-E2, (C) hnRNP-K, and (D) La/SSB within the cytoplasm of Ph1+ K562 cells. The squares depict the genes available on the indicated Affymetrix chips. The gray ellipses represent the genes detected in lysate input. The white ellipses indicate the genes significantly enriched in the hnRNP-A1, hnRNP-E2, hnRNP-K, and La/SSB immunoprecipitates and not present in immunoprecipitates with a nonrelated antibody. Right column: tables show the hnRNP-A1–, hnRNP-E2–, hnRNP-K–, and La-associated mRNAs with a reported relevance in cancer. mRNAs are represented as fold increase versus negative control (anti-Flag or anti-HA) and fold increase versus total input RNA.
RIP-Chip analysis of the hnRNP-A1–, hnRNP-E2–, hnRNP-K–, and La/SSB-associated mRNAs in CML-BC–derived Ph1+ K562 cells. Left column: Venn diagram of the RNAs associated with (A) hnRNP-A1, (B) hnRNP-E2, (C) hnRNP-K, and (D) La/SSB within the cytoplasm of Ph1+ K562 cells. The squares depict the genes available on the indicated Affymetrix chips. The gray ellipses represent the genes detected in lysate input. The white ellipses indicate the genes significantly enriched in the hnRNP-A1, hnRNP-E2, hnRNP-K, and La/SSB immunoprecipitates and not present in immunoprecipitates with a nonrelated antibody. Right column: tables show the hnRNP-A1–, hnRNP-E2–, hnRNP-K–, and La-associated mRNAs with a reported relevance in cancer. mRNAs are represented as fold increase versus negative control (anti-Flag or anti-HA) and fold increase versus total input RNA.
For validation, selected mRNAs were subjected to IP and RT-PCR amplification; 1.0 μg of RNA from mRNP-enriched lysates, anti–hnRNP-A1–associated mRNA, and anti-Flag (or HA)–bound mRNA was treated with DNase I and reverse-transcribed using 200 U Moloney murine leukemia virus (MMLV)–RT. cDNAs were used in RT-PCR and/or SYBR-green real-time PCR analyses. Primers were as follows: cyclin D2, 5′-GCGTGCAGAAGGACATCCAAC-3′ and 5′-GTTGTCGGTGTAAATGCACAGC-3′; HOXB7, 5′-GCTCAGGAACTGACCGCAAA-3′ and 5′-CCGCGGTCTTGTTCTCCTTT-3′; SET, 5′-GAGGTCAGAATTGATCGCCAAA-3′ and 5′-TCAGATGAAATTCT TTGGGAGAG-3′; 5′-ATGTCCACTCCAGACCCACC-3′ and 5′-TCAGTCTTCTTCGCTGCCACT-3′; ILF3, 5′-ATGCGTCCAATGCGAATTTTTG-3′ and 5′-CACATCCATGTTATCGGACTCT-3′; Tra2β, 5′-ATGAGCGACAGCGGCGAGCA-3′ and 5′-ACCGTGACCGGGTATAATGCTT-3′; E2F3a, 5′-CACGGACCCTCCAGCAGAGC-3′ and 5′-AGCATGCCCCCATCCTC- AGA-3′; and E2F3b, 5′-CTGGTTTCGGAAATGCCCTTACA-3′ and 5′-GCCTTGACACTGGG CCAGCAT-3′.
REMSA and UV cross-linking
A total of 20 μg protein lysate was incubated (30 minutes at room temperature) with a 32P-labeled oligoribonucleotide (25 × 103 cpm) corresponding to nucleotides 2686 to 2709 (5′-AGACCUCUAGGGAGAAAGACAUCC-3′) of the hE2F3 mRNA 3′ UTR containing the putative hnRNP-A1 binding site29 (in italics). Where indicated, oligoribonucleotide containing a duplicate consensus hnRNP-A1 binding site (5′-AGACCUUUAGGGUUAGGGACAUCC-3′)29 was used as a competitor. hnRNP-A1 immunodepletion (ID) was performed by incubation of lysates (1 mg) with anti–hnRNP-A1–coated protein G beads. After IP, equal amounts of immunodepleted supernatant and total lysate were used in RNA electrophoretic mobility shift assays (REMSAs). Binding reactions were incubated with 10 mg/mL heparin (20 minutes) and loaded onto 5% PAGEs for REMSA or UV-crosslinked and fractionated on SDS-PAGE.10,12
Western blot analysis
A total of 107 cells were lysed in 100 μL RIPA buffer and processed as described.14 The antibodies used were antiphosphotyrosine (4G10) and anti-SMAD4 (Upstate Cell Signaling Solutions, Charlottesville, VA); anti-STAT3 (Cell Signaling Technology, Beverly, MA); anti-GRB2, anti–SIPA-1 and anti-hLa (BD Transduction Laboratories, Mississauga, ON); anti-FoxO1A and anti-FLAG (M2) (Sigma); anti-DOCK4 (Novus Biologicals, Littleton, CO); anti-hPML (PG-M3), anti-SNF2b (BRG-1), anti-E2F3 (C-18), anti–MCL-1, and anti-SET (Santa Cruz Biotechnology, Santa Cruz, CA); anti-PKCβ1 (GeneTex, San Antonio, TX); anti–PI-3KR3 and anti-LATS1 (Abgent, San Diego, CA); anti-SOCS1 (Abcam, Cambridge, MA); anti-Tra2β (J. L. Manley, Columbia University, New York)35 ; anti-HA (Covance); anti–hnRNP-A1 and anti-hnRNP-K (G. Dreyfuss, University of Pennsylvania, Philadelphia)36,37 ; anti–hnRNP-E2 (R. Andino, University of California, San Francisco)38 ; and anti-PPP2R3A (B. E. Wadzinski, Vanderbilt University, Nashville, TN).39
Clonogenic assays
Methylcellulose colony assays were performed by plating in 0.9% MethoCult (H4230; Stem Cell Technologies) in the presence or absence of mIL-3 (2.0 ng/mL), 103 32D-BCR/ABL, E2F3a- and E2F3ab-shRNA–expressing 32-BCR/ABL cells or 104 Lin− BM cells from E2F3+/+ and E2F3−/− C57BL/6J mice transduced with p210BCR/ABL or the MigR1 vector. Colonies were scored after 7 (cell lines) and 15 (primary cells) days.
Leukemogenesis in mice
To determine the effect of E2F3 down-regulation on in vivo leukemic cell growth, parental and E2F3ab-shRNA–expressing 32D-BCR/ABL cells were injected (5 × 106 cells/mouse) subcutaneously into 5-week-old severe combined immunodeficient (SCID) mice (Taconic, Germantown, NY), and tumor growth was monitored daily for 15 days. To evaluate the importance of E2F3 expression for BCR/ABL leukemogenesis, 2 different approaches were used. First, 6-week-old SCID mice (n = 2 per group) were intravenously injected with 5 × 105 p210BCR/ABL-expressing Lin− E2F3+/+ or E2F3−/− BM cells. BCR/ABL retroviral transduction and transplantation assays were performed in the presence of recombinant murine KL (10 ng/mL), IL-3 (2 ng/mL), IL-6 (1.2 ng/mL), Flt3 ligand (5 ng/mL), and GM-CSF (5 ng/mL). Second, 6-week-old SCID mice (n = 13 per group) were intravenously injected with 5 × 105 32D-BCR/ABL cells transduced with pSuper.retro-E2F3ab or empty vector. Mice were monitored daily for signs of general illness. BCR/ABL mRNA transcripts were detected by nested RT-PCR as described.14 Mice injected with BCR/ABL-transformed wild-type or null E2F3 BM cells were killed at 15 weeks after injection, and organs were analyzed for signs of leukemia by gross visualization and histologic examination. Formalin-fixed tissue sections from spleen, liver, and BM were stained with hematoxylin/eosin. E2F3−/− C57BL/6J mice were maintained and genotyped as described.40 Conversely, mice (n = 3 per group) injected with wild-type or E2F3-shRNA–expressing 32D-BCR/ABL cells were killed at 3.5 weeks after injection and analyzed in the same manner. The remaining mice were used for survival studies. All in vitro and in vivo animal experiments were done with OSU-ILACUC (Institutional Laboratory Animal Care and Use Committee) approval.
Results
Identification of the hnRNP-A1–, hnRNP-E2–, hnRNP-K–, and La/SSB-associated mRNAs in BCR/ABL+ hematopoietic cells
To characterize the BCR/ABL-regulated posttranscriptional network controlling the phenotype of CML-BC progenitors, cytoplasmic mRNAs specifically associated with the BCR/ABL-regulated hnRNP-A1, hnRNP-E2, hnRNP-K, and La/SSB were analyzed by oligonucleotide array hybridization using mRNA present in the anti–hnRNP-A1, anti–hnRNP-E2, anti–hnRNP-K, or anti-La/SSB immunoprecipitates of CML-BC–derived K562 cells.
To identify the mRNAs bound to hnRNP-A1, immunoprecipitates from the ribonucleoprotein (RNP)–enriched lysates of parental and MigR1–hnRNP-A1–HA–transduced K562 cells were used as source of mRNAs. RNA isolated from anti-HA or anti-Flag immunoprecipitates of parental K562 and mRNP-enriched K562 cytoplasmic lysates served as controls. Note that levels of mRNA immunoprecipitated with the anti-HA antibody were significantly lower than those isolated with the anti-hnRNP-A1 antibody. Accordingly, expression of HA–hnRNP-A1 did not significantly increase total hnRNP-A1 levels (not shown). Of the 33 000 total genes present on the HG-U133A microarray, 4235 genes (approximately 12.8%) were detected in the mRNP-enriched K562-HA–hnRNP-A1 lysate (input). Among these 4235 mRNAs, we found that 144 (approximately 3.4% of the total mRNP-associated mRNAs) were specifically bound to both endogenous hnRNP-A1 and ectopic HA–hnRNP-A1 and were also significantly enriched in the IPs compared with the mRNP-bound mRNA (input) (Figure 1A left). To ensure that the newly identified mRNAs were indeed bound to hnRNP-A1, the hnRNP-A1-IP mRNA profile was assessed by using 2 different antibodies: 1 against the hnRNP-A1 protein (9H10) and the other against the HA-tagged hnRNP-A1-hnRNP (anti-HA). Both profiles were first statistically (pairwise comparison with P < .05) analyzed using as baseline the mRNA profile of HA-IP mRNA from parental K562 cells (which do not express any HA-tagged protein), and were subsequently compared with the input mRNP–enriched RNA profile. Thus, a mRNA was considered truly associated to hnRNP-A1 if it was meeting the following criteria: (1) it was present, regardless of its levels, in both anti-HA and anti–hnRNP-A1 immunoprecipitates from K562-HA-hnRNP-A1 cells; (2) its levels were at least 5-fold greater in the anti–hnRNP-A1 IP from K562-HA-hnRNP-A1 cells than in the anti-HA IP from parental K562 (negative control); and (3) its levels were at least 5-fold increased in the anti–hnRNP-A1 IP compared with the those revealed by the hybridization with the K562-HA-hnRNP-A1 RNP-enriched lysate (input/total).
Similarly, analyses of the microarray data performed with mRNAs isolated by anti-Flag, anti-HA, or anti-hLa immunoprecipitations from cytoplasmic lysates of MigR1-Flag–hnRNP-E2, MigR1–hnRNP-K–HA, or parental K562 cells, respectively, revealed that: (1) 222 mRNAs, approximately 1.5% of the total K562 mRNAs (25.3% of the total number of mRNAs present on the HG-U95A) were enriched in the Flag–hnRNP-E2 immunoprecipitates (> 10-fold over the negative control and > 5-fold over the input; Figure 1B); (2) 353 mRNAs, approximately 2.4% of the total K562 mRNAs, were enriched in the HA–hnRNP-K immunoprecipitates (> 10-fold over the negative control and > 5-fold over the input; Figure 1C); and (3) 957 mRNAs, approximately 6.6% of the total K562 mRNAs, were enriched in the La/SSB immunoprecipitates (> 10-fold over the negative control and > 5-fold over the input; Figure 1D). However, out of the 222 mRNAs bound to hnRNP-E2, only 56 (0.4%) were specifically bound and not enriched in the immunoprecipitates of the other poly(rC)-binding protein hnRNP-K (data not shown). As a negative control for the hnRNP-E2 IP-RNA microarray hybridization, we used mRNA nonspecifically bound to the anti-Flag antibody used in IP with lysates of parental K562 cells. Likewise, the mRNA nonspecifically interacting with the anti-HA antibody used in IP with lysates of parental K562 cells was used as a negative control for the hnRNP-K and La/SSB microarray experiments. Note that the mRNAs present in a similar amount in the negative control (eg, anti-Flag in K562 cell lysate) and the specific IP (eg, anti-Flag in Flag–hnRNP-E2–expressing K562 cell lysate), or those mRNAs present in equal amount in the specific IP and input (cytoplasmic mRNA or mRNA isolated from mRNP-enriched lysate), were not considered as specifically bound to the RBP. Interestingly, functional clustering and literature mining (“Methods”) of the hnRNP-A1–associated mRNAs as well as hnRNP-E2-, hnRNP-K–, and La/SSB-associated mRNAs revealed that a discrete number encode for factors that are genetically altered or aberrantly expressed in various types of cancers, including myeloid leukemias (Figure 1 right panels).
Validation of the RIP-Chip data and expression analysis of the hnRNP-A1, hnRNP-E2, hnRNP-K, and La/SSB-associated mRNAs
Sequence analysis of the human and mouse RBP-associated mRNAs (Figure 1 right panels) revealed the presence of single or multiple conserved hnRNP-A1, hnRNP-K, hnRNP-E2, and La/SSB binding sites located in their 3′ or 5′ UTR (data not shown). For example, the UAGGG(A/U)29 hnRNP-A1 binding site was present as single element or multiple repeats in all human and mouse 3′ UTRs of the hnRNP-A1–associated mRNAs (data not shown). Notably, 7 of these putative hnRNP-A1–associated mRNAs (Tra2β, HOXB7, cyclin D2, E2F3, ILF3, SNF2β, and SET) may play a relevant role in BCR/ABL leukemogenesis.14,19,–21,35,40,,–43 The association of these mRNAs with hnRNP-A1 was validated by RT-PCR on mRNA isolated from the anti–hnRNP-A1–immunoprecipitated cytoplasmic K562 lysates. As expected, human cyclin D2, HOXB7, SET, SNF2β, ILF3, TRA2β, E2F3a, or E2F3b mRNAs were detectable in both total and hnRNP-A1–enriched mRNA fractions but not in the anti-Flag immunoprecipitates, used as negative control (Figure 2A). Importantly, high levels of E2F3a, E2F3b, SET, and SNF2β mRNA transcripts were clearly detectable in association with hnRNP-A1 and similar to those present in the mRNP-enriched mRNA fraction (Figure 2A). As we recently described for the hnRNP-A1–associated SET mRNA,14 E2F3, SNF2β, and Tra2β proteins (Figure 2B left) as well as ILF3 and HOXB7 mRNA (Figure 2B right) levels were higher in BCR/ABL-transformed than in parental 32Dcl3 myeloid precursors and correlated with those of hnRNP-A1 and BCR/ABL14 (not shown). Similarly, E2F3 and SNF2β were up-regulated in the doxycycline-treated (2 μg/mL for 3 days) BCR/ABL-inducible TonB210.1 lymphoid precursors (Figure 2B left). In addition, treatment (24 hours, 2 μM) with the ABL tyrosine kinase inhibitor imatinib mesylate markedly impaired E2F3, SNF2β, and Tra2β proteins and ILF3 and HOXB7 mRNA expression in 32D-BCR/ABL and K562 cells (Figure 2B), indicating that increased expression of those factors is BCR/ABL kinase dependent. Consistent with the modulation of hnRNP-A1–regulated SET expression in CML-CPCD34+ and CML-BCCD34+ BM cells,14 SNF2β, E2F3, and Tra2β protein levels (no antibodies are available for ILF3 and HOXB7) correlated with BCR/ABL activity and hnRNP-A1 expression, and were higher in myeloid CML-BC than CML-CP BM mononuclear cells from paired patient samples (Figure 2C). Furthermore, shRNA-mediated down-regulation of hnRNP-A1 resulted in decreased SET, SNF2β, and E2F3 protein expression (Figure 2D). Thus, as we previously demonstrated for SET,14 BCR/ABL and hnRNP A1 activities may also account for E2F3, SNF2β, and Tra2β up-regulation in CML-BC.
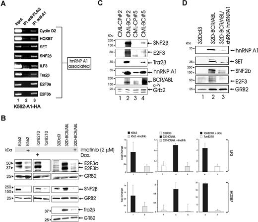
Validation and expression analysis of the hnRNP-A1–associated mRNAs in BCR/ABL cell lines and patient-derived CML BMCs. (A) RT-PCR for cyclin D2, HOXB7, SET, SNF2β, ILF3, Tra2β, E2F3a, and E2F3b on hnRNP-A1–immunoprecipitated mRNA from K562-A1-HA cytoplasmic lysates. hnRNP-A1 RNP complexes isolated from K562 cytoplasmic fractions immunoprecipitated with an anti–hnRNP-A1 antibody (9H10; lane 3) or an unrelated isotype-matched anti-FLAG antibody (clone M2; lane 2). mRNA extracted from mRNP-enriched lysates was used as a positive control (lane 1). (B) Western blots show E2F3, SNF2β, and Tra2β expression in untreated and imatinib-treated K562 cells, doxycycline-induced and uninduced TonB2.10 cells, and in parental and untreated or imatinib-treated BCR/ABL-expressing 32Dcl3 cells. GRB2 levels were detected as a control for equal loading. Right panels: Real-time PCR shows expression of ILF3 and HOXB7 mRNA in untreated and imatinib-treated BCR/ABL-expressing myeloid cells and in the BaF3-derived BCR/ABL-inducible TonB2.10 lymphoid cell line (expressed as mean ± standard error). GAPDH was used for normalization. (C) SNF2β, E2F3, Tra2β, and GRB2 protein levels and BCR/ABL phosphorylation in mononuclear BMCs from 2 patients with CML-CP and CML-BC. (D) Effect of shRNA-mediated hnRNP-A1 downmodulation on hnRNP-A1, SET, SNF2β, and E2F3 protein levels.
Validation and expression analysis of the hnRNP-A1–associated mRNAs in BCR/ABL cell lines and patient-derived CML BMCs. (A) RT-PCR for cyclin D2, HOXB7, SET, SNF2β, ILF3, Tra2β, E2F3a, and E2F3b on hnRNP-A1–immunoprecipitated mRNA from K562-A1-HA cytoplasmic lysates. hnRNP-A1 RNP complexes isolated from K562 cytoplasmic fractions immunoprecipitated with an anti–hnRNP-A1 antibody (9H10; lane 3) or an unrelated isotype-matched anti-FLAG antibody (clone M2; lane 2). mRNA extracted from mRNP-enriched lysates was used as a positive control (lane 1). (B) Western blots show E2F3, SNF2β, and Tra2β expression in untreated and imatinib-treated K562 cells, doxycycline-induced and uninduced TonB2.10 cells, and in parental and untreated or imatinib-treated BCR/ABL-expressing 32Dcl3 cells. GRB2 levels were detected as a control for equal loading. Right panels: Real-time PCR shows expression of ILF3 and HOXB7 mRNA in untreated and imatinib-treated BCR/ABL-expressing myeloid cells and in the BaF3-derived BCR/ABL-inducible TonB2.10 lymphoid cell line (expressed as mean ± standard error). GAPDH was used for normalization. (C) SNF2β, E2F3, Tra2β, and GRB2 protein levels and BCR/ABL phosphorylation in mononuclear BMCs from 2 patients with CML-CP and CML-BC. (D) Effect of shRNA-mediated hnRNP-A1 downmodulation on hnRNP-A1, SET, SNF2β, and E2F3 protein levels.
By contrast, BCR/ABL kinase–dependent regulation of hnRNP-E2, hnRNP-K, and La/SSB expression did not always result in altered expression of factors encoded by the associated mRNAs (Figure 3). In fact, Western blot analyses showed that, among the proteins encoded by mRNAs identified as associated to hnRNP-E2 (STAT3, PI3KR3, PML, PKCβ1, PPP2R3A, and FOXO1A), only PML and FOXO1A levels were markedly up-regulated in 32D-BCR/ABL (compared with parental cells) and inhibited by imatinib treatment in both 32D-BCR/ABL and K562 cells (Figure 3A). Conversely, expression of STAT3 and PI3KR3 remained unchanged upon imatinib treatment (Figure 3), suggesting that hnRNP-E2–dependent translational regulation is not the primary mechanism regulating the expression of these factors in BCR/ABL+ cells. Moreover, levels of PKCβ1 (protein kinase C beta 1), which potentially undergoes regulation by hnRNP-E2 and hnRNP-K, were regulated by BCR/ABL activity in 32D-BCR/ABL but not in K562 cells (Figure 3A). A similar incongruence was also observed when we assessed BCR/ABL-dependent expression of the factors whose mRNA was found specifically bound to the translational regulators hnRNP-K and La/SSB (Figure 3). Indeed, only LATS1 (large tumor suppressor homolog 1), SIPA1 (signal-induced proliferation-associated gene), SMAD4, FOXO1A, and MCL1 (myeloid cell leukemia sequence 1) expression was markedly increased in 32D-BCR/ABL cells and down-regulated by imatinib treatment (Figure 3A), suggesting that their expression may depend on translational regulation by hnRNP-E2, hnRNP-K, and/or La/SSB. Accordingly, shRNA-mediated hnRNP-E2 down-regulation impaired FOXO1A but not PKCβ1, LATS1, and STAT3 expression in 32D-BCR/ABL cells (Figure 3B top). Likewise, hnRNP-K shRNA expression resulted in decreased LATS1, SIPA1, and PKCβ1, but not DOCK4 expression (Figure 3B bottom).
Expression analysis of the hnRNP-K–, hnRNP-E2–, and La/SSB-associated mRNA products in BCR/ABL+ cells.(A) Western blots show levels of the candidate hnRNP-E2–, hnRNP-K–, and La/SSB-associated mRNA products in 32Dcl3 (lane 1) and in untreated and imatinib-treated 32D-BCR/ABL (lanes 2,3) and K562 (lanes 3,5) cells. Levels of La/SSB, hnRNP-E2, hnRNP-K, BCR/ABL (antiphosphotyrosine), and GRB2 were detected as controls. (B) Western blots show expression of hnRNP-E2, FOXO1A, PKC1β, and STAT3, and of hnRNP-K, LATS1, SIPA1, PKCb1, and DOCK4 in hnRNP-E2 (top panel) shRNA- and (bottom panel) hnRNP-K shRNA–transduced 32D-BCR/ABL, respectively. Expression in parental and BCR/ABL-expressing 32Dcl3 cells served as controls.
Expression analysis of the hnRNP-K–, hnRNP-E2–, and La/SSB-associated mRNA products in BCR/ABL+ cells.(A) Western blots show levels of the candidate hnRNP-E2–, hnRNP-K–, and La/SSB-associated mRNA products in 32Dcl3 (lane 1) and in untreated and imatinib-treated 32D-BCR/ABL (lanes 2,3) and K562 (lanes 3,5) cells. Levels of La/SSB, hnRNP-E2, hnRNP-K, BCR/ABL (antiphosphotyrosine), and GRB2 were detected as controls. (B) Western blots show expression of hnRNP-E2, FOXO1A, PKC1β, and STAT3, and of hnRNP-K, LATS1, SIPA1, PKCb1, and DOCK4 in hnRNP-E2 (top panel) shRNA- and (bottom panel) hnRNP-K shRNA–transduced 32D-BCR/ABL, respectively. Expression in parental and BCR/ABL-expressing 32Dcl3 cells served as controls.
hnRNP-A1 interacts with the 3′ UTR of E2F3 mRNA, and its nucleocytoplasmic shuttling activity is required for E2F3 expression
Because the human and mouse 3′ UTRs of E2F3 mRNA transcripts (E2F3a and E2F3b)44 contain a conserved putative hnRNP-A1 consensus binding sequence29,45 (Figure 4A), a ribo-oligonucleotide (rODN) spanning nucleotides 2686 to 2709 of hE2F3 mRNA (E2F3(A1) rODN was used in REMSA and UV cross-linking to assess interaction with hnRNP-A1. A single RNA/protein complex was detected by REMSA in K562 and 32D-BCR/ABL lysates (Figure 4B lanes 2,4), whereas a faster migrating complex was detected in parental 32Dcl3 myeloid precursors (Figure 4B lane 1). Moreover, imatinib mesylate markedly reduced formation of this RNA/protein complex in 32D-BCR/ABL and K562 cells (Figure 4B lanes 3,5), suggesting that expression and/or binding of the E2F3 mRNA-interacting RBP is BCR/ABL kinase dependent. To assess binding specificity, competition assays were performed with a synthetic rODN (hnRNP-A1 rODN) previously described to interact with hnRNP-A129 and sharing only the UAGGGA hnRNP-A1-binding site with the E2F3(A1) rODN (Figure 4A). Addition of 100x hnRNP-A1 rODN specifically inhibited the RBP/E2F3(A1) complex formation in 32D-BCR/ABL and K562 lysates (Figure 4B lanes 7,8) but not in parental cells (Figure 4B lane 6), suggesting that hnRNP-A1 might be the RBP interacting with E2F3 mRNA. To formally demonstrate the hnRNP-A1/E2F3 mRNA interaction, 32D-BCR/ABL and K562 cell lysates were immunodepleted of hnRNP-A1 (Figure 4B inset) and equal amounts of total (Figure 4B lanes 1-3) and hnRNP-A1-immunodepleted (Figure 4B lanes 9-11) lysates were used in REMSA with the E2F3(A1) rODN. Consistent with the presence of hnRNP-A1 in the RBP/E2F3(A1) complex, hnRNP-A1 immunodepletion impaired RNA/protein complex formation in BCR/ABL-expressing (Figure 4B lanes 10,11) but not in parental (Figure 4B lane 9) cell lysates. The hnRNP-A1/E2F3 mRNA interaction was further confirmed by UV cross-linking in which a 32D-BCR/ABL and K562 protein of approximately 34 kDa corresponding to the hnRNP-A1 molecular weight6 (MW) interacts with E2F3(A1) rODN (Figure 4B right panel). Notably, the 32Dcl3 protein interacting with the E2F3(A1) rODN has an apparent MW of approximately 25 kDa and does not require the UAGGGA element for binding RNA (Figure 4B right panel asterisk).
Interaction of E2F3 mRNA with hnRNP-A1 and requirement of hnRNP-A1 nucleocytoplasmic shuttling for E2F3 expression. (A) Representation of the oligoribonucleotide containing the hnRNP-A1 consensus-binding site (hnRNP-A1 rODN) used as competitor in REMSA assays. Sequence comparison of mouse and human E2F3 3′ UTRs shows presence of the hnRNP-A1 consensus-binding site (UAGGGA/U). E2F3(A1) rODN represents the probe used in REMSA. (B) Left: REMSA with the E2F3(A1) rODN and cytoplasmic lysates of 32Dcl3, untreated and imatinib-treated 32D-BCR/ABL, and K562 cells. Binding specificity was assessed by competition with 100-fold excess of unlabeled hnRNP-A1 rODN and by using hnRNP-A1 immunodepleted extracts. Right: Top shows anti–hnRNP-A1 Western blot in total, anti–hnRNP-A1–immunoprecipitated, and anti–hnRNP-A1–immunodepleted 32Dcl3, 32D-BCR/ABL, and K562 cell lysates. Bottom shows UV cross-linking of binding reactions performed with labeled E2F3(A1) rODN and cytoplasmic 32Dcl3, 32D-BCR/ABL, and K562 cell lysates. Arrow indicates the hnRNP-A1/E2F3 RNA complex. *Nonspecific complex in parental 32Dcl3 cell lysates. (C) Protein levels of E2F3 and GRB2 in 32Dcl3, 32D-BCR/ABL, and in the hnRNP-A1 dominant-negative (NLS-A1-HA)–expressing 32D-BCR/ABL cells. Inset: Northern blot shows effects of imatinib on E2F3 mRNA levels in K562 cells.
Interaction of E2F3 mRNA with hnRNP-A1 and requirement of hnRNP-A1 nucleocytoplasmic shuttling for E2F3 expression. (A) Representation of the oligoribonucleotide containing the hnRNP-A1 consensus-binding site (hnRNP-A1 rODN) used as competitor in REMSA assays. Sequence comparison of mouse and human E2F3 3′ UTRs shows presence of the hnRNP-A1 consensus-binding site (UAGGGA/U). E2F3(A1) rODN represents the probe used in REMSA. (B) Left: REMSA with the E2F3(A1) rODN and cytoplasmic lysates of 32Dcl3, untreated and imatinib-treated 32D-BCR/ABL, and K562 cells. Binding specificity was assessed by competition with 100-fold excess of unlabeled hnRNP-A1 rODN and by using hnRNP-A1 immunodepleted extracts. Right: Top shows anti–hnRNP-A1 Western blot in total, anti–hnRNP-A1–immunoprecipitated, and anti–hnRNP-A1–immunodepleted 32Dcl3, 32D-BCR/ABL, and K562 cell lysates. Bottom shows UV cross-linking of binding reactions performed with labeled E2F3(A1) rODN and cytoplasmic 32Dcl3, 32D-BCR/ABL, and K562 cell lysates. Arrow indicates the hnRNP-A1/E2F3 RNA complex. *Nonspecific complex in parental 32Dcl3 cell lysates. (C) Protein levels of E2F3 and GRB2 in 32Dcl3, 32D-BCR/ABL, and in the hnRNP-A1 dominant-negative (NLS-A1-HA)–expressing 32D-BCR/ABL cells. Inset: Northern blot shows effects of imatinib on E2F3 mRNA levels in K562 cells.
To determine whether increased E2F3 expression in BCR/ABL+ cells requires hnRNP-A1 mRNA export activity, E2F3 protein levels were evaluated in IL-3–cultured 32D-BCR/ABL-NLS-A1-HA cells,6 which express a nucleus-localized and shuttling-deficient hnRNP-A1 mutant (NLS-A1-HA) that binds mRNA and competes with wild-type hnRNP-A1 for nucleocytoplasmic export.6 Consistent with the ability of hnRNP-A1 to bind E2F3 mRNA, expression of the dominant-negative6 NLS-A1-HA mutant resulted in decreased E2F3 levels (Figure 4C). Thus, BCR/ABL-induced E2F3 expression requires hnRNP-A1 mRNA export activity. Accordingly, imatinib treatment strongly inhibited E2F3 mRNA expression (Figure 4C inset).
In vitro and in vivo requirement of E2F3 expression for BCR/ABL leukemogenesis
The E2F3 gene encodes both E2F3a, which is regulated by cell growth, and E2F3b, which is equally expressed in quiescent and proliferating cells.44 Similar to BCR/ABL and hnRNP-A1,14 E2F3a expression is higher in CD34+ BM cells from patients with CML-BC (CML-BCCD34+; n = 3) than patients with CML-CP (CML-CPCD34+; n = 3) (Figure 5A lanes 2,3,6-9). Interestingly, expression of E2F3a (slower migrating band) is higher than that of E2F3b (faster migrating band) in CML-BCCD34+. Likewise, up-regulation of E2F3a but not of E2F3b is evident in CML-CPCD34+ when compared with CD34+ BM progenitors from a healthy donor (NBMCD34+; Figure 5A lanes 1,2,4-7). By contrast, E2F3b is slightly higher in CML-CPCD34+ than CML-BCCD34+ (Figure 5A lanes 2,3). In addition, E2F3a and E2F3b expression is more pronounced in the more immature CD34+ CML-BC BM progenitors than in the CD34− fraction (Figure 5B), which includes more committed hematopoietic precursors and postmitotic mononuclear cells that express low levels of the BCR/ABL oncoprotein.1,12 Consistent with the fact that the hnRNP-A1–interacting site is conserved in both E2F3a and E2F3b mRNAs, imatinib treatment (2 μM for 0-72 hours) markedly reduced E2F3a/b protein levels in CML-BCCD34+ progenitors (n = 2; Figure 5B lanes 3-5,8).
E2F3 is a bona fide target of BCR/ABL tyrosine kinase activity. (A) Western blot shows E2F3a (top arrow) and E2F3b (bottom arrow) protein expression in CD34+ BMCs from a healthy donor (NBM), patients with CML-CP, and patients with CML-BC (n = 3 per group). (B) E2F3 protein levels in the CML-BC (n = 2) CD34− and in untreated or imatinib-treated (for the indicated times) CD34+ BMC fractions. GRB2 was used as a control for equal loading. *Nonspecific band detected by a new lot of the E2F3 antibody. (C) Growth factor–independent methylcellulose colony formation of 32D-BCR/ABL cells transduced with the empty pSUPER.retro.neo + GFP retrovirus (
), or with retroviruses carrying shRNA for E2F3a (
) or E2F3a/b (
). Inset: Western blot shows shRNA-mediated E2F3a/b down-regulation. (D) Analysis of tumors from SCID mice subcutaneously injected with vector-transduced (
) or E2F3a/b shRNA–transduced (
) 3 2D-BCR/ABL cells.
E2F3 is a bona fide target of BCR/ABL tyrosine kinase activity. (A) Western blot shows E2F3a (top arrow) and E2F3b (bottom arrow) protein expression in CD34+ BMCs from a healthy donor (NBM), patients with CML-CP, and patients with CML-BC (n = 3 per group). (B) E2F3 protein levels in the CML-BC (n = 2) CD34− and in untreated or imatinib-treated (for the indicated times) CD34+ BMC fractions. GRB2 was used as a control for equal loading. *Nonspecific band detected by a new lot of the E2F3 antibody. (C) Growth factor–independent methylcellulose colony formation of 32D-BCR/ABL cells transduced with the empty pSUPER.retro.neo + GFP retrovirus (
), or with retroviruses carrying shRNA for E2F3a (
) or E2F3a/b (
). Inset: Western blot shows shRNA-mediated E2F3a/b down-regulation. (D) Analysis of tumors from SCID mice subcutaneously injected with vector-transduced (
) or E2F3a/b shRNA–transduced (
) 3 2D-BCR/ABL cells.
To determine whether E2F3 plays an important role in the regulation of BCR/ABL-dependent proliferation and survival, we interfered with E2F3a and E2F3ab expression by retrovirally infecting 32D-BCR/ABL cells with the pSuper.retro-E2F3a and pSuper.retro-E2F3ab shRNA constructs carrying an shRNA corresponding to nucleotides 578 to 597 (E2F3a) and 836 to 854 (E2F3ab) of the mouse E2F3 mRNA, respectively. In 32D-BCR/ABL cells, shRNA-mediated down-regulation of E2F3a and E2F3ab (Figure 5C inset) did not significantly affect IL-3–dependent proliferation (data not shown). By contrast, the growth factor–independent methylcellulose colony-forming ability of 32D-BCR/ABL cells was significantly reduced (P < .001; t test) by 60% to 70% and more than 90% in E2F3a-shRNA– and E2F3ab-shRNA–expressing cells, respectively, but not in vector-transduced cells (Figure 5C). Accordingly, shRNA-mediated down-regulation of both E2F3a and E2F3b expression exerted a profound effect on the ability of 32D-BCR/ABL cells to grow and form tumors in vivo. In fact, while SCID mice injected (5 × 106 cells/mouse, n = 5 mice per group) subcutaneously with vector-transduced 32D-BCR/ABL cells formed tumors (incidence: 5 of 5) in 6 to 7 days, tumors in mice injected with E2F3ab shRNA–expressing cells were palpable (incidence: 5 of 5) only after 9 to 10 days after injection (Figure 5D). At 15 days after injection, all mice injected with E2F3ab shRNA–expressing cells developed tumors that weighed approximately 80% less than those formed by injection of vector-transduced 32D-BCR/ABL cells (Figure 5D).
Because both E2F3a and E2F3b activities appear important for BCR/ABL leukemogenesis, albeit to different extents, the Lin− fractions of BM cells (BMCs) from E2F3+/+ and E2F3−/− C57BL/6J mice21,40 were retrovirally transduced with either MigR1-p210-BCR/ABL or MigR1 vector. Thereafter, GFP-sorted E2F3+/+ and E2F3−/− p210-BCR/ABL–expressing Lin− BMCs were used to assess BCR/ABL-driven colony formation (Figure 6A). Similar to the effects of E2F3ab shRNA, the clonogenic potential of GFP+-BCR/ABL-+Lin−E2F3−/− BMCs cultured in the absence of cytokines was significantly (P < .001; t test) lower than GFP+-BCR/ABL-+Lin−E2F3+/+ BMCs (average, 64% reduction; Figure 6A; lanes 3,4). As expected, MigR1-transduced GFP+-Lin−E2F3+/+ and GFP+-Lin−E2F3−/− BMCs did not form colonies in the absence of cytokines (Figure 6A; lanes 5,6). However, in the presence of IL-3, MigR1-transduced GFP+-Lin−E2F3−/− BMCs showed a slightly decreased colony formation when compared with MigR1-GFP+-Lin−E2F3+/+ BMCs (average, 25% reduction; Figure 6A; lanes 1,2), consistent with the role of E2F3 as regulator of cell growth and the ability of other E2F proteins to compensate for loss of E2F3 expression.46
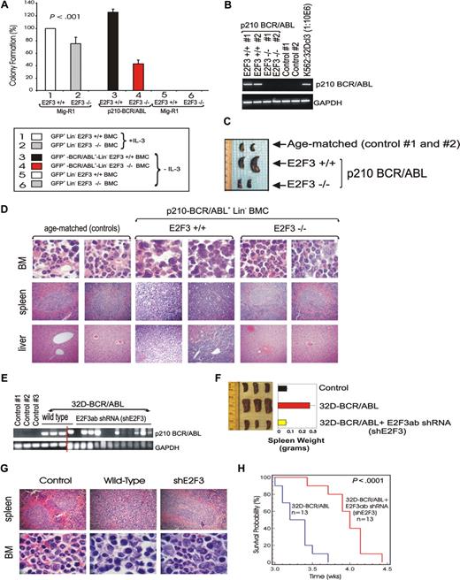
In vitro and in vivo requirement of E2F3 for BCR/ABL leukemogenesis. (A) IL3-dependent and -independent methylcellulose colony forming ability of primary Lin− E2F3+/+ and E2F3−/− C56BL/6J BMCs retrovirally transduced with either the empty MigR1 or MiGR1-p210BCR/ABL retrovirus and GFP sorted (P < .001; t test). Error bars represent standard error. (B) Nested RT-PCR for p210-BCR/ABL in peripheral blood isolated at 12 weeks after transplantation from SCID mice (nos. 1 and 2) injected with E2F3+/+ and E2F3−/− Lin− BMCs. Sensitivity of the system was assessed by detecting p210-BCR/ABL transcripts in K562/32Dcl3 cells used at 1:106 ratio. (C) Visual analysis of spleens isolated from controls, E2F3+/+, or E2F3−/− BCR/ABL-transduced GFP+-BCR/ABL+Lin− SCID mice. (D) Hematoxylin/eosin-stained BM, spleen, and liver tissue sections from control, E2F3+/+ or E2F3−/− BCR/ABL-transduced GFP+-BCR/ABL+Lin− SCID mice (nos. 1 and 2) killed at 15 weeks after transplantation. (E) Representative nested RT-PCR for p210-BCR/ABL in peripheral blood isolated at 3 weeks after transplantation from SCID mice either not injected (control; n = 3) or injected with vector-transduced (wild-type; n = 3) or shRNA E2F3ab–transduced (shE2F3; n = 12) 32D-BCR/ABL cells. (F) Visual analysis and average weight of spleens isolated from controls, wild-type, and shE2F3 mice at 3.5 weeks after transplantation. Error bar represent standard error. (G) Representative hematoxylin/eosin staining of BM and spleen tissue sections from control, wild-type, and shE2F3 mice at 3.5 weeks after transplantation. (H) Survival of SCID mice (n = 13 per group) intravenously injected with vector-transduced (blue line) and E2F3ab shRNA-transduced (red line) 32D-BCR/ABL cells. Estimated probabilities for survival were calculated using the Kaplan-Meier method, and the log-rank test evaluated the differences among survival distributions (P < .001). Images were taken with a Zeiss (Thornwood, NY) Axioskope 2 Plus and a 40×/0.75 (BM) or a 25×/0.75 (liver and spleen) NA objective, with a Canon Powershot A70 (Canon, Lake Success, NY) and Canon Capture software.
In vitro and in vivo requirement of E2F3 for BCR/ABL leukemogenesis. (A) IL3-dependent and -independent methylcellulose colony forming ability of primary Lin− E2F3+/+ and E2F3−/− C56BL/6J BMCs retrovirally transduced with either the empty MigR1 or MiGR1-p210BCR/ABL retrovirus and GFP sorted (P < .001; t test). Error bars represent standard error. (B) Nested RT-PCR for p210-BCR/ABL in peripheral blood isolated at 12 weeks after transplantation from SCID mice (nos. 1 and 2) injected with E2F3+/+ and E2F3−/− Lin− BMCs. Sensitivity of the system was assessed by detecting p210-BCR/ABL transcripts in K562/32Dcl3 cells used at 1:106 ratio. (C) Visual analysis of spleens isolated from controls, E2F3+/+, or E2F3−/− BCR/ABL-transduced GFP+-BCR/ABL+Lin− SCID mice. (D) Hematoxylin/eosin-stained BM, spleen, and liver tissue sections from control, E2F3+/+ or E2F3−/− BCR/ABL-transduced GFP+-BCR/ABL+Lin− SCID mice (nos. 1 and 2) killed at 15 weeks after transplantation. (E) Representative nested RT-PCR for p210-BCR/ABL in peripheral blood isolated at 3 weeks after transplantation from SCID mice either not injected (control; n = 3) or injected with vector-transduced (wild-type; n = 3) or shRNA E2F3ab–transduced (shE2F3; n = 12) 32D-BCR/ABL cells. (F) Visual analysis and average weight of spleens isolated from controls, wild-type, and shE2F3 mice at 3.5 weeks after transplantation. Error bar represent standard error. (G) Representative hematoxylin/eosin staining of BM and spleen tissue sections from control, wild-type, and shE2F3 mice at 3.5 weeks after transplantation. (H) Survival of SCID mice (n = 13 per group) intravenously injected with vector-transduced (blue line) and E2F3ab shRNA-transduced (red line) 32D-BCR/ABL cells. Estimated probabilities for survival were calculated using the Kaplan-Meier method, and the log-rank test evaluated the differences among survival distributions (P < .001). Images were taken with a Zeiss (Thornwood, NY) Axioskope 2 Plus and a 40×/0.75 (BM) or a 25×/0.75 (liver and spleen) NA objective, with a Canon Powershot A70 (Canon, Lake Success, NY) and Canon Capture software.
To determine whether lack of E2F3 activity impairs the ability of BCR/ABL to induce an acute leukemia-like process, retroviral-transduction/transplantation assays were performed with GFP+-BCR/ABL+-Lin−E2F3+/+ and GFP+-BCR/ABL+-Lin−E2F3−/− BMCs After BCR/ABL transduction, E2F3−/− and E2F3+/+ GFP+-BCR/ABL+-Lin− BMCs were intravenously injected into SCID mice (5 × 105 cells/mouse, n = 2 mice per group). At 12 weeks after injection, mice transplanted with GFP+-BCR/ABL+-Lin−E2F3+/+ BMCs, but not those that received transplants of equal numbers of GFP+-BCR/ABL+-Lin−E2F3−/− BMCs, showed initial signs of general disease (rough coat and delayed response to external stimuli) and the presence in PB of circulating BCR/ABL+ cells as determined by nested RT-PCR (Figure 6B). Because all mice that received p210-BCR/ABL E2F3+/+ BMCs appeared severely lethargic at 15 weeks after transplantation, cell-injected and age-matched mice were killed, and various organs evaluated by visual inspection and light microscopy. Mice that received GFP+-BCR/ABL+-Lin−E2F3+/+ BMCs showed modest to massive splenomegaly, whereas morphology of spleens from mice injected with GFP+-BCR/ABL+-Lin−E2F3−/− BMCs resembled that of control age-matched mice (Figure 6C). Hematoxylin/eosin-stained sections of spleen, BM, and liver from E2F3+/+-BCR/ABL+ mice showed extensive infiltration of blasts typical of an overt acute leukemia-like process (Figure 6D). Conversely, histopathology of organs from the group injected with GFP+-BCR/ABL+-Lin−E2F3−/− BMCs was similar to that of age-matched controls (Figure 6D). In fact, BM from p210-BCR/ABL+-E2F3−/− and age-matched mice showed similar marrow cellularity, with the presence of myeloid cells at different stages of differentiation (Figure 6D) and normal spleen and liver parenchymal architecture (Figure 6D). In similar experiments, SCID mice were intravenously injected with vector- or E2F3ab shRNA–expressing 32D-BCR/ABL cells (105 cells/mouse; n = 13 mice per group; Figure 5C; inset). Age-matched mice were used as controls. At 3 weeks after injection, 3 mice per control group and 12 of 13 experimental mice were analyzed by nested RT-PCR for the presence of circulating BCR/ABL+ cells. As expected, PB from mice receiving vector-transduced BCR/ABL (wild-type) cells were all BCR/ABL+, whereas BCR/ABL transcripts were detectable in only 9 of 12 mice injected with E2F3ab shRNA-expressing 32D-BCR/ABL (shE2F3) cells (Figure 6E). Note that because the thirteenth shE2F3 mouse appeared severely sick, we did not withdraw blood from this animal that died 3.5 days later from an acute leukemia-like process (data not shown). At 3.5 weeks after transplantation, 3 mice per group were killed and subjected to histopathologic examination. Interestingly, all 3 shE2F3 mice (2 were BCR/ABL+ and 1 was BCR/ABL− at week 1 after injection) showed normal spleen size (Figure 6F), bone marrow cellularity, and spleen architecture (Figure 6G), similar to that of age-matched mice (control). By contrast, massive splenomegaly (average spleen weight was 300% increased if compared with that of spleens from control or shE2F3 mice) and substantial myeloid infiltration of spleen and BM were observed in mice that received transplants of vector-transduced 32D-BCR/ABL cells (wild-type; Figure 6F,G). Furthermore, at 3.75 weeks after transplantation, 80% of shE2F3 mice were alive, whereas all wild-type BCR/ABL+ mice were dead (Figure 6H). Ultimately, all shE2F3 mice died of a BCR/ABL+ acute leukemia-like process within 4.5 weeks after transplantation (Figure 6H). Furthermore, real-time PCR revealed no difference in E2F3 mRNA expression in spleens of wild-type and shE2F3 mice (data not shown), suggesting that the significantly delayed (median survival of wild-type vs shEF3, P < .001; log-rank test) leukemic process in the shE2F3 mice might result from expansion of a 32D-BCR/ABL cell population expressing normal E2F3 levels and/or a negative selection process against 32D-BCR/ABL cells expressing low E2F3 levels that, as shown in Figures 5C and 6A, have impaired clonogenic potential.
Discussion
Increased BCR/ABL expression/activity, as observed in CML-BC, induces pathways that drive myeloid progenitors toward a phenotype typical of malignant blasts.1 A likely mechanism also involves the control of mRNA metabolism via altered expression/function of the RNA binding proteins hnRNP-A1, hnRNP-E2, hnRNP-K, and La/SSB.5 Some of these mRNAs (eg, SET, C/EBPα, MYC, and MDM2), which are targets of the posttranscriptional and/or translational regulatory activities of these RBPs, are essential for the BCR/ABL-dependent phenotype of CML-BC progenitors.8,–10,12,14 Here, microarray-mediated RIP-Chip analysis47 was used to screen for mRNA subsets specifically associated with and potentially regulated by hnRNP-A1, hnRNP-E2, hnRNP-K, or La/SSB in BCR/ABL-transformed human leukemic cells. Global characterization and functional analysis (ribonomics15,48 ) of RNAs associated to RBPs involved in human diseases is not unprecedented. For example, the Fragile-X syndrome results from altered translation of a specific subset of mRNAs due to absence of the RBP FMR.49 Interestingly, functional clustering and literature mining of mRNAs associated to hnRNP-A1, hnRNP-E2, hnRNP-K, and La/SSB revealed that some of them (eg SET,14 Tra2β,35 cyclin D2,20,41 E2F3,21,40 HOXB7,19 MYC,9,50,51 PML,52 MCL1,16,53 MLL2,54 MDM2,12,55 and SNF2β/BRG142,43 ) are key players not only in the determination of cell fate, but also in tumor (leukemia included) development, maintenance, and progression. Although it is still an open question whether all these mRNAs are truly posttranscriptionally/translationally regulated by hnRNP-A1, hnRNP-E2, hnRNP-K, or La/SSB, several lines of evidence support the specificity of RBP/mRNA binding and the accuracy of our RIP-Chip data. First, IP-RNA/RT-PCR–mediated validation of the hnRNP-A1 microarray data demonstrated that all the analyzed mRNAs (Figure 2) were bound to hnRNP-A1. Second, computational analysis revealed the presence of conserved single or multiple binding sites for hnRNP-A1 (UAGGGA/U),29 hnRNP-K [UC3-4(U/A)(U/A)],32 hnRNP-E2 (C3-5UC3-5),33 or La/SSB (GGGACCCU)12,34 within the 5′ and/or 3′ UTRs of all the RBP-associated mRNAs analyzed (data not shown). Third, shRNA-mediated hnRNP-A1, hnRNP-E2, and hnRNP-K down-regulation resulted in decreased expression of some but not all of the factors encoded by the RBP-bound mRNAs, suggesting that some of these mRNAs, despite their interaction with a specific RBP, are not regulated by its activity. Conversely, we demonstrated that these RBPs do play a crucial role in regulating the expression of other mRNAs (eg, FOXO1A, E2F3, and SIPA1) in BCR/ABL-expressing cells. Indeed, some of these RBP-associated mRNAs (Figure 1 tables) have been described as associated to and regulated by 1 of these RBPs. For instance, hnRNP-A1 pre-mRNA associates to hnRNP-A1 protein56 ; MYC expression is regulated by hnRNP-K9,57 ; and MDM2 is translationally regulated by La/SSB.12 Notably, CEBPA mRNA was not found among the hnRNP-E2–immunoprecipitated mRNAs because it is transcriptionally inhibited in K562 cells.10 Finally, 17 of the hnRNP-E2–associated mRNAs were also present in a previous hnRNP-E2 RIP-Chip study.33 Moreover, consistent with the notion that the poly(rC)-binding hnRNP-K and hnRNP-E2 proteins bind RNA in a sequence-specific manner58 and may simultaneously control mRNA translation,57,58 34% of the hnRNP-E2–associated mRNAs (74 mRNAs) were also bound to hnRNP-K (data not shown).
While fewer mRNAs were in complex with each hnRNP, 967 mRNAs were found associated to La/SSB in K562 cells. Although nonspecific interactions cannot be excluded, our data are in line with the reported broader role of La/SSB in the regulation of mRNA metabolism.12,59,60 Conversely, hnRNP-A1 primarily regulates mRNA processing and nuclear export, whereas hnRNP-E2 and hnRNP-K are mainly regulators of mRNA translation.5,58,61
Expression analyses in BCR/ABL cell lines and/or primary blasts from patients with CML-CP and CML-BC (Figures 2,3) indicated that levels of proteins encoded by several but not all of the hnRNP-A1–, hnRNP-E2–, hnRNP-K– and La/SSB-associated mRNAs parallel those of the RBPs, which are induced by BCR/ABL and down-regulated by imatinib.6,9,10,12,14 Thus, BCR/ABL might use these RBPs to directly control at the posttranscriptional and/or translational level expression of several of these factors, as reported for C/EBPα, MYC, MDM2, and SET.5 PPP2R3A mRNA, encoding 1 of the regulatory subunits of the protein phosphatase 2A (PP2A), was found in complex with hnRNP-E2 and La/SSB (Figure 1). Accordingly, its expression was down-regulated in BCR/ABL+ compared with parental cells (Figure 3). Because the PPP2R3A 5′ UTR (BC065531) contains multiple upstream open reading frames, it is conceivable that PPP2R3A undergoes hnRNP-E2– and/or La/SSB-dependent translational control. In agreement, we previously reported that BCR/ABL, to exert its leukemogenic potential, suppresses PP2A activity through a hnRNP-A1–SET–dependent mechanism.14 In fact, molecular (SET shRNA–mediated) or pharmacologic (forskolin, 1,9-dideoxy–forskolin, or FTY720) reactivation of PP2A impairs clonogenic potential, restores differentiation, and suppresses in vivo leukemogenesis of wild-type and T315I BCR/ABL+ primary CML-BC and Ph1 acute lymphoblastic leukemia (ALL) blasts.14,62
Like SET, E2F3a and E2F3b mRNA transcripts interact with hnRNP-A1 through a binding site present in the 3′ UTR. Consistent with the effect of BCR/ABL on hnRNP-A1 expression,6,14 E2F3 mRNA and/or protein levels are higher in CML-BCCD34+ than CML-CPCD34+ patient-derived BM cells and in BCR/ABL-expressing cell lines compared with nontransformed cells, and decrease upon inhibition of BCR/ABL kinase activity. Interestingly, E2F3a rather than E2F3b seems to play a major role in controlling BCR/ABL oncogenic activity (Figure 5), even if both transcripts bind hnRNP-A1. Furthermore, their expression is required for in vivo BCR/ABL leukemogenesis, as demonstrated by transplantation assays with BCR/ABL+ primary cells and cell lines in which the E2F3 gene was knocked-out or its expression was knocked-down by a specific shRNA.
E2F3 is not the only member of the E2F family of transcription factors with a potential role in BCR/ABL leukemogenesis. Indeed, in vitro studies suggest that E2F1 might have an important role in cell-cycle regulation of BCR/ABL-transformed cell lines.63,64 However, genetic loss of E2F1 and E2F2 expression does not impair but rather favors expansion of BCR/ABL-transduced BM mouse progenitors injected into lethally irradiated recipients,65 indicating that BCR/ABL is capable of restoring S-phase progression in replication-impaired E2f1−/−2−/−Lin− BM progenitors. Conversely, the importance of E2F3a overexpression in regulation of the CML-BCCD34+ phenotype is corroborated by the following evidence: (1) enhanced proliferation appears to be a characteristic of CML-BCCD34+ but not CML-CPCD34+ blasts and, most likely, depends on increased BCR/ABL levels1 ; and (2) the E2F3 proliferation-promoting effect relies on E2F3a but not E2F3b expression,44,66 which is also present in quiescent cells.44,66 Moreover, while cell growth is only slightly inhibited in E2F3a/b-null cells, proliferation is totally impaired in E2F1, E2F2, and E2F3 triple knock-out mouse embryonic fibroblast (MEF) cells, and it can be partially to fully rescued by singular or combined expression of E2F3a and E2F3b.40
Thus, it is possible that the growth advantage of CML-BCCD34+ progenitors may, at least in part, depend on high levels of BCR/ABL that posttranscriptionally induces E2F3a up-regulation through hnRNP-A1. In support of this hypothesis, cytoplasmic E2F3 mRNA levels were up-regulated in a BCR/ABL kinase–dependent manner, and expression of the dominant-negative NLS-A1-HA6 hnRNP-A1, which impairs hnRNP-A1–dependent mRNA nuclear export,6 as well as shRNA-mediated hnRNP-A1 knock-down, inhibited E2F3 expression.
In summary, we show here that BCR/ABL has a profound effect on the expression of genes which are aberrantly posttranscriptionally regulated through the activity of RBPs. Because altered mRNA metabolism is not limited to BCR/ABL-driven leukemias, unraveling the posttranscriptional/translational networks that aberrantly affect gene expression in different types of cancers will enhance our understanding of the mechanisms controlling cancer development and progression and may also provide novel targets (eg, E2F3) for therapeutic intervention. Indeed, our recent discovery of the BCR/ABL–hnRNP-A1–SET-PP2A interplay represents the best example of how studying mRNA metabolism in leukemia could lead to potential new therapeutic approaches.5
The publication costs of this article were defrayed in part by page charge payment. Therefore, and solely to indicate this fact, this article is hereby marked “advertisement” in accordance with 18 USC section 1734.
Acknowledgments
We gratefully thank Drs J. L. Manley, G. Dreyfuss, R. Andino, R. J. Maraia, and B. E. Wadzinski for providing noncommercially available antibodies.
This work was supported by National Cancer Institute grants CA095512 (D.P.), CA16058, and GRT8230100 (OSU-CCC), and the US Army, CML Research Program DAMD17-03-1-0184 (D.P.). J.S.C. was in part supported by the Up-on-the-Roof Human Cancer Genetics Fellowship (Ohio State University). D.P. and G.W.L. are Scholars of the Leukemia and Lymphoma Society of America. P.N. is a fellow of the American Italian Cancer Foundation (New York, NY).
Authorship
Contribution: A.M.E. performed research and wrote the paper; P.N., R.S., J.J.O., J.S.C., M.N., and W.W. performed research; C.G.-P. contributed vital material; S.V. and G.M. analyzed data; M.A.C. and G.W.L. contributed vital material; and D.P. designed research, analyzed data, wrote the paper, and supervised work.
Conflict-of-interest disclosure: The authors declare no competing financial interests.
Correspondence: Danilo Perrotti, Ohio State University Comprehensive Cancer Center, 2001 Polaris Pkwy, Rm 205, Columbus, OH 43240; e-mail: danilo.perrotti@osumc.edu.





