Abstract
Vascular endothelial growth factor (VEGF)–induced vascular permeability (VP) is a hallmark of tumor growth and metastasis. Previous studies have shown a requirement for Src kinase in VEGF-mediated VP and signaling in blood vessels. In this study, we have examined the effect of Src-mediated reduced VP on tumor growth and metastasis. The growth and spontaneous metastasis of VEGF-expressing tumor cells were determined in Src-knockout (src–/–) or control mice (src+/+ or src+/–). In comparison to control mice, src-null mice had a significant reduction in tumor-induced VP as well as a subsequent reduction in spontaneous metastasis. In contrast, primary tumor weight and vascular density were unchanged between src-null and control mice. Consistent with a role for Src in the extravasation of tumor cells from the circulation, direct intravenous injection of lung carcinoma cells resulted in a more than 2-fold reduction in lung tumor burden in src-null mice compared to control mice. The comparison of the results from the experimental metastasis and the spontaneous metastasis models suggests that there are defects in VP in the primary site of Src-deficient mice and that there may be an essential role for Src and Src-mediated VP in tumor metastasis to the lung.
Introduction
Malignant tumor growth is characterized by extensive neovascularization (angiogenesis) and vascular permeability (VP). Although tumors express and secrete a wide range of cytokines and growth factors, vascular endothelial growth factor/vascular permeability factor (VEGF or VPF) is unique in that only VEGF induces VP as well as vascular proliferation and endothelial cell migration.1-4 The nonreceptor tyrosine kinase, Src, has been previously shown to be essential in specific VEGF pathway signaling responses. For example, in studies using knockout mice, VEGF-induced VP was blocked in src–/– mice, a phenotype termed “leakage resistant.”5,6 In contrast, both control and src–/– mice supported relatively normal development and vessel sprouting in response to angiogenic growth factors,5 suggesting that distinct signaling intermediates may be essential for different VEGF-induced vascular responses.
The distinction between VEGF-induced angiogenesis and VEGF-induced VP in Src-deficient mice provides an opportunity to examine the differences between VEGF-induced VP and general blood vessel sprouting mechanisms independently. Previous studies suggested that endothelial cells were the cell type most affected by the defect in VEGF-induced VP and intracellular signaling in mice lacking Src.5-7 While aberrant VP is associated with malignant tumor growth, the capacity for the endothelial barrier of host blood vessels to regulate the metastasis of tumor cells has been poorly understood.2,8,9 For example, hemostatic factors such as fibrinogen and fibrinogen-degradation products (FDPs) influence tumor cell metastasis,10-13 as demonstrated by studies in which mice lacking fibrinogen fail to support a robust spontaneous metastatic response.11,14 Primary tumor progression can be reduced by inhibition of endothelial nitric oxide (eNOS), an important mediator of both VP and angiogenesis.15 These studies suggested that the eNOS-mediated tumor response was independent of Src activation.
The capacity for specific signaling intermediates involved in the VEGF-induced VP response to influence tumor growth and metastasis remains unclear. To determine whether vascular leak resistance has an effect on tumorigenesis, we have examined the primary tumor growth and spontaneous metastasis of a syngeneic tumor cell line in src-null and control mice. Previous studies have shown that following the administration of recombinant VEGF5 or following a pathologic insult, for instance, cerebral ischemia6 or myocardial infarction,16 there was a Src-mediated increase in VP. In these studies, the absence of Src was associated with a reduction in VEGF-mediated VP, reduced cerebral ischemia-induced infarct volume, and reduced heart tissue damage.
In this study, we characterize the effect of a Src-mediated VP defect on the growth and metastasis of a VEGF-expressing lung carcinoma. We used a Src-deficient mouse model of vascular leak resistance to characterize the growth of a murine syngeneic sub-line of Lewis lung carcinoma (D121).17 We examined the consequence of host-mediated modifications of VEGF-induced VP on tumor growth and spontaneous tumor metastasis. We observed that although primary growth was unaffected by the Src-mediated VP defect, tumor metastasis to the lung was reduced. Furthermore, VP was reduced in Src-deficient mice and immunolocalization of perivascular cross-linked fibrin and FDPs was reduced in tumors from Src-deficient mice compared with controls. Experimental metastasis assays supported our spontaneous metastasis assays, in which a reduced lung tumor burden was observed in Src-deficient hosts. In combination, the data suggest that Src-mediated VP is essential for tumor metastasis in the lung but is not required to support angiogenesis or the growth of tumor cells in vivo.
Materials and methods
Src knockout mice
The generation of Src- and Fyn-deficient mice has been previously described,18 and mice are available backcrossed into a C57Bl/6 genetic background (Jackson Labs, Bar Harbor, ME). The histocompatibility of these mice has been compared to tumor growth in Src-deficient mice backcrossed into a Rag2-null genetic background (Taconic, Germantown, NY). Mice were genotyped by polymerase chain reaction (PCR) analysis for the Src alleles and in the case of backcrossed double-knockout Src/Rag2-null mice, also genotyped for the Rag2 allele. All mice were verified to be free of the enteric pathogen Helicobacter pylori. All animal studies, including surgeries and anesthesia, were performed in accordance with institutional animal care and use committee regulations.
Tumor studies
For tumor assays, a D121 tumor cell line, the generous gift of L. Eisenbach17 (Weizman Institute, Rehovot, Israel), was used for tumor implantations in Src-deficient and control mouse strains. These tumor cells are a subline of the Lewis Lung carcinoma and have been selected on the basis of their capacity to metastasize to the lung and form aggressive lung tumors.17 Cells were cultured as previously described in Dulbecco minimal essential media (Invitrogen, Carlsbad, CA) and supplemented with 10% fetal calf serum. For the spontaneous lung metastasis assays, 10 × 106 tumor cells were injected subcutaneously into the flank of mice, and tumors were allowed to grow for 12 days. In the case of B16F10 tumor assays (the generous gift of I. Fidler, University of Texas, Houston, TX), cells were prepared and injected as described for the D121 cells. Tumor growth was monitored by caliper measurements. Upon resection of D121 tumors from anesthetized hosts, the wet primary tumor weights were determined. Tissue samples for subsequent immunostaining were collected at this stage for embedding and cryosectioning as described previously.5 Following primary tumor resection, animals were monitored for another 16 to 18 days, at which time animals were killed, lungs removed, and the tumor burden determined by enumerating tumor foci with an Olympus S2×12 stereomicroscope (Olympus, Melville, NY) and determining the total wet lung weights. For the experimental tumor metastasis assays, 1 × 106 D121 tumor cells were injected into the tail vein of host mice, and after 13 to 15 days, animals were killed and lung tumor burden determined by wet lung weights.
Immunofluorescence and immunoblotting
Indirect immunofluorescence was performed on cryosections (10 μm) of tumor samples using antifibrinogen (DAKO, Carpinteria, CA) or anti-CD31 (Becton Dickinson, Franklin Lakes, NJ) antibodies. Secondary antibodies were from Jackson Laboratories (West Grove, PA) or Molecular Probes (Eugene, OR). Micrographs were captured on a Fluoview 1000 laser scanning confocal microscope (Olympus with an Olympus B×61 microscope equipped with a 20×/0.7 dry objective lens and Fluoview acquisition software [Olympus]). Quantitation of the degree of colocalization was determined using an algorithm in the image analysis program (Colocalizer Pro, Boise, ID) to determine a Pearson coefficient for colocalization as previously described.19 Briefly, multiple tumor sections (n = 6) labeled with dual fluorescent dyes (flourescein and rhodamine) were imaged with the confocal microscope. The 2 channels were merged in the Olympus Fluoview software, imported into the Colocalizer Pro, the background and region of interest selected and the coefficients determined. Quantitation of CD3+ angiogenic blood vessels was performed using Volocity image analysis software and also used to verify the Pearson coefficient determination (Improvision, Lexington, MA) as previously described.5 Micrographs from random fields within the tumor of control and Src-deficient mice from at least 4 separate animals were analyzed for quantitation, and micrographs of representative merges of CD31 and fibrinogen immunostaining are shown. Preparation of whole lung tissue lysates for immunoblotting was performed as previously described,7 using an anti-VEGF antibody (Santa Cruz, Santa Cruz, CA).
VP assays and fluorimetry
Tumor-induced VP was determined by intravenous injection into the tail vein or the retro-orbital sinus with 70-kDa fluorescein isothiocyanate (FITC)–dextran (Sigma, St Louis, MO). Fifteen minutes after injection, animals were systemically perfused by intracardiac injection with heparin/saline as previously described.5 Quantitation of extravasated FITC-dextran was performed by homogenization of randomized lung tumor fragments of similar weight in phosphate-buffered saline with a motorized grinder. Tissue homogenates were centrifuged to clear debris and aliquots of the supernatant measured with a fluorescent spectrophotometer (Perkin-Elmer, Boston, MA), as previously described.5
Results
Reduction tumor-induced VP in Src-deficient mice
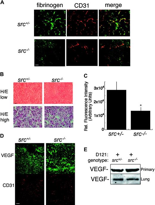
Tumor-induced neovascularization promotes the accumulation of perivascular fibrin and FDPs, which are an important endogenous indicator of tumor-induced VP.8,11,20 A syngeneic sub-line of Lewis Lung carcinoma, D121, which undergoes spontaneous metastasis from a subcutaneous tumor to the lungs, was used to examine tumor-induced VP in Src-deficient (src–/–) and control mice (src+/+ or src+/–).17 Previous studies have shown that src+/– and wild-type mice have indistinguishable VEGF-induced VP responses5 and are therefore used interchangeably as the controls for the src–/– mice in this study. Cryosections were prepared from tumor-bearing src–/– and control mice and immunostained to detect fibrin/FDPs and CD31, a marker for vascular endothelial cells. Blood vessel–associated fibrin/FDPs and CD31 tissue distributions were examined in primary tumors following systemic intra-cardiac perfusion to clear fibrinogen and other plasma proteins from the blood vessels. While fibrin/FDPs and CD31 primarily colocalized in the perivascular space in control mice (Figure 1A), Src-deficient mice had a significant reduction in the colocalization of fibrin/FDPs and CD31 in and around blood vessels (representative data, Figure 1A). To quantitate the degree of colocalization between fibrin/FDPs and CD31, analysis of micrographs of the dual indirect immunofluorescent labeling for fibrin/FDPs and CD31 was performed. A Pearson coefficient for colocalization in control D121 tumors (src+/– and wild-type) was measured (0.72 +/– 0.04) and in src–/– mice (0.37 +/– 0.11) and determined to be statistically significant (n = 6, P < .004). These coefficients were calculated as described in “Materials and methods.”
Reduced colocalization of fibrinogen degradation products (FDPs) and CD31 in Src-deficient mice. (A) Indirect immunofluorescence of cryosections of control (src+/–) and Src-deficient (src–/–) primary D121 subcutaneous tumors (12 day) immunostained with an antifibrinogen antibody (labeled with a green secondary antibody, left column) and an anti-CD31 antibody (labeled with a red secondary antibody, middle column). Images are merged in the right-hand column. Quantitation of the degree of colocalization was performed on multiple representative tumor cryosections immunostained to detect CD31 and fibrinogen. The Pearson coefficient for colocalization of CD31 and fibrinogen in control D121 tumors (src+/– and wild type) was 0.72+/–0.04 and for src–/– mice it was 0.37 +/– 0.11 (n = 6 for each, P < .004). These coefficients were calculated as described in “Materials and methods.” Bar = 50 μm. (B) Micrograph of hematoxylin/eosin-stained primary D121 tumors grown in src+/– and src–/– mice at low (top row) and high (bottom row) magnification. Micrographs are representative of triplicate staining assays. Bar = 33 μm. (C) Tumor-induced VP was determined in D121 tumor-bearing lungs from src+/– and src–/– by intravenous injection of 70-kDa FITC-dextran, removal of the intact lungs, homogenization, and quantitation with a fluorescent spectrophotometer as described in “Materials and methods.” (*P < .05; n = 4). Error bars indicate standard error. (D) Indirect fluorescent immunostaining with anti-VEGF (labeled with a green secondary, top row) and anti-CD31 (labeled with a red secondary, bottom row) antibodies of cryosections of primary D121 tumors grown in src+/– and src–/– mice (n = 3). Bar = 100 μm. (E) Whole tissue lysates were prepared from D121 primary tumors (top row) and secondary spontaneous lung tumors (12 day, bottom row) from src+/– and src–/– mice. Immunoblots are representative of triplicate Western blots.
Reduced colocalization of fibrinogen degradation products (FDPs) and CD31 in Src-deficient mice. (A) Indirect immunofluorescence of cryosections of control (src+/–) and Src-deficient (src–/–) primary D121 subcutaneous tumors (12 day) immunostained with an antifibrinogen antibody (labeled with a green secondary antibody, left column) and an anti-CD31 antibody (labeled with a red secondary antibody, middle column). Images are merged in the right-hand column. Quantitation of the degree of colocalization was performed on multiple representative tumor cryosections immunostained to detect CD31 and fibrinogen. The Pearson coefficient for colocalization of CD31 and fibrinogen in control D121 tumors (src+/– and wild type) was 0.72+/–0.04 and for src–/– mice it was 0.37 +/– 0.11 (n = 6 for each, P < .004). These coefficients were calculated as described in “Materials and methods.” Bar = 50 μm. (B) Micrograph of hematoxylin/eosin-stained primary D121 tumors grown in src+/– and src–/– mice at low (top row) and high (bottom row) magnification. Micrographs are representative of triplicate staining assays. Bar = 33 μm. (C) Tumor-induced VP was determined in D121 tumor-bearing lungs from src+/– and src–/– by intravenous injection of 70-kDa FITC-dextran, removal of the intact lungs, homogenization, and quantitation with a fluorescent spectrophotometer as described in “Materials and methods.” (*P < .05; n = 4). Error bars indicate standard error. (D) Indirect fluorescent immunostaining with anti-VEGF (labeled with a green secondary, top row) and anti-CD31 (labeled with a red secondary, bottom row) antibodies of cryosections of primary D121 tumors grown in src+/– and src–/– mice (n = 3). Bar = 100 μm. (E) Whole tissue lysates were prepared from D121 primary tumors (top row) and secondary spontaneous lung tumors (12 day, bottom row) from src+/– and src–/– mice. Immunoblots are representative of triplicate Western blots.
The reduction in perivascular fibrin/FDPs also was observed with other tumors, including B16F10 melanoma in the dermis and in 4C8 astrocytomas in the cortex of the brain of src–/– and control mice (Figure S1, available on the Blood website; see the Supplemental Figure link at the top of the online article). Analysis of hematoxylin/eosin-stained primary tumor sections from src–/– and control mice revealed no apparent differences in general tissue morphology (Figure 1B). Consistent with the reduction in the accumulation of fibrin/FDPs in tumors grown in src–/– mice, the extravasation of 70-kDa FITC-dextran, another marker of VP, also was significantly reduced in tumors grown in Src-deficient mice (Figure 1C). Primary tumors prepared by cryosectioning and immunostaining with an anti-VEGF antibody revealed no apparent differences in VEGF expression in tumors grown in src–/– or control mice, with the tumor cells expressing a similar level of VEGF in both genetic backgrounds (Figure 1D). Furthermore, immunoblotting of primary and secondary tumors in the lung revealed similar levels of the VEGF protein in tumor-bearing control and src–/– mice (Figure 1E). Although gross differences in tumor morphology, VEGF expression, and blood vessel density were not apparent between tumors grown in src–/– and control mice, the reduction in tumor-induced VP that we observed in Src-deficient mice was consistent with the previously described reduction in VP following administration of recombinant VEGF in src–/– mice.5,6
Primary tumor growth and vascular density are not affected in Src-deficient mice
To examine the effects of Src-mediated VP on tumor growth, we examined the growth of D121 lung carcinoma tumor cells in Src-deficient mice and control mice. Following a subcutaneous injection and 12 days of tumor growth, there were no significant differences in the weights of the primary tumors from control and src–/– mice (Figure 2A). To determine whether the VP-defect of Src-deficient mice affected tumor-induced angiogenesis, immunostaining with CD31 was performed on cryosections of primary tumors grown in control and src–/– mice (Figure 2B). Analysis of the blood vessel density and quantitation of CD31 immunostaining from multiple image fields, a measure of tumor-induced vascular density, revealed that there was no significant difference in blood vessel density between tumors from control or src–/– mice (Figure 2C). These studies with VEGF-expressing tumor cells are consistent with previous findings that Src-deficient mice have a VEGF-induced VP defect, without affecting angiogenesis induced by recombinant VEGF. Therefore, the absence of an effect on tumor growth and tumor-induced angiogenesis in these studies suggests that Src-mediated VP is not essential for tumor growth and angiogenesis.
Primary tumor growth and tumor-induced neovascularization not affected in Src-deficient mice. (A) Syngeneic lung carcinoma cells (D121) were implanted subcutaneously in src–/– or control src+/– hosts and incubated for 12 days. Primary tumors were resected and weighed (n = 8). The difference in tumor weights grown in these hosts was insignificant (P > .44). (B) Tumor-induced neovascularization was determined by indirect immunofluorescence with the blood vessel marker CD31 in cryosections of primary D121 tumors from src–/– or control src+/– hosts. (C) Bar = 50 μm. The extent of CD31-positive staining blood vessels was determined as an indication of tumor-induced angiogenesis by quantitation of multiple random high-power fields from primary D121 tumors from src–/– or control src+/– hosts (P > .5) (n = 8). Quantitation of CD31 immunostaining was performed as described in “Materials and methods.” For panels A and C, error bars indicate standard error.
Primary tumor growth and tumor-induced neovascularization not affected in Src-deficient mice. (A) Syngeneic lung carcinoma cells (D121) were implanted subcutaneously in src–/– or control src+/– hosts and incubated for 12 days. Primary tumors were resected and weighed (n = 8). The difference in tumor weights grown in these hosts was insignificant (P > .44). (B) Tumor-induced neovascularization was determined by indirect immunofluorescence with the blood vessel marker CD31 in cryosections of primary D121 tumors from src–/– or control src+/– hosts. (C) Bar = 50 μm. The extent of CD31-positive staining blood vessels was determined as an indication of tumor-induced angiogenesis by quantitation of multiple random high-power fields from primary D121 tumors from src–/– or control src+/– hosts (P > .5) (n = 8). Quantitation of CD31 immunostaining was performed as described in “Materials and methods.” For panels A and C, error bars indicate standard error.
Spontaneous tumor metastasis is reduced in VP-defective mice
To determine the effect of the Src-mediated VP defect on spontaneous tumor metastasis, control and src–/– mice were injected subcutaneously with D121 cells, and the tumors were grown for 12 days. On day 12, the subcutaneous tumors were resected, the mice were killed 16 to 18 days later, and the lungs were examined for spontaneous metastases. Lungs were analyzed for tumor burden by wet lung weight (Figure 3A), and the tumor foci on the surface of the lung enumerated (Figure 3B). Metastases to the lung were significantly reduced in src–/– mice compared to controls (wild-type and src+/–) as measured by the number of tumor foci as well as wet lung weight. Consistent with the finding that the growth of primary tumors was unaffected by the absence of Src, the size of the tumor foci was similar in the lungs of Src-deficient mice and control mice (Figure 3C). In combination, these results indicate that the Src-mediated VP defect in src–/– mice results in a reduced number of tumor metastases to the lung, while having no effect on subcutaneous and pulmonary tumor growth.
Reduced spontaneous tumor metastasis in Src-deficient host mice. Following subcutaneous injection of D121 lung carcinoma cells and resection of primary tumors, mice were incubated for an additional 16 to 18 days. Upon harvest, lungs were weighed (A) and examined for metastatic lung tumor nodes (B) (n = 8). Error bars indicate standard error. (C) There was a significant reduction in lung tumor burden in src–/– mice versus controls, as measured by wet lung weight (*P < .04) and tumor foci (*P < .05) (n = 8). (P values determined by 2-tailed unpaired Mann-Whitney test.) Representative stereomicrographs of lung tumor burden are shown from src–/– or control src+/– hosts.
Reduced spontaneous tumor metastasis in Src-deficient host mice. Following subcutaneous injection of D121 lung carcinoma cells and resection of primary tumors, mice were incubated for an additional 16 to 18 days. Upon harvest, lungs were weighed (A) and examined for metastatic lung tumor nodes (B) (n = 8). Error bars indicate standard error. (C) There was a significant reduction in lung tumor burden in src–/– mice versus controls, as measured by wet lung weight (*P < .04) and tumor foci (*P < .05) (n = 8). (P values determined by 2-tailed unpaired Mann-Whitney test.) Representative stereomicrographs of lung tumor burden are shown from src–/– or control src+/– hosts.
Reduced extravasation of tumor cells into lungs of Src-deficient hosts
The spontaneous lung metastasis assays described previously demonstrated that there were fewer metastatic foci in Src-deficient mice, indicating that VP may be required for entry/survival of tumor cells into the bloodstream or their extravasation in the lungs. To determine if late events in the metastatic process, for instance, tumor cell arrest in the bloodstream or extravasation from the bloodstream into the lungs, influenced lung metastasis, we performed an experimental metastasis assay in control and Src-deficient mice. We injected D121 lung carcinoma cells directly into the bloodstream by intravenous tail vein injection. Thirteen to fifteen days later, mice were killed and lung tumor burden examined in src+/– and src–/– mice (Figure 4). Comparison of wet lung weights from these mice revealed a significant reduction in lung tumor burden in src–/– mice compared to src+/– control mice (Figure 4).
Reduced tumor burden in src–/– mice following experimental lung metastasis. Syngeneic D121 lung carcinoma cells were injected intravenously in the tail vein of src–/– and control src+/– mice, and lung tumor burden determined after 13 to 15 days, as described in “Materials and methods.” (A) Wet lung weights of D121 tumors from src–/– and src+/– are shown (*P < .036; n = 6). Error bars indicate standard error. (B) Representative stereomicrographs of lung tumor burden are shown from src–/– or control src+/– hosts.
Reduced tumor burden in src–/– mice following experimental lung metastasis. Syngeneic D121 lung carcinoma cells were injected intravenously in the tail vein of src–/– and control src+/– mice, and lung tumor burden determined after 13 to 15 days, as described in “Materials and methods.” (A) Wet lung weights of D121 tumors from src–/– and src+/– are shown (*P < .036; n = 6). Error bars indicate standard error. (B) Representative stereomicrographs of lung tumor burden are shown from src–/– or control src+/– hosts.
Consistent with the experimental metastasis results with the D121 tumor cells, we also observed a reduction in experimental metastases using another tumor cell line (B16F10). B16F10 tumor cells have been previously shown to metastasize to the lung following intravenous injection. In these experiments, we injected B16F10 melanoma cells into the bloodstream by intravenous tail vein injection. Fifteen days later the animals were killed and the lung tumor burden examined in control (src+/+) and src–/– mice (Figure 5). Src–/– mice injected with B16F10 cells had a significant reduction in lung tumor burden in src–/– mice compared to control mice (Figure 5A).
Reduced tumor burden in src–/– mice but not fyn–/– mice following experimental lung metastasis of invasive melanoma. Syngeneic B16F10 melanoma cells were injected intravenously in the tail vein of src–/– and control src+/– mice, and lung tumor burden determined after 15 days, as described in “Materials and methods.” (A) Wet lung weights of B16 tumors from src–/– and src+/– are shown (*P < .05) (n = 5). (B) Representative stereomicrographs of lung tumor burden are shown from src–/– or control src+/+ hosts. Administration of B16F10 tumor cells into fyn–/– and control wild-type (WT) mice was performed by intravenous injection of tumor cells as described previously. (C) Wet lung weights of WT (fyn+/+) and fyn–/– mice are shown (P > .2) (n = 5). For panels A and C, error bars indicate standard error. (D) Representative stereomicrographs of lung tumor burden are shown from WT (fyn+/+) or fyn–/– hosts.
Reduced tumor burden in src–/– mice but not fyn–/– mice following experimental lung metastasis of invasive melanoma. Syngeneic B16F10 melanoma cells were injected intravenously in the tail vein of src–/– and control src+/– mice, and lung tumor burden determined after 15 days, as described in “Materials and methods.” (A) Wet lung weights of B16 tumors from src–/– and src+/– are shown (*P < .05) (n = 5). (B) Representative stereomicrographs of lung tumor burden are shown from src–/– or control src+/+ hosts. Administration of B16F10 tumor cells into fyn–/– and control wild-type (WT) mice was performed by intravenous injection of tumor cells as described previously. (C) Wet lung weights of WT (fyn+/+) and fyn–/– mice are shown (P > .2) (n = 5). For panels A and C, error bars indicate standard error. (D) Representative stereomicrographs of lung tumor burden are shown from WT (fyn+/+) or fyn–/– hosts.
The reduction in tumor burden in the lungs of Src-deficient mice in both the spontaneous (Figure 3) and the 2 experimental metastasis assays (Figures 4, 5), using different cell lines, suggested that the metastatic capacity of the tumor cells in the spontaneous metastasis assay was primarily influenced by factors following the intravasation of tumor cells from the subcutaneous tumors into the bloodstream.
To determine whether the reduction in tumor metastasis in Src-deficient mice was specific for Src kinase, a knockout mouse strain of a distinct yet related Src family kinase member, Fyn, also was examined. While Src-deficient mice have a leakage-resistant phenotype in response to VEGF, it has been previously shown that Fyn-deficient mice (fyn–/–) have a normal VEGF-induced VP response. Therefore, we measured the experimental metastasis of B16F10 in fyn–/– and control mice (wild-type) by intravenous injection of tumor cells as described previously. Lung tumor burden as measured by lung weights and representative micrographs (Figure 5C-D) was similar in Fyn-deficient mice compared to control mice. These findings, demonstrating the selective reduction in tumor metastasis in Src-deficient mice versus Fyn-deficient mice, are consistent with previous observations that VEGF-induced VP is reduced in src–/– mice but not fyn–/– mice.
Discussion
Elevated VP of the vascular bed and increased VEGF expression have been associated with tumor growth and dissemination, however, the underlying mechanisms of how changes in VP influence tumor metastasis remain poorly understood.1,2,8,10,11,14,15 Previous studies have shown that knockout mice lacking the nonreceptor tyrosine kinase Src have reduced VEGF-induced VP.5,6 These mice have blood vessels with a leakage-resistant phenotype that have been shown to support VEGF-induced angiogenesis while failing to support VEGF-induced VP.5,6 In this study, we have used Src-deficient mice to examine the role of Src-mediated VP on tumor growth, tumor-induced angiogenesis, and spontaneous tumor metastasis. In this model, the role of Src in the host-mediated VP response was examined using tumor cells that express Src and VEGF in order to distinguish the roles of Src in host-mediated VP independently from the previously described role of Src in tumor cells as an oncogene. It is known that the barrier function of the endothelium depends on specific cell-cell and cell-ECM interactions, as well as various intracellular signaling events, but few animal models with a VP defect have been characterized with respect to tumor growth and metastasis.
To identify the different requirements for VP, angiogenesis, and tumor growth, we demonstrated that the Src-mediated VP defect led to a reduction in tumor-induced VP and a reduced accumulation of perivascular fibrin/FDPs in Src-deficient mice. Primary tumor growth or tumor neovascularization was unaffected in these experiments. In contrast, spontaneous and experimental metastases of tumors to the lungs were reduced in Src-deficient mice. While Src-mediated VP defects in a primary tumor can influence VP and the accumulation of fibrin/FDPs, the experimental metastasis assays suggest that the reduced VP in the lung is a critical factor that may influence the extravasation of tumor cells and plasma proteins.
Previous studies of tumor-associated procoagulant and fibrinolytic factors such as thrombin and plasmin have shown that the localized extravasation and cleavage of fibrinogen lead to the accumulation of cross-linked fibrin and the formation of FDPs.8,10,11,14 Fibrin/FDPs are important provisional extracellular matrix (ECM) proteins, which are essential in mediating tumor growth and metastasis. Fibrin/FDPs also are physiologically relevant endogenous markers of tumor-induced VP.8,10 In this study, we show that reduced Src-mediated VP in src–/– mice leads to an inhibition of the tumor-induced accumulation of perivascular fibrin/FDPs. Our studies indicate that Src does not regulate the expression of the constituent fibrinogen polypeptide chains nor does it affect the clotting times in src–/– mice (data not shown). In addition, VEGF expression is similar in tumors grown in src–/– mice and control mice, as measured both by Western blotting and immunostaining with an anti-VEGF antibody. Although a tumor-bearing lung has elevated VEGF expression levels compared to a normal lung (data not shown), our qualitative VEGF analyses did not reveal significant differences in VEGF expression that correlated with the degree of tumor burden. While overall VEGF expression is not directly affected in our Src-deficient tumor models, our studies do not address other possible host-mediated effects of Src on tumor cell survival or adhesion in the bloodstream. Degen and colleagues have demonstrated that fibrinogen has a functional role in tumor metastases.14 Fibrinogen knockout mice have reduced numbers of spontaneous metastases, although primary tumor growth was unaffected by the absence of fibrinogen.14 These studies indicated that fibrinogen has a role in regulating adhesion and the formation of metastatic emboli.14 Characterization of the perivascular accumulation of fibrin/FDPs is a physiologically relevant molecular marker that we have applied to our studies on Src-mediated VP.
Elevated interstitial tumor pressure has been associated with VP during tumor progression, however, our studies did not reveal any direct evidence for a role for Src between these pathophysiologic responses. For example, hematoxylin/eosin staining of multiple tumor sections from Src-deficient and control hosts revealed no apparent differences in edema or tumor cell density. These changes would be affected by elevations in interstitial fluid pressure (IFP). Other studies have indicated that a high tumor cell density in a confined space can generate a tumor-induced solid stress.21-23 In our studies, where primary tumors are of similar size in Src-deficient and control mice, similar levels of solid stress and IFP are likely to exist. Our previous studies on the role of Src in VEGF signaling have suggested that Src is required for VEGF-induced VP in the src–/– mouse model. However, Src does not affect inflammation-mediated VP. Therefore, although we did not detect significant differences in tumor morphology, the Src-mediated component of the tumor-induced accumulation of interstitial fluid was beyond the detection limit of these studies. Alternatively, growth factor/cytokines other than VEGF could promote tumor-induced IFP. Our studies suggest that a defect in VEGF-mediated VP is sufficient to reduce tumor cell intravasation into the bloodstream from the primary tumor, survival/adhesion in the bloodstream, or the extravasation of tumor cells from the bloodstream into the lung. Therefore, the Src-mediated VP defect does not significantly impact general tumor morphology.
Src kinase belongs to a family of Src kinases (SFK) with at least 9 members, many of which have overlapping functions but are expressed in different cell types.24,25 Previous studies have shown that Src can activate different signaling pathways in different cell types. Knockouts of various VEGF pathway molecules, for instance, VEGF and VEGF receptor-2, are embryonic lethal.4 Src-knockout mice, generated by Soriano and colleagues, which were first identified to have an osteoclast defect,18 were later shown to have a defect in VEGF-mediated VP.5 These mice are viable and have generally normal blood vessel physiology throughout development. However, we cannot exclude the possibility that Src may have functions in other cell types that we have yet to characterize, which may be relevant to the reduction in metastases that we observed in src–/– mice.18 Furthermore, at least 2 related Src family kinases (ie, Fyn and Yes) have been shown to be expressed in blood vessels. Yes-deficient mice have reduced VEGF-induced VP, while Fyn-deficient mice are relatively normal with respect to VEGF-induced VP. Consistent with these observations, we demonstrate in this study that fyn–/– mice support similar levels of experimental metastasis of tumor cells as compared to control mice. Although the molecular basis of the role of Yes and Fyn in VEGF-mediated VP remains unknown, our results suggest that specific Src family kinase members (ie, Src) have important functions in VEGF-mediated VP.
Previous studies have examined the role of Src in breast tumor growth in Src-deficient mice. A transgenic line of mice expressing the Polyoma middle T (PyMT) under the regulation of the MMTV promoter, which normally form spontaneous breast tumors, were crossed with Src-deficient mice.26 Tumor growth was reduced in src–/– mice compared to control animals in the same genetic background. However, Src was absent in both the host and the tumor cells in this model, therefore the interpretation of these findings was focused on the role of Src as an oncogene in tumor cells as well as the known role of Src signaling in the PyMT pathway. While our data suggests that Src function is critical in the vascular endothelium, the potential for an important role for Src in blood vessels and transformed tumor cells versus other cell types is unknown in the transgenic PyMT-induced tumor model. The physiologic role of individual SFKs in specific cell types remains an important biologic question to address, since there is significant overlap in the expression of different SFKs in various cell types and tissues. While single knockouts of several other SFKs have been shown to be generally healthy and viable, double and triple knockouts can be embryonic lethal.27 These findings suggest that other SFKs often are capable of compensating for the function of absent SFKs in development and in adult mice. The effect of Src-mediated VP on tumor metastasis in this study and the previously described role for Src in VP following administration of recombinant VEGF suggest that Src pathway signaling and Src-mediated VP may be important therapeutic targets to prevent tumor metastasis.
The physiologic consequence of a Src-mediated VP defect also has been examined in the context of other VEGF-dependent processes. For example, cerebral ischemia induces VEGF-dependent VP, edema, and brain damage in the cortex of wild-type mice. Blood vessels in the brains of Src-deficient mice had reduced VP and reduced infarct volumes.6 Similarly, in a VEGF-dependent model of myocardial infarction, reduced VP, edema, and tissue injury were observed in the hearts of Src-deficient mice.16 The role of Src in the regulation of the VEGF pathway in Src-deficient mice has been characterized for its capacity to activate focal adhesion kinase (FAK) in the VEGF-Src pathway.7 In these studies, VEGF induced the formation of a FAK/integrin αvβ5 signaling complex in a Src-dependent manner in endothelial cells in vitro and blood vessels in vivo. The transient and rapid formation of this complex was associated with the earliest steps of remodeling of the endothelial barrier in vivo.7 In blood vessels of VEGF-stimulated heart tissue, Src also can mediate signaling to VEGFR-2 and VE-cadherin,16 supporting a model in which Src may regulate various signaling intermediates of the VEGF pathway in a temporal and tissue-specific manner. In addition to these observations in the Src knockout model, a role for other signaling intermediates in the VEGF-mediated VP response also has been characterized. For example, a role for eNOS in VP and primary tumor growth has been described by Sessa and colleagues in which selective inhibition of eNOS with a caveolin-related peptide inhibitor blocked tumor growth in vivo.15 This study indicated that the eNOS pathway was independent of Src phosphorylation, consistent with observations in our tumor model, indicating that eNOS does not appear to be regulated by Src (data not shown). The combination of these studies suggests that a better understanding of Src-independent and Src-dependent VP responses may be physiologically relevant in the development of novel tumor therapies.
We have shown that tumor-induced VP can be distinguished from tumor-induced angiogenesis on the basis of the Src-mediated VP defect in a mouse model of tumor growth and metastasis. These findings suggest that reduced VP influences the microenvironment of tumor-induced neovascularization, which may influence the number of tumor cells that can metastasize to the lungs via the bloodstream. These studies suggest that further characterization of specific VEGF pathway signaling intermediates and ECM components may reveal a role for these molecules in preferentially influencing tumor metastasis versus tumor growth.
Prepublished online as Blood First Edition Paper, October 14, 2004; DOI 10.1182/blood-2004-06-2246.
Supported by the National Heart, Lung and Blood Institute, Bethesda, MD.
The online version of the article contains a data supplement.
The publication costs of this article were defrayed in part by page charge payment. Therefore, and solely to indicate this fact, this article is hereby marked “advertisement” in accordance with 18 U.S.C. section 1734.
We thank Barbara M. Mueller and Eugene G. Levin for critical reading of this manuscript and Kevin Hsu and Andrew Pakchoian for technical expertise.




